Petri-Net-Based Scheduling of Flexible Manufacturing Systems Using an Estimate Function
Abstract
:1. Introduction
2. Preliminaries
- , is a set of places;
- , is a set of transitions;
- is a mapping for defining directed arcs from P to T;
- is a mapping for defining directed arcs from T to P;
- is an n-dimension vector with the i-th element denoting the token count in , with being the initial one;
- is a mapping for describing the time delay associated with the places, with being a set of positive real numbers. Formally, D is an n-dimension vector whose i-th component is the time delay with .
3. A Novel Heuristic Function
4. Algorithm for Scheduling FMSs
| Algorithm 1 Scheduling FMSs. |
|
5. Experimental Results
6. Conclusions
Author Contributions
Funding
Institutional Review Board Statement
Informed Consent Statement
Data Availability Statement
Acknowledgments
Conflicts of Interest
References
- Barkaoui, K.; Chaoui, A.; Zouari, B. Supervisory control of discrete event systems based on structure theory of Petri nets. In Proceedings of the IEEE International Conference on Systems, Man, and Cybernetics, Computational Cybernetics and Simulation, Orlando, FL, USA, 2–5 October 1997; Volume 4, pp. 3750–3755. [Google Scholar]
- Chen, Y.F.; Li, Z.W.; Khalgui, M.; Mosbahi, O. Design of a maximally permissive liveness-enforcing Petri net supervisor for flexible manufacturing systems. IEEE Trans. Autom. Sci. Eng. 2010, 8, 374–393. [Google Scholar] [CrossRef]
- Chen, Y.F.; Li, Z.W. Design of a maximally permissive liveness-enforcing supervisor with a compressed supervisory structure for flexible manufacturing systems. Automatica 2011, 47, 1028–1034. [Google Scholar] [CrossRef]
- Chen, Y.F.; Li, Z.W.; Barkaoui, K.; Giua, A. On the enforcement of a class of nonlinear constraints on Petri nets. Automatica 2015, 55, 116–124. [Google Scholar] [CrossRef] [Green Version]
- Fanti, M.P.; Zhou, M.C. Deadlock control methods in automated manufacturing systems. IEEE Trans. Syst. Man Cybern. Part Syst. Humans 2004, 34, 5–22. [Google Scholar] [CrossRef]
- Huang, Y.S.; Jeng, M.; Xie, X.L.; Chung, D.H. Siphon-based deadlock prevention policy for flexible manufacturing systems. IEEE Trans. Syst. Man Cybern. Part Syst. Humans 2006, 36, 1248–1256. [Google Scholar] [CrossRef]
- Paprocka, I.; Skołud, B. Robust scheduling, a production scheduling model of failures. Appl. Mech. Mater. 2013, 307, 443–446. [Google Scholar] [CrossRef]
- Módos, I.; Šůcha, P.; Hanzálek, Z. Algorithms for robust production scheduling with energy consumption limits. Comput. Ind. Eng. 2017, 112, 391–408. [Google Scholar] [CrossRef] [Green Version]
- Sobaszek, L.; Gola, A.; Edward, K. Application of survival function in robust scheduling of production jobs. In Proceedings of the 2017 Federated Conference on Computer Science and Information Systems, Prague, Czech Republic, 3–6 September 2011; Polish Information Processing Society: Prague, Czech Republic; pp. 575–578. [Google Scholar]
- Sobaszek, Ł.; Gola, A.; Świć, A. The algorithms for robust scheduling of production jobs under machine failure and variable technological operation times. In Innovations in Industrial Engineering; Machado, J., Soares, F., Trojanowska, J., Ivanov, V., Eds.; Springer International Publishing: Cham, Switzwerland, 2022; pp. 56–67. [Google Scholar]
- Murata, T. Petri nets: Properties, analysis and applications. Proc. IEEE 1989, 77, 541–580. [Google Scholar] [CrossRef]
- Bai, L.P.; Wu, N.Q.; Li, Z.W.; Zhou, M.C. Optimal one-wafer cyclic scheduling and buffer space configuration for single-arm multicluster tools with linear topology. IEEE Trans. Syst. Man Cybern. Syst. 2016, 46, 1456–1467. [Google Scholar] [CrossRef]
- Hou, Y.; Wu, N.Q.; Zhou, M.C.; Li, Z.W. Pareto-optimization for scheduling of crude oil operations in refinery via genetic algorithm. IEEE Trans. Syst. Man Cybern. Syst. 2015, 47, 517–530. [Google Scholar] [CrossRef]
- Li, C.; Wu, W.M.; Feng, Y.P.; Rong, G. Scheduling FMS problems with heuristic search function and transition-timed Petri nets. J. Intell. Manuf. 2015, 26, 933–944. [Google Scholar] [CrossRef]
- Wu, N.Q.; Zhou, M.C.; Li, Z.W. Short-term scheduling of crude-oil operations: Enhancement of crude-oil operations scheduling using a Petri net-based control-theoretic approach. IEEE Robot. Autom. Mag. 2015, 22, 64–76. [Google Scholar] [CrossRef]
- Wu, N.Q.; Zhou, M.C. Schedulability analysis and optimal scheduling of dual-arm cluster tools with residency time constraint and activity time variation. IEEE Trans. Autom. Sci. Eng. 2011, 9, 203–209. [Google Scholar]
- Wu, N.Q.; Zhou, M.C. Modeling, analysis and control of dual-arm cluster tools with residency time constraint and activity time variation based on Petri nets. IEEE Trans. Autom. Sci. Eng. 2012, 9, 446–454. [Google Scholar]
- Wu, N.Q.; Chu, F.; Chu, C.B.; Zhou, M.C. Petri net modeling and cycle-time analysis of dual-arm cluster tools with wafer revisiting. IEEE Trans. Syst. Man Cybern. Syst. 2012, 43, 196–207. [Google Scholar] [CrossRef]
- Wu, N.Q.; Li, Z.W.; Qu, T. Energy efficiency optimization in scheduling crude oil operations of refinery based on linear programming. J. Clean. Prod. 2017, 166, 49–57. [Google Scholar] [CrossRef]
- Xiong, H.H.; Zhou, M.C.; Caudill, R.J. A hybrid heuristic search algorithm for scheduling flexible manufacturing systems. In Proceedings of the IEEE International Conference on Robotics and Automation, Minneapolis, MN, USA, 22–28 April 1996; Volume 3, pp. 2793–2797. [Google Scholar]
- Xiong, H.H.; Zhou, M.C. Scheduling of semiconductor test facility via Petri nets and hybrid heuristic search. IEEE Trans. Semicond. Manuf. 1998, 11, 384–393. [Google Scholar] [CrossRef]
- Yang, F.J.; Wu, N.Q.; Qiao, Y.; Zhou, M.C.; Li, Z.W. Scheduling of single-arm cluster tools for an atomic layer deposition process with residency time constraints. IEEE Trans. Syst. Man Cybern. Syst. 2016, 47, 502–516. [Google Scholar] [CrossRef]
- Yim, S.J.; Lee, D.Y. Multiple objective scheduling for flexible manufacturing systems using Petri nets and heuristic search. In Proceedings of the IEEE International Conference on Systems, Man and Cybernetics, Information Intelligence and Systems, Beijing, China, 14–17 October 1996; Volume 4, pp. 2984–2989. [Google Scholar]
- Zhang, S.W.; Wu, N.Q.; Li, Z.W.; Qu, T.; Li, C.D. Petri net-based approach to short-term scheduling of crude oil operations with less tank requirement. Inf. Sci. 2017, 417, 247–261. [Google Scholar] [CrossRef]
- Qiao, Y.; Wu, N.Q.; Yang, F.J.; Zhou, M.C.; Zhu, Q.H. Wafer sojourn time fluctuation analysis of time-constrained dual-arm cluster tools with wafer revisiting and activity time variation. IEEE Trans. Syst. Man Cybern. Syst. 2016, 48, 622–636. [Google Scholar] [CrossRef]
- Zhu, Q.H.; Zhou, M.C.; Qiao, Y.; Wu, N.Q. Petri net modeling and scheduling of a close-down process for time-constrained single-arm cluster tools. IEEE Trans. Syst. Man Cybern. Syst. 2016, 48, 389–400. [Google Scholar] [CrossRef]
- Basile, F.; Cordone, R.; Piroddi, L. A branch and bound approach for the design of decentralized supervisors in Petri net models. Automatica 2015, 52, 322–333. [Google Scholar] [CrossRef]
- Chen, Y.F.; Li, Z.W.; Zhou, M.C. Optimal supervisory control of flexible manufacturing systems by Petri nets: A set classification approach. IEEE Trans. Autom. Sci. Eng. 2013, 11, 549–563. [Google Scholar] [CrossRef]
- Chen, Y.F.; Li, Z.W.; Barkaoui, K.; Uzam, M. New Petri net structure and its application to optimal supervisory control: Interval inhibitor arcs. IEEE Trans. Syst. Man Cybern. Syst. 2014, 44, 1384–1400. [Google Scholar] [CrossRef]
- Chen, Y.F.; Li, Z.W.; Barkaoui, K.; Wu, N.Q.; Zhou, M.C. Compact supervisory control of discrete event systems by Petri nets with data inhibitor arcs. IEEE Trans. Syst. Man Cybern. Syst. 2016, 47, 364–379. [Google Scholar] [CrossRef]
- Chen, Y.F.; Li, Z.W.; Al-Ahmari, A.; Wu, N.Q.; Qu, T. Deadlock recovery for flexible manufacturing systems modeled with Petri nets. Inf. Sci. 2017, 381, 290–303. [Google Scholar] [CrossRef]
- Cong, X.Y.; Fanti, M.P.; Mangini, A.M.; Li, Z.W. Decentralized diagnosis by Petri nets and integer linear programming. IEEE Trans. Syst. Man Cybern. Syst. 2017, 48, 1689–1700. [Google Scholar] [CrossRef]
- Li, Z.W.; Hu, H.S.; Wang, A.R. Design of liveness-enforcing supervisors for flexible manufacturing systems using Petri nets. IEEE Trans. Syst. Man Cybern. Part Appl. Rev. 2007, 37, 517–526. [Google Scholar] [CrossRef]
- Uzam, M.; Li, Z.W.; Gelen, G.; Zakariyya, R.S. A divide-and-conquer-method for the synthesis of liveness enforcing supervisors for flexible manufacturing systems. J. Intell. Manuf. 2016, 27, 1111–1129. [Google Scholar] [CrossRef]
- Tong, Y.; Li, Z.W.; Giua, A. On the equivalence of observation structures for Petri net generators. IEEE Trans. Autom. Control. 2015, 61, 2448–2462. [Google Scholar] [CrossRef]
- Tong, Y.; Li, Z.W.; Seatzu, C.; Giua, A. Verification of state-based opacity using Petri nets. IEEE Trans. Autom. Control. 2016, 62, 2823–2837. [Google Scholar] [CrossRef] [Green Version]
- Wang, X.; Khemaissia, I.; Khalgui, M.; Li, Z.W.; Mosbahi, O.; Zhou, M.C. Dynamic low-power reconfiguration of real-time systems with periodic and probabilistic tasks. IEEE Trans. Autom. Sci. Eng. 2014, 12, 258–271. [Google Scholar] [CrossRef]
- Wang, X.; Li, Z.W.; Wonham, W. Dynamic multiple-period reconfiguration of real-time scheduling based on timed DES supervisory control. IEEE Trans. Ind. Inform. 2015, 12, 101–111. [Google Scholar] [CrossRef]
- Luo, J.; Zhou, M.; Wang, J.Q. AB amp;B: An Anytime Branch and Bound Algorithm for Scheduling of Deadlock-Prone Flexible Manufacturing Systems. IEEE Trans. Autom. Sci. Eng. 2021, 18, 2011–2021. [Google Scholar] [CrossRef]
- Wang, X.; Xing, K.; Feng, Y.; Wu, Y. Scheduling of Flexible Manufacturing Systems Subject to No-Wait Constraints via Petri Nets and Heuristic Search. IEEE Trans. Syst. Man Cybern. Syst. 2021, 51, 6122–6133. [Google Scholar] [CrossRef]
- Li, X.; Xing, K.; Zhou, M.; Wang, X.; Wu, Y. Modified Dynamic Programming Algorithm for Optimization of Total Energy Consumption in Flexible Manufacturing Systems. IEEE Trans. Autom. Sci. Eng. 2019, 16, 691–705. [Google Scholar] [CrossRef]
- Le, C.V.; Pang, C.K. Robust Total Energy Optimization of Flexible Manufacturing Systems Based on Renyi Mean-Entropy Criterion. IEEE Trans. Autom. Sci. Eng. 2016, 13, 355–367. [Google Scholar] [CrossRef]
- Baruwa, O.T.; Piera, M.A.; Guasch, A. Deadlock-Free Scheduling Method for Flexible Manufacturing Systems Based on Timed Colored Petri Nets and Anytime Heuristic Search. IEEE Trans. Syst. Man Cybern. Syst. 2015, 45, 831–846. [Google Scholar] [CrossRef] [Green Version]
- Jeng, M.; Chen, S.C. A heuristic search approach using approximate solutions to Petri net state equations for scheduling flexible manufacturing systems. Int. J. Flex. Manuf. Syst. 1998, 10, 139–162. [Google Scholar] [CrossRef]
- Lee, D.Y.; DiCesare, F. FMS scheduling using Petri nets and heuristic search. In Proceedings of the IEEE International Conference on Robotics and Automation, Nice, France, 8–13 May 1994; pp. 1057–1062. [Google Scholar]
- Wikipedia. A* Search Algorithm. 2019. Available online: https://en.wikipedia.org/wiki/A*_search_algorithm (accessed on 8 April 2022).
- Hart, P.; Nilsson, N.; Raphael, B. A formal basis for the heuristic determination of minimum cost paths. IEEE Trans. Syst. Sci. Cybern. 1968, 4, 100–107. [Google Scholar] [CrossRef]
- Abdulla, P.; Mayr, R. Computing optimal coverability costs in priced timed Petri nets. In Proceedings of the 26th Annual IEEE Symposium on Logic in Computer Science (LICS), Toronto, ON, Canada, 21–24 June 2011; IEEE Computer Society: Washigton, DC, USA, 2011; pp. 399–408. [Google Scholar]
- Pohl, I. The avoidance of (relative) catastrophe, heuristic competence, genuine dynamic weighting and computational issues in heuristic problem solving. In Proceedings of the 3rd International Joint Conference on Artificial Intelligence, Stanford, CA, USA, 20–23 August 1973; Morgan Kaufmann Publishers Inc.: San Francisco, CA, USA, 1973; pp. 12–17. [Google Scholar]
- Huang, B.; Shi, X.X.; Xu, N. Scheduling FMS with alternative routings using Petri nets and near admissible heuristic search. Int. J. Adv. Manuf. Technol. 2012, 63, 1131–1136. [Google Scholar] [CrossRef]
- Huang, B.; Sun, Y.M. Improved methods for scheduling flexible manufacturing systems based on Petri nets and heuristic search. J. Control. Theory Appl. 2005, 3, 139–144. [Google Scholar] [CrossRef]
- Huang, B.; Sun, Y.; Sun, Y.M.; Zhao, C.X. A hybrid heuristic search algorithm for scheduling FMS based on Petri net model. Int. J. Adv. Manuf. Technol. 2010, 48, 925–933. [Google Scholar] [CrossRef]
- Huang, B.; Zhou, M.; Abusorrah, A.; Sedraoui, K. Scheduling Robotic Cellular Manufacturing Systems With Timed Petri Net, A* Search, and Admissible Heuristic Function. IEEE Trans. Autom. Sci. Eng. 2022, 19, 243–250. [Google Scholar] [CrossRef]
- Ezpeleta, J.; Colom, J.M.; Martinez, J. A Petri net based deadlock prevention policy for flexible manufacturing systems. IEEE Trans. Robot. Autom. 1995, 11, 173–184. [Google Scholar] [CrossRef] [Green Version]
- Park, J.; Reveliotis, S.A. Deadlock avoidance in sequential resource allocation systems with multiple resource acquisitions and flexible routings. IEEE Trans. Autom. Control. 2001, 46, 1572–1583. [Google Scholar] [CrossRef]
- Tricas, F.; Martinez, J. An extension of the liveness theory for concurrent sequential processes competing for shared resources. In Proceedings of the IEEE International Conference on Systems, Man and Cybernetics, Intelligent Systems for the 21st Century, Vancouver, BC, Canada, 22–25 October 1995; Volume 4, pp. 3035–3040. [Google Scholar]
- Zhou, M.C.; DiCesare, F. Parallel and sequential mutual exclusions for Petri net modeling of manufacturing systems with shared resources. IEEE Trans. Robot. Autom. 1991, 7, 515–527. [Google Scholar] [CrossRef]
- Hsieh, F.S.; Chang, S.C. Dispatching-driven deadlock avoidance controller synthesis for flexible manufacturing systems. IEEE Trans. Robot. Autom. 1994, 10, 196–209. [Google Scholar] [CrossRef]
- Pearl, J. Heuristics: Intelligent Search Strategies for Computer Problem Solving; Addison-Wesley Longman Publishing Co., Inc.: Reading, MA, USA, 1984. [Google Scholar]




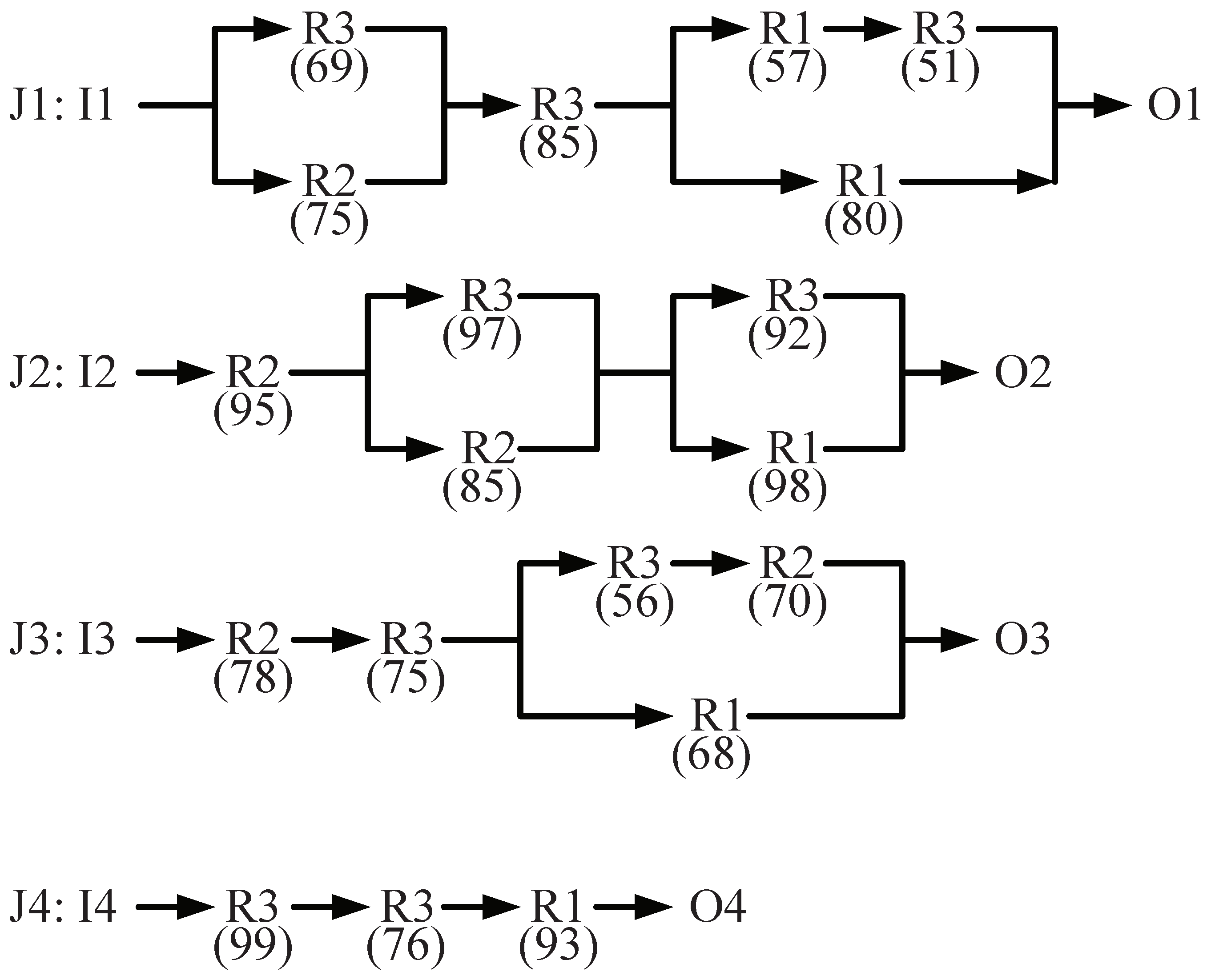
| Paths | ||||
|---|---|---|---|---|
| 80 | 0 | 69 + 85 | ||
| 80 | 75 | 85 | ||
| 57 | 0 | 69 + 85 + 51 | ||
| 57 | 75 | 85 + 51 |
| Place p | ||||||||||||||||||||
|---|---|---|---|---|---|---|---|---|---|---|---|---|---|---|---|---|---|---|---|---|
| 57 | 57 | 57 | 57 | 57 | 57 | 0 | 0 | 0 | 0 | 0 | 0 | 0 | 0 | 0 | 0 | 0 | 0 | 0 | 0 | |
| place p | ||||||||||||||||||||
| 0 | 0 | 0 | 0 | 0 | 0 | 0 | 0 | 0 | 0 | 93 | 93 | 93 | 93 | 93 | 0 | 0 | 0 | 0 | 0 |
| The Results in [50] | Our Implementation of [50] | Proposed Method | ||||
|---|---|---|---|---|---|---|
| Makespan | Expanded | Makespan | Expanded | Makespan | Expanded | |
| Markings | Markings | Markings | ||||
| 0.0 | 427 | 1442 | 427 | 1165 | 427 | 969 |
| 0.1 | 427 | 662 | 427 | 905 | 427 | 749 |
| 0.2 | 435 | 596 | 427 | 872 | 427 | 684 |
| 0.3 | 435 | 621 | 427 | 908 | 427 | 805 |
| 0.4 | 435 | 398 | 427 | 905 | 427 | 876 |
| 0.5 | 435 | 237 | 496 | 876 | 427 | 357 |
| 0.6 | 435 | 229 | 509 | 777 | 505 | 193 |
| 0.7 | 435 | 283 | 547 | 1010 | 505 | 120 |
| 0.8 | 496 | 224 | 547 | 646 | 505 | 81 |
| 0.9 | 496 | 226 | 547 | 595 | 505 | 81 |
| 1.0 | 496 | 236 | 547 | 572 | 505 | 81 |
Publisher’s Note: MDPI stays neutral with regard to jurisdictional claims in published maps and institutional affiliations. |
© 2022 by the authors. Licensee MDPI, Basel, Switzerland. This article is an open access article distributed under the terms and conditions of the Creative Commons Attribution (CC BY) license (https://creativecommons.org/licenses/by/4.0/).
Share and Cite
Xu, G.; Chen, Y. Petri-Net-Based Scheduling of Flexible Manufacturing Systems Using an Estimate Function. Symmetry 2022, 14, 1052. https://doi.org/10.3390/sym14051052
Xu G, Chen Y. Petri-Net-Based Scheduling of Flexible Manufacturing Systems Using an Estimate Function. Symmetry. 2022; 14(5):1052. https://doi.org/10.3390/sym14051052
Chicago/Turabian StyleXu, Gongdan, and Yufeng Chen. 2022. "Petri-Net-Based Scheduling of Flexible Manufacturing Systems Using an Estimate Function" Symmetry 14, no. 5: 1052. https://doi.org/10.3390/sym14051052
APA StyleXu, G., & Chen, Y. (2022). Petri-Net-Based Scheduling of Flexible Manufacturing Systems Using an Estimate Function. Symmetry, 14(5), 1052. https://doi.org/10.3390/sym14051052

