Abstract
The combined impact of a linear chemical reaction and Lorentz force on heat and mass transfer in a third-grade fluid with the Darcy–Forchheimer relation over an inclined, exponentially stretching surface embedded in a porous medium is investigated. The proposed process is mathematically expressed in terms of nonlinear and coupled partial differential equations, with the symmetry of the conditions normal to the surface. To solve the mathematical model of the proposed phenomenon, the partial differential equations are first reduced to ordinary differential equations; then, MATLAB built-in Numerical Solver bvp4c is used to obtain the numerical results of these equations. The influence of all the pertinent parameters that appeared in the flow model on the unknown material properties of interest is depicted in the forms of tables and graphs. The physical attitude of the unknown variables is discussed with physical reasoning. From the numerical solutions, it is inferred that, as Lorentz force parameter is increased, the velocity of the fluid decreases, but fluid temperature and mass concentration increase. This is due to the fact that Lorentz force retards the motion of fluid, and the increasing resistive force causes the rise in the temperature of the fluid. It is also noted that, owing to an increase in the magnitude of chemical reaction parameter , the velocity profile and the mass concentration decline as well, but the fluid temperature increases in a reasonable manner. It is noted that, by augmenting the values of the local inertial coefficient and the permeability parameter , the velocity field decreases, the temperature field increases, and mass concentration also increases with reasonable difference. Increasing values of Prandtl number results in a decrease in the profiles of velocity and temperature. All the numerical results are computed at the angle of inclination . The current results are compared with the available results in the existing literature for this special case, and there is good agreement between them that shows the validation of the present study. All the numerical results show asymptotic behavior by satisfying the given boundary conditions.
1. Introduction
The study of non-Newtonian fluid flows has received a great deal of interest in recent decades because of its importance in engineering and industry. Food processing, papermaking, and lubricating processes all rely heavily on non-Newtonian fluids with heat and mass transfer. Because of the widespread use of non-Newtonian fluids in industry, the research community has developed a variety of non-Newtonian fluid models. The third-grade fluid model is one of the most comprehensive fluid models, displaying all shear-thinning and shear-thickening fluid properties. The researchers focused a great deal of work on the numerical and analytical studies of Newtonian and rheological fluid flows, as well as purely theoretical studies in theoretical fluid dynamics with an emphasis on symmetry concepts arising from group studies. The symmetricity breaks under the conditions of a high Reynolds number. In light of the above, the outlined physical applications of such flow problems with different flow characteristics have been investigated by many researchers. The research work performed by the research community concentrating on the above-mentioned issues is highlighted in the following paragraphs.
Rashidi et al. [1] investigated the entropy generation on a magnetohydrodynamic third-grade fluid over a stretching sheet. Riaz et al. [2] investigated simultaneous heat and mass transfer in a non-Newtonian fluid under the effects of a magnetic field over a vertical surface. Ebrahimi et al. [3] took into study the mechanism of the fully developed flow of a third-grade fluid in the plane duct, with the assumption that there is convection on the walls. The heat transportation through the generalized Fourier’s law in a third-grade fluid under the impact of a chemical reaction over the stretching sheet has been proposed by Imtiaz et al. [4]. Alazwri et al. [5] explored the study of entropy optimization of the third-grade viscoelastic nanofluid flow over a stretching surface by using the Keller-Box Scheme. Sahoo and Do [6] numerically investigated the phenomenon of heat transfer in third-grade fluid flow via a linearly stretching sheet with the effects of slip condition. Jamshed et al. [7] encountered the study of an unsteady Casson nanofluid over the surface of a stretching sheet under the effects of thermal radiation. A fluid flow and heat transfer analysis on non-Newtonian nanofluid over a porous surface was performed by Maleki et al. [8]. Maleki et al. [9] paid attention to the heat transfer and fluid flow of a pseudo-plastic nanofluid over a moving porous surface, with viscous dissipation and heat generation and absorption effects. Abu-Hamdeh et al. [10] highlighted the physical significance of solar energy by considering the non-Newtonian Powell–Eyring nanofluid with the impact of the thermal jump. The study of hybridized Casson nanofluid on porous moving and fixed plates under the effects of suction and magnetic field effects was conducted by El-Zahar et al. [11].
By considering the magnetic field and convective boundary conditions, Jawanmard et al. [12] concentrated on the fully developed flow of a third-grade fluid in a pipe and solved the model using the Runge–Kutta method in order four. The investigation of third-grade fluid flow and heat transfer with a chemical reaction and magnetic field effects was undertaken by Hayat et al. [13]. Bioconvective magnetohydrodynamic nanofluid flow due to an exponentially stretching sheet in the presence of a chemical reaction effects was considered by Asjad et al. [14]. The entropy generation analysis of magneto-third-grade fluid flow through a micro-channel was performed in [15]. Zhang et al. [16] investigated the electro magnetohydrodynamic behavior of third-grade fluid flow between parallel plates, taking into account the effects of Joule heating and dissipation. Shehzad et al. [17] researched heat transportation and flow analysis in a third-grade fluid using generalized transfer principles and an exponentially stretched sheet. Reddy et al. [18] investigated the unsteady flow of third-grade fluid down an evenly heated cylinder when vertically viewed using the Bejan function. Ref. [19] focuses on the bioconvection heat transfer via a third-grade nanofluid over a stretched surface, with significant effects on the activation energy and magnetic field. The analytical study of third-grade fluid flow over a rotating cone in the presence of nanoparticles was the focus of Nadeem and Saleem [20].
The study of flows saturating porous space has piqued the interest of researchers due to their importance in engineering and industry applications, such as oil reservoirs, resin transfer models, porous insulation, packed beds, geothermal energy, fossil fuel beds, and nuclear waste disposal. The difficulties of permeable media that were developed using Darcy’s relation, in which the pressure gradient and volume average velocity are directly associated, have received a great deal of attention in the literature. Darcy’s idea is only valid when a smaller porosity and lesser velocity are present. Because non-uniform porosity and greater velocities occur in different industrial and technical systems, Darcy’s relation is ineffectual. To attain better results, it is highly desirable to include non-Darcian properties in the model for permeable materials. Inertial effects and high-speed flow are mostly described by Forchheimer’s law. Forchheimer’s law is unique in that it combines the monotonicity of the nonlinear term with the non-degeneracy of Darcy’s component. To examine the properties of inertia and boundary, Forchheimer [21] included the factor of square velocity in the calculation of Darcy’s velocity. This word was coined by Muskat and Wyckoff [22] as the Forchheimer term, which always applies to issues with a high Reynolds number. The combined effect of the heat source, sink and Ohmic heating on the three-dimensional Darcy–Forchheimer flow of a CNTs nanofluid over a stretching sheet are examined by Upreti et al. [23].
The chemical and suction/injection effects on magnetic micropolar fluid through a porous wedge with Hall and ion slip conditions have been numerically solved using the Keller-Box Scheme by Sing et al. [24]. Ramzan et al. [25] perform a theoretical analysis of a Williamson nanofluid with the Darcy–Forchheimer relation in a stratified medium, taking into account the impacts of extended Fourier’s and Fick’s laws, the magnetic field, and the chemical reaction. By encountering generalized Fourier’s and Fick’s laws, Hayat et al. [26] addressed the ideal research of the Darcy–Forchheimer law in anon-Newtonian fluid. Upreti et al. [27] proposed the phenomenon of a Siskonanofluid flow with the Darcy–Forchheimer relation over a stretching sheet fixed in a porous medium under the influence of thermal radiation. The study of the Darcy–Forchheimer relation’s impact on chemically reacting fluid flow over a convectively heated surface with the inclusion of thermal radiation effects was documented by Sadiq et al. [28]. The study on the impact of Darcy–Forchheimer magnetohydrodynamic Carreau–Yasuda nanofluid flow was documented by Khan et al. [29]. The Darcy–Forchheimer effects were used to analyze the Jeffery nanofluid flow through a curved stretching surface under the influence of thermal radiation, a chemical reaction, and convective boundary conditions by Nagaraja et al. [30].
The heat and mass transmission properties of stretched sheets have important engineering and industrial applications. This comprises plastic sheet extrusion, blood pumping, metal processing, pharmaceuticals, fiber production processes, wire coating, and so forth. Due to their widespread use in recent years, researchers have turned their attention to various forms of flow. Kumar et al. [31] investigated heat and mass transmission on exponentially angled stretching sheets embedded in porous media using Soret, Dufour, a magnetic field, slip effects, Joule heating, and a chemical reaction. A heat and mass transfer analysis in the boundary layer flow over an exponentially stretching sheet was considered by Magyari and Keller [32]. The researchers in refs. [33,34,35,36] investigated the numerical study of several processes with varying flows over an exponentially stretched sheet.
From a technological standpoint, magnetohydrodynamic flows in experimental and theoretical research are essential because they have various applications, such as magnetohydrodynamic electrical power generation, geophysics, and so on. There is much physical significance of the magnetic field in the study of the heat transportation process; the idea of the magnetic field in the boundary layer flow has attracted a great deal of attention from researchers. Therefore, an enormous amount the research focusing on the impact of the magnetic field on the different fluid characteristics, along with several geometries with different flow conditions, has been encountered. The magnetohydrodynamic Casson fluid flow over a stretching cylinder was analyzed by Tamoor et al. [37]. The influence of the magnetic field and a chemical reaction on convective heat and mass transfer over an exponentially stretching sheet was studied by Pattnaik et al. [38]. Magnetohydrodynamic flow with thermal radiation effects over an exponentially stretching sheet was tackled numerically by using the Homotopy Analysis Method in [39]. Salahuddin et al. [40] documented the research study of the topic of Williamson fluid flow via the generalized heat transportation law over the stretching sheet with a variable thickness in the presence of the magnetic field. Kumar et al. [41] explored the process of magnetohydrodynamic flow past a cone and wedge with a variable heat source and sink. The effects of the magnetic field of the fluid flow and heat transfer with different flow conditions and fluid characteristics on the diverse flow geometries are discussed in [42,43,44,45,46].
The study of heat transfer and mass transfer with chemical reactions is of most relevant significance to engineers and scientists because of its universal incidence in many branches of science and engineering. This phenomenon plays a significant role in the chemical industry, the power and cooling industry for drying, evaporation, energy transfer in a cooling tower, and the flow in a desert cooler, etc. Examining transportation techniques and the relationship between these tactics and chemical reactions can be difficult and is closely linked to basic fluid dynamics. In creating applications, such as food processing and atomized liquid fuel ignition, such a thorough inspection and chemical techniques are useful. All industrial and chemical processes are designed to transform low-cost raw materials into high-value products (for the most part, through chemical reactions). Because of its importance, researchers took into account the chemical reactions of various orders in various fluid flow models with various model circumstances and fluid features, taking into account the various flow geometries presented in [47,48,49,50,51]. Misra and Adhkary [52] focused their attention on the magnetohydrodynamic oscillatory channel flow in physiological fluid in the presence of a chemical reaction. Mishra et al. [53] discussed the chemical reaction effects on viscoelastic fluid over a stretching sheet, along with the magnetic field effects. Sivakami et al. [54] shed light on the mechanism of unsteady, free convective immiscible fluid flow in a horizontal channel under the impact of a magnetic field and a chemical reaction. Lv et al. [55] investigated the effects of a chemical reaction and thermal radiation on convective heat and mass transfer over a rotating channel with Hall currents. Fetecau and Vieru [56] gave atheoretical analysis on the symmetric and non-symmetric flows of Burger’s fluid over a sheet embedded in a porous medium. Zeshan et al. [57] studied the electromagnetic flow of SWCN/MWCNT suspensions in two immiscible Newtonian fluids through a porous medium. An entropy generation analysis on magnetohydrodynamic nanofluid flow with the Darcy–Forchheimer relation due to a nonlinear stretching sheet was performed by Rasool et al. [58]. Prakash et al. [59] conducted the discussion on the topic of Peristaltic nanofluid flow through a tapered channel embedded in a porous medium. Ullah et al. [60] conducted the analysis on magnetohydrodynamic Casson fluid flow over a porous stretching cylinder fixed in a porous medium with a chemical reaction, viscous dissipation, heat generation, and absorption effects.
In the already-known literature, due to the widespread use of non-Newtonian fluids in engineering and industry (food processing, papermaking, and lubricating processes), the research community has paid a great deal of attention to the study of third-grade fluid flow and heat transfer on different flow geometries by considering the different fluid characteristics separately. Due to the practical applications of non-Newtonian fluids in industrial processes (food processing, papermaking, and lubricating processes), along with chemical reactions that are used in the chemical industry, the power and cooling industry for drying, evaporation, energy transfer in a cooling tower, and the flow in a desert cooler, etc. in the presence of a magnetic field that has physical applications in electrical power generation and geophysics, the combined study of the effects of the applied magnetic field (Lorentz force effects) and a linear chemical reaction with the Darcy–Forchheimer relation on the heat and mass transfer in non-Newtonian third-grade fluid along the surface of an inclined exponentially stretching sheet embedded in a porous medium is discussed numerically, which has not been encountered before the present work. In Section 2, a mathematical model for the proposed mechanism is developed. In Section 3, the proposed model, in terms of partial differential equations, is then reduced to a set of ordinary equations by sung similarity transformation and is then solved with the help of the MATLAB built-in numerical solver bvp4c. The obtained results regarding physical properties are presented and discussed in Section 4 and Section 5. At the end, the entire study is concluded.
2. Mathematical Modeling
Consider the following assumptions to make the model for the current study:
- Steady flow;
- Two-dimensional third-grade fluid flow;
- Incompressible flow;
- Viscous flow;
- Inclusion of Darcy–Forchheimer relation;
- Inclined stretching sheet embedded in a porous medium;
- Inclusion of Lorentz force effects (applied magnetic field);
- Chemical reactions are taking place in the flow field, and the constant is the first-order chemical reaction rate is taken as (destructive reactant);
- The axes are horizontal and normal at the surface of an exponentially inclined stretching sheet. The schematic diagram to show the flow coordinate system and boundary layer is given in Figure 1.
Figure 1. Flow Configuration.
By keeping the above-said assumptions in mind and following refs. [6,31], the flow equations are given below:
The molded conditions are:
where representingthe stretching velocity, wall temperature, and wall concentration, respectively. The symbols are the reference velocity, temperature, and concentration, respectively. Here, are the velocity components along directions, respectively. The notations , , are the material moduli, permeability of the porous medium, coefficient of inertia with being the drag coefficient, electrical conductivity, magnetic field strength and chemical reaction coefficient, respectively. The designations are the density of the fluid, specific heat at constant pressure, dynamic viscosity, kinematic viscosity, thermal diffusivity, and mass diffusivity, respectively. The symbols are the temperature and concentration within the boundary layer and in the free stream region, respectively.
3. Solution Methodology
Here, we elaborate numerically on the solution methodology to tackle the equations given in Equations (1)–(4), along with boundary conditions (5), for the purpose of solving. The entire solution method is discussed in this section.
3.1. Similarity Formulation
The Equations (1)–(5) are nonlinear partial differential equations; first, we reduce these equations into a set of ordinary differential equations by using the following similarity variables used by [31]:
By using the above-mentioned similarity variables given in Equation (6), Equation (1) is satisfied automatically, and Equations (2)–(4) with boundary conditions from Equation (5) adopt the following form:
Modeled conditions:
Here, the parameters , Pr = , =, are the Richardson number, the buoyancy ratio parameter, the non-dimensional viscoelastic parameter, the cross-viscous parameter, the third-grade fluid parameter, the permeability parameter, the local inertial coefficient, the Prandtl number, the Schmidt number, and the chemical reaction parameter, respectively. Here, and are the Reynolds number and the Grash of number, respectively.
The mathematical expressions for the drag force, the Nusselt number, and the Sherwood number are:
where
Are the typical stress tensor, heat, and mass flux at the surfaces, respectively. Finally, the expressions for drag force, local Nusselt, and local Sherwood are given below:
where is the local Reynolds number parallel to the -direction.
3.2. Solution Technique
The exact solution for highly nonlinear coupled ordinary differential equations is not possible. Therefore, the numerical solutions for the above Equations (7)–(9), along with boundary conditions (10), are obtained for different values of the governing parameters, namely, the Richardson number , the buoyancy ratio parameter , the third-grade fluid parameter , the viscoelastic parameter , the cross-viscous parameter , the permeability parameter , the local inertial coefficient , the magnetic field parameter , the Prandtl number Pr, the Schmidt number Sc, and the chemical reaction parameter . The numerical solutions for the proposed model are solved by utilizing the MATLAB built-in Numerical Solver bvp4c. In the computation, η∞ = 10.0 is taken, and the axis is defined according to the clear figure visibility. The Numerical Solver bvp4c is a finite difference code that implements the three-stage Lobatto formula. This is a collocation formula, and the collocation polynomial is a C1-continuous solution with fourth-order accuracy uniformly in the interval of integration. Mesh selection and error control are based on the residual of the continuous solution. The collocation technique uses a mesh of the points to divide the interval of integration into subintervals. The solver determines a numerical solution by solving a global system of algebraic equations resulting from the boundary conditions and the collocation condition imposed on all the subintervals. The solver estimates the error of the numerical solution on each subinterval. If the solution does not satisfy the tolerance criteria, the solver adapts the mesh and repeats the process. There is a need to provide the points of the initial mesh, as well as an initial approximation of the solution at the mesh points. The results produced with the help of this numerical method in the current work are compared with those previously published, which indicate the excellent agreement between both results and show the accuracy and validation of the present results. The Equations (7)–(9), along with boundary condition (10), are converted into a system of first-order ordinary differential equations and are then put into the bvp4c numerical solver code for the final solutions. We set as below:
Boundary Conditions:
The numerical solutions for the unknown material properties, such as the velocity profile , the temperature field and the mass concentration profiles, are calculated at an angle of inclination , presented in graphical form, and discussed with physical reasoning. The gradients of the quantities outline above, such as the skin friction coefficient , the heat transfer rate , and the mass transfer rate at the surface of the geometry, are calculated and tabulated. The forthcoming sections are devoted to an analysis with detailed results and a discussion of the graphed and tabulated physical quantities of interest.
4. Results
The proposed mechanism was converted into the mathematical model given in Equations (1)–(4), along with the boundary conditions (5). This system of partial differential equations was reduced to a system of ordinary differential equations by using the similarity variable formulation given in Equation (6). The reduced form of ordinary differential equations was converted to a system of first-order differential equations. The first-order ordinary differential equations were solved numerically in the MATLAB built-in numerical solver bv4c. The numerical results of the velocity profile , the temperature profile , and mass concentration , along with the skin friction coefficient , the rate of heat transfer , and the rate of mass transfer were computed. The parameters against which the numerical solutions of the physical properties were named as the Richardson number , the buoyancy ratio parameter , the viscoelastic parameter , the cross-viscous parameter , the third-grade fluid parameter , the permeability parameter , the local inertial coefficient , the magnetic field parameter , the Prandtl number Pr, the Schmidt number Sc, and the chemical reaction parameter . All the numerical solutions were calculated at an angle of inclination of a stretching surface from the -axis. The appropriate ranges of the parameters were taken as ; ; ; and . The values of , the numerical infinity values, were kept large enough and were retained at . Actually, this value is dependent on the physical parameters of the phenomenon, and its value was adequate to simulate for all cases presented in Figure 2, Figure 3, Figure 4, Figure 5, Figure 6, Figure 7, Figure 8, Figure 9, Figure 10, Figure 11, Figure 12, Figure 13, Figure 14, Figure 15, Figure 16, Figure 17, Figure 18, Figure 19, Figure 20 and Figure 21 for the graphical representation of the velocity profile , the temperature profile , and mass concentration . The numerical results for the skin friction coefficient , the rate of heat transfer , and the rate of mass transfer were computed exactly at the surface of the geometry. The current numerical results were compared with existing results for special cases for the validation of the current study.
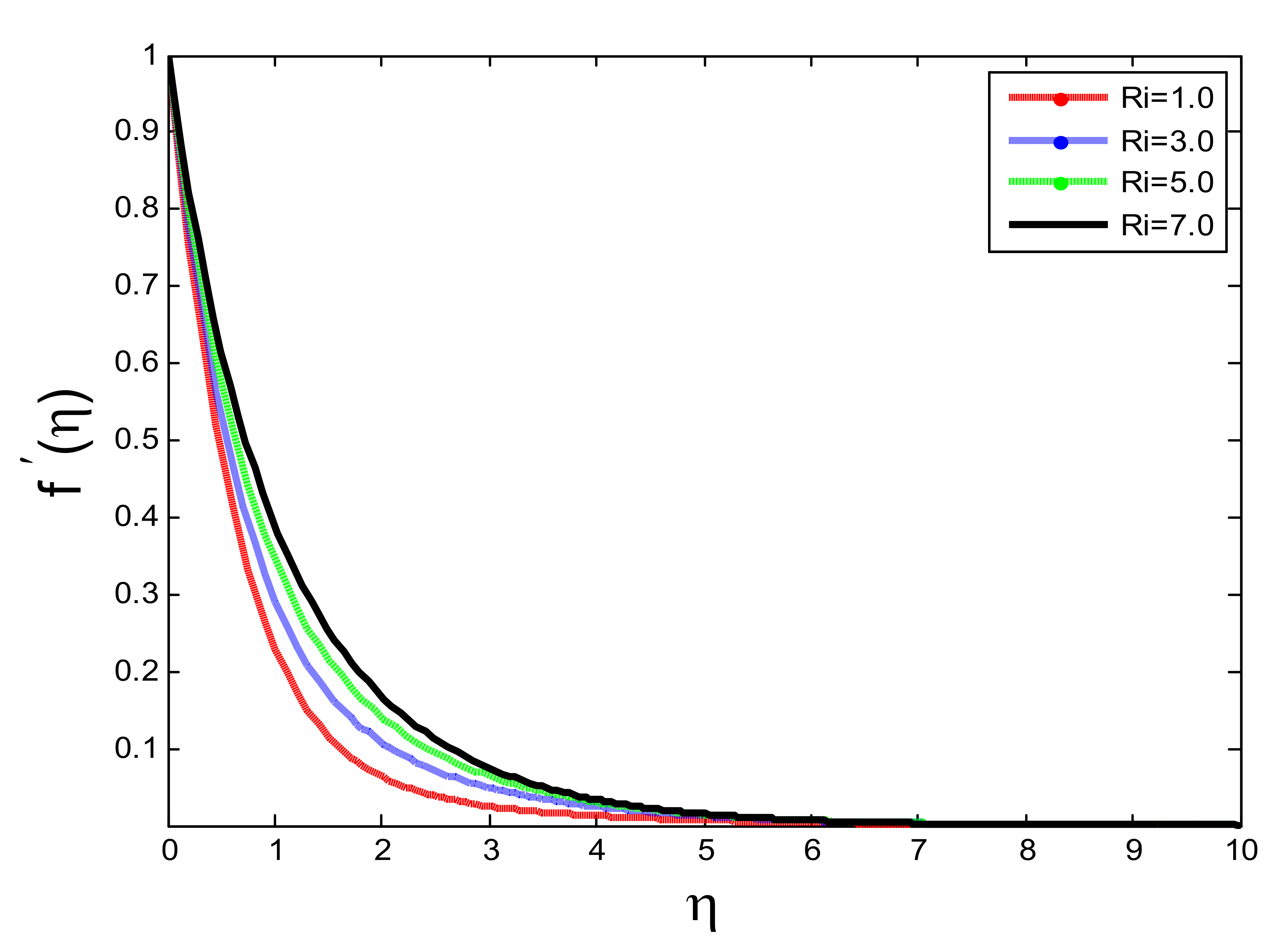
Figure 2.
Consequences of the Richardson number on the velocity profile .
Figure 3.
Consequences of the Richardson number on the temperature profile .
Figure 4.
Consequences of the Richardson number on mass concentration .
Figure 5.
Consequences of the third-grade parameter on the velocity profile .
Figure 6.
Consequences of the third-grade parameter on the temperature profile .
Figure 7.
Consequences of the third-grade parameter on mass concentration .
Figure 8.
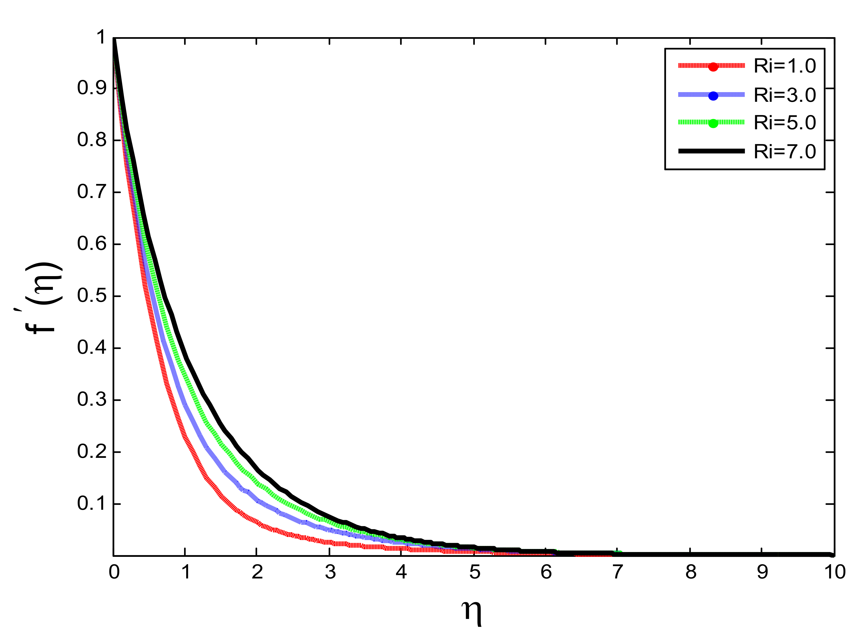
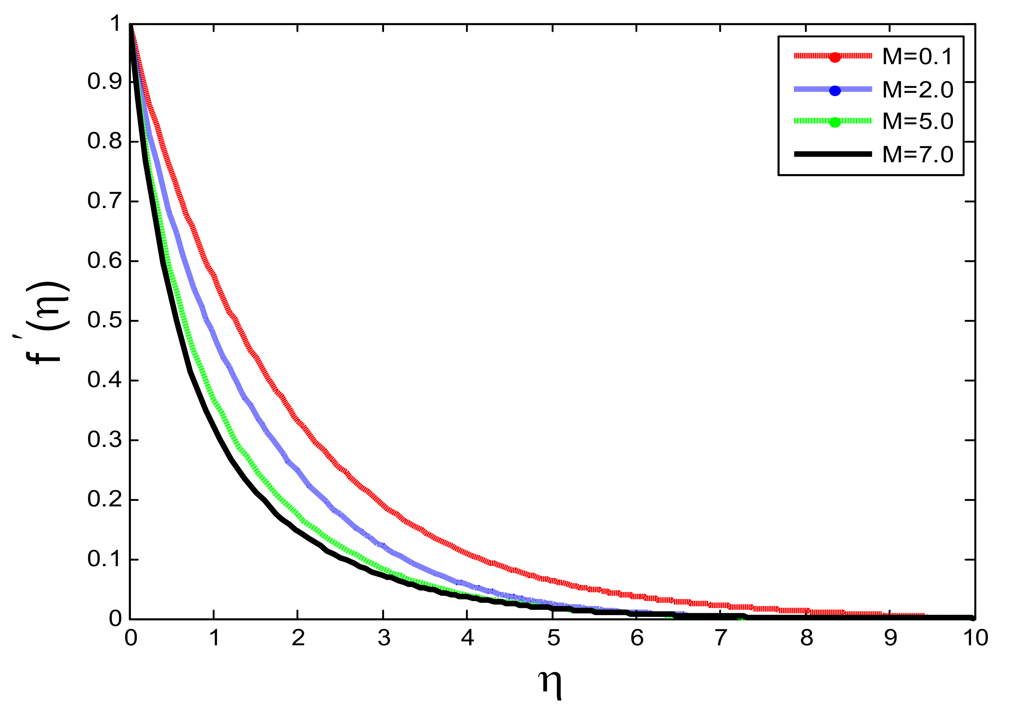
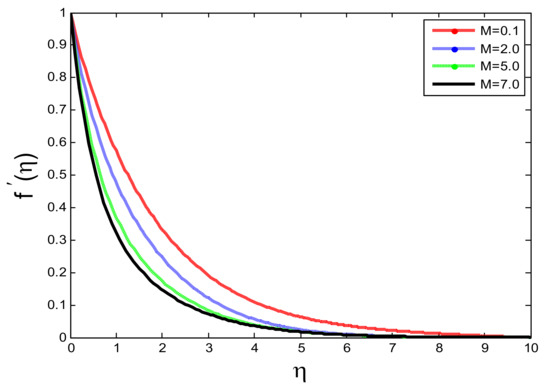
Consequences of the magnetic field parameter on the velocity profile .
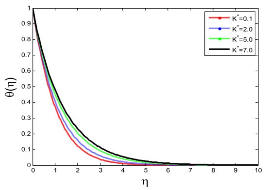
Figure 9.
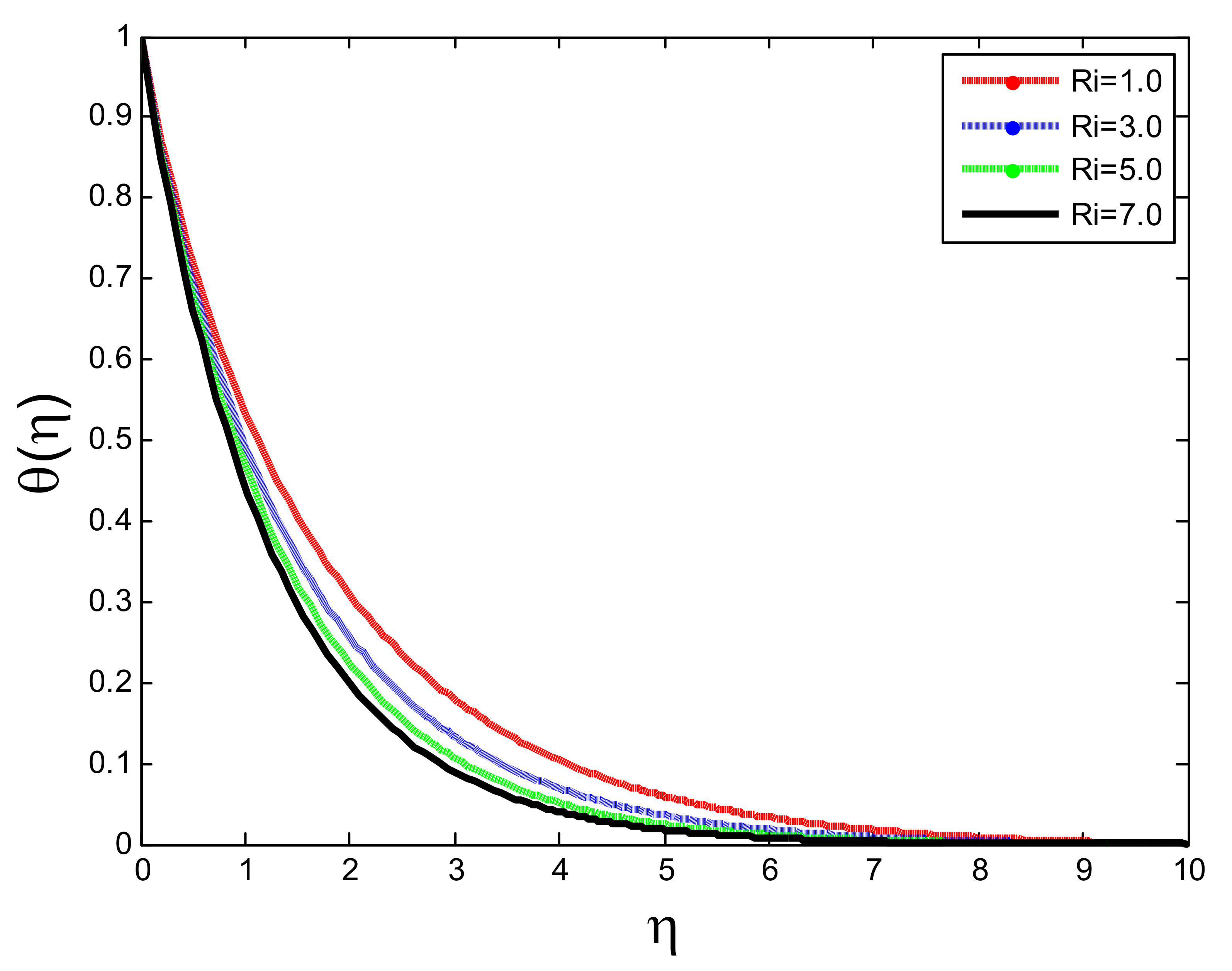
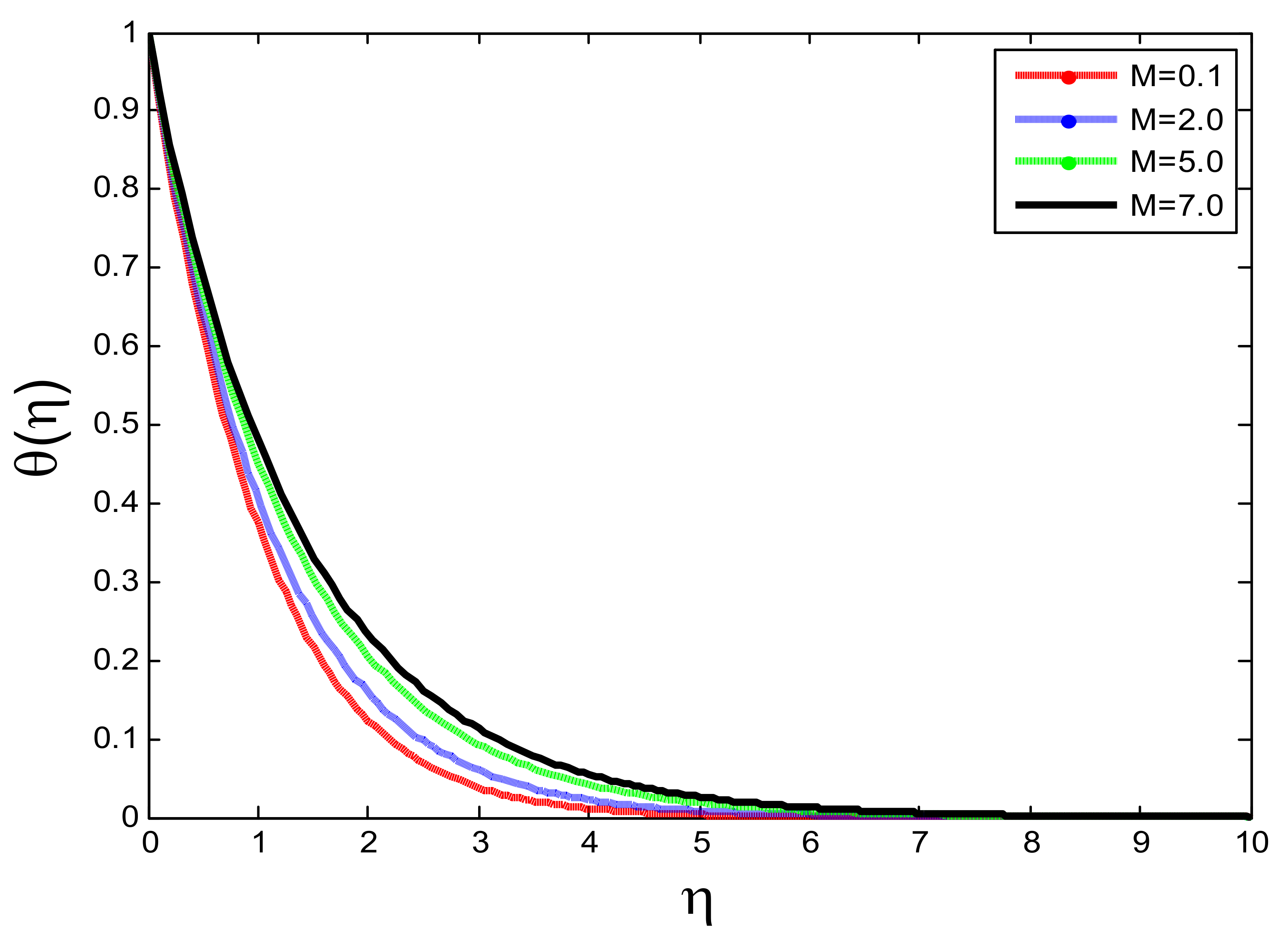
Consequences of the magnetic field parameter on the temperature profile .
Figure 10.
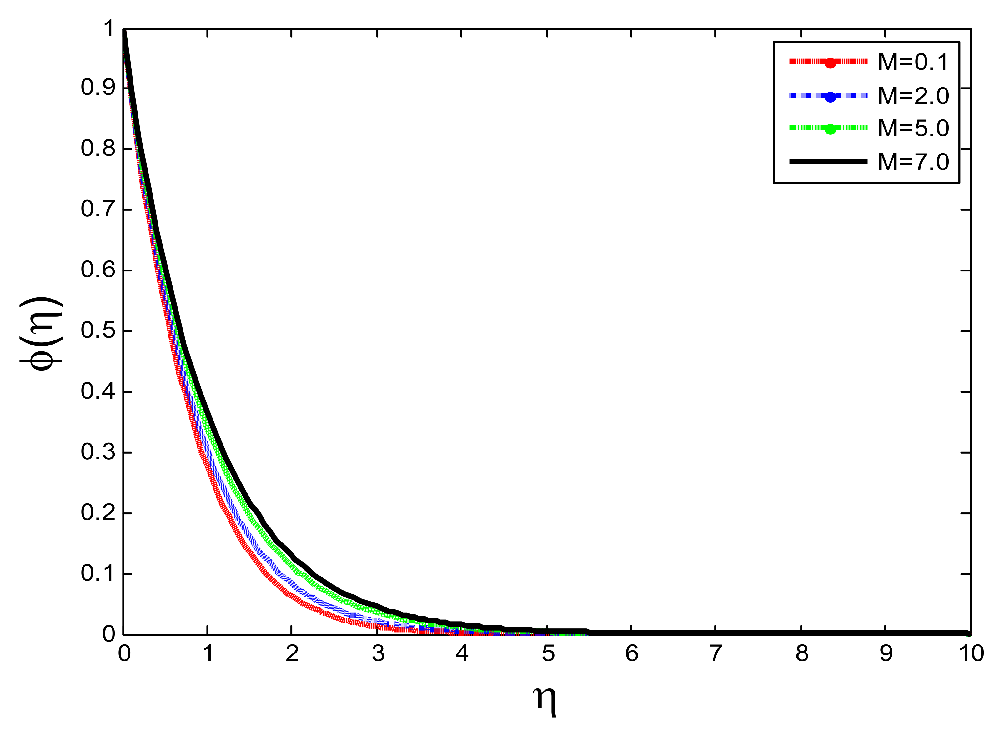
Consequences of the magnetic field parameter on mass concentration .
Figure 11.
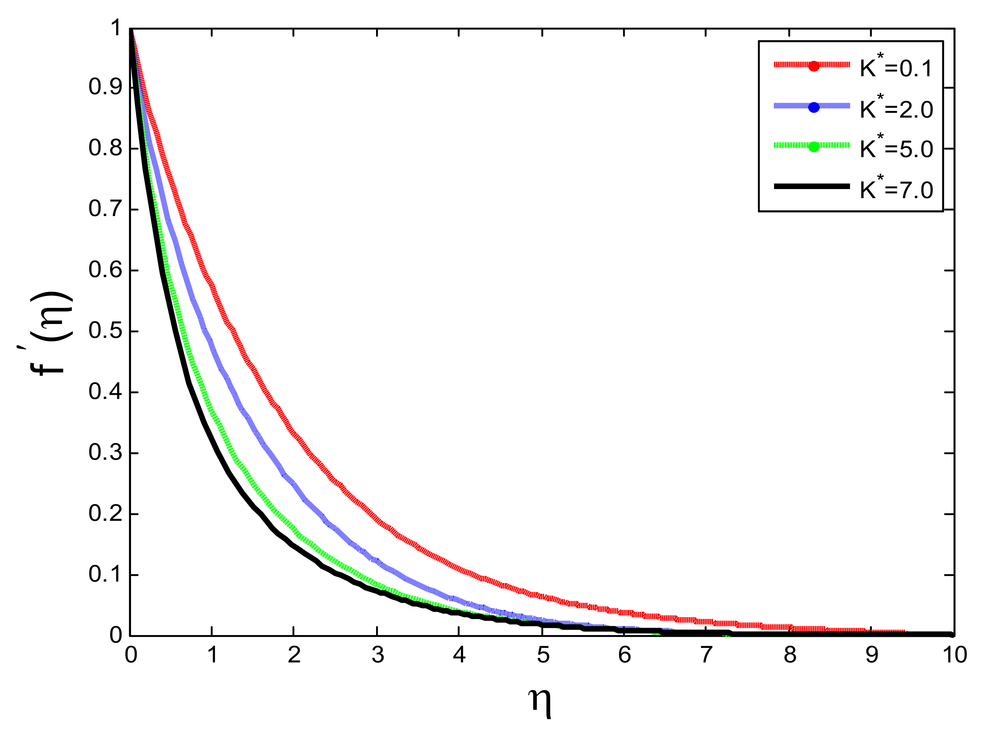
Consequences of the permeability parameter on the velocity profile .
Figure 12.
Consequences of the permeability parameter on the temperature profile .
Figure 13.
Consequences of the permeability parameter on mass concentration .
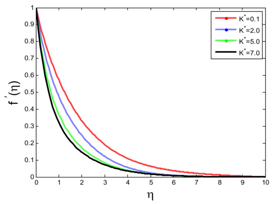
Figure 14.
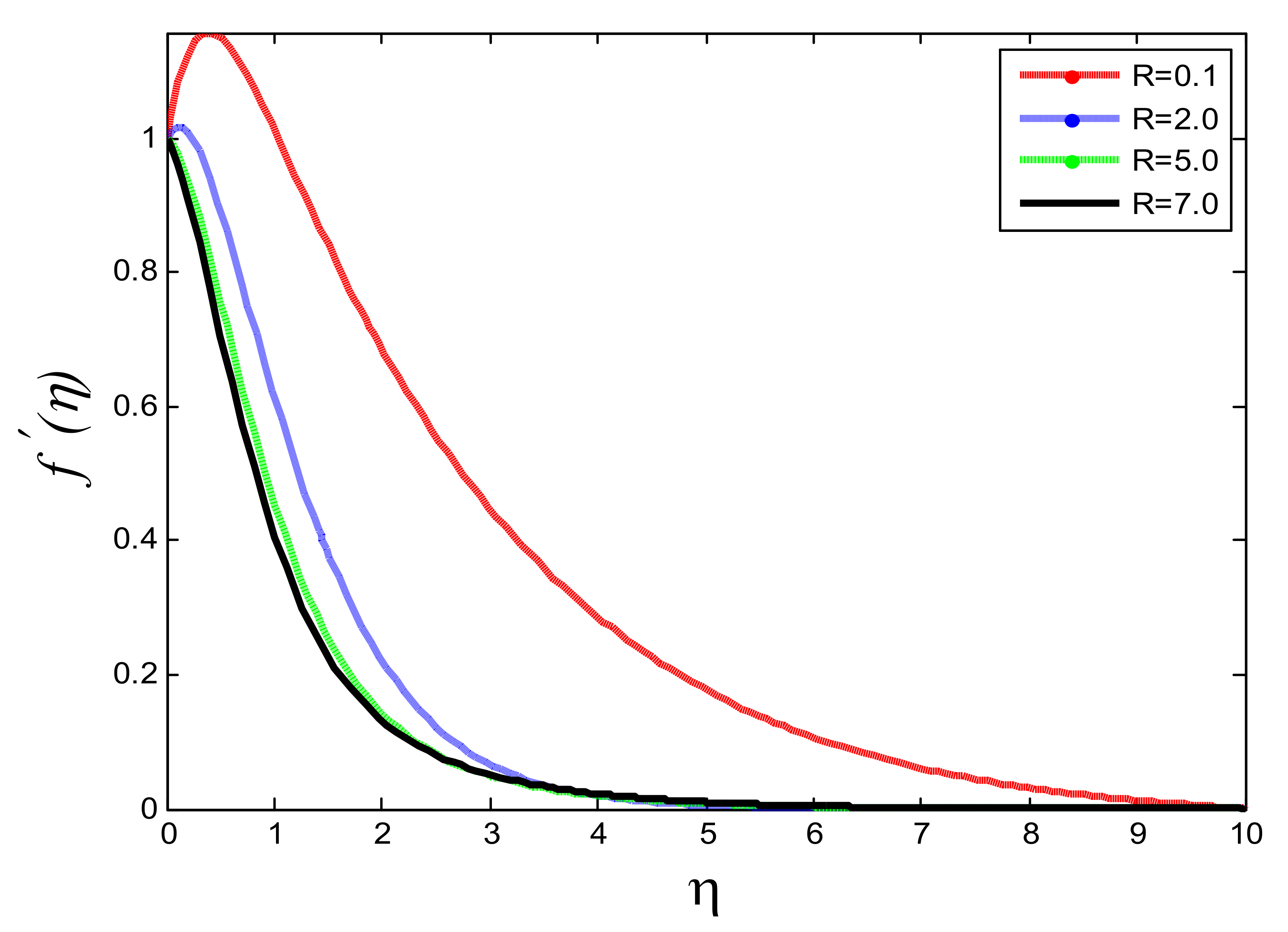
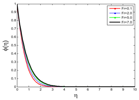
Consequences of the Forchheimer number on the velocity profile .
Figure 15.
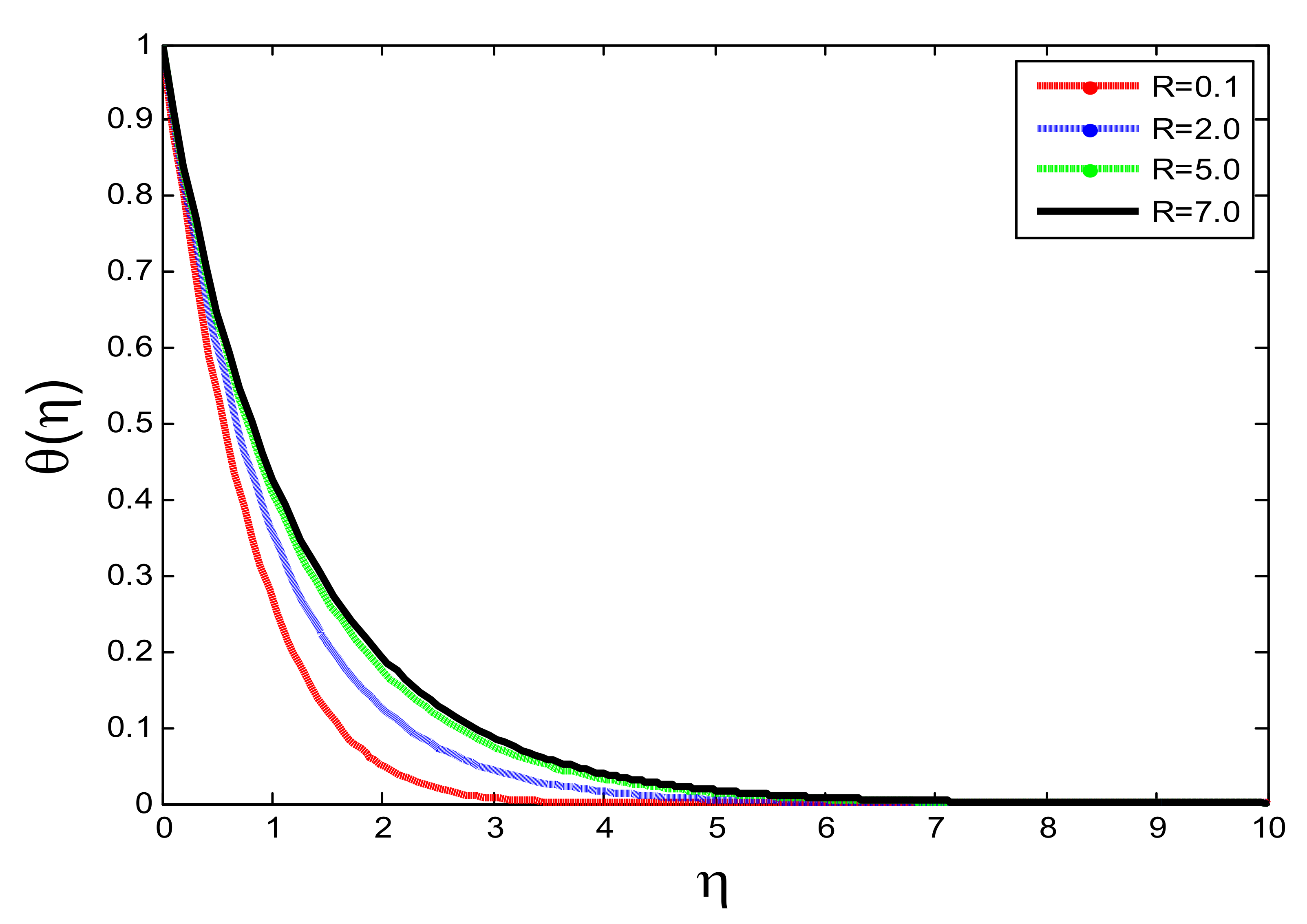
Consequences of the Forchheimer number on the temperature profile .
Figure 16.
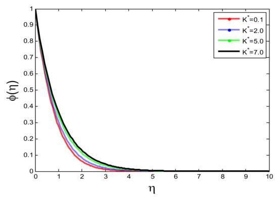
Consequences of the Forchheimer number on mass concentration .
Figure 17.
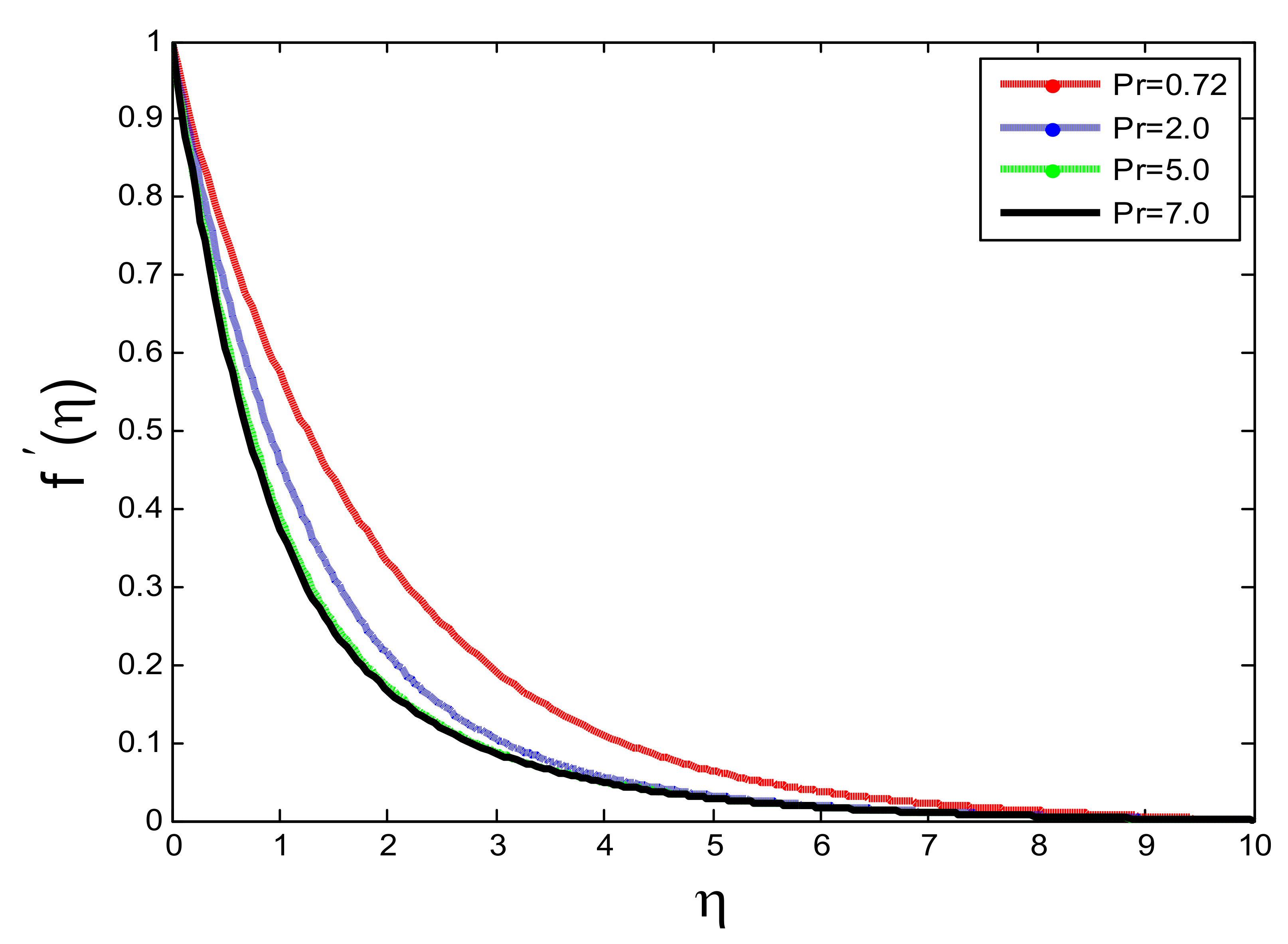
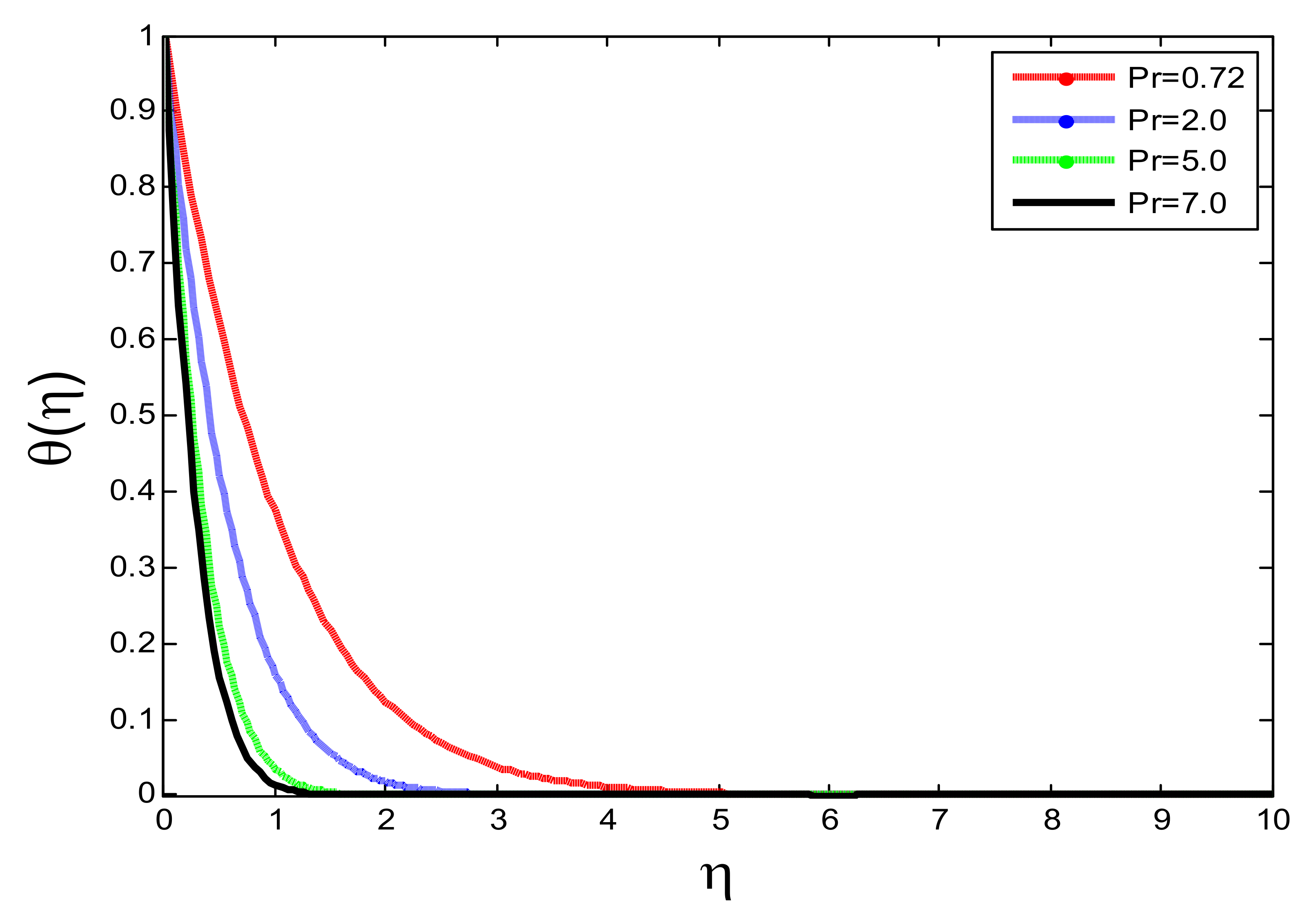
Consequences of the Prandtl number on the velocity profile .
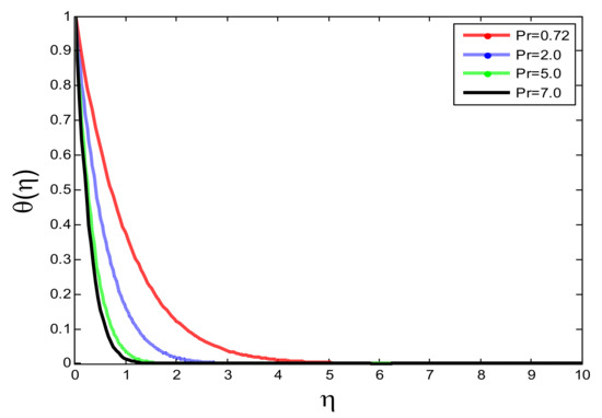
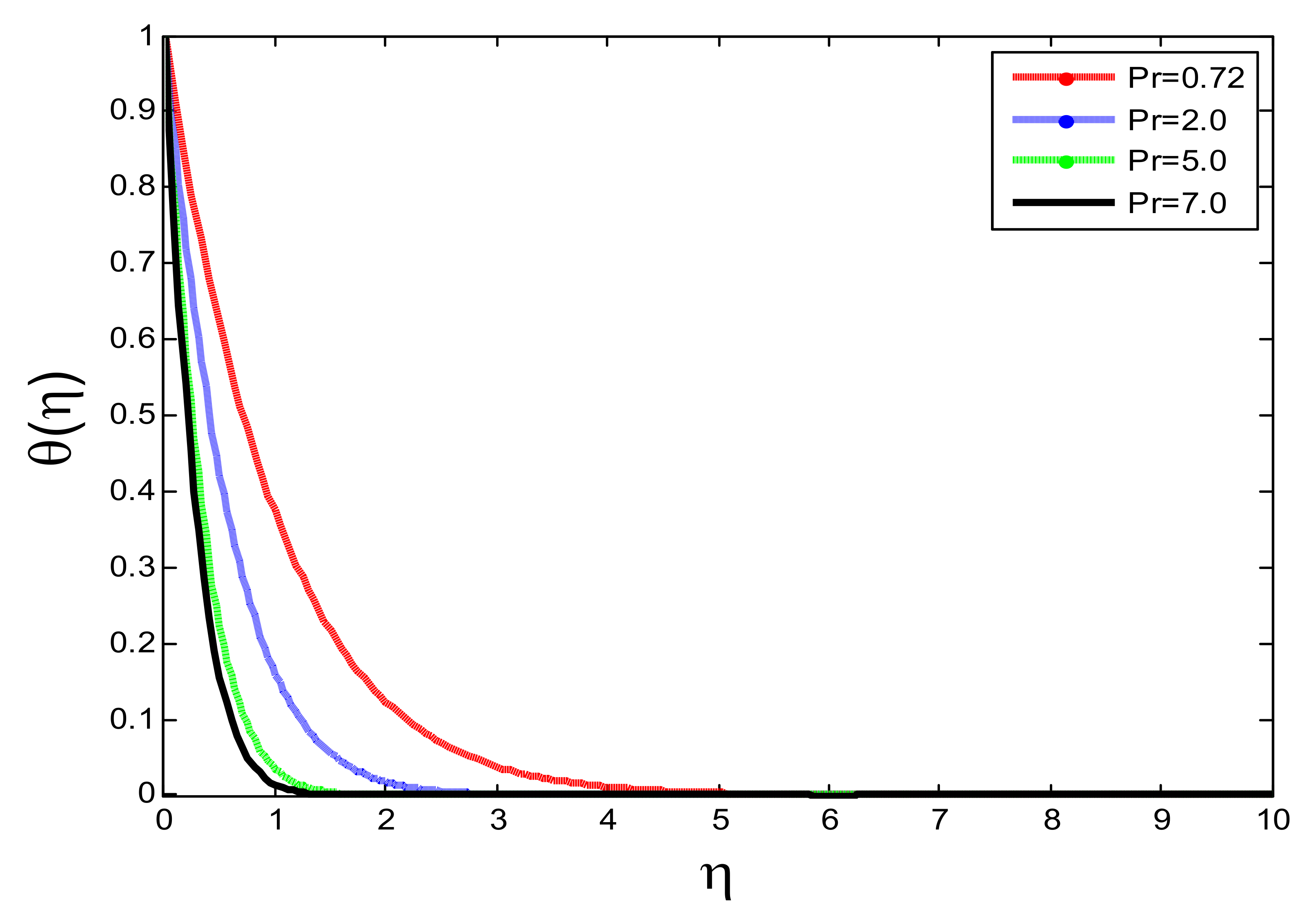
Figure 18.
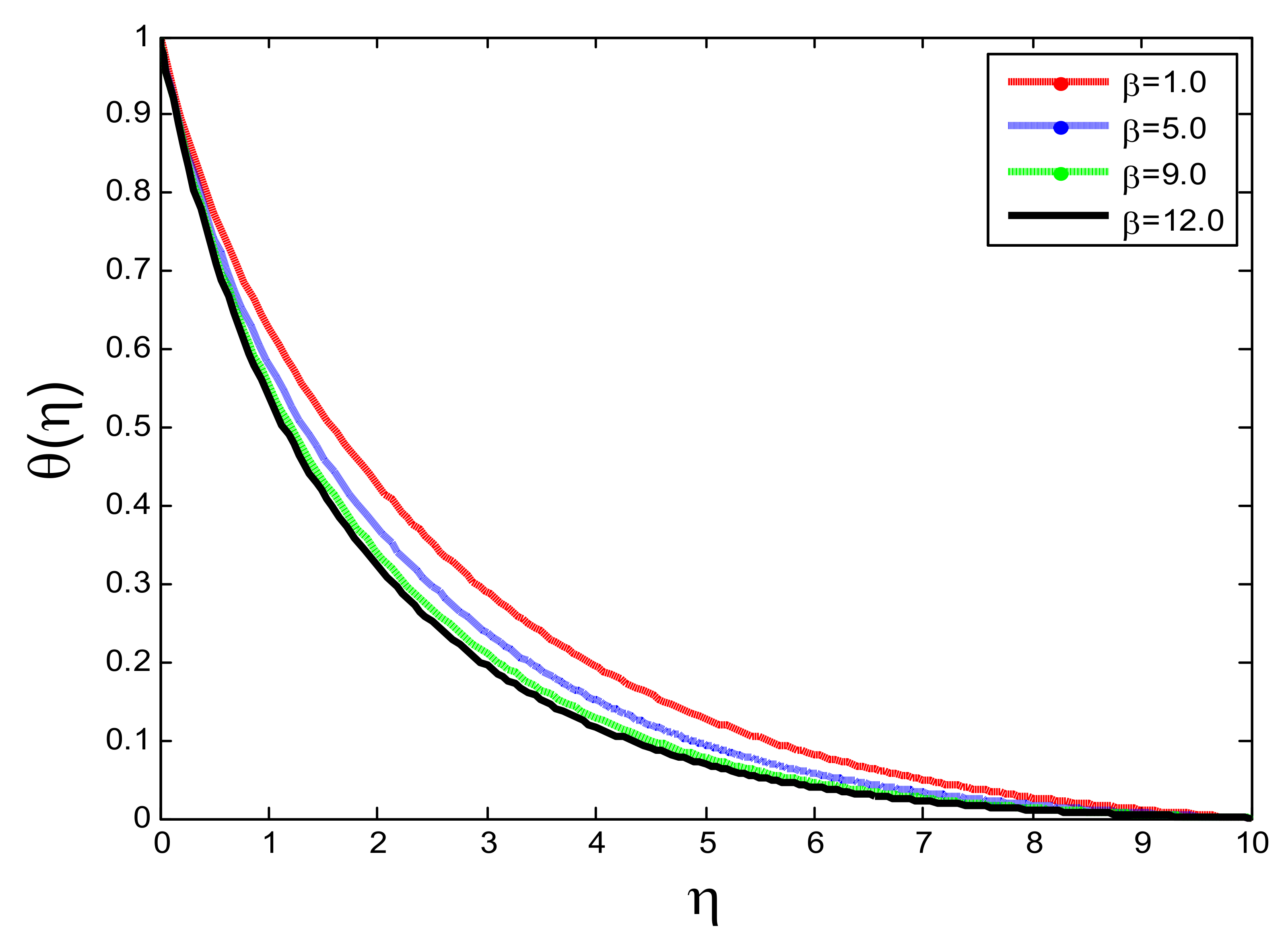
Consequences of the Prandtl number on the temperature profile .
Figure 19.
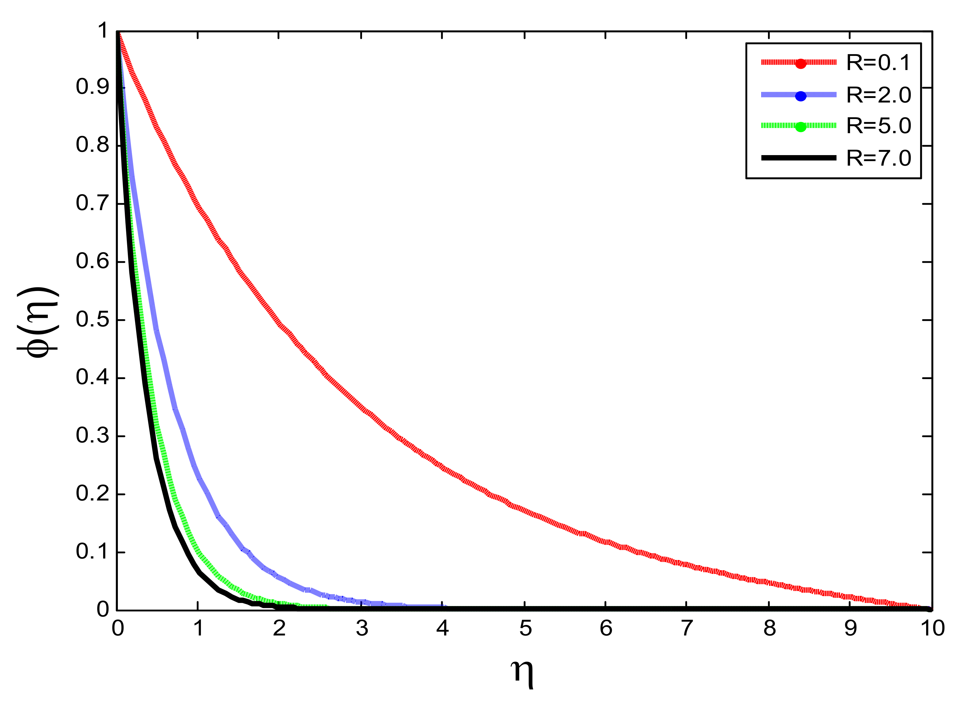
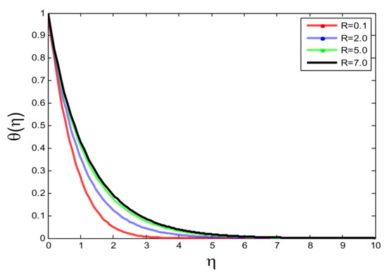
Consequences of the chemical reaction parameter on the velocity profile .
Figure 20.
Consequences of the chemical reaction parameter on the temperature profile .
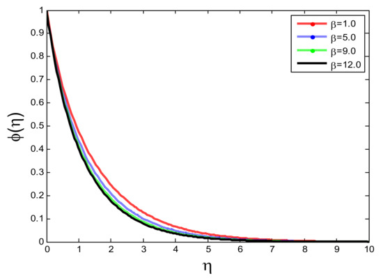
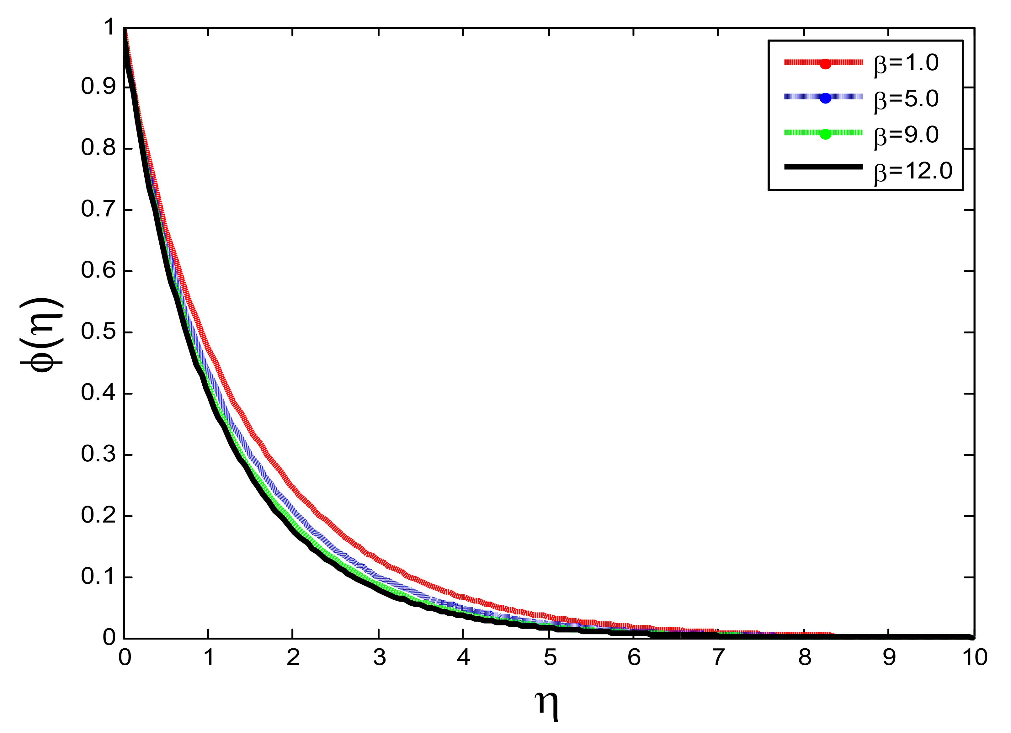
Figure 21.
Consequences of the chemical reaction parameter on mass concentration .
5. Discussion
This section is devoted to the detailed discussion of the numerical solutions that were plotted and tabulated. The impact of each pertinent parameter on the velocity field , the temperature field , and mass concentration , along with the skin friction coefficient , the Nusselt number, and the Sherwood number, are deliberately discussed from a physical viewpoint.
5.1. Impact of the Involved Parameters on Velocity Profile, Temperature Profile, and Mass Concentration
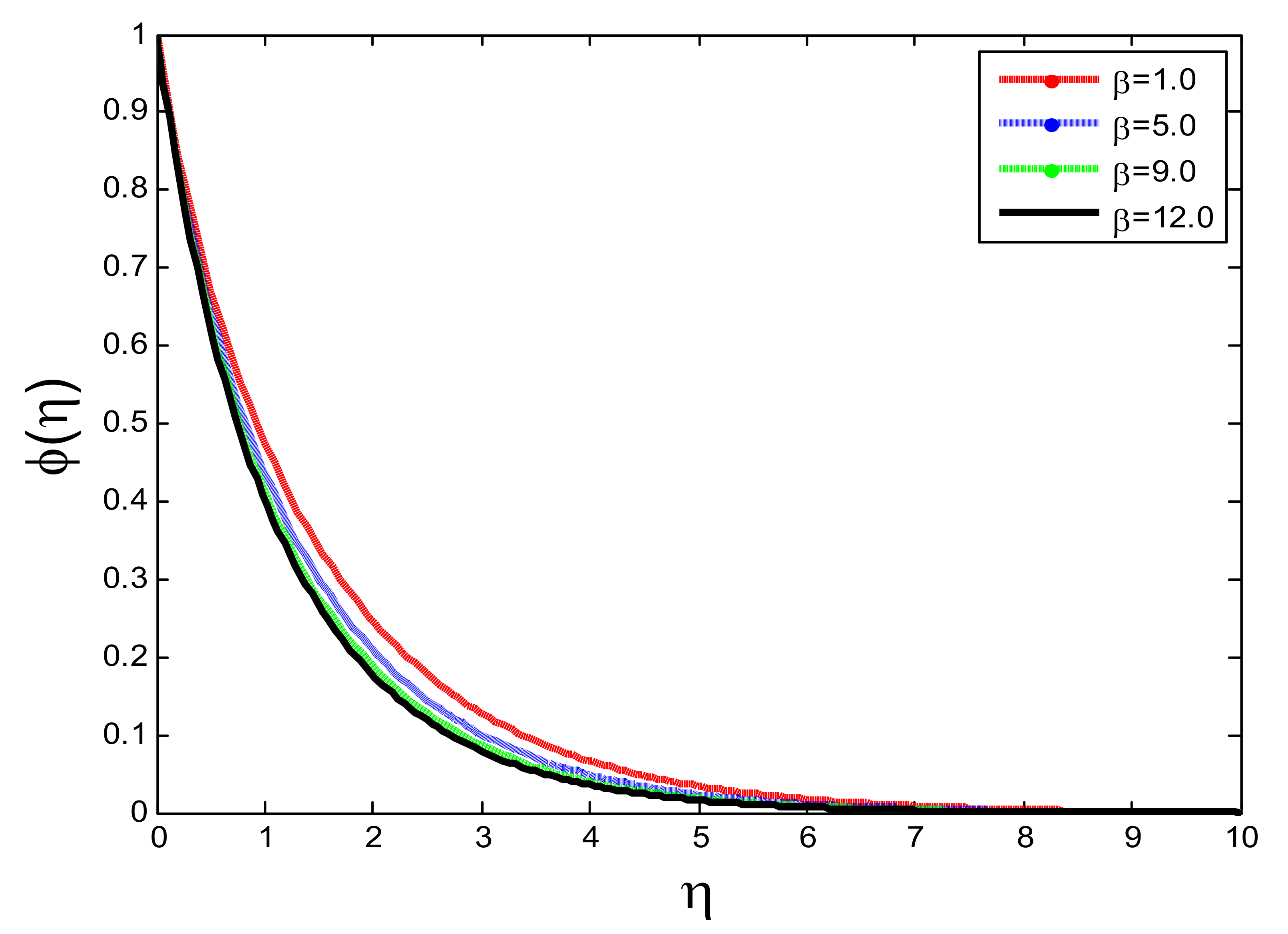
The physical significance of the Richardson number , also known as the mixed convection parameter, on velocity , temperature field , and mass concentration is shown in Figure 2, Figure 3 and Figure 4. From the graphical presentation of the results, it can be inferred that, owing to an enhanced , the property grows as well, but the temperature and concentration fields decline in a visible manner. The impact of the third-grade fluid parameter on , and is illustrated in Figure 5, Figure 6 and Figure 7. It is concluded that, against the increasing value of , an intensification in the velocity of the fluid and an attenuation in the temperature and concentration profiles are seen. By increasing , the reference velocity is increased, and the viscosity is decreased, which causes the reduction in fluid velocity. The physical significance of the Lorentz force parameter, also termed as the magnetic field parameter or Hartmann number , on , and is displayed in Figure 8, Figure 9 and Figure 10. From the graphical demonstration of the results, it is noted that, by increasing , the velocity of the fluid reduces, but the temperature and concentration profiles are expanded. From a physical point of view, this phenomenon is true because, when is enhanced, Lorentz force is basically strengthened, which retards the movement of the fluid, causing a decrease in the velocity. By increasing the value of , resistance within the fluid flow domain is generated, which causes the temperature to rise. The effect of the permeable parameter on the velocity, temperature, and concentration profiles is presented in Figure 11, Figure 12 and Figure 13. The graphs highlight that decreases, but and increase. Physically, this is true because, when is enlarged, the viscosity is augmented, and the porosity of the porous medium is decreased, due to which the velocity is slowed down. The , and are plotted against the local inertial coefficient in Figure 14, Figure 15 and Figure 16. The results show that falls, but and grow. This happens, physically, because an increase in basically causes an increment in the drag coefficient and a decrement in the porosity of the porous medium, which compels the fluid velocity to decrease. The data plotted in Figure 17 and Figure 18 reveal the physical impact of on the considered unknown quantities. The sketches show that, by strengthening , the velocity and temperature of the fluid fall. From a physical point of view, the occurring phenomenon is true because, as increases, the viscous force is enhanced, and the thermal conductance of the fluid drops, causing are duction in the velocity and temperature; the opposite scenario is observed in the concentration profile. By increasing the values of , the velocity boundary thickness and thermal boundary layer thickness gradually decrease. The Figure 19, Figure 20 and Figure 21 illustrate the impact of the chemical reaction parameter on the velocity profile, the temperature field, and mass concentration when the rest of the parameters are kept constant. It is seen that, as is augmented, a reduction occurs in . The graphs show that, as is increased, the velocity decreases, the temperature increases, and mass concentration is decreased. The increase in temperature and the decrease in mass concentration are due to heat generated from the chemical reaction occurring in the fluid flow domain. All the graphs are plotted at theangle (inclined exponentially stretching plate), and asymptotic behavior is observed in all the graphs satisfying the molded conditions.
5.2. Impact of the Involved Parameters on Skin Friction Coefficient , Heat Transfer Rate and Mass Transfer Rate
Table 1 shows the comparison of the present numerical results for the rate of heat transfer with the previously published results. From a close observation of the numerical solutions from both the previously documented and the current results, we conclude that there is good agreement between them, which indicates the validation of the present study. Table 2 and Table 3 depict the numerical solutions of the skin friction coefficient, the rate of heat transfer, and the rate of mass transfer under the impact of the buoyancy ratio parameter and the Schmidt number , respectively. From the tabular results displayed in Table 2, we can observe that, as is augmented, the decreases, but there is a visible reduction in and . Table 3 illustrates the physical attitude of and under the impact of the Schmidt number. The results indicate that, with the augmentation of Sc, there is an attenuation in and , but a rise is noted in . These results are computed exactly at the surface.
Table 1.
Comparison of the values for several values of the Prandtl number for Newtonian fluid when .
Table 2.
Consequences of on (a) skin friction coefficient , (b) heat transfer rate , and (c) mass transfer rate , when , Pr = 7.0, = 0.1.
Table 3.
Consequences of on (a) skin friction coefficient , (b) heat transfer rate , and (c) mass transfer rate , when , Pr = 7.0, N = 0.1.
6. Conclusions
The purpose of this research was to look at the physical effects of chemical reactions and the Lorentz force on electrically conducting third-grade fluid flow and heat transfer, with a focus on the Darcy–Forchheimer relationship along an inclined exponentially stretched sheet buried in a porous medium. The suggested process was expressed mathematically as partial differential equations, which were then simplified to ordinary differential equations using similarity variables for comparable solutions. The MATLAB built-in numerical solver bvp4c was used to solve the governing flow problem numerically. Graphs and tables were used to display the results of the material properties. The following is a summary of the main findings:
- The velocity rises with the rising value of and , but the reverse trend is noted for increasing values of , and .
- The temperature field is increased as , and are augmented, but the reverse attitude is observed for an increase in the values of , and .
- The concentration profile is enlarged as , and rise, but it falls as , and are elevated.
- The skin friction coefficient gets stronger owing to a rise in the values of ; the opposite trend is observed with the increasing values of .
- The rate of heat transfer expands as rises but reduces with increasing magnitudes of
- The rate of mass transfer increases as and are augmented.
- It is concluded that the plotted results satisfy the given set of boundary conditions, which is evidence of the accuracy of the numerical solutions for , and .
- The tabular results are presented for , and exactly at the surface.
- All the numerical results at the inclined exponentially stretching plate fixed at the angle of inclination were computed.
- All the numerical results presented in the graphs plotted in Figure 2, Figure 3, Figure 4, Figure 5, Figure 6, Figure 7, Figure 8, Figure 9, Figure 10, Figure 11, Figure 12, Figure 13, Figure 14, Figure 15, Figure 16, Figure 17, Figure 18, Figure 19, Figure 20 and Figure 21 satisfy the given boundary conditions asymptotically; therefore, the numerical results given in tabular form are accurate.
- The current results are compared with the available results in the existing literature for this special case, and there is good agreement between them that shows validation of the present study.
- In the future, the study will be extended to third-grade nanofluid and hybrid nanofluid, with the inclusion of different flow features and the physical effects of the different fluid characteristics over the exponentially inclined stretching sheet embedded in a porous medium with different flow conditions.
Author Contributions
Conceptualization, A.A.; methodology, A.A.; software, R.S.; validation, R.S. and N.H.A.; formal analysis, A.A.; investigation, N.H.A.; resources, M.B.J.; data curation, R.S.; writing—original draft preparation, A.A.; writing—review and editing, A.A.; visualization, N.H.A.; supervision, M.B.J.; project administration, M.B.J.; funding acquisition, M.B.J. All authors have read and agreed to the published version of the manuscript.
Funding
This research was funded by [Imam Mohammad Ibn Saud Islamic University] grant number [RG-21-09-13] and the APC was funded by [Imam Mohammad Ibn Saud Islamic University].
Institutional Review Board Statement
Not applicable.
Informed Consent Statement
Not applicable.
Data Availability Statement
Data sharing is not applicable to this article as no new data were created or analyzed in this study.
Acknowledgments
The authors extend their appreciation to the Deanship of Scientific Research at Imam Mohammad Ibn Saud Islamic University for funding this work through Research Group no. RG-21-09-13.
Conflicts of Interest
The authors declare no conflict of interest.
Nomenclature
| Ambient temperature | |
| Ambient concentration | |
| Angle of inclination | |
| Buoyancy ratio parameter | |
| Concentration in boundary layer | |
| Chemical reaction coefficient | |
| Chemical reaction parameter | |
| Coefficient of inertia | |
| Coordinates | |
| Cross viscous parameter | |
| Coordinates | |
| Drag coefficient | |
| Fluid temperature in boundary layer | |
| Gravitational acceleration | |
| Grash of number | |
| Local inertial coefficient | |
| Magnetic field strength | |
| Magnetic field parameter | |
| Mass diffusion coefficient | |
| Mean temperature of fluid | |
| Nusselt number | |
| Porous medium permeability | |
| Permeability parameter | |
| Prandtl number | |
| Reynolds number | |
| Richardson number | |
| Skin friction | |
| Sherwood number | |
| Specific heat at constant pressure | |
| Schmidt number | |
| Viscoelastic parameter | |
| Velocity components in and directions | |
| Wall temperature | |
| Wall concentration | |
| Greeks | |
| Dimensionless temperature | |
| Dimensionless mass concentration | |
| Dynamic viscosity | |
| Electrical conductivity | |
| Fluid density | |
| Kinematic viscosity | |
| Material moduli | |
| Thermal diffusivity | |
| Third-grade fluid parameter | |
| Thermal conductivity | |
| Volumetric coefficient thermal expansion | |
| Volumetric coefficient concentration expansion | |
| Subscripts | |
| Ambient conditions | |
| Wall conditions |
References
- Rashidi, M.M.; Bagheri, S.; Momoniat, E.; Freidoonimehr, N. Entropy analysis of convective MHD flow of third grade non-Newtonian fluid over a stretching sheet. Ain Shams Eng. J. 2017, 8, 77–85. [Google Scholar] [CrossRef] [Green Version]
- Riaz, M.B.; Rehman, A.U.; Awrejcewicz, J.; Jarad, F. Double Diffusive Magne-to-Free-Convection Flow of Oldroyd-B Fluid over a Vertical Plate with Heat and Mass Flux. Symmetry 2022, 14, 209. [Google Scholar] [CrossRef]
- Ebrahimi, S.M.; Abbasi, M.; Khaki, M. Fully Developed Flow of Third-Grade Fluid in the Plane Duct with Convection on the Walls. Iran. J. Sci. Technol. Trans. Mech. Eng. 2016, 40, 315–324. [Google Scholar] [CrossRef]
- Imtiaz, M.; Alsaedi, A.; Shafiq, A.; Hayat, T. Impact of chemical reaction on third grade fluid flow with Cattaneo-Christov heat flux. J. Mol. Liq. 2017, 229, 501–507. [Google Scholar] [CrossRef]
- Alazwari, M.A.; Abu-Hamdeh, N.H.; Goodarzi, M. Entropy Optimization of First-Grade Viscoelastic Nanofluid Flow over a Stretching Sheet by Using Classical Keller-Box Scheme. Mathematics 2021, 9, 2563. [Google Scholar] [CrossRef]
- Sahoo, B.; Do, Y. Effects of slip on sheet-driven flow and heat transfer of a third grade fluid past a stretching sheet. Int. Commun. Heat Mass Transf. 2010, 37, 1064–1071. [Google Scholar] [CrossRef]
- Jamshed, W.; Devi, S.U.S.; Goodarzi, M.; Prakash, M.; Nisar, K.S.; Zakarya, M.; Abdel-Aty, A.-H. Evaluating the unsteady Casson nanofluid over a stretching sheet with solar thermal radiation: An optimal case study. Case Stud. Therm. Eng. 2021, 26, 101160. [Google Scholar] [CrossRef]
- Maleki, H.; Safaei, M.R.; Alrashed, A.A.A.A.; Kasaeian, A. Flow and heat transfer in non-Newtonian nanofluids over porous surfaces. J. Therm. Anal. 2019, 135, 1655–1666. [Google Scholar] [CrossRef]
- Maleki, H.; Safaei, M.R.; Togun, H.; Dahari, M. Heat transfer and fluid flow of pseu-do-plastic nanofluid over a moving permeable plate with viscous dissipation and heat absorption/generation. J. Therm. Anal. Calorim. 2019, 135, 1643–1654. [Google Scholar] [CrossRef]
- Abu-Hamdeh, N.H.; Alsulami, R.A.; Rawa, M.J.; Alazwari, M.A.; Goodarzi, M.; Safaei, M.R. A Significant Solar Energy Note on Powell-EyringNanofluid with Thermal Jump Conditions: Implementing Cattaneo-Christov Heat Flux Model. Mathematics 2021, 9, 2669. [Google Scholar] [CrossRef]
- EL-Zahar, E.R.; Rashad, A.M.; Al-Juaydi, H.S. Studying Massive Suction Impact on Magneto-Flow of a Hybridized Casson Nanofluid on a Porous Continuous Moving or Fixed Sur-face. Symmetry 2022, 14, 627. [Google Scholar] [CrossRef]
- Javanmard, M.; Taheri, M.H.; Ebrahimi, S.M. Heat transfer of third-grade fluid flow in a pipe under an externally applied magnetic field with convection on wall. Appl. Rheol. 2018, 28. [Google Scholar] [CrossRef]
- Hayat, T.; Khan, M.I.; Waqas, M.; Alsaedi, A.; Yasmeen, T. Diffusion of chemically reactive species in third grade fluid flow over an exponentially stretching sheet considering magnetic field effects. Chin. J. Chem. Eng. 2017, 25, 257–263. [Google Scholar] [CrossRef]
- Asjad, M.I.; Sarwar, N.; Ali, B.; Hussain, S.; Sitthiwirattham, T.; Reunsumrit, J. Impact of Bioconvection and Chemical Reaction on MHD Nanofluid Flow Due to Exponential Stretching Sheet. Symmetry 2021, 13, 2334. [Google Scholar] [CrossRef]
- Madhu, M.; Shashikumar, N.S.; Gireesha, B.J.; Kishan, N. Second law analysis of MHD third-grade fluid flow through the microchannel. Pramana 2021, 95, 1–10. [Google Scholar] [CrossRef]
- Zhang, L.; Bhatti, M.M.; Michaelides, E.E. Electro-magnetohydrodynamic flow and heat transfer of a third-grade fluid using a Darcy-Brinkman-Forchheimer model. Int. J. Numer. Methods Heat Fluid Flow 2020, 31, 2623–2639. [Google Scholar] [CrossRef]
- Shehzad, S.A.; Abbasi, F.M.; Hayat, T.; Ahmad, B. Cattaneo-Christov heat flux model for third-grade fluid flow towards exponentially stretching sheet. Appl. Math. Mech. 2016, 37, 761–768. [Google Scholar] [CrossRef]
- Reddy, G.J.; Hiremath, A.; Kumar, M. Computational modeling of unsteady third-grade fluid flow over a vertical cylinder: A study of heat transfer visualization. Results Phys. 2018, 8, 671–682. [Google Scholar] [CrossRef]
- Chu, Y.-M.; Khan, M.I.; Khan, N.B.; Kadry, S.; Khan, S.U.; Tlili, I.; Nayak, M. Significance of activation energy, bio-convection and magnetohydrodynamic in flow of third grade fluid (non-Newtonian) towards stretched surface: A Buongiorno model analysis. Int. Commun. Heat Mass Transf. 2020, 118, 104893. [Google Scholar] [CrossRef]
- Nadeem, S.; Saleem, S. Analytical study of third grade fluid over a rotating vertical cone in the presence of nanoparticles. Int. J. Heat Mass Transf. 2015, 85, 1041–1048. [Google Scholar] [CrossRef]
- Forchheimer, P. Wasserbewegung durch boden. Z. Ver. Dtsch. Ing. 1901, 45, 1782–1788. [Google Scholar]
- Muskat, M.; Wyckoff, R.D. The Flow of Homogeneous Fluids through Porous Media; J. W. Edwards, Inc.: Ann Arbor, MI, USA, 1946. [Google Scholar]
- Upreti, H.; Pandey, A.K.; Kumar, M.; Makinde, O.D. Ohmic heating and non-uniform heat source/sink roles on 3D Darcy–Forchheimer flow of CNTs nanofluids over a stretching sur-face. Arab. J. Sci. Eng. 2020, 45, 7705–7717. [Google Scholar] [CrossRef]
- Singh, K.; Pandey, A.K.; Kumar, M. Numerical approach for chemical reaction and suction/injection impacts on magnetic micropolar fluid flow through porous wedge with Hall and ion-slip using Keller Box method. Waves Random Complex Media 2021, 31, 1–26. [Google Scholar] [CrossRef]
- Ramzan, M.; Gul, H.; Zahri, M. Darcy-Forchheimer 3D Williamson nanofluid flow with generalized Fourier and Fick’s laws in a stratified medium. Bull. Pol. Acad. Sci. Tech. Sci. 2020, 68. [Google Scholar]
- Hayat, T.; Haider, F.; Muhammad, T.; Alsaedi, A. An optimal study for Dar-cy-Forchheimer flow with generalized Fourier’s and Fick’s laws. Results Phys. 2017, 7, 2878–2885. [Google Scholar] [CrossRef]
- Upreti, H.; Joshi, N.; Pandey, A.K.; Rawat, S.K. Numerical solution for Siskonanofluid flow through stretching surface in a Darcy–Forchheimer porous medium with thermal radiation. Heat Transf. 2021, 50, 6572–6588. [Google Scholar] [CrossRef]
- Sadiq, M.; Waqas, M.; Hayat, T. Importance of Darcy-Forchheimer relation in chemically reactive radiating flow towards convectively heated surface. J. Mol. Liq. 2017, 248, 1071–1077. [Google Scholar] [CrossRef]
- Khan, M.; Salahuddin, T.; Malik, M.Y. Implementation of Darcy–Forchheimer effect on magnetohydrodynamic Carreau–Yasuda nanofluid flow: Application of Von Kármán. Can. J. Phys. 2019, 97, 670–677. [Google Scholar] [CrossRef]
- Nagaraja, B.; Gireesha, B.J.; Soumya, D.O.; Almeida, F. Characterization of MHD convective flow of Jeffrey nanofluid driven by a curved stretching surface by employing Darcy–Forchheimer law of porosity. Waves Random Complex Media 2022, 32, 1–20. [Google Scholar] [CrossRef]
- Kumar, D.; Sinha, S.; Sharma, A.; Agrawal, P.; Dadheech, P.K. Numerical study of chemical reaction and heat transfer of MHD slip flow with Joule heating and Soret–Dufour effect over an exponentially stretching sheet. Heat Transf. 2020, 51, 1939–1963. [Google Scholar] [CrossRef]
- Magyari, E.; Keller, B. Heat and mass transfer in the boundary layers on an exponentially stretching continuous surface. J. Phys. D Appl. Phys. 1999, 32, 577–585. [Google Scholar] [CrossRef]
- Mandal, I.C.; Mukhopadhyay, S. Nonlinear convection in micropolar fluid flow past an exponentially stretching sheet in an exponentially moving stream with thermal radiation. Mech. Adv. Mater. Struct. 2019, 26, 2040–2046. [Google Scholar] [CrossRef]
- Ramadevi, B.; Kumar, K.A.; Sugunamma, V.; Reddy, J.V.R.; Sandeep, N. Magnetohydrodynamic mixed convective flow of micropolar fluid past a stretching surface using modified Fourier’s heat flux model. J. Therm. Anal. 2020, 139, 1379–1393. [Google Scholar] [CrossRef]
- Farooq, U.; Lu, D.; Munir, S.; Ramzan, M.; Suleman, M.; Hussain, S. MHD flow of Maxwell fluid with nanomaterials due to an exponentially stretching surface. Sci. Rep. 2019, 9, 1–11. [Google Scholar] [CrossRef] [Green Version]
- Khan, M.N.; Nadeem, S. A comparative study between linear and exponential stretching sheet with double stratification of a rotating Maxwell nanofluid flow. Surf. Interfaces 2021, 22, 100886. [Google Scholar] [CrossRef]
- Tamoor, M.; Waqas, M.; Khan, M.I.; Alsaedi, A.; Hayat, T. Magnetohydrodynamic flow of Casson fluid over a stretching cylinder. Results Phys. 2017, 7, 498–502. [Google Scholar] [CrossRef]
- Pattnaik, P.K.; Mishra, S.R.; Barik, A.K.; Mishra, A.K. Influence of Chemical Reaction on Magnetohydrodynamic Flow over an Exponential Stretching Sheet: A Numerical Study. Int. J. Fluid Mech. Res. 2020, 47, 217–228. [Google Scholar] [CrossRef]
- Mabood, F.; Khan, W.; Ismail, A. MHD flow over exponential radiating stretching sheet using homotopy analysis method. J. King Saud Univ.—Eng. Sci. 2017, 29, 68–74. [Google Scholar] [CrossRef]
- Salahuddin, T.; Malik, M.; Hussain, A.; Bilal, S.; Awais, M. MHD flow of Cattanneo–Christov heat flux model for Williamson fluid over a stretching sheet with variable thickness: Using numerical approach. J. Magn. Magn. Mater. 2016, 401, 991–997. [Google Scholar] [CrossRef]
- Kumar, K.A.; Reddy, J.R.; Sugunamma, V.; Sandeep, N. Magnetohydrodynamic Cat-taneo-Christov flow past a cone and a wedge with variable heat source/sink. Alex. Eng. J. 2018, 57, 435–443. [Google Scholar] [CrossRef] [Green Version]
- Dogonchi, A.; Ganji, D. Impact of Cattaneo–Christov heat flux on MHD nanofluid flow and heat transfer between parallel plates considering thermal radiation effect. J. Taiwan Inst. Chem. Eng. 2017, 80, 52–63. [Google Scholar] [CrossRef]
- Malik, M.; Khan, M.; Salahuddin, T.; Khan, I. Variable viscosity and MHD flow in Casson fluid with Cattaneo–Christov heat flux model: Using Keller box method. Eng. Sci. Technol. Int. J. 2016, 19, 1985–1992. [Google Scholar] [CrossRef] [Green Version]
- Rasool, G.; Zhang, T.; Chamkha, A.J.; Shafiq, A.; Tlili, I.; Shahzadi, G. Entropy gener-ation and consequences of binary chemical reaction on MHD Darcy–Forchheimer Williamson nanofluid flow over non-linearly stretching surface. Entropy 2019, 22, 18. [Google Scholar] [CrossRef] [PubMed] [Green Version]
- Bhatti, M.M.; Abbas, T.; Rashidi, M.M.; Ali, M.E.-S.; Yang, Z. Entropy Generation on MHD Eyring–Powell Nanofluid through a Permeable Stretching Surface. Entropy 2016, 18, 224. [Google Scholar] [CrossRef] [Green Version]
- Hayat, T.; Bashir, G.; Waqas, M.; Alsaedi, A. MHD 2D flow of Williamson nanofluid over a nonlinear variable thicked surface with melting heat transfer. J. Mol. Liq. 2016, 223, 836–844. [Google Scholar] [CrossRef]
- Khan, A.A.; Bukhari, S.R.; Marin, M.; Ellahi, R. Effects of chemical reaction on third-grade MHD fluid flow under the influence of heat and mass transfer with variable reactive index. Heat Transf. Res. 2019, 50, 1061–1080. [Google Scholar] [CrossRef]
- Hayat, T.; Kiyani, M.; Alsaedi, A.; Khan, M.I.; Ahmad, I. Mixed convective three-dimensional flow of Williamson nanofluid subject to chemical reaction. Int. J. Heat Mass Transf. 2018, 127, 422–429. [Google Scholar] [CrossRef]
- Hosseinzadeh, K.; Gholinia, M.; Jafari, B.; Ghanbarpour, A.; Olfian, H.; Ganji, D.D. Nonlinear thermal radiation and chemical reaction effects on Maxwell fluid flow with convectively heated plate in a porous medium. Heat Transfer—Asian Res. 2019, 48, 744–759. [Google Scholar] [CrossRef]
- Khan, K.A.; Butt, A.R.; Raza, N. Effects of heat and mass transfer on unsteady boundary layer flow of a chemical reacting Casson fluid. Results Phys. 2018, 8, 610–620. [Google Scholar] [CrossRef]
- Mabood, F.; Shateyi, S.; Rashidi, M.; Momoniat, E.; Freidoonimehr, N. MHD stagnation point flow heat and mass transfer of nanofluids in porous medium with radiation, viscous dissipation and chemical reaction. Adv. Powder Technol. 2016, 27, 742–749. [Google Scholar] [CrossRef]
- Misra, J.; Adhikary, S. MHD oscillatory channel flow, heat and mass transfer in a physiological fluid in presence of chemical reaction. Alex. Eng. J. 2016, 55, 287–297. [Google Scholar] [CrossRef] [Green Version]
- Mishra, S.; Pattnaik, P.; Bhatti, M.M.; Abbas, T. Analysis of heat and mass transfer with MHD and chemical reaction effects on viscoelastic fluid over a stretching sheet. Indian J. Phys. 2017, 91, 1219–1227. [Google Scholar] [CrossRef]
- Sivakami, L.; Govindarajan, A.; Siva, E.P. Effect of heat and mass transfer on the un-steady free convective immiscible fluid flow through a horizontal channel under the influence of magnetic field and chemical reaction. Int. J. Pure Appl. Math. 2017, 113, 65–74. [Google Scholar]
- Lv, Y.P.; Shaheen, N.; Ramzan, M.; Mursaleen, M.; Nisar, K.S.; Malik, M.Y. Chemical reaction and thermal radiation impact on a nanofluid flow in a rotating channel with Hall current. Sci. Rep. 2021, 11, 1–17. [Google Scholar] [CrossRef] [PubMed]
- Fetecau, C.; Vieru, D. Symmetric and Non-Symmetric Flows of Burgers’ Fluids through Porous Media between Parallel Plates. Symmetry 2021, 13, 1109. [Google Scholar] [CrossRef]
- Zeeshan, A.; Shehzad, N.; Atif, M.; Ellahi, R.; Sait, S.M. Electromagnetic Flow of SWCNT/MWCNT Suspensions in Two Immiscible Water-and Engine-Oil-Based Newtonian Fluids through Porous Media. Symmetry 2022, 14, 406. [Google Scholar] [CrossRef]
- Rasool, G.; Shafiq, A.; Khan, I.; Baleanu, D.; Nisar, K.S.; Shahzadi, G. Entropy Generation and Consequences of MHD in Darcy–Forchheimer Nanofluid Flow Bounded by Non-Linearly Stretching Surface. Symmetry 2020, 12, 652. [Google Scholar] [CrossRef] [Green Version]
- Prakash, J.; Tripathi, D.; Triwari, A.K.; Sait, S.M.; Ellahi, R. Peristaltic Pumping of Nanofluids through a Tapered Channel in a Porous Environment: Applications in Blood Flow. Symmetry 2019, 11, 868. [Google Scholar] [CrossRef] [Green Version]
- Ullah, I.; Alkanhal, T.A.; Shafie, S.; Nisar, K.S.; Khan, I.; Makinde, O.D. MHD Slip Flow of Casson Fluid along a Nonlinear Permeable Stretching Cylinder Saturated in a Porous Medium with Chemical Reaction, Viscous Dissipation, and Heat Generation/Absorption. Symmetry 2019, 11, 531. [Google Scholar] [CrossRef] [Green Version]
Publisher’s Note: MDPI stays neutral with regard to jurisdictional claims in published maps and institutional affiliations. |
© 2022 by the authors. Licensee MDPI, Basel, Switzerland. This article is an open access article distributed under the terms and conditions of the Creative Commons Attribution (CC BY) license (https://creativecommons.org/licenses/by/4.0/).




















