Practicality of Blockchain Technology for Land Registration: A Namibian Case Study
Abstract
1. Introduction
- What system design can be used for blockchain-based land registration?
- How can the blockchain be developed and integrated?
- How can the designed system for blockchain be tested and deployed for land registration?
- What are the practical and policy implications of using blockchain in land Administration in SSA Countries?
2. Land Administration Challenge and Potential for Blockchain in SSA: An Overview
2.1. The Land Administration Challenge in SSA
2.2. Blockchain and Its Potential in Land Administration in SSA
“Against other transaction records management ledgers, some uniqueness of blockchain technology center on; the traceability of records which are linked to each other in a linear chain system, the immutability of records, and the decentralised nature of the technology’s operation that requires consensus building among connected actors to a transaction before it can be completed.”
2.3. Blockchain Land Registration for Effective Registration in Land Administration in SSA
3. Materials and Methods
4. Results
4.1. System Design
4.1.1. Functional Requirements
- Landowners should be able to register their land in the blockchain and add a sales transaction to the blockchain.
- Purchasers should be able to initiate a purchase request for any land listed for sale, complete the transaction, and become the owner.
- Conveyancers should be able to participate in the verification of the legal and financial requirements of land sales initiated by landowners.
- Government entities, such as the Deeds Office and the Municipality, should have the authority to validate and verify land and user registrations.
4.1.2. Non-Functional Requirements
- Security: measures should be implemented to ensure users’ data and land records are securely stored on the blockchain, with tamper-proof attributes and access control mechanisms to restrict unauthorised access to data.
- Performance: The registry should possess the capability to efficiently process a high volume of transactions while maintaining low latency, and user interaction response times should be within acceptable bounds.
- Scalability: Scalability is crucial to handling a growing user base. The registry should be designed to be scalable, and both land records and smart contracts should be optimised for gas efficiency.
- Usability: To ensure a positive user experience, user interfaces should be intuitive and user-friendly, and error messages should be clear and informative throughout the registry.
4.1.3. Data Structures
4.1.4. Algorithms
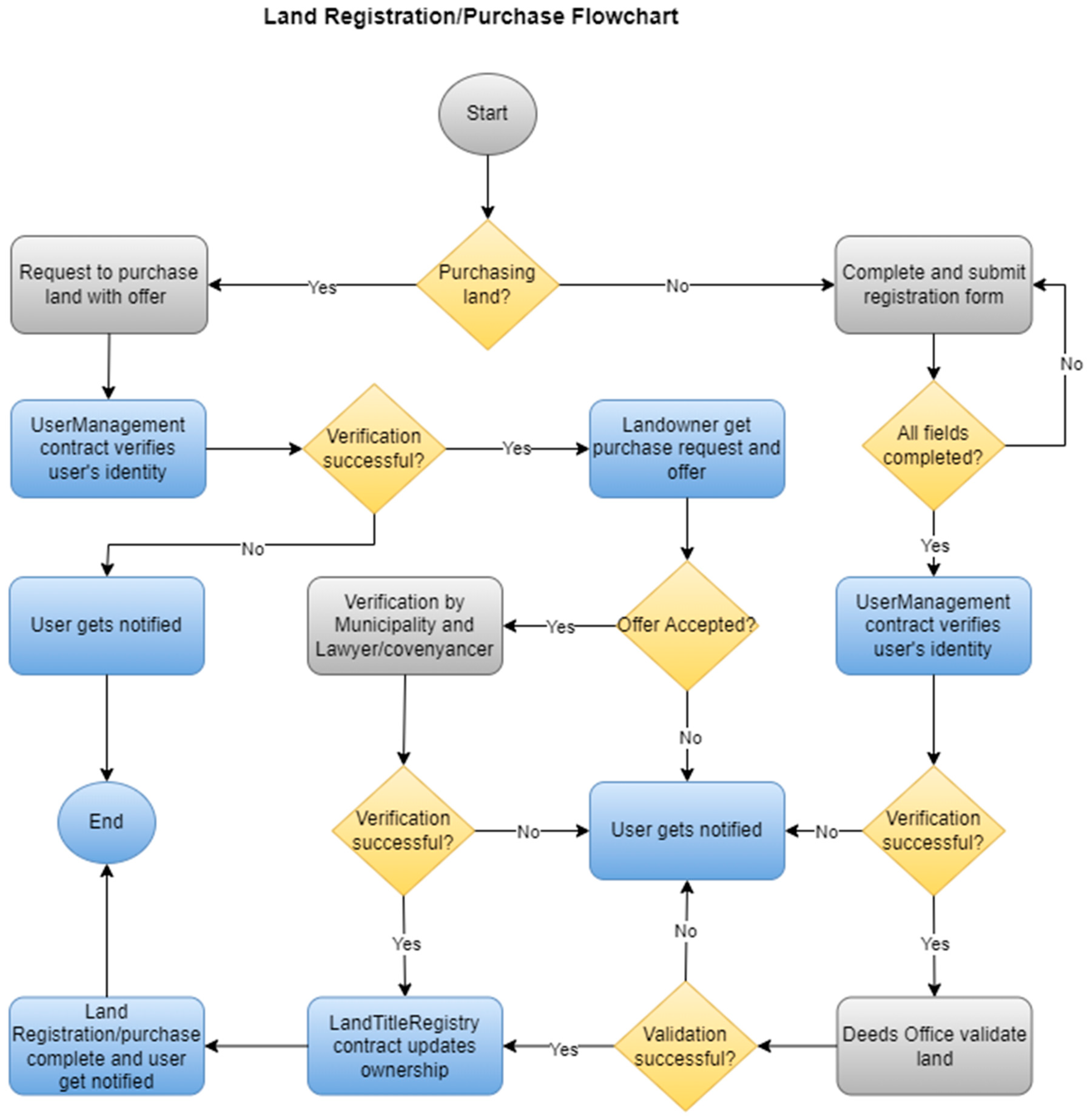
4.1.5. Main Processes Flowcharts
4.2. Development and Blockchain Integration
4.2.1. Development Approach
- Decentralised Approach: Initially, the project was designed as a decentralised land registry that aimed to transform ownership verification by leveraging blockchain technology. The primary objective is to establish transparency, minimise the time and financial resources required for land registration, and reduce land administration contraventions in SSA countries.
- Agile Development: The project utilised iterative releases, a key advantage of the agile development methodology, to enhance efficiency by allowing the researcher to accommodate changes, find and fix flaws, and align expectations early on [37]. This approach, specifically PXP, allowed the developed registry to evolve incrementally, improving functionality and usability as it progressed. The extreme programming method utilised to develop the land registry is depicted in Figure 6.
- Version Control: GitLab was utilised as a version control system to effectively handle code modifications and support potential collaborative development in the future. Due to the lack of comprehensive documentation, the descriptions of smart contracts and the rationale behind UI design were kept straightforward and easily manageable.
4.2.2. Blockchain Technology Selection
4.2.3. Smart Contract Development
- User Registration: The contract allows diverse types of users to register by providing personal information such as first and last name, email, password, ID, gender, and ID document. The contract requires that each ID be unique for each type of user, and the terms and conditions must be accepted by the user.
- User Login: Registered users can log in using their email address as their username, password, and a MetaMask signature. The contract compares the provided information to the stored data and validates the MetaMask signature.
- Ownership: The Deeds Office owns all contracts and has special privileges such as the ability to add new user types and verify specific users (Municipality and Lawyers).
- Events: To track user actions and state changes, the contract emits events such as UserRegistered, UserLoggedIn, UserDetailsSentToDeedsOffice, and UserVerified.
- Land Registration: Users can register lands by providing the location, area, Erf (parcel) Number and ID in the contract. Each piece of land has a unique owner.
- Ownership History: The contract uses IDs to track each land’s ownership history.
- Land Details Retrieval: By entering their unique ID, users can retrieve information about specific lands for sale. This information includes things like location, area, owner, purchase price, and various status flags (for sale, verified by the government, validation status, and legal clearance status).
- User Ownership Information: Users can retrieve their ownership information, which includes their first and last names, as well as the total number of lands they own.
- Listing Land for Sale: Landowners can list their lands for sale by entering the land ID and the purchase price.
- Requesting to Purchase Land: Users can request to purchase land that is listed for sale by submitting an offer.
- Transfer of Land Ownership: Land ownership can be transferred from one user to another by specifying the land’s unique ID and the new owner’s address. Following contract owner verification, the contract updates ownership information and ownership lists accordingly.
- Verify Municipality or Lawyer: Using the “UserManagement” contract, the Deeds Office can confirm the legitimacy of a user as a government entity (Municipality) or a Lawyer/Conveyancer.
- Verify Land: Only verified users can mark a land as verified. This function determines whether the land exists, has not yet been verified, and is owned by a legitimate user. If all of the conditions are met, the land is verified in the “LandTitleRegistry.”
- Validate Land: Only the Deeds Office can mark land as validated. This function determines whether the land exists and can then be validated as belonging to the landowner.
- Clear Land: For contractual purposes, verified lawyers/conveyancers can mark (verify) land as cleared. This function determines whether the land exists, has been validated by the Deeds Office, verified by the Municipality, and is available for purchase. If all of the requirements are met, the land is designated as cleared for contractual purposes in the “LandTitleRegistry.”
4.2.4. User Interface Design
4.3. Testing and Deployment
4.3.1. Deployment and Network Setup
- Truffle: A world-class open-source development environment, testing framework, and asset pipeline for blockchains using the Ethereum Virtual Machine [41].
- Ganache: A personal blockchain emulator that enables the deployment and testing of smart contracts in a secure and deterministic environment [41]. It also includes a set of pre-funded accounts for development and testing. Figure 7 depicts the three deployed smart contracts of the registry on Ganache UI.
- MetaMask: MetaMask is a browser extension wallet that provides the simplest yet most secure way to connect to blockchain-based applications [42]. It provides users of the land registry with the key vault, secure login, token wallet, and token exchange required to manage land, as well as acting as a bridge between the browser and the Ethereum network. Figure 8 depicts a user’s MetaMask wallet linked to a pre-funded Ganache account.

4.3.2. Testing and Validation
4.3.3. Performance Evaluation
4.3.4. Security Measures
4.3.5. Minimum System Requirements
5. Discussion
5.1. Practical Implications
5.1.1. Technical Practical Implications
5.1.2. User Interface Implications
5.1.3. Infrastructure, Funding, Awareness and Capacity Development Implications
5.2. Policy Implications: Legal/Regulatory Challenges and Privacy Concerns
6. Conclusions
Author Contributions
Funding
Data Availability Statement
Conflicts of Interest
| 1 | The name, Satoshi Nakamoto, is believed to have been used by the pseudonymous person or persons who developed Bitcoin, who authored the Bitcoin white paper, and created and deployed Bitcoin’s original reference implementation. |
| 2 | A consortium blockchain technology from Ghana, Denmark, and the USA. |
| 3 | A provider of user-friendly, low-cost land titling and administration systems. |
References
- Chigbu, U.E.; Bendzko, T.; Mabakeng, M.R.; Kuusaana, E.D.; Tutu, D.O. Fit-for-Purpose Land Administration from Theory to Practice: Three Demonstrative Case Studies of Local Land Administration Initiatives in Africa. Land 2021, 10, 476. Available online: https://www.mdpi.com/2073-445X/10/5/476 (accessed on 15 April 2025). [CrossRef]
- Zondo, W.B. The South African Traditional Communities and Women for Rural Democracy and Land Rights: Traditional Governance and Land Administration. Afr. J. Land Policy Geospat. Sci. 2025, 8, 214–228. [Google Scholar] [CrossRef]
- Chigbu, U.E.; Hayford, E. Land Governance Requirements for Society 5.0. In Sustainable Development in Industry and Society 5.0: Governance, Management, and Financial Implications; Atiku, S.O., Jeremiah, A., Semente, E., Boateng, F., Eds.; IGI Global: Hershey, PA, USA, 2024; pp. 81–112. Available online: https://www.igi-global.com/gateway/chapter/352386 (accessed on 15 April 2025).
- Hull, S.A. All for one and one for all? Exploring the nexus of land administration, land management and land governance. Land Use Policy 2024, 144, 10724. [Google Scholar] [CrossRef]
- Chigbu, U.E.; Paradza, G.; Nghitevelekwa, R.V.; Klaus, M. Current research and opinion on land governance for societal development in and on the global south. Land Use Policy 2024, 141, 107112. [Google Scholar] [CrossRef]
- United Nations Economic Commission for Europe (UNECE). Land Administration Guidelines with Reference to Countries in Transition; United Nations: New York, NY, USA, 1996; Available online: https://digitallibrary.un.org/record/216105?v=pdf (accessed on 15 April 2025).
- Ameyaw, P.D.; de Vries, W.T. Blockchain technology adaptation for land administration services: The importance of socio-cultural elements. Land Use Policy 2023, 125, 106485. [Google Scholar] [CrossRef]
- Chigbu, U.E. Introducing Land Governance and Gender in the Context of Land Tenure. In Land Governance and Gender: The Tenure-Gender Nexus in Land Management and Land Policy; Chigbu, U.E., Ed.; CABI: Wallingford, UK, 2022; pp. 1–16. Available online: www.cabidigitallibrary.org/doi/10.1079/9781789247664.0001 (accessed on 15 April 2025).
- Tshitangano, T. An Explorative Case Study of Blockchain as a Means to Enhancing Land Registry Governance to Uphold Property and Land Restitution in South Africa. Ph.D. Thesis, Faculty of Commerce, Graduate School of Development Policy and Practice, University of Cape Town, Cape Town, South Africa, 2024. Available online: http://hdl.handle.net/11427/41229 (accessed on 20 September 2024).
- Naguji, F.; Jadav, N.K.; Tanwar, S.; Pau, G.; Alqahtani, F.; Tolba, A. Green secure land registration scheme for blockchain-enabled agriculture industry 5.0. Peer Peer Netw. Appl. 2025, 18, 126. Available online: https://link.springer.com/article/10.1007/s12083-025-01953-6 (accessed on 5 May 2025). [CrossRef]
- Siriba, D.N.; Dalyot, S. Adoption of volunteered geographic information into the formal land administration system in Kenya. Land Use Policy 2017, 63, 279–287. [Google Scholar] [CrossRef]
- Fateye, T.B.; Ibuoye, A.A.; Wahab, B.M.; Odunfa, V.O. Technological innovations in land administration system (LAS): Concern on level of awareness in Nigeria. Int. J. Real Estate Stud. 2020, 14, 139–154. [Google Scholar] [CrossRef]
- Chesang, E.K.; Masese, N.; Rugiri, P. Designing a secure title deed registration model for land transactions in Kenya based on blockchain. Ed. Consort. J. Eng. Comput. Sci. 2024, 1, 13–20. [Google Scholar] [CrossRef]
- Ansah, B.O.; Voss, W.; Asiama, K.O.; Wuni, I.Y. A systematic review of the institutional success factors for blockchain-based land administration. Land Use Policy 2023, 125, 106473. [Google Scholar] [CrossRef]
- Ayele, S. Blockchain Technology for Preserving Digital Land Records Case of Addis Ababa City Administration. Master’s Thesis, St. Mary’s University, Addis Ababa, Ethiopia, 2021. Available online: http://repository.smuc.edu.et/bitstream/123456789/6244/1/Sara%20Ayele-%20full%20thesis.pdf (accessed on 20 September 2024).
- Mintah, K.; Boateng, F.G.; Baako, K.T.; Gaisie, E.; Otchere, G.K. Blockchain on stool land acquisition: Lessons from Ghana for strengthening land tenure security other than titling. Land Use Policy 2021, 109, 105635. [Google Scholar] [CrossRef]
- Makala, B.; Anand, A. Blockchain and Land Administration; Number 31419; World Bank Publications—Books, The World Bank Group: Washington, DC, USA, 2018; Available online: https://ideas.repec.org/b/wbk/wbpubs/31419.html (accessed on 20 September 2024).
- African Union. Framework and Guidelines on Land Policy in Africa—Land Policy in Africa: A Framework to Strengthen Land Rights, Enhance Productivity and Secure Livelihoods; ECA Publications: Addis Ababa, Ethiopia, 2010; Available online: https://au.int/en/documents/20110131/framework-and-guidelines-land-policy-africa (accessed on 10 September 2024).
- Ntsebeza, L. Democratic decentralisation and traditional authority: Dilemmas of land administration in rural South Africa. Eur. J. Dev. Res. 2004, 16, 71–89. Available online: https://www.tandfonline.com/doi/abs/10.1080/09578810410001688743 (accessed on 10 September 2024). [CrossRef]
- Deininger, K. Towards sustainable systems of land administration: Recent evidence and challenges for Africa. Afr. J. Agric. Resour. Econ. 2010, 5, 205–226. Available online: https://ageconsearch.umn.edu/record/156659/?v=pdf (accessed on 10 September 2024).
- de Vries, W.T.; Chigbu, U.E.; Duran-Diaz, P. Twenty years of building capacity in land management, land tenure and urban land governance. In Land Issues for Urban Governance in Sub-Saharan Africa; Springer International Publishing: Cham, Switzerland, 2021; pp. 121–136. Available online: https://link.springer.com/chapter/10.1007/978-3-030-52504-0_8 (accessed on 15 April 2025).
- Tonnarelli, F.; Sophianos, S. Upgrading fit-for-purpose land administration systems: Challenges and opportunities in Bosaso, Somalia. Surv. Rev. 2025, 1–16. [Google Scholar] [CrossRef]
- Salfarina, S. A Review of Organizational Arrangements in Malaysia Land Administration System Towards Good Governance: Issues and Challenges. In Proceedings of the FIG Working Week, Marrakech, Morocco, 18–22 May 2011; pp. 18–22. Available online: https://www.fig.net/resources/proceedings/fig_proceedings/fig2011/papers/ts07b/ts07b_salfarina_laycheng_et_al_4853.pdf (accessed on 10 September 2024).
- Tiana, L. Introduction to Blockchain Technology; Van Haren Publishing: ’s-Hertogenbosch, The Netherlands, 2019. [Google Scholar]
- Nakamoto, S. Bitcoin: A Peer-to-Peer Electronic Cash System. 2009. Available online: https://www.ussc.gov/sites/default/files/pdf/training/annual-national-training-seminar/2018/Emerging_Tech_Bitcoin_Crypto.pdf (accessed on 16 April 2025).
- Müller, H.; Markus, S. Blockchain, a Feasible Technology for Land Administration? In Proceedings of the FIG Working Week Geospatial Information for a Smarter Life and Environmental Resilience, Hanoi, Vietnam, 22–26 April 2019; pp. 1–9. [Google Scholar]
- Namasudra, S.; Akkaya, K. Introduction to Blockchain Technology. In Blockchain and Its Applications in Industry 4.0; Springer Link: Berlin/Heidelberg, Germany, 2023; Volume 119, pp. 1–28. [Google Scholar]
- Abdulai, R.T.; Ochieng, E. Land registration and landownership security: An examination of the underpinning principles of registration. Prop. Manag. 2017, 35, 24–47. [Google Scholar] [CrossRef]
- Ali, D.A.; Deininger, K.; Mahofa, G.; Nyakulama, R. Sustaining land registration benefits by addressing the challenges of reversion to informality in Rwanda. Land Use Policy 2021, 110, 104317. [Google Scholar] [CrossRef]
- Paavo, J.; Rodríguez-Puentes, R. A systematic literature review on blockchain-based titles registries for transparent land administration. Int. Sci. Technol. J. Namib. 2024, 17, 67–86. Available online: https://journals.unam.edu.na/index.php/ISTJN/article/view/1873/1412 (accessed on 15 April 2025).
- Hughes, A.K. Harnessing Technology to Advance Citizen-Centric Land Administration in Rwanda. Afr. J. Land Policy Geospat. Sci. 2022, 5, 344–354. Available online: https://ageconsearch.umn.edu/record/334491/?v=pdf (accessed on 10 September 2024).
- Johannesson, P.; Perjons, E. Design Science; Springer International Publishing: Berlin/Heidelberg, Germany, 2014. [Google Scholar] [CrossRef]
- Thuan, N.H.; Tate, M.; Drechsler, A.; Antunes, P. Special issue editorial: Introduction to design science education. J. Inf. Syst. Educ. 2023, 34, 256–263. Available online: https://aisel.aisnet.org/jise/vol34/iss3/1 (accessed on 20 September 2024).
- Cerchione, R. Design and evaluation of a blockchain-based system for increasing customer engagement in circular economy. Corp. Soc. Responsib. Environ. Manag. 2025, 32, 160–175. [Google Scholar] [CrossRef]
- Çağdaş, V.; Stubkjær, E. Design research for cadastral systems. Comput. Environ. Urban Syst. 2011, 35, 77–87. [Google Scholar] [CrossRef]
- Albert, F. Distributed Systems: Software Design and Implementation; Springer Science & Business Media: Berlin, Germany, 2012. [Google Scholar]
- Toolsqa. Agile-Methodology. 2023. Available online: https://www.toolsqa.com/ (accessed on 10 September 2024).
- Ethereum. What-Is-Ethereum. 2023. Available online: https://ethereum.org/en/ (accessed on 10 September 2024).
- Solidity. Home. 2023. Available online: https://soliditylang.org/ (accessed on 10 September 2024).
- Web3.js. Getting Started. 2023. Available online: https://docs.web3js.org/ (accessed on 10 September 2024).
- Truffle Suite. Documentation. 2023. Available online: https://trufflesuite.com/docs/truffle/ (accessed on 10 September 2024).
- MetaMask. The Ultimate Crypto Wallet for DeFi, Web3 Apps, and NFTs. 2023. Available online: https://metamask.io/ (accessed on 10 September 2024).
- Chigbu, U.E.; Izugbara, C.O.; de Vries, W.T. Land, Culture, Culture Loss and Community: Rural Insights from Sub-Saharan Africa. In The Routledge Handbook of Community Development: Perspectives from Around the Globe; Kenny, S., McGrath, B., Phillips, R., Eds.; Routledge: London, UK, 2018; pp. 98–114. Available online: www.taylorfrancis.com/chapters/edit/10.4324/9781315674100-8/land-culture-culture-loss-community-uchendu-chigbu-chimaraoke-izugbara-walter-de-vries (accessed on 15 April 2025).
- Frizzo-Barker, J.; Chow-White, P.A.; Adams, P.R.; Mentanko, J.; Ha, D.; Green, S. Blockchain as a disruptive technology for business: A systematic review. Int. J. Inf. Manag. 2020, 51, 102029. [Google Scholar] [CrossRef]











| Users/Roles | Verify Users | Add Land | Purchase Land | Verify Land | Validate Land |
|---|---|---|---|---|---|
| Landowners | 🗶 | ✔ | ✔ | 🗶 | 🗶 |
| Purchasers | 🗶 | 🗶 | ✔ | 🗶 | 🗶 |
| Deeds Office | ✔ | 🗶 | 🗶 | ✔ | ✔ |
| Municipality | 🗶 | 🗶 | 🗶 | ✔ | 🗶 |
| Conveyancers (e.g., lawyers, land administrators/managers, etc.) | 🗶 | 🗶 | 🗶 | ✔ | 🗶 |
| Private Blockchain | Public Blockchain |
|---|---|
| Users must be invited to use the blockchain (permissioned blockchain). | Anyone can use the blockchain (permissionless blockchain). |
| Owned and controlled by a centralised authority. | Owned by no one. |
| Tend to be centralised. | Fully decentralised. |
| Blockchain owners can reverse or delete transactions. | Data is immutable and cannot be changed once added to the blockchain. |
| Transaction verification and validation. | Transaction verification and validation. |
| The entire ledger can be modified by the owner. | Data cannot be altered. |
| The rules for using the blockchain can be changed at any time. | The rules on how the blockchain works are defined in the Bitcoin white paper. |
| Potentially less secure, as fewer nodes could be more easily compromised. | Potentially more secure, as many nodes make it hard for malicious actors to gain network control. |
| Software | Version |
|---|---|
| Truffle | 5.11.5 |
| Ganache | 7.9.1 |
| MetaMask | 11.7.3 |
Disclaimer/Publisher’s Note: The statements, opinions and data contained in all publications are solely those of the individual author(s) and contributor(s) and not of MDPI and/or the editor(s). MDPI and/or the editor(s) disclaim responsibility for any injury to people or property resulting from any ideas, methods, instructions or products referred to in the content. |
© 2025 by the authors. Licensee MDPI, Basel, Switzerland. This article is an open access article distributed under the terms and conditions of the Creative Commons Attribution (CC BY) license (https://creativecommons.org/licenses/by/4.0/).
Share and Cite
Paavo, J.P.; Rodríguez-Puentes, R.; Chigbu, U.E. Practicality of Blockchain Technology for Land Registration: A Namibian Case Study. Land 2025, 14, 1626. https://doi.org/10.3390/land14081626
Paavo JP, Rodríguez-Puentes R, Chigbu UE. Practicality of Blockchain Technology for Land Registration: A Namibian Case Study. Land. 2025; 14(8):1626. https://doi.org/10.3390/land14081626
Chicago/Turabian StylePaavo, Johannes Pandeni, Rafael Rodríguez-Puentes, and Uchendu Eugene Chigbu. 2025. "Practicality of Blockchain Technology for Land Registration: A Namibian Case Study" Land 14, no. 8: 1626. https://doi.org/10.3390/land14081626
APA StylePaavo, J. P., Rodríguez-Puentes, R., & Chigbu, U. E. (2025). Practicality of Blockchain Technology for Land Registration: A Namibian Case Study. Land, 14(8), 1626. https://doi.org/10.3390/land14081626

