Forecasting the Spatio-Temporal Evolution of Groundwater Vulnerability: A Coupled Time-Series and Hydrogeological Modeling Approach
Abstract
1. Introduction
2. Study Area
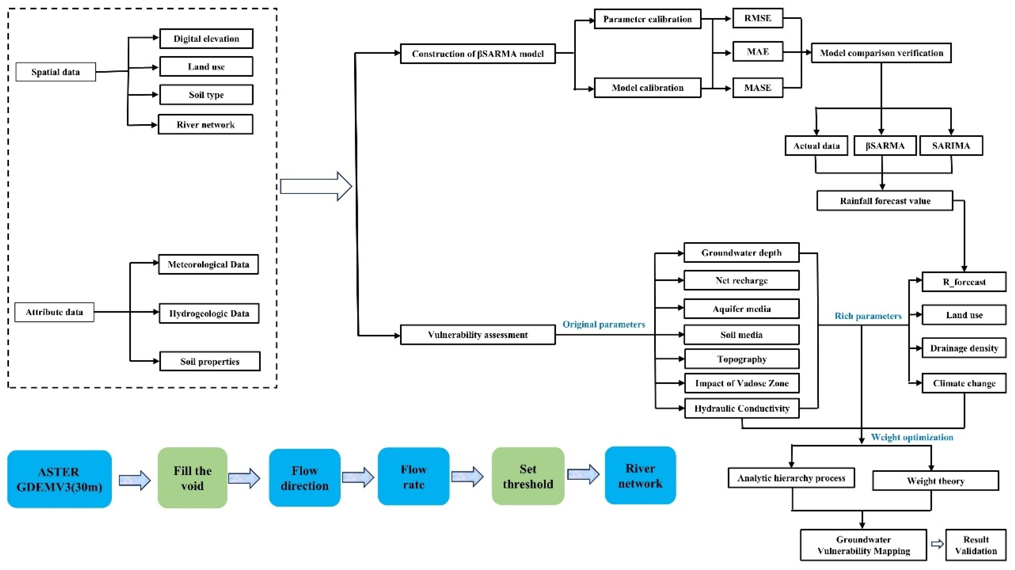
3. Methodology and Materials
3.1. The M-DRASTIC-LAaRd Vulnerability Model
3.1.1. Key Hydrogeological Parameters
3.1.2. Geomorphological Parameters
3.1.3. Climate and Anthropogenic Parameters
3.1.4. Model Formulation and Weight Determination
3.2. Future Climate Scenario Generation via βSRAMA Model
3.3. Validation of Groundwater Vulnerability
3.4. Data Sampling and Analysis
4. Results and Discussion
4.1. Projecting the Primary Climatic: Future Precipitation Scenarios
4.1.1. Historical Data Analysis and Model Specification
4.1.2. Diagnostic Checking and Performance Evaluation
4.1.3. Precipitation Projection
4.2. Development and Validation of an Enhanced Vulnerability Framework: The M-DRASTIC-LAaRd Model
4.2.1. Baseline Vulnerability Under Current Climatic Conditions
4.2.2. The “Optimization for Local Conditions” Approach (AHP)
4.2.3. Towards a Socio-Hydrogeological Assessment: The Impact of Human Activities in Shaping Vulnerability
4.2.4. Model Validation and Sensitivity Analysis
4.3. Spatiotemporal Evolution of Groundwater Vulnerability Under Climate Change
4.3.1. Vulnerability Projections Under Future Climatic Forcing
4.3.2. Identification and Attribution of Vulnerability Hotspots
5. Conclusions
Supplementary Materials
Author Contributions
Funding
Data Availability Statement
Acknowledgments
Conflicts of Interest
References
- Liu, S.; Yang, X.; Hou, G.; Dang, X.; Gao, M. Analysis of multiple salinization processes and quality of shallow and deep groundwater in coastal delta using hydrochemical approaches: A case study in Luanhe River Delta. J. Hydrol. 2024, 637, 131325. [Google Scholar] [CrossRef]
- Nugraha, G.U.; Bakti, H.; Lubis, R.F.; Nur, A.A. Jakarta groundwater modeling: A review. Appl. Water Sci. 2024, 14, 186. [Google Scholar] [CrossRef]
- Chen, Y.; Zhang, Y.; Tian, J.; Tang, Z.; Wang, L.; Yang, X. Understanding the Propagation of Meteorological Drought to Groundwater Drought: A Case Study of the North China Plain. Water 2024, 16, 501. [Google Scholar] [CrossRef]
- Cital, F.; Rodríguez-Burgueño, J.E.; Carreón-Diazconti, C.; Ramírez-Hernández, J. Valuating Hydrological Ecosystem Services Provided by Groundwater in a Dryland Region in the Northwest of Mexico. Water 2025, 17, 2221. [Google Scholar] [CrossRef]
- Perović, M.; Zuber-Radenković, V.; Zorić, M. Feasibility of Groundwater Extraction in Nitrate-Impacted Groundwater Source in Serbia: Hydrodynamic Modeling and Nitrate Tracing. Water 2024, 16, 2105. [Google Scholar] [CrossRef]
- Du, J.; Laghari, Y.; Wei, Y.-C.; Wu, L.; He, A.-L.; Liu, G.-Y.; Yang, H.-H.; Guo, Z.-Y.; Leghari, S.J. Groundwater Depletion and Degradation in the North China Plain: Challenges and Mitigation Options. Water 2024, 16, 354. [Google Scholar] [CrossRef]
- Jin, Z.; Tang, S.; Yuan, L.; Xu, Z.; Chen, D.; Liu, Z.; Meng, X.; Shen, Z.; Chen, L. Areal artificial recharge has changed the interactions between surface water and groundwater. J. Hydrol. 2024, 637, 131318. [Google Scholar] [CrossRef]
- Li, Y.; Wang, R.; Ma, H.; Zhang, J.-M. Rising groundwater table due to restoration projects amplifies earthquake induced liquefaction risk in Beijing. Nat. Commun. 2025, 16, 1466. [Google Scholar] [CrossRef] [PubMed]
- Liu, S.; Zhou, Y.; Eiman, F.; McClain, M.E.; Wang, X.-S. Towards sustainable groundwater development with effective measures under future climate change in Beijing Plain, China. J. Hydrol. 2024, 633, 130951. [Google Scholar] [CrossRef]
- Sun, J.; Hu, L.; Zhang, J.; Yin, W. Providing Enhanced Insights into Groundwater Exchange Patterns through Downscaled GRACE Data. Remote Sens. 2024, 16, 812. [Google Scholar] [CrossRef]
- Cello, P.A.; Kröhling, D.M.; Brunetto, E.; Marizza, M.; Zalazar, M.C.; García, R.; Nalesso, M.; Artigas, J.; Córdoba, J.R. Modeling of non-floodplain wetlands in an upstream basin of the Pampa Plain, Argentina, during current hydro-climatic extreme conditions: Geomorphological thresholds controlling hydrodynamics. Glob. Planet. Chang. 2025, 248, 104768. [Google Scholar] [CrossRef]
- Kumar, M.; Hayano, K. Variation of the Groundwater Table within Indian Railway Embankments in Consideration of Climate Change. Sustainability 2024, 16, 6143. [Google Scholar] [CrossRef]
- Lyu, K.; Dong, Y.; Lyu, W.; Zhou, Y.; Wang, S.; Wang, Z.; Cui, W.; Zhang, Y.; Zhang, Q.; Cui, Y. Data-driven and numerical simulation coupling to quantify the impact of ecological water replenishment on surface water-groundwater interactions. J. Hydrol. 2025, 649, 132508. [Google Scholar] [CrossRef]
- Shang, H.M.; Wang, W.K.; Dai, Z.X.; Duan, L.; Zhao, Y.Q.; Zhang, J. An ecology-oriented exploitation mode of groundwater resources in the northern Tianshan Mountains, China. J. Hydrol. 2016, 543, 386–394. [Google Scholar] [CrossRef]
- Yao, L.; He, P.; Song, S. A perturbation stochastic finite-element method for groundwater flow models based on an undetermined-coefficients approach. Hydrogeol. J. 2010, 18, 1603–1609. [Google Scholar] [CrossRef]
- Meng, X.M. Study on Process Based Assessment Method for the Confined Aquifer Vulnerability in Leakage Area. Ph.D. Thesis, Peking University, Beijing, China, 2010. [Google Scholar]
- Felfelani, F.; Hughes, J.; Chen, F.; Dugger, A.; Schneider, T.; Gochis, D.; Traylor, J.; Essaid, H. Simulation of groundwater-flow dynamics in the U.S. Northern High Plains driven by multi-model estimates of surficial aquifer recharge. J. Hydrol. 2024, 630, 130703. [Google Scholar] [CrossRef]
- Hossen, H.; Nour-Eldeen, A.S.; Abd-Elaty, I.; Hamdan, A.M.; Negm, A.; Elsahabi, M. Innovative management strategies for groundwater logging in Aswan city and maximization of its benefits using modeling techniques. Appl. Water Sci. 2024, 14, 253. [Google Scholar] [CrossRef]
- Indhanu, N.; Chalermyanont, T.; Chub-Uppakarn, T. Spatial assessment of land use and land cover change impacts on groundwater recharge and groundwater level: A case study of the Hat Yai basin. J. Hydrol. Reg. Stud. 2025, 57, 102097. [Google Scholar] [CrossRef]
- Jang, C.-S.; Chen, S.-K.; Chang, L.-F. Erratum to Evaluation of groundwater vulnerability to nitrate-nitrogen by using probability-based modssified DRASTIC models with source and attenuation factors. J. Hydrol. 2025, 655, 132951. [Google Scholar] [CrossRef]
- Afridi, M.Z.; Santha, N.; Taweelarp, S.; Ploymaklam, N.; Khebchareon, M.; Qamar, M.S.; Saenton, S. Groundwater Recharge Assessment and Recharge Zonation of the Intermontane Groundwater Basin, Chiang Mai, Thailand, Using a Groundwater Flow Model and Stable Isotopes. Sustainability 2025, 17, 5560. [Google Scholar] [CrossRef]
- Zheng, S.S.; Suo, Y.; Kou, Z.M.; Yang, D.F.; Zheng, Z.L. Research on the optimization strategy of cultivated land and water resources allocation in Beijing from the perspective of food security. Plan. Constr. Beijing 2025. Available online: https://kns.cnki.net/kcms2/article/abstract?v=krTYG2tdvzp3vsxX30MOUYi48BI-iw3a-47EKgIAR6_f8Bun6wZPTxC6c_g3WTB7TfCwcyaLYmBSiS-Z9v5Aq3iLM2oduUW8vd114rn1Bg40LoVo5kFcjXc5BH8Uo_0RjeuPiJdBJAUbpDK8hX8_RYYfIGGKY3PWw7TuF798_QK0SfT9vpp_3jEx7ecv7dWf85FQ_e_TSiU=&uniplatform=NZKPT (accessed on 22 September 2025). [CrossRef]
- Kong, G.L.; Hai, L.; Zhen, L.; Zhang, X.; Sun, R. Study on the change of long-term groundwater resources development and utilization degree in Daxing District. Groundw. Resour. Assess. 2022. [Google Scholar]
- Aller, L.; Lehr, J.H.; Petty, R.; Bennett, T. Drastic: A standardized system for evaluating groundwater pollution potentials using hydrogeological settings. J. Geol. Soc. India 1987, 29, 23–37. [Google Scholar] [CrossRef]
- Saaty, R.W. The analytic hierarchy process—What it is and how it is used. Math. Model. 1987, 9, 161–176. [Google Scholar] [CrossRef]
- Kumar, P.; Thakur, P.K.; Bansod, B.K.; Debnath, S.K. Multi-criteria evaluation of hydro-geological and anthropogenic parameters for the groundwater vulnerability assessment. Environ. Monit. Assess. 2017, 189, 564. [Google Scholar] [CrossRef]
- Varol, S.; DAVRAZ, A.; Şener, E.; Şener, Ş.; Aksever, F.; Kirkan, B.; Tokgözlü, A. Determining the lake protected zones using GIS-based DRASTIC model to groundwater vulnerability in Salda Lake basin (Burdur/Turkey). Turk. J. Earth Sci. 2020, 29, 747–763. [Google Scholar] [CrossRef]
- Wang, Z.; Xiong, H.; Ma, C.; Zhang, F.; Li, X. Assessment of groundwater vulnerability by applying the improved DRASTIC model: A case in Guyuan City, Ningxia, China. Environ. Sci. Pollut. Res. 2023, 30, 59062–59075. [Google Scholar] [CrossRef]
- Eni, D.; Adeyeye, F.J. Seasonal ARIMA Modeling and Forecasting of Rainfall in Warri Town, Nigeria. J. Geosci. Environ. Prot. 2015, 3, 91–98. [Google Scholar] [CrossRef]
- Murthy, K.V.N.; Saravana, R.; Kumar, K.V. Modeling and forecasting rainfall patterns of southwest monsoons in North–East India as a SARIMA process. Meteorol. Atmos. Phys. 2018, 130, 99–106. [Google Scholar] [CrossRef]
- Andersen, E.B. Asymptotic Properties of Conditional Maximum-Likelihood Estimators. J. R. Stat. Soc. Ser. B Stat. Methodol. 1970, 32, 283–301. [Google Scholar] [CrossRef]
- Bayer, F.M.; Cintra, R.J.; Cribari-Neto, F. Beta seasonal autoregressive moving average models. J. Stat. Comput. Simul. 2018, 88, 2961–2981. [Google Scholar] [CrossRef]
- McLeod, A.I.; Li, W.K. Diagnostic checking ARMA time series models using squared-residual autocorrelations. J. Time Ser. Anal. 1983, 4, 269–273. [Google Scholar] [CrossRef]
- Akaike, H. A new look at the statistical model identification. IEEE Trans. Autom. Control 1974, 19, 716–723. [Google Scholar] [CrossRef]
- Jamrah, A.; Al-Futaisi, A.; Rajmohan, N.; Al-Yaroubi, S. Assessment of groundwater vulnerability in the coastal region of Oman using DRASTIC index method in GIS environment. Environ. Monit. Assess. 2008, 147, 125–138. [Google Scholar] [CrossRef]
- Srinivasamoorthy, K.; Vijayaraghavan, K.; Vasanthavigar, M.; Sarma, V.S.; Rajivgandhi, R.; Chidambaram, S.; Anandhan, P.; Manivannan, R. Assessment of groundwater vulnerability in Mettur region, Tamilnadu, India using drastic and GIS techniques. Arab. J. Geosci. 2011, 4, 1215–1228. [Google Scholar] [CrossRef]
- Hamza, S.M.; Ahsan, A.; Imteaz, M.A.; Rahman, A.; Mohammad, T.A.; Ghazali, A.H. Accomplishment and subjectivity of GIS-based DRASTIC groundwater vulnerability assessment method: A review. Environ. Earth Sci. 2015, 73, 3063–3076. [Google Scholar] [CrossRef]
- Hasan, M.; Islam, A.; Hasan, M.A.; Alam, J.; Peas, M.H. Groundwater vulnerability assessment in Savar upazila of Dhaka district, Bangladesh—A GIS-based DRASTIC modeling. Groundw. Sustain. Dev. 2019, 9, 100220. [Google Scholar] [CrossRef]
- Yu, H.; Wu, Q.; Zeng, Y.; Zheng, L.; Xu, L.; Liu, S.; Wang, D. Integrated variable weight model and improved DRASTIC model for groundwater vulnerability assessment in a shallow porous aquifer. J. Hydrol. 2022, 608, 127538. [Google Scholar] [CrossRef]
- Ale, T.O.; Ogunribido, T.H.; Ademila, O.; Akingboye, A.S. Soil pollution status due to potentially toxic elements in active open dumpsites: Insights from different Nigerian geological environments. Environ. Earth Sci. 2024, 83, 535. [Google Scholar] [CrossRef]
- Ale, T.O.; Ogunribido, T.H.; Ademila, O.; Akingboye, A.S. Soil–water contamination assessment due to dumpsite-impacted leachates in a metamorphic environment. J. Afr. Earth Sci. 2024, 216, 105312. [Google Scholar] [CrossRef]
- Metz, C.E. Basic principles of ROC analysis. Semin. Nucl. Med. 1978, 8, 283–298. [Google Scholar] [CrossRef]
- Pham, B.T.; Prakash, I. Evaluation and comparison of LogitBoost Ensemble, Fisher’s Linear Discriminant Analysis, logistic regression and support vector machines methods for landslide susceptibility mapping. Geocarto Int. 2019, 34, 316–333. [Google Scholar] [CrossRef]
- Torkashvand, M.; Neshat, A.; Javadi, S.; Pradhan, B. New hybrid evolutionary algorithm for optimizing index-based groundwater vulnerability assessment method. J. Hydrol. 2021, 598, 126446. [Google Scholar] [CrossRef]
- Torkashvand, M.; Neshat, A.; Javadi, S.; Yousefi, H. DRASTIC framework improvement using stepwise weight assessment ratio analysis (SWARA) and combination of genetic algorithm and entropy. Environ. Sci. Pollut. Res. 2021, 28, 46704–46724. [Google Scholar] [CrossRef]
- Mouhoumed, R.M.; Ekmekcioğlu, Ö.; Özger, M. An integrated groundwater vulnerability and artificial recharge site suitability assessment using GIS multi-criteria decision making approach in Kayseri region, Turkey. Environ. Sci. Pollut. Res. 2024, 31, 39794–39822. [Google Scholar] [CrossRef]
- Sarwar, A.; Ali, M. GIS-DRASTIC integrated approach for groundwater vulnerability assessment under soil erosion hot spot areas in Northern Pakistan. Environ. Earth Sci. 2024, 83, 532. [Google Scholar] [CrossRef]
- Zhang, Y.; Chen, J.; Zhang, D.; Dong, X.; Su, H.; Li, Z.; Chen, W. Based on AHP–VW–PSR for groundwater vulnerability assessment and pollution prevention in industrial–agricultural regions: A case study of the Zhongyuan oilfield. Geocarto Int. 2025, 40, 2509138. [Google Scholar] [CrossRef]
- Wang, S.-Y.; Ma, Z.-H.; Chang, M.; Chen, Y.-Y.; Xi, Y.; Chen, J.-J.; Cui, D.; Tao, L.; Jing, H.-W.; Lu, H.-F.; et al. Hydrochemical characteristics and cause analysis of shallow groundwater in Beijing Plain Area. Environ. Sci. 2025, 46, 833–842. [Google Scholar] [CrossRef]
- Deka, D.; Ravi, K.; Nair, A.M. Impact of urbanisation on groundwater vulnerability in shallow aquifer system of Assam: A DRASTIC approach. Urban Clim. 2025, 59, 102299. [Google Scholar] [CrossRef]
- Li, B.; Wu, P.; Li, M.; Chen, L.; Yang, L.; Long, J. An improved groundwater vulnerability evaluation model based on random forest algorithm and spatio-temporal change prediction method. Process Saf. Environ. Prot. 2025, 195, 106781. [Google Scholar] [CrossRef]
- Williams, S.A.; Megdal, S.B.; Zuniga-Teran, A.A.; Quanrud, D.M.; Christopherson, G. Mapping Groundwater Vulnerability in Arid Regions: A Comparative Risk Assessment Using Modified DRASTIC Models, Land Use, and Climate Change Factors. Land 2024, 14, 58. [Google Scholar] [CrossRef]
- Qi, Y.; Bai, M.; Song, L.; Wang, Q.; Tian, G.; Wang, C. Research on Risk Assessment Method for Land Subsidence in Tangshan Based on Vulnerability Zoning. Appl. Sci. 2023, 13, 12678. [Google Scholar] [CrossRef]
- Yuan, W.; Wang, Z.; Zhang, T.; Liu, Z.; Ma, Y.; Xiong, Y.; An, F. Assessment and prediction of groundwater vulnerability based on land use change—A case study of the central urban area of Zhengzhou. Water 2024, 16, 3716. [Google Scholar] [CrossRef]
- Liang, Y.; Zhang, X.; Sun, Y.; Yao, L.; Gan, L.; Wu, J.; Chen, S.; Li, J.; Wang, J. Enhanced groundwater vulnerability assessment to nitrate contamination in Chongqing, Southwest China: Integrating novel explainable machine learning algorithms with DRASTIC-LU. Hydrol. Res. 2024, 55, 663–682. [Google Scholar] [CrossRef]
- Akingboye, A.S.; Bery, A.A.; Kayode, J.S.; Ogunyele, A.C.; Adeola, A.O.; Omojola, O.O. Groundwater-yielding capacity, water–rock interaction, and vulnerability assessment of typical gneissic hydrogeologic units using geoelectrohydraulic method. Acta Geophys. 2023, 71, 697–721. [Google Scholar] [CrossRef]
- Omeje, E.T.; Obiora, D.N.; Okeke, F.N.; Ibuot, J.C.; Ugbor, D.O.; Omeje, V.D. Investigation of aquifer vulnerability and sensitivity analysis of modified drastic and sintacs models: A case study of Ovogovo Area, Eastern Nigeria. Acta Geophys. 2023, 71, 2439–2464. [Google Scholar] [CrossRef]
- Huang, D. Research on the Vulnerability of Groundwater in Plain Areas of Beijing. Ph.D. Thesis, Capital Normal University, Beijing, China, 2003. [Google Scholar]
- Hao, J.; Zhang, Y.; Jia, Y.; Wang, H.; Niu, C.; Gan, Y.; Gong, Y. Assessing groundwater vulnerability and its inconsistency with groundwater quality, based on a modified DRASTIC model: A case study in Chaoyang District of Beijing City. Arab. J. Geosci. 2017, 10. [Google Scholar] [CrossRef]
- Liu, Y.; Lan, S.-S.; Zhang, Y.-X.; Li, F.-C. Spatio-temporal Evolution of Groundwater Vulnerability Based on Spatial Autocorrelation. Huan Jing Ke Xue (Huanjing Kexue) 2017, 38, 4236–4244. [Google Scholar]
- Niu, X.Z.; Zhu, M.; Xin, L.; Xing, L.; Wu, J.; Li, X.; Song, D.; An, H.; Gong, L. Vulnerability assessment of groundwater in the first aquifer rock formation in plain areas based on improved DRASTIC model. Environ. Monit. China 2024, 40, 7. [Google Scholar]
- Saaty, T.L. The Analytic Hierarchy Process; McGraw-Hill: New York, NY, USA, 1980. [Google Scholar]






















| Aquifer System | Aquifer Type | Primary Lithology | Thickness (m) | Single-Well Yield (m3/d) | Hydraulic Conductivity (m/d) | Transmissivity (m2/d) | Storativity (-) |
|---|---|---|---|---|---|---|---|
| Quaternary Porous Aquifers | Unconfined Aquifer | Coarse-grained sediments | 20–60 | 3000–5000 | 5–50 | 200–3000 | 10−3–10−1 |
| Confined Aquifer | Coarse sand and pebble gravel with silty clay intercalations | 40–200 | 500–5000 | 1–30 | 100–4000 | 10−4–10−3 | |
| Bedrock Karst-Fissure Aquifers | Ordovician Karst-Fissure Aquifer | Primarily dolomitic limestone with interbedded limestone and dolomite; well-developed karst | 1200–10,000 | 10–1000 | 500–20,000 | 10−4–10−3 | |
| Cambrian Karst-Fissure Aquifer | Oolitic and micritic limestones with interbeds of bamboo-leaf limestone and siltstone | 100–150 | 750–5000 | 5–300 | 200–10,000 | 10−4–5 × 10−3 | |
| Qingbaikouan Aquifer | Interbedded shale and argillaceous dolostone | 48.9–2085 | 0.1–10 | 5–500 | 10−5–10−3 |
| Parament | Weight | Range | Rating |
|---|---|---|---|
| D (m) | 0.1905 | 0–5 | 9 |
| 5–15 | 7 | ||
| 15–25 | 5 | ||
| 25–35 | 3 | ||
| 35–40 | 2 | ||
| >40 | 1 | ||
| R (mm) | 0.0989 | >254 | 9 |
| 177.8–254 | 8 | ||
| 101.6–177.8 | 6 | ||
| 50.8–101.6 | 3 | ||
| 0–50.8 | 1 | ||
| A | 0.0665 | Pebble and Gravel or Karstified Carbonate Rocks | 10 |
| Sandy Gravel or River Terrace | 9 | ||
| Highly to Moderately Fractured Bedrock | 8 | ||
| Medium to Coarse Sand | 7 | ||
| Fine Sand with Medium Sand | 5 | ||
| Fine Sand | 4 | ||
| Slightly Fractured Bedrock | 3 | ||
| Silty Sand | 2 | ||
| Silt | 1 | ||
| S | 0.0454 | Sand | 10 |
| Loam | 5 | ||
| Silt | 3 | ||
| Clay | 1 | ||
| T (°) | 0.0270 | 0–2 | 10 |
| 2–6 | 9 | ||
| 6–12 | 5 | ||
| 12–18 | 3 | ||
| >18 | 1 | ||
| I | 0.1707 | Pebble and Gravel or Thin Soil Cover over Karst | 10 |
| Sandy Gravel or River Terrace | 9 | ||
| Sand | 8 | ||
| Tectonic Fault Zone | 7 | ||
| Sandy Silt | 6 | ||
| Silt or Sandy Colluvium | 5 | ||
| Clayey Silt | 4 | ||
| Sandy Clay or Clayey Colluvium | 3 | ||
| Silty Clay | 2 | ||
| Clay | 1 | ||
| C (m/d) | 0.0693 | >500 | 10 |
| 300–500 | 8 | ||
| 100–300 | 6 | ||
| 50–100 | 4 | ||
| 10–50 | 2 | ||
| <10 | 1 | ||
| L | 0.1693 | Cropland | 9 |
| Unused land (Bare land or Bare rock and gravel) | 7 | ||
| Wetland | 5 | ||
| Water area or Urban land | 3 | ||
| Grassland | 2 | ||
| Forest | 1 | ||
| Aa (m/year) | 0.1191 | 3–6 | 9 |
| 1–3 | 6 | ||
| 0–1 | 3 | ||
| −2–0 | 1 | ||
| Rd (km/km2) | 0.0433 | 0.43–0.57 | 6 |
| 0.3–0.43 | 4 | ||
| 0.13–0.3 | 2 | ||
| 0–0.13 | 1 |
| E-BJ | W-BJ | S-BJ | N-BJ | M-BJ | |
|---|---|---|---|---|---|
| model | |||||
| α | −0.0026 | −0.0001 | −0.0003 | −0.0002 | −0.0002 |
| 0.3115 | 0.3651 | 0.2357 | 0.1673 | 0.1657 | |
| −0.2956 | −0.3654 | ||||
| 0.2264 | −0.1547 | ||||
| 0.9985 | 0.9501 | 0.7859 | 0.9653 | 0.7735 | |
| 0.7624 | 0.6568 | ||||
| 0.8596 | 0.7435 | 0.6658 | 0.8623 | 0.6234 | |
| 0.2954 | −0.3658 | ||||
| AIC value | −496.6812 | −503.8575 | −482.7085 | −495.5632 | −484.6675 |
| L-Box (p-value) | 0.9971 | 0.9407 | 0.9567 | 0.8721 | 0.8975 |
| Zone | Hydrogeological Features | Vulnerability Class | Area (%) |
|---|---|---|---|
| Piedmont plain | High R, coarse alluvium, shallow water table | High–Very High | 35.89 |
| Northwest mountains | Steep slopes, low-permeability bedrock | Medium | 24.33 |
| Southeastern distal plain | Fine-grained sediments, thick aquitards | Low-Very Low | 39.78 |
| Paraments | D | R | A | S | T | I | C | Weight |
|---|---|---|---|---|---|---|---|---|
| D | 1 | 2 | 3 | 4 | 5 | 1 | 3 | 0.2876 |
| R | 1/2 | 1 | 2 | 2 | 4 | 1/2 | 2 | 0.1542 |
| A | 1/3 | 1/2 | 1 | 2 | 3 | 1/3 | 1 | 0.0998 |
| S | 1/4 | 1/2 | 1/2 | 1 | 2 | 1/4 | 1/2 | 0.0681 |
| T | 1/5 | 1/4 | 1/3 | 1/2 | 1 | 1/5 | 1/3 | 0.0405 |
| I | 1 | 2 | 3 | 4 | 5 | 1 | 3 | 0.2555 |
| C | 1/3 | 1/2 | 1 | 2 | 3 | 1/3 | 1 | 0.0943 |
| Vulnerability Class | DRASTIC (%) | AHP-DRASTIC (%) | Major Controlling Factors | Spatial Characteristic |
|---|---|---|---|---|
| Very Low | 16.93 | 16.73 | Thick aquitards, low recharge | Southeastern plain |
| Low | 22.85 | 23.99 | Moderate depth, fine sediments | Basin margins |
| Medium | 24.33 | 27.59 | Balanced recharge–protection conditions | Basin center |
| High | 23.87 | 19.79 | Shallow water table, coarse deposits | Piedmont plain |
| Very High | 12.02 | 11.90 | High permeability, low protection | Localized recharge zones |
Disclaimer/Publisher’s Note: The statements, opinions and data contained in all publications are solely those of the individual author(s) and contributor(s) and not of MDPI and/or the editor(s). MDPI and/or the editor(s) disclaim responsibility for any injury to people or property resulting from any ideas, methods, instructions or products referred to in the content. |
© 2025 by the authors. Licensee MDPI, Basel, Switzerland. This article is an open access article distributed under the terms and conditions of the Creative Commons Attribution (CC BY) license (https://creativecommons.org/licenses/by/4.0/).
Share and Cite
Yang, Y.; Zhao, J. Forecasting the Spatio-Temporal Evolution of Groundwater Vulnerability: A Coupled Time-Series and Hydrogeological Modeling Approach. Water 2025, 17, 3033. https://doi.org/10.3390/w17213033
Yang Y, Zhao J. Forecasting the Spatio-Temporal Evolution of Groundwater Vulnerability: A Coupled Time-Series and Hydrogeological Modeling Approach. Water. 2025; 17(21):3033. https://doi.org/10.3390/w17213033
Chicago/Turabian StyleYang, Yugang, and Jingtao Zhao. 2025. "Forecasting the Spatio-Temporal Evolution of Groundwater Vulnerability: A Coupled Time-Series and Hydrogeological Modeling Approach" Water 17, no. 21: 3033. https://doi.org/10.3390/w17213033
APA StyleYang, Y., & Zhao, J. (2025). Forecasting the Spatio-Temporal Evolution of Groundwater Vulnerability: A Coupled Time-Series and Hydrogeological Modeling Approach. Water, 17(21), 3033. https://doi.org/10.3390/w17213033

