miR-9 and miR-181a Target Gab2 to Inhibit the Proliferation and Migration of Hepatocellular Carcinoma HepG2 Cells
Abstract
1. Introduction
2. Materials and Methods
2.1. Cell Culture and Western Blotting
2.2. miRNA Level Measurement by Real-Time PCR
2.3. Cell Transfection and miRNA Mimics
2.4. miRNA-Gab2 3′UTR Binding Reporter–Luciferase Constructs and Dual-Luciferase Reporter Assay
2.5. Cell Growth Assay
2.6. Cell Migration Assay
2.7. Statistical Analysis
3. Results
3.1. Screening and Identification of Gab2-Related miRNAs
3.2. Gab2 Expression in the Hepatoma Cell Line HepG2 Was Inhibited by the miRNA Mimic
3.3. miR-9 and miR-181a Bind to the 3′UTR Region of Gab2
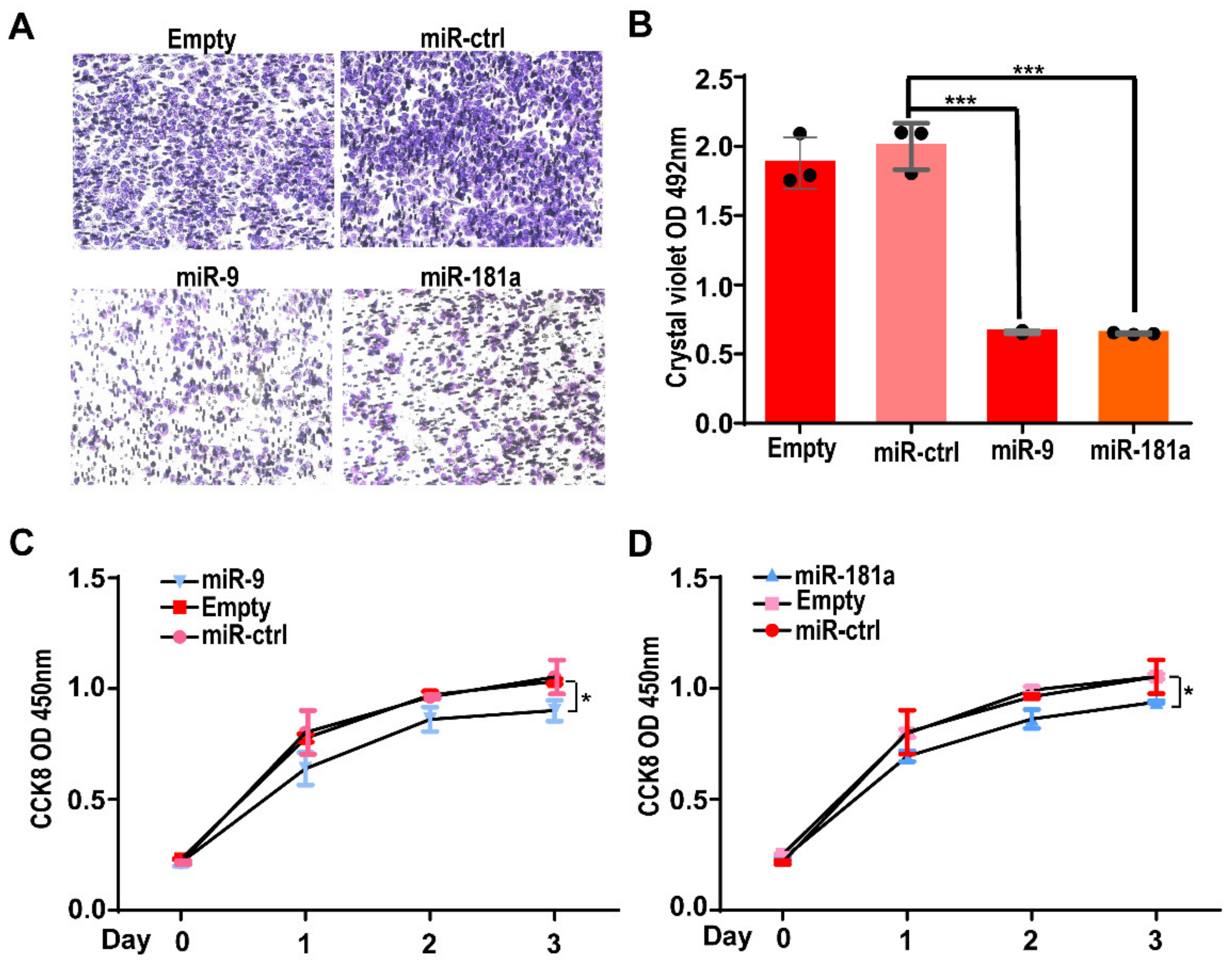
3.4. miR-9 and miR-181a Inhibit the Migration and Proliferation of HepG2 Cells
4. Discussion
5. Conclusions
Supplementary Materials
Author Contributions
Funding
Institutional Review Board Statement
Informed Consent Statement
Data Availability Statement
Conflicts of Interest
References
- Anwanwan, D.; Singh, S.K.; Singh, S.; Saikam, V.; Singh, R. Challenges in liver cancer and possible treatment approaches. Biochim. Biophys. Acta. Rev. Cancer 2020, 1873, 188314. [Google Scholar] [CrossRef] [PubMed]
- Shi, J.F.; Cao, M.; Wang, Y.; Bai, F.Z.; Lei, L.; Peng, J.; Feletto, E.; Canfell, K.; Qu, C.; Chen, W. Is it possible to halve the incidence of liver cancer in China by 2050? Int. J. Cancer 2021, 148, 1051–1065. [Google Scholar] [CrossRef] [PubMed]
- Llovet, J.M.; Pinyol, R.; Kelley, R.K.; El-Khoueiry, A.; Reeves, H.L.; Wang, X.W.; Gores, G.J.; Villanueva, A. Molecular pathogenesis and systemic therapies for hepatocellular carcinoma. Nat. Cancer 2022, 3, 386–401. [Google Scholar] [CrossRef] [PubMed]
- Demir, T.; Lee, S.S.; Kaseb, A.O. Systemic therapy of liver cancer. Adv. Cancer Res. 2021, 149, 257–294. [Google Scholar] [PubMed]
- Llovet, J.M.; Kelley, R.K.; Villanueva, A.; Singal, A.G.; Pikarsky, E.; Roayaie, S.; Lencioni, R.; Koike, K.; Zucman-Rossi, J.; Finn, R.S. Hepatocellular carcinoma. Nat. Rev. Dis. Primers 2021, 7, 6. [Google Scholar] [CrossRef]
- Tian, J.; Zhang, H.; Mu, L.; Wang, M.; Li, X.; Zhang, X.; Xie, E.; Ma, M.; Wu, D.; Du, Y. The miR-218/GAB2 axis regulates proliferation, invasion and EMT via the PI3K/AKT/GSK-3beta pathway in prostate cancer. Exp. Cell Res. 2020, 394, 112128. [Google Scholar] [CrossRef]
- Zheng, Y.; Wang, S.; Cai, J.; Ke, A.; Fan, J. The progress of immune checkpoint therapy in primary liver cancer. Biochim. Biophys. Acta Rev. Cancer 2021, 1876, 188638. [Google Scholar] [CrossRef]
- Chen, S.; Cheng, J.; Zhong, Y.; Liu, R.; Lu, Z.; Luo, X. Liver-specific overexpression of Gab2 accelerates hepatocellular carcinoma progression by activating immunosuppression of myeloid-derived suppressor cells. Oncogene 2022, 41, 3316–3327. [Google Scholar] [CrossRef]
- Chen, S.; Kang, Y.; Sun, Y.; Zhong, Y.; Li, Y.; Deng, L.; Tao, J.; Li, Y.; Tian, Y.; Zhao, Y.; et al. Deletion of Gab2 in mice protects against hepatic steatosis and steatohepatitis: A novel therapeutic target for fatty liver disease. J. Mol. Cell Biol. 2016, 8, 492–504. [Google Scholar] [CrossRef]
- Cheng, J.; Zhong, Y.; Chen, S.; Sun, Y.; Huang, L.; Kang, Y.; Chen, B.; Chen, G.; Wang, F.; Tian, Y.; et al. Gab2 mediates hepatocellular carcinogenesis by integrating multiple signaling pathways. FASEB J. 2017, 31, 5530–5542. [Google Scholar] [CrossRef]
- Wang, X.; Zhao, Y.; Zhou, D.; Tian, Y.; Feng, G.; Lu, Z. Gab2 deficiency suppresses high-fat diet-induced obesity by reducing adipose tissue inflammation and increasing brown adipose function in mice. Cell Death Dis. 2021, 12, 212. [Google Scholar] [CrossRef]
- Adams, S.J.; Aydin, I.T.; Celebi, J.T. GAB2—A scaffolding protein in cancer. Mol. Cancer Res. 2012, 10, 1265–1270. [Google Scholar] [CrossRef]
- Daly, R.J.; Gu, H.; Parmar, J.; Malaney, S.; Lyons, R.J.; Kairouz, R.; Head, D.R.; Henshall, S.M.; Neel, B.G.; Sutherland, R.L.; et al. The docking protein Gab2 is overexpressed and estrogen regulated in human breast cancer. Oncogene 2002, 21, 5175–5181. [Google Scholar] [CrossRef]
- Dunn, G.P.; Cheung, H.W.; Agarwalla, P.K.; Thomas, S.; Zektser, Y.; Karst, A.M.; Boehm, J.S.; Weir, B.A.; Berlin, A.M.; Zou, L.; et al. In vivo multiplexed interrogation of amplified genes identifies GAB2 as an ovarian cancer oncogene. Proc. Natl. Acad. Sci. USA 2014, 111, 1102–1107. [Google Scholar] [CrossRef]
- Park, Y.R.; Bae, S.H.; Ji, W.; Seo, E.J.; Lee, J.C.; Kim, H.R.; Jang, S.J.; Choi, C.M. GAB2 Amplification in Squamous Cell Lung Cancer of Non-Smokers. J. Korean Med. Sci. 2017, 32, 1784–1791. [Google Scholar] [CrossRef]
- Aumann, K.; Lassmann, S.; Schopflin, A.; May, A.M.; Wohrle, F.U.; Zeiser, R.; Waller, C.F.; Hauschke, D.; Werner, M.; Brummeret, T. The immunohistochemical staining pattern of Gab2 correlates with distinct stages of chronic myeloid leukemia. Hum. Pathol. 2011, 42, 719–726. [Google Scholar] [CrossRef]
- Chernoff, K.A.; Bordone, L.; Horst, B.; Simon, K.; Twadell, W.; Lee, K.; Cohen, J.A.; Wang, S.; Silvers, D.N.; Brunner, G.; et al. GAB2 amplifications refine molecular classification of melanoma. Clin. Cancer Res. Off. J. Am. Assoc. Cancer Res. 2009, 15, 4288–4291. [Google Scholar] [CrossRef]
- Shi, L.; Sun, X.; Zhang, J.; Zhao, C.; Li, H.; Liu, Z.; Fang, C.; Wang, X.; Zhao, C.; Zang, X.; et al. Gab2 expression in glioma and its implications for tumor invasion. Acta Oncol. Stockh. Swed. 2013, 52, 1739–1750. [Google Scholar] [CrossRef]
- Ghafouri-Fard, S.; Honarmand Tamizkar, K.; Hussen, B.M.; Taheri, M. MicroRNA signature in liver cancer. Pathol. Res. Pract. 2011, 219, 153369. [Google Scholar] [CrossRef]
- Yang, L.; Zhang, X.; Ma, Y.; Zhao, X.; Li, B.; Wang, H. Ascites promotes cell migration through the repression of miR-125b in ovarian cancer. Oncotarget 2017, 8, 51008–51015. [Google Scholar] [CrossRef]
- Wang, X.; He, Y.; Mackowiak, B.; Gao, B. MicroRNAs as regulators, biomarkers and therapeutic targets in liver diseases. Gut 2021, 70, 784–795. [Google Scholar] [CrossRef] [PubMed]
- Gjorgjieva, M.; Sobolewski, C.; Dolicka, D.; Correia de Sousa, M.; Foti, M. miRNAs and NAFLD: From pathophysiology to therapy. Gut 2019, 68, 2065–2079. [Google Scholar] [CrossRef] [PubMed]
- Ma, J.; Yu, J.; Liu, J.; Yang, X.; Lou, M.; Liu, J.; Feng, F.; Ji, P.; Wang, L. MicroRNA-302a targets GAB2 to suppress cell proliferation, migration and invasion of glioma. Oncol. Rep. 2017, 37, 1159–1167. [Google Scholar] [CrossRef] [PubMed][Green Version]
- Li, J.; Xu, J.; Yan, X.; Jin, K.; Li, W.; Zhang, R. MicroRNA-485 plays tumour-suppressive roles in colorectal cancer by directly targeting GAB2. Oncol. Rep. 2018, 40, 554–564. [Google Scholar] [CrossRef]
- Shi, X.Y.; Wang, H.; Wang, W.; Gu, Y.H. MiR-98-5p regulates proliferation and metastasis of MCF-7 breast cancer cells by targeting Gab2. Eur. Rev. Med. Pharmacol. Sci. 2019, 23, 2847–2855. [Google Scholar]
- Gu, D.H.; Mao, J.H.; Pan, X.D.; Zhu, H.; Chen, X.; Zheng, B.; Shan, Y. microRNA-302c-3p inhibits renal cell carcinoma cell proliferation by targeting Grb2-associated binding 2 (Gab2). Oncotarget 2017, 8, 26334–26343. [Google Scholar] [CrossRef] [PubMed]
- Guo, L.; Li, B.; Miao, M.; Yang, J.; Ji, J. MicroRNA663b targets GAB2 to restrict cell proliferation and invasion in hepatocellular carcinoma. Mol. Med. Rep. 2019, 19, 2913–2920. [Google Scholar]
- Liu, R.; Sun, Y.; Chen, S.; Hong, Y.; Lu, Z. FOXD3 and GAB2 as a pair of rivals antagonistically control hepatocellular carcinogenesis. FEBS J. 2022, 289, 4536–4548. [Google Scholar] [CrossRef]
- Estep, M.; Armistead, D.; Hossain, N.; Elarainy, H.; Goodman, Z.; Baranova, A.; Chandhoke, V.; Younossi, Z.M. Differential expression of miRNAs in the visceral adipose tissue of patients with non-alcoholic fatty liver disease. Aliment. Pharmacol. Ther. 2010, 32, 487–497. [Google Scholar] [CrossRef]
- Correia de Sousa, M.; Gjorgjieva, M.; Dolicka, D.; Sobolewski, C.; Foti, M. Deciphering miRNAs’ Action through miRNA Editing. Int. J. Mol. Sci. 2019, 20, 6249. [Google Scholar] [CrossRef]
- Ji, Q.; Hao, X.; Zhang, M.; Tang, W.; Yang, M.; Li, L.; Xiang, D.; DeSano, J.T.; Bommer, G.T.; Fan, D.; et al. MicroRNA miR-34 inhibits human pancreatic cancer tumor-initiating cells. PLoS ONE 2009, 4, e6816. [Google Scholar] [CrossRef] [PubMed]
- Zhang, G.B.; Liu, Z.G.; Wang, J.; Fan, W. MiR-34 promotes apoptosis of lens epithelial cells in cataract rats via the TGF-β/Smads signaling pathway. Eur. Rev. Med. Pharmacol. Sci. 2020, 24, 3485–3491. [Google Scholar] [PubMed]
- Bhala, N.; Younes, R.; Bugianesi, E. Epidemiology and natural history of patients with NAFLD. Curr. Pharm. Des. 2013, 19, 5169–5176. [Google Scholar] [CrossRef]
- Braicu, C.; Gulei, D.; Cojocneanu, R.; Raduly, L.; Jurj, A.; Knutsen, E.; Calin, G.A.; Berindan-Neagoe, I. miR-181a/b therapy in lung cancer: Reality or myth? Mol. Oncol. 2019, 13, 9–25. [Google Scholar] [CrossRef]
- Wang, L.B.; Feng, L.; He, J.; Liu, B.; Sun, J.G. MiR-125a-5p inhibits the proliferation and invasion of breast cancer cells and induces apoptosis by targeting GAB2. Math. Biosci. Eng. 2019, 16, 6923–6933. [Google Scholar] [CrossRef]
- Khafaei, M.; Rezaie, E.; Mohammadi, A.; Shahnazi Gerdehsang, P.; Ghavidel, S.; Kadkhoda, S.; Zorrieh, Z.A.; Forouzanfar, N.; Arabameri, H.; Tavallaie, M. miR-9: From function to therapeutic potential in cancer. J. Cell. Physiol. 2019, 234, 14651–14665. [Google Scholar] [CrossRef]
- Gu, X.; Jin, R.; Mao, X.; Wang, J.; Yuan, J.; Zhao, G. Prognostic value of miRNA-181a/b in colorectal cancer: A meta-analysis. Biomark. Med. 2018, 12, 299–308. [Google Scholar] [CrossRef]
- Chang, S.; Chen, B.; Wang, X.; Wu, K.; Sun, Y. Long non-coding RNA XIST regulates PTEN expression by sponging miR-181a and promotes hepatocellular carcinoma progression. BMC Cancer 2017, 17, 248. [Google Scholar] [CrossRef]
- Chen, J.; Zhao, Y.; Zhang, F.; Li, J.; Boland, J.A.; Cheng, N.C.; Liu, K.; Tiffen, J.C.; Bertolino, P.; Bowen, D.G.; et al. Liver-specific deletion of miR-181ab1 reduces liver tumour progression via upregulation of CBX7. Cell. Mol. Life Sci. 2022, 79, 443. [Google Scholar] [CrossRef]
- Li, W.; Li, Y.; Li, P.; Ma, F.; Liu, M.; Kong, S.; Xue, H. corresponding author. miR-200a-3p- and miR-181-5p-Mediated HOXB5 Upregulation Promotes HCC Progression by Transcriptional Activation of EGFR. Front. Oncol. 2022, 12, 822760. [Google Scholar] [CrossRef]
- Ji, D.; Chen, Z.; Li, M.; Zhan, T.; Yao, Y.; Zhang, Z.; Xi, J.; Yan, L.; Gu, J. MicroRNA-181a promotes tumor growth and liver metastasis in colorectal cancer by targeting the tumor suppressor WIF-1. Mol. Cancer 2014, 13, 86. [Google Scholar] [CrossRef]
- Korhan, P.; Erdal, E.; Atabey, N. MiR-181a-5p is downregulated in hepatocellular carcinoma and suppresses motility, invasion and branching-morphogenesis by directly targeting c-Met. Biochem. Biophys. Res. Commun. 2014, 450, 1304–1312. [Google Scholar] [CrossRef]
- Bi, J.G.; Zheng, J.F.; Li, Q.; Bao, S.Y.; Yu, X.F.; Xu, P.; Liao, C. MicroRNA-181a-5p suppresses cell proliferation by targeting Egr1 and inhibiting Egr1/TGF-β/Smad pathway in hepatocellular carcinoma. Int. J. Biochem. Cell. Biol. 2019, 106, 107–116. [Google Scholar] [CrossRef]
- Brockhausen, J.; Tay, S.S.; Grzelak, C.A.; Bertolino, P.; Bowen, D.G.; d’Avigdor, W.M.; Teoh, N.; Pok, S.; Shackel, N.; Gamble, J.R.; et al. miR-181a mediates TGF-β-induced hepatocyte EMT, and is dysregulated in cirrhosis and hepatocellular cancer. Liver Int. 2015, 35, 240–253. [Google Scholar] [CrossRef]
- Jiang, L.; Cheng, Q.; Zhang, B.H.; Zhang, M.Z. Circulating microRNAs as biomarkers in hepatocellular carcinoma screening: A validation set from China. Med. Baltim. 2015, 94, e603. [Google Scholar] [CrossRef]
- Ali, H.E.A.; Emam, A.A.; Zeeneldin, A.A.; Srour, R.; Tabashy, R.; El-Desouky, E.D.; Abd Elmageed, Z.Y.; Abdel-Wahab, A.H.A. Circulating miR-26a, miR-106b, miR-107 and miR-133b stratify hepatocellular carcinoma patients according to their response to transarterial chemoembolization. Clin. Biochem. 2019, 65, 45–52. [Google Scholar] [CrossRef]
- Li, Y.; Zhang, L.; Liu, F.; Xiang, G.; Jiang, D.; Pu, X. Identification of endogenous controls for analyzing serum exosomal miRNA in patients with hepatitis B or hepatocellular carcinoma. Dis. Markers 2015, 2015, 893594. [Google Scholar] [CrossRef]
- Cabiati, M.; Salvadori, C.; Basta, G.; Del Turco, S.; Aretini, P.; Cecchettini, A.; Del Ry, S. miRNA and long non-coding RNA transcriptional expression in hepatocellular carcinoma cell line-secreted extracellular vesicles. Clin. Exp. Med. 2022, 22, 245–255. [Google Scholar] [CrossRef] [PubMed]
- Zou, C.; Li, Y.; Cao, Y.; Zhang, J.; Jiang, J.; Sheng, Y.; Wang, S.; Huang, A.; Tang, H. Up-regulated MicroRNA-181a induces carcinogenesis in hepatitis B virus-related hepatocellular carcinoma by targeting E2F5. BMC Cancer 2014, 14, 97. [Google Scholar] [CrossRef][Green Version]
- Zou, C.; Chen, J.; Chen, K.; Wang, S.; Cao, Y.; Zhang, J.; Sheng, Y.; Huang, A.; Tang, H. Functional analysis of miR-181a and Fas involved in hepatitis B virus-related hepatocellular carcinoma pathogenesis. Exp. Cell. Res. 2015, 331, 352–361. [Google Scholar] [CrossRef]
- Azumi, J.; Tsubota, T.; Sakabe, T.; Shiota, G. miR-181a induces sorafenib resistance of hepatocellular carcinoma cells through downregulation of RASSF1 expression. Cancer Sci. 2016, 107, 1256–1262. [Google Scholar] [CrossRef] [PubMed]
- Nishida, N.; Arizumi, T.; Hagiwara, S.; Ida, H.; Sakurai, T.; Kudo, M. MicroRNAs for the Prediction of Early Response to Sorafenib Treatment in Human Hepatocellular Carcinoma. Liver Cancer 2017, 6, 113–125. [Google Scholar] [CrossRef] [PubMed]
- Zhuo, L.; Liu, J.; Wang, B.; Gao, M.; Huang, A. Differential miRNA expression profiles in hepatocellular carcinoma cells and drug-resistant sublines. Oncol. Rep. 2013, 29, 555–562. [Google Scholar] [CrossRef] [PubMed]
- Shu, Z.; Gao, F.; Xia, Q.; Zhang, M. MiR-9-5p promotes cell proliferation and migration of hepatocellular carcinoma by targeting CPEB3. Biomark. Med. 2021, 15, 97–108. [Google Scholar] [CrossRef] [PubMed]
- Wang, L.; Cui, M.; Cheng, D.; Qu, F.; Yu, J.; Wei, Y.; Cheng, L.; Wu, X.; Liu, X. miR-9-5p facilitates hepatocellular carcinoma cell proliferation, migration and invasion by targeting ESR1. Mol. Cell. Biochem. 2021, 476, 575–583. [Google Scholar] [CrossRef]
- Han, Y.; Liu, Y.; Fu, X.; Zhang, Q.; Huang, H.; Zhang, C.; Li, W.; Zhang, J. miR-9 inhibits the metastatic ability of hepatocellular carcinoma via targeting β galactoside α-2,6-sialyltransferase 1. J. Physiol. Biochem. 2018, 74, 491–501. [Google Scholar] [CrossRef]
- Zhang, J.; Cheng, J.; Zeng, Z.; Wang, Y.; Li, X.; Xie, Q.; Jia, J.; Yan, Y.; Guo, Z.; Gao, J.; et al. Comprehensive profiling of novel microRNA-9 targets and a tumor suppressor role of microRNA-9 via targeting IGF2BP1 in hepatocellular carcinoma. Oncotarget 2015, 6, 42040–42052. [Google Scholar] [CrossRef]
- Liu, Z.; Chen, J.Y.; Zhong, Y.; Xie, L.; Li, J.S. lncRNA MEG3 inhibits the growth of hepatocellular carcinoma cells by sponging miR-9-5p to upregulate SOX11. Braz. J. Med. Biol. Res. 2019, 52, e8631. [Google Scholar] [CrossRef]
- Han, D.; Li, J.; Wang, H.; Su, X.; Hou, J.; Gu, Y.; Qian, C.; Lin, Y.; Liu, X.; Huang, M.; et al. Circular RNA circMTO1 acts as the sponge of microRNA-9 to suppress hepatocellular carcinoma progression. Hepatology 2017, 66, 1151–1164. [Google Scholar] [CrossRef]
- Yang, S.; Cai, H.; Hu, B.; Tu, J. LncRNA SAMMSON negatively regulates miR-9-3p in hepatocellular carcinoma cells and has prognostic values. Biosci. Rep. 2019, 39, BSR20190615. [Google Scholar] [CrossRef]
- Tang, J.; Li, Y.; Liu, K.; Zhu, Q.; Yang, W.H.; Xiong, L.K.; Guo, D.L. Exosomal miR-9-3p suppresses HBGF-5 expression and is a functional biomarker in hepatocellular carcinoma. Minerva Med. 2018, 109, 15–23. [Google Scholar] [CrossRef]
- Tan, S.; Song, X.; Zhang, C.; Sun, Y.; Zhang, J.; Zhang, Z.; Zhang, R.; Zhang, T.; Zhu, X.; Tan, H. hsa-miR-9-5p-Mediated TSPAN9 Downregulation Is Positively Related to Both Poor Hepatocellular Carcinoma Prognosis and the Tumor Immune Infiltration. J. Immunol. Res. 2022, 2022, 9051229. [Google Scholar] [CrossRef]
- Cai, L.; Cai, X. Up-regulation of miR-9 expression predicate advanced clinicopathological features and poor prognosis in patients with hepatocellular carcinoma. Diagn. Pathol. 2014, 9, 1000. [Google Scholar] [CrossRef]
- Sun, J.; Fang, K.; Shen, H.; Qian, Y. MicroRNA-9 is a ponderable index for the prognosis of human hepatocellular carcinoma. Int. J. Clin. Exp. Med. 2015, 8, 17748–17756. [Google Scholar]




Publisher’s Note: MDPI stays neutral with regard to jurisdictional claims in published maps and institutional affiliations. |
© 2022 by the authors. Licensee MDPI, Basel, Switzerland. This article is an open access article distributed under the terms and conditions of the Creative Commons Attribution (CC BY) license (https://creativecommons.org/licenses/by/4.0/).
Share and Cite
Huang, L.; Liu, R.; Zhou, P.; Tian, Y.; Lu, Z. miR-9 and miR-181a Target Gab2 to Inhibit the Proliferation and Migration of Hepatocellular Carcinoma HepG2 Cells. Genes 2022, 13, 2152. https://doi.org/10.3390/genes13112152
Huang L, Liu R, Zhou P, Tian Y, Lu Z. miR-9 and miR-181a Target Gab2 to Inhibit the Proliferation and Migration of Hepatocellular Carcinoma HepG2 Cells. Genes. 2022; 13(11):2152. https://doi.org/10.3390/genes13112152
Chicago/Turabian StyleHuang, Lantang, Ruimin Liu, Peiyi Zhou, Yingpu Tian, and Zhongxian Lu. 2022. "miR-9 and miR-181a Target Gab2 to Inhibit the Proliferation and Migration of Hepatocellular Carcinoma HepG2 Cells" Genes 13, no. 11: 2152. https://doi.org/10.3390/genes13112152
APA StyleHuang, L., Liu, R., Zhou, P., Tian, Y., & Lu, Z. (2022). miR-9 and miR-181a Target Gab2 to Inhibit the Proliferation and Migration of Hepatocellular Carcinoma HepG2 Cells. Genes, 13(11), 2152. https://doi.org/10.3390/genes13112152

