Abstract
Transforming Growth Factor β (TGF-β) is involved in fibrosis as well as the regulation of muscle mass, and contributes to the progressive pathology of muscle wasting disorders. However, little is known regarding the time-dependent signalling of TGF-β in myoblasts and myotubes, as well as how TGF-β affects collagen type I expression and the phenotypes of these cells. Here, we assessed effects of TGF-β on gene expression in C2C12 myoblasts and myotubes after 1, 3, 9, 24 and 48 h treatment. In myoblasts, various myogenic genes were repressed after 9, 24 and 48 h, while in myotubes only a reduction in Myh3 expression was observed. In both myoblasts and myotubes, TGF-β acutely induced the expression of a subset of genes involved in fibrosis, such as Ctgf and Fgf-2, which was subsequently followed by increased expression of Col1a1. Knockdown of Ctgf and Fgf-2 resulted in a lower Col1a1 expression level. Furthermore, the effects of TGF-β on myogenic and fibrotic gene expression were more pronounced than those of myostatin, and knockdown of TGF-β type I receptor Tgfbr1, but not receptor Acvr1b, resulted in a reduction in Ctgf and Col1a1 expression. These results indicate that, during muscle regeneration, TGF-β induces fibrosis via Tgfbr1 by stimulating the autocrine signalling of Ctgf and Fgf-2.
1. Introduction
Muscle wasting disorders, such as sarcopenia, cachexia and muscle dystrophies, are characterised by muscle fibre injury or atrophy, which results in the gradual replacement of muscle fibres by adipose and fibrotic tissue [1,2]. This leads to progressive muscle weakness and loss of contractile function. Transforming Growth Factor β (TGF-β) is known for its role in the regulation of skeletal muscle size as well as fibrosis and contributes to the progressive pathology of muscle wasting disorders such as Duchenne Muscular Dystrophy (DMD) [3,4].
TGF-β functions by regulating expression of target genes via specific binding of type II and type I receptor kinases and subsequent activation of intracellular receptor-regulated SMAD2 and SMAD3 proteins (R-SMADS) [5]. TGF-β is expressed by multiple cell types, such as macrophages, monocytes, neutrophils, fibroblasts and bone cells [6,7,8,9]. While TGF-β is transiently expressed during skeletal muscle regeneration following injury [10], prolonged elevated TGF-β protein levels are associated with pathologies such as DMD [3], limb girdle muscular dystrophy and amyotrophic lateral sclerosis (ALS), as well as sarcopenia [11,12,13]. TGF-β may affect skeletal muscle size by the inhibition of muscle stem cell (MuSC) differentiation and the induction of the atrophy of muscle fibres. In vitro studies have shown that TGF-β inhibits myoblast differentiation through the repression of myogenic gene expression, whereas differentiated myotubes seem to be insensitive to TGF-β-induced myogenic inhibition [14,15,16]. Muscle-specific overexpression of TGF-β in mice stimulates the expression of E3 ligase (i.e., atrogin-1) and concomitant muscle atrophy [17,18]. However, whether the induction of atrogin-1 and muscle atrophy is a direct effect of TGF-β expression or an indirect effect via the stimulation of other paracrine factors remains to be assessed.
TGF-β is also known to be involved in fibrosis. Overexpression of TGF-β in mouse skeletal muscle results in excessive collagen deposition [17]. In addition, antibody treatment to neutralise TGF-β in murine X-linked muscular dystrophy (mdx) mice reduces connective tissue deposition compared to that of untreated mdx mice [19]. Moreover, C2C12 myoblasts overexpressing TGF-β transdifferentiate into fibrotic cells after transplantation into skeletal muscle, which indicates that muscle cells may contribute to fibrosis [20].
Another TGF-β family member, muscle specific cytokine myostatin, has been shown to inhibit myoblast differentiation via a similar mechanism as via TGF-β [21]. Furthermore, myostatin is a well-known regulator of muscle mass and has been suggested to be involved in muscle fibrosis [22]. Myostatin signals via distinct type II and type I receptors than TGF-β does, but also through phosphorylation of SMAD2/3 [23,24]. TGF-β signals mainly via the type I receptor TGF-β receptor type-I (TGFR-1) [24]. While in muscle cells myostatin signals mainly via type I receptor Activin receptor type-1B (ACTR-1B), in fibroblasts myostatin signals mainly via TGFR-1 [23,25]. Both proteins have been indicated as possible therapeutic targets for muscle wasting disorders.
While transient TGF-β expression may contribute to muscle regeneration after injury, the chronic elevated expression of TGF-β in skeletal muscle may be detrimental [cf.10]. Although the role of TGF-β in muscle mass regulation and skeletal muscle fibrosis has been studied extensively, the effects on myoblasts and differentiated muscle cells and underlying mechanisms are not well understood. The aim of this study was to assess the time-dependent effects of TGF-β signalling and downstream signalling on the expression of myogenic, atrophic and fibrotic genes in both myoblasts and myotubes. Furthermore, taking into account the functional and mechanistic similarities between TGF-β and myostatin, as well as the fact that both ligands have been implied as possible therapeutic targets for muscle wasting disorders, the effects of TGF-β and myostatin signalling in myoblasts were compared. Our data indicate that TGF-β inhibits myogenic gene expression in both myoblasts and myotubes but does not affect myotube size. Most importantly, our results show that TGF-β stimulates collagen type I, alpha 1 (Col1a1) mRNA expression in both myoblasts and myotubes, which is largely induced via autocrine expression of connective tissue growth factor (Ctgf) and fibroblast growth factor-2 (Fgf-2). Lastly, the effects of TGF-β on myogenic and fibrotic signalling are more pronounced than those of myostatin, and only TGF-β receptor type-I (Tgfbr1) mRNA knockdown, but not Activin receptor type-1B (Acvr1b) mRNA knockdown, decreased Ctgf and Col1a1 expression levels, suggesting that myoblasts are more sensitive to TGF-β than to myostatin.
2. Materials and Methods
2.1. C2C12 Cell Culture
The C2C12 mouse muscle myoblast cell line (ATCC CRL-1772) was obtained from ATCC (Wesel, Germany). Cells were cultured in growth medium (DMEM, 4.5% glucose (Gibco, 11995, Waltham, MA, USA), containing 10% fetal bovine serum (Biowest, S181B, Nuaillé, France), 1% penicillin/streptomycin (Gibco, 15140, Waltham, MA, USA), and 0.5% amphotericin B (Gibco, 15290-026, Waltham, MA, USA)) at 37 °C, 5% CO2. The cells were used for experiments between passage 4–14. All experiments with C2C12 cells were performed on collagen-coated plates (collagen I rat protein, tail (Gibco, A10483-01, Waltham, MA, USA) diluted in 0.02N acetic acid). C2C12 myoblasts were cultured in differentiation medium (DMEM, 4.5% glucose, 2% horse serum (HyClone, 10407223, Marlborough, MA, USA), 1% penicillin/streptomycin, 0.5% Amphotericin B) for 16 h or allowed to differentiate for 3 days before treatment. Cells were treated with 10 ng/mL TGF-β1 (Peprotech, 100-21C, London, UK) or 300 ng/mL myostatin (Peprotech, 120-00, London, UK) for 0, 1, 3, 9, 24 or 48 h, unless indicated differently. The cells were treated with 10µM Ly364947 (dissolved in dimethyl sulfoxide (DMSO), 1mM). As a control, cells were treated with 0.1% DMSO.
2.2. Isolation of the Extensor Digitorum Longus (EDL) Muscle and Primary Myoblast Culture
EDL muscles were obtained from 6-week to 4-month old mice of a C57BL/6 background. The muscles were incubated in collagenase type I (Sigma-Aldrich, C0130, Saint Louis, MO, USA) at 37 °C, 5% CO2 for 2 h. The muscles were washed in DMEM, 4.5% glucose (Gibco, 11995, Waltham, MA, USA), containing 1% penicillin/streptomycin (Gibco, 15140, Waltham, MA, USA) and incubated in 5% Bovine serum albumin (BSA)-coated dishes containing DMEM (4.5% glucose, 1% penicillin/streptomycin) for 30 min at 37 °C, 5% CO2 to inactivate collagenase. Single muscle fibres were separated by gently blowing with a blunt ended sterilized Pasteur pipette. Subsequently, muscle fibres were seeded in a thin layer matrigel (VWR, 734-0269, Radnor, PA, USA)-coated 6-well plate containing growth medium (DMEM, 4.5% glucose (Gibco, 11995, Waltham, MA, USA), 1% penicillin/streptomycin (Gibco, 15140, Waltham, MA, USA), 10% horse serum (HyClone, 10407223, Marlborough, MA, USA), 30% fetal bovine serum (Biowest, S181B, Nuaillé, France), 2.5ng/mL recombinant human fibroblast growth factor (rhFGF) (Promega, G5071, Madison, WI, USA), and 1% chicken embryonic extract (Seralab, CE-650-J, Huissen, The Netherlands)). Primary myoblasts were allowed to proliferate and migrate off the muscle fibres for 3–4 days at 37 °C, 5% CO2. After gentle removal of the muscle fibres, myoblasts were cultured in matrigel-coated flasks until passage 5. Cells were pre-plated in an uncoated flask for 15 min with each passage to reduce the number of fibroblasts in culture. Cell population was 99% Pax7+. All experiments with primary myoblasts were performed on matrigel-coated plates. Primary myoblasts were cultured in differentiation medium for 6 h or allowed to differentiate for 2 days before treatment with 10 ng/mL TGF-β1 (Peprotech, 100-21C, London, UK) or 300 ng/mL myostatin (Peprotech, 120-00, London, UK).
2.3. Tgfbr1 and Acvr1b siRNA Assay
C2C12 cells were seeded at a density of 7900 cells/cm2 in a 12-well plate (Greiner Bio-One, 665180, Alphen aan den Rijn, The Netherlands) in antibiotic-free growth medium (DMEM, 1% glucose (Gibco, 31885, Waltham, MA, USA), 10% fetal bovine serum (Biowest, S181B, Nuaillé, France)) at 37 °C, 5% CO2 and allowed to adhere overnight. SiRNA with a final concentration of 25 nM was prepared according to manufacturer’s protocol. Then, 50 nM siControl, 25 nM siAcvr1b + 25 nM siControl, 25 nM siTgfbr1 + 25 nM or 25 nM siAcvr1b + 25 nM siTgfbr1 was added to the medium of the cells. We used 2 µL DharmaFECT1 per well. The cells were treated with siRNA for 24 h in antibiotic-free growth medium. Subsequently, cells were treated with siRNA for 48 h in antibiotic-free differentiation medium (DMEM, 1% glucose (Gibco, 31885, Waltham, MA, USA), 2% horse serum (HyClone, 10407223, Marlborough, MA, USA)). The following reagents for transfection were obtained from Dharmacon (Lafayette, Colorado): ON-TARGET plus Non-targeting Pool (D-001810-10), DharmaFECT1 (T-2001), 5X siRNA Buffer (B-002000-UB-100), mouse ON-TARGET plus Tgfbr1 siRNA (J-040617-05), and mouse ON-TARGET plus Acvr1b siRNA(J-043507-08)
2.4. Ctgf and Fgf-2 siRNA Assay
C2C12 myoblast cells were seeded at a density of 4200 cells/cm2 and cultured in antibiotic-free growth medium (DMEM, 4.5% glucose (Gibco, 11995, Waltham, MA, USA), 10% fetal bovine serum (Biowest, S181B, Nuaillé, France)) at 37°C, 5% CO2. The cells were transfected with siRNA targeting Ctgf or Fgf-2 (Ambion® Silencer® Select Pre-Design siRNA, Ctgf siRNA ID: s66077, Fgf-2 siRNA ID: s201344, Carlsbad, CA, USA) or a siRNA-negative control (Silencer® Select Negative Control #1 siRNA, Invitrogen 4390843, Carlsbad, CA, USA). SiRNA was re-suspended to a final concentration of 10 µM and lipofectamine transfection reagent (Lipofectamine® RNAiMAX Reagent, Invitrogen 13778100, Carlsbad, CA, USA) was used to prepare the siRNA–lipid complex according to manufacturer’s protocol for a 24-well plate set-up. The cells were cultured for 24 h in antibiotic-free growth medium and transfected with Ctgf or Fgf-2 siRNA–lipid complex for another 24 h. Cells were transfected a second time in antibiotic-free differentiation medium (DMEM, 4.5% glucose, 2% horse serum (HyClone, 10407223, Marlborough, MA, USA). After 16 h, the cells were treated with TGF-β1 (10ng/mL) for 0 h, 3 h and 48 h.
2.5. RNA Isolation and Reverse Transcription
Cells were lysed in TRI reagent (Invitrogen, 11312940, Carlsbad, CA, USA). After this, 10% bromochloropropane (Sigma-Aldrich, B9673, Saint Louis, MO, USA) was added. Lysates were inverted and incubated at room temperature for 5 min and centrifuged (4 °C, 12,000 g, 10 min). The RNA containing supernatant was transferred to a new centrifuge tube and washed with 100% ethanol 2:1. RNA was further isolated using the RiboPure RNA purification kit (Thermo Fisher Scientific, AM1924, Waltham, MA, USA). Then, 500 ng RNA and 4 µL SuperScript VILO Mastermix (Invitrogen, 12023679, Carlsbad, CA, USA) were diluted to 20 µL in RNAse free water and reverse transcription was performed in a 2720 thermal cycler (Applied Biosystems, Foster City, CA, USA), using the following program: 10 min 25 °C, 60 min 42 °C, 5 min 85 °C. The cDNA was diluted 10x in RNAse free water.
2.6. Quantitative Real Time PCR
We added 7.5 µL Fast SYBR Green master mix (Fischer Scientific, 10556555, Pittsburgh, PA, USA), 2.5 µL primer mix and 5 µL cDNA in duplo in a 48-well plate. The program ran on the StepOne real time PCR (Applied Biosystems, Foster City, CA, USA) was 20 s at 95 °C holding stage, 40 times 3 s 95 °C step 1 and 30 s 60 °C step 2 cycle stage, 15 s 95 °C, 1 min 60 °C and 15 s 95 °C. Gapdh was used as a housekeeping gene to correct for cDNA input. The efficiency of all used primers (Table 1) was tested.
Table 1.
Primers for qPCR.
2.7. Western Blotting
Cells were lysed in RIPA buffer (Sigma-Aldrich, R0278, Saint Louis, MO, USA) containing 1 tablet of protease inhibitor (Sigma-Aldrich, 11836153001, Saint Louis, MO, USA) and 1 tablet of phosStop (Sigma-Aldrich, 04906837001, Saint Louis, MO, USA) per 10 mL. The total protein concentration in the lysates was determined using a Pierce BCA Protein Assay kit (Thermo Scientific, 23225, Waltham, MA, USA). The absorbance was measured using a microplate spectrophotometer (Epoch Biotek, Winooski, VT, USA) and the protein concentration was calculated using Gen5 software (BioTek, Winooski, VT, USA). An 8% polyacrylamide gel was made. Then, 15 µL sample mix, containing 9 µg total protein and 5 µL sample buffer (5.7 mL water, 1.6 mL glycerol, 1.1 mL 10% SDS, 1.3 mL 0.5 M Tris (pH6.8), 25 mg dithiotreitol (DTT), 300 µL bromophenol blue) was heated to 90 °C for 5 min, cooled on ice and loaded onto the gel. The gel was run in electrophoresis buffer (25 mM Tris base, 190 mM glycine, 0.1% SDS) at 70 V until the samples reached the separating gel and then run at 150 V until the samples reached the bottom of the gel. Next, the proteins were transferred onto a polyvinylidene fluoride (PVDF) membrane (GE Healthcare, 15269894, Chicago, IL, USA) for 1 h at 80V on ice in cold blot buffer (25 mM Tris base, 190 mM glycine, 20% ethanol). The membrane was rinsed in water and washed 2x in Tris-buffered saline and Tween-20 (TBS-T) (20 mM Tris/HCl, 137 mM NaCl, 0.1% Tween-20). The membrane was incubated for 1 h in 2% enhanced chemiluminescence (ECL) prime blocking agent (GE Healthcare, RPN418, Chicago, IL, USA) in TBS-T at 4 °C while shaking. Subsequently, the membrane was incubated overnight in 2% blocking agent in TBS-T with primary antibody (Table 2) at 4 °C while shaking. The membrane was washed 3 × 5 min in TBS-T and incubated in 2% blocking agent in TBS-T with secondary antibody (Table 2) for 1 h at room temperature. ECL solution A and B (GE Healthcare, RPN2235, Chicago, IL, USA) were mixed 1:1 at room temperature and the membrane was incubated for 5 min. Images were taken by the ImageQuant LAS500 (GE healthcare, life sciences, Chicago, IL, USA) and relative intensity of protein bands was quantified using ImageJ [26]. Pan actin was used as a loading control.
Table 2.
Antibodies for Western Blotting and immunofluorescence.
2.8. Immunofluorescence
Cells were washed 2x with cold phosphate-buffered saline (PBS) (Gibco, 14190250, Waltham, MA, USA) and fixated for 10 min in 4% paraformaldehyde (PFA) (Fisher Scientific, Pittsburgh, PA, USA) at room temperature. Cells were washed 3x in PBS and permeabilised in 0.1% Triton X-100 in PBS for 10 min. After this, the cells were washed 3x in PBS with 0.05% Tween20 (PBS-T) and incubated for 1 h in 5% normal goat serum (ThermoFisher Scientific, 50062Z, Waltham, MA, USA) in PBS at room temperature. The cells were incubated overnight with primary antibody (Table 2) in 5% normal goat serum in PBS at 4 °C. Then, the cells were washed 3 × 5 min in PBS-T and incubated with secondary antibody (Table 2) in PBS-T for 1 h at room temperature. Cells were washed again 3 × 5 min in PBS-T and incubated in PBS with 4‘,6-diamidino-2-phenylindole (DAPI) (100 ng/mL). After this, the cells were rinsed with PBS and stored in PBS at 4 °C. Images were taken with a fluorescent microscope (Zeiss Axiovert 200M, Hyland Scientific, Stanwood, WA, USA) using the program Slidebook 5.0 (Intelligent Imaging Innovations, Göttingen, Germany). The images were analysed using ImageJ [26].
2.9. Statistical Analysis
Graphs were made in Prism version 8 (GraphPad software, San Diego, CA, USA). All data were presented as mean + standard error of the mean (SEM). The data were normalised by the values of a control group or of control cells at 0 h. In graphs of time-dependent relative mRNA expression, values of control cells at 0 h were not presented. Statistical analysis was performed in SPSS version 25 (IBM, Amsterdam, The Netherlands). Significance in the difference between two groups was determined by independent t-test. Statistical significance for multiple comparisons was determined by one-way analysis of variance (ANOVA) or two-way ANOVA with post-hoc Bonferroni corrections. Significance was set at * p < 0.05.
3. Results
3.1. TGF-β Inhibits Expression of Myogenic Genes in both C2C12 Myoblasts and Myotubes
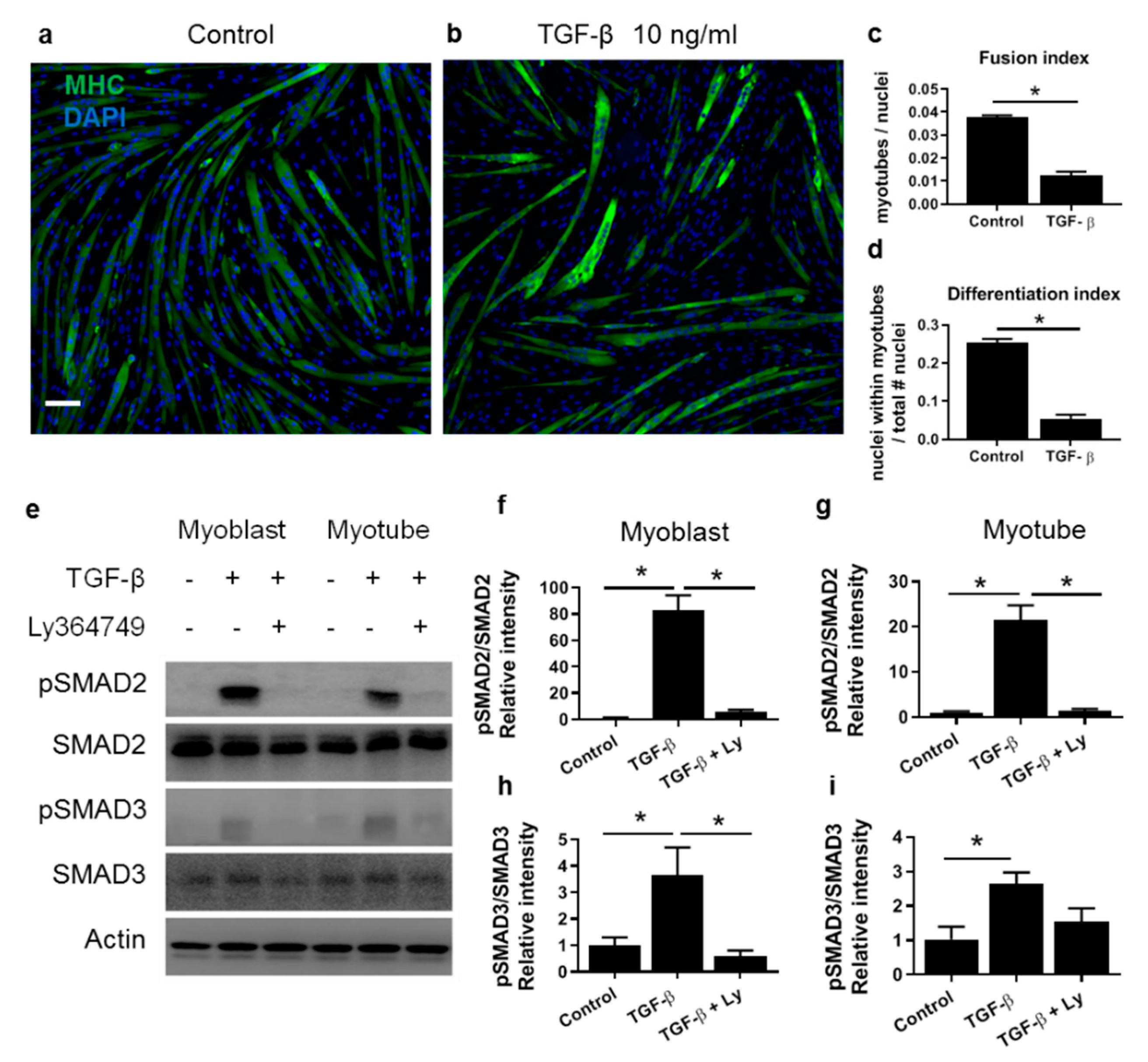
TGF-β reduced both the fusion index (number of myotubes with two or more nuclei per total number of nuclei) and differentiation index (number of nuclei within the myotubes per total number of nuclei) of C2C12 cells (Figure 1a–d). After 1 h of TGF-β treatment, in both myoblasts and myotubes SMAD2 and SMAD3 were phosphorylated (Figure 1e–i), indicating that both myoblasts and myotubes are sensitive to TGF-β. SMAD phosphorylation was inhibited by TGF-β receptor type I inhibitor Ly364947.
Figure 1.
Transforming Growth Factor β (TGF-β) inhibits C2C12 differentiation. (a,b) C2C12 cells were induced to differentiate in control medium (a) or medium supplemented with TGF-β (b). Myotubes stained for myosin heavy chain (MHC) (green). Nuclei were stained using DAPI (blue). Scale indicates 100 µm. (c,d) Fusion index, defined as number of myotubes ≥ 2 nuclei/total number of nuclei and differentiation index defined as number of nuclei within MHC+ myotubes/total number of nuclei were reduced after TGF-β. (e,f,g,h,i) In both myoblasts and myotubes, phosphorylation levels of SMAD2 (f,g) and SMAD3 (h,i) were increased upon 1 h of TGF-β treatment. Pan actin served as loading control. Phosphorylation levels are displayed as relative intensity of pSMAD/total SMAD. Data were normalized to values of control condition. Error bars indicate standard error of the mean; * indicates significant difference at p < 0.05; n = 4 experiments per condition.
Subsequently, to assess acute and delayed effects in both myoblasts and myotubes, the time-dependent effects of TGF-β on myogenic gene expression were examined after 1, 3, 9, 24 and 48 h of treatment. After 9, 24 and 48 h of TGF-β treatment, Myod mRNA expression levels in myoblasts were reduced compared to those in untreated cells, although, after 48 h, Myod mRNA expression levels were increased compared to those at earlier time points (Figure 2a). After 24 and 48 h, myogenin (Myog) and embryonic myosin heavy chain (Myh3) mRNA expression levels in myoblasts were reduced compared to those in untreated cells, although expression levels did gradually increase compared to earlier time points (Figure 2b,d). These results show that TGF-β does not acutely reduce the expression levels of Myod, Myog and Myh3 in myoblasts, but rather reduces or attenuates differentiation-related increases in mRNA expression levels of Myod, Myog and Myh3 at later time points. In myotubes, Myog mRNA expression levels were not significantly affected by TGF-β (Figure 2c). However, after 24 and 48 h of TGF-β treatment, Myh3 expression levels were reduced compared to those in untreated myotubes (Figure 2e). Thus, TGF-β represses Myh3 mRNA expression, even in differentiated myotubes.
Figure 2.
TGF-β reduces myogenic gene expression. (a,b,d,f) In myoblasts, expression levels of Myod (a) were reduced by TGF-β after 9 h compared to those of untreated cells, while expression levels of Myog (b) and Myh3 (d) were reduced after 24 h. Id1 expression levels (f) were induced after 1 h and repressed after 24 and 48 h. (c,e,g) In myotubes, the expression levels of Myog (c) were unaffected by TGF-β, while expression levels of Myh3 (e) were reduced compared to those of untreated cells after 24 and 48 h. Expression levels of Id1 (g) were induced after 1 h and remained slightly elevated at later time points. (h) In untreated myoblasts, the expression levels of Cdkn1a significantly increased, while this increase was inhibited in TGF-β treated cells. (i) Cdkn1a mRNA expression increased during myoblast differentiation, where D0 is the start of differentiation and D1, 2, 3 and 4 are days 1 to 4 of differentiation. Gapdh served as housekeeping gene. Data were normalized to values of control cells at 0 h; * indicates significant difference at p < 0.05; n = 3 experiments per condition.
Regarding the mechanisms underlying effects on differentiation, inhibitor of differentiation 1 (Id1) overexpression has been suggested to inhibit differentiation [27]. Since TGF-β induces Id1 expression in various cell types via SMAD1/5 [28], we quantified Id1 expression levels. In both C2C12 myoblast and myotubes, TGF-β transiently upregulated Id1 expression after 1 h (Figure 2f,g), which corresponded with observed SMAD1/5 phosphorylation (Figure S1). In myoblasts, after 24 and 48 h of TGF-β treatment Id1 mRNA expression levels were slightly reduced compared to those in untreated cells, whereas in myotubes Id1 mRNA expression levels remained elevated. Based on these results, together with the known function of Id1, it is conceivable that Id1 is involved in TGF-β mediated inhibition of differentiation.
In addition, effects of TGF-β on cell cycle inhibitor cyclin-dependent kinase inhibitor 1A (Cdk1na) mRNA expression was examined, because myostatin has been suggested to inhibit myoblast differentiation through inhibition of cyclin-dependent kinase inhibitor 1A [21]. In untreated C2C12 myoblasts, after 48 h Cdk1na mRNA expression levels were increased, while this increase was inhibited by TGF-β treatment (Figure 2h). However, Cdk1na expression increased during myoblast differentiation (Figure 2i) and no significant effects were observed at earlier time points. This indicates that effects on Cdkn1a mRNA expression were likely related to inhibited differentiation, rather than a direct effect of TGF-β on Cdkn1a mRNA expression. This suggests that TGF-β does not inhibit differentiation via the regulation of Cdkn1a expression.
3.2. TGF-β Does Not Affect Myotube Size In Vitro
TGF-β does not only negatively regulate muscle mass via the inhibition of myoblast differentiation, but TGF-β overexpression in adult mouse muscle has also been shown to result in increased expression of E3 ligase atrogin-1, as well as a reduction in muscle fibre cross sectional area [18]. Furthermore, myostatin is well known to stimulate the expression of E3 ligases, both in adult muscle as well as in myotubes in vitro [29]. E3 ligases are involved in protein degradation via Akt/FOXO signalling and play a role in muscle atrophy [30]. These studies indicate that TGF-β may induce protein degradation and subsequent muscle fibre atrophy via a similar mechanism as myostatin does. In addition, TGF-β-induced protein degradation in differentiating myoblasts may attenuate further myoblast differentiation. Since it remains to be assessed whether TGF-β induces muscle atrophy directly via upregulation of E3 ligase expression, time-dependent effects of TGF-β treatment on expression of muscle specific E3 ligases were determined. In myoblasts, after 3, 9, 24 and 48 h of TGF-β treatment mRNA expression levels of muscle RING-finger 1 (Murf-1) were reduced, while after 24 h Atrogin-1 mRNA expression was transiently repressed (Figure 3a,b). In myotubes, the expression levels of Atrogin-1 were not affected by TGF-β, whereas after 24 and 48 h mRNA expression levels of Murf-1 were reduced compared to those in untreated myotubes (Figure 3c,d). These results suggest that TGF-β may protect myotubes against E3 ligase-induced protein degradation. However, our results also show that the endogenous expression of Murf-1 and Atrogin-1 increased during differentiation, which suggests that the observed effects of TGF-β on Murf-1 and Atrogin-1 expression levels were likely related to its inhibitory effect on differentiation (Figure 3e,f). In both myoblasts and myotubes, TGF-β transiently increased the expression levels of the ligase Musa1 (Figure 3g,h). In myoblasts, Musa1 expression levels were significantly increased after 9 h. In myotubes, expression levels were increased after 3 and 9 h.
Figure 3.
TGF-β does not affect myotube size. (a,b) In myoblasts, relative expression levels of Atrogin-1 (a) and Murf-1 (b) were inhibited by TGF-β. (c,d) In myotubes, Atrogin-1 (c) expression was unaffected by TGF-β, while Murf-1 (d) expression levels were inhibited after 3, 24 and 48 h. (e,f) mRNA expression of Atrogin-1 (e) and Murf-1 (f) increased during differentiation, where D0 is the start of differentiation and D1, 2, 3 and 4 are days 1 to 4 of differentiation. (g,h) In both myoblasts (g) and myotubes (h), TGF-β transiently increased Musa1 expression levels. Gapdh served as housekeeping gene. Data were normalized to values of control cells at 0 h; * indicates significant difference at p < 0.05; n = 3 experiments per condition (a–h). (i,j) Western blot quantification of Akt phosphorylation in myoblasts, (k) Akt phosphorylation in myotubes, (l) ERK1/2 phosphorylation in myoblasts, (m) ERK1/2 phosphorylation in myotubes. Pan actin served as loading control. Phosphorylation levels are displayed as relative intensity of phospho/total protein. Data were normalized to values of the control condition. Error bars indicate standard error of the mean; n = 4 experiments per condition. n After 3 days of TGF-β treatment, the myotube diameters displayed in Figure 1a were not significantly different from those of control condition. n = 80 per experimental condition.
Subsequently, myotube thickness was measured in C2C12 myoblasts that were differentiated in the presence or absence of TGF-β for three days (cells shown in Figure 1a). There was no significant difference in diameter between myotubes treated with TGF-β and controls (Figure 3n). Furthermore, while SMAD2 and SMAD3 were phosphorylated after 1 h of TGF-β treatment, no significant effects on Akt or ERK1/2 phosphorylation were observed (Figure 3j–m). Together, these results indicate that in vitro TGF-β alone does not affect myotube size.
3.3. TGF-β Affects Fibrotic Gene Expression in a Time-Dependent Manner in Both Myoblasts and Myotubes
Time-dependent effects of TGF-β on fibrotic gene expression in C2C12 myoblasts and myotubes were studied. In both myoblasts and myotubes, TGF-β acutely and transiently induced the expression of Ctgf and Fgf-2 (Figure 4a–d). Expression levels peaked between 3 and 9 h of treatment and remained significantly increased for at least 48 h compared to levels in untreated cells. In myoblasts, after 3 h TGF-β treatment, Col1a1 expression levels were 1.9-fold higher compared to those in untreated cells. This effect gradually increased, and after 48 h, Col1a1 expression levels were 5.6-fold higher in comparison to levels in untreated cells (Figure 4e). In myotubes, Col1a1 mRNA expression levels were 10-fold higher compared to those in myoblasts (Figure 4i). After 9 and 48 h of TGF-β treatment, Col1a1 expression levels were 1.5-fold higher compared to those in untreated cells (Figure 4f). NAPDH oxidase 4 (Nox4) is a TGF-β target gene that is required for TGF-β-induced expression of components of extracellular matrix (ECM) [31]. Our results show that in both myoblasts and myotubes, Nox4 mRNA expression levels were significantly higher compared to those in untreated cells, after 9 or 3 h of TGF-β treatment, respectively. The effect of TGF-β treatment gradually increased and after 48 h, in myoblasts, Nox4 expression levels were 7.9-fold higher and, in myotubes, 3.1-fold higher compared to those of untreated cells (Figure 4g,h). These results suggest that TGF-β stimulates fibrosis by increasing collagen type I expression in both myoblasts and myotubes.
Figure 4.
TGF-β affects fibrotic gene expression levels in myoblasts and myotubes in a time-dependent matter. (a–h) mRNA expression levels of (a) Ctgf in myoblasts, (b) Ctgf in myotubes, (c) Fgf-2 in myoblasts, (d) Fgf-2 in myotubes, (e) Col1a1 in myoblasts, (f) Col1a1 in myotubes, (g) Nox4 in myoblasts, (h) Nox4 in myotubes. (a–d) In myoblasts and myotubes, expression levels of Ctgf and Fgf-2 were acutely induced by TGF-β. (e–h) Col1a1 and Nox4 expression levels were gradually induced by TGF-β. Gapdh served as housekeeping gene; data were normalized to values of control cells at 0 h; * indicates significant difference at p < 0.05; n = 3 experiments per condition (a–h). (i) Col1a1 mRNA expression levels in myotubes were approximately 10-fold higher compared to those in myoblasts. Gapdh served as housekeeping gene; data were normalized to expression values in myoblasts. * p indicates significant difference at <0.05; n = 6 experiments per condition. (j) At all time points after siRNA treatment, Ctgf expression was knocked down by >90%. (k) Col1a1 expression was reduced in the presence of siRNA targeting Ctgf. (l) After 3 h of TGF-β treatment, Fgf-2 expression increased independent of Ctgf. After 48 h of TGF-β treatment, in the presence of siRNA targeting Ctgf, Fgf-2 expression was significantly reduced. m At all time points after siRNA treatment, Fgf-2 expression was knocked down by >81%. Both Col1a1 (n) and Ctgf (o) expression levels were significantly reduced in the presence of siRNA targeting Fgf-2 compared to those of control siRNA condition. Gapdh served as housekeeping gene; data were normalized to values of control cells at 0 h; * indicates significant difference at p < 0.05; n = 6 experiments per condition (j–o).
3.4. TGF-β Induces Col1a1 Expression via Ctgf and Fgf-2 in Myoblasts
To investigate whether TGF-β induces Col1a1 expression in C2C12 myoblasts directly or via the autocrine expression of Ctgf or Fgf-2, the effects of TGF-β treatment on Col1a1 expression were studied in the presence of siRNA targeting Ctgf or Fgf-2. At all time points, treatment with siRNA reduced Ctgf or Fgf-2 mRNA expression levels compared to levels of control siRNA treatment by >90% and >80%, respectively (Figure 4j,m). At 48 h of TGF-β treatment the induction of Col1a1 mRNA expression was substantially lower (approximately 50%) in the presence of siRNA targeting either Ctgf or Fgf-2 compared to controls (Figure 4k,n), suggesting that Col1a1 mRNA expression is at least in part regulated by TGF-β dependent Ctgf and Fgf-2 expression. In addition, after 3 h of TGF-β treatment, Ctgf knockdown did not affect Fgf-2 mRNA expression, although after 48 h Fgf-2 mRNA expression was significantly lower (approximately 70%) in the presence of siRNA targeting Ctgf, compared to controls (Figure 4l). Ctgf mRNA expression was significantly lower (>55%) in the presence of siRNA against Fgf-2 compared to controls at all time points (Figure 4o).
3.5. TGF-β Has a Larger Effect on Muscle Differentiation and Fibrosis than Myostatin
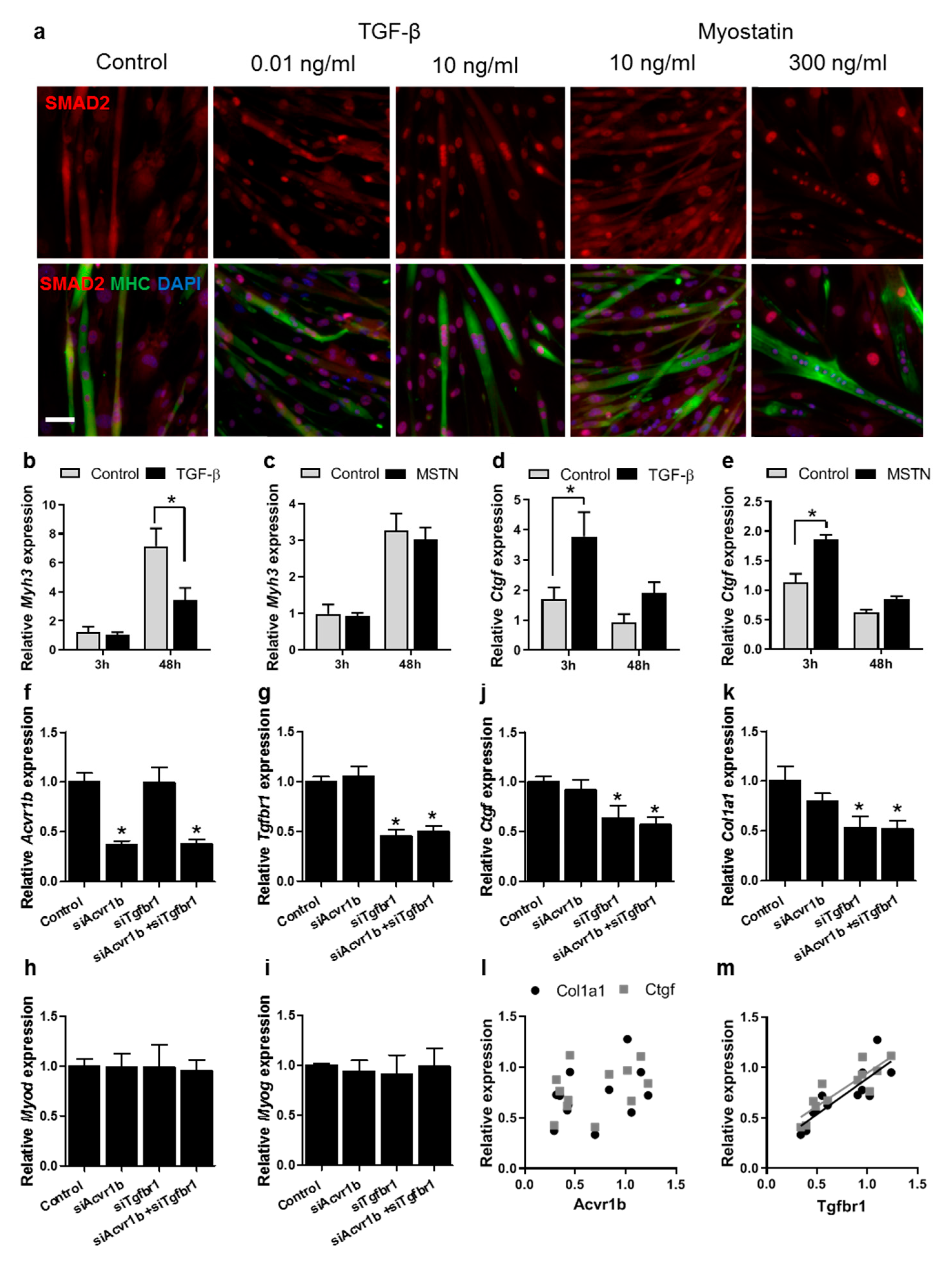
Due to the functional and mechanistic similarities between TGF-β and myostatin, the effects of myostatin and TGF-β on C2C12 and primary myoblasts were studied. C2C12 and primary myoblasts, as well as myotubes, were treated with different doses of myostatin or TGF-β. Although a higher concentration of myostatin was needed compared to that of TGF-β in C2C12 and primary myoblasts, as well as myotubes, both proteins induced the translocation of SMAD2 to the nucleus. Figure 5a shows that in primary myotubes and undifferentiated myoblasts, 1 h of 10 ng/mL TGF-β or 300 ng/mL myostatin treatment resulted in the nuclear translocation of SMAD2. Little effect was observed for 0.01 ng/mL TGF-β or 10 ng/mL myostatin. Both of these ligands have a molecular weight of 25 kDa. In primary myoblasts, the comparison of effects of 3 and 48 h myostatin or TGF-β treatment on myogenic and fibrotic gene expression levels showed that after 48 h TGF-β reduced Myh3 expression by approximately twofold compared to controls, while myostatin did not affect Myh3 expression (Figure 5b,c). Furthermore, although in primary myoblasts after 3 h of treatment both myostatin and TGF-β significantly enhanced Ctgf mRNA expression levels, TGF-β increased Ctgf expression levels by 2.2-fold, while myostatin increased Ctgf expression levels only by 1.6-fold (Figure 5d,e). These results indicate that TGF-β has a stronger effect on fibrotic and myogenic gene expression levels than myostatin.
Figure 5.
TGF-β has a larger effect on myoblasts compared to myostatin. (a) Primary cells were induced to differentiate for 2 days and subsequently treated with TGF-β (0.01 or 10 ng/mL) or myostatin (10 or 300 ng/mL). Myotubes were stained for MHC (green) and nuclei were stained using DAPI (blue). SMAD2 is visible in red. The scale indicates 100 µm. After TGF-β or myostatin treatment, SMAD2 was translocated to the nucleus in both myotubes and undifferentiated myoblasts compared to controls. (b,c) In primary mouse myoblasts, expression levels of Myh3 mRNA were reduced after 48 h TGF-β treatment compared to those in untreated cells (b), while no differences were observed for myostatin (MSTN) (c). (d,e) Expression levels of Ctgf were increased after 3 h TGF-β (d) or myostatin treatment (e) compared to those in untreated cells, although TGF-β had a larger effect. (f,g) Treatment with specific siRNAs reduced levels of Acvr1b (f) or Tgfbr1 (g). (h,i) Knockdown of Acvr1b or Tgfbr1 did not affect Myod (h) or Myog (i) expression levels. (j,k) Tgfbr1 knockdown slightly reduced Ctgf (j) and Col1a1 (k) expression levels, while Acvr1b knockdown had little effect. The combined knockdown of Tgfbr1 and Acvr1b did significantly reduce Ctgf and Col1a1 expression levels. Gapdh served as housekeeping gene; error bars indicate standard error of the mean; * indicates significant difference at p < 0,05; n = 3 experiments per condition; data were normalized to values of control cells at 0 h. (l,m) There is a significant correlation between Tgfbr1 expression level and Ctgf and Col1a1 expression levels (l), while no such correlations were found between Acvr1b expression levels and Ctgf or Col1a1 expression levels (m).
3.6. Tgfbr1 Levels Correlate with Ctgf and Col1a1 Expression Levels
To further examine the effects of myostatin and TGF-β, type I receptors Acvr1b and Tgfbr1 were individually or simultaneously blocked in myoblasts using specific siRNAs. C2C12 myoblasts were treated with siRNA against Acvr1b or Tgfbr1 for 24 h in growth medium and were additionally treated with siRNA for 48 h in differentiation medium. Acvr1b and Tgfbr1 siRNA reduced receptor mRNA levels by >60% and >50%, respectively, without affecting expression of the other receptor (Figure 5f,g). No significant effects of siRNA treatment on Myod or Myog expression levels were observed (Figure 5h,i). In line with these results, receptor blocking during differentiation using chemical blocker Ly364947 did not affect fusion or differentiation index nor myotube thickness after 3 days of differentiation (Figure 6a–e). In addition, Ly364947 treatment did not affect Myh3 expression levels after 48 h of differentiation. However, when C2C12 myoblasts were simultaneously treated with TGF-β and Ly364749, Myh3 mRNA expression levels were significantly increased compared to those in TGF-β treated cells and similar to those in control cells. In line with observations in primary myoblasts, in C2C12 cells myostatin treatment had no significant effect on Myh3 expression (Figure 6f). In addition, when the receptors were blocked with Ly364947 during proliferation for 24 h and subsequent differentiation for 2 days, Myh3 expression was significantly increased (Figure 6g). Knockdown of Acvr1b did not significantly affect levels of Ctgf and Col1a1 mRNA, whereas Tgfbr1 knockdown reduced expression levels of Ctgf and Col1a1 mRNA. Combined knockdown of Acvr1b and Tgfbr1 did not reduce Ctgf or Col1a1 mRNA levels significantly further than Tgfbr1 knockdown (Figure 5j,k). In addition, Tgfbr1 mRNA expression levels significantly correlated with both Ctgf and Col1a1 mRNA expression levels (Figure 5l,m). Taken together, these results indicate that TGF-β signalling via Tgfbr1 has a stronger effect on muscle fibrosis compared to myostatin.
Figure 6.
Effects of type I receptor blocking on myoblast differentiation is time-dependent. (a,b) C2C12 cells were induced to differentiate in control medium (a) or in medium supplemented with the TGF-β receptor inhibitor Ly364947 (b). Myotubes were stained for MHC (green) and nuclei were stained using DAPI (blue). Scale indicates 100 µm. (c) Fusion index, defined as number of myotubes ≥ 2 nuclei/total number of nuclei and (d) differentiation index defined as number of nuclei within MHC+ myotubes/total number of nuclei were not significantly affected by Ly364947 treatment. Error bars indicate standard error of the mean; * indicates significant difference at p < 0.05; n = 4 experiments per condition. (e) Myotube thickness was not affected by Ly36447 treatment, compared to control condition. (f) 48 h of Ly364947 treatment did not affect Myh3 expression levels in differentiating C2C12 myoblasts. Myh3 expression levels were significantly increased in cells simultaneously treated with TGF-β and Ly364947 compared to those of cells treated with TGF-β and similar to those of untreated cells. Myostatin did not significantly affect Myh3 expression levels. (g) Myh3 expression levels were significantly increased when C2C12 myoblasts were treated with Ly364947 during proliferation for 24 h and subsequent culture in differentiation medium for 48 h.
4. Discussion
The aim of this study was to assess the time-dependent effects of TGF-β signalling on gene expression in myoblasts and myotubes and compare the effects of TGF-β and myostatin signalling in myoblasts. Here we show that in vitro TGF-β treatment inhibits the expression of a subset of myogenic genes in both myoblasts and myotubes, but does not affect myotube thickness. Most importantly, our results show that TGF-β regulates the expression of fibrotic genes in both myoblasts and myotubes in a time-dependent manner. TGF-β regulates Col1a1 mRNA expression at least in part via Ctgf and Fgf-2 and, in addition, Ctgf and Fgf-2 are also required to induce the expression of each other. Moreover, our results show a more prominent role for TGF-β in SMAD signalling, as well as myogenic and fibrotic gene expression in comparison to myostatin.
4.1. TGF-β Affects Myogenic Gene Expression in Both Myoblasts and Myotubes
TGF-β is known for its inhibitory effect on myoblast differentiation in vitro through inhibition of MyoD [14,32]. As expected, TGF-β inhibited myoblast differentiation and myogenic gene expression. Also, in myotubes, a reduction in Myh3 expression was observed after 24 and 48 h of TGF-β treatment. Embryonic myosin heavy chain (eMHC), which is encoded by Myh3, is normally only expressed during embryonic/fetal and neonatal development, but is transiently re-expressed during muscle regeneration. The loss of eMHC in adult muscle in vivo has been shown to change MHC isoform expression, while in vitro Myh3 knockdown may result in reduced fusion index and a reduced number of reserve cells, which suggests that loss of Myh3 results in the early differentiation of MuSCs, depleting the MuSC pool [33]. Together, these results suggest that long-term TGF-β expression in muscle fibres after injury or in chronic disease may impede proper regeneration through repression of Myh3 expression.
Additionally, TGF-β has been known from previous studies to interfere with MyoD function via two different mechanisms. First, TGF-β-induced SMAD3 can directly interact with MyoD. Second, TGF-β/SMAD3 interferes with the interaction between MyoD and myocyte enhancer factor 2 (MEF2), which is required for the expression of many myogenic genes [14,32]. Here, we show that TGF-β induces Id1 expression acutely and transiently in both myoblasts and myotubes. Id1 is known to inhibit myoblast differentiation by interfering with the formation of MyoD/E complexes, which are required for MyoD function [27]. Our data suggest that the upregulation of Id1 mRNA may be another mechanism through which TGF-β interferes with MyoD function.
4.2. TGF-β Does Not Affect Myotube Size In Vitro
TGF-β overexpression within mouse muscle has been shown to result in the stimulation of atrogin-1 expression and atrophy in vivo [17,18]. To investigate whether this increase in atrogin-1 expression was a direct or indirect effect of TGF-β, time-dependent effects of TGF-β on E3 ligase mRNA expression were studied. In contrast to what has been shown in vivo, C2C12 myotubes did not show evidence for any effect of TGF-β on muscle atrophy. TGF-β treatment resulted in a reduction in Atrogin-1 and Murf-1 mRNA expression, rather than an increase. Moreover, an increase in both Atrogin-1 and Murf-1 expression was observed during differentiation, which suggests that the observed TGF-β-induced effects on E3 ligase mRNA expression were likely related to inhibition of differentiation. In both myoblasts and myotubes, expression levels of the ligase Musa1 were transiently increased. Furthermore, TGF-β did not affect Akt or ERK1/2 phosphorylation nor myotube size. Together, these data indicate that in C2C12 myotubes, TGF-β does not directly contribute to atrophy. However, in vivo long term overexpression of TGF-β may lead to a reduction in muscle fibre size [17,18]. Based on our data, this observed in vivo TGF-β overexpression-induced atrophy is possibly mediated via Musa1 rather than by elevated Murf-1 or Atrogin-1 expression levels. Furthermore, we show that TGF-β stimulates Nox4 and Id1 mRNA expression. These genes have been implied to play a role in muscle atrophy [34,35]. TGF-β has been shown to induce caspase 3 expression and DNA fragmentation in C2C12 cells [36]. As such, myonuclear apoptosis and loss of muscle stem cells induced by TGF-β may contribute to muscle atrophy as well. The role of TGF-β in the regulation of muscle fibre size requires further investigation.
4.3. TGF-β Contributes to Fibrosis by Stimulation of Fibrotic Gene Expression in Myoblasts and Myotubes
Our data show that both myoblasts and myotubes express various pro-fibrotic genes and TGF-β stimulates the expression of these genes in a time-dependent manner. This suggests that, in addition to its effect on fibroblasts, TGF-β likely also contributes to muscle fibrosis through effects on myoblasts and muscle fibres. The stimulatory effects of TGF-β on Col1a1 mRNA expression in myotubes were relatively small compared to those in myoblasts. Nevertheless, myotubes may contribute substantially to collagen type I production. Basal expression levels of Col1a1 in myotubes were approximately 10-fold higher than in myoblasts. Moreover, MuSCs comprise approximately 2%–5% of the myonuclei within mature muscle [37] and the number of fibroblasts is roughly 10-fold lower than the number of myonuclei [38,39]. Therefore, it is conceivable that within mature skeletal muscle, differentiating myoblasts and muscle fibres contribute substantially to the production of collagen type I.
Collagen type I is found in the endo-, peri- and epimysium surrounding muscle fibre [40,41]. Collagen fibres reinforce the ECM surrounding muscle fibres, which is essential in providing a niche for MuSCs, giving structure to the muscle and is even crucial for proper muscle function [42,43,44]. It is conceivable that during myogenesis and muscle regeneration, muscle fibres will secrete collagen type I to contribute to the deposition of connective tissue that provides a scaffold for the regenerating parts of the muscle fibre. However, chronic high expression of TGF-β in skeletal muscle may contribute to muscle fibrosis via the continuous elevated expression of collagen. In muscular dystrophies and aged muscle, TGF-β expression in damaged areas of the muscle may cause excessive collagen deposition. This may result in locally enhanced stiffness along the muscle fibre, which may cause strain distributions along the length of the muscle fibre. As a consequence, muscle fibres are likely to become susceptible to further injuries. In addition, excessive collagen deposition will result in enhanced stiffness of the muscle stem cell niche and likely alter MuSC mechanosensitivity, which may reduce myoblast differentiation and thus impair muscle regeneration capacity [44,45,46,47].
Besides pro-fibrotic growth factors and ECM genes, TGF-β also induced the expression of Nox4. Nox4 expression is induced by TGF-β within various cell types such as endothelial cells or lung mesenchymal cells [31,48]. Nox4 is part of an enzyme family which catalyses the reduction of oxygen into reactive oxygen species (ROS). In lung fibrosis, Nox4-dependent H2O2 generation is required for TGF-β mediated myofibroblast differentiation and ECM production [31]. Furthermore, Nox4 is a known source for oxidative stress in many tissues and in chronic kidney disease both Nox4 and oxidative damage markers are increased in muscle [49]. Therefore, we suggest that prolonged TGF-β expression in muscle wasting disorders may contribute to oxidative damage via Nox4 upregulation.
4.4. TGF-β Induces Col1a1 Expression via Autocrine Ctgf and Fgf-2 Signalling
In lung fibrosis, TGF-β is known to induce collagen 1 expression via CTGF [50,51,52]. This, in combination with the observed expression patterns for Ctgf, Fgf-2 and Col1a1 in our myoblasts and myotubes, raised the question regarding whether in muscle cells TGF-β directly induced Col1a1 expression or indirectly via enhancement of expression of these growth factors. Ctgf and Fgf-2 were significantly knocked down using siRNA. After 48 h of TGF-β treatment, Col1a1 mRNa expression levels were significantly reduced when Ctgf or Fgf-2 was knocked down. This suggests that Col1a1 expression is at least in part dependent on both Ctgf and Fgf-2 expression in an autocrine manner. In corneal endothelial cells and human vertebral bone marrow stem cells, FGF-2 has been implied to stimulate collagen production [53,54], while in muscle FGF-2 is best known to stimulate MuSC activation and proliferation [55,56]. In this study, we show for the first time that in C2C12 muscle cells Fgf-2 is required for TGF-β induced Col1a1 mRNA expression.
Our results show that after 3 h of TGF-β treatment, Ctgf knockdown did not significantly affect Fgf-2 expression; however, Fgf-2 expression was significantly reduced after 48 h of TGF-β treatment in the presence of siRNA against Ctgf. These data suggest that TGF-β acutely induces Fgf-2 expression independently of changes in Ctgf expression, though chronic expression of Fgf-2 depends on Ctgf expression levels. Ctgf expression was shown to depend on Fgf-2 levels both acutely and chronically. To the best of our knowledge, this interaction has not been reported before. See Figure 7 for a schematic of the proposed mechanism for TGF-β induced regulation of Ctgf, Fgf-2 and Col1a1. We suggest that TGF-β stimulates Col1a1 expression largely via the autocrine and paracrine signalling of Ctgf and Fgf-2 and that Ctgf and Fgf-2 may regulate the expression of each other via a positive feedback loop.
Figure 7.
Schematic illustration of a proposed mechanism of how TGF-β regulates Col1a1 mRNA expression. TGF-β binds to its receptors and activates downstream SMAD2/3 signalling. Subsequently, R-SMAD complexes translocate into the nucleus to regulate mRNA expression of growth factors such as Ctgf and Fgf-2. CTGF and FGF-2 proteins are secreted by the muscle cell and subsequently induce Col1a1 expression via autocrine or paracrine signalling. Furthermore, expression levels of Fgf-2 and Ctgf are dependent on each other.
4.5. TGF-β Has a More Pronounced Effect than Myostatin on Myoblast Differentiation and Fibrotic Gene Expression
Because of overlap in functional implications and mechanistic similarities between TGF-β and myostatin signalling in myoblasts, we compared the effects of both growth factors on myogenic and fibrotic gene expression. In order to induce downstream activation of SMAD2 signalling, a higher concentration of myostatin was required compared to TGF-β. Furthermore, in myoblasts, TGF-β had a larger effect on Myh3 and Ctgf expression compared to myostatin. To further compare effects of TGF-β and myostatin signalling on myoblasts, these ligands were inhibited by using siRNA against their type I receptors. TGF-β is best known to signal via the TGF-β type I receptor TGFR-1 [24]. In epithelial cells, it has been shown that myostatin can signal via TGFR-1, as well as via ACTR-1B [23]. In mouse myoblasts, myostatin has been shown to signal mainly via ACTR-1B and not via TGFR-1, while in mouse fibroblasts myostatin signals mainly via ACTR-1B [25]. Together, these studies suggest that the knockdown of Tgfbr1 mainly inhibits TGF-β signalling, while Acvr1b knockdown inhibits myostatin signalling. Here, we show in C2C12 myoblasts that Ctgf and Col1a1 mRNA levels correlate with Tgfbr1 mRNA expression levels, but not with Acvr1b expression levels. Moreover, no synergistic effects on the expression of pro-fibrotic genes were observed for combined receptor knockdown. Together, these data indicate that in muscle cells TGF-β has a more pronounced effect on fibrosis than myostatin and that pro-fibrotic gene expression in muscle is mainly mediated via Tgfbr1, and not via Acvr1b.
Acvr1b and Tgfbr1 inhibition using siRNA did not affect the expression of myogenic genes. Furthermore, we showed that receptor blocking during differentiation using chemical blocker Ly364947 did not affect the differentiation or fusion index after 3 days, nor the expression of Myh3 after 2 days. However, in cells treated with both TGF-β and Ly364947, Myh3 expression levels were similar to those of control cells, which indicates that Ly364947 cancels out the negative effect of TGF-β on Myh3 expression levels. In addition, when Acvr1b and Tgfbr1 receptors were blocked by Ly364947 during proliferation for 24 h and subsequent differentiation for 2 days, Myh3 expression levels were significantly increased compared to those of controls. This indicates that the negative effects of TGF-β on myoblast differentiation were cancelled by Tgfbr1 blocking. The role of Acvr1b in myoblast differentiation cannot be concluded based on these results.
Under differentiation conditions, receptor blocking does not further enhance the expression of myogenic genes, which indicates that effects of TGF-β and possibly myostatin on differentiation are dose-dependent and time-dependent. The serum levels (i.e., growth factors such as TGF-β) are relatively low in the differentiation medium compared to the levels in growth medium. This suggests that low concentrations of TGF-β have a minor effect on myogenic gene expression and myoblast differentiation. Note that there is a difference between the chemical blocker Ly364947 and the siRNAs targeting Acvr1b and Tgfbr1 in interference with type I receptor function. While Ly364947 blocks TGF-β signalling within one hour, as demonstrated in Figure 1, siRNAs interfere with the translation of the target mRNA, which may result in a delayed knockdown of type I receptors (Figure 5). This may explain why the presence of siRNA in growth medium did not affect myogenic gene expression. Based on our results, it seems that myoblast differentiation is less sensitive to myostatin signalling than to TGF-β signalling.
4.6. Implications in Therapeutic Treatments
Altogether, our results demonstrate that TGF-β signalling has an inhibitory effect on myoblast differentiation and contributes substantially to fibrosis. Therefore, the TGF-β pathway proves to be an interesting potential therapeutic target for treatment of muscular dystrophies. The inhibition of the TGF-β pathway may relieve and attenuate progressive muscle pathology characterized by severe fibrosis and loss of muscle mass. However, taking into account that TGF-β affects various cellular processes throughout the body, generic inhibition of the protein may have serious consequences. Our data show that TGF-β inhibits differentiation and induces fibrosis directly via its receptor in myoblasts and differentiated myotubes. This indicates that the inhibition of TGF-β exclusively within muscle tissue may be an effective approach to improve muscle regeneration in muscular dystrophy. Furthermore, our data demonstrate that TGF-β has a larger effect on differentiation and fibrosis than myostatin. Moreover, Tgfbr1, but not Acvr1b inhibition, significantly reduced Ctgf and Col1a1 mRNA expression levels, while simultaneous receptor knockdown did not reduce expression levels even further. This suggests that solely blocking Tgfbr1 and concomitant inhibition of TGF-β signalling may be sufficient to reduce fibrosis in muscular dystrophy. However, when in pathological conditions, both the inhibition of fibrosis and improved regeneration are required, thus simultaneous blocking of the Tgfbr1 and Acvr1b receptor may be desirable. It has been shown that both myostatin and activins signal via Acvr1b and that these ligands synergistically inhibit regulation of muscle size [57,58]. Thus, simultaneous targeting of Tgfbr1 and Acvr1b in vivo may still have a synergistic effect on overall muscle function improvement.
5. Conclusions
In conclusion, our data show that TGF-β inhibits myogenic gene expression in both myoblasts and myotubes, but does not affect myotube size in vitro. Most importantly, our results show that TGF-β stimulates Col1a1 mRNA expression largely via autocrine expression of Ctgf and Fgf-2. Moreover, the effects of TGF-β on myogenic and fibrotic signalling are more pronounced than those of myostatin. Knockdown of Tgfbr1 was sufficient to decrease Ctgf and Col1a1 expression levels, while knockdown of Acvr1b had little effect. These results indicate that during muscle regeneration, TGF-β induces fibrosis via Tgfbr1 by stimulating autocrine signalling of Ctgf and Fgf-2.
Supplementary Materials
The following are available online at https://www.mdpi.com/2073-4409/9/2/375/s1, Figure S1: TGF-β supplementation results in SMAD1/5 phosphorylation in C2C12 myoblasts and myotubes.
Author Contributions
Conceptualization, M.M.G.H., R.T.J. and W.M.H.H.; methodology, M.M.G.H. and W.M.H.H.; formal analysis, M.M.G.H.; investigation, M.M.G.H., R.A.G.C., C.O. and G.M.J.d.W.; resources, R.T.J. and W.M.H.H.; writing—original draft preparation, M.M.G.H.; writing—review and editing, M.M.G.H., R.A.G.C., R.T.J. and W.M.H.H.; visualization, M.M.G.H. and R.A.G.C.; supervision, R.T.J. and W.M.H.H.; project administration, W.M.H.H.; funding acquisition, W.M.H.H. and R.T.J. All authors have read and agreed to the published version of the manuscript.
Funding
This research was funded by the Prinses Beatrix Spierfonds, grant number W.OR14-17.
Acknowledgments
We thank students M. Bulut and K. Doetjes for their contribution to this research.
Conflicts of Interest
The authors declare no conflict of interest. The funders had no role in the design of the study; in the collection, analyses, or interpretation of data; in the writing of the manuscript, or in the decision to publish the results.
References
- Ryall, J.G.; Schertzer, J.D.; Lynch, G.S. Cellular and molecular mechanisms underlying age-related skeletal muscle wasting and weakness. Biogerontology 2008, 9, 213–228. [Google Scholar] [CrossRef] [PubMed]
- Lima, J.; Simoes, E.; de Castro, G.; Morais, M.; de Matos-Neto, E.M.; Alves, M.J.; Pinto, N.I.; Figueredo, R.G.; Zorn, T.M.T.; Felipe-Silva, A.S.; et al. Tumour-derived transforming growth factor-beta signalling contributes to fibrosis in patients with cancer cachexia. J. Cachexia Sarcopenia Muscle 2019, 10, 1045–1059. [Google Scholar] [CrossRef]
- Bernasconi, P.; Torchiana, E.; Confalonieri, P.; Brugnoni, R.; Barresi, R.; Mora, M.; Cornelio, F.; Morandi, L.; Mantegazza, R. Expression of transforming growth factor-beta 1 in dystrophic patient muscles correlates with fibrosis. Pathogenetic role of a fibrogenic cytokine. J. Clin. Investig. 1995, 96, 1137–1144. [Google Scholar] [CrossRef]
- Chen, Y.W.; Nagaraju, K.; Bakay, M.; McIntyre, O.; Rawat, R.; Shi, R.; Hoffman, E.P. Early onset of inflammation and later involvement of tgfbeta in duchenne muscular dystrophy. Neurology 2005, 65, 826–834. [Google Scholar] [CrossRef]
- Shi, Y.; Massague, J. Mechanisms of tgf-beta signaling from cell membrane to the nucleus. Cell 2003, 113, 685–700. [Google Scholar] [CrossRef]
- Robertson, T.A.; Maley, M.A.; Grounds, M.D.; Papadimitriou, J.M. The role of macrophages in skeletal muscle regeneration with particular reference to chemotaxis. Exp. Cell Res. 1993, 207, 321–331. [Google Scholar] [CrossRef]
- Grotendorst, G.R.; Smale, G.; Pencev, D. Production of transforming growth factor beta by human peripheral blood monocytes and neutrophils. J. Cell. Physiol. 1989, 140, 396–402. [Google Scholar] [CrossRef]
- Lawrence, D.A.; Pircher, R.; Kryceve-Martinerie, C.; Jullien, P. Normal embryo fibroblasts release transforming growth factors in a latent form. J. Cell. Physiol. 1984, 121, 184–188. [Google Scholar] [CrossRef]
- Shur, I.; Lokiec, F.; Bleiberg, I.; Benayahu, D. Differential gene expression of cultured human osteoblasts. J. Cell. Biochem. 2001, 83, 547–553. [Google Scholar] [CrossRef]
- Zimowska, M.; Duchesnay, A.; Dragun, P.; Oberbek, A.; Moraczewski, J.; Martelly, I. Immunoneutralization of tgfbeta1 improves skeletal muscle regeneration: Effects on myoblast differentiation and glycosaminoglycan content. Int. J. Cell Biol. 2009, 2009, 659372. [Google Scholar] [CrossRef]
- Pasteuning-Vuhman, S.; Putker, K.; Tanganyika-de Winter, C.L.; Boertje-van der Meulen, J.W.; van Vliet, L.; Overzier, M.; Plomp, J.J.; Aartsma-Rus, A.; van Putten, M. Natural disease history of mouse models for limb girdle muscular dystrophy types 2d and 2f. PLoS ONE 2017, 12, e0182704. [Google Scholar] [CrossRef]
- Gonzalez, D.; Contreras, O.; Rebolledo, D.L.; Espinoza, J.P.; van Zundert, B.; Brandan, E. ALS skeletal muscle shows enhanced tgf-beta signaling, fibrosis and induction of fibro/adipogenic progenitor markers. PLoS ONE 2017, 12, e0177649. [Google Scholar] [CrossRef]
- Carlson, M.E.; Hsu, M.; Conboy, I.M. Imbalance between pSmad3 and Notch induces CDK inhibitors in old muscle stem cells. Nature 2008, 454, 528–532. [Google Scholar] [CrossRef]
- Liu, D.; Black, B.L.; Derynck, R. Tgf-beta inhibits muscle differentiation through functional repression of myogenic transcription factors by smad3. Genes Dev. 2001, 15, 2950–2966. [Google Scholar] [CrossRef]
- Olson, E.N.; Sternberg, E.; Hu, J.S.; Spizz, G.; Wilcox, C. Regulation of myogenic differentiation by type beta transforming growth factor. J. Cell Biol. 1986, 103, 1799–1805. [Google Scholar] [CrossRef]
- Massague, J.; Cheifetz, S.; Endo, T.; Nadal-Ginard, B. Type beta transforming growth factor is an inhibitor of myogenic differentiation. Proc. Natl. Acad. Sci. USA 1986, 83, 8206–8210. [Google Scholar] [CrossRef]
- Narola, J.; Pandey, S.N.; Glick, A.; Chen, Y.W. Conditional expression of tgf-beta1 in skeletal muscles causes endomysial fibrosis and myofibers atrophy. PLoS ONE 2013, 8, e79356. [Google Scholar] [CrossRef]
- Mendias, C.L.; Gumucio, J.P.; Davis, M.E.; Bromley, C.W.; Davis, C.S.; Brooks, S.V. Transforming growth factor-beta induces skeletal muscle atrophy and fibrosis through the induction of atrogin-1 and scleraxis. Muscle Nerve 2012, 45, 55–59. [Google Scholar] [CrossRef]
- Andreetta, F.; Bernasconi, P.; Baggi, F.; Ferro, P.; Oliva, L.; Arnoldi, E.; Cornelio, F.; Mantegazza, R.; Confalonieri, P. Immunomodulation of tgf-beta 1 in mdx mouse inhibits connective tissue proliferation in diaphragm but increases inflammatory response: Implications for antifibrotic therapy. J. Neuroimmunol. 2006, 175, 77–86. [Google Scholar] [CrossRef]
- Li, Y.; Foster, W.; Deasy, B.M.; Chan, Y.; Prisk, V.; Tang, Y.; Cummins, J.; Huard, J. Transforming growth factor-beta1 induces the differentiation of myogenic cells into fibrotic cells in injured skeletal muscle: A key event in muscle fibrogenesis. Am. J. Pathol. 2004, 164, 1007–1019. [Google Scholar] [CrossRef]
- Langley, B.; Thomas, M.; Bishop, A.; Sharma, M.; Gilmour, S.; Kambadur, R. Myostatin inhibits myoblast differentiation by down-regulating myod expression. J. Biol. Chem. 2002, 277, 49831–49840. [Google Scholar] [CrossRef]
- Li, Z.B.; Kollias, H.D.; Wagner, K.R. Myostatin directly regulates skeletal muscle fibrosis. J. Biol. Chem. 2008, 283, 19371–19378. [Google Scholar] [CrossRef]
- Rebbapragada, A.; Benchabane, H.; Wrana, J.L.; Celeste, A.J.; Attisano, L. Myostatin signals through a transforming growth factor beta-like signaling pathway to block adipogenesis. Mol. Cell. Biol. 2003, 23, 7230–7242. [Google Scholar] [CrossRef]
- ten Dijke, P.; Yamashita, H.; Ichijo, H.; Franzen, P.; Laiho, M.; Miyazono, K.; Heldin, C.H. Characterization of type I receptors for transforming growth factor-beta and activin. Science 1994, 264, 101–104. [Google Scholar] [CrossRef]
- Kemaladewi, D.U.; de Gorter, D.J.; Aartsma-Rus, A.; van Ommen, G.J.; ten Dijke, P.; t Hoen, P.A.; Hoogaars, W.M. Cell-type specific regulation of myostatin signaling. FASEB J. 2012, 26, 1462–1472. [Google Scholar] [CrossRef]
- Schneider, C.A.; Rasband, W.S.; Eliceiri, K.W. NIH image to imagej: 25 years of image analysis. Nat. Methods 2012, 9, 671–675. [Google Scholar] [CrossRef]
- Jen, Y.; Weintraub, H.; Benezra, R. Overexpression of Id protein inhibits the muscle differentiation program: In vivo association of Id with E2A proteins. Genes Dev. 1992, 6, 1466–1479. [Google Scholar] [CrossRef]
- Ramachandran, A.; Vizan, P.; Das, D.; Chakravarty, P.; Vogt, J.; Rogers, K.W.; Muller, P.; Hinck, A.P.; Sapkota, G.P.; Hill, C.S. Tgf-beta uses a novel mode of receptor activation to phosphorylate smad1/5 and induce epithelial-to-mesenchymal transition. Elife 2018, 7, e31756. [Google Scholar] [CrossRef]
- McFarlane, C.; Plummer, E.; Thomas, M.; Hennebry, A.; Ashby, M.; Ling, N.; Smith, H.; Sharma, M.; Kambadur, R. Myostatin induces cachexia by activating the ubiquitin proteolytic system through an NF-kappaB-independent, FoxO1-dependent mechanism. J. Cell. Physiol. 2006, 209, 501–514. [Google Scholar] [CrossRef]
- Glass, D.J. Skeletal muscle hypertrophy and atrophy signaling pathways. Int. J. Biochem. Cell Biol. 2005, 37, 1974–1984. [Google Scholar] [CrossRef]
- Hecker, L.; Vittal, R.; Jones, T.; Jagirdar, R.; Luckhardt, T.R.; Horowitz, J.C.; Pennathur, S.; Martinez, F.J.; Thannickal, V.J. NAPDH oxidase-4 mediates myofibroblast activation and fibrogenic responses to lung injury. Nat. Med. 2009, 15, 1077–1081. [Google Scholar] [CrossRef] [PubMed]
- Liu, D.; Kang, J.S.; Derynck, R. TGF-beta-activated Smad3 represses MEF2-dependent transcription in myogenic differentiation. EMBO J. 2004, 23, 1557–1566. [Google Scholar] [CrossRef] [PubMed]
- Sharma, A.; Agarwal, M.; Kumar, A.; Kumar, P.; Saini, M.; Kardon, G.; Mathew, S.J. Myosin heavy chain-embryonic is a crucial regulator of skeletal muscle development and differentiation. bioRxiv 2018. [Google Scholar]
- Kadoguchi, T.; Shimada, K.; Koide, H.; Miyazaki, T.; Shiozawa, T.; Takahashi, S.; Aikawa, T.; Ouchi, S.; Kitamura, K.; Sugita, Y.; et al. Possible role of NAPDH oxidase 4 in angiotensin II-induced muscle wasting in mice. Front. Physiol. 2018, 9, 340. [Google Scholar] [CrossRef]
- Gundersen, K.; Merlie, J.P. Id-1 as a possible transcriptional mediator of muscle disuse atrophy. Proc. Natl. Acad. Sci. USA 1994, 91, 3647–3651. [Google Scholar] [CrossRef]
- Cencetti, F.; Bernacchioni, C.; Tonelli, F.; Roberts, E.; Donati, C.; Bruni, P. Tgfbeta1 evokes myoblast apoptotic response via a novel signaling pathway involving S1P4 transactivation upstream of Rho-kinase-2 activation. FASEB J. 2013, 27, 4532–4546. [Google Scholar] [CrossRef]
- Zammit, P.S.; Heslop, L.; Hudon, V.; Rosenblatt, J.D.; Tajbakhsh, S.; Buckingham, M.E.; Beauchamp, J.R.; Partridge, T.A. Kinetics of myoblast proliferation show that resident satellite cells are competent to fully regenerate skeletal muscle fibers. Exp. Cell Res. 2002, 281, 39–49. [Google Scholar] [CrossRef]
- Mackey, A.L.; Magnan, M.; Chazaud, B.; Kjaer, M. Human skeletal muscle fibroblasts stimulate in vitro myogenesis and in vivo muscle regeneration. J. Physiol. 2017, 595, 5115–5127. [Google Scholar] [CrossRef]
- Frese, S.; Ruebner, M.; Suhr, F.; Konou, T.M.; Tappe, K.A.; Toigo, M.; Jung, H.H.; Henke, C.; Steigleder, R.; Strissel, P.L.; et al. Long-term endurance exercise in humans stimulates cell fusion of myoblasts along with fusogenic endogenous retroviral genes in vivo. PLoS ONE 2015, 10, e0132099. [Google Scholar] [CrossRef]
- Listrat, A.; Picard, B.; Geay, Y. Age-related changes and location of type I, III, IV, V and VI collagens during development of four foetal skeletal muscles of double-muscled and normal bovine animals. Tissue Cell 1999, 31, 17–27. [Google Scholar] [CrossRef]
- Light, N.; Champion, A.E. Characterization of muscle epimysium, perimysium and endomysium collagens. Biochem. J. 1984, 219, 1017–1026. [Google Scholar] [CrossRef] [PubMed]
- Purslow, P.P. The structure and functional significance of variations in the connective tissue within muscle. Comp. Biochem. Physiol. A Mol. Integr. Physiol. 2002, 133, 947–966. [Google Scholar] [CrossRef]
- Huijing, P.A.; Jaspers, R.T. Adaptation of muscle size and myofascial force transmission: A review and some new experimental results. Scand J. Med. Sci. Sports 2005, 15, 349–380. [Google Scholar] [CrossRef] [PubMed]
- Thomas, K.; Engler, A.J.; Meyer, G.A. Extracellular matrix regulation in the muscle satellite cell niche. Connect. Tissue Res. 2015, 56, 1–8. [Google Scholar] [CrossRef] [PubMed]
- Gillies, A.R.; Lieber, R.L. Structure and function of the skeletal muscle extracellular matrix. Muscle Nerve 2011, 44, 318–331. [Google Scholar] [CrossRef]
- Boers, H.E.; Haroon, M.; Le Grand, F.; Bakker, A.D.; Klein-Nulend, J.; Jaspers, R.T. Mechanosensitivity of aged muscle stem cells. J. Orthop. Res. 2018, 36, 632–641. [Google Scholar]
- Romanazzo, S.; Forte, G.; Ebara, M.; Uto, K.; Pagliari, S.; Aoyagi, T.; Traversa, E.; Taniguchi, A. Substrate stiffness affects skeletal myoblast differentiation in vitro. Sci. Technol. Adv. Mater. 2012, 13, 064211. [Google Scholar] [CrossRef]
- Yan, F.; Wang, Y.; Wu, X.; Peshavariya, H.M.; Dusting, G.J.; Zhang, M.; Jiang, F. Nox4 and redox signaling mediate tgf-beta-induced endothelial cell apoptosis and phenotypic switch. Cell Death Dis. 2014, 5, e1010. [Google Scholar] [CrossRef]
- Avin, K.G.; Chen, N.X.; Organ, J.M.; Zarse, C.; O’Neill, K.; Conway, R.G.; Konrad, R.J.; Bacallao, R.L.; Allen, M.R.; Moe, S.M. Skeletal muscle regeneration and oxidative stress are altered in chronic kidney disease. PLoS ONE 2016, 11, e0159411. [Google Scholar] [CrossRef]
- Lin, C.H.; Yu, M.C.; Tung, W.H.; Chen, T.T.; Yu, C.C.; Weng, C.M.; Tsai, Y.J.; Bai, K.J.; Hong, C.Y.; Chien, M.H.; et al. Connective tissue growth factor induces collagen I expression in human lung fibroblasts through the Rac1/MLK3/JNK/AP-1 pathway. Biochim. Biophys. Acta 2013, 1833, 2823–2833. [Google Scholar] [CrossRef]
- Yang, Z.; Sun, Z.; Liu, H.; Ren, Y.; Shao, D.; Zhang, W.; Lin, J.; Wolfram, J.; Wang, F.; Nie, S. Connective tissue growth factor stimulates the proliferation, migration and differentiation of lung fibroblasts during paraquat-induced pulmonary fibrosis. Mol. Med. Rep. 2015, 12, 1091–1097. [Google Scholar] [CrossRef]
- Ponticos, M.; Holmes, A.M.; Shi-wen, X.; Leoni, P.; Khan, K.; Rajkumar, V.S.; Hoyles, R.K.; Bou-Gharios, G.; Black, C.M.; Denton, C.P.; et al. Pivotal role of connective tissue growth factor in lung fibrosis: MAPK-dependent transcriptional activation of type I collagen. Arthritis Rheum. 2009, 60, 2142–2155. [Google Scholar] [CrossRef]
- Ko, M.K.; Kay, E.P. Regulatory role of FGF-2 on type I collagen expression during endothelial mesenchymal transformation. Invest. Ophthalmol. Vis. Sci. 2005, 46, 4495–4503. [Google Scholar] [CrossRef]
- Park, D.S.; Park, J.C.; Lee, J.S.; Kim, T.W.; Kim, K.J.; Jung, B.J.; Shim, E.K.; Choi, E.Y.; Park, S.Y.; Cho, K.S.; et al. Effect of FGF-2 on collagen tissue regeneration by human vertebral bone marrow stem cells. Stem Cells Dev. 2015, 24, 228–243. [Google Scholar] [CrossRef]
- Yablonka-Reuveni, Z.; Rivera, A.J. Proliferative dynamics and the role of FGF2 during myogenesis of rat satellite cells on isolated fibers. Basic Appl. Myol. 1997, 7, 189–202. [Google Scholar]
- Liu, Y.; Schneider, M.F. FGF2 activates TRPC and Ca(2+) signaling leading to satellite cell activation. Front. Physiol. 2014, 5, 38. [Google Scholar] [CrossRef]
- Chen, J.L.; Walton, K.L.; Hagg, A.; Colgan, T.D.; Johnson, K.; Qian, H.; Gregorevic, P.; Harrison, C.A. Specific targeting of tgf-beta family ligands demonstrates distinct roles in the regulation of muscle mass in health and disease. Proc. Natl. Acad. Sci. USA 2017, 114, E5266–E5275. [Google Scholar]
- Watt, K.I.; Jaspers, R.T.; Atherton, P.; Smith, K.; Rennie, M.J.; Ratkevicius, A.; Wackerhage, H. Sb431542 treatment promotes the hypertrophy of skeletal muscle fibers but decreases specific force. Muscle Nerve 2010, 41, 624–629. [Google Scholar] [CrossRef]
© 2020 by the authors. Licensee MDPI, Basel, Switzerland. This article is an open access article distributed under the terms and conditions of the Creative Commons Attribution (CC BY) license (http://creativecommons.org/licenses/by/4.0/).






