Fabricated AIE-Based Probe to Detect the Resistance to Anoikis of Cancer Cells Detached from Tumor Tissue
Abstract
1. Introduction
2. Materials and Methods
2.1. Synthesis Scheme and Characterization of AIE–cRGD
2.2. Spectral Property of AIE–cRGD
2.3. The Selectivity Response of AIE–cRGD
2.4. Cell Culture
2.5. Cytotoxicity Assay
2.6. ITC
2.7. Cells Imaging
2.8. Colocalization with Integrin-Labeled Antibody
2.9. Distribution of Integrin in Endosomes
2.10. Construction of Anoikis-Resistance Model
2.11. Fluorescent Dye of Anoikis-Resistant Cells
3. Results and Discussion
3.1. Probe Synthesis and Characterization
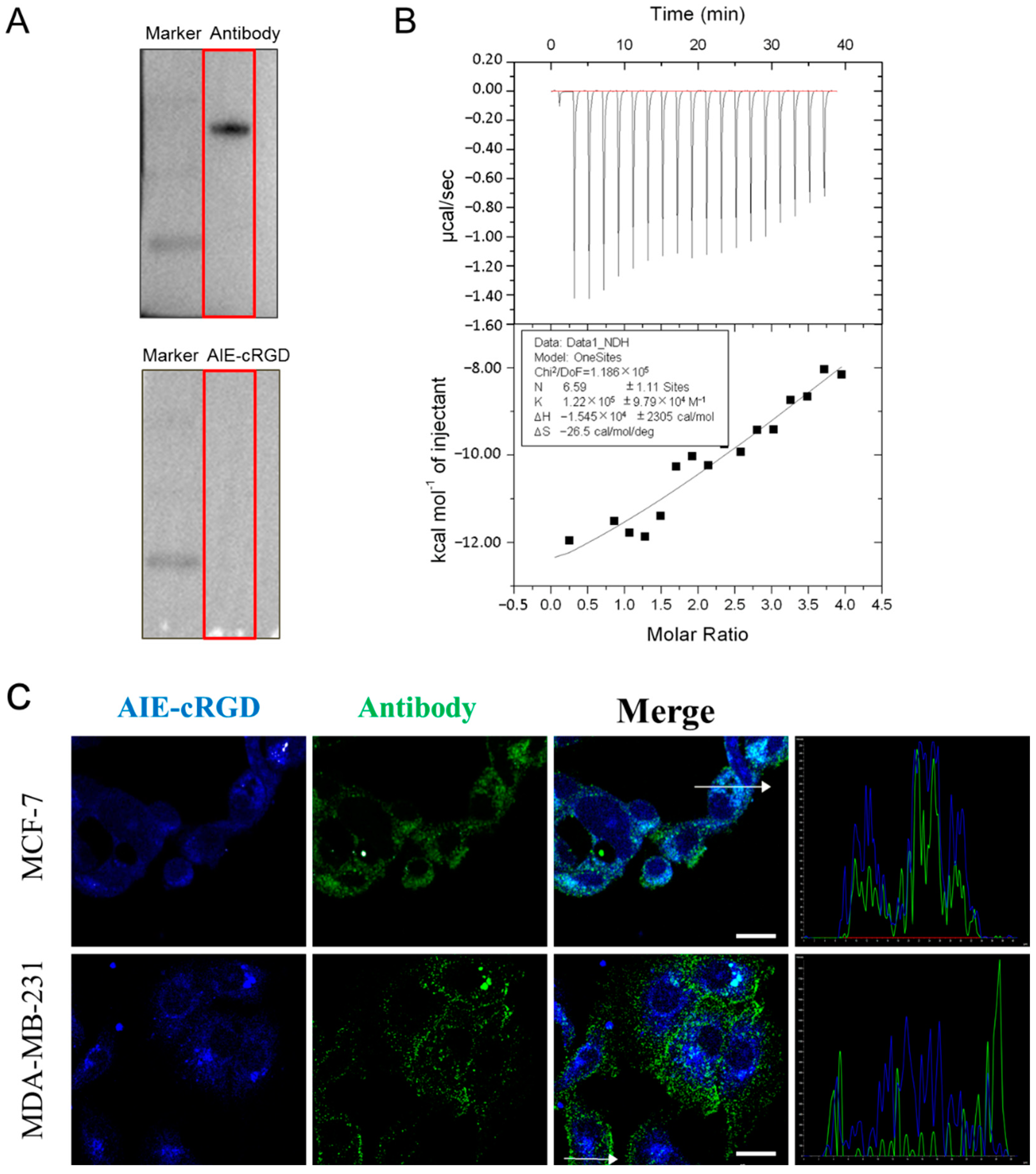
3.2. Evaluating the Selectivity of the AIE–cRGD to Label Specific Proteins
3.3. Assessing the Ability of the Probe to Label Activated Integrin in Cells
3.4. Detecting the Suitable Probe Concentration for Labeling the Living Cells
3.5. Detecting Clustered Integrin Distribution in Cells with the Probe
3.6. Assaying the Establishment of Signal Platform in Model Cells of Resisting Anoikis
3.7. Quantitative Assessment of Anoikis Resistance of Free Cancer Cells Based on Probe Fluorescence Parameters
4. Conclusions
Supplementary Materials
Author Contributions
Funding
Institutional Review Board Statement
Informed Consent Statement
Data Availability Statement
Conflicts of Interest
References
- Chaffer, C.L.; Weinberg, R.A. A Perspective on Cancer Cell Metastasis. Science 2011, 331, 1559–1564. [Google Scholar] [CrossRef] [PubMed]
- Gilmore, A.P. Anoikis. Cell Death Differ. 2005, 12, 1473–1477. [Google Scholar] [CrossRef] [PubMed]
- Buchheit, C.L.; Weigel, K.J.; Schafer, Z.T. Cancer cell survival during detachment from the ECM: Multiple barriers to tumour progression. Nat. Cancer 2014, 14, 632–641. [Google Scholar] [CrossRef]
- Moro, L.; Arbini, A.A.; Yao, J.L.; Di Sant’Agnese, P.A.; Marra, E.; Greco, M. Mitochondrial DNA depletion in prostate epithelial cells promotes anoikis resistance and invasion through activation of PI3K/Akt2. Cell Death Differ. 2009, 16, 571–583. [Google Scholar] [CrossRef]
- Kim, H.; Sung, J.Y.; Park, E.-K.; Kho, S.; Koo, K.H.; Park, S.-Y.; Goh, S.-H.; Jeon, Y.K.; Oh, S.; Park, B.-K.; et al. Regulation of anoikis resistance by NADPH oxidase 4 and epidermal growth factor receptor. Br. J. Cancer 2017, 116, 370–381. [Google Scholar] [CrossRef] [PubMed]
- Uttamsingh, S.; Bao, X.; Nguyen, K.T.; Bhanot, M.; Gong, J.; Chan, J.L.-K.; Liu, F.; Chu, T.T.; Wang, L.-H. Synergistic effect between EGF and TGF-β1 in inducing oncogenic properties of intestinal epithelial cells. Oncogene 2008, 27, 2626–2634. [Google Scholar] [CrossRef]
- Tajbakhsh, A.; Rivandi, M.; Abedini, S.; Pasdar, A.; Sahebkar, A. Regulators and mechanisms of anoikis in triple-negative breast cancer (TNBC): A review. Crit. Rev. Oncol. 2019, 140, 17–27. [Google Scholar] [CrossRef]
- Hamidi, H.; Ivaska, J. Every step of the way: Integrins in cancer progression and metastasis. Nat. Cancer 2018, 18, 533–548. [Google Scholar] [CrossRef]
- Miranti, C.K.; Brugge, J.S. Sensing the environment: A historical perspective on integrin signal transduction. Nat. Cell Biol. 2002, 4, E83–E90. [Google Scholar] [CrossRef]
- Alanko, J.; Mai, A.; Jacquemet, G.; Schauer, K.; Kaukonen, R.; Saari, M.; Goud, B.; Ivaska, J. Integrin endosomal signalling suppresses anoikis. Nat. Cell Biol. 2015, 17, 1412–1421. [Google Scholar] [CrossRef]
- Alanko, J.; Ivaska, J. Endosomes: Emerging Platforms for Integrin-Mediated FAK Signalling. Trends Cell Biol. 2016, 26, 391–398. [Google Scholar] [CrossRef]
- Seguin, L.; Desgrosellier, J.S.; Weis, S.M.; Cheresh, D.A. Integrins and cancer: Regulators of cancer stemness, metastasis, and drug resistance. Trends Cell Biol. 2015, 25, 234–240. [Google Scholar] [CrossRef] [PubMed]
- Larson, D.R.; Zipfel, W.R.; Williams, R.M.; Clark, S.W.; Bruchez, M.P.; Wise, F.W.; Webb, W.W. Water-Soluble Quantum Dots for Multiphoton Fluorescence Imaging in vivo. Science 2003, 300, 1434–1436. [Google Scholar] [CrossRef] [PubMed]
- Feng, G.; Kwok, R.T.K.; Tang, B.Z.; Liu, B. Functionality and versatility of aggregation-induced emission luminogens. Appl. Phys. Rev. 2017, 4, 021307. [Google Scholar] [CrossRef]
- Luo, J.; Xie, Z.; Xie, Z.; Lam, J.W.Y.; Cheng, L.; Chen, H.; Qiu, C.; Kwok, H.S.; Zhan, X.; Liu, Y.; et al. Aggregation-Induced Emission of 1-Methyl-1,2,3,4,5-Pentaphenylsilole. Chem. Commun. 2001, 18, 1740–1741. [Google Scholar] [CrossRef] [PubMed]
- Chong, K.C.; Hu, F.; Liu, B. AIEgen bioconjugates for specific detection of disease-related protein biomarkers. Mater. Chem. Front. 2019, 3, 12–24. [Google Scholar] [CrossRef]
- Fan, C.; Wang, S.; Schanze, K.S.; Konda, S.S.M. Editorial: Forum on AIE Materials. ACS Appl. Mater. Interfaces 2018, 10, 12069–12070. [Google Scholar] [CrossRef] [PubMed]
- Feng, G.; Liu, B. Aggregation-Induced Emission (AIE) Dots: Emerging Theranostic Nanolights. Acc. Chem. Res. 2018, 51, 1404–1414. [Google Scholar] [CrossRef]
- Hu, F.; Xu, S.; Liu, B. Photosensitizers with Aggregation-Induced Emission: Materials and Biomedical Applications. Adv. Mater. 2018, 30, e1801350. [Google Scholar] [CrossRef]
- Feng, X.; Li, Y.; He, X.; Liu, H.; Zhao, Z.; Kwok, R.T.K.; Elsegood, M.R.J.; Lam, J.W.Y.; Tang, B.Z. A Substitution-Dependent Light-Up Fluorescence Probe for Selectively Detecting Fe3+ Ions and Its Cell Imaging Application. Adv. Funct. Mater. 2018, 28, 1802833. [Google Scholar] [CrossRef]
- Li, S.; Ling, X.; Lin, Y.; Qin, A.; Gao, M.; Tang, B.Z. In situ generation of photoactivatable aggregation-induced emission probes for organelle-specific imaging. Chem. Sci. 2018, 9, 5730–5735. [Google Scholar] [CrossRef] [PubMed]
- Liang, Y.; Chang, Y.-N.; Li, X.; Chen, Z.; Zhang, J.; Li, J.; Wang, Y.; Liang, H.; Mao, M.; Chen, K.; et al. The Aggregation Induced Emission Probe of Detecting Enhanced Permeation and Retention Effects is Structured for Evaluating the Applicability of Nanotherapy to Different Tumor Individuals. J. Nanosci. Nanotechnol. 2021, 21, 6054–6059. [Google Scholar] [CrossRef] [PubMed]
- Changede, R.; Sheetz, M. Integrin and cadherin clusters: A robust way to organize adhesions for cell mechanics. BioEssays 2017, 39, 1–12. [Google Scholar] [CrossRef] [PubMed]
- Pellinen, T.; Ivaska, J. Integrin traffic. J. Cell Sci. 2006, 119, 3723–3731. [Google Scholar] [CrossRef]
- Yu, J.; Huang, J.; Jansen, J.A.; Xiong, C.; Walboomers, X.F. Mechanochemical mechanism of integrin clustering modulated by nanoscale ligand spacing and rigidity of extracellular substrates. J. Mech. Behav. Biomed. Mater. 2017, 72, 29–37. [Google Scholar] [CrossRef]
- Reddig, P.J.; Juliano, R.L. Clinging to life: Cell to matrix adhesion and cell survival. Cancer Metastasis Rev. 2005, 24, 425–439. [Google Scholar] [CrossRef] [PubMed]
- Hong, Y.; Lam, J.W.Y.; Tang, B.Z. Aggregation-induced emission. Chem. Soc. Rev. 2011, 40, 5361–5388. [Google Scholar] [CrossRef]
- Mason, J.A.; Davison-Versagli, C.A.; Leliaert, A.K.; Pape, D.J.; McCallister, C.; Zuo, J.; Durbin, S.M.; Buchheit, C.L.; Zhang, S.; Schafer, Z.T. Oncogenic Ras differentially regulates metabolism and anoikis in extracellular matrix-detached cells. Cell Death Differ. 2016, 23, 1271–1282. [Google Scholar] [CrossRef]







Publisher’s Note: MDPI stays neutral with regard to jurisdictional claims in published maps and institutional affiliations. |
© 2022 by the authors. Licensee MDPI, Basel, Switzerland. This article is an open access article distributed under the terms and conditions of the Creative Commons Attribution (CC BY) license (https://creativecommons.org/licenses/by/4.0/).
Share and Cite
Chang, Y.-N.; Liang, Y.; Wang, J.; Chen, Z.; Yan, R.; Chen, K.; Li, J.; Li, J.; Liang, H.; Xing, G. Fabricated AIE-Based Probe to Detect the Resistance to Anoikis of Cancer Cells Detached from Tumor Tissue. Cells 2022, 11, 3478. https://doi.org/10.3390/cells11213478
Chang Y-N, Liang Y, Wang J, Chen Z, Yan R, Chen K, Li J, Li J, Liang H, Xing G. Fabricated AIE-Based Probe to Detect the Resistance to Anoikis of Cancer Cells Detached from Tumor Tissue. Cells. 2022; 11(21):3478. https://doi.org/10.3390/cells11213478
Chicago/Turabian StyleChang, Ya-Nan, Yuelan Liang, Jiayi Wang, Ziteng Chen, Ruyu Yan, Kui Chen, Juan Li, Jiacheng Li, Haojun Liang, and Gengmei Xing. 2022. "Fabricated AIE-Based Probe to Detect the Resistance to Anoikis of Cancer Cells Detached from Tumor Tissue" Cells 11, no. 21: 3478. https://doi.org/10.3390/cells11213478
APA StyleChang, Y.-N., Liang, Y., Wang, J., Chen, Z., Yan, R., Chen, K., Li, J., Li, J., Liang, H., & Xing, G. (2022). Fabricated AIE-Based Probe to Detect the Resistance to Anoikis of Cancer Cells Detached from Tumor Tissue. Cells, 11(21), 3478. https://doi.org/10.3390/cells11213478

