The Regulation Effects and Associated Physiological Mechanisms of Exogenous Melatonin on Sorghum Under Drought Stress
Abstract
1. Introduction
2. Effect of Drought Stress on Agronomic Traits in Sorghum
2.1. Effect of Drought Stress on Seed Germination
2.2. Effect of Drought Stress on Root Development
2.3. Effect of Drought Stress on Plant Growth
3. Regulatory Effects of Melatonin on Sorghum Growth Under Drought Stress
3.1. Regulation of Seed Germination by Melatonin Under Drought Stress
3.2. Regulation of Root Development by Melatonin Under Drought Stress
3.3. Regulation of Plant Growth by Melatonin Under Drought Stress
4. Physiological Mechanisms of Melatonin Regulation of Sorghum Growth Under Drought Stress
4.1. Ion Metabolism
4.2. Nutrient Metabolism
4.3. Reactive Oxygen Species Metabolism
4.4. Photosynthesis and Energy Metabolism
4.5. Hormone Metabolism
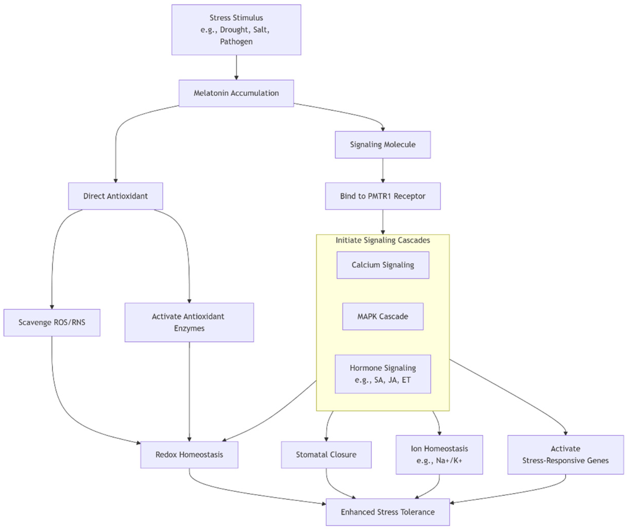
4.6. Signaling and Gene Expression
- (1)
- ABA Signaling Pathway: The expression of stress-responsive genes in plants is largely regulated via an ABA-dependent pathway. ABA receptors are localized in multiple cellular compartments, including the nucleus, cytoplasm, chloroplast membrane, and plasma membrane. Under drought conditions, ABA is synthesized in roots and transported to leaves. Key enzymes in ABA biosynthesis—such as zeaxanthin epoxidase (ZEP), aldehyde oxidase (AAO3), 9-cis-epoxycarotenoid dioxygenase 3 (NCED3), and molybdenum cofactor sulfurylase (MCSU)—are upregulated, leading to ABA accumulation [72,73]. The core ABA signaling module consists of PYR/PYL/RCAR receptors, type 2C protein phosphatases (PP2Cs), and SNF1-related protein kinases 2 (SnRK2s). ABA binding induces a conformational change in PYR/PYL/RCAR, inhibiting PP2C activity and releasing SnRK2s. Activated SnRK2s then phosphorylate transcription factors such as ABF, which promotes the expression of osmotic stress-responsive genes like DREB2A [74,75,76]. In drought-tolerant varieties, this pathway enhances antioxidant defense and stomatal regulation, mitigating drought effects [77,78].
- (2)
- MAPK signaling pathway: The MAPK cascade—comprising MAPKKK, MAPKK, and MAPK—is a conserved signaling module that regulates diverse processes, including stress responses. Activated by receptors such as GPCRs or histidine kinases, MAPKKKs phosphorylate MAPKKs, which in turn activate MAPKs by phosphorylating threonine and tyrosine residues. Downstream targets include transcription factors, cytoskeletal proteins, and kinases that collectively orchestrate drought adaptation [79,80]. Under drought stress, ABA enhances the expression of MAPKKK18, which influences stomatal signaling [81,82]. In Arabidopsis, drought induces AtMEKK1 and AtMPK3, while in rice, OsMAPK5 and OsMSRMK2 are activated. The ABA-activated MAP3K18 kinase interacts with SnRK2.6 and PP2C, contributing to stomatal closure and improving water retention [83,84].
5. Conclusions and Prospects
Author Contributions
Funding
Data Availability Statement
Conflicts of Interest
References
- Ahuja, I.; de Vos, R.C.; Bones, A.M.; Hall, R.D. Plant molecular stress responses face climate change. Trends Plant Sci. 2010, 15, 664–674. [Google Scholar] [CrossRef]
- Ananda, G.K.S.; Myrans, H.; Norton, S.L.; Gleadow, R.; Furtado, A.; Henry, R.J. Wild sorghum as a promising resource for crop improvement. Front. Plant Sci. 2020, 11, 1108. [Google Scholar] [CrossRef] [PubMed]
- Li, S.G.; Liu, M.; Liu, F.; Zou, J.Q.; Lu, X.C.; Diao, X.M. Current status and future prospective of sorghum production and seed industry in China. Sci. Agric. Sin. 2021, 54, 471–482. (In Chinese) [Google Scholar]
- Kang, X.M.; Gao, W.; Cui, B.; Abd El-Aty, A.M. Structure and genetic regulation of starch formation in sorghum (Sorghum bicolor (L.) Moench) endosperm: A review. Int. J. Biol. Macromol. 2023, 239, 124315. [Google Scholar] [CrossRef]
- Yan, S.X.; Lu, Y.H.; Wang, L.; Wang, D.Q.; Wang, H.Y.; Zhao, L. Germplasm formation and development of Baijiu-making sorghum in the southwest of China. China Brew. 2017, 36, 17–21. (In Chinese) [Google Scholar]
- Kunz, C.F.; Vries, S.D.; Vries, J.D. Plant terrestrialization: An environmental pull on the evolution of multi-sourced streptophyte phenolics. Philos. Trans. R. Soc. B 2024, 379, 20230358. [Google Scholar] [CrossRef]
- Fan, J.; Xie, Y.; Zhang, Z.; Chen, L. Melatonin: A multifunctional factor in plants. Int. J. Mol. Sci. 2018, 19, 1528. [Google Scholar] [CrossRef]
- Khan, T.A.; Fariduddin, Q.; Nazir, F.; Saleem, M. Melatonin in business with abiotic stresses in plants. Physiol. Mol. Biol. Plants 2020, 26, 1931–1944. [Google Scholar] [CrossRef] [PubMed]
- Ostmeyer, T.J.; Bahuguna, R.N.; Kirkham, M.B.; Bean, S.; Jagadish, S.V.K. Enhancing sorghum yield through efficient use of nitrogen-challenges and opportunities. Front. Plant Sci. 2022, 13, 845443. [Google Scholar] [CrossRef]
- Kunz, C.F.; Goldbecker, E.S.; Vries, J.D. Functional genomic perspectives on plant terrestrialization. Trends Genet. 2025, 41, 617–629. [Google Scholar] [CrossRef]
- Wang, N.N.; Luo, X.M.; Wang, Z.; Liu, J.G. Mitigating effect of exogenous melatonin on salt and drought stress in Cyperus esculentus L. during the tillering stage. Agronomy 2024, 14, 1009. [Google Scholar] [CrossRef]
- Bai, Y.D.; Xiao, S.; Zhang, Z.C.; Zhang, Y.J.; Sun, H.C.; Zhang, K.; Wang, X.D.; Bai, Z.Y.; Li, C.D.; Liu, L.T. Melatonin improves the germination rate of cotton seeds under drought stress by opening pores in the seed coat. PeerJ 2020, 8, e9450. [Google Scholar] [CrossRef]
- Khan, A.; Numan, M.; Khan, A.L.; Lee, I.J.; Imran, M.; Asaf, S.; Al-Harrasi, A. Melatonin: Awakening the defense mechanisms during plant oxidative stress. Plants 2020, 9, 407. [Google Scholar] [CrossRef]
- Su, X.L.; Shu, X.; Wang, X.Y.; Xiong, Y.L.; Xiong, Y.; Liu, W.; Ma, X. Effects of exogenous melatonin on seed germination and seedling growth of Elymus sibiricus under NaCl stress. Pratacult. Sci. 2023, 40, 2595–2606. (In Chinese) [Google Scholar] [CrossRef]
- Bhowal, B.; Bhattacharjee, A.; Goswami, K.; Sanan-Mishra, N.; Singla-Pareek, S.L.; Kaur, C.; Sopory, S. Serotonin and melatonin biosynthesis in plants: Genome-Wide identification of the genes and their expression reveal a conserved role in stress and development. Int. J. Mol. Sci. 2021, 22, 11034. [Google Scholar] [CrossRef]
- Queiroz, M.S.; Oliveira, C.E.; Steiner, F.; Zuffo, A.M.; Zoz, T.; Vendruscolo, E.P.; Silva, M.V.; Mello, B.F.F.R.; Cabral, R.C.; Menis, F.T. Drought stresses on seed germination and early growth of maize and sorghum. J. Agric. Sci. 2019, 11, 310–318. [Google Scholar] [CrossRef]
- Hwang, O.J.; Back, K. Molecular regulation of antioxidant melatonin biosynthesis by brassinosteroid acting as an endogenous elicitor of melatonin induction in rice seedlings. Antioxidants 2022, 11, 918. [Google Scholar] [CrossRef] [PubMed]
- Chen, F.; Li, Y.H.; Zia-ur-Rehman, M.; Hussain, S.M.; Qayyum, M.F.; Rizwan, M.; Alharby, H.F.; Alabdallah, N.M.; Alharbi, B.M.; Ali, S. Combined effects of zinc oxide nanoparticles and latonin on wheat growth, chlorophyll contents, cadmium (Cd) and zinc uptake under Cd stress. Sci. Total Environ. 2023, 864, 161061. [Google Scholar] [CrossRef] [PubMed]
- Tsuji, W.; Inanaga, S.; Araki, H.; Morita, S.; An, P.; Sonobe, K. Development and distribution of root system in two grain sorghum cultivars originated from Sudan under drought stress. Plant Prod. Sci. 2005, 8, 553–562. [Google Scholar] [CrossRef]
- Craufurd, P.Q.; Peacock, J.M. Effect of heat and drought stress on sorghum (Sorghum bicolor). ii. Grain yield. Exp. Agr. 1993, 29, 77–86. [Google Scholar] [CrossRef]
- de Almeida, J.A.S.; de Azevedo, T.V.L.G.; Salomon, M.V.; Medina, P.F. Water stress in germination, growth and development of coffee cultivars. J. Seed Sci. 2018, 40, 82–89. [Google Scholar] [CrossRef]
- Maduraimuthu, D.; Gowsiga, S.; Govindaraj, M.; Habyarimana, E.; Senthil, A.; Thavaprakaash, N.; Jeyakumar, P.; Kokilavani, J.; Chellammal, C. Impact of root architecture and transpiration rate on drought tolerance in stay-green sorghum. Crop Sci. 2023, 64, 2612–2629. [Google Scholar] [CrossRef]
- Habyarimana, E.; Laureti, D.; De Ninno, M.; Lorenzoni, C. Performance of biomass sorghum (Sorghum bicolor L. Moench) under different water regimes in Mediterranean region. Ind. Crops Prod. 2004, 20, 23–28. [Google Scholar] [CrossRef]
- Nie, M.E.; Ning, N.; Chen, J.; Zhang, Y.Z.; Li, S.S.; Zheng, L.; Zhang, H.P. Melatonin enhances salt tolerance in sorghum by modulating photosynthetic performance, osmoregulation, antioxidant defense, and ion homeostasis. Open Life Sci. 2023, 18, 0734. [Google Scholar] [CrossRef]
- Kapanigowda, M.H.; Perumal, R.; Djanaguiraman, M.; Aiken, R.M.; Tesso, T.; Prasad, P.V.V.; Little, C.R. Genotypic variation in sorghum [Sorghum bicolor (L.) Moench] exotic germplasm collections for drought and disease tolerance. SpringerPlus 2013, 2, 650. [Google Scholar] [CrossRef] [PubMed]
- Liu, Z.; Dai, H.; Hao, J.; Li, R.; Pu, X.; Guan, M.; Chen, Q. Current research and future directions of melatonin’s role in seed germination. Stress Biol. 2023, 3, 53. [Google Scholar] [CrossRef]
- Altaf, M.A.; Shahid, R.; Ren, M.X.; Mora-Poblete, F.; Arnao, M.B.; Naz, S.; Anwar, M.; Altaf, M.M.; Shahid, S.; Shakoor, A.; et al. Phytomelatonin: An overview of the importance and mediating functions of melatonin against environmental stresses. Physiol. Plant. 2021, 172, 820–846. [Google Scholar] [CrossRef]
- Ndlovu, E.; van Staden, J.; Maphosa, M. Morpho-physiological effects of moisture, heat and combined stresses on Sorghum bicolor [Moench (L.)] and its acclimation mechanisms. Plant Stress 2021, 2, 100018. [Google Scholar] [CrossRef]
- Ngara, R.; Goche, T.; Swanevelder, D.Z.H.; Chivasa, S. Sorghum’s whole-plant transcriptome and proteome responses to drought stress: A review. Life 2021, 11, 704. [Google Scholar] [CrossRef]
- Jahan, M.S.; Guo, S.R.; Baloch, A.R.; Sun, J.; Shu, S.; Wang, Y.; Ahammed, G.J.; Kabir, K.; Roy, R. Melatonin alleviates nickel phytotoxicity by improving photosynthesis, secondary metabolism and oxidative stress tolerance in tomato seedlings. Ecotoxicol. Environ. Saf. 2020, 197, 110593. [Google Scholar] [CrossRef]
- Wang, L.; Tanveer, M.; Wang, H.L.; Arnao, M.B. Melatonin as a key regulator in seed germination under abiotic stress. J. Pineal Res. 2024, 76, e12937. [Google Scholar] [CrossRef]
- Nie, M.E.; Ning, N.; Zhang, Y.Z.; Li, S.S.; Fan, X.Q.; Liu, Q.S.; Zhang, H.P. The Physiological mechanisms and alleviating effect of melatonin on sorghum seed germination under salt stress. Seed 2023, 42, 31–40. (In Chinese) [Google Scholar] [CrossRef]
- Bo, Y.; Xing, Y.; Wang, Y.; Gu, W.; Jiang, X.; Yu, J.; Shi, X.; Liu, C.; Liu, C.; Zhou, Y. Exogenous melatonin modulates photosynthesis and antioxidant systems for improving drought tolerance of sorghum seedling. Curr. Issues Mol. Biol. 2024, 46, 9785–9806. [Google Scholar] [CrossRef]
- Bose, S.K.; Howlader, P. Melatonin plays multifunctional role in horticultural crops against environmental stresses: A review. Environ. Exp. Bot. 2020, 176, 104063. [Google Scholar] [CrossRef]
- Cao, L.; Qin, B.; Gong, Z.P.; Zhang, Y.X. Melatonin improves nitrogen metabolism during grain filling under drought stress. Physiol. Mol. Biol. Plants 2022, 28, 1477–1488. [Google Scholar] [CrossRef]
- Arnao, M.B.; Hernández-Ruiz, J. Melatonin: Plant growth regulator and/or biostimulator during stress? Trends Plant Sci. 2014, 19, 789–797. [Google Scholar] [CrossRef] [PubMed]
- Naghizadeh, M.; Kabiri, R.; Hatami, A.; Oloumi, H.; Nasibi, F.; Tahmasei, Z. Exogenous application of melatonin mitigates the adverse effects of drought stress on morpho-physiological traits and secondary metabolites in Moldavian balm (Dracocephalum moldavica). Physiol. Mol. Biol. Plants 2019, 25, 881–894. [Google Scholar] [CrossRef]
- Yan, F.Y.; Wei, H.M.; Li, W.W.; Liu, Z.H.; Tang, S.; Chen, L.; Ding, C.Q.; Jiang, Y.; Ding, Y.F.; Li, G.H. Melatonin improves K+ and Na+ homeostasis in rice under salt stress by mediated nitric oxide. Ecotoxicol. Environ. Saf. 2020, 206, 111358. [Google Scholar] [CrossRef]
- Zhang, P.F.; Liu, L.; Wang, X.; Wang, Z.Y.; Zhang, H.; Chen, J.T.; Liu, X.Y.; Wang, Y.B.; Li, C.F. Beneficial effects of exogenous melatonin on overcoming salt stress in sugar beets (Beta vulgaris L.). Plants 2021, 10, 886. [Google Scholar] [CrossRef] [PubMed]
- Liu, J.; Shabala, S.; Zhang, J.; Ma, G.H.; Chen, D.D.; Shabala, L.; Zeng, F.R.; Chen, Z.H.; Zhou, M.X.; Venkataraman, G.; et al. Melatonin improves rice salinity stress tolerance by NADPH oxidase-dependent control of the plasma membrane K+ transporters and K+ homeostasis. Plant Cell Environ. 2020, 43, 2591–2605. [Google Scholar] [CrossRef] [PubMed]
- Kiremit, M.S.; Öztürk, E.; Arslan, H.; Subrata, B.A.G.; Akay, H.; Bakirova, A. Effects of melatonin, proline, and salicylic acid on seedling growth, photosynthetic activity, and leaf nutrients of sorghum under salt stress. Plant Direct. 2023, 8, e574. [Google Scholar] [CrossRef] [PubMed]
- Hasanuzzaman, M.; Bhuyan, M.B.; Nahar, K.; Hossain, M.S.; Mahmud, J.A.; Hossen, M.S.; Masud, A.A.C.; Mounita; Fujita, M. Potassium: A vital regulator of plant responses and tolerance to abiotic stresses. Agronomy 2018, 8, 31. [Google Scholar] [CrossRef]
- Alharbi, K.; Alnusairi, G.S.H.; Alnusaire, T.S.; Alghanem, S.M.S.; Alsudays, I.M.; Alaklabi, A.; Soliman, M.H. Potassium silica nanostructure improved growth and nutrient uptake of sorghum plants subjected to drought stress. Front. Plant Sci. 2024, 15, 1425834. [Google Scholar] [CrossRef]
- Cakmak, I. Enrichment of cereal grains with zinc: Agronomic or genetic biofortification? Plant Soil. 2008, 302, 1–17. [Google Scholar] [CrossRef]
- Morales, F.; Abadía, A.; AbadÞa, J. Photoprotection, Photoinhibition, Gene Regulation, and Environment; Springer: Berlin/Heidelberg, Germany, 2008; Volume 21, pp. 65–85. [Google Scholar] [CrossRef]
- Ahmad, R.; Alsahli, A.A.; Alansi, S.; Altaf, M.A. Exogenous melatonin confers drought stress by promoting plant growth, photosynthetic efficiency and antioxidant defense system of pea (Pisum sativum L.). Sci. Hortic. 2023, 322, 112431. [Google Scholar] [CrossRef]
- Ostrovskaya, L.K.; Truch, V.V.; Mikhailik, O.M. Superoxide dismutase activation in response to lime-induced chlorosis. New Phytol. 1990, 114, 39–45. [Google Scholar] [CrossRef]
- Khan, Z.; Jan, R.; Asif, S.; Farooq, M.; Jang, Y.H.; Kim, E.G.; Kim, N.; Kim, K.M. Exogenous melatonin induces salt and drought stress tolerance in rice by promoting plant growth and defense system. Sci. Rep. 2024, 14, 1214. [Google Scholar] [CrossRef]
- Ding, F.; Wang, G.; Zhang, S. Exogenous melatonin mitigates methyl viologen-triggered oxidative stress in poplar leaf. Molecules 2018, 23, 2852. [Google Scholar] [CrossRef]
- Ball, L.; Accotto, G.P.; Bechtold, U.; Creissen, G.; Funck, D.; Jimenez, A.; Kular, B.; Leyland, N.; Mejia-Carranza, J.; Reynolds, H.; et al. Evidence for a direct link between glutathione biosynthesis and stress defense gene expression in Arabidopsis. Plant Cell 2004, 16, 2448–2462. [Google Scholar] [CrossRef]
- Pan, Y.; Wu, L.J.; Yu, Z.L. Effect of salt and drought stress on antioxidant enzymes activities and SOD isoenzymes of liquorice (Glycyrrhiza uralensis Fisch). Plant Growth Regul. 2006, 49, 157–165. [Google Scholar] [CrossRef]
- Ahmad, S.; Kamran, M.; Ding, R.X.; Meng, X.P.; Wang, H.Q.; Ahmad, I.; Fahad, S.; Han, Q.F. Exogenous melatonin confers drought stress by promoting plant growth, photosynthetic capacity and antioxidant defense system of maize seedlings. PeerJ 2019, 7, e7793. [Google Scholar] [CrossRef]
- Zhang, D.; Wang, N.; Li, C. Sweet sorghum—A high-efficiency and quality forage crop. Biotechnol. Bull. 2019, 35, 2–8. [Google Scholar] [CrossRef]
- Ohnishi, N.; Wacera, W.F.; Sakamoto, W. Photosynthetic responses to high temperature and strong light suggest potential post-flowering drought tolerance of sorghum japanese landrace takakibi. Plant Cell Physiol. 2019, 60, 2086–2099. [Google Scholar] [CrossRef]
- Ortiz, D.; Salas-Fernandez, M.G. Dissecting the genetic control of natural variation in sorghum photosynthetic response to drought stress. J. Exp. Bot. 2022, 73, 3251–3267. [Google Scholar] [CrossRef]
- Xu, Z.Z.; Zhou, G.S. Responses of leaf stomatal density to water status and its relationship with photosynthesis in a grass. J. Exp. Bot. 2008, 59, 3317–3325. [Google Scholar] [CrossRef]
- Liang, J.; Hu, Z.Y.; Xie, Z.M.; Ma, L.F.; Chen, Y.; Fang, Z.G. Exogenous melatonin alleviates the physiological effects of drought stress in sweet sorghum seedlings. Acta Pratacult. Sin. 2023, 32, 206–215. (In Chinese) [Google Scholar] [CrossRef]
- Zhao, C.F.; Wang, C.G.; Li, H.J.; Zheng, X.H.; Yang, M.; Zhang, R.H. Effects of exogenous melatonin on photosynthesis of maize leaves under drought stress and rewatering. Acta Ecol. Sin. 2021, 41, 1431–1439. (In Chinese) [Google Scholar] [CrossRef]
- Sun, C.L.; Liu, L.J.; Wang, L.X.; Li, B.H.; Jin, C.W.; Lin, X.Y. Melatonin: A master regulator of plant development and stress responses. J. Integr. Plant Biol. 2021, 63, 126–145. [Google Scholar] [CrossRef]
- Tiwari, R.K.; Lal, M.K.; Kumar, R.; Chourasia, K.N.; Naga, K.C.; Kumar, D.; Das, S.K.; Zinta, G. Mechanistic insights on melatonin-mediated drought stress mitigation in plants. Physiol. Plant. 2021, 172, 1212–1226. [Google Scholar] [CrossRef] [PubMed]
- Chen, J.Q.; Qin, H.; Zhang, B.F.; Mao, W.H.; Lou, L.P.; Shen, C.F.; Mao, J.D.; Lin, Q. Development of melatonin nano-delivery systems to reduce cadmium accumulation in rice (Oryza sativa L.) seedlings: Insights from photosynthetic efficiency, antioxidative response and gene expression. Environ. Exp. Bot. 2022, 196, 104822. [Google Scholar] [CrossRef]
- Sakouhi, L.; Kadri, O.; Werghi, S.; Massoud, M.B.; Kharbech, O.; Murata, Y.; Chaoui, A. Seed pretreatment with melatonin confers cadmium tolerance to chickpea seedlings through cellular redox homeostasis and antioxidant gene expression improvement. Environ. Sci. Pollut. Res. 2023, 30, 73612–73627. [Google Scholar] [CrossRef]
- Liu, G.F.; Hu, Q.; Zhang, X.; Jiang, J.F.; Zhang, Y.; Zhang, Z.X. Melatonin biosynthesis and signal transduction in plants in response to environmental conditions. J. Exp. Bot. 2022, 73, 5818–5827. [Google Scholar] [CrossRef]
- Kong, M.M. Study on the Molecular Mechanism of Melatonin and Its Chemical Structure Analogues Inducing Plant Disease Resistance and Its Antibacterial Effect. Ph.D. Thesis, Nanjing Agricultural University, Nanjing, China, 2021. [Google Scholar]
- Qiao, Y.J.; Ren, J.H.; Yin, L.N.; Liu, Y.J.; Deng, X.Q.; Liu, P.; Wang, S.W. Exogenous melatonin alleviates PEG-induced short-term water deficiency in maize by increasing hydraulic conductance. BMC Plant Biol. 2020, 20, 218. [Google Scholar] [CrossRef]
- Malik, Z.; Afzal, S.; Dawood, M.; Abbasi, G.H.; Khan, M.I.; Kamran, M.; Zhran, M.; Hayat, M.T.; Aslam, M.N.; Rafay, M. Exogenous melatonin mitigates chromium toxicity in maize seedlings by modulating antioxidant system and suppresses chromium uptake and oxidative stress. Environ. Geochem. Health 2022, 44, 1451–1469. [Google Scholar] [CrossRef]
- Wang, D.; Chen, Q.Y.; Chen, W.W.; Guo, Q.G.; Xia, Y.; Wang, S.M.; Jing, D.L.; Liang, G.L. Physiological and transcription analyses reveal the regulatory mechanism of melatonin in inducing drought resistance in loquat (Eriobotrya japonica Lindl.) seedlings. Environ. Exp. Bot. 2021, 181, 104291. [Google Scholar] [CrossRef]
- Huang, B.; Chen, Y.E.; Zhao, Y.Q.; Ding, C.B.; Liao, J.Q.; Hu, C.; Zhou, L.J.; Zhang, Z.W.; Yuan, S.; Yuan, M. Exogenous melatonin alleviates oxidative damages and protects photosystem II in maize seedlings under drought stress. Front. Plant Sci. 2019, 10, 677. [Google Scholar] [CrossRef] [PubMed]
- Shi, H.; Jian, C.; Ye, T.T.; Tan, D.X.; Reiter, R.J.; Zhang, H.; Liu, R.Y.; Chan, Z.L. Comparative physiological, metabolomic, and transcriptomic analyses reveal mechanisms of improved abiotic stress resistance in bermudagrass [Cynodon dactylon (L). Pers.] by exogenous melatonin. J. Exp. Bot. 2015, 66, 681–694. [Google Scholar] [CrossRef]
- Liang, C.Z.; Zheng, G.Y.; Li, W.Z.; Wang, Y.Q.; Hu, B.; Wang, H.R.; Wu, H.K.; Qian, Y.W.; Zhu, X.G.; Tan, D.X.; et al. Melatonin delays leaf senescence and enhances salt stress tolerance in rice. J. Pineal Res. 2015, 59, 91–101. [Google Scholar] [CrossRef]
- Arnao, M.B.; Hernández-Ruiz, J. Melatonin and its relationship to plant hormones. Ann. Bot. 2017, 121, 195–207. [Google Scholar] [CrossRef] [PubMed]
- Reiter, R.J.; Tan, D.X.; Rosales-Corral, S.; Galano, A.; Zhou, X.J.; Xu, B. Mitochondria: Central organelles for melatonin’s antioxidant and anti-aging actions. Molecules 2018, 23, 509. [Google Scholar] [CrossRef]
- Zhou, K.F. Study on the Effects of Low Temperature Stress on Physiological and Biochemical and Hormone Metabolism Related Genes of Jiashi Melon. Master’s Thesis, Shihezi University, Shihezi, China, 2021. [Google Scholar]
- Soma, F.; Takahashi, F.; Yamaguchi-Shinozaki, K.; Shinozaki, K. Cellular phosphorylation signaling and gene expression in drought stress responses: ABA-Dependent and ABA-Independent regulatory systems. Plants 2021, 10, 756. [Google Scholar] [CrossRef]
- Priya, M.; Dhanker, O.P.; Siddique, K.H.M.; HanumanthaRao, B.; Nair, R.M.; Pandey, S.; Singh, S.; Varshney, R.K.; Prasad, P.V.V.; Nayyar, H. Drought and heat stress-related proteins: An update about their functional relevance in imparting stress tolerance in agricultural crops. Theor. Appl. Genet. 2019, 132, 1607–1638. [Google Scholar] [CrossRef] [PubMed]
- Guo, J.J.; Yang, X.H.; Weston, D.J.; Chen, J.G. Abscisic acid receptors: Past, present and future. J. Integr. Plant Biol. 2011, 53, 469–479. [Google Scholar] [CrossRef]
- Fujii, H.; Zhu, J.K. Arabidopsis mutant deficient in 3 abscisic acid-activated protein kinases reveals critical roles in growth, reproduction, and stress. Proc. Natl. Acad. Sci. USA 2009, 106, 8380–8385. [Google Scholar] [CrossRef]
- Vlad, F.; Rubio, S.; Rodrigues, A.; Sirichandra, C.; Belin, C.; Robert, N.; Leung, J.; Rodriguez, P.L.; Lauriere, C.; Merlot, S. Protein phosphatases 2C regulate the activation of the Snf1-Related Kinase OST1 by abscisic acid in Arabidopsis. Plant Cell 2009, 21, 3170–3184. [Google Scholar] [CrossRef] [PubMed]
- Kim, J.S.; Mizoi, J.; Yoshida, T.; Fujita, Y.; Nakajima, J.; Ohori, T.; Todaka, D.; Nakashima, K.; Hirayama, T.; Shinozaki, K.; et al. An ABRE promoter sequence is involved in osmotic stress-responsive expression of the DREB2A gene, which encodes a transcription factor regulating drought-inducible genes in Arabidopsis. Plant Cell Physiol. 2011, 52, 2136–2146. [Google Scholar] [CrossRef] [PubMed]
- Jiang, M.; Wen, F.; Cao, J.M.; Li, P.; She, J.; Chu, Z.Q. Genome-wide exploration of the molecular evolution and regulatory network of mitogen-activated protein kinase cascades upon multiple stresses in Brachypodium distachyon. BMC Genom. 2015, 16, 228. [Google Scholar] [CrossRef]
- Danquah, A.; de Zelicourt, A.; Boudsocq, M.; Neubauer, J.; Frey, N.F.D.; Leonhardt, N.; Pateyron, S.; Gwinner, F.; Tamby, J.P.; Ortiz-Masia, D.; et al. Identification and characterization of an ABA-activated MAP kinase cascade in Arabidopsis thaliana. Plant J. 2015, 82, 232–244. [Google Scholar] [CrossRef]
- Mitula, F.; Tajdel, M.; Cie’sla, A.; Kasprowicz-Maluski, A.; Kulik, A.; BabulaSkowronska, D.; Michalak, M.; Dobrowolska, G.; Sadowski, J.; Ludwików, A. Arabidopsis ABA-activated kinase MAPKKK18 is regulated by protein phosphatase 2C ABI1 and the ubiquitin-proteasome pathway. Plant Cell Physiol. 2015, 56, 2351–2367. [Google Scholar] [CrossRef]
- Li, F.J.; Li, M.Y.; Wang, P.; Cox, K.L.; Duan, L.S.; Dever, J.K.; Shan, L.B.; Li, Z.H.; He, P. Regulation of cotton (Gossypium hirsutum) drought responses by mitogenactivated protein (MAP) kinase cascade-mediated phosphorylation of Gh WRKY 59. New Phytol. 2017, 215, 1462–1475. [Google Scholar] [CrossRef]
- Cerda, A.; Alvarez, M.J. Insights into molecular links and transcription networks integrating drought stress and nitrogen signaling. New Phytol. 2023, 241, 560–566. [Google Scholar] [CrossRef] [PubMed]


Disclaimer/Publisher’s Note: The statements, opinions and data contained in all publications are solely those of the individual author(s) and contributor(s) and not of MDPI and/or the editor(s). MDPI and/or the editor(s) disclaim responsibility for any injury to people or property resulting from any ideas, methods, instructions or products referred to in the content. |
© 2026 by the authors. Licensee MDPI, Basel, Switzerland. This article is an open access article distributed under the terms and conditions of the Creative Commons Attribution (CC BY) license.
Share and Cite
Zhu, G.; Wu, H.; Bu, W.; Ren, Z.; Hu, H.; Ahmad, I.; Ibrahim, M.E.H.; Zhou, G. The Regulation Effects and Associated Physiological Mechanisms of Exogenous Melatonin on Sorghum Under Drought Stress. Agronomy 2026, 16, 248. https://doi.org/10.3390/agronomy16020248
Zhu G, Wu H, Bu W, Ren Z, Hu H, Ahmad I, Ibrahim MEH, Zhou G. The Regulation Effects and Associated Physiological Mechanisms of Exogenous Melatonin on Sorghum Under Drought Stress. Agronomy. 2026; 16(2):248. https://doi.org/10.3390/agronomy16020248
Chicago/Turabian StyleZhu, Guanglong, Hao Wu, Weicheng Bu, Zhiqiang Ren, Haibo Hu, Irshad Ahmad, Muhi Eldeen Hussien Ibrahim, and Guisheng Zhou. 2026. "The Regulation Effects and Associated Physiological Mechanisms of Exogenous Melatonin on Sorghum Under Drought Stress" Agronomy 16, no. 2: 248. https://doi.org/10.3390/agronomy16020248
APA StyleZhu, G., Wu, H., Bu, W., Ren, Z., Hu, H., Ahmad, I., Ibrahim, M. E. H., & Zhou, G. (2026). The Regulation Effects and Associated Physiological Mechanisms of Exogenous Melatonin on Sorghum Under Drought Stress. Agronomy, 16(2), 248. https://doi.org/10.3390/agronomy16020248

