Crystallographic Characterization of Sodium Ions in a Bacterial Leucine/Sodium Symporter
Abstract
1. Introduction
2. Materials and Methods
2.1. Protein Purification, Characterization, and Crystallization
2.2. Crown-5 Soaking
2.3. Diffraction Data Collection
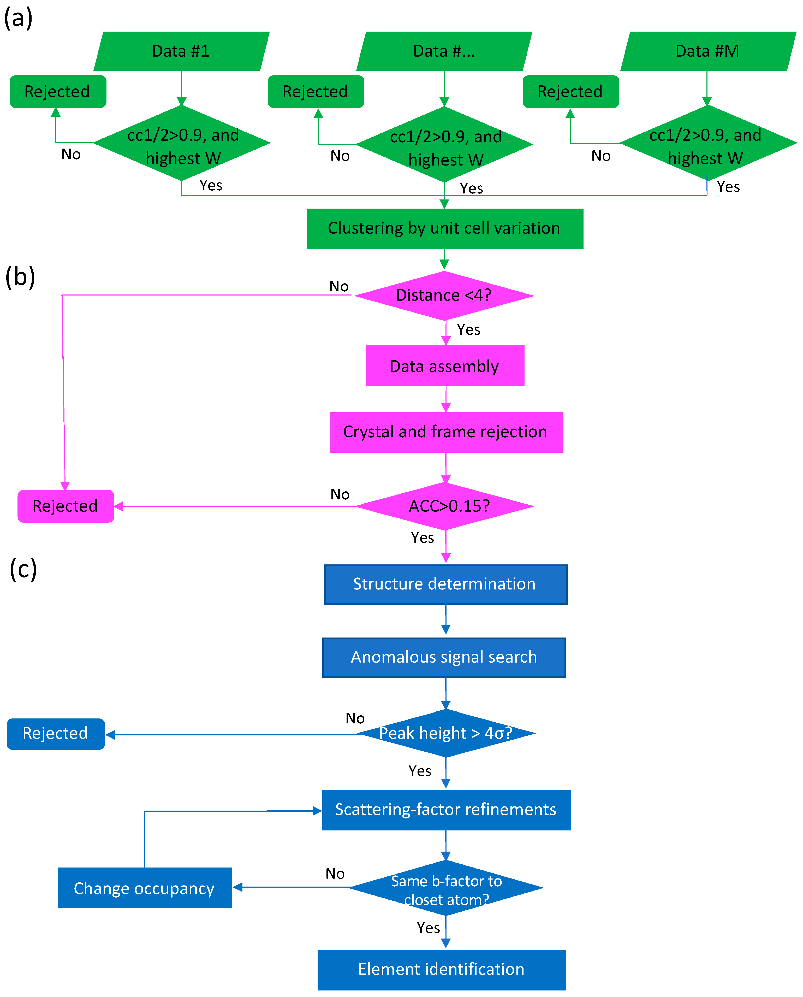
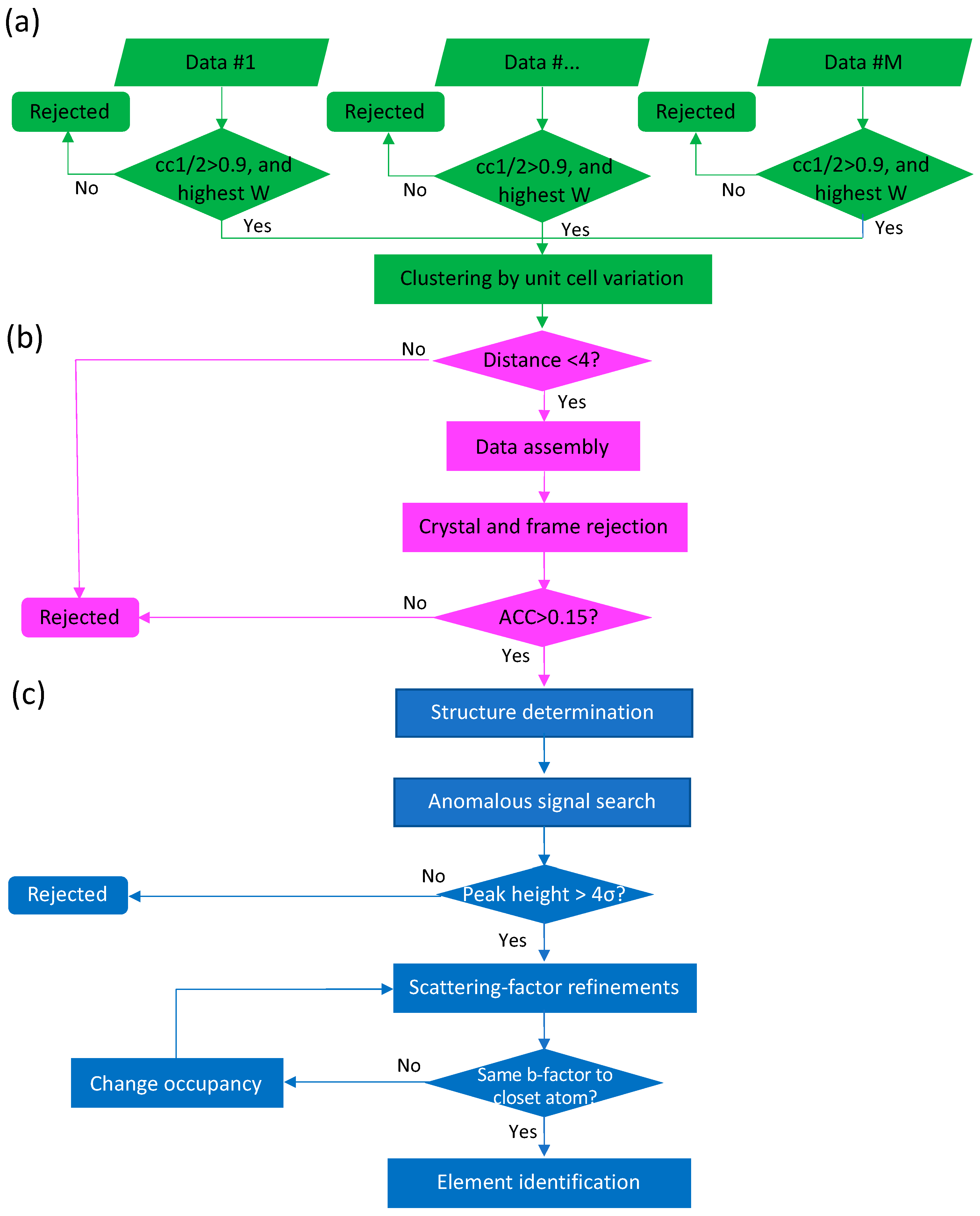
2.4. Data Reduction and Assembly
2.5. Structure Determination and Low-Z Element Identification
3. Results
3.1. Anomalous Diffraction of Na+ in LeuT
3.2. Speciation of Anomalous Scattering Elements in LeuT
3.3. Characterization of Na+ in LeuT
3.4. Conformational Change upon Na+ and Substrate Depletion
4. Discussion
5. Conclusions
Author Contributions
Funding
Institutional Review Board Statement
Informed Consent Statement
Data Availability Statement
Acknowledgments
Conflicts of Interest
References
- Bie, P. Mechanisms of sodium balance: Total body sodium, surrogate variables, and renal sodium excretion. Am. J. Physiol. Integr. Comp. Physiol. 2018, 315, R945–R962. [Google Scholar] [CrossRef] [PubMed]
- Gagnon, K.B.; Delpire, E. Sodium Transporters in Human Health and Disease. Front Physiol 2020, 11, 588664. [Google Scholar] [CrossRef] [PubMed]
- Serrano, R. Salt tolerance in plants and microorganisms: Toxicity targets and defense responses. Int. Rev. Cytol. 1996, 165, 1–52. [Google Scholar] [PubMed]
- Vasak, M.; Schnabl, J. Sodium and Potassium Ions in Proteins and Enzyme Catalysis. Met. Ions. Life Sci. 2016, 16, 259–290. [Google Scholar] [PubMed]
- Del Alamo, D.; Meiler, J.; McHaourab, H.S. Principles of Alternating Access in LeuT-fold Transporters: Commonalities and Divergences. J. Mol. Biol. 2022, 434, 167746. [Google Scholar] [CrossRef] [PubMed]
- Yamashita, A.; Singh, S.K.; Kawate, T.; Jin, Y.; Gouaux, E. Crystal structure of a bacterial homologue of Na+/Cl--dependent neurotransmitter transporters. Nature 2005, 437, 215–223. [Google Scholar] [CrossRef]
- Zeppelin, T.; Ladefoged, L.K.; Sinning, S.; Schiott, B. Substrate and inhibitor binding to the serotonin transporter: Insights from computational, crystallographic, and functional studies. Neuropharmacology 2019, 161, 107548. [Google Scholar] [CrossRef]
- Colas, C. Toward a Systematic Structural and Functional Annotation of Solute Carriers Transporters-Example of the SLC6 and SLC7 Families. Front Pharmacol. 2020, 11, 1229. [Google Scholar] [CrossRef]
- Freissmuth, M.; Stockner, T.; Sucic, S. SLC6 Transporter Folding Diseases and Pharmacochaperoning. Handb Exp. Pharm. 2018, 245, 249–270. [Google Scholar]
- Shi, L.; Quick, M.; Zhao, Y.; Weinstein, H.; Javitch, J.A. The mechanism of a neurotransmitter:sodium symporter--inward release of Na+ and substrate is triggered by substrate in a second binding site. Mol. Cell 2008, 30, 667–677. [Google Scholar] [CrossRef]
- Gotfryd, K.; Boesen, T.; Mortensen, J.S.; Khelashvili, G.; Quick, M.; Terry, D.S.; Missel, J.W.; LeVine, M.V.; Gourdon, P.; Blanchard, S.C.; et al. X-ray structure of LeuT in an inward-facing occluded conformation reveals mechanism of substrate release. Nat. Commun. 2020, 11, 1005. [Google Scholar] [CrossRef] [PubMed]
- Einsle, O.; Andrade, S.L.; Dobbek, H.; Meyer, J.; Rees, D.C. Assignment of individual metal redox states in a metalloprotein by crystallographic refinement at multiple X-ray wavelengths. J. Am. Chem. Soc. 2007, 129, 2210–2211. [Google Scholar] [CrossRef] [PubMed]
- Spatzal, T.; Schlesier, J.; Burger, E.M.; Sippel, D.; Zhang, L.; Andrade, S.L.; Rees, D.C.; Einsle, O. Nitrogenase FeMoco investigated by spatially resolved anomalous dispersion refinement. Nat. Commun. 2016, 7, 10902. [Google Scholar] [CrossRef] [PubMed]
- Liu, Q.; Liu, Q.; Hendrickson, W.A. Robust structural analysis of native biological macromolecules from multi-crystal anomalous diffraction data. Acta Cryst. D Biol Cryst. 2013, 69 Pt 7, 1314–1332. [Google Scholar] [CrossRef] [PubMed]
- Wang, X.H.; Su, M.; Gao, F.; Xie, W.; Zeng, Y.; Li, D.L.; Liu, X.L.; Zhao, H.; Qin, L.; Li, F.; et al. Structural basis for activity of TRIC counter-ion channels in calcium release. Proc. Natl. Acad. Sci. USA 2019, 116, 4238–4243. [Google Scholar] [CrossRef] [PubMed]
- Karasawa, A.; Andi, B.; Fuchs, M.R.; Shi, W.; McSweeney, S.; Hendrickson, W.A.; Liu, Q. Multi-crystal native-SAD phasing at 5 keV with a helium environment. IUCrJ 2022, 9 Pt 6, 768–777. [Google Scholar] [CrossRef]
- Guo, G.; Fuchs, M.R.; Shi, W.; Skinner, J.; Berman, E.; Ogata, C.M.; Hendrickson, W.A.; McSweeney, S.; Liu, Q. Sample manipulation and data assembly for robust microcrystal synchrotron crystallography. IUCrJ 2018, 5 Pt 3, 238–246. [Google Scholar] [CrossRef]
- Guo, G.; Zhu, P.; Fuchs, M.R.; Shi, W.; Andi, B.; Gao, Y.; Hendrickson, W.A.; McSweeney, S.; Liu, Q. Synchrotron microcrystal native-SAD phasing at a low energy. IUCrJ 2019, 6 Pt 4, 532–542. [Google Scholar] [CrossRef]
- Takemaru, L.; Guo, G.; Zhu, P.; Hendrickson, W.A.; McSweeney, S.; Liu, Q. PyMDA: Microcrystal data assembly using Python. J. Appl. Crystallogr. 2020, 53 Pt 1, 277–281. [Google Scholar] [CrossRef]
- Bruni, R.; Kloss, B. High-throughput cloning and expression of integral membrane proteins in Escherichia coli. Curr. Protoc. Protein. Sci. 2013, 74, 29.6.1–29.6.34. 2. [Google Scholar] [CrossRef]
- Quick, M.; Shi, L.; Zehnpfennig, B.; Weinstein, H.; Javitch, J.A. Experimental conditions can obscure the second high-affinity site in LeuT. Nat. Struct. Mol. Biol. 2012, 19, 207–211. [Google Scholar] [CrossRef]
- Quick, M.; Javitch, J.A. Monitoring the function of membrane transport proteins in detergent-solubilized form. Proc. Natl. Acad. Sci. USA 2007, 104, 3603–3608. [Google Scholar] [CrossRef]
- Schneider, D.K.; Shi, W.; Andi, B.; Jakoncic, J.; Gao, Y.; Bhogadi, D.K.; Myers, S.F.; Martins, B.; Skinner, J.M.; Aishima, J.; et al. FMX-The Frontier Microfocusing Macromolecular Crystallography Beamline at the National Synchrotron Light Source II. J. Synchrotron. Radiat. 2021, 28 Pt 2, 650–665. [Google Scholar] [CrossRef] [PubMed]
- Waterman, D.G.; Winter, G.; Gildea, R.J.; Parkhurst, J.M.; Brewster, A.S.; Sauter, N.K.; Evans, G. Diffraction-geometry refinement in the DIALS framework. Acta Crystallogr D Struct Biol. 2016, 72 Pt 4, 558–575. [Google Scholar] [CrossRef] [PubMed]
- Brewster, A.S.; Waterman, D.G.; Parkhurst, J.M.; Gildea, R.J.; Young, I.D.; O'Riordan, L.J.; Yano, J.; Winter, G.; Evans, G.; Sauter, N.K. Improving signal strength in serial crystallography with DIALS geometry refinement. Acta Crystallogr D Struct Biol. 2018, 74 Pt 9, 877894. [Google Scholar] [CrossRef] [PubMed]
- Evans, P.R. An introduction to data reduction: Space-group determination, scaling and intensity statistics. Acta Cryst. D Biol Cryst. 2011, 67 Pt 4, 282–292. [Google Scholar] [CrossRef] [PubMed]
- Evans, P.R.; Murshudov, G.N. How good are my data and what is the resolution? Acta Cryst. D Biol Cryst. 2013, 69 Pt 7, 1204–1214. [Google Scholar] [CrossRef]
- Liu, Q.; Dahmane, T.; Zhang, Z.; Assur, Z.; Brasch, J.; Shapiro, L.; Mancia, F.; Hendrickson, W.A. Structures from anomalous diffraction of native biological macromolecules. Science 2012, 336, 1033–1037. [Google Scholar] [CrossRef]
- Read, R.J.; McCoy, A.J. Using SAD data in Phaser. Acta Cryst. D Biol Cryst. 2011, 67 Pt 4, 338–344. [Google Scholar] [CrossRef]
- Quick, M.; Winther, A.M.; Shi, L.; Nissen, P.; Weinstein, H.; Javitch, J.A. Binding of an octylglucoside detergent molecule in the second substrate (S2) site of LeuT establishes an inhibitor-bound conformation. Proc. Natl. Acad. Sci. USA 2009, 106, 5563–5568. [Google Scholar] [CrossRef]
- Casanal, A.; Lohkamp, B.; Emsley, P. Current developments in Coot for macromolecular model building of Electron Cryo-microscopy and Crystallographic Data. Protein Sci. 2020, 29, 1069–1078. [Google Scholar] [CrossRef]
- Afonine, P.V.; Grosse-Kunstleve, R.W.; Echols, N.; Headd, J.J.; Moriarty, N.W.; Mustyakimov, M.; Terwilliger, T.C.; Urzhumtsev, A.; Zwart, P.H.; Adams, P.D. Towards automated crystallographic structure refinement with phenix.refine. Acta Cryst. D Biol Cryst. 2012, 68 Pt 4, 352–367. [Google Scholar] [CrossRef] [PubMed]
- Thorn, A.; Sheldrick, G.M. ANODE: Anomalous and heavy-atom density calculation. J. Appl. Crystallogr. 2011, 44 Pt 6, 1285–1287. [Google Scholar] [CrossRef] [PubMed]
- Williams, C.J.; Headd, J.J.; Moriarty, N.W.; Prisant, M.G.; Videau, L.L.; Deis, L.N.; Verma, V.; Keedy, D.A.; Hintze, B.J.; Chen, V.B.; et al. MolProbity: More and better reference data for improved all-atom structure validation. Protein. Sci. 2018, 27, 293–315. [Google Scholar] [CrossRef] [PubMed]
- Aurelius, O.; Duman, R.; El Omari, K.; Mykhaylyk, V.; Wagner, A. Long-wavelength macromolecular crystallography-First successful native SAD experiment close to the sulfur edge. Nucl. Instrum. Methods Phys. Res. B 2017, 411, 12–16. [Google Scholar] [CrossRef]
- Weinert, T.; Olieric, V.; Waltersperger, S.; Panepucci, E.; Chen, L.; Zhang, H.; Zhou, D.; Rose, J.; Ebihara, A.; Kuramitsu, S.; et al. Fast native-SAD phasing for routine macromolecular structure determination. Nat. Methods 2015, 12, 131–133. [Google Scholar] [CrossRef] [PubMed]
- Liebschner, D.; Yamada, Y.; Matsugaki, N.; Senda, M.; Senda, T. On the influence of crystal size and wavelength on native SAD phasing. Acta Cryst. D Struct Biol. 2016, 72 Pt 6, 728–741. [Google Scholar] [CrossRef]
- Noskov, S.Y.; Roux, B. Control of ion selectivity in LeuT: Two Na+ binding sites with two different mechanisms. J. Mol. Biol. 2008, 377, 804–818. [Google Scholar] [CrossRef]
- Ma, J.; Lei, H.T.; Reyes, F.E.; Sanchez-Martinez, S.; Sarhan, M.F.; Hattne, J.; Gonen, T. Structural basis for substrate binding and specificity of a sodium-alanine symporter AgcS. Proc. Natl. Acad. Sci. USA 2019, 116, 2086–2090. [Google Scholar] [CrossRef]
- Shaffer, P.L.; Goehring, A.; Shankaranarayanan, A.; Gouaux, E. Structure and mechanism of a Na+-independent amino acid transporter. Science 2009, 325, 1010–1014. [Google Scholar] [CrossRef]
- Errasti-Murugarren, E.; Fort, J.; Bartoccioni, P.; Diaz, L.; Pardon, E.; Carpena, X.; Espino-Guarch, M.; Zorzano, A.; Ziegler, C.; Steyaert, J.; et al. L amino acid transporter structure and molecular bases for the asymmetry of substrate interaction. Nat. Commun. 2019, 10, 1807. [Google Scholar] [CrossRef] [PubMed]
- Jungnickel, K.E.J.; Parker, J.L.; Newstead, S. Structural basis for amino acid transport by the CAT family of SLC7 transporters. Nat. Commun. 2018, 9, 550. [Google Scholar] [CrossRef] [PubMed]
- Tang, L.; Bai, L.; Wang, W.H.; Jiang, T. Crystal structure of the carnitine transporter and insights into the antiport mechanism. Nat. Struct Mol. Biol. 2010, 17, 492–496. [Google Scholar] [CrossRef]
- Kazmier, K.; Claxton, D.P.; McHaourab, H.S. Alternating access mechanisms of LeuT-fold transporters: Trailblazing towards the promised energy landscapes. Curr. Opin. Struct Biol. 2017, 45, 100–108. [Google Scholar] [CrossRef] [PubMed]
- Krishnamurthy, H.; Gouaux, E. X-ray structures of LeuT in substrate-free outward-open and apo inward-open states. Nature 2012, 481, 469–474. [Google Scholar] [CrossRef]
- Malinauskaite, L.; Said, S.; Sahin, C.; Grouleff, J.; Shahsavar, A.; Bjerregaard, H.; Noer, P.; Severinsen, K.; Boesen, T.; Schiott, B.; et al. A conserved leucine occupies the empty substrate site of LeuT in the Na(+)-free return state. Nat. Commun. 2016, 7, 11673. [Google Scholar] [CrossRef]
- Christensen, J.J.; Hill, J.O.; Izatt, R.M. Ion binding by synthetic macrocyclic compounds. Science 1971, 174, 459–467. [Google Scholar] [CrossRef]
- Hendrickson, W.A. Anomalous diffraction in crystallographic phase evaluation. Q Rev. Biophys. 2014, 47, 49–93. [Google Scholar] [CrossRef]
- Kawakami, K.; Umena, Y.; Kamiya, N.; Shen, J.R. Location of chloride and its possible functions in oxygen-evolving photosystem II revealed by X-ray crystallography. Proc. Natl. Acad. Sci. USA 2009, 106, 8567–8572. [Google Scholar] [CrossRef]
- Zhou, Y.; MacKinnon, R. The occupancy of ions in the K+ selectivity filter: Charge balance and coupling of ion binding to a protein conformational change underlie high conduction rates. J. Mol. Biol. 2003, 333, 965–975. [Google Scholar] [CrossRef]
- Kazantsev, A.V.; Krivenko, A.A.; Pace, N.R. Mapping metal-binding sites in the catalytic domain of bacterial RNase P RNA. RNA 2009, 15, 266–276. [Google Scholar] [CrossRef] [PubMed]
- Langan, P.S.; Vandavasi, V.G.; Weiss, K.L.; Afonine, P.V.; El Omari, K.; Duman, R.; Wagner, A.; Coates, L. Anomalous X-ray diffraction studies of ion transport in K(+) channels. Nat. Commun. 2018, 9, 4540. [Google Scholar] [CrossRef] [PubMed]




| Data Collection | LeuT (Multi-Crystals) | LeuT w Crown-5 |
|---|---|---|
| Beamline | FMX (NSLS-II) | FMX (NSLS-II) |
| Wavelength (Å) | 2.48 | 2.48 |
| Space group | C2 | C2 |
| Unit cell (Å) | ||
| a, b, c (Å) | 87.11, 86.38, 80.73 | 86.44, 87.38, 80.80 |
| a, b, γ (°) | 90.0, 95.3, 90.0 | 90.00, 95.1, 90.00 |
| Solvent content (%) | 53.2 | 53.5 |
| Bragg spacings (Å) | 38.04–4.001 (4.144–4.001) | 39.44–3.8 (3.936–3.8) |
| Total reflections | 595,518 (60,371) | 19,702 (1975) |
| Bijvoet unique reflections | 10,240 (1028) | 11,251 (594) |
| Completeness (%) | 99.65 (100.00) | 98.50 (98.99) |
| <I/σ(I)> | 26.6 (21.3) | 2.3 (0.7) |
| Rsplit | 0.027 | 0.272 |
| Multiplicity | 116 (117.9) | 3.3 (3.3) |
| CC1/2 | 0.997 (0.996) | 0.982 (0.535) |
| Refinement | ||
| Resolution (Å) | 4 | 3.8 |
| No. reflections | 5110 (514) | 5911 (589) |
| Rwork/Rfree | 0.169/0.201 | 0.272/0.315 |
| No. atoms | 4263 | 4056 |
| Wilson B factor (Å2) | 60.79 | 122.14 |
| Average B factor (Å2) | 55.7 | 125.05 |
| R.m.s. deviations | ||
| Bond length (Å) | 0.004 | 0.002 |
| Bond angle (°) | 0.69 | 0.49 |
| PDB code | 8FT4 | 8FT5 |
| Occupancy | f”(Na1) | f”(Na2) | f”(Cl) | f”(Peak11) | f”(S) |
|---|---|---|---|---|---|
| 1 | 0.16 | 0.20 | 1.33 | 0.51 | 1.05 |
| 0.9 | 0.32 | 0.33 | 1.21 | 0.52 | 1.13 |
| 0.8 | 0.37 | 0.36 | 1.25 | 0.62 | 1.21 |
| 0.7 | 0.43 | 0.39 | 1.32 | 0.69 | 1.27 |
| 0.6 | 0.50 | 0.45 | 1.45 | 0.80 | 1.42 |
| 0.5 | 0.57 | 0.55 | 1.61 | 0.91 | 1.58 |
| 0.4 | 0.71 | 0.54 | 1.84 | 1.09 | 1.94 |
| 0.3 | 0.89 | 0.56 | 2.15 | 1.36 | 2.30 |
| 0.2 | 0.88 | 0.61 | 2.24 | 1.48 | 2.69 |
| 0.1 | 0.41 | 0.38 | 1.22 | 0.79 | 2.97 |
Disclaimer/Publisher’s Note: The statements, opinions and data contained in all publications are solely those of the individual author(s) and contributor(s) and not of MDPI and/or the editor(s). MDPI and/or the editor(s) disclaim responsibility for any injury to people or property resulting from any ideas, methods, instructions or products referred to in the content. |
© 2023 by the authors. Licensee MDPI, Basel, Switzerland. This article is an open access article distributed under the terms and conditions of the Creative Commons Attribution (CC BY) license (https://creativecommons.org/licenses/by/4.0/).
Share and Cite
Karasawa, A.; Liu, H.; Quick, M.; Hendrickson, W.A.; Liu, Q. Crystallographic Characterization of Sodium Ions in a Bacterial Leucine/Sodium Symporter. Crystals 2023, 13, 183. https://doi.org/10.3390/cryst13020183
Karasawa A, Liu H, Quick M, Hendrickson WA, Liu Q. Crystallographic Characterization of Sodium Ions in a Bacterial Leucine/Sodium Symporter. Crystals. 2023; 13(2):183. https://doi.org/10.3390/cryst13020183
Chicago/Turabian StyleKarasawa, Akira, Haijiao Liu, Matthias Quick, Wayne A. Hendrickson, and Qun Liu. 2023. "Crystallographic Characterization of Sodium Ions in a Bacterial Leucine/Sodium Symporter" Crystals 13, no. 2: 183. https://doi.org/10.3390/cryst13020183
APA StyleKarasawa, A., Liu, H., Quick, M., Hendrickson, W. A., & Liu, Q. (2023). Crystallographic Characterization of Sodium Ions in a Bacterial Leucine/Sodium Symporter. Crystals, 13(2), 183. https://doi.org/10.3390/cryst13020183

