Abstract
d-mannitol is a common six-carbon sugar alcohol, which is widely used in food, chemical, pharmaceutical, and other industries. Polymorphism is defined as the ability of materials to crystallize into different crystal structures. It has been reported for a long time that d-mannitol has three polymorphs: β, δ, and α. These different polymorphs have unique physicochemical properties, thus affecting the industrial applications of d-mannitol. In this review, we firstly introduced the characteristics of different d-mannitol polymorphs, e.g., crystal structure, morphology, molecular conformational energy, stability, solubility and the analytical techniques of d-mannitol polymorphisms. Then, we described the different strategies for the preparation of d-mannitol crystals and focused on the polymorphic control of d-mannitol crystals in the products. Furthermore, the factors of the formation of different d-mannitol polymorphisms were summarized. Finally, the application of mannitol polymorphism was summarized. The purpose of this paper is to provide new ideas for a more personalized design of d-mannitol for various applications, especially as a pharmaceutical excipient. Meanwhile, the theoretical overview on polymorphic transformation of d-mannitol may shed some light on the crystal design study of other polycrystalline materials.
1. Introduction
Mannitol, also known as d-mannitol, is the most abundant six-carbon sugar alcohol in nature, which can also crystallize in a manner that two mannitol molecules associate with one water molecule, forming the lattice with an overall stoichiometry of a mannitol hemihydrate (MHH) (C6H14O6·0.5H2O) [1]. Its structural formula is shown in Figure 1, which is the isomer of sorbitol. Due to its superior characteristics, such as low calorific value, no moisture absorption, high stability, and suitability as a sweetener, mannitol has been widely used in the chemical industry [2], food industry [3], and pharmaceutical industry [4]. On one hand, mannitol, a typical polyol, and its hydroxyl group can participate in many chemical reactions under certain conditions and generate various organic chemicals, such as polyether and high-temperature-resistant foam plastics [5]. On the other hand, because of its sweet taste and pleasant texture [6], mannitol can be used as a sweetener or antistick agent in sugar-free gum [7]. Moreover, taking the advantages of nonhygroscopicity, good compatibility, high solubility, and rapid disintegration [8], mannitol as a pharmaceutical excipient plays an important role in the pharmaceutical industry.
Figure 1.
d-mannitol structural formula.
In the pharmaceutical field, mannitol, an important pharmaceutical excipient, can be used in various dosage forms as a diluent and flavoring agent. In tablets, mannitol is added to reduce the risk of tablet hardness loss during storage [9]. Mannitol also shows excellent mechanical compression properties, which can reduce the formulation sensitivity to the tablet speed and increase the compressibility of the material without interaction with the active ingredient [10]. In addition, mannitol can be used as a proppant in lyophilized injections and can prevent thickening in suspensions [4].
Studies on mannitol crystals emerge in an endless stream. When mannitol is used as an excipient for protein-based active ingredients, the crystallization process needs to be controlled to maintain the function of the active ingredient [11]. When mannitol is used as a filler in formulations of solid preparations, its relatively high melting point and low hygroscopic properties are critical. These physical properties depend on the solid molecular structure and three-dimensional accumulation of mannitol molecules in the lattice, i.e., the polymorphs of mannitol [12]. The control of mannitol polymorphs is of great importance because transitions between different solid-state arrangements of mannitol change its properties required for specific applications. Understanding the physicochemical characteristics and preparation methods of different mannitol polymorphs is conducive for accurate and personalized use of it. In this paper, the physicochemical characteristics of mannitol, e.g., crystal structure, morphology, and intramolecular interaction, are reviewed. The preparation methods of different mannitol polymorphs as well as the underlying mechanisms about polymorphic control of mannitol crystals are summarized.
2. Physicochemical Properties and Analytical Techniques of d-Mannitol Crystals
Polycrystalline and polymorphic phenomena are extremely different. Polycrystalline materials are almost all organic substances because many crystals can be formed (usually of the same form). Polymorphism is a property to form different structures. As a typical small molecule polyhydroxy compound, mannitol has been reported to have polymorphism for a long time, since mannitol comes in three different forms: α, β, and δ [13,14]. The polymorphic crystalline mannitol is endowed with different physicochemical properties and can be characterized by a variety of analytical techniques.
2.1. Physicochemical Properties of d-Mannitol Crystals
Understanding the relationship between the properties of the solid state and the crystal structure of the possible phase is an important part of optimizing operations and developing strategies and designing suitable stability schemes for substances [13]. Su et al. [15] summarized the unit cell parameters and nomenclature of d-mannitol polymorphs in the literature (shown in Table 1). It can be seen from Table 1 that the crystal structure and unit cell parameters of β crystals of mannitol were first proposed by Marwick et al. [16] in 1931. In 2003, Botez et al. determined the δ form as a monoclinic symmetric crystal and gave the parameters of the related unit cells [17]. In the same year, Fronczek et al. analyzed and summarized the previous work and determined that there were three polymorphs of mannitol: β, δ, and α [18]. The α and β forms both have P212121 symmetry, differ primarily in their intermolecular hydrogen bonding networks, and have previously only been reliably differentiated experimentally by X-ray diffraction. The δ form is set apart by its significant change in space group symmetry (P21 rather than P212121), different Z value (2 rather than 4), and lower melting point (mp 155 °C rather than ~166 °C of α/β) [12]. Intermolecular interactions in different crystal cells of d-mannitol polymorphs are shown in Figure 2 [19]. The crystal structure parameters of different mannitol forms are shown in Table 1. The stability of the mannitol polymorphs is β > α > δ. Therefore, the majority of mannitol sold in the market is in the β form.
Figure 2.
Intermolecular interactions in different crystal cells of d-mannitol polymorphs. (a) α, (b) β, and (c) δ. Reprinted from Ref. [19]. Copyright 2020, with permission from Elsevier.
Table 1.
The review of unit cell parameters and nomenclature of d-mannitol anhydrous polymorphs in the literature. Reprinted from Ref. [15]. Copyright 2017, with permission from Elsevier.
Table 1.
The review of unit cell parameters and nomenclature of d-mannitol anhydrous polymorphs in the literature. Reprinted from Ref. [15]. Copyright 2017, with permission from Elsevier.
| Mark | Literature | Space Group | a/nm | b/nm | c/nm | β/(°) | v/nm3 | z | Dx/kg·m−3 |
|---|---|---|---|---|---|---|---|---|---|
| β | Marwick, 1931 [16] | P212121 | 0.865 | 1.690 | 0.556 | – | 203 ① | 4 | 1.488 |
| β | Rye, 1952 ② [20] | P212121 | 0.865 | 1.690 | 0.556 | – | 203 ① | 4 | 1.488 |
| β | Berman, 1968 [21] | P212121 | 0.8672 | 1.6875 | 0.5560 | – | – | 4 | 1.487 |
| β | Walter-Levy, 1968 [22] | P212121 | 0.8672 | 1.689 | 0.5549 | – | – | 4 | 1.489 |
| β | Kaminsky, 1997 [23] | P212121 | 0.8694 (7) | 1.6902 (8) | 0.5549 (6) | – | 815 | 4 | 1.490 (2) |
| β | R. Fronczek, 2003 [18] | P212121 | 0.55381 (10) | 0.8580 (2) | 1.6795 (5) | – | 789.0 (3) | 4 | 1.516 |
| α | Walter-Levy, 1968 [22] | P212121 | 0.8839 | 1.8778 | 0.4896 | – | – | 4 | 1.470 |
| K | Kim, 1968 [24] | P212121 | 0.8942 | 1.8798 | 0.4893 | – | – | 4 | 1.471 |
| α | R. Fronczek, 2003 [18] | P212121 | 0.48653 (10) | 0.8873 (2) | 1.8739 (3) | – | 809.0 (3) | 4 | 1.496 |
| δ | Walter-Levy, 1968 [22] | P21 or P21/m | 0.5095 | 1.8254 | 0.4919 | 118.36 | – | 2 | 1.501 |
| δ | R. Fronczek, 2003 [18] | P21 | 0.4899 (2) | 1.8268 (6) | 0.5043 (2) | 118.39 (2) | 397.0 (3) | 2 | 1.524 |
| δ | Botez, 2003 [17] | P21 | 0.508941 (5) | 1.82504 (2) | 0.491702 (5) | 118.303 | 402.103 | 2 | 1.377 ③ |
① Volume per molecule, and the others are volume per unit cell. ② The author also mentioned that the β form they obtained was in agreement with Marwick’s result. ③ The densities of mannitol polymorphs in this work are all lower than others (1.394 kg·m−3 for the β form).
Optical microscope and SEM images of different mannitol polymorphs are shown in Figure 3. It can be seen that the optical microscope cannot be used as an effective tool to identify the polymorphic form [25]. However, some differences can be identified from the SEM images. The morphology of the α and β forms of mannitol are needle-like, while the δ form of mannitol is smooth and rod-like. Meanwhile, the morphology changes brought about by different crystal forms will also lead to a change in the particle size of mannitol. Benetti et al. [26] isolated the dynamically stable mannitol polymorphic form by recrystallization. They determined the particle size distribution of three forms of mannitol and found that the β form has the narrowest particle size distribution, with most particles less than 30 µm, while the α and δ forms have a similar particle size distribution with a median volume diameter of about 23 µm. Cares-Pacheco et al. [27] prepared pure β and α forms of mannitol by antisolvent precipitation and measured their median volume diameters. They found that the β form made of rods had a D[Y,0.5] of 26.7 μm and a D[Y,0.9] of 81.7 μm, while the α form with needle-shape morphology had a D[Y,0.5] of 25.3 μm and a D[Y,0.9] of 42.4 μm.
Figure 3.
Optical microscope and SEM images of different mannitol polymorphs: (a) β form, (b) α form, and (c) δ form. Adapted with permission from Ref. [25]. Copyright 2010, American Chemical Society.
In addition to the differences in crystal structure and morphology, mannitol also has an obvious dissimilarity in stability and thermodynamic properties, and this dissimilarity often depends on its microscopic properties, such as the hydrogen bonding force, van der Waals interactions, molecular conformation energy, and multiple molecular interactions. The thermodynamic stability of mannitol polymorphs is β < α < δ [19]. The discrepancy of mannitol polymorphs is mainly due to the fact that compared with the β and α forms connected by trihydrogen, dihydrogen, and single hydrogen bonds, the central molecules of the δ form are mostly connected with the surrounding molecules in the form of a single hydrogen bond. As a result, hydrogen bonds (HBs) of the δ form of mannitol have weaker interactions, are more likely to break, and thus are the least stable. Meanwhile, weak van der Waals interactions and multiple molecular interactions (even those with obvious H bond or π–π stack interactions) should not be ignored [28]. On the other hand, because of the difference in conformational energy, the higher the conformational energy, the worse the stability, and the conformation energy of the molecules in the three mannitol polymorphs is β < α < δ [19]. In fact, in addition to mannitol, hydrogen bonds also contribute significantly to the polymorphism formation of other organic crystals. Cruz-Cabeza et al. [29] conclude that molecular size and molecular flexibility do not affect the tendency of molecules to crystallize in several polymorphisms. Molecules that can form hydrogen bonds are only more likely to be polymorphic than those that cannot. However, we must remember that van der Waals interactions are generally dominant in organic crystals. When a molecule has multiple HB donors and recipients, different HB pairs may be seen in polymorphism.
At the same time, the thermodynamic stability of different mannitol polymorphs is also closely related to their solubility. Cornel et al. [25] measured the solubility of three mannitol polymorphs in water with the change of temperature; the solubility is δ > α > β at the same temperature (as shown in Figure 4a). Moreover, Yu et al. also detected the eutectic melting heat absorption of different mannitol polymorphs and obtained their Gibbs free energy within a certain temperature range (350 K–450 K). They found that the α and β forms of mannitol melt congruently at nearly the same temperature (166.0 and 166.5 °C, respectively). The δ form melts incongruently (mp≈155 °C) since the unstable liquid formed upon melting crystallizes to the α form, which then melts congruently (as shown in Figure 4b) [30]. All the thermodynamic data are consistent with the thermodynamic stability of mannitol.
Figure 4.
(a) Gibbs free energy and solubility. Adapted with permission from Ref. [25]. Copyright 2010, American Chemical Society; (b) of different mannitol polymorphs. Adapted with permission from [30]. Copyright 2005, American Chemical Society.
In addition, the different morphology and particle size presented by different mannitol polymorphs also affect its surface heterogeneity, which is reflected in all aspects because the overall surface chemistry of a crystalline solid is not only a reflection of the various crystal sections, but also of the unique combination of impurities, growth steps, crystal edges, surface pores, local degree of crystallinity, and surface functional groups [31]. Cares-Pacheco et al. [32] prepared pure β and α forms by antisolvent precipitation (acetone) and treated them by cryogenic milling (CM) and/or spray drying (SD). It was found that the surface energy increased after all forms of treatment, leading to an increase in adsorption behavior on solid surfaces. Furthermore, different morphology can also have a certain effect on surface heterogeneity. Ho et al. [33] studied the change of surface energy heterogeneity of the β form with different crystal morphology by finite concentration reversed-phase gas chromatography. The surface energy ranges of mannitol with different aspect ratios were similar, but the relative ratios of energy values were significantly different. With the decrease in the aspect ratio of mannitol, the displacement of the total contribution of the low dispersion surface energy region decreases.
More importantly, it is also found that the δ form of mannitol possesses strong compaction properties and shows superior tabletability in comparison with the α and β forms [10]. Yoshinari et al. [34] proved that δ form particles had the ability to enhance plastic deformability due to their unique particle structure. Wagner et al. [6] also validated the superior compactability and disintegration behavior of δ mannitol during roll compaction and subsequent tableting. Compared with β mannitol, they found that δ mannitol granules possess better compactability, which could be employed to solve problems such as poor flow performance during tablet pressing. The physicochemical properties of different mannitol polymorphs are summarized in Table 2.
Table 2.
Physicochemical properties of different d-mannitol polymorphs.
2.2. Analytical Techniques of d-Mannitol Polymorphisms
The various physicochemical properties of polymorphic mannitol are often used as the basis for development, whereas polymorphic transition is a kinetic process that may occur progressively after the final formulation (e.g., tablet) with the active pharmaceutical ingredient (API). Therefore, it is very important to characterize mannitol [36]. At present, X-ray powder diffraction (XPRD), differential scanning calorimetry (DSC), Raman, or several analytical methods are commonly used to characterize polymorphic mannitol.
X-ray powder diffraction is one of the most important techniques for the identification of crystal forms, and its applicability for the quantification of crystal phases in tablets has been demonstrated [37]. Cares-Pacheco et al. characterized different polymorphisms of mannitol, as shown in Figure 5. It can be seen that the β form of mannitol was identified at the peaks of 10.4°, 14.56°, and 16.74°; the α form of mannitol at the peaks of 13.64° and 17.18°; and the δ form of mannitol at the peak of 9.7° [38,39].
Figure 5.
X-ray diffractograms of different d-mannitol polymorphs. Reprinted from Ref. [27] Copyright 2014, with permission from Elsevier.
Differential scanning calorimetry (DSC) is among the most common techniques used in pharmaceutical development for the characterization of drug candidates, intermediates, excipients, and prototype drug products. It can be used to determine the thermodynamic stability of mannitol. It is generally agreed that the α and β forms of mannitol are monotropically related, while α and δ and β and δ may be enantiotropically related [40]. Therefore, DSC is usually used to determine the melting point of mannitol to judge the difference between mannitol forms. Burger et al. [41] determined the thermodynamic relationship between different mannitol polymorphs by DSC. As shown in Figure 6, the DSC curves of the α and β forms of mannitol show one endothermic peak representing the melting of the respective crystal forms; i.e., the α form of mannitol melts at 166 °C, and the β form of mannitol melts at 166.5 °C, while the δ form of mannitol melts at approximately 155 °C.
Figure 6.
DSC curves of different d-mannitol polymorphs (heating rate 5 K min−1). (I) α form of mannitol, (II) β form of mannitol, and (III) δ form of mannitol. Reprinted from Ref. [41] Copyright 2000, with permission from Elsevier.
Spectroscopic techniques, such as infrared (IR) and Raman, complement the diffraction techniques by supplying information on the short-range structure of polymorphs. The fundamental molecular vibrations are different for each polymorph providing a unique ‘fingerprint’ in the form of a spectrum [42]. Differences in mannitol polymorphisms were also measured by Burger et al. [41] using FTIR and Raman spectroscopy (as shown in Figure 7). They found that the FTIR spectra of different mannitol polymorphs showed significant differences relating to O–H and C–H stretching vibrations in the range between 3700 and 2500 cm−1 as well as differences in the C–H deformation vibrations between 1400 and 1200 cm−1. The vibrations involving the stretching of the C–O bond (1400 to 1200 cm−1) also showed significant shifts for the three polymorphs. Furthermore, differences can be found in the region between 800 and 600 cm−1. The spectral region between 3000~2800 cm−1 and 1150~1100 cm−1 is suitable for distinguishing these three polymorphisms with FT Raman spectroscopy.
Figure 7.
The FTIR and Raman spectroscopy of d-mannitol polymorphs. (a) FTIR and (b) Raman spectroscopy. Reprinted from Ref. [41] Copyright 2000, with permission from Elsevier.
3. Polymorphic Control during the Preparation of Mannitol Crystals
It has been reported that there are many methods to prepare mannitol with different polymorphs, such as recrystallization [26], spray drying [43], and freeze drying [44]. The recrystallization method mainly controls the mannitol polymorphs by adding different solvents or adjusting the drip rate, while the spray-drying method mainly adjust the mannitol polymorphs by regulating the inlet and outlet temperatures, changing the solid–liquid composition. The freeze-drying method is mainly used for lyophilized pharmaceutical dosage, and mannitol polymorphs can be obtained through the changes of the amount of added lyophilized solution containing protein and freezing-drying temperature.
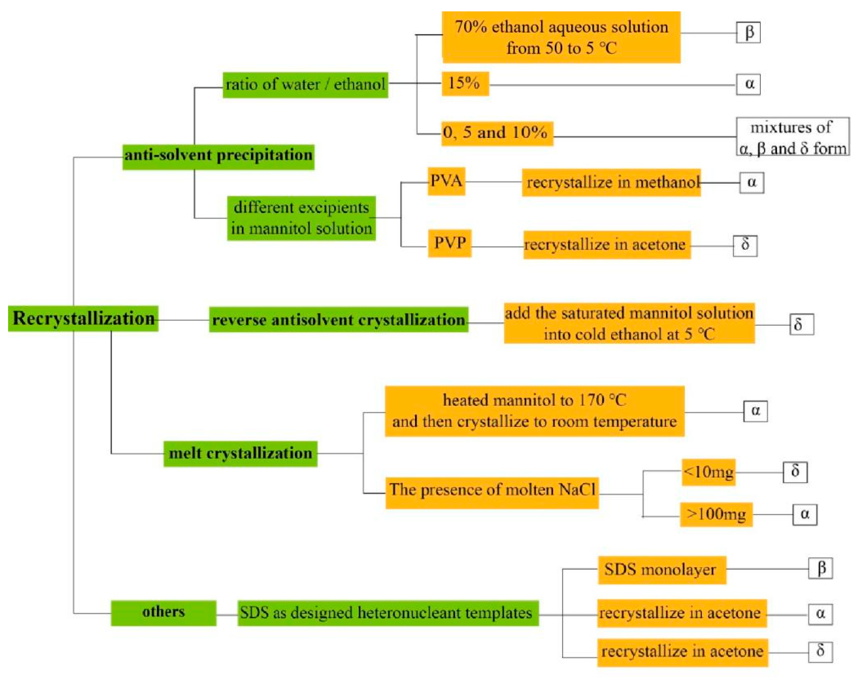
3.1. Recrystallization
Recrystallization is a process by which crystals are dissolved in a solvent or melted and recrystallized from the solution or melt. Among them, antisolvent precipitation is the most common method for the preparation of mannitol with different polymorphs. The antisolvent precipitation method dissolves a compound in the solvent and then pours it into the antisolvent so that fine particles of the compound precipitate out of the mixture solvent. This method has long been used to prepare micron and nanoscale drug particles [45]. Su et al. [46] used the antisolvent precipitation method to prepare mannitol crystals, among which anhydrous ethanol was used as the antisolvent. The mannitol of the α form was obtained by fast cooling a saturated mannitol solution in a 70 wt% ethanol aqueous solution from 50 to −5 °C, whereas the δ form of mannitol was produced by a reverse antisolvent crystallization with the addition of the saturated mannitol solution into cold ethanol at −5 °C, which reversed the solvent addition order compared with the antisolvent precipitation method [47]. The products were both filtered and then dried under vacuum at 40 °C for 24 h. Kaialy et al. [48] also found that the recrystallization of mannitol from different antisolvent media resulted in different mannitol polymorphs, and the ratio of water had considerable influence on its physical properties and powder morphology. When mannitol crystallized in ethanol/water, the crystal morphology of mannitol could be adjusted by changing the ratio of ethanol/water, and the ratio of FPF could be optimized. The mannitol of the β form was obtained from ethanol containing 15% water, while ethanol with relatively low amounts of water (0, 5 and 10%) produced mixtures of the α, β, and δ forms of mannitol.
Meanwhile, the addition of other excipients during the process affects the formation of mannitol crystal recrystallization. Benetti et al. [26] prepared the α form of mannitol by adding PVA into mannitol aqueous solution, and then the recrystallization process was performed in methanol. The mannitol of the δ form was obtained by adding acetone to the mannitol solution in the presence of PVP. Moreover, Penha et al. [49] used distinct sodium dodecyl sulfate (SDS) self-assemblies (monolayer, micelle, or crystal) as designed heteronucleant templates to selectively crystallize mannitol in cooling crystallization. They dictated SDS heteronuclear self-assemblies in a homogeneous solution containing SDS and mannitol by controlling the crystallization temperature and SDS concentration. The formation of an SDS monolayer at the air–solution interface was favorable for the formation of the β form of mannitol, and the presence of SDS micelles promoted the preferential crystallization of the metastable α form of mannitol. The presence of hard SDS crystal templates selectively induced the formation of the unstable δ form of mannitol.
Apart from that, different mannitol polymorphs can be prepared by the melt crystallization method. Cornel et al. [25] prepared the α form of mannitol by heating mannitol to 170 °C to form a melt and then crystallizing it to room temperature through a natural cooling profile to obtain the target crystals. Telang et al. [50] found that sodium chloride and mannitol showed significant melt miscibility, and the presence of sodium chloride (up to 7.5% w/w or 0.20 mole fraction of NaCl) could affect the melting, crystallization, and polymorphism of mannitol. Depending on the sample size performed in the VTXRD experiment, the δ form of mannitol was obtained with a sample size less than 10 mg, and the α form of mannitol was produced with a sample size above 100 mg. The schematic of the recrystallization method for the preparation of polymorphic mannitol is shown in Figure 8.
Figure 8.
Schematic of recrystallization method for the preparation of polymorphic mannitol.
3.2. Spray Drying
Spray drying is a drying technology, which is fast, efficient, and easy for large-scale production. Its main processes include the atomization of flowing materials into small droplets, instantaneous heating and flash drying of the droplets within a hot medium, and finally the collection of dried powder. Furthermore, the spray drying of polycrystalline materials, such as mannitol, enables simultaneous solvent removal and crystallization during rapid particle formation. The spray drying of mannitol mainly involves three processes, namely mass transfer, heat transfer, and crystallization. By adjusting the material formulation, the above three processes can be controlled, and mannitol with different polymorphs can be prepared.
Vanhoorne et al. [51] produced the δ form of mannitol by cospray drying with PVP. The produced δ form of mannitol could be stored stably for at least 6 months, and they found that it performed well in drugs with poor compressibility. Abdullahi et al. [52] used X-ray computed tomography (XCT) to elucidate the morphology and microstructure of mannitol or mannitol/PVP particles during spray drying. They found that mannitol aqueous solutions of different concentrations produced particles with different levels of crystallinity, and the particle size and surface roughness increased with increasing concentrations of mannitol. The mannitol of the α form and δ form were produced at low concentrations (up to 7%), with the more stable β form generally occurring at higher concentrations (more than 7%). Zhang et al. [53] spray-dried self-assembled mannitol samples using mannitol/LB Agar (peptone from casein 27.03%, yeast extract 13.51%, NaCl 27.03%, and agar 32.43%) as a starting material. Using n-hexane as the polymorphic transformation reagent, β-mannitol and δ-mannitol/LB Agar particles were converted to α-mannitol, and mannitol/LB Agar particles with controllable roughness were synthesized. Wang et al. [54] also found that during spray drying, as the feed liquid concentration increased from 2% to 8% or 15%, the content of the β form of mannitol in dried products increased from 70% to 100% accompanied by a decrease in the content of the α form of mannitol and the formation of intergranular voids.
In addition, mannitol polymorphism can be controlled by changing the process parameters during spray drying [55,56]. Littringer et al. [57] found that at an outlet temperature of 67 °C (M67), only the stable β form of mannitol was formed, and the particle surface was composed of rod-like crystals with a rough appearance. When the outlet temperature was 84 °C (M84) or 102 °C (M102), a small amount of the α form of mannitol appeared, and the surface of the particles became smooth due to the stained crystals. Maas et al. [58] also prepared mannitol particles with different surface roughness by spray drying at different outlet temperatures. It was found that the amount of β form of mannitol was basically unchanged (95%) in the samples spray-dried from 60 to 110 °C. However, upon a further increase in the outlet temperature, the content of the α form of mannitol increased significantly, reaching about 16% in samples dried from 140 °C. Mönckedieck et al. [59] made the same discovery, but they also concluded that neither particle shape nor surface roughness could be controlled independently. The schematic of the spray-drying method for the preparation of polymorphic mannitol is shown in Figure 9.
Figure 9.
Schematic of spray-drying method for the preparation of polymorphic mannitol.
3.3. Freeze Drying
Freeze drying is commonly used for manufacturing injectable pharmaceutical products. In general, freeze-dried formulations contain multiple components, such as active pharmaceutical ingredients, bulking agents, lyoprotectants, cryoprotectants, and buffers [60]. Protein drugs are often processed with mannitol as excipients during freeze drying because they can minimize thermal stress, mitigate dehydration stress, and maintain protein structure and activity, making them particularly suitable for preserving protein drugs [61]. As early as 1998, Kim et al. [62] found that polymorphisms of mannitol could affect lyophilized products, and when mannitol is present as a single component, both the freezing rate and mannitol concentration affect the crystalline form of mannitol in the freeze-dried solids. Slow freezing of 10% (w/v) mannitol yields a mixture of the α and β forms of mannitol, while rapid freezing of the same solution yields the δ form of mannitol. The rapid freezing of 5% (w/v) mannitol mainly produces the β form. Grohganz et al. [63] compared the effect of a lysozyme addition on the mannitol polymorph in freeze drying. They found that the δ form of mannitol was mainly formed when the lysozyme concentration was higher than 20% (w/w) in lyophilized samples. Similarly, Pajander et al. [64] found that the freeze-drying process resulted in a mixture of the β and δ forms of mannitol, and mannitol was transferred from the β form to the δ form as the lysozyme concentration increased. The schematic of the freeze-drying method for the preparation of polymorphic mannitol is shown in Figure 10.
Figure 10.
Schematic of freeze-drying method for the preparation of polymorphic mannitol.
In addition, adjusting the freeze-drying process parameters can also be used to control the mannitol polymorphs. Chakkittakandy et al. [65] used syringes to drip and spray mannitol solutions into small containers containing liquid nitrogen before freeze drying. They found that when samples went through the same sublimation process, samples made up of small droplets and large droplets were rapidly frozen by liquid nitrogen and crystallized into different polymorphs. In the case of small droplets produced by spraying, only the δ form of mannitol was formed, and there was no sign of the β form of mannitol. In the case of large droplets produced by adding them through a syringe, the mannitol of both the δ and β forms can be observed. Therefore, they concluded that polymorphism occurs during freezing, and different mannitol polymorphs can be prepared depending on the freezing method used.
Nakagawa et al. [66] found that different freezing schemes resulted in different polymorphic distributions in mannitol freeze-dried products. When the sample was cooled at −2.0 °C/min, the proportion of the β form of mannitol decreased and the proportion of the δ and α forms increased as the nucleation temperature decreased, with the δ form accounting for a larger proportion. When the sample was cooled at −0.5 °C/min, the ratio of the α form of mannitol decreased to 0, and the ratio of the δ and β forms of mannitol increased as the nucleation temperature decreased, with the β form accounting for more. Liao et al. [67] cooled the lyophilized solution containing protein, mannitol, trehalose, 0.01% (w/v) polysorbate 80, and phosphate buffer (pH = 7.2) to −45 °C at a rate of 1 °C/min and found that annealing was conducive to the crystallization of mannitol. In the absence of protein, the mannitol of the δ form and hemihydrate mixtures were obtained at both low (−18 °C) and high (−8 °C) annealing temperatures. In the presence of protein, high-temperature annealing promoted the crystallization of the δ form of mannitol and inhibited the formation of hemihydrate mannitol, while low-temperature annealing favored the formation of hemihydrate mannitol. Although freeze drying is an effective way to improve the long-term stability of nano drugs and biological drugs, its high production cost is still a key factor affecting its application in the pharmaceutical field [68]. The polymorphic control strategies of different mannitol preparation methods are summarized in Figure 11.
Figure 11.
The polymorphic control strategies of different mannitol preparation methods.
4. Kinetic and Thermodynamic Factors in Polymorphic Control of Mannitol
The same molecule of different polymorphs may exhibit different properties, such as dissolution rate, bioavailability, melting point, stability, solubility, and hygroscopicity. Therefore, it is important to identify and regulate the mannitol polymorphs that may be formed at different stages of the manufacturing process [69]. Understanding the underlying factors about polymorphic control of mannitol is critical to obtain the most acceptable mannitol form and avoid the failure of the production process. This review summarized the main theoretical research on the polymorphic control of mannitol, including crystal growth kinetics and thermodynamics.
4.1. Crystal Growth Kinetic Factors
Crystal growth kinetics mainly studies the law between the growth rate and growth driving force during crystallization, including nuclear dynamics and growth kinetics, both of which may play a decisive role in crystal growth. Su et al. [15] reviewed the literature on mannitol crystal growth and found that its growth would be affected by a variety of dynamic factors. They reanalyzed the induction time and supersaturation data in order to elucidate the crystal growth mechanism of the δ form of mannitol by calculating the relationship among the parameters related to nucleation rate, growth time, and supersaturation during the entire crystallization process. They found that the metastable δ form of mannitol hardly follows the spiral growth mechanism, and its growth mechanism should be 2D nucleation-mediated during cooling crystallization.
O’Sullivan et al. [70] monitored the growth trend of the β form of mannitol by using Focused Beam Reflectance Measurement (FBRM) and Particle Vision and Measurement (PVM) Nucleation. They found that when the δ form of mannitol was added to a saturated mannitol solution, it steadily increased the supersaturation level of the solution relative to the β form as the δ form dissolved, leading to a correlated increase in the amount of the β form. They speculated that this increase was likely due to the growth of the β form of mannitol formed by its spontaneous nucleation as well as a solid-phase water-mediated transition from the δ form, which is shown in Figure 12a.
Figure 12.
Schematic diagram of possible crystal growth kinetics. (a) Solid-phase water mediate (b) cross nucleation. Reprinted with permission from Ref. [71]. Copyright 2012, American Chemical Society. Reprinted with permission from Ref. [72]. Copyright 2006, American Chemical Society; (c) two stages crystallization in droplet drying.
In addition, Tao et al. [72] believed that the crystallization pathway was controlled by the cross nucleation and the relative growth rates among different mannitol polymorphs. Using 10 wt% mannitol and PVP as model systems, they found that the frequency of cross nucleation increased with decreasing temperature, and spontaneous nucleation of the α form of mannitol was occasionally observed below 110 °C. Above 110 °C, the δ form of mannitol always nucleated first, and the α form of mannitol could not nucleate without the presence of the δ form. In rare cases, the β form of mannitol crystallized first (instead of the δ form), and the α form of mannitol nucleated on its surface. Shtukenberg et al. [71] reached the same conclusion by observing the optical bands formed by two polymorphic spherulites of mannitol and found that the α form of mannitol (p = 5 μm) intersected nucleation at the δ form growth front (p = 7.5 μm). When the temperature was lower than the mannitol melting temperature, the growth rate of the δ form of mannitol increased first and then decreased. When additives, such as PVP and sorbitol, were added, the growth rate of the δ form of mannitol also decreased with the increase in additive concentration, and the crystal growth process is shown in Figure 12b.
Har et al. [73] conducted a comprehensive analysis of mannitol crystallization during droplet drying and identified two stages of its crystallization. Firstly, mannitol solid nucleated and precipitated on the droplet surface, and the crystallization kinetics were similar at different drying temperatures (70 °C, 90 °C, and 110 °C). Secondly, the removal of residual water in the second stage depended on the drying temperature, and mannitol showed prolonged crystallization periods associated with slow water removal at low temperatures of 70 and 90°C. The crystal growth process is shown in Figure 12c.
4.2. Thermodynamics Factors
For polycrystalline materials, the metastable crystal always has thermodynamic driving force to transform to stable form, and crystals with high Gibbs free energy tend to spontaneously transform to that with low Gibbs free energy. The occurrence of the polymorphic transition depends on the relative magnitude of the driving force and the way in which the crystal transition is induced [35]. Therefore, the study on thermodynamic properties has an important guiding role in the production and control of polycrystalline drugs. Wei et al. applied four commonly used solid–liquid phase equilibrium models to correlate the solubility of mannitol polymorphs. Specifically, the modified Apelblat model and Buchowski-Ksiazaczak λh model were used to show the connection between solubility and temperature, while the Ma model and NRTL model were applied to express the relationship between isothermal solubility and initial organic component ratio as well as the temperature in the binary solvent. They found that the solubility of all mannitol polymorphs increased with temperature and decreased with the rise of the organic component ratio in the binary solvent. The thermodynamic properties of the mixing process of mannitol polymorphs, namely ∆mixG, ∆mixH, and ∆mixS, were calculated based on the NRTL model, and the calculated values denoted that the mixing process was a spontaneous, exothermic, and entropy-driven process in both binary solvents.
In addition, various parameters, such as melting point, entropy and enthalpy of fusion, and density, have been used to understand the thermodynamic relationships among different mannitol polymorphs, with a specific goal to identify their transformations as monotropic or enantiotropic. Dierks et al. [12] evaluated the stability, thermodynamic relationships, and spectral characteristics of polymorphic mannitol using solid-state density functional theory simulations and experimental terahertz spectra. They found that β−δ (at 298 K) and α−δ (at 442 K) were enantiomorphic, but α−β was monotropic by thermodynamic analysis of anhydrous mannitol polymorphs.
4.3. Competition between Kinetic and Thermodynamic Factors
There are many processes and reactions in which dynamic and thermodynamic forces compete with each other, and crystallization is no exception [74]. Drebushchak et al. [75] investigated the effects of kinetics and thermodynamics on the formation of metacetamol polymorphisms using cyclic heating and cooling DSC experiments. They found that to obtain pure form I of metacetamol from its melt, it is necessary to cool it down to room temperature slowly (3 °C min−1) or rapidly (24 °C min−1) and then to heat it again up to 130 °C, in order to eliminate the remnant amorphous phase and impurity of the form II. To obtain pure form II of metacetamol, it is necessary to heat it again up to 70 °C in order to eliminate the remnant amorphous phase. This kinetic and thermodynamic competition is also essential for mannitol polymorphisms. Su et al. [46] used FBRM to measure nucleation and the induction time during spontaneous nucleation of mannitol and calculated the solubility. They found that the nucleation sequence is not consistent with the solubility sequence, indicating that the spontaneous nucleation of mannitol polymorphisms depends not only on thermodynamic properties, but also on kinetic factors. Then, they calculated some nucleation parameters (the critical radius r* and the critical number of molecules forming a nucleus n*) to compare the nucleation of mannitol polymorphs based on thermodynamic and kinetic properties. It was found that the most important parameter was the critical excess free energy (ΔGi*), which determined the influence of thermodynamic and kinetic properties on nucleation as supersaturation and interfacial energy, respectively. Specifically, kinetic parameters played a more important role than the thermodynamic properties at higher initial concentrations, which made the metastable δ form of mannitol easy to nucleate. Conversely, the thermodynamically stable β form of mannitol tended to crystallize first when initial concentrations were low. Su et al. [46] used FBRM to measure nucleation and the induction time during spontaneous nucleation and calculated the solubility. They found that the nucleation sequence is not consistent with the solubility sequence, indicating that the spontaneous nucleation of mannitol polymorphisms depends not only on thermodynamic properties, but also on kinetic factors.
5. Pharmaceutical Applications of d-Mannitol Crystals
The differences in physicochemical properties and the preparation of mannitol polymorphs resulted in a significant different functionality in its pharmaceutical-related applications. Various studies have been conducted to improve the drug performance by controlling the mannitol polymorphs. In the preparation of dry powder inhalants (DPIs), mannitol does not degrade upon melting, offering the possibility to process it at high temperatures [76], and it has the advantages of nonanimal origin, nonreducibility, and compatibility with many drugs [77]. Feng et al. [78] chose mannitol as an excipient for the study of a dry powder inhalant carrier. The morphology and polymorphism of mannitol particles were controlled in order to improve the atomization performance of inhalable dry powder. They found that bubbles produced by the decomposition of ammonium bicarbonate can lead to the formation of spheroidal mannitol particles with rough surfaces. Moreover, they found that as the concentration of ammonium bicarbonate increases, the mannitol morphology gradually became irregular, and the ratio of the α form of mannitol gradually increased. They speculated that the increase in the ratio of α the form of mannitol resulted in high dispersed surface energy and rough surface particles, thus contributing to the increase in fine particle fraction (FPF). In addition, Hertel et al. [79] compared spray granular mannitol carriers with lactose carriers commonly used in DPI formulations to evaluate the superiority of granular-engineered mannitol. It was found that rough and irregular mannitol particles could better decompose active pharmaceutical ingredient (API) aggregates, resulting in a more uniform surface distribution of carrier particles and lower relative standard deviation (RSD) of blends in comparison with lactose.
In the preparation of tablets, mannitol is mostly used as a filler. Lute et al. [80] compared the performance of lactose and mannitol powders of different grades in the twin-screw wet granulation process. Lactose and mannitol powders with different powder morphology were granulated at a different liquid-to-solid ratio (L/S) and spiral speed, respectively, and their effects on particle properties (size, shape, and structure of granules) and sheet forming properties (tensile strength) were investigated. They found that the granulation behavior of mannitol powders was controlled by its original size structure and compressibility, and the porous structure of particles could improve the tablet tensile strength in the dry granulation or direct compaction. Megarry et al. [81] studied the behavior of mannitol in the twin-screw wet granulation process and found that mannitol partially transformed from the α form to the β form along with morphology change (spherical particles to needle-like) during wet granulation, which increased the tensile strength of the tablet. Yoshinari et al. [34] used the wet granulation method to granulate the β and δ forms of mannitol with pure water of 5%, 10%, 15%, and 25% (W/W). Finally, by controlling the water content, the δ form with a special structure was obtained, which improved the compaction and compression properties of mannitol. Moreover, Vanhoorne et al. [8] also found that the δ form of mannitol particles had better tensile strength than other forms during continuous twin-screw granulation, which could overcome the disadvantage of poor compression of high-dose acetaminophen.
Additionally, Ohrem et al. [82] pointed out the applicability of mannitol in emerging oral disintegrating tablet (ODT) technology. Al-khattawi et al. [83] also mentioned that the most popular diluent in the development of ODTs was sugar alcohol mannitol, which is prepared by the catalytic reduction of sugar. Mannitol has been used to develop ODT formulations as it provides a creamy texture upon disintegration of the tablet and a sweet taste regardless of the low sugar content and is nonhygroscopic. However, the main drawback of the commonly used β-mannitol tablet formulations is its low compactness. So, Sano et al. [84] prepared a wet tablet composed of δ-mannitol and silica and heated it by microwave (MW) to produce water vapor inside the tablet. They demonstrated that the water vapor generated by microwave irradiation promoted a change in the crystalline form of mannitol from δ to β, and this may have contributed to an increase in tablet hardness. In addition, they found that the specific surface areas of the ODTs prepared with the δ form of mannitol were larger than those of the ODTs prepared with the β form of mannitol. Additionally, the swelling induced by microwave treatment and the polymorphic ratio of mannitol had an effect on both the hardness and disintegration time of ODTs. Especially when the tablet consisted of a high proportion of disintegrant (15%) and the β form of mannitol (30%), the hardness and disintegration time were improved by MW treatment [85].
To sum up, it can be seen that the selection of mannitol as pharmaceutical excipients is highly individual, and the differences in physicochemical properties of polycrystalline materials, such as mannitol, will affect their applications in the pharmaceutical field. Therefore, it is of great significance to study the crystal control and crystal transformation mechanism of polycrystalline materials. The morphologic and polymorphic changes of mannitol in DPI and tablet caused by different factors are summarized in Table 3.
Table 3.
Change of content, morphology, and properties of mannitol polymorphs under different factors in DPI and tablet *.
6. Conclusions and Perspectives
Mannitol is a common polycrystalline material, and it is worth paying attention to its properties, applications, preparation methods, and the polymorphic control mechanisms involved. First of all, different mannitol polymorphs have been found with diversely physicochemical properties, and it is agreed that the reason for this phenomenon is the difference in their crystal structure and the interaction between the molecules. This dissimilarity has shown interesting applications in the pharmaceutical field, especially in unstable mannitol crystal forms. In the preparation of DPI, the formation of the α form of mannitol can lead to an increase in the FPF of DPI because it has a rougher surface and is more conducive to API decomposition. In the preparation of a tablet, due to its superior tensile strength and hardness, the δ form of mannitol offers the possibility of preparation of ODTs and other tablets for high-dose, poorly compressible drugs.
The review also attempts to summarize the general law of polymorphic control during the preparation of mannitol crystals. Although most of the methods used in the literature are different, these methods all involve the following two aspects. On the one hand, water can induce the polymorphic transition of mannitol from an unstable to a stable form. On the other hand, the most unstable δ form of mannitol generally crystallizes at a low concentration and low temperature and gradually transforms into the α and β forms with an increase in these conditions. Therefore, in order to achieve polymorphic control, water control and adding crystallization inhibitors, such as PVP, can be considered to obtain an unstable mannitol form. The regulation of the mannitol concentration in a solution can be used to control the ratio of stable or unstable mannitol polymorphs.
The research on mannitol polymorphs is always accompanied by an understanding of its underlying mechanisms, thus the factors affecting mannitol polymorphic control are constantly mentioned. With the use of FBRM and PVM and the calculation of crystal growth kinetics and thermodynamic parameters, the effects on mannitol polymorphic control are described from three aspects: kinetics, thermodynamics, and their competitions. In most cases, polymorphic control depends on how much the kinetics and thermodynamics influence the crystal growth of mannitol. Specifically, mannitol crystal growth varies from one crystal to another. The growth of the δ form of mannitol is mainly mediated by two-dimensional nucleation, which then intersects with the nucleation of the α form. However, there is still a lack of a special polymorphic control mechanism to guide the application practice.
Therefore, in the future, there is still a long way to go to study the crystallization and polymorphism control of mannitol. For one thing, we should continue to explore whether the advantages of different mannitol polymorphs can play a role in other fields. For another, in the exploration of the preparation of different mannitol polymorphs and polycrystalline control mechanisms, we can find a specific mechanism or theory to explain and verify the possibility of polycrystalline control under different preparation methods, so as to reduce the trial-and-error process and provide more ideas for the study of other polycrystalline materials.
Author Contributions
Conceptualization, Y.Y. and W.L.; investigation, J.L., A.H. and T.N.; writing—original draft preparation.; writing—review and editing, W.L. and Z.C.; visualization, Z.C.; supervision, J.L. and Z.C. All authors have read and agreed to the published version of the manuscript.
Funding
This research was funded by National Natural Science Foundation of China, grant number 82073932.
Institutional Review Board Statement
Not applicable.
Informed Consent Statement
Not applicable.
Data Availability Statement
Not applicable.
Acknowledgments
The authors extend their appreciation to the National Natural Science Foundation of China for funding this work under grant number 82073932.
Conflicts of Interest
The authors declare no conflict of interest.
References
- Thakral, S.; Sonje, J.; Suryanarayanan, R. Anomalous behavior of mannitol hemihydrate: Implications on sucrose crystallization in colyophilized systems. Int. J. Pharm. 2020, 587, 119629. [Google Scholar] [CrossRef]
- Yang, Z.; Zhu, W.; Yu, D.; Bo, Y.; Li, J. Enhanced carbon and nitrogen removal performance of simultaneous anammox and denitrification (SAD) with mannitol addition treating saline wastewater. J. Chem. Technol. Biotechnol. 2019, 94, 377–388. [Google Scholar] [CrossRef]
- Chen, M.; Zhang, W.L.; Wu, H.; Guang, C.; Mu, W.M. Mannitol: Physiological functionalities, determination methods, biotechnological production, and applications. Appl. Microbiol. Biotechnol. 2020, 104, 6941–6951. [Google Scholar] [CrossRef] [PubMed]
- Dai, Y.; Meng, Q.; Mu, W.; Zhang, T. Recent advances in the applications and biotechnological production of mannitol. J. Funct. Foods 2017, 36, 404–409. [Google Scholar] [CrossRef]
- Yokoyama, H.; Kobayashi, H.; Hasegawa, J.; Fukuoka, A. Selective Dehydration of Mannitol to Isomannide over H beta Zeolite. ACS Catal. 2017, 7, 4828–4834. [Google Scholar] [CrossRef]
- Wagner, C.M.; Pein, M.; Breitkreutz, J. Roll compaction of granulated mannitol grades and the unprocessed crystalline delta-polymorph. Powder Technol. 2015, 270, 470–475. [Google Scholar] [CrossRef]
- Raithore, S.; Peterson, D.G. Effects of polyol type and particle size on flavor release in chewing gum. Food Chem. 2018, 253, 293–299. [Google Scholar] [CrossRef] [PubMed]
- Vanhoorne, V.; Almey, R.; De Beer, T.; Vervaet, C. Delta-mannitol to enable continuous twin-screw granulation of a highly dosed, poorly compactable formulation. Int. J. Pharm. 2020, 583, 119374. [Google Scholar] [CrossRef] [PubMed]
- Shu, T.; Suzuki, H.; Hironaka, K.; Ito, K. Studies of Rapidly Disintegrating Tablets in the Oral Cavity Using Co-ground Mixtures of Mannitol with Crospovidone. Chem. Pharm. Bull. 2002, 50, 193–198. [Google Scholar] [CrossRef] [PubMed] [Green Version]
- Saha, B.C.; Racine, F.M. Biotechnological production of mannitol and its applications. Appl. Microbiol. Biotechnol. 2011, 89, 879–891. [Google Scholar] [CrossRef]
- Shakiba, S.; Mansouri, S.; Selomulya, C.; Woo, M.W. Time scale based analysis of in-situ crystal formation in droplet undergoing rapid dehydration. Int. J. Pharm. 2019, 560, 47–56. [Google Scholar] [CrossRef] [PubMed]
- Dierks, T.M.; Korter, T.M. Origins of the Relative Stabilities of Anhydrous and Hydrated d-Mannitol Crystals. J. Phys. Chem. A 2016, 120, 6629–6636. [Google Scholar] [CrossRef] [PubMed]
- Datta, S.; Grant, D.J.W. Crystal structures of drugs: Advances in determination, prediction and engineering. Nat. Rev. Drug Discov. 2004, 3, 42–57. [Google Scholar] [CrossRef] [PubMed]
- Poornachary, S.K.; Parambil, J.V.; Chow, P.S.; Tan, R.B.H.; Heng, J.Y.Y. Nucleation of Elusive Crystal Polymorphs at the Solution-Substrate Contact Line. Cryst. Growth Des. 2013, 13, 1180–1186. [Google Scholar] [CrossRef]
- Su, W.; Jia, N.; Li, H.; Hao, H.; Li, C. Polymorphism of D-mannitol: Crystal structure and the crystal growth mechanism. Chin. J. Chem. Eng. 2017, 25, 358–362. [Google Scholar] [CrossRef]
- Marwick, T.C. An X-Ray Study of Mannitol, Dulcitol, and Mannose. Nature 1931, 127, 11–12. [Google Scholar] [CrossRef]
- Botez, C.E.; Stephens, P.W.; Nunes, C.; Suryanarayanan, R. Crystal structure of anhydrous delta-D-mannitol. Powder Diffr. 2003, 18, 214–218. [Google Scholar] [CrossRef] [Green Version]
- Fronczek, F.R.; Kamel, H.N.; Slattery, M. Three polymorphs (alpha, beta and delta) of D-mannitol at 100 K. Acta Crystallogr. Sect. C-Cryst. Struct. Commun. 2003, 59, O567–O570. [Google Scholar] [CrossRef]
- Su, W.; Zhang, Y.; Liu, J.; Ma, M.; Guo, P.; Liu, X.; Wang, H.; Li, C. Molecular Dynamic Simulation of D-Mannitol Polymorphs in Solid State and in Solution Relating With Spontaneous Nucleation. J. Pharm. Sci. 2020, 109, 1537–1546. [Google Scholar] [CrossRef] [PubMed]
- Rye, A.; Sörum, H.; Stenhagen, E.; Finsnes, E.; Sörensen, J.S.; Sörensen, N.A. Crystalline Modifications of D-Mannitol. Acta Chem. Scand. 1952, 6, 1128–1129. [Google Scholar] [CrossRef]
- Berman, H.M.; Jeffrey, G.A.; Rosenstein, R.D. The crystal structures of the alpha and beta forms of D-mannitol. Acta Crystallographica. Sect. B Struct. Crystallogr. Cryst. Chem. 1968, 24, 442–449. [Google Scholar] [CrossRef] [PubMed]
- Walter-Levy, L. The crystalline varieties of D-mannitol. Acad. Sci. Paris Ser. C. 1968, 267, 1779. [Google Scholar]
- Kaminsky, W.; Glazer, A.M. WCrystal optics of D-mannitol, C6H14O6: Crystal growth, structure, basic physical properties, birefringence, optical activity, Faraday effect, electro-optic effects and model calculations. Z. Für Krist.-Cryst. Mater. 1997, 212, 283–296. [Google Scholar] [CrossRef]
- Kim, H.S.; Jeffrey, G.A.; Rosenstein, R.D. The crystal structure of the K form of D-mannitol. Acta Crystallogr. Sect. B Struct. Crystallogr. Cryst. Chem. 1968, 24, 1449–1455. [Google Scholar] [CrossRef]
- Cornel, J.; Kidambi, P.; Mazzotti, M. Precipitation and Transformation of the Three Polymorphs of D-Mannitol. Ind. Eng. Chem. Res. 2010, 49, 5854–5862. [Google Scholar] [CrossRef]
- Benetti, A.A.; Bianchera, A.; Buttini, F.; Bertocchi, L.; Bettini, R. Mannitol Polymorphs as Carrier in DPIs Formulations: Isolation Characterization and Performance. Pharmaceutics 2021, 13, 1113. [Google Scholar] [CrossRef]
- Cares-Pacheco, M.G.; Vaca-Medina, G.; Calvet, R.; Espitalier, F.; Letourneau, J.J.; Rouilly, A.; Rodier, E. Physicochemical characterization of D-mannitol polymorphs: The challenging surface energy determination by inverse gas chromatography in the infinite dilution region. Int. J. Pharm. 2014, 475, 69–81. [Google Scholar] [CrossRef] [PubMed] [Green Version]
- Fedorov, A.Y.; Rychkov, D.A. Comparison of different computational approaches for unveiling the high-pressure behavior of organic crystals at a molecular level. Case study of tolazamide polymorphs. J. Struct. Chem. 2020, 61, 1356–1366. [Google Scholar] [CrossRef]
- Cruz-Cabeza, A.J.; Reutzel-Edens, S.M.; Bernstein, J. Facts and fictions about polymorphism. Chem. Soc. Rev. 2015, 44, 8619–8635. [Google Scholar] [CrossRef]
- Yu, L.; Huang, J.; Jones, K.J. Measuring Free-Energy Difference between Crystal Polymorphs through Eutectic Melting. J. Phys. Chem. B 2005, 109, 19915–19922. [Google Scholar] [CrossRef] [PubMed]
- Ho, R.; Wilson, D.A.; Heng, J.Y.Y. Crystal Habits and the Variation in Surface Energy Heterogeneity. Cryst. Growth Des. 2009, 9, 4907–4911. [Google Scholar] [CrossRef] [Green Version]
- Cares-Pacheco, M.G.; Calvet, R.; Vaca-Medina, G.; Rouilly, A.; Espitalier, F. Inverse gas chromatography a tool to follow physicochemical modifications of pharmaceutical solids: Crystal habit and particles size surface effects. Int. J. Pharm. 2015, 494, 113–126. [Google Scholar] [CrossRef] [Green Version]
- Ho, R.; Naderi, M.; Heng, J.Y.Y.; Williams, D.R.; Thielmann, F.; Bouza, P.; Keith, A.R.; Thiele, G.; Burnett, D.J. Effect of Milling on Particle Shape and Surface Energy Heterogeneity of Needle-Shaped Crystals. Pharm. Res. 2012, 29, 2806–2816. [Google Scholar] [CrossRef]
- Yoshinari, T.; Forbes, R.T.; York, P.; Kawashima, Y. The improved compaction properties of mannitol after a moisture-induced polymorphic transition. Int. J. Pharm. 2003, 258, 121–131. [Google Scholar] [CrossRef]
- Su, W.; Liu, J.; Wang, H.; Li, C.; Jia, N. Thermodynamic study of three anhydrous polymorphs of d-mannitol in different binary solvent mixtures from T = (258.15 to 278.15) K. J. Chem. Thermodyn. 2020, 141, 105680. [Google Scholar] [CrossRef]
- Feng, H.; Bondi, R.W., Jr.; Anderson, C.A.; Drennen, J.K.I.; Igne, B. Investigation of the Sensitivity of Transmission Raman Spectroscopy for Polymorph Detection in Pharmaceutical Tablets. Appl. Spectrosc. 2017, 71, 1856–1867. [Google Scholar] [CrossRef]
- Auer, M.E.; Griesser, U.J.; Sawatzki, J. Qualitative and quantitative study of polymorphic forms in drug formulations by near infrared FT-Raman spectroscopy. J. Mol. Struct. 2003, 661, 307–317. [Google Scholar] [CrossRef]
- Lee, Y.; Wu, J.X.; Yang, M.; Young, P.M.; van den Berg, F.; Rantanen, J. Particle size dependence of polymorphism in spray-dried mannitol. Eur. J. Pharm. Sci. 2011, 44, 41–48. [Google Scholar] [CrossRef] [PubMed]
- Kaialy, W.; Hussain, T.; Alhalaweh, A.; Nokhodchi, A. Towards a More Desirable Dry Powder Inhaler Formulation: Large Spray-Dried Mannitol Microspheres Outperform Small Microspheres. Pharm. Res. 2014, 31, 60–76. [Google Scholar] [CrossRef] [PubMed] [Green Version]
- Huang, J.; Da, M. Evaluation of integrated Raman-DSC technology in early pharmaceutical development: Characterization of polymorphic systems. J. Pharm. Biomed. 2013, 86, 92–99. [Google Scholar] [CrossRef]
- Burger, A.; Henck, J.-O.; Hetz, S.; Rollinger, J.M.; Weissnicht, A.A.; Stöttner, H. Energy/Temperature Diagram and Compression Behavior of the Polymorphs of d-Mannitol. J. Pharm. Sci. 2000, 89, 457–468. [Google Scholar] [CrossRef]
- Roberts, S.N.C.; Williams, A.C.; Grimsey, I.M.; Booth, S.W. Quantitative analysis of mannitol polymorphs. FT-Raman spectroscopy. J. Pharm. Biomed. Anal. 2002, 28, 1135–1147. [Google Scholar] [CrossRef]
- Guimarães, T.F.; Lanchote, A.D.; da Costa, J.S.; Viçosa, A.L.; de Freitas, L.A.P. A multivariate approach applied to quality on particle engineering of spray-dried mannitol. Adv. Powder Technol. 2015, 26, 1094–1101. [Google Scholar] [CrossRef]
- Cao, W.; Xie, Y.; Krishnan, S.; Lin, H.; Ricci, M. Influence of Process Conditions on the Crystallization and Transition of Metastable Mannitol Forms in Protein Formulations During Lyophilization. Pharm. Res. 2013, 30, 131–139. [Google Scholar] [CrossRef]
- Hu, J.; Dong, Y.; Ng, W.K.; Pastorin, G. Preparation of drug nanocrystals embedded in mannitol microcrystals via liquid antisolvent precipitation followed by immediate (on-line) spray drying. Adv. Powder Technol. 2018, 29, 957–963. [Google Scholar] [CrossRef]
- Su, W.; Hao, H.; Glennon, B.; Barrett, M. Spontaneous Polymorphic Nucleation of D-Mannitol in Aqueous Solution Monitored with Raman Spectroscopy and FBRM. Cryst. Growth Des. 2013, 13, 5179–5187. [Google Scholar] [CrossRef]
- Park, Y.; Hong, M.; Koo, J.Y.; Lee, M.; Lee, J.; Moon, D.J.; Sohn, S.H.; Joo, T.; Lim, W.T.; Lim, H.; et al. Reverse Anti-solvent Crystallization Process for the Facile Synthesis of Zinc Tetra(4-pyridyl) porphyrin Single Crystalline Cubes. Sci. Rep. 2017, 7, 2582. [Google Scholar] [CrossRef] [PubMed] [Green Version]
- Kaialy, W.; Momin, M.N.; Ticehurst, M.D.; Murphy, J.; Nokhodchi, A. Engineered mannitol as an alternative carrier to enhance deep lung penetration of salbutamol sulphate from dry powder inhaler. Colloids Surf. B Biointerfaces 2010, 79, 345–356. [Google Scholar] [CrossRef]
- Penha, F.M.; Gopalan, A.; Meijlink, J.C.; Ibis, F.; Eral, H.B. Selective Crystallization of d-Mannitol Polymorphs Using Surfactant Self-Assembly. Cryst. Growth Des. 2021, 21, 3928–3935. [Google Scholar] [CrossRef] [PubMed]
- Telang, C.; Suryanarayanan, R.; Yu, L. Crystallization of D-mannitol in binary mixtures with NaCl: Phase diagram and polymorphism. Pharm. Res. 2003, 20, 1939–1945. [Google Scholar] [CrossRef]
- Vanhoorne, V.; Van Bockstal, P.-J.; Van Snick, B.; Peeters, E.; Monteyne, T.; Gomes, P.; De Beer, T.; Remon, J.P.; Vervaet, C. Continuous manufacturing of delta mannitol by cospray drying with PVP. Int. J. Pharm. 2016, 501, 139–147. [Google Scholar] [CrossRef] [PubMed] [Green Version]
- Abdullahi, H.; Neoptolemou, P.; Burcham, C.L.; Vetter, T. Single droplets to particles-size, shape, shell thick-ness and porosity analyses using X-ray computed tomography. Chem. Eng. Sci. 2021, 245, 116879. [Google Scholar] [CrossRef]
- Zhang, F.; Ngoc, N.; Tay, B.H.; Lau, R.; Shao, Y.-H.; IEEE. Roughness-controlled self-assembly of nanorod-coverd mannitol/LB Agar microparticles by polymorphic transformation for pulmonary drug delivery. In Proceedings of the 2015 IEEE 15th International Conference On Nanotechnology (IEEE-Nano), Rome, Italy, 27–30 July 2015; IEEE: Piscataway, NJ, USA, 2015; pp. 1505–1508. [Google Scholar] [CrossRef]
- Lu, W.; Wang, S.; Lin, R.; Yang, X.; Cheng, Z.; Liu, W. Unveiling the importance of process parameters on droplet shrinkage and crystallization behaviors of easily crystalline material during spray drying. Dry. Technol. 2022, 40, 326–336. [Google Scholar] [CrossRef]
- Kramek-Romanowska, K.; Odziomek, M.; Sosnowski, T.R.; Gradon, L. Effects of Process Variables on the Properties of Spray-Dried Mannitol and Mannitol/Disodium Cromoglycate Powders Suitable for Drug Delivery by Inhalation. Ind. Eng. Chem. Res. 2011, 50, 13922–13931. [Google Scholar] [CrossRef]
- Maas, S.G.; Schaldach, G.; Walzel, P.E.; Urbanetz, N.A. Tailoring dry powder inhaler performance by modifying carrier surface topography by spray drying. At. Spray 2010, 20, 763–774. [Google Scholar] [CrossRef]
- Littringer, E.M.; Mescher, A.; Schroettner, H.; Achelis, L.; Walzel, P.; Urbanetz, N.A. Spray dried mannitol carrier particles with tailored surface properties—The influence of carrier surface roughness and shape. Eur. J. Pharm. Biopharm. 2012, 82, 194–204. [Google Scholar] [CrossRef] [PubMed]
- Maas, S.G.; Schaldach, G.; Littringer, E.M.; Mescher, A.; Griesser, U.J.; Braun, D.E.; Walzel, P.E.; Urbanetz, N.A. The impact of spray drying outlet temperature on the particle morphology of mannitol. Powder Technol. 2011, 213, 27–35. [Google Scholar] [CrossRef]
- Mönckedieck, M.; Kamplade, J.; Fakner, P.; Urbanetz, N.; Walzel, P.; Steckel, H.; Scherließ, R. Dry powder inhaler performance of spray dried mannitol with tailored surface morphologies as carrier and salbutamol sulphate. Int. J. Pharm. 2017, 524, 351–363. [Google Scholar] [CrossRef] [PubMed]
- Takada, A.; Nail, S.L.; Yonese, M. Influence of Ethanol on Physical State of Freeze-Dried Mannitol. Pharm. Res. 2009, 26, 1112–1120. [Google Scholar] [CrossRef]
- Nakagawa, K.; Murakami, W.; Hatanaka, T. Redistribution of Protein Biological Activity in a Freeze-Dried Cake. Dry. Technol. 2013, 31, 102–111. [Google Scholar] [CrossRef]
- Kim, A.I.; Akers, M.J.; Nail, S.L. The physical state of mannitol after freeze-drying: Effects of mannitol concentration, freezing rate, and a noncrystallizing cosolute. J. Pharm. Sci. 1998, 87, 931–935. [Google Scholar] [CrossRef] [PubMed]
- Grohganz, H.; Lee, Y.-Y.; Rantanen, J.; Yang, M. The influence of lysozyme on mannitol polymorphism in freeze-dried and spray-dried formulations depends on the selection of the drying process. Int. J. Pharm. 2013, 447, 224–230. [Google Scholar] [CrossRef]
- Pajander, J.P.; Matero, S.; Sloth, J.; Wan, F.; Rantanen, J.; Yang, M. Raman Mapping of Mannitol/Lysozyme Particles Produced Via Spray Drying and Single Droplet Drying. Pharm. Res. 2015, 32, 1993–2002. [Google Scholar] [CrossRef]
- Chakkittakandy, R.; Corver, J.A.W.M.; Planken, P.C.M. Terahertz spectroscopy to identify the polymorphs in freeze-dried mannitol. J. Pharm. Sci. 2010, 99, 932–940. [Google Scholar] [CrossRef]
- Nakagawa, K.; Murakami, W.; Andrieu, J.; Vessot, S. Freezing step controls the mannitol phase composition heterogeneity. Chem. Eng. Res. Des. 2009, 87, 1017–1027. [Google Scholar] [CrossRef]
- Liao, X.; Krishnamurthy, R.; Suryanarayanan, R. Influence of Processing Conditions on the Physical State of Mannitol—Implications in Freeze-Drying. Pharm. Res. 2007, 24, 370–376. [Google Scholar] [CrossRef] [PubMed]
- Luo, W.; O’Reilly Beringhs, A.; Kim, R.; Zhang, W.; Patel, S.M.; Bogner, R.H.; Lu, X. Impact of formulation on the quality and stability of freeze-dried nanoparticles. Eur. J. Pharm. Biopharm. 2021, 169, 256–267. [Google Scholar] [CrossRef] [PubMed]
- Chakraborty, J.; Subash, M.; Thorat, B.N. Drying induced polymorphic transformation of pharmaceutical in-gredients: A critical review of recent progresses and challenges. Dry Technol. 2021. [Google Scholar] [CrossRef]
- O’Sullivan, B.; Barrett, P.; Hsiao, G.; Carr, A.; Glennon, B. In Situ Monitoring of Polymorphic Transitions. Org. Process Res. Dev. 2003, 7, 977–982. [Google Scholar] [CrossRef]
- Shtukenberg, A.G.; Cui, X.; Freudenthal, J.; Gunn, E.; Camp, E.; Kahr, B. Twisted Mannitol Crystals Establish Homologous Growth Mechanisms for High-Polymer and Small-Molecule Ring-Banded Spherulites. J. Am. Chem. Soc. 2012, 134, 6354–6364. [Google Scholar] [CrossRef]
- Tao, J.; Yu, L. Kinetics of Cross-Nucleation between Polymorphs. J. Phys. Chem. B 2006, 110, 7098–7101. [Google Scholar] [CrossRef] [PubMed]
- Har, C.L.; Fu, N.; Chan, E.S.; Tey, B.T.; Chen, X.D. In situ crystallization kinetics and behavior of mannitol during droplet drying. Chem. Eng. J. 2018, 354, 314–326. [Google Scholar] [CrossRef]
- Rychkov, D.A.; Arkhipov, S.G.; Boldyreva, E.V. Simple and efficient modifications of well known techniques for reliable growth of high-quality crystals of small bioorganic molecules. J. Appl. Crystallogr. 2014, 47, 1435–1442. [Google Scholar] [CrossRef] [Green Version]
- Drebushchak, V.A.; McGregor, L.; Rychkov, D.A. Cooling rate “window” in the crystallization of metacetamol form II. J. Therm. Anal. Calorim. 2017, 127, 1807–1814. [Google Scholar] [CrossRef]
- Pinto, J.T.; Zellnitz, S.; Guidi, T.; Schiaretti, F.; Schroettner, H.; Paudel, A. Spray-Congealing and Wet-Sieving as Alternative Processes for Engineering of Inhalation Carrier Particles: Comparison of Surface Properties, Blending and In Vitro Performance. Pharm. Res. 2021, 38, 1107–1123. [Google Scholar] [CrossRef]
- Hertel, N.; Birk, G.; Scherliess, R. Performance tuning of particle engineered mannitol in dry powder inhalation formulations. Int. J. Pharm. 2020, 586, 119592. [Google Scholar] [CrossRef]
- Lyu, F.; Liu, J.J.; Zhang, Y.; Wang, X.Z. Combined control of morphology and polymorph in spray drying of mannitol for dry powder inhalation. J. Cryst. Growth 2017, 467, 155–161. [Google Scholar] [CrossRef] [Green Version]
- Hertel, N.; Birk, G.; Scherliess, R. Particle engineered mannitol for carrier-based inhalation—A serious alternative? Int. J. Pharm. 2020, 577, 118901. [Google Scholar] [CrossRef] [PubMed]
- Lute, S.V.; Dhenge, R.M.; Salman, A.D. Twin Screw Granulation: Effects of Properties of Primary Powders. Pharmaceutics 2018, 10, 68. [Google Scholar] [CrossRef] [PubMed] [Green Version]
- Megarry, A.; Taylor, A.; Gholami, A.; Wikstrom, H.; Tajarobi, P. Twin-screw granulation and high-shear granulation: The influence of mannitol grade on granule and tablet properties. Int. J. Pharm. 2020, 590, 119890. [Google Scholar] [CrossRef] [PubMed]
- Ohrem, H.L.; Schornick, E.; Kalivoda, A.; Ognibene, R. Why is mannitol becoming more and more popular as a pharmaceutical excipient in solid dosage forms? Pharm. Dev. Technol. 2014, 19, 257–262. [Google Scholar] [CrossRef] [PubMed]
- Al-khattawi, A.; Mohammed, A.R. Compressed orally disintegrating tablets: Excipients evolution and formulation strategies. Expert Opin. Drug Del. 2013, 10, 651–663. [Google Scholar] [CrossRef] [PubMed]
- Sano, S.; Iwao, Y.; Kimura, S.; Itai, S. Preparation and evaluation of swelling induced-orally disintegrating tablets by microwave irradiation. Int. J. Pharm. 2011, 416, 252–259. [Google Scholar] [CrossRef]
- Sano, S.; Iwao, Y.; Noguchi, S.; Kimura, S.; Itai, S. Design and evaluation of microwave-treated orally disintegrating tablets containing polymeric disintegrant and mannitol. Int. J. Pharm. 2013, 448, 132–141. [Google Scholar] [CrossRef]
Publisher’s Note: MDPI stays neutral with regard to jurisdictional claims in published maps and institutional affiliations. |
© 2022 by the authors. Licensee MDPI, Basel, Switzerland. This article is an open access article distributed under the terms and conditions of the Creative Commons Attribution (CC BY) license (https://creativecommons.org/licenses/by/4.0/).











