Heavy Ion-Responsive lncRNA EBLN3P Functions in the Radiosensitization of Non-Small Cell Lung Cancer Cells Mediated by TNPO1
Abstract
Simple Summary
Abstract
1. Introduction
2. Materials and Methods
2.1. Cell Culture and Irradiation
2.2. Cell Transfection
2.3. qRT-PCR
2.4. Western Blotting
2.5. Cell Viability
2.6. Apoptosis
2.7. Colony Formation
2.8. Luciferase Assay
2.9. Animal Treatment
2.10. Hematoxylin–Eosin Staining and Immunohistochemistry
2.11. Statistical Analysis
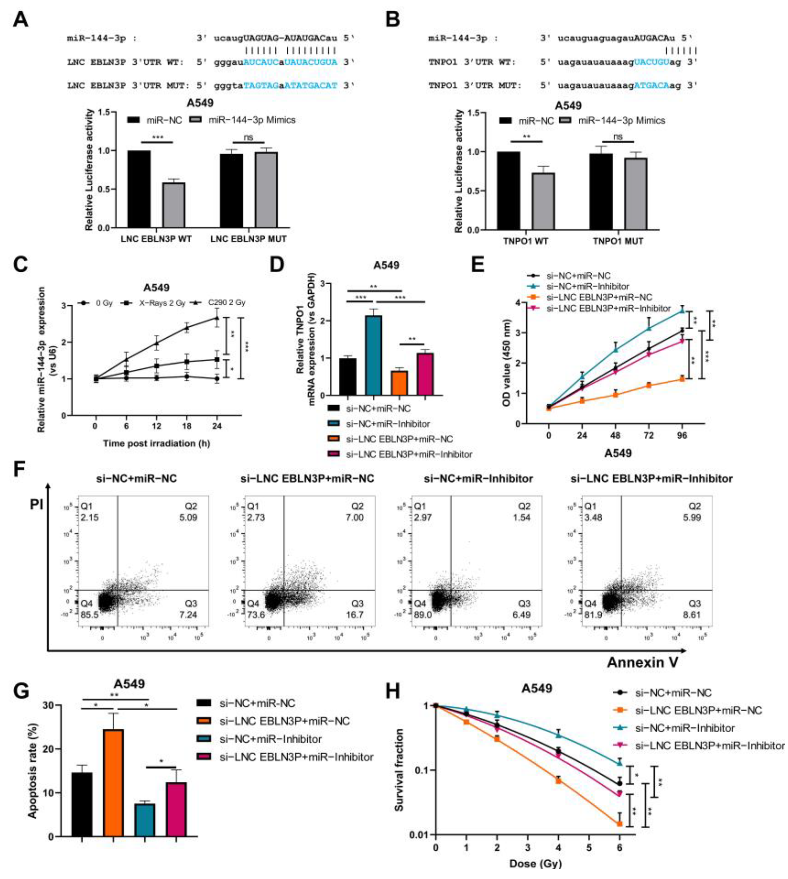
3. Results
3.1. Differential Expression of lncRNAs after Carbon Ion and X-ray Irradiation
3.2. Irradiation Causes Expression Changes of LNC EBLN3P
3.3. LNC EBLN3P Reduces the Viability of A549 Cells
3.4. LNC EBLN3P Regulates the Expression of TNPO1
3.5. MiR-144-3p Mediates the Regulation of LNC EBLN3P on TNPO1
3.6. Inhibition of LNC EBLN3P Radiosensitizes NSCLC Cells In Vivo through the miR-144-3p/TNPO1 Axis
4. Discussion
5. Conclusions
Supplementary Materials
Author Contributions
Funding
Institutional Review Board Statement
Informed Consent Statement
Data Availability Statement
Acknowledgments
Conflicts of Interest
References
- Sung, H.; Ferlay, J.; Siegel, R.L.; Laversanne, M.; Soerjomataram, I.; Jemal, A.; Bray, F. Global Cancer Statistics 2020: GLOBOCAN Estimates of Incidence and Mortality Worldwide for 36 Cancers in 185 Countries. CA Cancer J. Clin. 2021, 71, 209–249. [Google Scholar] [CrossRef] [PubMed]
- Ramalingam, S.S.; Owonikoko, T.K.; Khuri, F.R. Lung cancer: New biological insights and recent therapeutic advances. CA Cancer J. Clin. 2011, 61, 91–112. [Google Scholar] [CrossRef] [PubMed]
- Siegel, R.L.; Miller, K.D.; Fuchs, H.E.; Jemal, A. Cancer statistics, 2022. CA Cancer J. Clin. 2022, 72, 7–33. [Google Scholar] [CrossRef] [PubMed]
- Miyamoto, T.; Yamamoto, N.; Nishimura, H.; Koto, M.; Tsujii, H.; Mizoe, J.E.; Kamada, T.; Kato, H.; Yamada, S.; Morita, S.; et al. Carbon ion radiotherapy for stage I non-small cell lung cancer. Radiother. Oncol. 2003, 66, 127–140. [Google Scholar] [CrossRef] [PubMed]
- Bunch, H. Gene regulation of mammalian long non-coding RNA. Mol. Genet. Genom. 2017, 293, 1–15. [Google Scholar] [CrossRef]
- Liu, J.; Yao, L.; Zhang, M.; Jiang, J.; Yang, M.; Wang, Y. Downregulation of LncRNA-XIST inhibited development of non-small cell lung cancer by activating miR-335/SOD2/ROS signal pathway mediated pyroptotic cell death. Aging 2019, 11, 7830–7846. [Google Scholar] [CrossRef]
- Lin, X.; Zhuang, S.; Chen, X.; Du, J.; Zhong, L.; Ding, J.; Wang, L.; Yi, J.; Hu, G.; Tang, G.; et al. lncRNA ITGB8-AS1 functions as a ceRNA to promote colorectal cancer growth and migration through integrin-mediated focal adhesion signaling. Mol. Ther. 2022, 30, 688–702. [Google Scholar] [CrossRef]
- Song, W.; Zheng, C.; Liu, M.; Xu, Y.; Qian, Y.; Zhang, Z.; Su, H.; Li, X.; Wu, H.; Gong, P.; et al. TRERNA1 upregulation mediated by HBx promotes sorafenib resistance and cell proliferation in HCC via targeting NRAS by sponging miR-22-3p. Mol. Ther. 2021, 29, 2601–2616. [Google Scholar] [CrossRef] [PubMed]
- Yang, B.; Chen, J.; Li, X.; Zhang, X.; Hu, L.; Jiang, S.; Zhang, Z.; Teng, Y. TNPO1-mediated nuclear import of ARID1B promotes tumor growth in ARID1A-deficient gynecologic cancer. Cancer Lett. 2021, 515, 14–27. [Google Scholar] [CrossRef] [PubMed]
- Yang, B.; Chen, J.; Teng, Y. TNPO1-Mediated Nuclear Import of FUBP1 Contributes to Tumor Immune Evasion by Increasing NRP1 Expression in Cervical Cancer. J. Immunol. Res. 2021, 2021, 9994004. [Google Scholar] [CrossRef]
- Xi, Y.; Shen, Y.; Wu, D.; Zhang, J.; Lin, C.; Wang, L.; Yu, C.; Yu, B.; Shen, W. CircBCAR3 accelerates esophageal cancer tumorigenesis and metastasis via sponging miR-27a-3p. Mol. Cancer 2022, 21, 145. [Google Scholar] [CrossRef] [PubMed]
- Hayashi, K.; Yamamoto, N.; Nakajima, M.; Nomoto, A.; Tsuji, H.; Ogawa, K.; Kamada, T. Clinical outcomes of carbon-ion radiotherapy for locally advanced non-small-cell lung cancer. Cancer Sci. 2019, 110, 734–741. [Google Scholar] [CrossRef] [PubMed]
- Yamamoto, N.; Miyamoto, T.; Nakajima, M.; Karube, M.; Hayashi, K.; Tsuji, H.; Tsujii, H.; Kamada, T.; Fujisawa, T. A Dose Escalation Clinical Trial of Single-Fraction Carbon Ion Radiotherapy for Peripheral Stage I Non-Small Cell Lung Cancer. J. Thorac. Oncol. 2017, 12, 673–680. [Google Scholar] [CrossRef] [PubMed]
- Dai, S.; Li, N.; Zhou, M.; Yuan, Y.; Yue, D.; Li, T.; Zhang, X. LncRNA EBLN3P promotes the progression of osteosarcoma through modifying the miR-224-5p/Rab10 signaling axis. Sci. Rep. 2021, 11, 1992. [Google Scholar] [CrossRef] [PubMed]
- Wang, X.; Yin, J. The biological function of the long non-coding RNA endogenous born avirus-like nucleoprotein in lung adenocarcinoma is mediated through the microRNA-655-3p/B-cell lymphoma-2 axis. Bioengineered 2022, 13, 10679–10690. [Google Scholar] [CrossRef]
- Jiang, W.; Peng, A.; Chen, Y.; Pang, B.; Zhang, Z. Long non-coding RNA EBLN3P promotes the recovery of the function of impaired spiral ganglion neurons by competitively binding to miR-204-5p and regulating TMPRSS3 expression. Int. J. Mol. Med. 2020, 45, 1851–1863. [Google Scholar] [CrossRef]
- Matsuhashi, S.; Manirujjaman, M.; Hamajima, H.; Ozaki, I. Control Mechanisms of the Tumor Suppressor PDCD4: Expression and Functions. Int. J. Mol. Sci. 2019, 20, 2304. [Google Scholar] [CrossRef]
- Zhang, J.; Guo, S.; Piao, H.Y.; Wang, Y.; Wu, Y.; Meng, X.Y.; Yang, D.; Zheng, Z.C.; Zhao, Y. ALKBH5 promotes invasion and metastasis of gastric cancer by decreasing methylation of the lncRNA NEAT1. J. Physiol. Biochem. 2019, 75, 379–389. [Google Scholar] [CrossRef]
- Cai, Y.; Dong, Z.Y.; Wang, J.Y. LncRNA NNT-AS1 is a major mediator of cisplatin chemoresistance in non-small cell lung cancer through MAPK/Slug pathway. Eur. Rev. Med. Pharmacol. Sci. 2018, 22, 4879–4887. [Google Scholar]
- Lin, S.; Zhang, R.; An, X.; Li, Z.; Fang, C.; Pan, B.; Chen, W.; Xu, G.; Han, W. LncRNA HOXA-AS3 confers cisplatin resistance by interacting with HOXA3 in non-small-cell lung carcinoma cells. Oncogenesis 2019, 8, 60. [Google Scholar] [CrossRef]
- Chen, Z.; Chen, Q.; Cheng, Z.; Gu, J.; Feng, W.; Lei, T.; Huang, J.; Pu, J.; Chen, X.; Wang, Z. Long non-coding RNA CASC9 promotes gefitinib resistance in NSCLC by epigenetic repression of DUSP1. Cell Death Dis. 2020, 11, 858. [Google Scholar] [CrossRef] [PubMed]
- Wang, Z. LncRNA CCAT1 downregulation increases the radiosensitivity of non-small cell lung cancer cells. Kaohsiung J. Med. Sci. 2021, 37, 654–663. [Google Scholar] [CrossRef]
- Ma, G.; Zhu, J.; Liu, F.; Yang, Y. Long noncoding RNA LINC00460 promotes the gefitinib resistance of non-small cell lung cancer through epidermal growth factor receptor by sponging miR-769-5p. DNA Cell Biol. 2019, 38, 176–183. [Google Scholar] [CrossRef] [PubMed]
- Zhang, G.; Chen, H.X.; Yang, S.N.; Zhao, J. MAGI1-IT1 stimulates proliferation in non-small cell lung cancer by upregulating AKT1 as a ceRNA. Eur. Rev. Med. Pharm. Sci. 2020, 24, 691–698. [Google Scholar]
- Wei, W.; Wang, C.; Zhang, J.; Wang, L.; Wei, L.; Huang, H. The role of the LINC01234/miR-433-3p/GRB2 ceRNA network in NSCLC cell malignant proliferation. Comb. Chem. High Throughput Screen. 2022; E-pub ahead of print. [Google Scholar] [CrossRef]
- Van Der Watt, P.J.; Okpara, M.O.; Wishart, A.; Parker, M.I.; Soares, N.C.; Blackburn, J.M.; Leaner, V.D. Nuclear transport proteins are secreted by cancer cells and identified as potential novel cancer biomarkers. Int. J. Cancer 2022, 150, 347–361. [Google Scholar] [CrossRef]






| Gene | Sequence |
|---|---|
| si-NC sense si-NC antisense | 5′-AGGUGUUGGUUAAUUGGUUUA-3′ 5′-AACACCUACAAACUAUACCUA-3′ |
| si-LNC EBLN3P sense si-LNC EBLN3P antisense | 5′-ACAGAAAGCACCAAACAGGGA-3′ 5′-CCUGUUUGGUGCUUUCUGUUU-3′ |
| si-TNPO1 sense si-TNPO1 antisense | 5′- GGAUUGUUACAAUAUUAUACU-3′ 5′- UAUAAUAUUGUAACAAUCCUA-3′ |
| Gene | Sequence |
|---|---|
| LNC EBLN3P forward LNC EBLN3P reverse | 5′-TACGCGTTTTGGTCCCTGTT-3′ 5′-GCCACTTGGCTCAAAAGACTG-3′ |
| miR-144-3p forward miR-144-3p reverse | 5ʹ-GCCCCTACAGTATAGATGATGTA-3′ 5ʹ-GGATGCAGGTGCTGGAGGT-3′ |
| U6 forward U6 reverse | 5ʹ-CTCGCTTCGGCAGCACA-3′ 5ʹ-AACGCTTCACGAATTTGCGT-3′ |
| GAPDH forward GAPDH reverse | 5′-AGCCACATCGCTCAGACAC-3′ 5′-GCCCAATACGACCAAATCC-3′ |
| TNPO1 forward TNPO1 reverse | 5′-GTCTTAACAGAGTTAGAACTTGGG-3′ 5′-CTTCTGGGAGTATCTTGAAAGAG-3′ |
Disclaimer/Publisher’s Note: The statements, opinions and data contained in all publications are solely those of the individual author(s) and contributor(s) and not of MDPI and/or the editor(s). MDPI and/or the editor(s) disclaim responsibility for any injury to people or property resulting from any ideas, methods, instructions or products referred to in the content. |
© 2023 by the authors. Licensee MDPI, Basel, Switzerland. This article is an open access article distributed under the terms and conditions of the Creative Commons Attribution (CC BY) license (https://creativecommons.org/licenses/by/4.0/).
Share and Cite
Tang, H.; Huang, H.; Guo, Z.; Huang, H.; Niu, Z.; Ji, Y.; Zhang, Y.; Bian, H.; Hu, W. Heavy Ion-Responsive lncRNA EBLN3P Functions in the Radiosensitization of Non-Small Cell Lung Cancer Cells Mediated by TNPO1. Cancers 2023, 15, 511. https://doi.org/10.3390/cancers15020511
Tang H, Huang H, Guo Z, Huang H, Niu Z, Ji Y, Zhang Y, Bian H, Hu W. Heavy Ion-Responsive lncRNA EBLN3P Functions in the Radiosensitization of Non-Small Cell Lung Cancer Cells Mediated by TNPO1. Cancers. 2023; 15(2):511. https://doi.org/10.3390/cancers15020511
Chicago/Turabian StyleTang, Haoyi, Hao Huang, Zi Guo, Haitong Huang, Zihe Niu, Yi Ji, Yuyang Zhang, Huahui Bian, and Wentao Hu. 2023. "Heavy Ion-Responsive lncRNA EBLN3P Functions in the Radiosensitization of Non-Small Cell Lung Cancer Cells Mediated by TNPO1" Cancers 15, no. 2: 511. https://doi.org/10.3390/cancers15020511
APA StyleTang, H., Huang, H., Guo, Z., Huang, H., Niu, Z., Ji, Y., Zhang, Y., Bian, H., & Hu, W. (2023). Heavy Ion-Responsive lncRNA EBLN3P Functions in the Radiosensitization of Non-Small Cell Lung Cancer Cells Mediated by TNPO1. Cancers, 15(2), 511. https://doi.org/10.3390/cancers15020511

