Genetic and Methylation Analysis of CTNNB1 in Benign and Malignant Melanocytic Lesions
Abstract
:Simple Summary
Abstract
1. Introduction
2. Materials and Methods
2.1. Patient Selection
2.2. Histopathology and Immunohistochemistry
2.3. DNA Isolation and Targeted Sequencing
2.4. Mutation Sequence Analysis
2.5. DNA-Methylation Profiling and Copy Number Analysis
2.6. Reference-Free Methylome Deconvolution Using MeDeCom
3. Results
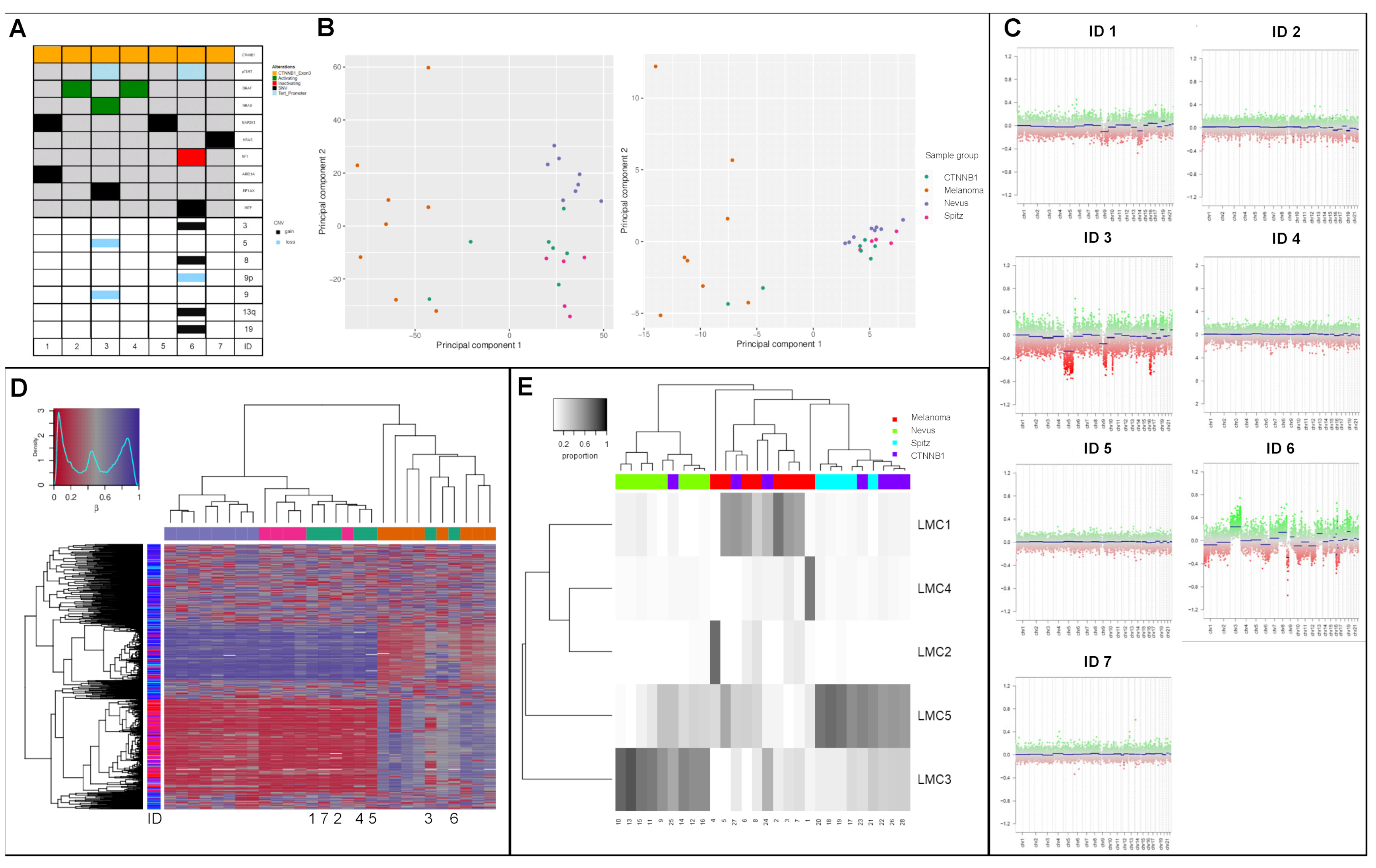
3.1. CTNNB1 Mutations in Difficult-to-Classify Benign and Malignant Melanocytic Tumors
3.2. Methylation Profiling with Comprehensive Copy Number Analysis
3.3. Clinical Characteristics of CTNNB1 Mutated Melanoma Patients
3.4. Mutations within CTNNB1 in Melanoma
3.5. CTNNB1 Mutation Status and Transcriptomic Alterations in an Anti-PD1 Monotherapy Treated Melanoma Cohort
4. Discussion
5. Conclusions
- -
- Mutation analysis in conjunction with methylation analysis can be a diagnostic aid in determining the dignity in some cases of deep penetrating melanocytic tumors
- -
- CTNNB1-mutant melanoma comprises ~1–2% of melanoma
- -
- Histologic characteristics can show a deep penetrating nevus, but can also be any melanoma subtype
Supplementary Materials
Author Contributions
Funding
Institutional Review Board Statement
Informed Consent Statement
Data Availability Statement
Conflicts of Interest
References
- Hodis, E.; Watson, I.R.; Kryukov, G.V.; Arold, S.T.; Imielinski, M.; Theurillat, J.-P.; Nickerson, E.; Auclair, D.; Li, L.; Place, C.; et al. A Landscape of Driver Mutations in Melanoma. Cell 2012, 150, 251–263. [Google Scholar] [CrossRef] [PubMed] [Green Version]
- Cancer Genome Atlas, N. Genomic Classification of Cutaneous Melanoma. Cell 2015, 161, 1681–1696. [Google Scholar] [CrossRef] [Green Version]
- Hari, L.; Brault, V.r.; Kléber, M.; Lee, H.-Y.; Ille, F.; Leimeroth, R.; Paratore, C.; Suter, U.; Kemler, R.; Sommer, L. Lineage-specific requirements of β-catenin in neural crest development. J. Cell Biol. 2002, 159, 867–880. [Google Scholar] [CrossRef] [PubMed] [Green Version]
- Dunn, K.J.; Williams, B.O.; Li, Y.; Pavan, W.J. Neural crest-directed gene transfer demonstrates Wnt1 role in melanocyte expansion and differentiation during mouse development. Proc. Natl. Acad. Sci. USA 2000, 97, 10050. [Google Scholar] [CrossRef] [PubMed] [Green Version]
- Gao, C.; Wang, Y.; Broaddus, R.; Sun, L.; Xue, F.; Zhang, W. Exon 3 mutations of CTNNB1 drive tumorigenesis: A review. Oncotarget 2017, 9, 5492. [Google Scholar] [CrossRef] [PubMed] [Green Version]
- Nusse, R.; Clevers, H. Wnt/β-Catenin Signaling, Disease, and Emerging Therapeutic Modalities. Cell 2017, 169, 985–999. [Google Scholar] [CrossRef]
- Oulès, B.; Mourah, S.; Baroudjian, B.; Jouenne, F.; Delyon, J.; Louveau, B.; Gruber, A.; Lebbé, C.; Battistella, M. Clinicopathologic and molecular characterization of melanomas mutated for CTNNB1 and MAPK. Virchows Arch. 2021, 480, 475–480. [Google Scholar] [CrossRef] [PubMed]
- Yeh, I.; Lang, U.E.; Durieux, E.; Tee, M.K.; Jorapur, A.; Shain, A.H.; Haddad, V.; Pissaloux, D.; Chen, X.; Cerroni, L.; et al. Combined activation of MAP kinase pathway and β-catenin signaling cause deep penetrating nevi. Nat. Commun. 2017, 8, 644. [Google Scholar] [CrossRef] [Green Version]
- Palmieri, G.; Colombino, M.; Casula, M.; Manca, A.; Mandalà, M.; Cossu, A.; For the Italian Melanoma, I. Molecular Pathways in Melanomagenesis: What We Learned from Next-Generation Sequencing Approaches. Curr. Oncol. Rep. 2018, 20, 86. [Google Scholar] [CrossRef] [Green Version]
- Damsky, W.E.; Curley, D.P.; Santhanakrishnan, M.; Rosenbaum, L.E.; Platt, J.T.; Rothberg, B.E.G.; Taketo, M.M.; Dankort, D.; Rimm, D.L.; McMahon, M.; et al. β-Catenin Signaling Controls Metastasis in Braf-Activated Pten-Deficient Melanomas. Cancer Cell 2011, 20, 741–754. [Google Scholar] [CrossRef] [Green Version]
- Chien, A.J.; Moore, E.C.; Lonsdorf, A.S.; Kulikauskas, R.M.; Rothberg, B.G.; Berger, A.J.; Major, M.B.; Hwang, S.T.; Rimm, D.L.; Moon, R.T. Activated Wnt/ß-catenin signaling in melanoma is associated with decreased proliferation in patient tumors and a murine melanoma model. Proc. Natl. Acad. Sci. USA 2009, 106, 1193. [Google Scholar] [CrossRef] [PubMed] [Green Version]
- Horn, S.; Figl, A.; Rachakonda, P.S.; Fischer, C.; Sucker, A.; Gast, A.; Kadel, S.; Moll, I.; Nagore, E.; Hemminki, K.; et al. TERT promoter mutations in familial and sporadic melanoma. Science 2013, 339, 959–961. [Google Scholar] [CrossRef] [PubMed] [Green Version]
- Huang, F.W.; Hodis, E.; Xu, M.J.; Kryukov, G.V.; Chin, L.; Garraway, L.A. Highly recurrent TERT promoter mutations in human melanoma. Science 2013, 339, 957–959. [Google Scholar] [CrossRef] [PubMed] [Green Version]
- Robert, C.; Grob, J.J.; Stroyakovskiy, D.; Karaszewska, B.; Hauschild, A.; Levchenko, E.; Chiarion Sileni, V.; Schachter, J.; Garbe, C.; Bondarenko, I.; et al. Five-Year Outcomes with Dabrafenib plus Trametinib in Metastatic Melanoma. N. Engl. J. Med. 2019, 381, 626–636. [Google Scholar] [CrossRef]
- Hauschild, A.; Dummer, R.; Schadendorf, D.; Santinami, M.; Atkinson, V.; Mandalà, M.; Chiarion-Sileni, V.; Larkin, J.; Nyakas, M.; Dutriaux, C.; et al. Longer Follow-up Confirms Relapse-Free Survival Benefit with Adjuvant Dabrafenib Plus Trametinib in Patients with Resected BRAF V600–Mutant Stage III Melanoma. J. Clin. Oncol. 2018, 36, 3441–3449. [Google Scholar] [CrossRef]
- Davies, M.A.; Saiag, P.; Robert, C.; Grob, J.-J.; Flaherty, K.T.; Arance, A.; Chiarion-Sileni, V.; Thomas, L.; Lesimple, T.; Mortier, L.; et al. Dabrafenib plus trametinib in patients with BRAFV600-mutant melanoma brain metastases (COMBI-MB): A multicentre, multicohort, open-label, phase 2 trial. Lancet Oncol. 2017, 18, 863–873. [Google Scholar] [CrossRef]
- Bastian, B.C. The Molecular Pathology of Melanoma: An Integrated Taxonomy of Melanocytic Neoplasia. Annu. Rev. Pathol. Mech. Dis. 2014, 9, 239–271. [Google Scholar] [CrossRef] [Green Version]
- Davies, H.; Bignell, G.R.; Cox, C.; Stephens, P.; Edkins, S.; Clegg, S.; Teague, J.; Woffendin, H.; Garnett, M.J.; Bottomley, W.; et al. Mutations of the BRAF gene in human cancer. Nature 2002, 417, 949–954. [Google Scholar] [CrossRef]
- Hodi, F.S.; Chiarion-Sileni, V.; Gonzalez, R.; Grob, J.-J.; Rutkowski, P.; Cowey, C.L.; Lao, C.D.; Schadendorf, D.; Wagstaff, J.; Dummer, R.; et al. Nivolumab plus ipilimumab or nivolumab alone versus ipilimumab alone in advanced melanoma (CheckMate 067): 4-year outcomes of a multicentre, randomised, phase 3 trial. Lancet Oncol. 2018, 19, 1480–1492. [Google Scholar] [CrossRef]
- Wolchok, J.D.; Chiarion-Sileni, V.; Gonzalez, R.; Grob, J.-J.; Rutkowski, P.; Lao, C.D.; Cowey, C.L.; Schadendorf, D.; Wagstaff, J.; Dummer, R.; et al. CheckMate 067: 6.5-year outcomes in patients (pts) with advanced melanoma. J. Clin. Oncol. 2021, 39, 9506. [Google Scholar] [CrossRef]
- Long, G.V.; Schachter, J.; Arance, A.; Grob, J.-J.; Mortier, L.; Daud, A.; Carlino, M.S.; Ribas, A.; McNeil, C.M.; Lotem, M.; et al. Long-term survival from pembrolizumab (pembro) completion and pembro retreatment: Phase III KEYNOTE-006 in advanced melanoma. J. Clin. Oncol. 2020, 38, 10013. [Google Scholar] [CrossRef]
- Long, G.V.; Weber, J.S.; Larkin, J.; Atkinson, V.; Grob, J.J.; Schadendorf, D.; Dummer, R.; Robert, C.; Márquez-Rodas, I.; McNeil, C.; et al. Nivolumab for Patients with Advanced Melanoma Treated Beyond Progression: Analysis of 2 Phase 3 Clinical Trials. JAMA Oncol. 2017, 3, 1511–1519. [Google Scholar] [CrossRef] [PubMed]
- Liu, D.; Schilling, B.; Liu, D.; Sucker, A.; Livingstone, E.; Jerby-Amon, L.; Zimmer, L.; Gutzmer, R.; Satzger, I.; Loquai, C.; et al. Integrative molecular and clinical modeling of clinical outcomes to PD1 blockade in patients with metastatic melanoma. Nat. Med. 2019, 25, 916–1927. [Google Scholar] [CrossRef] [PubMed] [Green Version]
- Zaremba, A.; Jansen, P.; Murali, R.; Mayakonda, A.; Riedel, A.; Philip, M.; Rose, C.; Schaller, J.; Müller, H.; Kutzner, H.; et al. Genetic and methylation profiles distinguish benign, malignant and spitzoid melanocytic tumors. Int. J. Cancer 2022. [Google Scholar] [CrossRef] [PubMed]
- Cosgarea, I.; Ugurel, S.; Sucker, A.; Livingstone, E.; Zimmer, L.; Ziemer, M.; Utikal, J.; Mohr, P.; Pfeiffer, C.; Pföhler, C.; et al. Targeted next generation sequencing of mucosal melanomas identifies frequent NF1 and RAS mutations. Oncotarget 2017, 8, 40683. [Google Scholar] [CrossRef]
- van de Nes, J.; Gessi, M.; Sucker, A.; Möller, I.; Stiller, M.; Horn, S.; Scholz, S.L.; Pischler, C.; Stadtler, N.; Schilling, B.; et al. Targeted next generation sequencing reveals unique mutation profile of primary melanocytic tumors of the central nervous system. J. Neurooncol. 2016, 127, 435–444. [Google Scholar] [CrossRef] [Green Version]
- Griewank, K.G.; Koelsche, C.; van de Nes, J.A.P.; Schrimpf, D.; Gessi, M.; Möller, I.; Sucker, A.; Scolyer, R.A.; Buckland, M.E.; Murali, R.; et al. Integrated Genomic Classification of Melanocytic Tumors of the Central Nervous System Using Mutation Analysis, Copy Number Alterations, and DNA Methylation Profiling. Clin. Cancer Res. 2018, 24, 4494–4504. [Google Scholar] [CrossRef] [Green Version]
- Tan, R.; Wang, Y.; Kleinstein, S.E.; Liu, Y.; Zhu, X.; Guo, H.; Jiang, Q.; Allen, A.S.; Zhu, M. An evaluation of copy number variation detection tools from whole-exome sequencing data. Hum. Mutat. 2014, 35, 899–907. [Google Scholar] [CrossRef]
- Li, J.; Lupat, R.; Amarasinghe, K.C.; Thompson, E.R.; Doyle, M.A.; Ryland, G.L.; Tothill, R.W.; Halgamuge, S.K.; Campbell, I.G.; Gorringe, K.L. CONTRA: Copy number analysis for targeted resequencing. Bioinformatics 2012, 28, 1307–1313. [Google Scholar] [CrossRef] [Green Version]
- Niu, Y.S.; Zhang, H. The Screening and Ranking Algorithm to Detect DNA Copy Number Variations. Annu. Appl. Stat. 2012, 6, 1306–1326. [Google Scholar] [CrossRef] [Green Version]
- Pidsley, R.; Zotenko, E.; Peters, T.J.; Lawrence, M.G.; Risbridger, G.P.; Molloy, P.; Van Djik, S.; Muhlhausler, B.; Stirzaker, C.; Clark, S.J. Critical evaluation of the Illumina MethylationEPIC BeadChip microarray for whole-genome DNA methylation profiling. Genome Biol. 2016, 17, 208. [Google Scholar] [CrossRef] [PubMed] [Green Version]
- Müller, F.; Scherer, M.; Assenov, Y.; Lutsik, P.; Walter, J.; Lengauer, T.; Bock, C. RnBeads 2.0: Comprehensive analysis of DNA methylation data. Genome Biol. 2019, 20, 55. [Google Scholar] [CrossRef] [PubMed] [Green Version]
- Assenov, Y.; Müller, F.; Lutsik, P.; Walter, J.; Lengauer, T.; Bock, C. Comprehensive analysis of DNA methylation data with RnBeads. Nat. Methods 2014, 11, 1138–1140. [Google Scholar] [CrossRef] [PubMed] [Green Version]
- Lutsik, P.; Baude, A.; Mancarella, D.; Öz, S.; Kühn, A.; Toth, R.; Hey, J.; Toprak, U.H.; Lim, J.; Nguyen, V.H.; et al. Globally altered epigenetic landscape and delayed osteogenic differentiation in H3.3-G34W-mutant giant cell tumor of bone. Nat. Commun. 2020, 11, 5414. [Google Scholar] [CrossRef] [PubMed]
- Lutsik, P.; Slawski, M.; Gasparoni, G.; Vedeneev, N.; Hein, M.; Walter, J. MeDeCom: Discovery and quantification of latent components of heterogeneous methylomes. Genome Biol. 2017, 18, 55. [Google Scholar] [CrossRef] [PubMed] [Green Version]
- Scherer, M.; Nazarov, P.V.; Toth, R.; Sahay, S.; Kaoma, T.; Maurer, V.; Vedeneev, N.; Plass, C.; Lengauer, T.; Walter, J.; et al. Reference-free deconvolution, visualization and interpretation of complex DNA methylation data using DecompPipeline, MeDeCom and FactorViz. Nat. Protoc. 2020, 15, 3240–3263. [Google Scholar] [CrossRef] [PubMed]
- Kim, S.; Jeong, S. Mutation Hotspots in the beta-Catenin Gene: Lessons from the Human Cancer Genome Databases. Mol. Cells 2019, 42, 8–16. [Google Scholar] [CrossRef]
- Fischer, I.; Riedner, C.; Bojko, P.; Heim, M.E.; Rüffer, J.U.; Besseler, M. Targeting both Tumor and Stroma Cells to Treat Melanoma: NIPAWILMA. Oncol. Res. Treat. 2016, 39, 652–654. [Google Scholar] [CrossRef]
- Hilger, R.A.; Wegener, T.; Richly, H.; Ludwig, G.; Mross, K.; Scheulen, M.E. Abstract 1293: A phase I dose-escalation study with pharmacokinetics (PK) of TriN 2755 in patients with advanced solid tumors: A study in cooperation with the Central European Society for Anticancer Drug Research (CESAR-EWIV). Cancer Res. 2011, 71, 1293. [Google Scholar] [CrossRef]
- Gao, J.; Aksoy, B.A.; Dogrusoz, U.; Dresdner, G.; Gross, B.; Sumer, S.O.; Sun, Y.; Jacobsen, A.; Sinha, R.; Larsson, E.; et al. Integrative Analysis of Complex Cancer Genomics and Clinical Profiles Using the cBioPortal. Sci. Signal. 2013, 6, l1. [Google Scholar] [CrossRef] [Green Version]
- Cerami, E.; Gao, J.; Dogrusoz, U.; Gross, B.E.; Sumer, S.O.; Aksoy, B.A.; Jacobsen, A.; Byrne, C.J.; Heuer, M.L.; Larsson, E.; et al. The cBio Cancer Genomics Portal: An Open Platform for Exploring Multidimensional Cancer Genomics Data. Cancer Discov. 2012, 2, 401–404. [Google Scholar] [CrossRef] [Green Version]
- Diniz, M.G.; Gomes, C.C.; de Sousa, S.F.; Xavier, G.M.; Gomez, R.S. Oncogenic signalling pathways in benign odontogenic cysts and tumours. Oral. Oncol. 2017, 72, 165–173. [Google Scholar] [CrossRef] [PubMed] [Green Version]
- Biechele Travis, L.; Kulikauskas Rima, M.; Toroni Rachel, A.; Lucero Olivia, M.; Swift Reyna, D.; James Richard, G.; Robin Nick, C.; Dawson David, W.; Moon Randall, T.; Chien Andy, J. Wnt/β-Catenin Signaling and AXIN1 Regulate Apoptosis Triggered by Inhibition of the Mutant Kinase BRAFV600E in Human Melanoma. Sci. Signal. 2012, 5, ra3. [Google Scholar] [CrossRef] [Green Version]
- Driessens, G.; Zheng, Y.; Locke, F.; Cannon, J.L.; Gounari, F.; Gajewski, T.F. Beta-catenin inhibits T cell activation by selective interference with linker for activation of T cells-phospholipase C-γ1 phosphorylation. J. Immunol. 2011, 186, 784–790. [Google Scholar] [CrossRef] [PubMed]
- Spranger, S.; Bao, R.; Gajewski, T.F. Melanoma-intrinsic β-catenin signalling prevents anti-tumour immunity. Nature 2015, 523, 231–235. [Google Scholar] [CrossRef] [PubMed]
- Spranger, S.; Gajewski, T.F. Tumor-intrinsic oncogene pathways mediating immune avoidance. Oncoimmunology 2016, 5, e1086862. [Google Scholar] [CrossRef] [Green Version]
- Nsengimana, J.; Laye, J.; Filia, A.; O’Shea, S.; Muralidhar, S.; Poźniak, J.; Droop, A.; Chan, M.; Walker, C.; Parkinson, L.; et al. β-Catenin-mediated immune evasion pathway frequently operates in primary cutaneous melanomas. J. Clin. Investig. 2018, 128, 2048–2063. [Google Scholar] [CrossRef] [Green Version]



| ID | Sex | Age * | Locali-Sation | Diagnosis | BRAF | NRAS | Tert Promoter | Other | Wnt Pathway | PD-L1 Staining | CNV Gains | CNV Losses |
|---|---|---|---|---|---|---|---|---|---|---|---|---|
| 1 | m | 12 | Lower extremity | Spitz nevus ** | wt | wt | wt | MAP2K1_I103_K104del M DACH1_G82_G83del | CTNNB1 S37F | |||
| 2 | m | 11 | NA | Deep penetrating blue nevus | V600E | wt | wt | CTNNB1 S37F, CTNNB1 N287S | ||||
| 3 | m | 59 | Head | Deep penetrating nevus like Melanoma | wt | Q61R | hTERTP 1,295,250 G>A | EIF1AX W70S | CTNNB1 S45P | n.d. | 5, 9 | |
| 4 | f | 45 | NA | Combined Nevus | V600E | wt | wt | CTNNB1 S45F | na | |||
| 5 | m | 47 | Trunk | Deep-penetrating nevus | wt | wt | wt | MAP2K1 I103_K104del | CTNNB1 S37F | negative (<1% of tumor cells) | ||
| 6 | m | 64 | Back | Malignant melanoma under the picture of a deeply penetrating blue nevus | wt | wt | hTERTP 1,295,228 G>A | NF1 R1241 * | positive (5% of tumor cells) | 3, 8, 13q, 19 | 9p | |
| 7 | m | 4 | Head | Congenital nevus cell nevus | wt | wt | HRAS M72delins | CTNNB1 S33F | na |
| CTNNB 1 Mutant Melanoma Patients (N = 38) | |
|---|---|
| SEX | |
| MALE | 27 (71.1%) |
| FEMALE | 11 (28.9%) |
| AGE AT DIAGNOSIS | |
| MEDIAN [MIN, MAX] | 59.0 [39.0, 90.0] |
| HISTOLOGICAL SUBTYPE | |
| MM (UNSPECIFIED SUBTYPE) | 17 (44.7%) |
| NMM | 7 (18.4%) |
| SSM | 5 (13.2%) |
| MUP | 5 (13.2%) |
| ALM | 3 (7.9%) |
| SPITZOID MM | 1 (2.6%) |
| LOCALISATION | |
| LOWER EXTREMITY | 14 (36.8%) |
| TRUNK | 12 (31.6%) |
| HEAD/NECK | 5 (13.2%) |
| MUP | 4 (10.5%) |
| UPPER EXTREMITY | 2 (5.3%) |
| UNKNOWN | 1 (2.6%) |
| TUMOR THICKNESS (MM) | |
| MEDIAN [MIN, MAX] | 2.55 [0.42, 14.5] |
| UNKNOWN | 6 (15.8%) |
| ULCERATION | |
| YES | 18 (47.4%) |
| NO | 11 (28.9%) |
| UNKNOWN | 9 (23.7%) |
| STAGE AT DIAGNOSIS | |
| IA | 1 (2.6%) |
| IB | 4 (10.5%) |
| IIA | 4 (10.5%) |
| IIB | 3 (7.9%) |
| IIC | 1 (2.6%) |
| IIIA | 3 (7.9%) |
| IIIB | 5 (13.2%) |
| IIIC | 4 (10.5%) |
| IV | 4 (10.5%) |
| UNKNOWN | 9 (23.7%) |
| LYMPH NODE METASTASIS | |
| NO | 13 (34.2%) |
| YES | 25 (65.8%) |
| LUNG METASTASIS | |
| NO | 26 (68.4%) |
| YES | 12 (31.6%) |
| LIVER METASTASIS | |
| NO | 26 (68.4%) |
| YES | 11 (28.9%) |
| UNKNOWN | 1 (2.6%) |
| BONE METASTASIS | |
| NO | 34 (89.5%) |
| YES | 4 (10.5%) |
| CNS METASTASIS | |
| NO | 27 (71.1%) |
| YES | 11 (28.9%) |
| OTHER METASTASIS | |
| NO | 14 (36.8%) |
| YES | 24 (63.2%) |
| OS (DAYS FROM DIAGNOSIS) | |
| MEAN (SD) | 2480 (1790) |
| MEDIAN [MIN, MAX] | 2060 [59.0, 6310] |
| SURVIVAL STATUS | |
| ALIVE | 24 (63.2%) |
| DECEASED | 14 (36.8%) |
| STAGE AT DATA CUT | |
| IIIA | 1 |
| IIIB | 4 |
| IIIC | 6 |
| IV | 25 |
| UNKNOWN | 2 |
| FIRST SYSTEMIC THERAPY (IN ADVANCED DISEASE) | |
| ICI | 9 (1 PR, 8 PD) |
| TT | 9 (2 PR, 2 SD, 3 PD, 2 unknown) |
| OTHER | Chemo: 1 (PD) NIPAWILMA: 1 (PD) TriN 2755: 1 (SD) |
| CTNNB1 Mutation | Number (%) (N = 38) |
|---|---|
| S45 | 13 (34.2%) |
| G34 | 5 (13.2%) |
| S37 | 5 (13.2%) |
| T41 | 4 (10.5%) |
| S33 | 2 (5.3%) |
| W25 | 2 (5.3%) |
| D32 | 1 (2.6%) |
| G38 | 1 (2.6%) |
| G48 | 1 (2.6%) |
| L46 | 1 (2.6%) |
| P44 | 1 (2.6%) |
| Q26 | 1 (2.6%) |
| S47 | 1 (2.6%) |
| BRAF MUTATION | |
| V207E | 18 (47.4%) |
| V207R | 2 (5.2%) |
| W57* | 1 (2.6%) |
| G73R | 1 (2.6%) |
| P177FS | 1 (2.6%) |
| P262L | 1 (2.6%) |
| V207D | 1 (2.6%) |
| WT | 13 (34.2%) |
| NRAS MUTATION | |
| Q61K | 5 (13.2%) |
| Q61R | 3 (7.9%) |
| Q61L | 2 (5.3%) |
| Q61H | 2 (5.2%) |
| E132K | 1 (2.6%) |
| G115R | 1 (2.6%) |
| Q61V | 1 (2.6%) |
| V152I | 1 (2.6%) |
| V188M | 1 (2.6%) |
| WT | 21 (55.3%) |
| TERTP250 MUTATION | |
| YES | 14 (36.8%) |
| TERTP228 MUTATION | |
| YES | 11 (28.9%) |
| TERTP242 MUTATION | |
| YES | 4 (10.5%) |
| CTNNB1 Wt (N = 135) | CTNNB1 Mut (N = 9) | p-Value | Overall (N = 144) | |
|---|---|---|---|---|
| GENDER | 0.31 | |||
| MALE | 77 (57.0%) | 2 (22.2%) | 84 (58.3%) | |
| FEMALE | 58 (43.0%) | 7 (77.8%) | 60 (41.7%) | |
| PRIMARY TYPE | 0.29 | |||
| SKIN | 99 (73.3%) | 6 (66.7%) | 105 (72.9%) | |
| OCCULT | 18 (13.3%) | 1 (11.1%) | 19 (13.2%) | |
| MUCOSAL | 10 (7.4%) | 0 (0%) | 10 (6.9%) | |
| ACRAL | 8 (5.9%) | 2 (22.2%) | 10 (6.9%) | |
| STAGE | 0.37 | |||
| IIIC | 10 (7.4%) | 0 (0%) | 10 (6.9%) | |
| M1A | 7 (5.2%) | 1 (11.1%) | 8 (5.6%) | |
| M1B | 16 (11.9%) | 2 (22.2%) | 18 (12.5%) | |
| M1C | 102 (75.6%) | 6 (66.7%) | 108 (75.0%) | |
| LDH ELEVATED | 0.75 | |||
| NO | 65 (48.1%) | 5 (55.6%) | 70 (48.6%) | |
| YES | 67 (49.6%) | 4 (44.4%) | 71 (49.3%) | |
| UNKNOWN | 3 (2.2%) | 0 (0%) | 3 (2.1%) | |
| BRAIN METS | 0.60 | |||
| NO | 119 (88.1%) | 9 (100%) | 128 (88.9%) | |
| YES | 16 (11.9%) | 0 (0%) | 16 (11.1%) | |
| CUT/SUBCUT METS | 0.32 | |||
| NO | 52 (38.5%) | 5 (55.6%) | 57 (39.6%) | |
| YES | 83 (61.5%) | 4 (44.4%) | 87 (60.4%) | |
| LN METS | 0.50 | |||
| NO | 48 (35.6%) | 2 (22.2%) | 50 (34.7%) | |
| YES | 87 (64.4%) | 7 (77.8%) | 94 (65.3%) | |
| LUNG METS | 0.74 | |||
| NO | 53 (39.3%) | 4 (44.4%) | 57 (39.6%) | |
| YES | 82 (60.7%) | 5 (55.6%) | 87 (60.4%) | |
| LIVER/VISC METS | 0.73 | |||
| NO | 76 (56.3%) | 6 (66.7%) | 82 (56.9%) | |
| YES | 59 (43.7%) | 3 (33.3%) | 62 (43.1%) | |
| BONE METS | 0.42 | |||
| NO | 105 (77.8%) | 6 (66.7%) | 111 (77.1%) | |
| YES | 30 (22.2%) | 3 (33.3%) | 33 (22.9%) | |
| PROGRESSED | 0.12 | |||
| NO | 36 (26.7%) | 5 (55.6%) | 41 (28.5%) | |
| YES | 99 (73.3%) | 4 (44.4%) | 103 (71.5%) | |
| DEAD | 0.17 | |||
| NO | 65 (48.1%) | 7 (77.8%) | 72 (50.0%) | |
| YES | 70 (51.9%) | 2 (22.2%) | 72 (50.0%) | |
| BR | 0.39 | |||
| CR | 15 (11.1%) | 2 (22.2%) | 17 (11.8%) | |
| PR | 34 (25.2%) | 4 (44.4%) | 38 (26.4%) | |
| MR | 4 (3.0%) | 0 (0%) | 4 (2.8%) | |
| SD | 19 (14.1%) | 1 (11.1%) | 20 (13.9%) | |
| PD | 63 (46.7%) | 2 (22.2%) | 65 (45.1%) | |
| PURITY | 0.61 | |||
| MEAN (SD) | 0.623 (0.238) | 0.660 (0.249) | 0.625 (0.238) | |
| MEDIAN [MIN, MAX] | 0.670 [0.100, 0.950] | 0.700 [0.150, 0.930] | 0.670 [0.100, 0.950] | |
| TOTAL_MUTS | 0.40 | |||
| MEAN (SD) | 823 (1530) | 2550 (4910) | 931 (1930) | |
| MEDIAN [MIN, MAX] | 370 [13.0, 9590] | 491 [21.0, 15,300] | 380 [13.0, 15,300] | |
| NONSYN_MUTS | 0.37 | |||
| MEAN (SD) | 542 (994) | 1660 (3160) | 612 (1250) | |
| MEDIAN [MIN, MAX] | 245 [10.0, 6250] | 328 [17.0, 9840] | 251 [10.0, 9840] | |
| CLONAL_MUTS | 0.37 | |||
| MEAN (SD) | 412 (725) | 1430 (2870) | 475 (1010) | |
| MEDIAN [MIN, MAX] | 188 [6.00, 5400] | 273 [14.0, 8920] | 191 [6.00, 8920] | |
| SUBCLONAL_MUTS | 0.22 | |||
| MEAN (SD) | 109 (467) | 185 (243) | 114 (456) | |
| MEDIAN [MIN, MAX] | 37.0 [2.00, 5230] | 46.0 [3.00, 662] | 37.5 [2.00, 5230] | |
| HETEROGENEITY | 0.72 | |||
| MEAN (SD) | 0.199 (0.135) | 0.207 (0.121) | 0.199 (0.134) | |
| MEDIAN [MIN, MAX] | 0.174 [0.0202, 0.971] | 0.176 [0.0691, 0.469] | 0.174 [0.0202, 0.971] | |
| TOTAL_NEOANTIGENS | 0.42 | |||
| MEAN (SD) | 1580 (2830) | 4390 (7920) | 1760 (3390) | |
| MEDIAN [MIN, MAX] | 726 [20.0, 18,500] | 1090 [42.0, 24,600] | 729 [20.0, 24,600] | |
| CNA_PROP | 0.03 | |||
| MEAN (SD) | 0.199 (0.124) | 0.111 (0.0854) | 0.193 (0.123) | |
| MEDIAN [MIN, MAX] | 0.181 [0.00670, 0.902] | 0.0791 [0.0104, 0.236] | 0.178 [0.00670, 0.902] |
Publisher’s Note: MDPI stays neutral with regard to jurisdictional claims in published maps and institutional affiliations. |
© 2022 by the authors. Licensee MDPI, Basel, Switzerland. This article is an open access article distributed under the terms and conditions of the Creative Commons Attribution (CC BY) license (https://creativecommons.org/licenses/by/4.0/).
Share and Cite
Zaremba, A.; Jansen, P.; Murali, R.; Mayakonda, A.; Riedel, A.; Krahl, D.; Burkhardt, H.; John, S.; Géraud, C.; Philip, M.; et al. Genetic and Methylation Analysis of CTNNB1 in Benign and Malignant Melanocytic Lesions. Cancers 2022, 14, 4066. https://doi.org/10.3390/cancers14174066
Zaremba A, Jansen P, Murali R, Mayakonda A, Riedel A, Krahl D, Burkhardt H, John S, Géraud C, Philip M, et al. Genetic and Methylation Analysis of CTNNB1 in Benign and Malignant Melanocytic Lesions. Cancers. 2022; 14(17):4066. https://doi.org/10.3390/cancers14174066
Chicago/Turabian StyleZaremba, Anne, Philipp Jansen, Rajmohan Murali, Anand Mayakonda, Anna Riedel, Dieter Krahl, Hans Burkhardt, Stefan John, Cyrill Géraud, Manuel Philip, and et al. 2022. "Genetic and Methylation Analysis of CTNNB1 in Benign and Malignant Melanocytic Lesions" Cancers 14, no. 17: 4066. https://doi.org/10.3390/cancers14174066
APA StyleZaremba, A., Jansen, P., Murali, R., Mayakonda, A., Riedel, A., Krahl, D., Burkhardt, H., John, S., Géraud, C., Philip, M., Kretz, J., Möller, I., Stadtler, N., Sucker, A., Paschen, A., Ugurel, S., Zimmer, L., Livingstone, E., Horn, S., ... Griewank, K. (2022). Genetic and Methylation Analysis of CTNNB1 in Benign and Malignant Melanocytic Lesions. Cancers, 14(17), 4066. https://doi.org/10.3390/cancers14174066

