Investigation into the Potential Mechanism of Radix Paeoniae Rubra Against Ischemic Stroke Based on Network Pharmacology
Abstract
1. Introduction
2. Materials and Methods
2.1. Reagents and Materials
2.2. Target Collection and Network Construction
2.3. Protein–Protein Interaction (PPI) and Enrichment Analyses
2.4. Molecular Docking
2.5. HPLC Analysis of Primary Active Ingredients in RPR
2.6. Animal Experiments
2.7. TTC Staining
2.8. Neurologic Deficit Score
2.9. ELISA Analysis
2.10. Pathological Staining
2.11. Cell Viability Assay
2.12. Western Blotting
2.13. Platelet Preparation
2.14. ATP Secretion Assay
2.15. Platelet Aggregation
2.16. Platelet Clot Retraction
2.17. Platelet Spreading on Coated Fibronectin
2.18. Statistical Analysis
3. Results
3.1. The Network Pharmacology Analysis of the RPR Targets Against Ischemic Stroke
3.2. GO and KEGG Enrichment Analysis
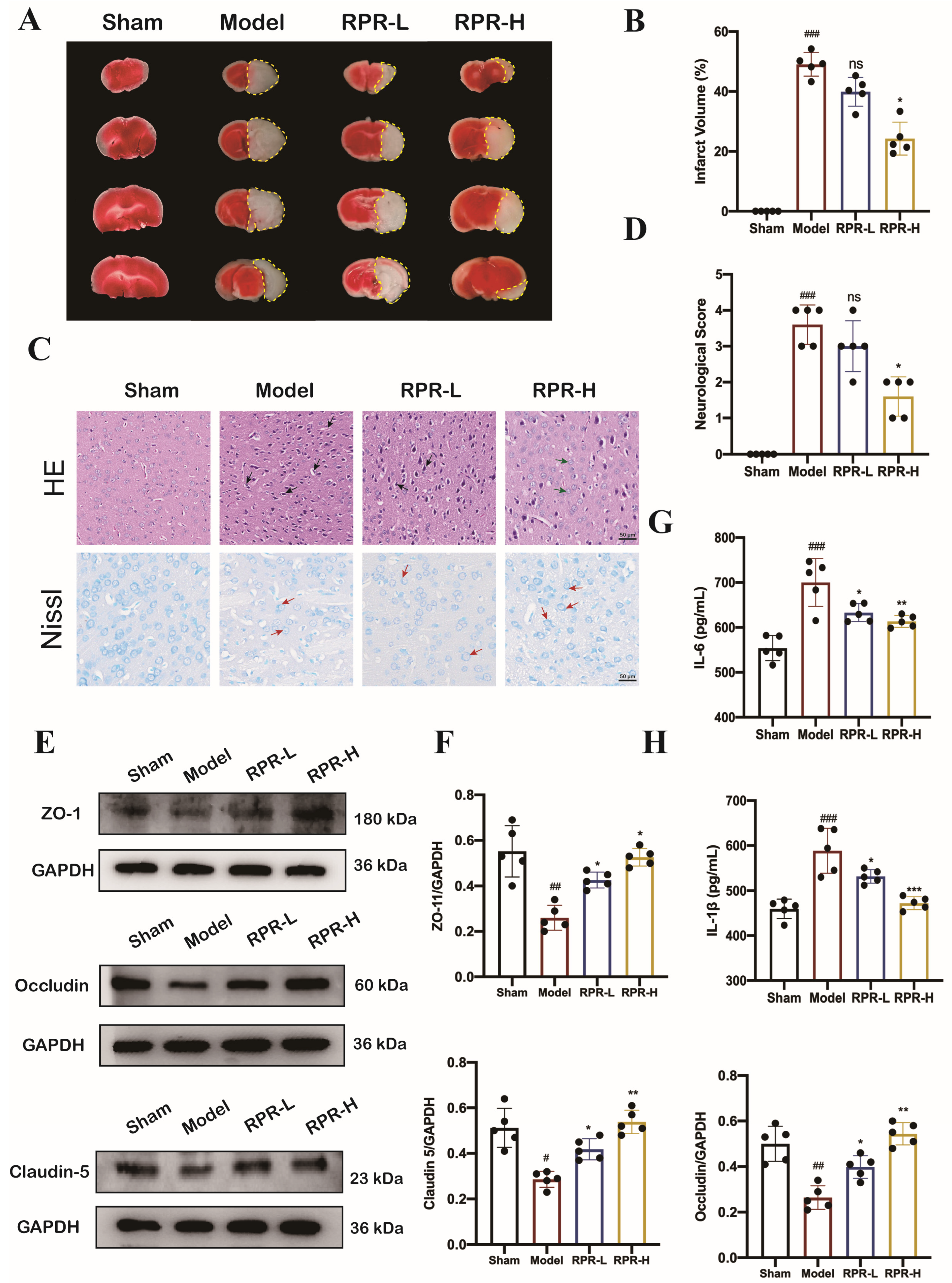
3.3. Therapeutic Effects of RPR on Ischemic Stroke in tMCAO Mice
3.4. RPR Exerts Protective Effects on Ischemic Stroke Through MAPK Signaling Pathway
3.5. Molecular Docking
3.6. RPR and Its Active Ingredients Inhibit Platelet Activation
4. Discussion
5. Conclusions
Supplementary Materials
Author Contributions
Funding
Institutional Review Board Statement
Data Availability Statement
Conflicts of Interest
References
- Xu, M.; Wu, R.X.; Liang, Y.; Fu, K.; Zhou, Y.; Li, X.L.; Wu, L.; Wang, Z. Protective effect and mechanism of Qishiwei Zhenzhu pills on cerebral ischemia-reperfusion injury via blood-brain barrier and metabonomics. Biomed. Pharmacother. 2020, 131, 110723. [Google Scholar] [CrossRef]
- Gao, L.; Xia, X.W.; Shuai, Y.Q.; Zhang, H.; Jin, W.; Zhang, X.Y.; Zhang, Y. Gut microbiota, a hidden protagonist of traditional Chinese medicine for acute ischemic stroke. Front. Pharmacol. 2023, 14, 1164150. [Google Scholar] [CrossRef]
- Wang, Z.J.; Jiang, A.A.; Xiao, H.M.; Yuan, X.F.; Zhang, S.R.; Qin, X.Y. Exploring the potential mechanism of Fritiliariae Irrhosae Bulbus on ischemic stroke based on network pharmacology and experimental validation. Front. Pharmacol. 2022, 13, 1049586. [Google Scholar]
- Stegner, D.; Klaus, V.; Nieswandt, B. Platelets as modulators of cerebral ischemia/reperfusion injury. Front. Immunol. 2019, 10, 2505. [Google Scholar] [CrossRef]
- Shaik, N.F.; Regan, R.F.; Naik, U.P. Platelets as drivers of ischemia/reperfusion injury after stroke. Blood Adv. 2021, 5, 1576–1584. [Google Scholar] [CrossRef]
- Su, Y.X.; Zhang, L.; Zhou, Y.; Ding, L.; Li, L.; Wang, Z.C. The progress of research on histone methylation in ischemic stroke pathogenesis. J. Physiol. Biochem. 2022, 78, 1–8. [Google Scholar] [CrossRef]
- Huajuan, J.; Xulong, H.; Bin, X.; Yue, W.; Yongfeng, Z.; Chaoxiang, R.; Jin, P. Chinese herbal injection for cardio-cerebrovascular disease: Overview and challenges. Front. Pharmacol. 2023, 14, 1038906. [Google Scholar] [CrossRef]
- Liang, J.; Xu, F.; Zhang, Y.Z.; Huang, S.; Zang, X.Y.; Zhao, X.; Zhang, L.; Shang, M.Y.; Yang, D.H.; Wang, X.; et al. The profiling and identification of the absorbed constituents and metabolites of Paeoniae Radix Rubra decoction in rat plasma and urine by the HPLC-DAD-ESI-IT-TOF-MS technique: A novel strategy for the systematic screening and identification of absorbed constituents and metabolites from traditional Chinese medicines. J. Pharmaceut. Biomed. 2013, 83, 108–121. [Google Scholar]
- Wang, J.; Xiao, B.; Ren, S.S.; Zeng, D.Q.; Ma, X.M.; Zhang, H. A systematic review and meta-analysis of the anti-tumor effects of Paeoniae Radix Rubra in animal models. J. Ethnopharmacol. 2024, 326, 117987. [Google Scholar] [CrossRef]
- Yao, L.; Fang, J.; Zhao, J.W.; Yu, J.; Zhang, X.Q.; Chen, W.D.; Han, L.; Peng, D.Y.; Chen, Y.N. Dendrobium huoshanense in the treatment of ulcerative colitis: Network pharmacology and experimental validation. J. Ethnopharmacol. 2024, 323, 117729. [Google Scholar] [CrossRef]
- Li, H.; Jiang, X.; Shen, X.; Sun, Y.; Jiang, N.; Zeng, J.; Lin, J.; Yue, L.; Lai, J.; Li, Y.; et al. TMEA, a polyphenol in sanguisorba officinalis, promotes thrombocytopoiesis by upregulating PI3K/Akt signaling. Front. Cell Dev. Biol. 2021, 9, 708331. [Google Scholar] [CrossRef] [PubMed]
- Hsin, K.Y.; Ghosh, S.; Kitano, H. Combining machine learning systems and multiple docking simulation packages to improve docking prediction reliability for network pharmacology. PLoS ONE 2013, 8, e83922. [Google Scholar] [CrossRef] [PubMed]
- Qin, W.Y.; Luo, Y.; Chen, L.; Tao, T.; Li, Y.; Cai, Y.L.; Li, Y.H. Electroacupuncture could regulate the NF-κB signaling pathway to ameliorate the inflammatory injury in focal cerebral ischemia/reperfusion model rats. Evid. Based Complement. Altern. Med. 2013, 2013, 924541. [Google Scholar] [CrossRef]
- Yuan, Y.; Sheng, P.; Ma, B.; Xue, B.; Shen, M.; Zhang, L.; Li, D.; Hou, J.; Ren, J.; Liu, J.; et al. Elucidation of the mechanism of Yiqi Tongluo Granule against cerebral ischemia/reperfusion injury based on a combined strategy of network pharmacology, multi-omics and molecular biology. Phytomedicine 2023, 118, 154934. [Google Scholar] [CrossRef]
- Wang, Y.; Guo, W.; Liu, Y.; Wang, J.; Fan, M.; Zhao, H.; Xie, S.; Xu, Y. Investigating the protective effect of gross saponins of tribulus terrestris fruit against ischemic stroke in rat using metabolomics and network pharmacology. Metabolites 2019, 9, 240. [Google Scholar] [CrossRef]
- Zhou, X.; Yu, X.; Wan, C.; Li, F.; Wang, Y.; Zhang, K.; Feng, L.; Wen, A.; Deng, J.; Li, S.; et al. NINJ1 Regulates Platelet activation and PANoptosis in septic disseminated intravascular coagulation. Int. J. Mol. Sci. 2023, 24, 4168. [Google Scholar] [CrossRef]
- Nian, K.Q.; Harding, I.C.; Herman, I.M.; Ebong, E.E. Blood-brain barrier damage in ischemic stroke and its regulation by endothelial mechanotransduction. Front. Physiol. 2020, 11, 605398. [Google Scholar] [CrossRef]
- Dithmer, S.; Blasig, I.E.; Fraser, P.A.; Qin, Z.H.; Haseloff, R.F. The basic requirement of tight junction proteins in blood-brain barrier function and their role in pathologies. Int. J. Mol. Sci. 2024, 25, 5601. [Google Scholar] [CrossRef]
- Rajapakse, H.E.; Miller, L.W. Time-resolved luminescence resonance energy transfer imaging of protein-protein interactions in living cells. Methods Enzymol. 2012, 505, 329–345. [Google Scholar]
- Bellmann, C.; Schreivogel, S.; Günther, R.; Dabrowski, S.; Schümann, M.; Wolburg, H.; Blasig, I.E. Highly Conserved cysteines are involved in the oligomerization of occludin-redox dependency of the second extracellular loop. Antioxid. Redox Signal. 2014, 20, 855–867. [Google Scholar] [CrossRef]
- Cording, J.; Günther, R.; Vigolo, E.; Tscheik, C.; Winkler, L.; Schlattner, I.; Lorenz, D.; Haseloff, R.F.; Schmidt-Ott, K.M.; Wolburg, H.; et al. Redox regulation of cell contacts by tricellulin and occludin: Redox-sensitive cysteine sites in tricellulin regulate both tri- and bicellular junctions in tissue barriers as shown in hypoxia and ischemia. Antioxid. Redox Signal. 2015, 23, 1035–1049. [Google Scholar] [CrossRef]
- Nitta, T.; Hata, M.; Gotoh, S.; Seo, Y.; Sasaki, H.; Hashimoto, N.; Furuse, M.; Tsukita, S. Size-selective loosening of the blood-brain barrier in claudin-5-deficient mice. J. Cell Biol. 2003, 161, 653–660. [Google Scholar] [CrossRef]
- Jackson, S.P.; Darbousset, R.; Schoenwaelder, S.M. Thromboinflammation: Challenges of therapeutically targeting coagulation and other host defense mechanisms. Blood 2019, 133, 906–918. [Google Scholar] [CrossRef]
- Stoll, G.; Nieswandt, B. Thrombo-inflammation in acute ischaemic stroke- implications for treatment. Nat. Rev. Neurol. 2019, 15, 473–481. [Google Scholar] [CrossRef]
- Blair, P.; Flaumenhaft, R. Platelet α-granules: Basic biology and clinical correlates. Blood Rev. 2009, 23, 177–189. [Google Scholar] [CrossRef]
- Ambrosio, A.L.; Boyle, J.A.; Di Pietro, S.M. Mechanism of platelet dense granule biogenesis: Study of cargo transport and function of Rab32 and Rab38 in a model system. Blood 2012, 120, 4072–4081. [Google Scholar] [CrossRef]
- Paul, M.; Golla, K.; Kim, H. Gelsolin modulates platelet dense granule secretion and hemostasis via the actin cytoskeleton. Thromb Haemost. 2023, 123, 219–230. [Google Scholar] [CrossRef]
- Shattil, S.J.; Newman, P.J. Integrins: Dynamic scaffolds for adhesion and signaling in platelets. Blood 2004, 104, 1606–1615. [Google Scholar] [CrossRef]
- Feigin, V.L.; Roth, G.A.; Naghavi, M.; Parmar, P.; Krishnamurthi, R.; Chugh, S.; Mensah, G.A.; Norrving, B.; Shiue, I.; Ng, M.; et al. Global burden of stroke and risk factors in 188 countries, during 1990–2013: A systematic analysis for the Global Burden of Disease Study 2013. Lancet Neurol. 2016, 15, 913–924. [Google Scholar] [CrossRef]
- Lu, Y.F.; Li, C.; Chen, Q.J.; Liu, P.X.; Guo, Q.; Zhang, Y.; Chen, X.L.; Zhang, Y.J.; Zhou, W.X.; Liang, D.H.; et al. Microthrombus-targeting micelles for neurovascular remodeling and enhanced microcirculatory perfusion in acute ischemic stroke. Adv. Mater. 2019, 31, e1808361. [Google Scholar] [CrossRef]
- Bhaskar, S.; Stanwell, P.; Cordato, D.; Attia, J.; Levi, C. Reperfusion therapy in acute ischemic stroke: Dawn of a new era? BMC Neurol. 2018, 18, 8. [Google Scholar] [CrossRef]
- Sun, X.Q.; Fang, J.; Fang, N.Y. Chishao alleviates intra-hepatic cholestasis by modulating NTCP in rats. Front. Pharmacol. 2024, 15, 1341651. [Google Scholar]
- Liu, M.; Liu, X.; Wang, H.; Xiao, H.; Jing, F.; Tang, L.; Li, D.; Zhang, Y.; Wu, H.; Yang, H. Metabolomics study on the effects of Buchang Naoxintong capsules for treating cerebral ischemia in rats using UPLC-Q/TOF-MS. J. Ethnopharmacol. 2016, 180, 1–11. [Google Scholar] [CrossRef]
- Xu, H.; Chen, Z.; Shang, Q.H.; Gao, Z.Y.; Yu, C.A.; Shi, D.Z.; Chen, K.J. Asymmetric dimethylarginine predicts one-year recurrent cardiovascular events: Potential biomarker of “toxin syndrome” in coronary heart disease. Chin. J. Integr. Med. 2019, 25, 327–333. [Google Scholar] [CrossRef]
- Wu, J.S.; Cheung, W.M.; Tsai, Y.S.; Chen, Y.T.; Fong, W.H.; Tsai, H.D.; Chen, Y.C.; Liou, J.Y.; Shyue, S.K.; Chen, J.J.; et al. Ligand-activated peroxisome proliferator-activated receptor-γ protects against ischemic cerebral infarction and meuronal apoptosis by 14-3-3∈ upregulation. Circulation 2009, 119, 1124–1134. [Google Scholar] [CrossRef]
- Jiang, X.Y.; Andjelkovic, A.V.; Zhu, L.; Yang, T.; Bennett, M.V.L.; Chen, J.; Keep, R.F.; Shi, Y.J. Blood-brain barrier dysfunction and recovery after ischemic stroke. Prog. Neurobiol. 2018, 163–164, 144–171. [Google Scholar] [CrossRef]
- Zhao, L.; Zhang, H.; Li, N.; Chen, J.M.; Xu, H.; Wang, Y.J.; Liang, Q.Q. Network pharmacology, a promising approach to reveal the pharmacology mechanism of Chinese medicine formula. J. Ethnopharmacol. 2023, 309, 116306. [Google Scholar] [CrossRef]
- Lawrence, M.C.; Naziruddin, B.; Levy, M.F.; Jackson, A.; Mcglynn, K. Calcineurin/nuclear factor of activated T cells and MAPK signaling induce TNF-α gene expression in pancreatic islet endocrine cells. J. Biol. Chem. 2011, 286, 1025–1036. [Google Scholar] [CrossRef]
- Chang, W.; Wu, Q.Q.; Xiao, Y.; Jiang, X.H.; Yuan, Y.; Zeng, X.F.; Tang, Q.Z. Acacetin protects against cardiac remodeling after myocardial infarction by mediating MAPK and PI3K/Akt signal pathway. J. Pharmacol. Sci. 2017, 135, 156–163. [Google Scholar] [CrossRef]
- Belmellat, N.; Semerano, L.; Segueni, N.; Damotte, D.; Decker, P.; Ryffel, B.; Quesniaux, V.; Boissier, M.C.; Assier, E. Tumor necrosis factor-alpha targeting can protect against arthritis with low sensitization to infection. Front. Immunol. 2017, 8, 1533. [Google Scholar] [CrossRef]
- Boehme, A.K.; McClure, L.A.; Zhang, Y.; Luna, J.M.; Del Brutto, O.H.; Benavente, O.R.; Elkind, M.S.V. Inflammatory markers and outcomes after lacunar stroke levels of inflammatory markers in treatment of stroke study. Stroke 2016, 47, 659–667. [Google Scholar] [CrossRef]
- Lasek-Bal, A.; Jedrzejowska-Szypulka, H.; Student, S.; Warsz-Wianecka, A.; Zareba, K.; Puz, P.; Bal, W.; Pawletko, K.; Lewin-Kowalik, J. The importance of selected markers of inflammation and blood-brain barrier damage for short-term ischemic stroke prognosis. J. Physiol. Pharmacol. 2019, 70, 209–217. [Google Scholar]
- Lin, S.Y.; Wang, Y.Y.; Chang, C.Y.; Wu, C.C.; Chen, W.Y.; Liao, S.L.; Chen, C.J. TNF-α receptor inhibitor alleviates metabolic and inflammatory changes in a rat model of ischemic stroke. Antioxidants 2021, 10, 851. [Google Scholar] [CrossRef]
- Wang, G.R.; Zhu, Y.; Halushka, P.V.; Lincoln, T.M.; Mendelsohn, M.E. Mechanism of platelet inhibition by nitric oxide: Phosphorylation of thromboxane receptor by cyclic GMP-dependent protein kinase. Proc. Natl. Acad. Sci. USA 1998, 95, 4888–4893. [Google Scholar] [CrossRef]
- Wen, L.; Feil, S.; Wolters, M.; Thunemann, M.; Regler, F.; Schmidt, K.; Friebe, A.; Olbrich, M.; Langer, H.; Gawaz, M.; et al. A shear-dependent NO-cGMP-cGKI cascade in platelets acts as an auto-regulatory brake of thrombosis. Nat. Commun. 2018, 9, 4969. [Google Scholar] [CrossRef]
- Bladowski, M.; Gawrys, J.; Gajecki, D.; Szahidewicz-Krupska, E.; Sawicz-Bladowska, A.; Doroszko, A. Role of the platelets and nitric oxide biotransformation in ischemic stroke: A translative review from bench to bedside. Oxidative Med. Cell. Longev. 2020, 2020, 2979260. [Google Scholar] [CrossRef]
- Paggi, J.M.; Pandit, A.; Dror, R.O. The Art and Science of Molecular Docking. Annu. Rev. Biochem. 2024, 93, 89–410. [Google Scholar] [CrossRef]
- Malhotra, S.; Karanicolas, J. When Does Chemical Elaboration Induce a Ligand to Change Its Binding Mode? J. Med. Chem. 2017, 60, 128–145. [Google Scholar] [CrossRef]
- Pisa, R.; Cupido, T.; Steinman, J.B.; Jones, N.H.; Kapoor, T.M. Analyzing Resistance to Design Selective Chemical Inhibitors for AAA Proteins. Cell Chem. Biol. 2019, 26, 1263–1273.e5. [Google Scholar] [CrossRef]
- Ahmed, M.; Khan, K.U.; Ahmad, S.; Aati, H.Y.; Ovatlarnporn, C.; Rehman, M.S.; Javed, T.; Khursheed, A.; Ghalloo, B.A.; Dilshad, R.; et al. Comprehensive Phytochemical Profiling, Biological Activities, and Molecular Docking Studies of Pleurospermum candollei: An Insight into Potential for Natural Products Development. Molecules 2022, 27, 4113. [Google Scholar] [CrossRef]









| No. | Target | Degree | Betweenness Centrality | Closeness Centrality |
|---|---|---|---|---|
| 1 | MAPK3 | 62 | 2695 | 0.0056 |
| 2 | TNF | 58 | 2107 | 0.0049 |
| 3 | MAPK14 | 50 | 1897 | 0.0047 |
| 4 | SRC | 36 | 1243 | 0.0045 |
| 5 | JNK | 32 | 1211 | 0.0044 |
| 6 | Nox4 | 25 | 849 | 0.0043 |
| 7 | Hif1a | 20 | 787 | 0.0043 |
| 8 | Xdh | 15 | 750 | 0.0042 |
| 9 | Snca | 8 | 671 | 0.0040 |
| 10 | Ppara | 6 | 594 | 0.0041 |
| Cluster | Gene Count | Number of Nodes | Number of Edges |
|---|---|---|---|
| 1 | 48 | 48 | 144 |
| 2 | 46 | 46 | 84 |
| 3 | 34 | 34 | 41 |
Disclaimer/Publisher’s Note: The statements, opinions and data contained in all publications are solely those of the individual author(s) and contributor(s) and not of MDPI and/or the editor(s). MDPI and/or the editor(s) disclaim responsibility for any injury to people or property resulting from any ideas, methods, instructions or products referred to in the content. |
© 2024 by the authors. Licensee MDPI, Basel, Switzerland. This article is an open access article distributed under the terms and conditions of the Creative Commons Attribution (CC BY) license (https://creativecommons.org/licenses/by/4.0/).
Share and Cite
Wen, T.; Xin, G.; Zhou, Q.; Wang, T.; Yu, X.; Li, Y.; Li, S.; Zhang, Y.; Zhang, K.; Liu, T.; et al. Investigation into the Potential Mechanism of Radix Paeoniae Rubra Against Ischemic Stroke Based on Network Pharmacology. Nutrients 2024, 16, 4409. https://doi.org/10.3390/nu16244409
Wen T, Xin G, Zhou Q, Wang T, Yu X, Li Y, Li S, Zhang Y, Zhang K, Liu T, et al. Investigation into the Potential Mechanism of Radix Paeoniae Rubra Against Ischemic Stroke Based on Network Pharmacology. Nutrients. 2024; 16(24):4409. https://doi.org/10.3390/nu16244409
Chicago/Turabian StyleWen, Tingyu, Guang Xin, Qilong Zhou, Tao Wang, Xiuxian Yu, Yanceng Li, Shiyi Li, Ying Zhang, Kun Zhang, Ting Liu, and et al. 2024. "Investigation into the Potential Mechanism of Radix Paeoniae Rubra Against Ischemic Stroke Based on Network Pharmacology" Nutrients 16, no. 24: 4409. https://doi.org/10.3390/nu16244409
APA StyleWen, T., Xin, G., Zhou, Q., Wang, T., Yu, X., Li, Y., Li, S., Zhang, Y., Zhang, K., Liu, T., Zhu, B., & Huang, W. (2024). Investigation into the Potential Mechanism of Radix Paeoniae Rubra Against Ischemic Stroke Based on Network Pharmacology. Nutrients, 16(24), 4409. https://doi.org/10.3390/nu16244409

