Preparation Process Optimization of Glycolipids from Dendrobium officinale and the Difference in Antioxidant Effects Compared with Ascorbic Acid
Abstract
1. Introduction
2. Materials and Methods
2.1. Materials
2.2. Preparation of DOG
2.3. UV Full Wavelength Scanning and Characteristic Functional Groups Determination of DOG
2.4. Monomer Compositions Determination of DOG
2.5. Antioxidant Activity Assay In Vitro
2.6. Animal Experimental Design
2.7. Antioxidant Activity Assay In Vivo
2.8. 16S rRNA Amplicon Detection Method
2.9. Non-Target Metabolites Detection Method
2.10. Statistical Analysis
3. Results and Discussions
3.1. Effects of Extraction Parameters on DOG Yields
3.2. Effects of Parameters Interaction on DOG Yields
3.3. Validation Experiment for DOG Extraction
3.4. Major Functional Groups Analysis of DOG
3.5. Monomer Compositions Analysis of DOG
3.6. Antioxidant Activity In Vitro of DOG
3.7. Antioxidant Activity In Vivo of DOG on Oxidative Damaged Mice
3.8. Intestinal Microbial Diversity Results of Oxidative Damaged Mice
3.9. Differential Metabolites Analysis of Between Model and Ascorbic Acid Groups
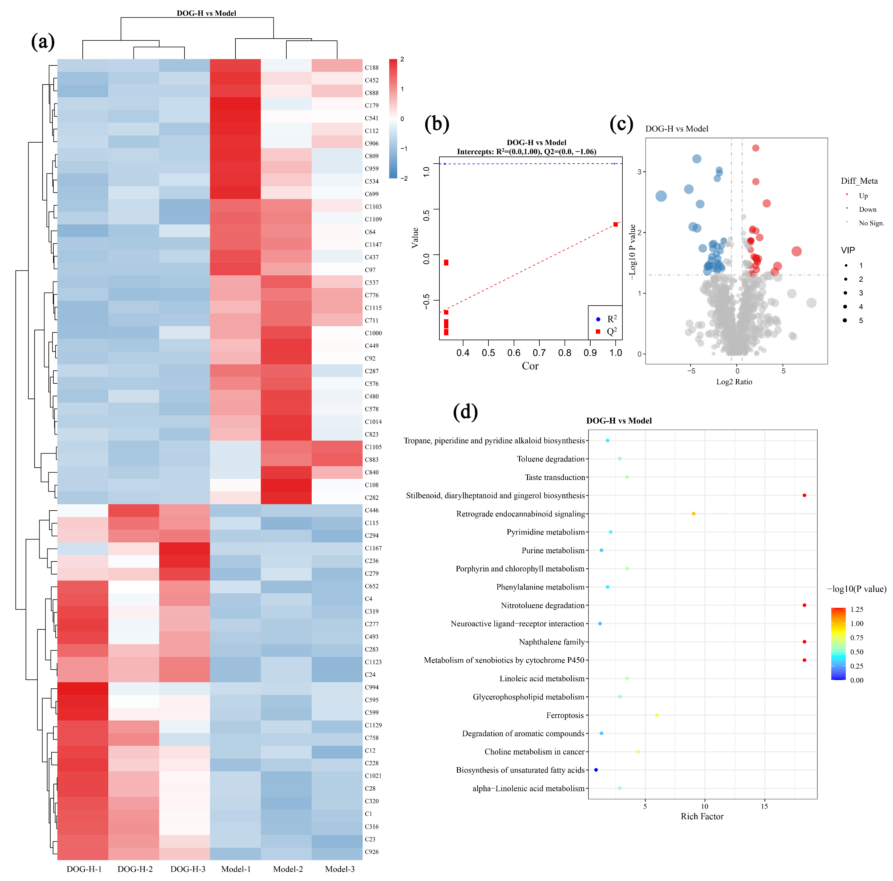
3.10. Differential Metabolites Analysis of Between Model and DOG Groups
4. Conclusions
Author Contributions
Funding
Institutional Review Board Statement
Informed Consent Statement
Data Availability Statement
Conflicts of Interest
References
- Jiang, W.; Wang, T.; Zhang, M.; Duan, X.; Chen, J.; Liu, Y.; Tao, Z.; Guo, Q. Genome-Wide Identification of Glutathione S-Transferase Family from Dendrobium officinale and the Functional Characterization of DoGST5 in Cadmium Tolerance. Int. J. Mol. Sci. 2024, 25, 8439. [Google Scholar] [CrossRef] [PubMed]
- Lin, H.; Cheng, Y.; Liang, L.; Qin, X.; Dong, X.; Guo, Y.; Yu, Q.; Zhang, G.; Hu, X. Effects of the Lactobacillus fermentation on Dendrobium officinale polysaccharide: Structural, physicochemical properties and in vitro bioactivities. Food Biosci. 2024, 61, 105003. [Google Scholar] [CrossRef]
- Yang, C.; Li, J.; Luo, M.; Zhou, W.; Xing, J.; Yang, Y.; Wang, L.; Rao, W.; Tao, W. Unveiling the molecular mechanisms of Dendrobium officinale polysaccharides on intestinal immunity: An integrated study of network pharmacology, molecular dynamics and in vivo experiments. Int. J. Biol. Macromol. 2024, 276, 133859. [Google Scholar] [CrossRef]
- Liang, J.; Zeng, Y.; Wang, H.; Lou, W. Extraction, purification and antioxidant activity of novel polysaccharides from Dendrobium officinale by deep eutectic solvents. Nat. Prod. Res. 2019, 33, 3248–3253. [Google Scholar] [CrossRef]
- Guo, X.; Li, Y.; Li, C.; Luo, H.; Wang, L.; Qian, J.; Luo, X.; Xiang, L.; Song, J.; Sun, C.; et al. Analysis of the Dendrobium officinale transcriptome reveals putative alkaloid biosynthetic genes and genetic markers. Gene 2013, 527, 131–138. [Google Scholar] [CrossRef]
- Huang, P.-H.; Chiu, C.-S.; Lu, W.-C.; Huang, R.-H.; Wang, C.-C.R.; Li, P.-H. Change in chemical composition and enhancement of intestinal microflora of acid hydrolyzed polysaccharides from Zizyphus jujube and Sterculia lychnophora. Arab. J. Chem. 2024, 17, 105598. [Google Scholar] [CrossRef]
- Zhu, H.; Xu, L.; Wang, J.; Zhang, Z.; Xu, X.; Yang, K.; Sun, P.; Liao, X.; Cai, M. Rheological behaviors of ethanol-fractional polysaccharides from Dendrobium officinale in aqueous solution: Effects of concentration, temperature, pH, and metal ions. Food Hydrocoll. 2023, 137, 108311. [Google Scholar] [CrossRef]
- Yi, X.; Gao, S.; Gao, X.; Zhang, X.; Xia, G.; Liu, Z.; Shi, H.; Shen, X. Glycolipids improve the stability of liposomes: The perspective of bilayer membrane structure. Food Chem. 2023, 412, 135517. [Google Scholar] [CrossRef] [PubMed]
- Migas, U.M.; Abbey, L.; Velasco-Torrijos, T.; McManus, J.J. Adding glycolipid functionality to model membranes—Phase behaviour of a synthetic glycolipid in a phospholipid membrane. Soft Matter 2014, 10, 3978–3983. [Google Scholar] [CrossRef]
- Tanino, T.; Ueda, Y.; Nagai, N.; Ishihara, Y.; Saijo, M.; Funakami, Y. In vivo upstream factors of mouse hepatotoxic mechanism with sustained hepatic glutathione depletion: Acetaminophen metabolite-erythrocyte adducts and splenic macrophage-generated reactive oxygen species. Chem.-Biol. Interact. 2024, 398, 111091. [Google Scholar] [CrossRef]
- Salas, G.; Litta, A.A.; Medeot, A.C.; Schuck, V.S.; Andermatten, R.B.; Miszczuk, G.S.; Ciriaci, N.; Razori, M.V.; Barosso, I.R.; Sánchez Pozzi, E.J.; et al. NADPH oxidase-generated reactive oxygen species are involved in estradiol 17ß-d-glucuronide-induced cholestasis. Biochimie 2024, 223, 41–53. [Google Scholar] [CrossRef] [PubMed]
- Zhang, X.-Y.; Han, P.-P.; Zhao, Y.-N.; Shen, X.-Y.; Bi, X. Crosstalk between autophagy and ferroptosis mediate injury in ischemic stroke by generating reactive oxygen species. Heliyon 2024, 10, e28959. [Google Scholar] [CrossRef] [PubMed]
- Silveira, A.C.; Oliveira, P.F.; Alves, M.G.; Rato, L.; Silva, B.M. Daily white tea intake reprograms hepatic metabolism and improves the enzymatic antioxidant defence system of rats with prediabetes. PharmaNutrition 2024, 28, 100393. [Google Scholar] [CrossRef]
- Li, M.; Liu, J.; Shi, L.; Zhou, C.; Zou, M.; Fu, D.; Yuan, Y.; Yao, C.; Zhang, L.; Qin, S.; et al. Gold nanoparticles-embedded ceria with enhanced antioxidant activities for treating inflammatory bowel disease. Bioact. Mater. 2023, 25, 95–106. [Google Scholar] [CrossRef] [PubMed]
- Shi, R.; Li, H.; Jin, X.; Huang, X.; Ou, Z.; Zhang, X.; Luo, G.; Deng, J. Promoting Re-epithelialization in an oxidative diabetic wound microenvironment using self-assembly of a ROS-responsive polymer and P311 peptide micelles. Acta Biomater. 2022, 152, 425–439. [Google Scholar] [CrossRef]
- Gómez-García, M.; Moreno-Jimenez, E.; Morgado, N.; García-Sánchez, A.; Gil-Melcón, M.; Pérez-Pazos, J.; Estravís, M.; Isidoro-García, M.; Dávila, I.; Sanz, C. The Role of the Gut and Airway Microbiota in Chronic Rhinosinusitis with Nasal Polyps: A Systematic Review. Int. J. Mol. Sci. 2024, 25, 8223. [Google Scholar] [CrossRef]
- Peng, Z.; Liao, Y.; Yang, W.; Liu, L. Metal(loid)-gut microbiota interactions and microbiota-related protective strategies: A review. Environ. Int. 2024, 192, 109017. [Google Scholar] [CrossRef]
- Jin, Q.; Feng, Y.; Cabana-Puig, X.; Chau, T.N.; Difulvio, R.; Yu, D.; Hu, A.; Li, S.; Luo, X.M.; Ogejo, J.; et al. Combined dilute alkali and milling process enhances the functionality and gut microbiota fermentability of insoluble corn fiber. Food Chem. 2024, 446, 138815. [Google Scholar] [CrossRef] [PubMed]
- Eide, L.H.; Morales-Lange, B.; Kuiper, R.V.; Dale, O.B.; Rocha, S.D.C.; Djordjevic, B.; Øverland, M. Fermented sunflower meal in diets for Atlantic salmon under commercial-like farming conditions promotes gut lactic acid bacteria and controls inflammation in the distal intestine. Aquaculture 2025, 595, 741517. [Google Scholar] [CrossRef]
- Lynch, S.V.; Pedersen, O. The Human Intestinal Microbiome in Health and Disease. N. Engl. J. Med. 2016, 375, 2369–2379. [Google Scholar] [CrossRef]
- Yang, Y.; Zhang, X.; Zhang, J.; Wang, T.; Liu, S.; Ma, H.; Inam, M.; Guan, L. Green ultrasonic-assisted enzymatic extraction of polysaccharides from Flammulina velutipes residues by response surface methodology. Sustain. Chem. Pharm. 2024, 41, 101690. [Google Scholar] [CrossRef]
- Danilova, J.S.; Dmitrieva, E.; Timonov, A.M. ESR, UV–vis–NIR and FTIR spectroscopic characterization of charge carriers in copper salen polymeric complexes. J. Electroanal. Chem. 2024, 970, 118549. [Google Scholar] [CrossRef]
- Dai, K.-Y.; Ding, W.-J.; Li, Z.-T.; Liu, C.; Ji, H.-Y.; Liu, A.-J. Comparison of structural characteristics and anti-tumor activity of two alkali extracted peach gum arabinogalactan. Int. J. Biol. Macromol. 2024, 279, 135407. [Google Scholar] [CrossRef]
- Ji, H.-Y.; Dai, K.-Y.; Liu, C.; Yu, J.; Liu, A.-J.; Chen, Y.-F. The ethanol-extracted polysaccharide from Cynanchum paniculatum: Optimization, structure, antioxidant and antitumor effects. Ind. Crops Prod. 2022, 175, 114243. [Google Scholar] [CrossRef]
- Pimenta, G.F.; Awata, W.M.C.; Orlandin, G.G.; Silva-Neto, J.A.; Assis, V.O.; da Costa, R.M.; Bruder-Nascimento, T.; Tostes, R.C.; Tirapelli, C.R. Melatonin prevents overproduction of reactive oxygen species and vascular dysfunction induced by cyclophosphamide. Life Sci. 2024, 338, 122361. [Google Scholar] [CrossRef] [PubMed]
- Koyan Karadeniz, G.N.; Karadeniz, O.; Bulutlar, E.; Yilmaz, B.; Gedikbasi, A.; Arslan, H.S.; Cetin, B.A.; Polat, İ. Comparison of salpingectomy and tubal detorsion procedures after experimental ischemia-reperfusion injury in a rat fallopian tube model: Biochemical and histopathological evaluation. F&S Sci. 2024, 5, 195–203. [Google Scholar] [CrossRef]
- Jiang, Y.; Zhang, Z.; Chen, H.; Wang, Y.; Xu, Y.; Chen, Z.; Xu, Y.; Wang, J. Mechanism of Guangdong Shenqu in regulating intestinal flora in mice with food stagnation and internal heat based on 16S rDNA sequencing. J. Tradit. Chin. Med. Sci. 2024, 11, 232–244. [Google Scholar] [CrossRef]
- Dong, X.; Sun, S.; Wang, X.; Yu, H.; Dai, K.; Jiao, J.; Peng, C.; Ji, H.; Peng, L. Structural characteristics and intestinal flora metabolism mediated immunoregulatory effects of Lactarius deliciosus polysaccharide. Int. J. Biol. Macromol. 2024, 278, 135063. [Google Scholar] [CrossRef]
- Chikati, R.; Mpandanyama, T.A.; Nkazi, D.; Khangale, P.; Gorimbo, J. Optimization and evaluation of the distribution of Fischer-Tropsch products over a cobalt-based catalyst utilising design expert software. Heliyon 2024, 10, e23145. [Google Scholar] [CrossRef]
- Animashaun, O.H.; Ewuoso, L.M.; Sobowale, S.S. Modeling and process optimization of extraction conditions on the quality characteristics of oil from cashew kernel using Response Surface Methodology. Food Humanit. 2024, 3, 100323. [Google Scholar] [CrossRef]
- Ji, H.-Y.; Yu, J.; Jiao, J.-S.; Dong, X.-D.; Yu, S.-S.; Liu, A.-J. Ultrasonic-Assisted Extraction of Codonopsis pilosula Glucofructan: Optimization, Structure, and Immunoregulatory Activity. Nutrients 2022, 14, 927. [Google Scholar] [CrossRef] [PubMed]
- Ji, H.-Y.; Dai, K.-Y.; Liu, C.; Yu, J.; Jia, X.-Y.; Liu, A.-J. Preparation, Antioxidant and Immunoregulatory Activities of a Macromolecular Glycoprotein from Salvia miltiorrhiza. Foods 2022, 11, 705. [Google Scholar] [CrossRef]
- Olfert, M.; Bäurer, S.; Wolter, M.; Buckenmaier, S.; Brito-de la Fuente, E.; Lämmerhofer, M. Comprehensive profiling of conjugated fatty acid isomers and their lipid oxidation products by two-dimensional chiral RP×RP liquid chromatography hyphenated to UV- and SWATH-MS-detection. Anal. Chim. Acta 2022, 1202, 339667. [Google Scholar] [CrossRef] [PubMed]
- Fan, S.; Lu, Z.; Yan, Z.; Hu, L. Interactions of three berberine mid-chain fatty acid salts with bovine serum albumin (BSA): Spectroscopic analysis and molecular docking. Int. J. Biol. Macromol. 2024, 274, 133370. [Google Scholar] [CrossRef]
- Xu, X.; Feng, X.; Gao, C.; Cheng, W.; Meng, L.; Wu, D.; Wang, Z.; Tang, X. Performance enhancing of saturated fatty acids with various carbon chain lengths on the structures and properties of zein films in alkaline solvents. Food Hydrocoll. 2024, 155, 110214. [Google Scholar] [CrossRef]
- Arokiaraj, R.G.; Raju, R.; Ravikumar, S.; Sivakumar, K.; Bhanuprakash, P.; Pandiyan, V. Excess thermodynamic properties and FTIR studies of binary mixtures of aniline with esters at different temperatures. Chem. Data Collect. 2022, 37, 100807. [Google Scholar] [CrossRef]
- Cordeiro, I.H.; Lima, N.M.; Scherrer, E.C.; Carli, G.P.; Andrade, T.d.J.A.S.; Castro, S.B.R.; de Oliveira, M.A.L.; Alves, C.C.S.; Carli, A.P. Metabolic profiling by LC-DAD-MS, FTIR, NMR and CE-UV of polyphenols with potential against skin pigmentation disorder. Nat. Prod. Res. 2023, 37, 1386–1391. [Google Scholar] [CrossRef]
- Dong, L.; Duan, X.; Bin, L.; Wang, J.; Gao, Q.; Sun, X.; Xu, Y. Evaluation of Fourier transform infrared (FTIR) spectroscopy with multivariate analysis as a novel diagnostic tool for lymph node metastasis in gastric cancer. Spectrochim. Acta Part A Mol. Biomol. Spectrosc. 2023, 289, 122209. [Google Scholar] [CrossRef] [PubMed]
- Jala, R.C.R.; Vudhgiri, S.; Kumar, C.G. A comprehensive review on natural occurrence, synthesis and biological activities of glycolipids. Carbohydr. Res. 2022, 516, 108556. [Google Scholar] [CrossRef]
- Durrant, L.G.; Noble, P.; Spendlove, I. Immunology in the clinic review series; focus on cancer: Glycolipids as targets for tumour immunotherapy. Clin. Exp. Immunol. 2012, 167, 206–215. [Google Scholar] [CrossRef]
- Rumpf, J.; Burger, R.; Schulze, M. Statistical evaluation of DPPH, ABTS, FRAP, and Folin-Ciocalteu assays to assess the antioxidant capacity of lignins. Int. J. Biol. Macromol. 2023, 233, 123470. [Google Scholar] [CrossRef] [PubMed]
- Olsvik, P.A.; Kristensen, T.; Waagbø, R.; Rosseland, B.O.; Tollefsen, K.E.; Baeverfjord, G.; Berntssen, M.H.G. mRNA expression of antioxidant enzymes (SOD, CAT and GSH-Px) and lipid peroxidative stress in liver of Atlantic salmon (Salmo salar) exposed to hyperoxic water during smoltification. Comp. Biochem. Physiol. Part C Toxicol. Pharmacol. 2005, 141, 314–323. [Google Scholar] [CrossRef] [PubMed]
- Guo, J.; Mu, R.; Li, S.; Zhang, N.; Fu, Y.; Hu, X. Characterization of the Bacterial Community of Rumen in Dairy Cows with Laminitis. Genes 2021, 12, 1996. [Google Scholar] [CrossRef]
- Ma, H.; Zhang, B.; Hu, Y.; Li, X.; Wang, J.; Yang, F.; Ji, X.; Wang, S. The novel intervention effect of cold green tea beverage on high-fat diet induced obesity in mice. J. Funct. Foods 2020, 75, 104279. [Google Scholar] [CrossRef]
- Jeffery, R.; Ilott, N.E.; Powrie, F. Genetic and environmental factors shape the host response to Helicobacter hepaticus: Insights into IBD pathogenesis. Curr. Opin. Microbiol. 2022, 65, 145–155. [Google Scholar] [CrossRef] [PubMed]
- Yamanaka, H.; Nakanishi, T.; Takagi, T.; Ohsawa, M.; Kubo, N.; Yamamoto, N.; Takemoto, T.; Ohsawa, K. Helicobacter sp. MIT 01-6451 infection during fetal and neonatal life in laboratory mice. Exp. Anim. 2015, 64, 375–382. [Google Scholar] [CrossRef]
- Petrov, V.A.; Laczny, C.C.; Wilmes, P. Bacteroides acidifaciens: Linking dietary fiber to liver health. Cell Metab. 2024, 36, 1908–1910. [Google Scholar] [CrossRef]
- Kumtepe, Y.; Borekci, B.; Karaca, M.; Salman, S.; Alp, H.H.; Suleyman, H. Effect of acute and chronic administration of progesterone, estrogen, FSH and LH on oxidant and antioxidant parameters in rat gastric tissue. Chem.-Biol. Interact. 2009, 182, 1–6. [Google Scholar] [CrossRef]
- Al-Jaber, H.I.; Shakya, A.K.; Al-Qudah, M.A.; Barhoumi, L.M.; Abu-Sal, H.E.; Hasan, H.S.; Al-Bataineh, N.; Abu-Orabi, S.; Mubarak, M.S. Piceatannol, a comprehensive review of health perspectives and pharmacological aspects. Arab. J. Chem. 2024, 17, 105939. [Google Scholar] [CrossRef]
- Jing, M.; Han, G.; Li, Y.; Zong, W.; Liu, R. Cellular and molecular responses of earthworm coelomocytes and antioxidant enzymes to naphthalene and a major metabolite (1-naphthol). J. Mol. Liq. 2022, 350, 118563. [Google Scholar] [CrossRef]







| Run | A: Liquid–Solid Ratios | B: Ethanol Concentrations | C: Extraction Temperatures | D: Extraction Time | Predicted Yields | Actual Yields |
|---|---|---|---|---|---|---|
| (mL/g) | (%) | (°C) | (h) | (%) | (%) | |
| 1 | 30 | 70 | 70 | 3.0 | 2.39 | 2.43 |
| 2 | 10 | 60 | 70 | 2.5 | 1.35 | 1.32 |
| 3 | 10 | 70 | 60 | 2.5 | 1.41 | 1.43 |
| 4 | 20 | 70 | 80 | 2.0 | 2.21 | 2.23 |
| 5 | 30 | 70 | 60 | 2.5 | 2.23 | 2.19 |
| 6 | 20 | 70 | 80 | 3.0 | 2.43 | 2.41 |
| 7 | 20 | 70 | 60 | 3.0 | 2.28 | 2.26 |
| 8 | 30 | 70 | 70 | 2.0 | 2.19 | 2.19 |
| 9 | 10 | 70 | 70 | 2.0 | 1.55 | 1.53 |
| 10 | 30 | 70 | 80 | 2.5 | 2.18 | 2.15 |
| 11 | 20 | 80 | 70 | 3.0 | 2.34 | 2.35 |
| 12 | 20 | 70 | 70 | 2.5 | 2.64 | 2.56 |
| 13 | 10 | 70 | 80 | 2.5 | 1.58 | 1.61 |
| 14 | 10 | 70 | 70 | 3.0 | 1.61 | 1.62 |
| 15 | 20 | 80 | 80 | 2.5 | 2.10 | 2.08 |
| 16 | 20 | 80 | 70 | 2.0 | 2.08 | 2.09 |
| 17 | 20 | 60 | 60 | 2.5 | 1.98 | 2.01 |
| 18 | 20 | 60 | 80 | 2.5 | 2.13 | 2.15 |
| 19 | 20 | 70 | 70 | 2.5 | 2.64 | 2.63 |
| 20 | 30 | 60 | 70 | 2.5 | 2.05 | 2.06 |
| 21 | 20 | 80 | 60 | 2.5 | 2.15 | 2.14 |
| 22 | 20 | 70 | 70 | 2.5 | 2.64 | 2.67 |
| 23 | 20 | 60 | 70 | 2.0 | 2.14 | 2.12 |
| 24 | 20 | 70 | 60 | 2.0 | 2.25 | 2.27 |
| 25 | 20 | 70 | 70 | 2.5 | 2.64 | 2.61 |
| 26 | 30 | 80 | 70 | 2.5 | 2.13 | 2.16 |
| 27 | 10 | 80 | 70 | 2.5 | 1.40 | 1.39 |
| 28 | 20 | 60 | 70 | 3.0 | 2.14 | 2.12 |
| 29 | 20 | 70 | 70 | 2.5 | 2.64 | 2.71 |
| Source | Sum of Squares | DF | Mean Square | F-Value | p-Value | Significance |
|---|---|---|---|---|---|---|
| Model | 4.14 | 14 | 0.2960 | 158.01 | <0.0001 | ** |
| A-Liquid–solid ratio | 1.53 | 1 | 1.53 | 814.82 | <0.0001 | ** |
| B-Ethanol concentration | 0.0154 | 1 | 0.0154 | 8.22 | 0.0124 | * |
| C-Extraction temperature | 0.0091 | 1 | 0.0091 | 4.84 | 0.0450 | * |
| D-Extraction time | 0.0481 | 1 | 0.0481 | 25.69 | 0.0002 | ** |
| AB | 0.0002 | 1 | 0.0002 | 0.1201 | 0.7341 | |
| AC | 0.0121 | 1 | 0.0121 | 6.46 | 0.0235 | * |
| AD | 0.0056 | 1 | 0.0056 | 3.00 | 0.1051 | |
| BC | 0.0100 | 1 | 0.0100 | 5.34 | 0.0366 | * |
| BD | 0.0169 | 1 | 0.0169 | 9.02 | 0.0095 | ** |
| CD | 0.0090 | 1 | 0.0090 | 4.82 | 0.0455 | * |
| A2 | 2.11 | 1 | 2.11 | 1128.53 | <0.0001 | ** |
| B2 | 0.7157 | 1 | 0.7157 | 382.01 | <0.0001 | ** |
| C2 | 0.2989 | 1 | 0.2989 | 159.55 | <0.0001 | ** |
| D2 | 0.1070 | 1 | 0.1070 | 57.10 | <0.0001 | ** |
| Residual | 0.0262 | 14 | 0.0019 | |||
| Lack of Fit | 0.0131 | 10 | 0.0013 | 0.3996 | 0.8908 | not significant |
| Pure Error | 0.0131 | 4 | 0.0033 | |||
| Cor Total | 4.17 | 28 | ||||
| Adjusted R2 | 0.9874 | R2 | 0.9937 | |||
| Predicted R2 | 0.9770 | C.V. | 2.04 |
| No. | Compound Descriptions | Molecular Formula | Retention Time (min) | Molecular Mass (Da) | Proportions (%) |
|---|---|---|---|---|---|
| 1 | Glycerol 1,2-diacetate | C7H12O5 | 4.79 | 176.07 | 20.43% |
| 2 | Hexadecanoic acid, ethyl ester | C18H36O2 | 10.55 | 284.27 | 1.71% |
| 3 | D-Mannitol, hexaacetate | C18H26O12 | 12.45 | 434.14 | 7.42% |
| 4 | D-Glucitol, hexaacetate | C18H26O12 | 12.66 | 434.14 | 62.36% |
| 5 | Linoleic acid ethyl ester | C20H36O2 | 13.02 | 308.27 | 4.38% |
| 6 | 9,12,15-Octadecatrienoic acid, ethyl ester, (Z,Z,Z)- | C20H34O2 | 13.13 | 306.26 | 2.78% |
| 7 | Octadecanoic acid, ethyl ester | C20H40O2 | 13.42 | 312.30 | 0.92% |
| Metabolites ID | Compound Descriptions | Molecular Formula | Retention Time (min) | p Values | Up.Down |
|---|---|---|---|---|---|
| C879 | PG(18:3(9Z,12Z,15Z)/18:3(6Z,9Z,12Z)) | C42H71O10P | 4.67 | 0.0192 | down |
| C271 | 8-Isoprostaglandin F2a | C20H34O5 | 5.55 | 0.0341 | down |
| C287 | ACar 15:1 | C22H42NO4 | 8.19 | 0.0194 | down |
| C897 | Progesterone | C21H30O2 | 6.76 | 0.0235 | down |
| C959 | Stercobilin | C33H46N4O6 | 10.18 | 0.0338 | down |
| C298 | ACar 20:2 | C27 H50NO4 | 9.36 | 0.0262 | down |
| C820 | PC (22:6e/18:5) | C48H76NO7P | 7.68 | 0.0343 | down |
| C711 | N-lactoyl-phenylalanine | C12H15NO4 | 1.17 | 0.0179 | down |
| C106 | 2-(1H-1,2,3-benzotriazol-1-yl)-N-(2,3-dihydro-1H-inden-2-yl)acetamide | C17H16 N4O | 13.14 | 0.0305 | down |
| C437 | DL-o-Tyrosine | C9H11NO3 | 2.87 | 0.0239 | down |
| C936 | SM(d18:0/16:0) | C39H81N2O6P | 4.67 | 0.0459 | down |
| C672 | N,N-Dimethylsphing-4-enine | C20H41NO2 | 9.15 | 0.0041 | down |
| C666 | N-(3-Oxohexanoyl)homoserine lactone | C10H15NO4 | 9.18 | 0.0372 | down |
| C362 | Ceramide (d18:1/16:0) | C34H67NO3 | 10.06 | 0.0159 | down |
| C64 | 11-Oxoetiocholanolone | C19H28O3 | 13.87 | 0.0444 | down |
| C673 | N-[(4-hydroxy-3-methoxyphenyl)methyl]-8-methylnonanamide | C18H29NO3 | 13.72 | 0.0057 | up |
| C548 | L-2-Amino-3-oxobutanoic acid | C4H7NO3 | 0.56 | 0.0174 | up |
| C236 | 5,7-dimethyl-2-phenylpyrazolo[1,5-a]pyrimidine | C14H13N3 | 13.24 | 0.0223 | up |
| C320 | All-Trans-13,14-Dihydroretinol | C20H32O | 5.11 | 0.0362 | up |
| C384 | Creatinine | C4H7N3O | 0.57 | 0.0274 | up |
| C246 | 5-Methoxyindoleacetic acid | C11H11NO3 | 4.06 | 0.0185 | up |
| C615 | LysoPC(14:0) | C22H46NO7P | 6.51 | 0.0340 | up |
| C385 | Cryptotanshinone | C19H20O3 | 4.3 | 0.0102 | up |
| C118 | 2,4-Dihydroxybenzoic acid | C7H6O4 | 0.83 | 0.0004 | up |
| C192 | 3-Methoxycinnamic acid | C10H10O3 | 4.27 | 0.0126 | up |
| Metabolites ID | Compound Descriptions | Molecular Formula | Retention Time (min) | p Values | Up.Down |
|---|---|---|---|---|---|
| C1014 | (2,3,9,17,22R)-2,3,14,20,22-Pentahydroxyergost-7-en-6-one | C28H46O6 | 6.28 | 0.0025 | down |
| C576 | LPC 14:0 | C22H46NO7P | 8.60 | 0.0019 | down |
| C97 | 1-Naphthol | C10H8O | 13.00 | 0.0080 | down |
| C537 | Inosine | C10H12N4O5 | 4.05 | 0.0006 | down |
| C108 | 2-(1H-indol-3-yl)acetic acid | C10H9NO2 | 15.19 | 0.0085 | down |
| C92 | 1-Methyladenosine | C11H15N5O4 | 0.55 | 0.0034 | down |
| C959 | Stercobilin | C33H46N4O6 | 10.18 | 0.0182 | down |
| C480 | FRH | C21H30N8O4 | 10.88 | 0.0435 | down |
| C179 | 3-Hydroxy-5, 8-tetradecadiencarnitine | C19H25BN4O4 | 6.17 | 0.0366 | down |
| C809 | PC (19:0/19:1) | C46H90NO8P | 10.45 | 0.0359 | down |
| C840 | PC(18:1(11Z)/20:0) | C46H90NO8P | 13.30 | 0.0341 | down |
| C287 | ACar 15:1 | C22H42NO4 | 8.19 | 0.0350 | down |
| C1105 | (13E,16E,19E)-Docosatri-13,16,19-enoic acid | C22H38O2 | 9.62 | 0.0286 | down |
| C188 | 3-Indoleacrylic acid | C11H9NO2 | 3.22 | 0.0251 | down |
| C437 | DL-o-Tyrosine | C9H11NO3 | 2.87 | 0.0157 | down |
| C282 | ACar 12:1 | C19H36NO4 | 5.93 | 0.0184 | down |
| C883 | Phosphocholine | C5H14NO4P | 13.19 | 0.0348 | down |
| C1147 | PC (18:2e/20:4) | C46H82NO7P | 13.17 | 0.0152 | down |
| C823 | PC (9:0/9:0) | C26H52NO8P | 8.43 | 0.0390 | down |
| C906 | Protectin D1 | C22H32O4 | 6.73 | 0.0224 | down |
| C699 | N-Arachidonoyl-L-serine | C23H37NO4 | 13.02 | 0.0420 | down |
| C112 | 2-(3,5-dimethyl-1H-pyrazol-4-yl)-5-methoxybenzoic acid | C13H14N2O3 | 4.05 | 0.0314 | down |
| C578 | LPC 15:0 | C23H48NO7P | 6.87 | 0.0168 | down |
| C711 | N-lactoyl-phenylalanine | C12H15NO4 | 1.17 | 0.0013 | down |
| C1103 | (+/−)11(12)-EET | C20H32O3 | 7.44 | 0.0266 | down |
| C1000 | Uridine | C9H12N2O6 | 0.58 | 0.0339 | down |
| C541 | Kahweol | C20H26O3 | 2.98 | 0.0397 | down |
| C1115 | 2-Arachidonoylglycerol | C23H38O4 | 9.03 | 0.0009 | down |
| C776 | PC (17:1/17:2) | C42H78NO8P | 9.77 | 0.0010 | down |
| C1109 | 12-HETE | C20H32O3 | 7.26 | 0.0328 | down |
| C449 | D-Phenylalanine | C9H11NO2 | 1.43 | 0.0202 | down |
| C452 | Ecgonine | C9H15NO3 | 3.25 | 0.0166 | down |
| C64 | 11-Oxoetiocholanolone | C19H28O3 | 13.87 | 0.0366 | down |
| C534 | indoline-2-carboxylic acid | C9H9NO2 | 1.35 | 0.0391 | down |
| C888 | Pimelylcarnitine | C14H25NO6 | 5.25 | 0.0136 | down |
| C279 | 9-Oxo-ODE | C18H30O3 | 6.44 | 0.0136 | up |
| C28 | (9Z)-(7S,8S)-Dihydroxyoctadecenoic acid | C18H34O4 | 6.07 | 0.0136 | up |
| C1021 | 12(13)-DiHOME | C18H34O4 | 9.23 | 0.0147 | up |
| C115 | 2,3-dihydroxypropyl 12-methyltridecanoate | C17H34O4 | 6.79 | 0.0192 | up |
| C446 | Dodecanoylcarnitine | C19H37NO4 | 7.78 | 0.0353 | up |
| C320 | All-Trans-13,14-Dihydroretinol | C20H32O | 5.11 | 0.0136 | up |
| C23 | (6R,7S)-6,7-Epoxyoctadecanoic acid | C16H26O5 | 7.41 | 0.0136 | up |
| C595 | LPE 18:2 | C23H44NO7P | 6.93 | 0.0462 | up |
| C1 | (+/−)12(13)-DiHOME | C18H34O4 | 6.47 | 0.0092 | up |
| C316 | Adrenic acid | C22H36O2 | 0.59 | 0.0087 | up |
| C12 | (2R)-(9Z,12Z,15Z)-2-Hydroperoxyoctadecatri-9,12,15-enoic acid | C20H40O2 | 6.03 | 0.0489 | up |
| C1129 | D-(+)-Maltose | C12H22O11 | 4.32 | 0.0249 | up |
| C236 | 5,7-dimethyl-2-phenylpyrazolo[1,5-a]pyrimidine | C14H13N3 | 13.24 | 0.0259 | up |
| C283 | ACar 12:3 | C19H32NO4 | 5.27 | 0.0004 | up |
| C277 | 9-HpODE | C18H32O4 | 6.5 | 0.0354 | up |
| C926 | SM (d17:0/23:1) | C45H91N2O6P | 3.38 | 0.0015 | up |
| C228 | 4-Methylphenol | C7H8O | 3.69 | 0.0094 | up |
| C1123 | 9-HpODE | C18H32O4 | 6.53 | 0.0270 | up |
| C24 | (7S,8S)-DiHODE | C18H32O4 | 6.44 | 0.0261 | up |
| C599 | LPE 20:5 | C25H42NO7P | 6.93 | 0.0409 | up |
| C652 | Matricin | C17H22O5 | 5.43 | 0.0290 | up |
| C493 | Ginkgoic acid | C22H34O3 | 8.89 | 0.0307 | up |
| C294 | ACar 18:2 | C25H46NO4 | 7.41 | 0.0269 | up |
| C4 | (11E,15Z)-9,10,13-trihydroxyoctadeca-11,15-dienoic acid | C18H32O5 | 4.78 | 0.0121 | up |
| C319 | all-cis-4,7,10,13,16-Docosapentaenoic acid | C22H34O2 | 6.47 | 0.0033 | up |
| C994 | Trolox | C14H18O4 | 5.78 | 0.0445 | up |
| C758 | PC (16:0/17:0) | C41H82NO8P | 8.25 | 0.0358 | up |
| C1167 | Piceatannol | C14H12O4 | 0.58 | 0.0204 | up |
Disclaimer/Publisher’s Note: The statements, opinions and data contained in all publications are solely those of the individual author(s) and contributor(s) and not of MDPI and/or the editor(s). MDPI and/or the editor(s) disclaim responsibility for any injury to people or property resulting from any ideas, methods, instructions or products referred to in the content. |
© 2024 by the authors. Licensee MDPI, Basel, Switzerland. This article is an open access article distributed under the terms and conditions of the Creative Commons Attribution (CC BY) license (https://creativecommons.org/licenses/by/4.0/).
Share and Cite
Long, Y.; Yang, J.; Ji, H.; Han, X.; Fan, Y.; Dai, K.; Ji, H.; Yu, J. Preparation Process Optimization of Glycolipids from Dendrobium officinale and the Difference in Antioxidant Effects Compared with Ascorbic Acid. Nutrients 2024, 16, 3664. https://doi.org/10.3390/nu16213664
Long Y, Yang J, Ji H, Han X, Fan Y, Dai K, Ji H, Yu J. Preparation Process Optimization of Glycolipids from Dendrobium officinale and the Difference in Antioxidant Effects Compared with Ascorbic Acid. Nutrients. 2024; 16(21):3664. https://doi.org/10.3390/nu16213664
Chicago/Turabian StyleLong, Yan, Jiajing Yang, Hongfei Ji, Xiao Han, Yuting Fan, Keyao Dai, Haiyu Ji, and Juan Yu. 2024. "Preparation Process Optimization of Glycolipids from Dendrobium officinale and the Difference in Antioxidant Effects Compared with Ascorbic Acid" Nutrients 16, no. 21: 3664. https://doi.org/10.3390/nu16213664
APA StyleLong, Y., Yang, J., Ji, H., Han, X., Fan, Y., Dai, K., Ji, H., & Yu, J. (2024). Preparation Process Optimization of Glycolipids from Dendrobium officinale and the Difference in Antioxidant Effects Compared with Ascorbic Acid. Nutrients, 16(21), 3664. https://doi.org/10.3390/nu16213664

