Evaluation of the Effect of a Mobile Application on Glycated Hemoglobin in Older Adults with Type 2 Diabetes Mellitus—Protocol of a Randomized Clinical Trial
Abstract
1. Introduction
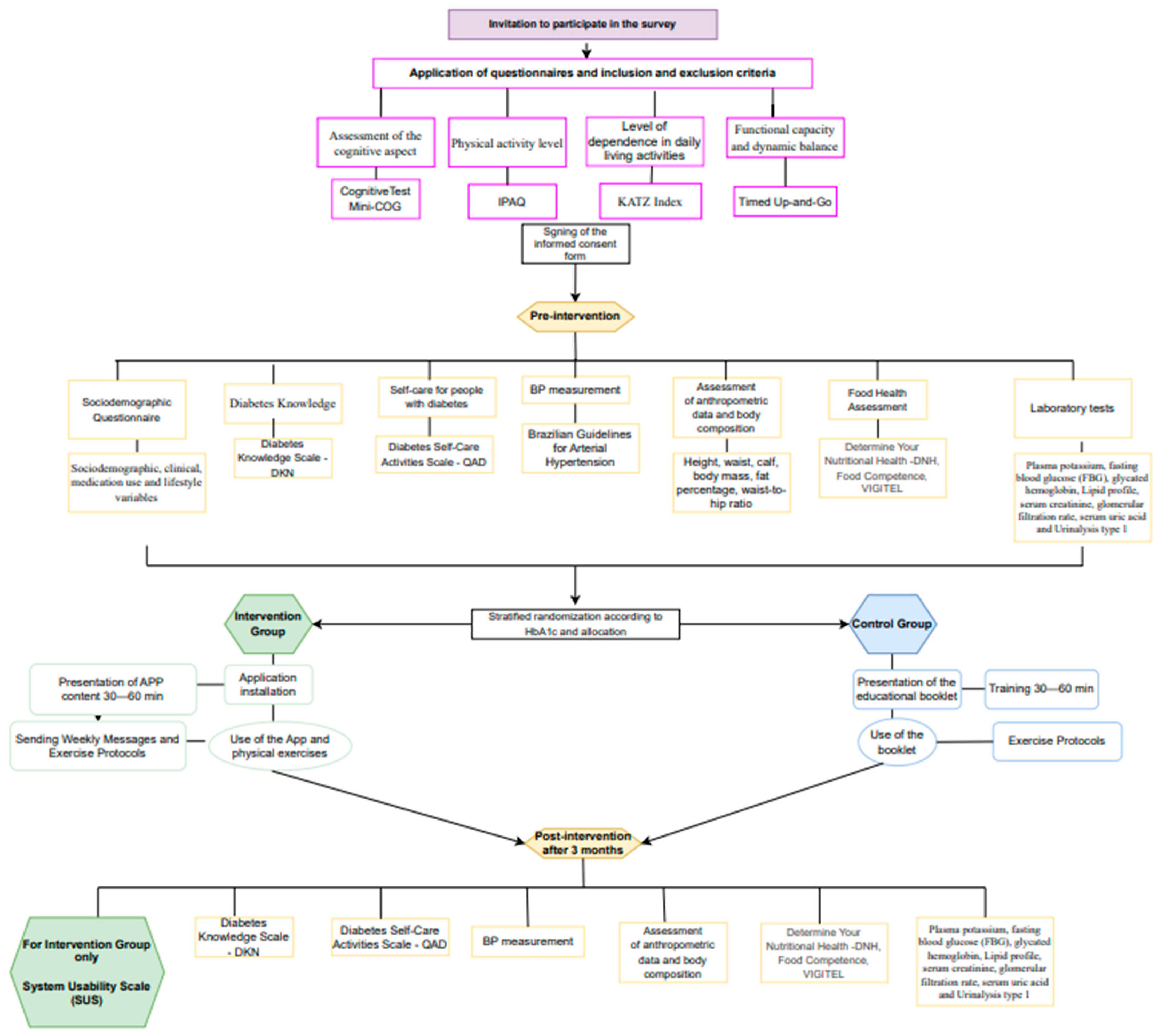
2. Protocol Description
2.1. Study Design
2.2. Sample Calculation
2.3. Study Location and Participants
2.4. Blinding
2.5. Application of the Pre-Test
2.6. Randomization and Allocation
2.7. Application of the Intervention
- Month 1—resistance exercise protocol twice a week on non-consecutive days, consisting of two series for each exercise and a 30-min walk twice a week.
- Month 2—resistance exercise protocol twice a week on non-consecutive days, consisting of three series for each exercise and a 30-min walk three times a week.
- Month 3—resistance exercise protocol twice a week on non-consecutive days, consisting of five series of each exercise and a 30-min walk five times a week.
2.8. Post-Intervention Procedures (Post-Test)
2.9. Data Analysis
3. Final Considerations
Author Contributions
Funding
Institutional Review Board Statement
Informed Consent Statement
Data Availability Statement
Acknowledgments
Conflicts of Interest
References
- Organização Mundial da Saúde. Relatório Mundial de Envelhecimento e Saúde; OMS: Geneva, Switzerland, 2015. [Google Scholar]
- Organização Mundial da Saúde. Progress Report on the United Nations Decade of Healthy Ageing, 2021–2023: Executive Summary; OMS: Geneva, Switzerland, 2023; ISBN 978-92-4-008212-0. [Google Scholar]
- Organização Pan-Americana de Saúde. O Papel das Tecnologias Digitais no Envelhecimento e na Saúde; Organização Pan-Americana de Saúde: Washington, DC, USA, 2023. [Google Scholar]
- Sá, G.G.M.; Silva, F.L.; dos Santos, A.M.R.; Nolêto, J.d.S.; Gouveia, M.T.d.O.; Nogueira, L.T.; Sá, G.G.d.M.; Silva, F.L.; dos Santos, A.M.R.; Nolêto, J.d.S.; et al. Technologies that promote health education for the community elderly: Integrative review. Rev. Latino-Am. Enferm. 2019, 27, e3186. [Google Scholar] [CrossRef] [PubMed]
- Brasil. Ministério da Saúde. Orientações Técnicas para a Implementação de Linha de Cuidado para Atenção Integral à Saúde da Pessoa Idosa no Sistema Único de Saúde—SUS [Recurso Eletrônico]; Ministério da Saúde: Brasília, Brazil, 2018. [Google Scholar]
- Veras, R.P.; Oliveira, M. Envelhecer no Brasil: A construção de um modelo de cuidado. Cienc. Saude Coletiva 2018, 23, 1929–1936. [Google Scholar] [CrossRef] [PubMed]
- Brasil. Relatório Nacional Voluntário Sobre os Objetivos de Desenvolvimento Sustentável: Brasil 2017; Secretaria de Governo da Presidência da República, Ministério do Planejamento, Desenvolvimento e Gestão: Brasília, Brazil, 2017. [Google Scholar]
- Roma, J.C. Os objetivos de desenvolvimento do milênio e sua transição para os objetivos de desenvolvimento sustentável. Cienc. Cult. 2019, 7, 33–39. [Google Scholar] [CrossRef]
- World Health Organization; International Telecommunication Union. Non-Communicable Diseases Progress Monitor; WHO: Geneva, Switzerland, 2020. [Google Scholar]
- World Health Organization; International Telecommunication Union. A Handbook on How to Implement mAgeing; WHO: Geneva, Switzerland, 2018. [Google Scholar]
- International Diabetes Federation. IDF Atlas, 10th ed.; International Diabetes Federation: Brussels, Belgium, 2021. [Google Scholar]
- Borba, A.K.d.O.T.; Arruda, I.K.G.; Marques, A.P.d.O.; Leal, M.C.C.; Diniz, A.d.S. Conhecimento sobre o diabetes e atitude para o autocuidado de idosos na atenção primária à saúde. Cienc. Saude Coletiva 2019, 24, 125–136. [Google Scholar] [CrossRef]
- Nascimento, R.A.; Pedrosa, R.B.S.; Trevisan, D.D.; Lima, M.H.M.; São-João, T.M.; Rodrigues, R.C.M. Association between self-efficacy and sociodemographic and clinical variables in patients with Diabetes Mellitus. Medicina 2018, 51, 112–120. [Google Scholar] [CrossRef]
- Brehmer, L.C.d.F.; Canever, B.P.; da Rosa, L.M.; Locks, M.O.H.; Manfrini, G.C.; Willrich, G.P.B. Diabetes mellitus: Estratégias de educação em saúde para o autocuidado. Rev. Enferm. UFPE Line 2021, 15, 1–16. [Google Scholar] [CrossRef]
- Baptista, S.; Trawley, S.; Pouwer, F.; Oldenburg, B.; Wadley, G.; Speight, J. What do adults with type 2 diabetes want from the “perfect” app? Results from the Second Diabetes MILES: Australia (MILES-2) Study. Diabetes Technol. Ther. 2019, 21, 393–399. [Google Scholar] [CrossRef]
- Kebede, M.M.; Pischke, C.R. Popular diabetes apps and the impact of diabetes app use on self-care behaviour: A survey among the digital community of persons with diabetes on social media. Front. Endocrinol. 2019, 10, 135. [Google Scholar] [CrossRef]
- Gerber, S.; Silver, R.E.; Das, S.K.; Greene, S.S.; Dix, S.R.; Ramirez, I.; Morcos, C.L.; Dao, M.C.; Ceglia, L.; Roberts, S.B. Development and feasibility of an eHealth diabetes prevention program adapted for older adults—Results from a randomized control pilot study. Nutrients 2024, 16, 930. [Google Scholar] [CrossRef]
- Whitehouse, C.R.; Long, J.A.; Maloney, L.M.; Daniels, K.; Horowitz, D.A.; Bowles, K.H. Feasibility of diabetes self-management telehealth education for older adults during transitions in care. Res. Gerontol. Nurs. 2020, 13, 138–145. [Google Scholar] [CrossRef]
- Casemiro, F.G.; Quirino, D.M.; Diniz, M.A.A.; Rodrigues, R.A.P.; Pavarini, S.C.I.; Gratão, A.C.M. Effects of health education in the elderly with mild cognitive impairment. Rev. Bras. Enferm. 2018, 71, 801–810. [Google Scholar] [CrossRef] [PubMed]
- Bandura, A. Social Foundations of Thought and Action: A Social Cognitive Theory; Prentice-Hall: Englewood Cliffs, NJ, USA, 1986. [Google Scholar]
- de Lima, C.R.; Menezes, I.H.C.F.; Peixoto, M.D.R.G. Educação em saúde: Avaliação de intervenção educativa com pacientes diabéticos, baseada na teoria social cognitiva. Ciênc. Educ. 2018, 24, 141–156. [Google Scholar] [CrossRef]
- de Sousa, M.C.; Malaquias, B.S.S.; Chavaglia, S.R.R.; Ohl, R.I.B.; de Paula, F.F.S.; da Silva, K.S.; Santos, Á.d.S. Self-efficacy in elderly with type 2 diabetes mellitus. Rev. Bras. Enferm. 2020, 73, e20180980. [Google Scholar] [CrossRef] [PubMed]
- NBR ISO/IEC 25010:2011; Sistemas e Software de Engenharia—Requisitos e Avaliação da Qualidade de Produto de Software (SQuaRE)—Modelos de Qualidade de Produto e de Qualidade em Uso. Associação Brasileira de Normas Técnicas (ABNT): Rio de Janeiro, Brazil, 2011.
- Gomez-Hernandez, M.; Ferre, X.; Moral, C.; Villalba-Mora, E. Design Guidelines of Mobile Apps for Older Adults: Systematic Review and Thematic Analysis. JMIR Mhealth Uhealth 2023, 11, e43186. [Google Scholar] [CrossRef]
- Murabito, J.M.; Faro, J.M.; Zhang, Y.; DeMalia, A.; Hamel, A.; Agyapong, N.; Liu, H.; Schramm, E.; McManus, D.D.; Borrelli, B. Smartphone App Designed to Collect Health Information in Older Adults: Usability Study. JMIR Hum. Factors 2024, 11, e56653. [Google Scholar] [CrossRef] [PubMed]
- Scullin, M.K.; Jones, W.E.; Phenis, R.; Beevers, S.; Rosen, S.; Dinh, K.; Kiselica, A.; Keefe, F.J.; Benge, J.F. Using smartphone technology to improve prospective memory functioning: A randomized controlled trial. J. Am. Geriatr. Soc. 2022, 70, 459–469. [Google Scholar] [CrossRef]
- Harte, R.; Hall, T.; Glynn, L.; Rodríguez-Molinero, A.; Scharf, T.; Quinlan, L.R.; Ólaighin, G. Enhancing Home Health Mobile Phone App Usability Through General Smartphone Training: Usability and Learnability Case Study. JMIR Hum. Factors 2018, 5, e18. [Google Scholar] [CrossRef]
- Berkowsky, R.W.; Sharit, J.; Czaja, S.J. Fatores que preveem decisões sobre adoção de tecnologia entre adultos mais velhos. Innov. Aging 2018, 2, 1–12. [Google Scholar] [CrossRef]
- Vale, F.; Fiorin, B.M.; Melo, P.G.; Magalhães, R.A.; Dias, R.S. Recomendações de usabilidade com foco na inclusão digital da terceira idade: Estudo de caso site de cadastramento para vacinação do COVID-19 em Campo Grande, MS. Rev Latino-Am. Estud.Cient. RELAEC 2022, 3, e38922. [Google Scholar]
- Ribeiro, I.A.; da Costa, M.V.G.; Trombini, R.R.d.S.L.; Funghetto, S.S.; de Lima, L.R.; Ginani, V.C.; Zandonadi, R.P.; Stival, M.M. Validation of educational technology for self-care of elderly people with diabetes mellitus. CLIUM 2024, 24, 459–474. [Google Scholar] [CrossRef]
- Dusi, R.; Trombini, R.R.d.S.L.; Pereira, A.L.M.; Funghetto, S.S.; Ginani, V.C.; Stival, M.M.; Nakano, E.Y.; Zandonadi, R.P. Construction and content validation of mobile devices’ application messages about food and nutrition for DM2 older adults. Nutrients 2024, 16, 2306. [Google Scholar] [CrossRef] [PubMed]
- Eysenbach, G.; CONSORT-EHEALTH Group. CONSORT-EHEALTH: Improving and standardizing evaluation reports of web-based and mobile health interventions. J. Med. Internet Res. 2011, 13, e126. [Google Scholar] [CrossRef] [PubMed]
- Goodman, D.; Ogrinc, G.; Davies, L.; Baker, G.R.; Barnsteiner, J.; Foster, T.C.; Gali, K.; Hilden, J.; Horwitz, L.; Kaplan, H.C.; et al. Explanation and elaboration of the SQUIRE (Standards for Quality Improvement Reporting Excellence) guidelines, V.2.0: Examples of SQUIRE elements in the healthcare improvement literature. BMJ Qual. Saf. 2016, 25, e7. [Google Scholar] [CrossRef] [PubMed]
- Damaceno, L.; Valente, F.; Duarte, G.; de Castilho, S. Digital Tools in Diabetes: The Role of Telemedicine. Official Guideline of the Brazilian Diabetes Society. Nutrients 2023, 15, 5238993. [Google Scholar] [CrossRef]
- Tringhini, M.L.F.; Chagas, J.S.; dos Reis, M.J.M.; de Brito, P.R.T.; de Souza, D.S. WhatsApp® as a Health Promotion Tool in Diabetes: An Experience Report. Rev. UFG 2019, 19. [Google Scholar] [CrossRef]
- American Association of Diabetes Educators. Role of the Diabetes Educator in Diabetes; American Association of Diabetes Educators: Chicago, IL, USA, 2017. [Google Scholar]
- SBD—Sociedade Brasileira de Diabetes. Diretrizes da Sociedade Brasileira de Diabetes: 2022; SBD: São Paulo, Brazil, 2022. [Google Scholar]
- American Diabetes Association 5. Facilitating behavior change and well-being to improve health outcomes: Standards of Medical Care in Diabetes—2021. Diabetes Care 2020, 44, S53–S72. [Google Scholar] [CrossRef]
- American Diabetes Association. Older adults: Standards of Medical Care in Diabetes—2021. Diabetes Care 2021, 44 (Suppl. S1), S168–S179. [Google Scholar] [CrossRef]
- Galdino, Y.L.S.; Moreira, T.M.M.; Marques, A.D.B.; da Silva, F.A.A. Validação de cartilha sobre autocuidado com pés de pessoas com Diabetes Mellitus. Rev. Bras. Enferm. 2019, 72, 780–787. [Google Scholar] [CrossRef]
- Yuan, X.; Dai, X.; Liu, L.; Hsue, C.; Miller, J.D.; Fang, Z.; Li, J.; Feng, J.; Huang, Y.; Liu, C.; et al. Comparing the effects of 6 months aerobic exercise and resistance training on metabolic control and β-cell function in Chinese patients with prediabetes: A multicenter randomized controlled trial. J. Diabetes 2020, 12, 25–37. [Google Scholar] [CrossRef]
- Yuan, S.L.K. Desenvolvimento de Aplicativo Móvel para Promoção do Autocuidado de Pacientes com Fibromialgia; Tese (doutorado)—Faculdade de Medicina da Universidade de São Paulo: São Paulo, Brazil, 2018. [Google Scholar]
- Brasil. Ministério da Saúde. Secretaria de Atenção à Saúde. Departamento de Atenção Básica. Manual de Implantação de Serviços de Práticas Integrativas e Complementares no SUS; Ministério da Saúde: Brasília, Brazil, 2018. [Google Scholar]
- Barra, D.C.C.; Paim, S.M.S.; Sasso, G.T.M.D.; Colla, G.W. Métodos para desenvolvimento de aplicativos móveis em saúde: Revisão integrativa da literatura. Texto Context. 2017, 26, e2260017. [Google Scholar] [CrossRef][Green Version]
- de Lima, C.J.M.; Coelho, R.A.; Medeiros, M.S.; Kubrusly, M.; Marçal, E.; Júnior, A.A.P. Development and validation of a mobile application for the teaching of electrocardiogram. Rev. Bras. Educ. Med. 2019, 43, 157–165. [Google Scholar] [CrossRef]
- Maciel, L.H.A.; Sereno, M.C.; Viana, A.I. Avaliação da usabilidade de um aplicativo móvel como facilitador de acesso a serviços de saúde de atenção à gestante em uma maternidade no sul do Maranhão. Rev. Saúde Digital Tecnol. Educ. 2021, 6, 1–14. Available online: http://periodicos.ufc.br/resdite/index (accessed on 25 September 2024).
- Usability.gov. Improving the User Experience: System Usability Scale (SUS). Available online: https://www.usability.gov/how-to-and-tools/methods/system-usability-scale.html (accessed on 25 September 2024).

| Inclusion Criteria | Exclusion Criteria |
|---|---|
| Be aged between 60 and 79 years old | Diagnosed for DM 1 |
| Diagnosed with DM 2 or pre-diabetes | Use insulin |
| Be literate | Having chronic complications of DM (renal failure, retinopathy, neuropathy, limb amputation and diabetic foot) |
| Have a cell phone with access to an instant messaging application (WhatsApp) * | Have mobility limitations (Timed Up-and-Go-TUG > 20 s) |
| Have independence and autonomy in daily life activities | Present moderate/severe cognitive impairment (Mini-Cog < 3) |
| Being independent for activities of daily living or needing adaptation or supervision from third parties to carry out activities of daily living. | present high blood pressure-stage 3-PA 180/110 |
| Be available to attend appointments | Participating in another clinical trial |
| Present diagnosis of progressive neurological disease or other medical condition that prevents exercise |
| CID—Design and Development | |
|---|---|
| App (Intervention Group) | Booklet (Control Group) |
| User profile: name, age, gender, weight, height BMI | Weight control, physical exercise, healthy eating and medication use records |
| Concepts related to DM 2: Crossword Puzzle | Concepts related to DM 2 Foot care guidelines |
| Healthy eating guidelines: word search game | General guidelines on healthy eating: word search game |
| Food diary and educational messages about healthy eating | General guidelines on healthy eating |
| Aerobic and resistance exercise protocol | Guidelines on aerobic and resistance exercise: “Find the difference game” |
| Registration of continuous use medications and reminder alarm | Guidelines for medication adherence |
| Guided meditation and self-massage | Encouragement for controlling stress, smoking and alcoholism |
Disclaimer/Publisher’s Note: The statements, opinions and data contained in all publications are solely those of the individual author(s) and contributor(s) and not of MDPI and/or the editor(s). MDPI and/or the editor(s) disclaim responsibility for any injury to people or property resulting from any ideas, methods, instructions or products referred to in the content. |
© 2024 by the authors. Licensee MDPI, Basel, Switzerland. This article is an open access article distributed under the terms and conditions of the Creative Commons Attribution (CC BY) license (https://creativecommons.org/licenses/by/4.0/).
Share and Cite
Trombini, R.R.d.S.L.; Dusi, R.; Pereira, A.L.M.; Zandonadi, R.P.; Stival, M.M.; Ginani, V.C.; Funghetto, S.S. Evaluation of the Effect of a Mobile Application on Glycated Hemoglobin in Older Adults with Type 2 Diabetes Mellitus—Protocol of a Randomized Clinical Trial. Nutrients 2024, 16, 3360. https://doi.org/10.3390/nu16193360
Trombini RRdSL, Dusi R, Pereira ALM, Zandonadi RP, Stival MM, Ginani VC, Funghetto SS. Evaluation of the Effect of a Mobile Application on Glycated Hemoglobin in Older Adults with Type 2 Diabetes Mellitus—Protocol of a Randomized Clinical Trial. Nutrients. 2024; 16(19):3360. https://doi.org/10.3390/nu16193360
Chicago/Turabian StyleTrombini, Raíza Rana de Souza Lima, Rafaella Dusi, Alayne Larissa Martins Pereira, Renata Puppin Zandonadi, Marina Morato Stival, Verônica Cortez Ginani, and Silvana Schwerz Funghetto. 2024. "Evaluation of the Effect of a Mobile Application on Glycated Hemoglobin in Older Adults with Type 2 Diabetes Mellitus—Protocol of a Randomized Clinical Trial" Nutrients 16, no. 19: 3360. https://doi.org/10.3390/nu16193360
APA StyleTrombini, R. R. d. S. L., Dusi, R., Pereira, A. L. M., Zandonadi, R. P., Stival, M. M., Ginani, V. C., & Funghetto, S. S. (2024). Evaluation of the Effect of a Mobile Application on Glycated Hemoglobin in Older Adults with Type 2 Diabetes Mellitus—Protocol of a Randomized Clinical Trial. Nutrients, 16(19), 3360. https://doi.org/10.3390/nu16193360

