Estimating Aboveground Biomass and Carbon Sequestration in Afforestation Areas Using Optical/SAR Data Fusion and Machine Learning
Abstract
1. Introduction
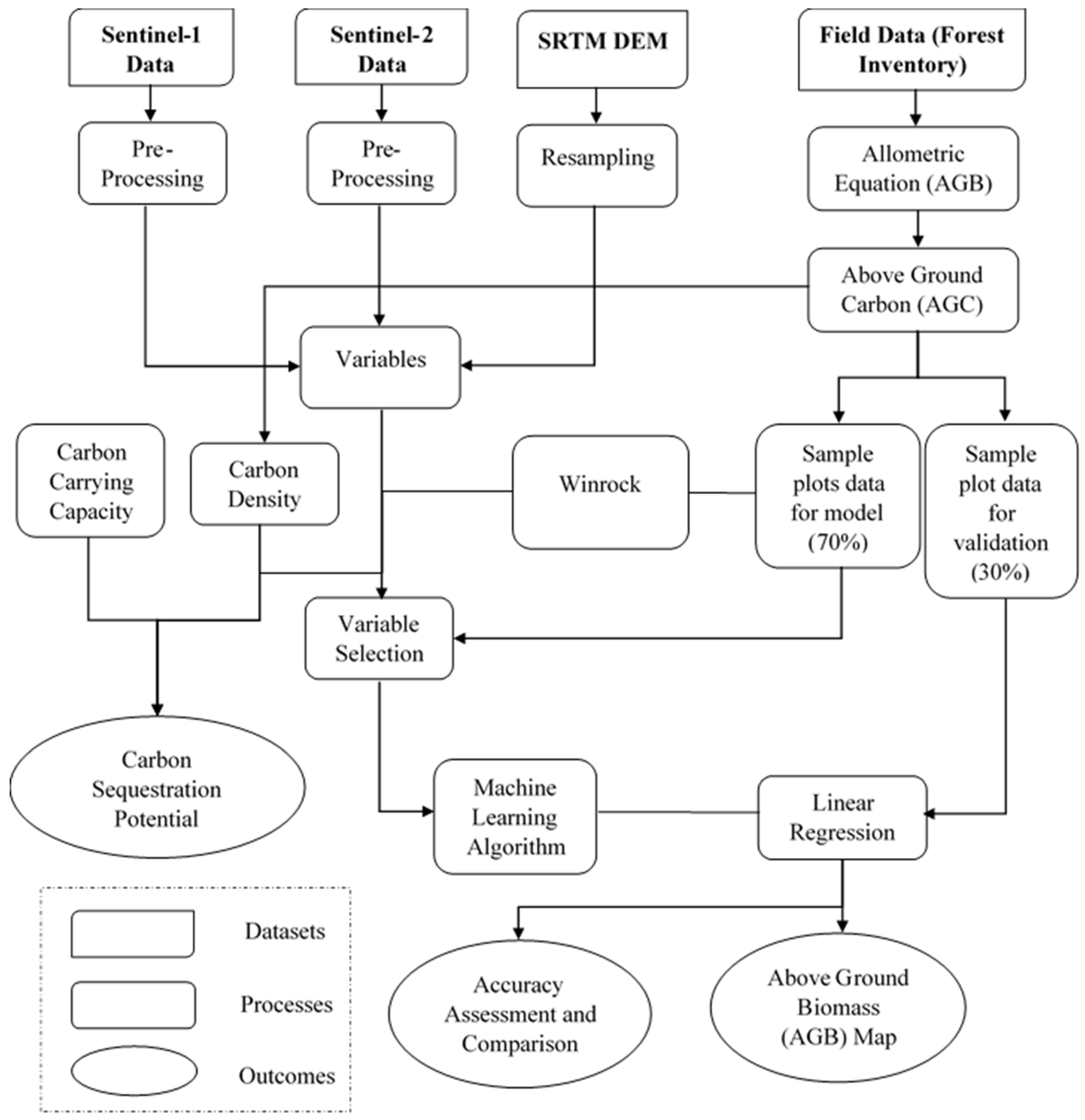
2. Materials and Methods
2.1. Study Area
2.2. Datasets
2.2.1. Field Measurements and Collection Procedure
2.2.2. Remote Sensing Data
2.3. Methods
2.3.1. Allometric Equations
2.3.2. Machine Learning Models
Multiple Linear Regression Model (MLR)
Support Vector Regression Model (SVR)
Random Forest Regression (RFR)
2.4. Data Preprocessing and Model Training and Evaluation
2.5. Carbon Sequestration Potential Calculation
3. Results
3.1. The Results of Aboveground Biomass and Carbon Stock Using Allometric Equations
3.2. Belowground Biomass, Total Biomass, Total Carbon Stock and Anuual Sequestrations
3.3. Correlation Analysis of AGB and Remote Sensing Vegetation Indices
3.4. Evaluation of Simple Linear Regression and Machine Learning for AGB Estimation
3.5. The Results of Aboveground Biomass and Carbon Stock Using Machine Learning Models
3.6. The Results of Carbon Sequestration Potential in the Study Area
(Divide this value by forest age)
CSP = 99.18 ± 15 t/ha ÷ 15 years = 6.61 t/ha/yr
(When forest age is assumed to be 15 years at maturity)
4. Discussion
4.1. Stand Structure
4.2. Major Drivers for Forest AGB Dynamics
4.3. Role of Remote Sensing in Estimating AGB
4.4. Importance of Data Fusion and Machine Learning for AGB
4.5. Implications of This Study
4.6. Limitations of Current Study and Future Work
5. Conclusions
- Using machine learning models such as MLR, SVR, and RFR, AGB estimation was successfully conducted, with RFR demonstrating superior performance (R2 = 0.766) compared to the other models.
- The total estimated biomass ranged from 1.104 to 1.278 million tons, with an average of 5.55 t/ha to 6.42 t/ha. Correspondingly, carbon stock ranged from 0.519 to 0.6 million tons, with an average of 2.61 t/ha to 3.02 t/ha, sequestering 2.06 million tons of CO2 equivalent by 2020, with a mean of 10.33 t/ha. Additionally, the CSP for the study area was estimated at 99.18 ± 15 t/ha.
- The integration of multimodal remote sensing data with machine learning models can not only produce reliable results for biomass mapping but also reduce labor intensity and improve accuracy under varied environmental conditions. Furthermore, the ability of SAR data to operate in all-weather conditions minimized the impact of clouds, shadows, and rain, enhancing the robustness of the method.
Supplementary Materials
Author Contributions
Funding
Data Availability Statement
Acknowledgments
Conflicts of Interest
References
- Raihan, A.; Begum, R.; Said, M.; Abdullah, S.M.S. Climate change mitigation options in the forestry sector of Malaysia. J. Kejuruter. 2018, 1, 89–98. [Google Scholar] [CrossRef]
- Volkova, L.; Roxburgh, S.H.; Weston, C.J.; Benyon, R.G.; Sullivan, A.L.; Polglase, P.J. Importance of disturbance history on net primary productivity in the world’s most productive forests and implications for the global carbon cycle. Glob. Change Biol. 2018, 24, 4293–4303. [Google Scholar] [CrossRef] [PubMed]
- Miura, S.; Amacher, M.; Hofer, T.; San-Miguel-Ayanz, J.; Thackway, R. Protective functions and ecosystem services of global forests in the past quarter-century. For. Ecol. Manag. 2015, 352, 35–46. [Google Scholar] [CrossRef]
- Lorenz, K. Carbon Sequestration in Forest Ecosystems; Springer: Berlin/Heidelberg, Germany, 2010. [Google Scholar]
- Thomas, S.C.; Martin, A.R. Carbon content of tree tissues: A synthesis. Forests 2012, 3, 332–352. [Google Scholar] [CrossRef]
- Chave, J.; Réjou-Méchain, M.; Búrquez, A.; Chidumayo, E.; Colgan, M.S.; Delitti, W.B.; Duque, A.; Eid, T.; Fearnside, P.M.; Goodman, R.C. Improved allometric models to estimate the aboveground biomass of tropical trees. Glob. Change Biol. 2014, 20, 3177–3190. [Google Scholar] [CrossRef]
- Houghton, R.; Hall, F.; Goetz, S.J. Importance of biomass in the global carbon cycle. J. Geophys. Res. Biogeosci. 2009, 114, G00E03. [Google Scholar] [CrossRef]
- Santini, N.S.; Adame, M.F.; Nolan, R.H.; Miquelajauregui, Y.; Piñero, D.; Mastretta-Yanes, A.; Cuervo-Robayo, Á.P.; Eamus, D. Storage of organic carbon in the soils of Mexican temperate forests. For. Ecol. Manag. 2019, 446, 115–125. [Google Scholar] [CrossRef]
- Pan, Y.; Birdsey, R.A.; Fang, J.; Houghton, R.; Kauppi, P.E.; Kurz, W.A.; Phillips, O.L.; Shvidenko, A.; Lewis, S.L.; Canadell, J.G. A large and persistent carbon sink in the world’s forests. Science 2011, 333, 988–993. [Google Scholar] [CrossRef]
- FAO. Global Forest Resources Assessment; FAO: Rome, Italy, 2010. [Google Scholar]
- Streck, C.; Scholz, S.M. The role of forests in global climate change: Whence we come and where we go. Int. Aff. 2006, 82, 861–879. [Google Scholar] [CrossRef]
- Li, W.; Chen, E.; Li, Z.; Ke, Y.; Zhan, W. Forest aboveground biomass estimation using polarization coherence tomography and PolSAR segmentation. Int. J. Remote Sens. 2015, 36, 530–550. [Google Scholar] [CrossRef]
- Chen, L.-C.; Guan, X.; Li, H.-M.; Wang, Q.-K.; Zhang, W.-D.; Yang, Q.-P.; Wang, S.-L. Spatiotemporal patterns of carbon storage in forest ecosystems in Hunan Province, China. For. Ecol. Manag. 2019, 432, 656–666. [Google Scholar] [CrossRef]
- Shaharuddin, M.I. Forest management systems in Southeast Asia. In Managing the Future of Southeast Asia’s Valuable Tropical Rainforests: A Practitioner’s Guide to Forest Genetics; Springer: Berlin/Heidelberg, Germany, 2011; pp. 1–20. [Google Scholar]
- Liu, T.Y.; Mao, F.J.; Li, X.J.; Xing, L.Q.; Dong, L.F.; Zheng, J.L.; Zhang, M.; HQ, D. Spatiotemporal dynamic simulation on aboveground carbon storage of bamboo forest and its influence factors in Zhejiang Province, China. Ying Yong Sheng Tai Xue Bao = J. Appl. Ecol. 2019, 30, 1743–1753. [Google Scholar]
- Nizami, S.M. The inventory of the carbon stocks in sub tropical forests of Pakistan for reporting under Kyoto Protocol. J. For. Res. 2012, 23, 377–384. [Google Scholar] [CrossRef]
- Nizami, S.M. Estimation of Carbon Stocks in Subtropical Managed and Unmanaged Forests of Pakistan. Ph.D. Thesis, Department of Forestry and Range Management, Faculty of Forestry, Range Management and Wildlife, Pir Mehr Ali Shah Arid Agricultural University, Rawalpindi, Pakistan, 2010. [Google Scholar]
- Ali, A.; Ashraf, M.I.; Gulzar, S.; Akmal, M. Estimation of forest carbon stocks in temperate and subtropical mountain systems of Pakistan: Implications for REDD+ and climate change mitigation. Environ. Monit. Assess. 2020, 192, 198. [Google Scholar] [CrossRef] [PubMed]
- Ali, A. Forest Reference Emission Level of Khyber Pakhtunkhwa; Pakistan Forest Institute: Peshawar, Pakistan, 2017.
- Schneider, L.; La Hoz Theuer, S. Environmental integrity of international carbon market mechanisms under the Paris Agreement. Clim. Policy 2019, 19, 386–400. [Google Scholar] [CrossRef]
- Khan, K.; Khokar, M.F.; Khan, S.N.; Khan, J.A. Characterizing Forest Cover Dynamics in the Khyber Pakhtunkhwa Region Using Remote Sensing. In Proceedings of the 2024 International Conference on Frontiers of Information Technology (FIT), Islamabad, Pakistan, 9–10 December 2024; pp. 1–6. [Google Scholar]
- Khan, K.; Iqbal, J.; Ali, A.; Khan, S. Assessment of Sentinel-2-derived vegetation indices for the estimation of above-ground biomass/carbon stock, temporal deforestation and carbon emissions estimation in the moist temperate forests of Pakistan. Appl. Ecol. Environ. Res. 2020, 18, 783–815. [Google Scholar] [CrossRef]
- Khan, I.A.; Ali, A.; Hussain, M.; Ullah, H.; Urrehman, A.; Ali, N.; Khattak, M. Tree biomass and carbon estimation of Pinus roxburghii and Eucalyptus camaldulensis. J. Biodivers. Environ. Sci. 2018, 13, 8–16. [Google Scholar]
- Avtar, R.; Suzuki, R.; Sawada, H. Natural forest biomass estimation based on plantation information using PALSAR data. PLoS ONE 2014, 9, e86121. [Google Scholar] [CrossRef]
- Zhang, Y.; Yao, Y.; Wang, X.; Liu, Y.; Piao, S. Mapping spatial distribution of forest age in China. Earth Space Sci. 2017, 4, 108–116. [Google Scholar] [CrossRef]
- Ali, A.; Xu, M.-S.; Zhao, Y.-T.; Zhang, Q.-Q.; Zhou, L.-L.; Yang, X.-D.; Yan, E.-R. Allometric biomass equations for shrub and small tree species in subtropical China. Silva Fenn. 2015, 49, 1275. [Google Scholar] [CrossRef]
- Kumar, L.; Mutanga, O. Remote sensing of above-ground biomass. Remote Sens. 2017, 9, 935. [Google Scholar] [CrossRef]
- Lu, D. The potential and challenge of remote sensing-based biomass estimation. Int. J. Remote Sens. 2006, 27, 1297–1328. [Google Scholar] [CrossRef]
- West, P.W.; West, P.W. Tree and Forest Measurement; Springer: Berlin/Heidelberg, Germany, 2009; Volume 20. [Google Scholar]
- Cao, L.; Coops, N.C.; Innes, J.L.; Sheppard, S.R.; Fu, L.; Ruan, H.; She, G. Estimation of forest biomass dynamics in subtropical forests using multi-temporal airborne LiDAR data. Remote Sens. Environ. 2016, 178, 158–171. [Google Scholar] [CrossRef]
- Shen, W.; Li, M.; Huang, C.; Wei, A. Quantifying live aboveground biomass and forest disturbance of mountainous natural and plantation forests in Northern Guangdong, China, based on multi-temporal Landsat, PALSAR and field plot data. Remote Sens. 2016, 8, 595. [Google Scholar] [CrossRef]
- Yin, H.; Khamzina, A.; Pflugmacher, D.; Martius, C. Forest cover mapping in post-Soviet Central Asia using multi-resolution remote sensing imagery. Sci. Rep. 2017, 7, 1375. [Google Scholar] [CrossRef]
- Valjarević, A.; Djekić, T.; Stevanović, V.; Ivanović, R.; Jandziković, B. GIS numerical and remote sensing analyses of forest changes in the Toplica region for the period of 1953–2013. Appl. Geogr. 2018, 92, 131–139. [Google Scholar] [CrossRef]
- Chen, Y.; Li, L.; Lu, D.; Li, D. Exploring bamboo forest aboveground biomass estimation using Sentinel-2 data. Remote Sens. 2018, 11, 7. [Google Scholar] [CrossRef]
- Haywood, A.; Stone, C.; Jones, S. The potential of sentinel satellites for large area aboveground forest biomass mapping. In Proceedings of the IGARSS 2018—2018 IEEE International Geoscience and Remote Sensing Symposium, Valencia, Spain, 22–27 July 2018; pp. 9030–9033. [Google Scholar]
- Kellndorfer, J.; Walker, W.; LaPoint, E.; Kirsch, K.; Bishop, J.; Fiske, G. Statistical fusion of Lidar, InSAR, and optical remote sensing data for forest stand height characterization: A regional-scale method based on LVIS, SRTM, Landsat ETM+, and ancillary data sets. J. Geophys. Res. Biogeosci. 2010, 115, G00E08. [Google Scholar] [CrossRef]
- Chang, J.; Shoshany, M. Mediterranean shrublands biomass estimation using Sentinel-1 and Sentinel-2. In Proceedings of the 2016 IEEE International Geoscience and Remote Sensing Symposium (IGARSS), Beijing, China, 10–15 July 2016; pp. 5300–5303. [Google Scholar]
- Li, S. Forest Aboveground Biomass Estimation Using Multi-Source Remote Sensing Data in Temperate Forests. Ph.D. Thesis, State University of New York College of Environmental Science and Forestry, Syracuse, NY, USA, 2019. [Google Scholar]
- Ma, J.; Zhang, W.; Ji, Y.; Huang, J.; Huang, G.; Wang, L. Total and component forest aboveground biomass inversion via LiDAR-derived features and machine learning algorithms. Front. Plant Sci. 2023, 14, 1258521. [Google Scholar] [CrossRef]
- Khan, S.N.; Li, D.; Maimaitijiang, M. A geographically weighted random forest approach to predict corn yield in the US corn belt. Remote Sens. 2022, 14, 2843. [Google Scholar] [CrossRef]
- Wang, P.; Tan, S.; Zhang, G.; Wang, S.; Wu, X. Remote sensing estimation of forest aboveground biomass based on Lasso-SVR. Forests 2022, 13, 1597. [Google Scholar] [CrossRef]
- Nguyen, A.; Saha, S. Machine Learning and Multi-source Remote Sensing in Forest Carbon Stock Estimation: A Review. arXiv 2024, arXiv:2411.17624. [Google Scholar]
- Molto, Q.; Rossi, V.; Blanc, L. Error propagation in biomass estimation in tropical forests. Methods Ecol. Evol. 2013, 4, 175–183. [Google Scholar] [CrossRef]
- Malenovský, Z.; Rott, H.; Cihlar, J.; Schaepman, M.E.; García-Santos, G.; Fernandes, R.; Berger, M. Sentinels for science: Potential of Sentinel-1,-2, and-3 missions for scientific observations of ocean, cryosphere, and land. Remote Sens. Environ. 2012, 120, 91–101. [Google Scholar] [CrossRef]
- Torres, R.; Snoeij, P.; Geudtner, D.; Bibby, D.; Davidson, M.; Attema, E.; Potin, P.; Rommen, B.; Floury, N.; Brown, M. GMES Sentinel-1 mission. Remote Sens. Environ. 2012, 120, 9–24. [Google Scholar] [CrossRef]
- Lee, J.-S.; Wen, J.-H.; Ainsworth, T.L.; Chen, K.-S.; Chen, A.J. Improved sigma filter for speckle filtering of SAR imagery. IEEE Trans. Geosci. Remote Sens. 2008, 47, 202–213. [Google Scholar]
- ASF. Alaska Satellite Facility Alos-Palsar Digital Elevation Model (DEM); ASF: Fairbanks, AK, USA, 2012.
- Baillarin, S.; Meygret, A.; Dechoz, C.; Petrucci, B.; Lacherade, S.; Trémas, T.; Isola, C.; Martimort, P.; Spoto, F. Sentinel-2 level 1 products and image processing performances. In Proceedings of the 2012 IEEE International Geoscience and Remote Sensing Symposium, Munich, Germany, 22–27 July 2012; pp. 7003–7006. [Google Scholar]
- Rouse, J.W.; Haas, R.H.; Schell, J.A.; Deering, D.W. Monitoring vegetation systems in the great plains with ERTS. In Proceedings of the Third ERTS-1 Symposium NASA, NASA SP-351, Washington, DC, USA, 10–14 December 1974; Volume 351, p. 309. [Google Scholar]
- Huete, A.R. A soil vegetation adjusted index (SAVI). Remote Sens. Environ. 1988, 25, 295–309. [Google Scholar] [CrossRef]
- Chen, J.-C.; Yang, C.-M.; Wu, S.-T.; Chung, Y.-L.; Charles, A.L.; Chen, C.-T. Leaf chlorophyll content and surface spectral reflectance of tree species along a terrain gradient in Taiwan’s Kenting National Park. Bot. Stud. 2007, 48, 71–77. [Google Scholar]
- Shi, L.; Liu, S. Methods of estimating forest biomass: A review. Biomass Vol. Estim. Valorization Energy 2017, 10, 65733. [Google Scholar]
- Gao, X.; Jiang, Z.; Guo, Q.; Zhang, Y.; Yin, H.; He, F.; Qi, L.; Shi, L. Allometry and Biomass Production of Phyllostachys Edulis Across the Whole Lifespan. Pol. J. Environ. Stud. 2015, 24, 511. [Google Scholar]
- Ali, A.; Forest Mensuration Officer. Biomass and Carbon Tables for Major Tree Species of Gilgit Baltistan, Pakistan; Gilgit-Baltistan Forests, Wildlife and Environment Department: Gilgit, Pakistan, 2015.
- Chave, J.; Condit, R.; Lao, S.; Caspersen, J.P.; Foster, R.B.; Hubbell, S.P. Spatial and temporal variation of biomass in a tropical forest: Results from a large census plot in Panama. J. Ecol. 2003, 91, 240–252. [Google Scholar] [CrossRef]
- Ali, A.; Ashraf, M.I.; Gulzar, S.; Akmal, M. Development of an allometric model for biomass estimation of Pinus roxburghii, growing in subtropical pine forests of Khyber Pakhtunkhwa, Pakistan. Sarhad J. Agric. 2020, 36, 236–244. [Google Scholar] [CrossRef]
- Ali, A.; Iftikhar, M.; Ahmad, S.; Muhammad, S.; Khan, A. Development of allometric equation for biomass estimation of Cedrus deodara in dry temperate forests of Northern Pakistan. J. Biodivers. Environ. Sci. 2016, 9, 43–50. [Google Scholar]
- IPCC. Climate Change 2007: Impacts, Adaptation and Vulnerability; IPCC: Geneva, Switzerland, 2001. [Google Scholar]
- Ali, A.; Ullah, S.; Bushra, S.; Ahmad, N.; Ali, A.; Khan, M.A. Quantifying forest carbon stocks by integrating satellite images and forest inventory data. Austrian J. For. Sci./Cent. Gesamte Forstwes. 2018, 135, 93. [Google Scholar]
- Pearson, T.R. Measurement Guidelines for the Sequestration of Forest Carbon; US Department of Agriculture, Forest Service, Northern Research Station: Washington, DC, USA, 2007; Volume 18.
- Smola, A.J.; Schölkopf, B. A tutorial on support vector regression. Stat. Comput. 2004, 14, 199–222. [Google Scholar] [CrossRef]
- Awad, M.; Khanna, R.; Awad, M.; Khanna, R. Support vector regression. In Efficient Learning Machines: Theories, Concepts, and Applications for Engineers and System Designers; Springer Nature: Berlin/Heidelberg, Germany, 2015; pp. 67–80. [Google Scholar]
- Hastie, T.; Tibshirani, R.; Friedman, J.H.; Friedman, J.H. The Elements of Statistical Learning: Data Mining, Inference, and Prediction; Springer: Berlin/Heidelberg, Germany, 2009; Volume 2. [Google Scholar]
- Zhou, G.; Wang, Y.; Jiang, Y.; Yang, Z. Estimating biomass and net primary production from forest inventory data: A case study of China’s Larix forests. For. Ecol. Manag. 2002, 169, 149–157. [Google Scholar] [CrossRef]
- Cramer, W.; Bondeau, A.; Woodward, F.I.; Prentice, I.C.; Betts, R.A.; Brovkin, V.; Cox, P.M.; Fisher, V.; Foley, J.A.; Friend, A.D. Global response of terrestrial ecosystem structure and function to CO2 and climate change: Results from six dynamic global vegetation models. Glob. Change Biol. 2001, 7, 357–373. [Google Scholar] [CrossRef]
- Liu, Y.; Wang, Q.; Yu, G.; Zhu, X.; Zhan, X.; Guo, Q.; Yang, H.; Li, S.; Hu, Z. Ecosystems carbon storage and carbon sequestration potential of two main tree species for the Grain for Green Project on China’s hilly Loess Plateau. Shengtai Xuebao/Acta Ecol. Sin. 2011, 31, 4277–4286. [Google Scholar]
- Bernal, B.; Murray, L.T.; Pearson, T.R. Global carbon dioxide removal rates from forest landscape restoration activities. Carbon Balance Manag. 2018, 13, 22. [Google Scholar] [CrossRef]
- Khan, K.; Khan, J.A.; Khokhar, M.F.; Khan, S.N.; Iqbal, J. Estimating afforestation related forest cover change using data fusion and machine learning. Environ. Res. Commun. 2024, 6, 115004. [Google Scholar] [CrossRef]
- Wang, Z.; Du, X. Monitoring Natural World Heritage Sites: Optimization of the monitoring system in Bogda with GIS-based multi-criteria decision analysis. Environ. Monit. Assess. 2016, 188, 384. [Google Scholar] [CrossRef]
- Gitelson, A.A.; Kaufman, Y.J.; Merzlyak, M.N. Use of a green channel in remote sensing of global vegetation from EOS-MODIS. Remote Sens. Environ. 1996, 58, 289–298. [Google Scholar] [CrossRef]
- Du, L.; Zhou, T.; Zou, Z.; Zhao, X.; Huang, K.; Wu, H. Mapping forest biomass using remote sensing and national forest inventory in China. Forests 2014, 5, 1267–1283. [Google Scholar] [CrossRef]
- Siraj, K.; Teshome, B. Potential difference of tree species on carbon sequestration performance and role of forest based industry to the environment (Case of Arsi Forest Enterprise Gambo District). Environ. Pollut. Clim. Change 2017, 1, 2–10. [Google Scholar] [CrossRef]
- Xanthopoulos, G.; Radoglou, K.; Derrien, D.; Spyroglou, G.; Angeli, N.; Tsioni, G.; Fotelli, M.N. Carbon sequestration and soil nitrogen enrichment in Robinia pseudoacacia L. post-mining restoration plantations. Front. For. Glob. Change 2023, 6, 1190026. [Google Scholar] [CrossRef]
- Takimoto, A.; Nair, V.D.; Nair, P. Contribution of trees to soil carbon sequestration under agroforestry systems in the West African Sahel. In Advances in Agroforestry; Springer: Berlin/Heidelberg, Germany, 2008; pp. 11–25. [Google Scholar]
- Hutchison, C.; Gravel, D.; Guichard, F.; Potvin, C. Effect of diversity on growth, mortality, and loss of resilience to extreme climate events in a tropical planted forest experiment. Sci. Rep. 2018, 8, 15443. [Google Scholar] [CrossRef]
- Ullah, I.; Saleem, A.; Ansari, L.; Ali, N.; Ahmad, N.; Dar, N.; Din, N. Growth and survival of multipurpose species; Assessing Billion Tree Afforestation Project (BTAP), the Bonn Challenge initiative. Appl. Ecol. Environ. Res. 2020, 18, 2057–2072. [Google Scholar] [CrossRef]
- Nazir, N.; Farooq, A.; Ahmad Jan, S.; Ahmad, A. A system dynamics model for billion trees tsunami afforestation project of Khyber Pakhtunkhwa in Pakistan: Model application to afforestation activities. J. Mt. Sci. 2019, 16, 2640–2653. [Google Scholar] [CrossRef]
- Liu, C.L.C.; Kuchma, O.; Krutovsky, K.V. Mixed-species versus monocultures in plantation forestry: Development, benefits, ecosystem services and perspectives for the future. Glob. Ecol. Conserv. 2018, 15, e00419. [Google Scholar] [CrossRef]
- Brockerhoff, E.G.; Barbaro, L.; Castagneyrol, B.; Forrester, D.I.; Gardiner, B.; González-Olabarria, J.R.; Lyver, P.O.B.; Meurisse, N.; Oxbrough, A.; Taki, H. Forest biodiversity, ecosystem functioning and the provision of ecosystem services. Biodivers. Conserv. 2017, 26, 3005–3035. [Google Scholar] [CrossRef]
- Pretzsch, H.; Forrester, D.I.; Bauhus, J. Mixed-Species Forests. Ecology and Management; Springer Nature: Chan, Switzerland, 2017; Volume 653. [Google Scholar]
- Wang, X.; Hua, F.; Wang, L.; Wilcove, D.S.; Yu, D.W. The biodiversity benefit of native forests and mixed-species plantations over monoculture plantations. Divers. Distrib. 2019, 25, 1721–1735. [Google Scholar] [CrossRef]
- Gong, C.; Tan, Q.; Xu, M.; Liu, G. Mixed-species plantations can alleviate water stress on the Loess Plateau. For. Ecol. Manag. 2020, 458, 117767. [Google Scholar] [CrossRef]
- Kull, C.A.; Harimanana, S.L.; Andrianoro, A.R.; Rajoelison, L.G. Divergent perceptions of the ‘neo-Australian’ forests of lowland eastern Madagascar: Invasions, transitions, and livelihoods. J. Environ. Manag. 2019, 229, 48–56. [Google Scholar] [CrossRef]
- Heilmayr, R.; Echeverría, C.; Lambin, E.F. Impacts of Chilean forest subsidies on forest cover, carbon and biodiversity. Nat. Sustain. 2020, 3, 701–709. [Google Scholar] [CrossRef]
- Hong, S.; Yin, G.; Piao, S.; Dybzinski, R.; Cong, N.; Li, X.; Wang, K.; Peñuelas, J.; Zeng, H.; Chen, A. Divergent responses of soil organic carbon to afforestation. Nat. Sustain. 2020, 3, 694–700. [Google Scholar] [CrossRef]
- Ryan, M.G.; Binkley, D.; Fownes, J.H. Age-related decline in forest productivity: Pattern and process. Adv. Ecol. Res. 1997, 27, 213–262. [Google Scholar]
- Dixon, R.K.; Solomon, A.; Brown, S.; Houghton, R.; Trexier, M.; Wisniewski, J. Carbon pools and flux of global forest ecosystems. Science 1994, 263, 185–190. [Google Scholar] [CrossRef]
- Lu, D.; Chen, Q.; Wang, G.; Liu, L.; Li, G.; Moran, E. A survey of remote sensing-based aboveground biomass estimation methods in forest ecosystems. Int. J. Digit. Earth 2016, 9, 63–105. [Google Scholar] [CrossRef]
- Hess, L.L.; Melack, J.M.; Filoso, S.; Wang, Y. Delineation of inundated area and vegetation along the Amazon floodplain with the SIR-C synthetic aperture radar. IEEE Trans. Geosci. Remote Sens. 1995, 33, 896–904. [Google Scholar] [CrossRef]
- Maimaitijiang, M.; Sagan, V.; Sidike, P.; Daloye, A.M.; Erkbol, H.; Fritschi, F.B. Crop monitoring using satellite/UAV data fusion and machine learning. Remote Sens. 2020, 12, 1357. [Google Scholar] [CrossRef]
- Myneni, R.B.; Dong, J.; Tucker, C.J.; Kaufmann, R.K.; Kauppi, P.E.; Liski, J.; Zhou, L.; Alexeyev, V.; Hughes, M. A large carbon sink in the woody biomass of Northern forests. Proc. Natl. Acad. Sci. USA 2001, 98, 14784–14789. [Google Scholar] [CrossRef]
- Le Toan, T.; Beaudoin, A.; Riom, J.; Guyon, D. Relating forest biomass to SAR data. IEEE Trans. Geosci. Remote Sens. 1992, 30, 403–411. [Google Scholar] [CrossRef]
- Dobson, M.C.; Ulaby, F.T.; LeToan, T.; Beaudoin, A.; Kasischke, E.S.; Christensen, N. Dependence of radar backscatter on coniferous forest biomass. IEEE Trans. Geosci. Remote Sens. 1992, 30, 412–415. [Google Scholar] [CrossRef]
- Shen, W.; Li, M.; Huang, C.; Tao, X.; Wei, A. Annual forest aboveground biomass changes mapped using ICESat/GLAS measurements, historical inventory data, and time-series optical and radar imagery for Guangdong province, China. Agric. For. Meteorol. 2018, 259, 23–38. [Google Scholar] [CrossRef]
- Cutler, M.; Boyd, D.S.; Foody, G.M.; Vetrivel, A. Estimating tropical forest biomass with a combination of SAR image texture and Landsat TM data: An assessment of predictions between regions. ISPRS J. Photogramm. Remote Sens. 2012, 70, 66–77. [Google Scholar] [CrossRef]
- Zhao, P.; Lu, D.; Wang, G.; Liu, L.; Li, D.; Zhu, J.; Yu, S. Forest aboveground biomass estimation in Zhejiang Province using the integration of Landsat TM and ALOS PALSAR data. Int. J. Appl. Earth Obs. Geoinf. 2016, 53, 1–15. [Google Scholar] [CrossRef]
- Dong, J.; Kaufmann, R.K.; Myneni, R.B.; Tucker, C.J.; Kauppi, P.E.; Liski, J.; Buermann, W.; Alexeyev, V.; Hughes, M.K. Remote sensing estimates of boreal and temperate forest woody biomass: Carbon pools, sources, and sinks. Remote Sens. Environ. 2003, 84, 393–410. [Google Scholar] [CrossRef]
- Ali, I.; Greifeneder, F.; Stamenkovic, J.; Neumann, M.; Notarnicola, C. Review of machine learning approaches for biomass and soil moisture retrievals from remote sensing data. Remote Sens. 2015, 7, 16398–16421. [Google Scholar] [CrossRef]
- Baghdadi, N.; Le Maire, G.; Bailly, J.-S.; Osé, K.; Nouvellon, Y.; Zribi, M.; Lemos, C.; Hakamada, R. Evaluation of ALOS/PALSAR L-band data for the estimation of Eucalyptus plantations aboveground biomass in Brazil. IEEE J. Sel. Top. Appl. Earth Obs. Remote Sens. 2014, 8, 3802–3811. [Google Scholar] [CrossRef]
- Kumar, M.; Kumar, A.; Kumar, R.; Konsam, B.; Pala, N.A.; Bhat, J.A. Carbon stock potential in Pinus roxburghii forests of Indian Himalayan regions. Environ. Dev. Sustain. 2021, 23, 12463–12478. [Google Scholar] [CrossRef]
- Mishra, B. Assessment of the soil and tree carbon stocks of a Chir pine forest in Garhwal Himalaya India. Int. J. Geol. Earth Environ. Sci. 2017, 7, 19–24. [Google Scholar]
- Li, C.; Zha, T.; Liu, J.; Jia, X. Carbon and nitrogen distribution across a chronosequence of secondary lacebark pine in China. For. Chron. 2013, 89, 192–198. [Google Scholar] [CrossRef]
- Amir, M.; Liu, X.; Ahmad, A.; Saeed, S.; Mannan, A.; Muneer, M.A. Patterns of Biomass and Carbon Allocation across Chronosequence of Chir Pine (Pinus roxburghii) Forest in Pakistan: Inventory-Based Estimate. Adv. Meteorol. 2018, 2018, 3095891. [Google Scholar] [CrossRef]
- Labata, M.M.; Aranico, E.C.; Tabaranza, A.C.E.; Patricio, J.H.P.; Amparad, R.F., Jr. Carbon stock assessment of three selected agroforestry systems in Bukidnon, Philippines. Adv. Environ. Sci. 2012, 4, 5–11. [Google Scholar]












| Sensor | Vegetation Index/SAR Bands | Formula/Parameters | Sentinel-2/Sentinel-1 Bands | Reference |
|---|---|---|---|---|
| Broadband Vegetation Indices | ||||
| Sentinel-2 (July–August 2020) | NDVI | NIR = spectral band 8 and Red = spectral band 4 | [49] | |
| Sentinel-2 (July–August 2020) | SAVI | NIR = spectral band 8 and Red = spectral band 4 | [50] | |
| Narrow Red Edge Bands VI | ||||
| Sentinel-2 (July–August 2020) | RENDVI | NIR = spectral band 8 and REDEDGE = spectral band 6 | [51] | |
| Synthetic Aperture Radar (SAR) Data | ||||
| Sentinel-1 (July 2020) | VV | Polarization | Vertical transmit-vertical channel | [45] |
| Sentinel-1 (July 2020) | VH | Polarization | Vertical transmit-horizontal channel | [45] |
| Species | Allometric Equation | Reference |
|---|---|---|
| General | [56] | |
| General | [55] | |
| General (Coniferous) | [56] | |
| Pinus roxburghii (Chir) | [56] | |
| Eucalyptus camaldulensis (Eucalyptus) | [18] | |
| Robinea pseudoacacia (Robinia) | [54] | |
| Cedrus deodara (Deodar) | [57] | |
| Populus deltoides (Poplar) | [54] | |
| Acacia nilotica (Kikar) | [54] | |
| Acacia modesta (Phulai) | [54] | |
| Olea ferruginea (Olea) | [54] | |
| Dodonea viscosa (Sanatha) | [54] |
| Statistics | AGB (t/ha) | BGB (t/ha) | Total Biomass (t/ha) | AGC (t/ha) | BGC (t/ha) | Total Carbon (t/ha) | CO2 e (t/ha) | ||||||||||||||
|---|---|---|---|---|---|---|---|---|---|---|---|---|---|---|---|---|---|---|---|---|---|
| Using Species Wise | Using [54] | Using [55] | Using Species Wise | Using [54] | Using [55] | Using Species Wise | Using [54] | Using [55] | Using Species Wise | Using [54] | Using [55] | Using Species Wise | Using [54] | Using [55] | Using Species Wise | Using [54] | Using [55] | Using Species Wise | Using [54] | Using [55] | |
| Sum | 1448.51 | 1339.34 | 1549.93 | 376.61 | 348.23 | 402.98 | 1825.12 | 1687.57 | 1952.91 | 680.79 | 629.49 | 728.47 | 177.01 | 163.67 | 189.40 | 857.80 | 793.16 | 917.87 | 3139.57 | 2902.96 | 3359.40 |
| Mean | 4.77 | 4.41 | 5.10 | 1.24 | 1.15 | 1.33 | 6.00 | 5.55 | 6.42 | 2.24 | 2.07 | 2.40 | 0.58 | 0.54 | 0.62 | 2.82 | 2.61 | 3.02 | 10.33 | 9.55 | 11.05 |
| St. Dev | 1.48 | 1.39 | 1.49 | 0.38 | 0.36 | 0.39 | 1.86 | 1.76 | 1.88 | 0.69 | 0.65 | 0.70 | 0.18 | 0.17 | 0.18 | 0.87 | 0.82 | 0.88 | 3.19 | 3.02 | 3.23 |
| Min | 1.35 | 1.15 | 1.49 | 0.35 | 0.30 | 0.39 | 1.70 | 1.45 | 1.87 | 0.64 | 0.54 | 0.70 | 0.17 | 0.14 | 0.18 | 0.80 | 0.68 | 0.88 | 2.93 | 2.49 | 3.22 |
| Max | 11.73 | 10.39 | 12.38 | 3.05 | 2.70 | 3.22 | 14.78 | 13.09 | 15.60 | 5.52 | 4.88 | 5.82 | 1.43 | 1.27 | 1.51 | 6.95 | 6.15 | 7.33 | 25.43 | 22.52 | 26.84 |
| Range | 10.38 | 9.24 | 10.9 | 2.698 | 2.40 | 2.83 | 13.079 | 11.64 | 13.73 | 4.88 | 4.34 | 5.12 | 1.27 | 1.13 | 1.33 | 6.15 | 5.47 | 6.45 | 22.49 | 20.03 | 23.62 |
| Skewness | 0.52 | 0.46 | 0.56 | 0.52 | 0.46 | 0.56 | 0.52 | 0.46 | 0.56 | 0.52 | 0.46 | 0.56 | 0.52 | 0.46 | 0.56 | 0.52 | 0.46 | 0.56 | 0.52 | 0.46 | 0.56 |
| Model | R2 | RMSE (t/ha) | RRMSE% | p-Value |
|---|---|---|---|---|
| LR | 0.62 | 1.09 | 23.29 | p ≤ 0.01 |
| SVR | 0.755 | 0.618 | 13.22 | p ≤ 0.01 |
| MLR | 0.756 | 0.617 | 13.18 | p ≤ 0.01 |
| RF | 0.766 | 0.604 | 12.91 | p ≤ 0.01 |
Disclaimer/Publisher’s Note: The statements, opinions and data contained in all publications are solely those of the individual author(s) and contributor(s) and not of MDPI and/or the editor(s). MDPI and/or the editor(s) disclaim responsibility for any injury to people or property resulting from any ideas, methods, instructions or products referred to in the content. |
© 2025 by the authors. Licensee MDPI, Basel, Switzerland. This article is an open access article distributed under the terms and conditions of the Creative Commons Attribution (CC BY) license (https://creativecommons.org/licenses/by/4.0/).
Share and Cite
Khan, K.; Khan, S.N.; Ali, A.; Khokhar, M.F.; Khan, J.A. Estimating Aboveground Biomass and Carbon Sequestration in Afforestation Areas Using Optical/SAR Data Fusion and Machine Learning. Remote Sens. 2025, 17, 934. https://doi.org/10.3390/rs17050934
Khan K, Khan SN, Ali A, Khokhar MF, Khan JA. Estimating Aboveground Biomass and Carbon Sequestration in Afforestation Areas Using Optical/SAR Data Fusion and Machine Learning. Remote Sensing. 2025; 17(5):934. https://doi.org/10.3390/rs17050934
Chicago/Turabian StyleKhan, Kashif, Shahid Nawaz Khan, Anwar Ali, Muhammad Fahim Khokhar, and Junaid Aziz Khan. 2025. "Estimating Aboveground Biomass and Carbon Sequestration in Afforestation Areas Using Optical/SAR Data Fusion and Machine Learning" Remote Sensing 17, no. 5: 934. https://doi.org/10.3390/rs17050934
APA StyleKhan, K., Khan, S. N., Ali, A., Khokhar, M. F., & Khan, J. A. (2025). Estimating Aboveground Biomass and Carbon Sequestration in Afforestation Areas Using Optical/SAR Data Fusion and Machine Learning. Remote Sensing, 17(5), 934. https://doi.org/10.3390/rs17050934

