Spatial Insights into Drought Severity: Multi-Index Assessment in Małopolska, Poland, via Satellite Observations
Abstract
1. Introduction
1.1. Monitoring Drought with Remote Sensing
1.2. Area of Interest
1.3. Research Focus
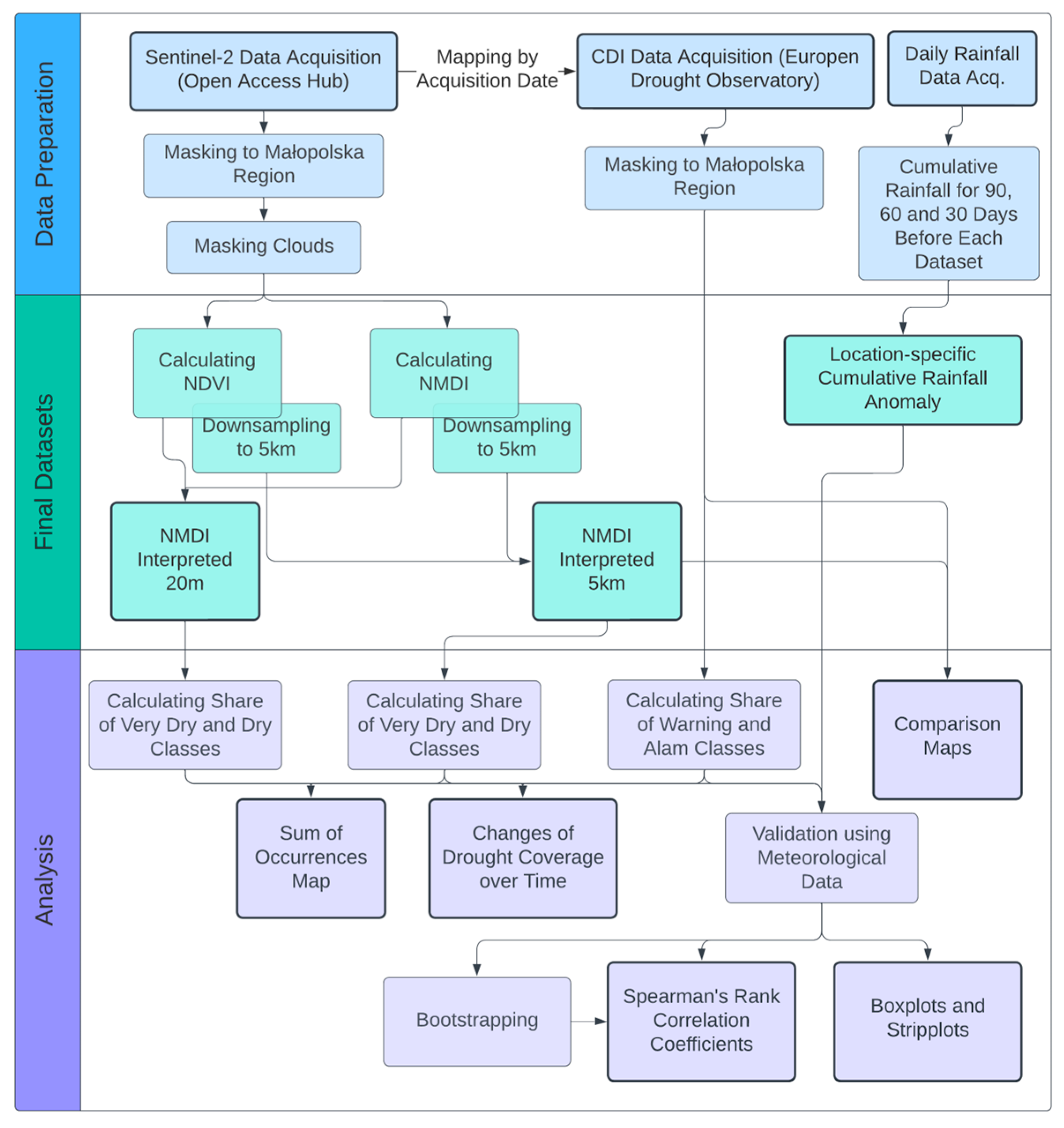
2. Materials and Methods
2.1. Satellite Imagery
2.2. Normalized Multi-Band Drought Index and Selected Interpretation
2.3. Combined Drought Indicator
- standardized precipitation index (SPI),
- soil moisture anomaly (SMA),
- fraction of absorbed photosynthetically active radiation anomaly (FAPAR anomaly).
- 0—No Drought: normal conditions,
- 1—Monitoring: precipitation deficit,
- 2—Warning: negative effects affecting soil moisture, typically caused by precipitation deficit,
- 3—Alarm: negative effects impacting vegetation growth, usually due to precipitation deficit and reduced soil moisture,
- 4—Recovery: post-drought period, both meteorological conditions and vegetation growth return to normal,
- 5—Temporary Recovery of Soil Moisture: soil moisture conditions are above the drought threshold but still insufficient to consider the drought episode conclusive,
- 6—Temporary Recovery of Vegetation Condition: the vegetation condition is above the drought threshold but still insufficient to consider the episode conclusive.
2.4. Methods Used for Comparison between NMDI and CDI
- For CDI—share of Warning and Alarm classes,
- For NMDI—share of Dry and Very Dry classes.
2.5. Methods Used for Comparison with Meteorological Data
2.6. Data Processing Environment
3. Results
3.1. Comparison between NMDI and CDI
3.2. Comparison with Meteorological Data
4. Discussion
5. Conclusions
Supplementary Materials
Author Contributions
Funding
Data Availability Statement
Conflicts of Interest
References
- Schewe, J.; Heinke, J.; Gerten, D.; Haddeland, I.; Arnell, N.W.; Clark, D.B.; Dankers, R.; Eisner, S.; Fekete, B.M.; Colón-González, F.J.; et al. Multimodel Assessment of Water Scarcity Under Climate Change. Proc. Natl. Acad. Sci. USA 2013, 111, 3245–3250. [Google Scholar] [CrossRef]
- Apostolaki, S.; Akinsete, E.; Tsani, S.; Koundouri, P.; Pittis, N.; Levantis, E. Assessing the Effectiveness of the WFD as a Tool to Address Different Levels of Water Scarcity Based on Two Case Studies of the Mediterranean Region. Water 2019, 11, 840. [Google Scholar] [CrossRef]
- Graham, N.T.; Hejazi, M.; Chen, M.; Davies, E.; Edmonds, J.; Kim, S.H.; Turner, S.W.D.; Li, X.; Vernon, C.; Calvin, K.; et al. Humans Drive Future Water Scarcity Changes Across All Shared Socioeconomic Pathways. Environ. Res. Lett. 2020, 15, 014007. [Google Scholar] [CrossRef]
- Wang, D.; Hejazi, M.; Cai, X.; Valocchi, A.J. Climate Change Impact on Meteorological, Agricultural, and Hydrological Drought in Central Illinois. Water Resour. Res. 2011, 47, W09525. [Google Scholar] [CrossRef]
- Verdon-Kidd, D.C.; Kiem, A.S. Quantifying Drought Risk in a Nonstationary Climate. J. Hydrometeorol. 2010, 11, 1019–1031. [Google Scholar] [CrossRef]
- Brownlee, M.T.J.; Hallo, J.C.; Moore, D.; Powell, R.B.; Wright, B.A. Attitudes Toward Water Conservation: The Influence of Site-Specific Factors and Beliefs in Climate Change. Soc. Nat. Resour. 2014, 27, 964–982. [Google Scholar] [CrossRef]
- Butts, M.B.; Buontempo, C.; Lørup, J.K.; Williams, K.; Mathison, C.; Jessen, O.; Ravn, N.F.; George, G.; Seid, A.H. A Regional Approach to Climate Adaptation in the Nile Basin. Proc. Int. Assoc. Hydrol. Sci. 2016, 374, 3–7. [Google Scholar] [CrossRef][Green Version]
- Abedin, A.; Collins, A.; Habiba, U.; Shaw, R. Climate Change, Water Scarcity, and Health Adaptation in Southwestern Coastal Bangladesh. Int. J. Disaster Risk Sci. 2018, 10, 28–42. [Google Scholar] [CrossRef]
- Mishra, A.K.; Singh, V.P. A review of drought concepts. J. Hydrol. 2010, 391, 202–216. [Google Scholar] [CrossRef]
- Wilhite, D.A.; Glantz, M.H. Understanding the Drought Phenomenon: The Role of Definitions. Drought Mitigation Center Faculty Publications. Water Int. 1985, 10, 111–120. Available online: http://digitalcommons.unl.edu/droughtfacpub/20 (accessed on 21 October 2023). [CrossRef]
- Lee, H.; Romero, J. (Eds.) Sections. In Climate Change 2023: Synthesis Report. Contribution of Working Groups I, II, and III to the Sixth Assessment Report of the Intergovernmental Panel on Climate Change; IPCC: Geneva, Switzerland, 2023; pp. 35–115. [Google Scholar] [CrossRef]
- van Loon, A.F.; Stahl, K.; Di Baldassarre, G.; Clark, J.; Rangecroft, S.; Wanders, N.; Gleeson, T.; van Dijk, A.I.J.M.; Tallaksen, L.M.; Hannaford, J.; et al. Drought in a Human-Modified World: Reframing Drought Definitions, Understanding, and Analysis Approaches. Hydrol. Earth Syst. Sci. 2016, 20, 3631–3650. [Google Scholar] [CrossRef]
- Green, T.R.; Taniguchi, M.; Kooi, H.; Gurdak, J.J.; Allen, D.M.; Hiscock, K.M.; Treidel, H.; Aureli, A. Beneath the Surface of Global Change: Impacts of Climate Change on Groundwater. J. Hydrol. 2011, 405, 532–560. [Google Scholar] [CrossRef]
- AghaKouchak, A.; Mirchi, A.; Madani, K.; Di Baldassarre, G.; Nazemi, A.; Alborzi, A.; Anjileli, H.; Azarderakhsh, M.; Chiang, F.; Dashtpagerdi, M.M.; et al. Anthropogenic Drought: Definition, Challenges, and Opportunities. Rev. Geophys. 2021, 59, e2019RG000683. [Google Scholar] [CrossRef]
- Liu, Y.; Ren, L.; Zhu, Y.; Yang, X.; Yuan, F.; Jiang, S.; Ma, X.; Zhang, Y.; Ma, M. Evolution of Hydrological Drought in Human Disturbed Areas: A Case Study in the Laohehe Catchment, Northern China. Adv. Meteorol. 2016, 2016, 5102568. [Google Scholar] [CrossRef]
- Kakaei, E.; Moradi, H.; Nia, A.M.; van Lanen, H.A.J. Positive and Negative Human-Modified Droughts: A Quantitative Approach Illustrated with Two Iranian Catchments. Hydrol. Earth Syst. Sci. Discuss. 2018. preprint. [Google Scholar] [CrossRef]
- Rangecroft, S.; Van Loon, A.F.; Maureira, H.; Verbist, K.; Hannah, D.M. Multi-Method Assessment of Reservoir Effects on Hydrological Droughts in an Arid Region. Earth Syst. Dynam. Discuss. 2016. preprint. [Google Scholar] [CrossRef]
- Williams, A.P.; Seager, R.; Abatzoglou, J.T.; Cook, B.I.; Smerdon, J.E.; Cook, E.R. Contribution of Anthropogenic Warming to California Drought During 2012–2014. Geophys. Res. Lett. 2015, 42, 6819–6828. [Google Scholar] [CrossRef]
- Hosseini-Moghari, S.M.; Araghinejad, S.; Ebrahimi, K.; Tang, Q.; AghaKouchak, A. Using GRACE Satellite Observations for Separating Meteorological Variability from Anthropogenic Impacts on Water Availability. Sci. Rep. 2020, 10, 71837. [Google Scholar] [CrossRef] [PubMed]
- Hari, V.; Rakovec, O.; Markonis, Y.; Hanel, M.; Kumar, R. Increased Future Occurrences of the Exceptional 2018–2019 Central European Drought under Global Warming. Sci. Rep. 2020, 10, 68872. [Google Scholar] [CrossRef] [PubMed]
- Ayugi, B.; Eresanya, E.; Onyango, A.; Ogou, F.K.; Okoro, E.U.; Okoye, C.O.; Anoruo, C.M.; Dike, C.N.; Ashiru, O.R.; Daramola, M.T.; et al. Review of Meteorological Drought in Africa: Historical Trends, Impacts, Mitigation Measures, and Prospects. Pure Appl. Geophys. 2022, 179, 1365–1386. [Google Scholar] [CrossRef] [PubMed]
- West, H.; Quinn, N.; Horswell, M. Remote sensing for drought monitoring & impact assessment: Progress, past challenges and future opportunities. Remote Sens. Environ. 2019, 232, 111291. [Google Scholar] [CrossRef]
- Cunha, A.P.; Zeri, M.; Leal, K.R.S.; Costa, L.; Cuartas, L.A.; Marengo, J.A.; Tomasella, J.; Vieira, R.M.; Barbosa, A.A.; Cunningham, C.; et al. Extreme Drought Events Over Brazil from 2011 to 2019. Atmosphere 2019, 10, 642. [Google Scholar] [CrossRef]
- Mu, Q.; Zhao, M.; Kimball, J.S.; McDowell, N.G.; Running, S.W. A Remotely Sensed Global Terrestrial Drought Severity Index. Bull. Am. Meteorol. Soc. 2013, 94, 83–98. [Google Scholar] [CrossRef]
- Cammalleri, C.; Arias-Muñoz, C.; Barbosa, P.; Jager, A.; Magni, D.; Masante, D.; Mazzeschi, M.; McCormick, N.; Naumann, G.; Spinoni, J.; et al. A Revision of the Combined Drought Indicator (CDI) Used in the European Drought Observatory (EDO). Nat. Hazards Earth Syst. Sci. 2021, 21, 481–495. [Google Scholar] [CrossRef]
- Wang, H.; Lin, H.; Liu, D. Remotely Sensed Drought Index and Its Responses to Meteorological Drought in Southwest China. Remote Sens. Lett. 2014, 5, 413–422. [Google Scholar] [CrossRef]
- Liu, X.; Zhu, X.; Pan, Y.; Li, S.; Liu, Y.; Ma, Y. Agricultural Drought Monitoring: Progress, Challenges, and Prospects. J. Geogr. Sci. 2016, 26, 750–767. [Google Scholar] [CrossRef]
- Kong, H.; Wu, D. Changes of Soil Moisture During Apple Growth Based on TVDI Index. Bangladesh J. Bot. 2021, 50, 955–961. [Google Scholar] [CrossRef]
- An, N.; Tuong, N.; Hanh, L.; An, T. Monitoring Droughts in the Vu Gia-Thu Bon River Basin Using the Cloud-Based Google Earth Engine. IOP Conf. Ser. Earth Environ. Sci. 2023, 1170, 012005. [Google Scholar] [CrossRef]
- Kumaraperumal, R.; Pazhanivelan, S.; Ragunath, K.P.; Kannan, B.; Prajesh, P.J.; Mugilan, G.R. Agricultural Drought Monitoring in Tamil Nadu in India Using Satellite-Based Multi Vegetation Indices. J. Appl. Nat. Sci. 2021, 13, 414–423. [Google Scholar] [CrossRef]
- Yang, Y.; Cao, C.; Pan, X.; Li, X.; Zhu, X. Downscaling Land Surface Temperature in an Arid Area by Using Multiple Remote Sensing Indices with Random Forest Regression. Remote Sens. 2017, 9, 789. [Google Scholar] [CrossRef]
- Santana, R.; Delgado, R.; Schiavetti, A. Future Spatial Modeling of Vegetation in the Central Atlantic Forest Corridor, Brazil. Front. Conserv. Sci. 2022, 3, 946669. [Google Scholar] [CrossRef]
- Guha, S.; Govil, H.; Gill, N.; Dey, A. Analytical Study on the Relationship Between Land Surface Temperature and Land Use/Land Cover Indices. Ann. GIS 2020, 26, 201–216. [Google Scholar] [CrossRef]
- Zhang, L.; Jiao, W.; Zhang, H.; Huang, C.; Tong, Q. Studying drought phenomena in the Continental United States in 2011 and 2012 using various drought indices. Remote Sens. Environ. 2017, 190, 96–106. [Google Scholar] [CrossRef]
- Winkler, K.; Gessner, U.; Hochschild, V. Identifying Droughts Affecting Agriculture in Africa Based on Remote Sensing Time Series between 2000–2016: Rainfall Anomalies and Vegetation Condition in the Context of ENSO. Remote Sens. 2017, 9, 831. [Google Scholar] [CrossRef]
- Martens, B.; Miralles, D.G.; Lievens, H.; van der Schalie, R.; de Jeu, R.A.M.; Fernández-Prieto, D.; Beck, H.E.; Dorigo, W.A.; Verhoest, N.E.C. GLEAM v3: Satellite-based land evaporation and root-zone soil moisture. Geosci. Model Dev. 2017, 10, 1903–1925. [Google Scholar] [CrossRef]
- Melo, D.; Scanlon, B.; Zizhan, Z.; Wendland, E.; Li, Y. Reservoir Storage and Hydrologic Responses to Droughts in the Paraná River Basin, Southeast Brazil. Hydrol. Earth Syst. Sci. Discuss. 2016. preprint. [Google Scholar] [CrossRef]
- Qin, Q.; Wu, Z.; Zhang, T.; Sagan, V.; Zhang, Z.; Zhang, Y.; Zhang, C.; Ren, H.; Sun, Y.; Xu, W.; et al. Optical and Thermal Remote Sensing for Monitoring Agricultural Drought. Remote Sens. 2021, 13, 5092. [Google Scholar] [CrossRef]
- Kundzewicz, Z.W.; Matczak, P. Climate Change Regional Review: Poland. Wiley Interdiscip. Rev. Clim. Chang. 2012, 3, 297–311. [Google Scholar] [CrossRef]
- Schröter, D.; Cramer, W.; Leemans, R.; Prentice, I.C.; Araújo, M.B.; Arnell, N.W.; Bondeau, A.; Bugmann, H.; Carter, T.R.; Gracia, C.A.; et al. Ecosystem Service Supply and Vulnerability to Global Change in Europe. Science 2005, 310, 1333–1337. [Google Scholar] [CrossRef]
- Wrzesiński, D.; Marsz, A.A.; Styszyńska, A.; Sobkowiak, L. Effect of the North Atlantic Thermohaline Circulation on Changes in Climatic Conditions and River Flow in Poland. Water 2019, 11, 1622. [Google Scholar] [CrossRef]
- Krysanova, V.; Kundzewicz, Z.W.; Pinskwar, I.; Habeck, A. Regional Socio-Economic and Environmental Changes and Their Impacts on Water Resources on Example of Odra and Elbe Basins. Water Resour. Manag. 2006, 20, 607–641. [Google Scholar] [CrossRef]
- Potopová, V.; Zahradníček, P.; Türkott, L.; Štěpánek, P.; Soukup, J. The Effects of Climate Change on Variability of the Growing Seasons in the Elbe River Lowland, Czech Republic. Adv. Meteorol. 2015, 2015, 546920. [Google Scholar] [CrossRef]
- Trnka, M.; Brázdil, R.; Balek, J.; Semerádová, D.; Hlavinka, P.; Možný, M.; Štěpánek, P.; Dobrovolný, P.; Zahradníček, P.; Dubrovský, M.; et al. Drivers of Soil Drying in the Czech Republic Between 1961 and 2012. Int. J. Climatol. 2014, 35, 2664–2675. [Google Scholar] [CrossRef]
- Schleuning, M.; Fründ, J.; Schweiger, O.; Welk, E.; Albrecht, J.; Albrecht, M.; Beil, M.; Benadi, G.; Blüthgen, N.; Bruelheide, H.; et al. Ecological Networks Are More Sensitive to Plant than to Animal Extinction Under Climate Change. Nat. Commun. 2016, 7, 13965. [Google Scholar] [CrossRef] [PubMed]
- Pal, J.; Giorgi, F.; Bi, X. Consistency of Recent European Summer Precipitation Trends and Extremes with Future Regional Climate Projections. Geophys. Res. Lett. 2004, 31, L13203. [Google Scholar] [CrossRef]
- Orth, R.; Zscheischler, J.; Seneviratne, S.I. Record Dry Summer in 2015 Challenges Precipitation Projections in Central Europe. Sci. Rep. 2016, 6, 28334. [Google Scholar] [CrossRef]
- Mitchell, D.; Heaviside, C.; Vardoulakis, S.; Huntingford, C.; Masato, G.; Guillod, B.P.; Frumhoff, P.; Bowery, A.; Wallom, D.; Allen, M. Attributing Human Mortality During Extreme Heat Waves to Anthropogenic Climate Change. Environ. Res. Lett. 2016, 11, 074006. [Google Scholar] [CrossRef]
- Stojković, M.; Plavšić, J.; Prohaska, S.; Pavlović, D.; Despotović, J. A Two-Stage Time Series Model for Monthly Hydrological Projections Under Climate Change in the Lim River Basin (Southeast Europe). Hydrol. Sci. J. 2019, 65, 387–400. [Google Scholar] [CrossRef]
- Banak, A.; Mandic, O.; Pavelić, D.; Kovačić, M.; Lirer, F. Pleistocene Climate Change in Central Europe. In Pleistocene Archaeology—Migration, Technology, and Adaptation; IntechOpen: London, UK, 2020. [Google Scholar] [CrossRef]
- Howden, M.; Soussana, J.F.; Tubiello, F.N.; Chhetri, N.; Dunlop, M.; Meinke, H. Adapting Agriculture to Climate Change. Proc. Natl. Acad. Sci. USA 2007, 104, 19691–19696. [Google Scholar] [CrossRef]
- Dobor, L.; Barcza, Z.; Hlásny, T.; Havasi, Á.; Horváth, F.; Ittzés, P.; Bartholy, J. Bridging the Gap Between Climate Models and Impact Studies: The FORESEE Database. Geosci. Data J. 2015, 2, 1–11. [Google Scholar] [CrossRef]
- Knox, J.; Hess, T.; Daccache, A.; Wheeler, T. Climate Change Impacts on Crop Productivity in Africa and South Asia. Environ. Res. Lett. 2012, 7, 034032. [Google Scholar] [CrossRef]
- Kern, A.; Marjanović, H.; Barcza, Z. Evaluation of the Quality of NDVI3g Dataset against Collection 6 MODIS NDVI in Central Europe between 2000 and 2013. Remote Sens. 2016, 8, 955. [Google Scholar] [CrossRef]
- Piotrowicz, K.; Bokwa, A.; Krzaklewski, P. Analiza Zmian Klimatu—Diagnoza Stanu Aktualnego; Uniwersytet Jaielloński: Kraków, Poland, 2022. [Google Scholar]
- Houghton, J.T.; Ding, Y.; Griggs, D.J.; Noguer, M.; van der Linden, P.J.; Dai, X.; Maskell, K.; Johnson, C.A. Climate Change 2001: The Scientific Basis. Contribution of Working Group I to the Third Assessment Report of the Intergovernmental Panel on Climate Change; IPCC; Cambridge University Press: Cambridge, UK, 2001; p. 881. [Google Scholar]
- Stocker, T.F.; Qin, D.; Plattner, G.-K.; Tignor, M.; Allen, S.K.; Boschung, J.; Nauels, A.; Xia, Y.; Bex, V.; Midgley, P.M. (Eds.) Climate Change 2013: The Physical Science Basis. Contribution of Working Group I to the Fifth Assessment Report of the Intergovernmental Panel on Climate Change; Cambridge University Press: Cambridge, UK; New York, NY, USA, 2013; 1535p. [Google Scholar]
- Gascon, F.; Bouzinac, C.; Thépaut, O.; Jung, M.; Francesconi, B.; Louis, J.; Lonjou, V.; Lafrance, B.; Massera, S.; Gaudel-Vacaresse, A.; et al. Copernicus Sentinel-2A Calibration and Products Validation Status. Remote Sens. 2017, 9, 584. [Google Scholar] [CrossRef]
- Gaudel, A.; Languille, F.; Delvit, J.M.; Michel, J.; Cournet, M.; Poulain, V.; Youssefi, D. SENTINEL-2 Global Reference Image Validation and Application to Multitemporal Performances and High Latitude Digital Surface Model. Int. Arch. Photogramm. Remote Sens. Spat. Inf. Sci. 2017, XLII-1/W1, 447–454. [Google Scholar] [CrossRef]
- Phiri, D.; Simwanda, M.; Salekin, S.; Nyirenda, V.R.; Murayama, Y.; Ranagalage, M. Sentinel-2 Data for Land Cover/Use Mapping: A Review. Remote Sens. 2020, 12, 2291. [Google Scholar] [CrossRef]
- Wang, L.; Qu, J.J. NMDI: A normalized multi-band drought index for monitoring soil and vegetation moisture with satellite remote sensing. Geophys. Res. Lett. 2007, 34, L20405. [Google Scholar] [CrossRef]
- Wang, L.; Qu, J.; Hao, X. Remote Sensing of Soil and Vegetation Moisture from Space for Monitoring Drought and Forest Fire Events. In Multiscale Hydrologic Remote Sensing; CRC Press: Boca Raton, FL, USA, 2012; pp. 507–536. [Google Scholar] [CrossRef]
- Huang, S.; Tang, L.; Hupy, J.P.; Wang, Y.; Shao, G. A commentary review on the use of normalized difference vegetation index (NDVI) in the era of popular remote sensing. J. For. Res. 2021, 32, 1–6. [Google Scholar] [CrossRef]
- European Drought Observatory. Edo Indicator Factsheet. Available online: https://edo.jrc.ec.europa.eu/documents/factsheets/factsheet_combinedDroughtIndicator_v3.pdf (accessed on 21 October 2023).
- AghaKouchak, A.; Farahmand, A.; Melton, F.S.; Teixeira, J.; Anderson, M.C.; Wardlow, B.D.; Hain, C.R. Remote Sensing of Drought: Progress, Challenges and Opportunities. Rev. Geophys. 2015, 53, 452–480. [Google Scholar] [CrossRef]
- Blauhut, V.; Gudmundsson, L.; Stahl, K. Towards Pan-European Drought Risk Maps: Quantifying the Link Between Drought Indices and Reported Drought Impacts. Environ. Res. Lett. 2015, 10, 014008. [Google Scholar] [CrossRef]
- Stagge, J.H.; Kingston, D.G.; Tallaksen, L.M.; Hannah, D.M. Observed Drought Indices Show Increasing Divergence Across Europe. Sci. Rep. 2017, 7, 14045. [Google Scholar] [CrossRef] [PubMed]
- Nyayapathi, P. Drought Vulnerability Assessment by Employing the Geographical Information System and Analytical Hierarchy Process for the Kurnool District of Andhra Pradesh, India. Ecocycles 2023, 9, 32–48. [Google Scholar] [CrossRef]
- Varghese, D.; Radulović, M.; Stojković, S.; Crnojević, V. Reviewing the Potential of Sentinel-2 in Assessing the Drought. Remote Sens. 2021, 13, 3355. [Google Scholar] [CrossRef]
- Betens, L.; Desjardins, C.; Hagolle, O. Validation of Copernicus Sentinel-2 Cloud Masks Obtained from MAJA, Sen2Cor, and FMask Processors Using Reference Cloud Masks Generated with a Supervised Active Learning Procedure. Remote Sens. 2019, 11, 433. [Google Scholar] [CrossRef]
- Wang, K.; Franklin, S.E.; Guo, X.; Cattet, M. Remote Sensing of Ecology, Biodiversity and Conservation: A Review from the Perspective of Remote Sensing Specialists. Sensors 2010, 10, 9647–9667. [Google Scholar] [CrossRef] [PubMed]
- Ghazaryan, G.; Dubovyk, O.; Graw, V.; Kussul, N.; Schellberg, J. Local-scale agricultural drought monitoring with satellite-based multi-sensor time-series. GIScience Remote Sens. 2020, 57, 704–718. [Google Scholar] [CrossRef]
- Peng, J.; Loew, A.; Merlin, O.; Verhoest, N.E.C. A Review of Spatial Downscaling of Satellite Remotely Sensed Soil Moisture. Rev. Geophys. 2017, 55, 341–366. [Google Scholar] [CrossRef]
- Sepulcre-Canto, G.; Horion, S.; Singleton, A.; Carrao, H.; Vogt, J. Development of a Combined Drought Indicator to detect agricultural drought in Europe. Nat. Hazards Earth Syst. Sci. 2012, 12, 3519–3531. [Google Scholar] [CrossRef]











| Year | Date 1 | Date 2 | Date 3 | Date 4 |
|---|---|---|---|---|
| 2018 | 20 April S2A | 19 June S2A | 23 August S2B | 6 November S2A |
| 2019 | 31 March S2B | 9 June S2B | 28 August S2B | 27 October S2B |
| 2020 | 9 April S2A | 13 June S2B | 22 August S2B | 25 November S2A |
| 2021 | 9 April S2B | 18 June S2B | 6 September S2B | 31 October S2A |
| 2022 | 25 March S2B | 3 June S2B | 27 August S2A | 31 October S2B |
| 2023 | 23 April * | 3 June S2A | - | - |
| Class | Vegetation (NDVI ≥ 0.4) | Soil (NDVI < 0.4) |
|---|---|---|
| Very Wet | >0.6 | <0.3 |
| Wet | 0.4–0.6 | 0.3–0.5 |
| Dry | <0.4 | >0.5 |
| Very Dry | <0.2 | 0.7–0.9 |
| Year | Type | Date 1 | Date 2 | Date 3 | Date 4 |
|---|---|---|---|---|---|
| 2018 | Sat. img. | 20 April | 19 June | 23 August | 6 November |
| CDI | 21 April | 21 June | 21 August | 11 November | |
| 2019 | Sat. img. | 31 March | 9 June | 28 August | 27 October |
| CDI | 1 April | 11 June | 1 September | 1 November | |
| 2020 | Sat. img. | 9 April | 13 June | 22 August | 25 November |
| CDI | 11 April | 11 June | 21 August | 21 November | |
| 2021 | Sat. img. | 9 April | 18 June | 6 September | 31 October |
| CDI | 11 April | 21 June | 11 September | 1 November | |
| 2022 | Sat. img. | 25 March | 3 June | 27 August | 31 October |
| CDI | 21 March | 1 June | 1 September | 1 November | |
| 2023 | Sat. img. | 23 April | 3 June | - | - |
| CDI | 21 April | 1 June | - | - |
| Date | CDI 5 km | NMDI 5 km | NMDI 20 m | Difference * |
|---|---|---|---|---|
| 6 September 2021 | 0.00 | 0.08 | 0.00 | 0.04 |
| 31 October 2022 | 0.09 | 0.14 | 0.06 | 0.04 |
| 23 April 2023 | 0.01 | 0.14 | 0.04 | 0.08 |
| 9 June 2019 | 0.15 | 0.06 | 0.01 | 0.12 |
| 25 November 2020 | 0.00 | 0.14 | 0.13 | 0.14 |
| 31 October 2021 | 0.27 | 0.14 | 0.12 | 0.14 |
| 23 August 2018 | 0.30 | 0.12 | 0.05 | 0.22 |
| 9 April 2021 | 0.02 | 0.27 | 0.23 | 0.23 |
| 25 March 2022 | 0.76 | 0.40 | 0.53 | 0.29 |
| 28 August 2019 | 0.41 | 0.11 | 0.02 | 0.34 |
| 22 August 2020 | 0.49 | 0.09 | 0.01 | 0.44 |
| 27 October 2019 | 0.51 | 0.12 | 0.02 | 0.45 |
| 3 June 2023 | 0.49 | 0.08 | 0.00 | 0.45 |
| 13 June 2020 | 0.52 | 0.05 | 0.00 | 0.49 |
| 31 March 2019 | 0.78 | 0.26 | 0.23 | 0.53 |
| 27 August 2022 | 0.61 | 0.12 | 0.02 | 0.54 |
| 20 April 2018 | 0.72 | 0.14 | 0.03 | 0.64 |
| 9 April 2020 | 0.90 | 0.19 | 0.10 | 0.76 |
| 18 June 2021 | 0.82 | 0.06 | 0.00 | 0.79 |
| 3 June 2022 | 0.84 | 0.08 | 0.01 | 0.80 |
| 6 November 2018 | 0.87 | 0.10 | 0.02 | 0.81 |
| 19 June 2018 | 0.84 | 0.05 | 0.00 | 0.82 |
Disclaimer/Publisher’s Note: The statements, opinions and data contained in all publications are solely those of the individual author(s) and contributor(s) and not of MDPI and/or the editor(s). MDPI and/or the editor(s) disclaim responsibility for any injury to people or property resulting from any ideas, methods, instructions or products referred to in the content. |
© 2024 by the authors. Licensee MDPI, Basel, Switzerland. This article is an open access article distributed under the terms and conditions of the Creative Commons Attribution (CC BY) license (https://creativecommons.org/licenses/by/4.0/).
Share and Cite
Staszel, J.; Lupa, M.; Adamek, K.; Wilkosz, M.; Marcinkowska-Ochtyra, A.; Ochtyra, A. Spatial Insights into Drought Severity: Multi-Index Assessment in Małopolska, Poland, via Satellite Observations. Remote Sens. 2024, 16, 836. https://doi.org/10.3390/rs16050836
Staszel J, Lupa M, Adamek K, Wilkosz M, Marcinkowska-Ochtyra A, Ochtyra A. Spatial Insights into Drought Severity: Multi-Index Assessment in Małopolska, Poland, via Satellite Observations. Remote Sensing. 2024; 16(5):836. https://doi.org/10.3390/rs16050836
Chicago/Turabian StyleStaszel, Jakub, Michał Lupa, Katarzyna Adamek, Michał Wilkosz, Adriana Marcinkowska-Ochtyra, and Adrian Ochtyra. 2024. "Spatial Insights into Drought Severity: Multi-Index Assessment in Małopolska, Poland, via Satellite Observations" Remote Sensing 16, no. 5: 836. https://doi.org/10.3390/rs16050836
APA StyleStaszel, J., Lupa, M., Adamek, K., Wilkosz, M., Marcinkowska-Ochtyra, A., & Ochtyra, A. (2024). Spatial Insights into Drought Severity: Multi-Index Assessment in Małopolska, Poland, via Satellite Observations. Remote Sensing, 16(5), 836. https://doi.org/10.3390/rs16050836

