Sign in to use this feature.

Years

Between: -

Subjects

remove_circle_outline
remove_circle_outline
remove_circle_outline
remove_circle_outline
remove_circle_outline
remove_circle_outline
remove_circle_outline
remove_circle_outline
remove_circle_outline

Journals

remove_circle_outline
remove_circle_outline
remove_circle_outline
remove_circle_outline
remove_circle_outline
remove_circle_outline
remove_circle_outline
remove_circle_outline
remove_circle_outline
remove_circle_outline
remove_circle_outline
remove_circle_outline
remove_circle_outline
remove_circle_outline
remove_circle_outline
remove_circle_outline
remove_circle_outline
remove_circle_outline
remove_circle_outline

Article Types

Countries / Regions

remove_circle_outline
remove_circle_outline
remove_circle_outline
remove_circle_outline
remove_circle_outline
remove_circle_outline
remove_circle_outline
remove_circle_outline
remove_circle_outline
remove_circle_outline
remove_circle_outline
remove_circle_outline

Search Results (14,254)

Search Parameters:
Keywords = drought

Order results
Result details
Results per page
Select all
Export citation of selected articles as:
25 pages, 10488 KB  
Article
Aux/IAA Transcription Factors Modulating Drought-Responsive Root System Remodeling in Potato
by Xueduo Qian, Lin Wang, Tiqian Han, Yijia Wang, Li Wang and Shoujiang Feng
Agriculture 2026, 16(6), 665; https://doi.org/10.3390/agriculture16060665 (registering DOI) - 14 Mar 2026
Abstract
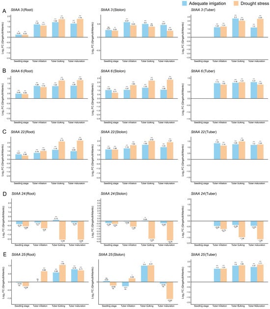
Aux/IAA proteins function as central transcriptional repressors in auxin signaling and have been implicated in coordinating developmental responses to environmental stress, particularly through modulation of root system architecture. However, the contribution of auxin signaling components to drought-associated root plasticity in improving drought resilience [...] Read more.
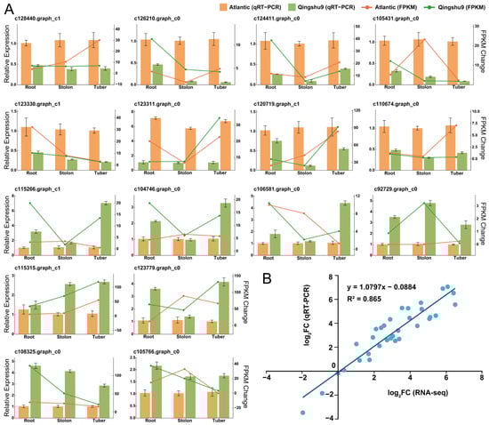
Aux/IAA proteins function as central transcriptional repressors in auxin signaling and have been implicated in coordinating developmental responses to environmental stress, particularly through modulation of root system architecture. However, the contribution of auxin signaling components to drought-associated root plasticity in improving drought resilience in potato (Solanum tuberosum L.) remains unclear. In this study, we profiled Aux/IAA responses to water deficit across underground tissues by RNA sequencing of root tips, stolon tips, and tubers from two cultivars (Qingshu 9 and Atlantic) with contrasting drought tolerance. Drought treatment induced broad transcriptional changes in the Aux/IAA family, with the majority of members showing increased expression in at least one tissue. qRT-PCR across tissues and developmental stages validated distinct spatiotemporal patterns for selected candidates. Among these, the StIAA3, StIAA6, StIAA22, and StIAA25 genes displayed drought-inducible expression, whereas StIAA24 showed an opposite trend. To probe functional relevance, we generated overexpression and knockdown lines for StIAA3, StIAA6, StIAA22, and StIAA24. Altered expression of these genes was consistently associated with measurable changes in root architecture traits, including root length, diameter, and volume, under water-deficit conditions. These findings reveal insights into the contribution of auxin signaling components to drought-associated root plasticity in potato. The identified drought-responsive Aux/IAA candidates that link root architectural remodeling provide a foundation for mechanistic dissection and underground tissue remodeling of architecture enhancement in root crops. Full article
Show Figures

Figure 1

20 pages, 1706 KB  
Article
Integrated Physiological and Transcriptome Analyses of Wild Jujube (Ziziphus jujuba var. spinosa) Under Drought Stress
by Quangang Liu, Jie Lu, Yuejia Liu, Rui Liang, JianHua Chen, Qingbai Liu and Shengjun Dong
Int. J. Mol. Sci. 2026, 27(6), 2669; https://doi.org/10.3390/ijms27062669 (registering DOI) - 14 Mar 2026
Abstract
Drought stress is a significant environmental factor affecting plant growth, fruit quality and distribution. Wild jujube is an important species of eco-economic forest tree. In this study, two wild jujube families, ‘NO. 1’ (tolerant) and ‘NO. 5’ (sensitive), which show significant differences in [...] Read more.
Drought stress is a significant environmental factor affecting plant growth, fruit quality and distribution. Wild jujube is an important species of eco-economic forest tree. In this study, two wild jujube families, ‘NO. 1’ (tolerant) and ‘NO. 5’ (sensitive), which show significant differences in morphological and physiological indicators in drought treatment, are considered. Compared with the ‘NO. 5’, the ‘NO. 1’ exhibited lower water loss, leaf yellowing and abscission rates, as well as reduced malondialdehyde (MDA) content, while showing higher superoxide dismutase (SOD) activity and elevated levels of soluble sugars (SS), soluble proteins (SP), and proline (Pro). In contrast, the ‘NO. 5’ suffered more severe damage to leaf epidermal cells compared with the ‘NO. 1’, accompanied by a significant decline in net photosynthetic rate (A) and instantaneous water use efficiency (WUEi). Transcriptomic profiles between two wild jujube families with markedly different drought responses (withholding water for 15 days) are shown. The two wild jujube families included 3238 up-regulated and 2675 down-regulated differentially expressed genes (DEGs). Many DEGs enriched in the GO and KEGG pathways are related to antioxidant activity, transmembrane transport, carbohydrate biosynthesis and metabolism, plant hormones, and photosynthesis. The biosynthesis of amino acids, the MAPK signaling pathway, plant hormone signal transduction, and flavonoid and alkaloid biosynthesis were the transcriptome modifications most significantly altered by drought stress. Real-time quantitative polymerase chain reaction (RT-qPCR) was used to verify the precision of the RNA-seq data. ZjJIP23-1, ZjbZIP53, ZjSPS8, ZjCAO, ZjADH1 and ZjERF39 may play important roles in the drought tolerance of the wild jujube. This study provides a solid foundation for further studies on the complex mechanisms and breeding of drought-resistant plants in wild jujube. Full article
(This article belongs to the Special Issue Plant Tolerance to Stress)
30 pages, 3618 KB  
Review
The Structure, Classification, Functional Diversity and Regulatory Mechanism of Plant C2H2 Transcription Factors
by Junbai Ma, Xinyi Zhang, Shan Jiang, Shuoyao Fei, Lingyang Kong, Meitong Pan, Wei Ma and Weichao Ren
Biology 2026, 15(6), 471; https://doi.org/10.3390/biology15060471 (registering DOI) - 14 Mar 2026
Abstract
Cys2/His2-type zinc finger transcription factors (C2H2 TFs) constitute one of the largest and most functionally diverse transcription factor families in plants, playing core regulatory roles in multiple aspects of plant growth, development, and stress adaptation. Based on literature data from databases including PubMed [...] Read more.
Cys2/His2-type zinc finger transcription factors (C2H2 TFs) constitute one of the largest and most functionally diverse transcription factor families in plants, playing core regulatory roles in multiple aspects of plant growth, development, and stress adaptation. Based on literature data from databases including PubMed (1995–April 2026) and integrated with bioinformatics analyses, this review provides a comprehensive overview of this family. We first summarize the structural characteristics and classification systems of C2H2 TFs, and elucidate their evolutionary dynamics from lower plants to angiosperms. Regarding their impact on plant organ development, beyond key biological processes, this review details the molecular mechanisms of C2H2 TFs in floral organ morphogenesis (e.g., petal, sepal, stamen, and ovule development), pollen fertility maintenance, and flowering time regulation. Concurrently, we systematically analyze their functional pathways in responses to abiotic stresses (drought, high salinity, low temperature, aluminum toxicity, etc.) and biotic stresses (pathogens, pests), clarifying the molecular networks through which they coordinate reactive oxygen species (ROS) homeostasis, stomatal movement, and osmotic regulation by modulating hormone signaling pathways such as ABA, SA, and JA. Furthermore, this review discusses major limitations of current research, including knowledge gaps concerning functional redundancy, pseudogenization phenomena, and cell type-specific regulation. We also provide perspectives on future research directions leveraging cutting-edge technologies such as CRISPR gene editing, single-cell sequencing, and multi-omics integration, as well as their application prospects in crop stress resistance breeding and quality improvement. This review provides ideas for in-depth research on the regulatory network and related functions of C2H2 TFs, and offers reference value for improving plant traits, enhancing plant resistance, and increasing the production of plant secondary metabolites. Full article
(This article belongs to the Special Issue Genetic and Epigenetic Regulation of Gene Expression)
Show Figures

Graphical abstract

18 pages, 2707 KB  
Article
Mechanical and Chemical Weed Control in Teff in the Mediterranean Area
by Vittorio Monni, Euro Pannacci and Francesco Tei
Agronomy 2026, 16(6), 618; https://doi.org/10.3390/agronomy16060618 (registering DOI) - 14 Mar 2026
Abstract
Teff [Eragrostis tef (Zucc.) Trotter] is attracting growing interest in Europe due to its nutritional qualities, gluten-free nature, and drought tolerance; however, its cultivation is hindered by its limited yield potential and the lack of authorised herbicides. This study evaluated chemical and [...] Read more.
Teff [Eragrostis tef (Zucc.) Trotter] is attracting growing interest in Europe due to its nutritional qualities, gluten-free nature, and drought tolerance; however, its cultivation is hindered by its limited yield potential and the lack of authorised herbicides. This study evaluated chemical and mechanical weed-control strategies using two sowing methods to identify effective and sustainable solutions under central Italian conditions. Two field trials were conducted in 2023 and 2024 using a randomised block design. Post-emergence herbicides and mechanical control (split-hoe and finger-weeder) were assessed for weed suppression, crop selectivity, biomass production, and grain yield, comparing broadcast and wide-row sowing. The results showed that chemical control was the most effective option. The florasulam + fluroxypyr + pyroxsulam mixture achieved a nearly complete weed suppression with only mild and temporary phytotoxicity. Mechanical control provided a moderate and variable efficacy. The sowing pattern significantly influenced the crop performance: broadcast sowing reduced the weed competition and resulted in higher yields, whereas wide-row sowing led to a higher weed density and lower productivity. Despite the varying levels of infestation between years, teff maintained a remarkable competitive ability, with untreated plots often achieving acceptable yields. Integrating selective herbicides with appropriate sowing practices supports the development of efficient and sustainable weed-management strategies for teff cultivation. Full article
(This article belongs to the Section Weed Science and Weed Management)
Show Figures

Figure 1

12 pages, 781 KB  
Communication
N7–SSPP Confers Drought Tolerance in Arabidopsis
by Mengyuan Zhang, Kaixuan He, Xiaoyan Lv, Yujia Zhao, Yuanyuan Mei, Dan Wang and Ning Ning Wang
Int. J. Mol. Sci. 2026, 27(6), 2651; https://doi.org/10.3390/ijms27062651 - 13 Mar 2026
Abstract
Drought tolerance is critical for plant survival and productivity and is tightly linked to redox homeostasis and senescence regulation. SENESCENCE-SUPPRESSED PROTEIN PHOSPHATASE (SSPP), a negative regulator of leaf senescence, has previously been implicated in salt stress tolerance. However, whether SSPP functions in drought [...] Read more.
Drought tolerance is critical for plant survival and productivity and is tightly linked to redox homeostasis and senescence regulation. SENESCENCE-SUPPRESSED PROTEIN PHOSPHATASE (SSPP), a negative regulator of leaf senescence, has previously been implicated in salt stress tolerance. However, whether SSPP functions in drought stress responses remains unknown. Here, we demonstrate that SSPP enhances drought tolerance in Arabidopsis thaliana. Although drought represses SSPP transcription, drought treatment attenuated N7-mediated SSPP degradation, in which N7, the N-terminal 1–14 amino acids of AtACS7, functions as a conditional degradation signal, resulting in stress-responsive accumulation of SSPP protein in N7-SSPP-overexpressing plants. Both SSPP- and N7-SSPP-overexpressing plants exhibited enhanced drought tolerance, with survival rates after rewatering reaching approximately 95% and 70%, respectively, whereas the sspp-1 mutant displayed pronounced drought sensitivity. Mechanistically, SSPP overexpression upregulated reactive oxygen species (ROS)-scavenging genes, enhanced antioxidant enzyme activities, and reduced drought-induced ROS accumulation, thereby mitigating oxidative damage. Notably, the N7 element enables conditional accumulation of SSPP under adverse conditions while preventing growth inhibition under normal conditions. Together, our findings reveal SSPP as a regulator connecting senescence-associated processes with drought stress adaptation and highlight the N7-SSPP fusion as a versatile strategy for improving stress resilience without compromising plant growth. Full article
(This article belongs to the Section Molecular Plant Sciences)
25 pages, 12553 KB  
Article
The Detection of Soil Drought Shows an Increasing Trend in a Typical Irrigation District
by Yuanshuai Sun, Haibo Yang, Rong Li, Fei Wang, Yin Yin, Hexin Lai, Mengting Du, Qian Xu, Ruyi Men, Qingqing Tian, Caixia Li and Zuji Wang
Agriculture 2026, 16(6), 658; https://doi.org/10.3390/agriculture16060658 - 13 Mar 2026
Abstract
Soil drought impact on irrigation areas is not merely a single reduction in crop yields, but rather a chain reaction that occurs from multiple dimensions including crop growth, water resource allocation, soil environment, operation of irrigation area projects, agricultural economy and ecosystems. The [...] Read more.
Soil drought impact on irrigation areas is not merely a single reduction in crop yields, but rather a chain reaction that occurs from multiple dimensions including crop growth, water resource allocation, soil environment, operation of irrigation area projects, agricultural economy and ecosystems. The changing trend and mutation characteristics of soil drought are unclear in the People’s Victory Canal Irrigation District (PVCID). The Standardized Soil Moisture Index (SSMI) and the breaks for additive seasons and trend (BFAST) decomposition algorithm were adopted, combined with the eXtreme Gradient Boosting (XGBoost) model, to explore spatio-temporal evolution characteristics, driving factors and response to meteorological drought of soil drought. During the research period, the area percentage of SSMI showing a downward trend was 97.30%. The most severe soil drought occurred in 2019. In addition, the optimal trivariate combination is precipitation, evapotranspiration, and air temperature. This study has clarified the spatio-temporal evolution laws and driving mechanisms of soil drought in the PVCID, providing an important theoretical basis for the early warning, prevention and control of soil drought and the adaptive management of the ecosystem. Full article
(This article belongs to the Section Agricultural Soils)
Show Figures

Figure 1

21 pages, 7892 KB  
Article
Evaluation and Selection of Rubus spp.× Rubus chingii Hybrids with Excellent Overall Fruit Quality and High Drought Tolerance
by Yue Li, Yiru Zhang, Yaqiong Wu, Zhengjin Huang, Lianfei Lyu, Weilin Li and Chunhong Zhang
Plants 2026, 15(6), 899; https://doi.org/10.3390/plants15060899 - 13 Mar 2026
Abstract
Blackberry cultivars typically exhibit high fruit antioxidant levels but poor drought tolerance compared with their wild Rubus relatives. Few studies have employed wild Rubus species in hybridization programs aimed at improving drought tolerance and fruit quality in cultivated blackberries. In this study, we [...] Read more.
Blackberry cultivars typically exhibit high fruit antioxidant levels but poor drought tolerance compared with their wild Rubus relatives. Few studies have employed wild Rubus species in hybridization programs aimed at improving drought tolerance and fruit quality in cultivated blackberries. In this study, we comprehensively assessed growth traits, fruit characteristics, and drought tolerance in 108 F1 progenies derived from a cross between the cultivated blackberry ‘Prime-Ark® Freedom’ and the wild species Rubus chingii. Correlation analysis of fruit morphological traits indicated significant positive associations among single fruit weight, fruit thickness, and fruit diameter, reflecting coordinated fruit development. Among the nutritional quality traits evaluated, both anthocyanin and total phenolic contents exhibited transgressive segregation. Specifically, 47.78% of the progeny demonstrated higher anthocyanin content, and 45.56% exhibited greater total phenolic content than the higher-performing parent. The corresponding genetic transmission ability (Ta) reached 139.23% and 101.24% for these traits, respectively, indicating pronounced additive genetic effects and high heritability. After a 7-day drought treatment, the hybrid progenies exhibited significant heterosis in catalase (CAT) activity, with 24.07% exceeding the higher-parent value. In contrast, proline content exhibited high broad-sense heritability (H2 = 0.990) and considerable genetic variation. Under drought stress, all chlorophyll components were strongly positively correlated. Using principal component analysis (PCA), we established comprehensive evaluation models for fruit quality and drought tolerance. Based on these models, seven accessions—H3, H4, H8, H10, H11, H14, and H25—were identified as superior in both drought tolerance and fruit quality. This study provides an integrated evaluation framework for selecting drought-tolerant and high-quality genotypes from interspecific hybrid progenies in blackberry, offering a theoretical basis for utilizing wild Rubus resources in breeding improved cultivars. Full article
Show Figures

Figure 1

15 pages, 6090 KB  
Article
Ericoid Mycorrhizal Fungus RM2 Enhances Drought Avoidance in Apple Rootstocks via Oxidative Priming and Hormonal Remodeling
by Shukai Liu, Yanxiu Yin, Lingyu Mi, Guanfeng Zhang, Qi Mi, Fanlin Wu, Fangjie Li, Wei Tian and Peng Qiao
Horticulturae 2026, 12(3), 354; https://doi.org/10.3390/horticulturae12030354 - 13 Mar 2026
Abstract
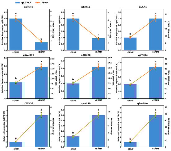
This study demonstrates that the ericoid mycorrhizal (ERM) fungus RM2 can colonize the non-ericaceous host Malus robusta as a functional endophyte, enhancing drought resilience through an active avoidance strategy. Under drought, inoculation was associated with qualitative changes in root growth patterns, and inoculated [...] Read more.
This study demonstrates that the ericoid mycorrhizal (ERM) fungus RM2 can colonize the non-ericaceous host Malus robusta as a functional endophyte, enhancing drought resilience through an active avoidance strategy. Under drought, inoculation was associated with qualitative changes in root growth patterns, and inoculated seedlings showed a more extensive and branched root appearance compared with non-inoculated controls. This morphological tendency was accompanied by a distinctive physiological state of oxidative priming, characterized by elevated H2O2 as a signaling molecule, reduced antioxidant enzyme activity, and a marked shift toward proline-mediated osmotic adjustment. Transcriptomic analysis suggested a molecular basis for these responses: endophytic colonization reprogrammed auxin and brassinosteroid signaling, including the repression of auxin inactivation (GH3) and activation of genes involved in auxin transport (AUX1) and cell wall loosening (TCH4), which is consistent with sustained root growth under drought. Our findings indicate that ERM fungi can transcend traditional host barriers and improve drought performance via integrated oxidative signaling and hormonal regulation, highlighting their potential as cultivable biostimulants for sustainable horticulture. Full article
Show Figures

Figure 1

16 pages, 7290 KB  
Article
Heterologous Overexpression of NtNACa from Narcissus tazetta L. var. chinensis ‘Yunxiang’ Enhances Drought and Salt Stress Resistance in Arabidopsis thaliana
by Peng-Fei Li, Yong Wu, Xiang-Yun Rui, Xiao-Jing Chen, Ming-Yue Wei and Huan Li
Genes 2026, 17(3), 316; https://doi.org/10.3390/genes17030316 - 13 Mar 2026
Abstract
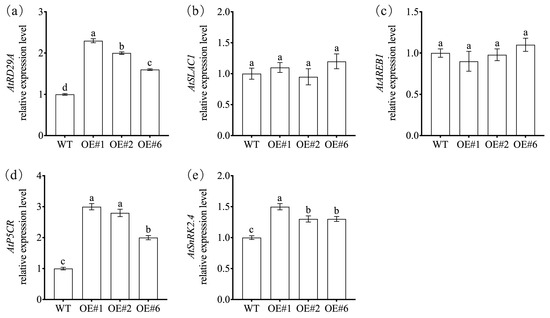
Background/Objectives: NAC transcription factors are key regulators of stress responses, yet their roles in Narcissus tazetta L. var. chinensis remain uncharacterized. This study aimed to isolate and functionally analyze NtNACa, a NAC gene from the ‘Yunxiang’ narcissus variety, to evaluate its potential [...] Read more.
Background/Objectives: NAC transcription factors are key regulators of stress responses, yet their roles in Narcissus tazetta L. var. chinensis remain uncharacterized. This study aimed to isolate and functionally analyze NtNACa, a NAC gene from the ‘Yunxiang’ narcissus variety, to evaluate its potential in enhancing abiotic stress tolerance. Methods: NtNACa was cloned and its expression pattern under heat, salt, and ABA treatments was assessed via qRT-PCR. Subcellular localization was determined using GFP fusion in tobacco. NtNACa was overexpressed in Arabidopsis thaliana through floral dip transformation, and transgenic lines were subjected to NaCl, ABA, and drought stress assays. Results: The results showed that NtNACa has high homology with monocot NAC family members and possesses typical NAC transcription factor features. Further analyses revealed that NtNACa localizes to the nucleus, and tissue-specific expression analysis indicated that it is highly expressed in leaves, followed by roots and bulbs. The transcriptional expression of NtNACa is differentially regulated in response to 100 mM NaCl, 100 μM ABA, and 50 °C temperature stress. Overexpression of NtNACa in A. thaliana produced transgenic lines with significantly higher germination rates under ABA and NaCl treatments. Soil-grown transgenic A. thaliana plants overexpressing NtNACa showed markedly increased drought stress. Moreover, NtNACa confers drought resilience by coordinately suppressing oxidative damage (via reduced O2· production rate and MDA accumulation and elevated AtCAT2 expression), enhancing osmotic adjustment (through AtP5CR-mediated proline biosynthesis), and activating core stress-signaling components such as AtRD29A and AtSnRK2.4. Conclusions: Taken together, these results indicate that heterologous overexpression of NtNACa from ‘Yunxiang’ (N. tazetta) confers enhanced drought and salt tolerance in A. thaliana. Full article
(This article belongs to the Special Issue 5Gs in Crop Genetic and Genomic Improvement: 2025–2026)
Show Figures

Figure 1

20 pages, 29969 KB  
Article
A Study on Integration of Topographic Clustering and Physical Constraints for Flood Propagation Simulation
by Xu Zhang, Xiaotao Li, Yingwei Sun, Qiaomei Su, Shifan Yuan, Mei Yang, Qianfang Lou and Bingyuan Chen
Remote Sens. 2026, 18(6), 885; https://doi.org/10.3390/rs18060885 - 13 Mar 2026
Abstract
Global climate change is increasing extreme rainfall events, and severe floods are becoming more frequent. Flood storage and detention basins (FSDBs) are an important part of the flood control system in China. They play a key role in regional flood emergency response and [...] Read more.
Global climate change is increasing extreme rainfall events, and severe floods are becoming more frequent. Flood storage and detention basins (FSDBs) are an important part of the flood control system in China. They play a key role in regional flood emergency response and regulation. Therefore, accurate simulation of flood evolution after the activation of FSDBs is urgently needed. This study proposes a high-accuracy flood evolution simulation method that combines terrain clustering and physical propagation constraints. We first build a 2 m resolution digital elevation model (DEM) using GF-7 stereo imagery and laser altimetry data. We then introduce an improved superpixel segmentation algorithm (TSLIC). This method reduces the number of computational units while preserving key micro-topographic features. It groups high-resolution grids into terrain units with similar elevation characteristics and continuous spatial structure. Based on these terrain units, we develop a flood evolution model called RS-CFPM. The model combines flow velocity estimated from the Manning equation with flood propagation speed derived from radar remote sensing. It uses a water balance framework and includes a propagation time delay constraint. This design helps overcome the limitation of traditional static inundation methods that ignore flood travel time. We apply the proposed method to simulate the flood inundation process during the “23·7” extreme basin-scale flood event in the Haihe River Basin. Comparison with multi-temporal radar observations shows that the errors of simulated water level and inundation extent in the Dongdian FSDB are both within 10%. The computational efficiency is also improved by more than 60% compared with traditional methods. This study provides a new approach for rapid and accurate simulation of flood inundation processes in FSDBs under emergency conditions. The method can support flood emergency operation and decision-making. Full article
Show Figures

Figure 1

16 pages, 1498 KB  
Article
Resilience and Trade-Offs in a Novel Sorghum–Serradella Intercrop Under Simulated Dryland Stress Conditions
by Teresa Dias, Joana Rosado, Irene Mandrini, Lucia Muggia and Cristina Cruz
Sustainability 2026, 18(6), 2824; https://doi.org/10.3390/su18062824 - 13 Mar 2026
Abstract
Sorghum (Sorghum bicolor) is a key cereal for food and forage security in arid and semi-arid regions, where climate change is intensifying drought stress and threatening sustainable crop production. Intercropping cereals with legumes is widely promoted as a nature-based solution to [...] Read more.
Sorghum (Sorghum bicolor) is a key cereal for food and forage security in arid and semi-arid regions, where climate change is intensifying drought stress and threatening sustainable crop production. Intercropping cereals with legumes is widely promoted as a nature-based solution to improve resource-use efficiency, nitrogen (N) cycling, and drylands’ resilience. We evaluated the performance and interactions of a novel sorghum–legume combination by intercropping sorghum with the drought-tolerant legume serradella (Ornithopus sativus) in a 10-week mesocosm experiment. Cropping systems (sorghum monocrop, serradella monocrop, and strip intercropping) were subjected to moderate or severe water stress, with or without frequent cutting. We investigated how intercropping influenced individual crop growth, N accumulation, and survival, and whether benefits at the plant level translated to the system level. Under severe water stress, sorghum maintained higher biomass and survival than serradella. Intercropping did not increase aboveground biomass or N content at the mesocosm level. However, individual sorghum plants in intercrops accumulated up to 80% more biomass and 100% more aboveground N than in monocropping. In contrast, serradella experienced reduced growth, N accumulation, and survival in intercrops. Our results reveal trade-offs in this intercrop under dryland stress, where individual crop benefits do not translate into system-level gains. Although limited to early growth and controlled conditions, the results provide valuable insights for designing resilient sorghum–legume systems, including optimizing species density, intercrop configuration, and cutting regimes in drought-prone agroecosystems. Full article
Show Figures

Figure 1

16 pages, 14806 KB  
Article
A Paleo Perspective of Future Precipitation Drought in the Tennessee Valley
by Kane Thurman, Julianne Webb, Grace Peart, Glenn Tootle, Zhixu Sun and Joshua S. Fu
Hydrology 2026, 13(3), 92; https://doi.org/10.3390/hydrology13030092 - 13 Mar 2026
Abstract
Hydrologic assessment within the Southeast United States is challenging, particularly in upstream basins, necessitating improved approaches to drought forecasting and water management. Within the Tennessee Valley, dense populations intensify the need for robust hydrologic management and predictive capabilities. This study integrates dendrochronological proxy [...] Read more.
Hydrologic assessment within the Southeast United States is challenging, particularly in upstream basins, necessitating improved approaches to drought forecasting and water management. Within the Tennessee Valley, dense populations intensify the need for robust hydrologic management and predictive capabilities. This study integrates dendrochronological proxy data, hindcast information, and future climate projections from the Oak Ridge National Laboratory (ORNL) to evaluate May–June–July drought regimes. Holistic hydrologic conditions were attained by integrating self-calibrating Palmer Drought Severity Index data from the North American Drought Atlas, basin-scale precipitation data from ORNL hindcasts and future predictions, and streamflow data from United States Geological Survey. Development of precipitation and streamflow reconstructions were completed using Stepwise Linear Regression, then bias-corrected and temporally smoothed using five- and ten-year moving windows. The reconstructions demonstrated strong statistical skill across all three basins (Little Tennessee River, Nantahala River, South Fork Holston River). When compared only to the hindcast, future drought is predicted to be the most severe on record, but within the context of the paleo record, while still severe, these future droughts remain inside the natural variability envelope. Findings highlight the importance of novel approaches to long-term drought monitoring, specifically integrating basins where instrumental periods are limited, and water management demands are high. Full article
Show Figures

Figure 1

28 pages, 7720 KB  
Article
Genome-Wide Identification of the Tomato PDC Gene Family and Functional Analysis of SlPDC8 in Waterlogging Tolerance
by Qianbing Li, Zesheng Liu, Rong Cui, Linli Hu, Min Cao, Qianyun Du, Caiting An, Qi Wang, Mengkun Liu, Yuanhui Wang, Xinmeng Geng and Chunlei Wang
Horticulturae 2026, 12(3), 349; https://doi.org/10.3390/horticulturae12030349 - 13 Mar 2026
Abstract
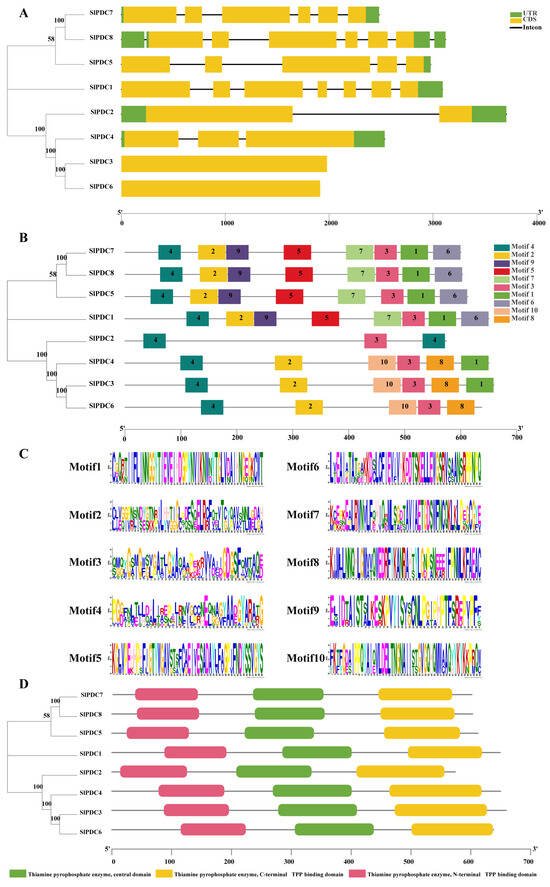
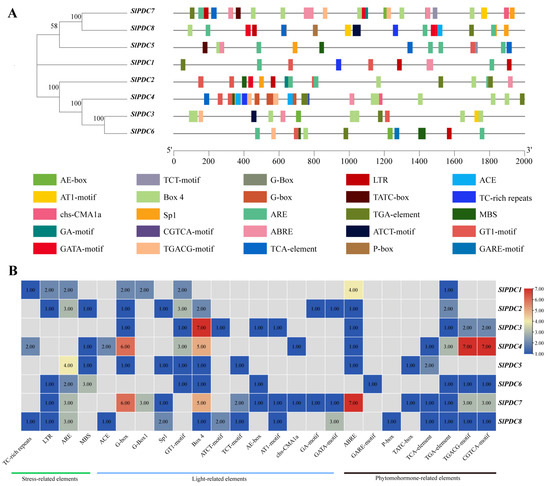
Pyruvate decarboxylase (PDC) is an intracellular non-oxidizing enzyme that relies on thiamine pyrophosphate (TPP), which is important for plant survival under anaerobic conditions and increasingly recognized for its role in broader stress reaction. However, the PDC gene family of tomato (Solanum lycopersicum [...] Read more.
Pyruvate decarboxylase (PDC) is an intracellular non-oxidizing enzyme that relies on thiamine pyrophosphate (TPP), which is important for plant survival under anaerobic conditions and increasingly recognized for its role in broader stress reaction. However, the PDC gene family of tomato (Solanum lycopersicum), an important waterlogging-sensitive agricultural product, has not yet been discovered. In this study, eight SlPDC genes were discovered within the tomato genome. Gene structure analysis revealed that SlPDC members exhibited varying intron–exon configurations, with SlPDC8 possessing the most complex structure containing seven introns. Promoter analysis revealed a multitude of cis-acting elements responsive to light, hormones, and various stresses. Particularly, the promoter of SlPDC8 contains both ABRE and TGACG/CGTCA-motif. Tissue-specific expression profiles showed that SlPDC8 was mainly highly expressed in the roots. Expression profiling demonstrated that SlPDC genes respond divergently to different abiotic stresses, including salt, hydrogen peroxide (H2O2), drought, waterlogging, cold, heat, darkness, and UV radiation stresses. Notably, SlPDC1, SlPDC7, and SlPDC8 were significantly upregulated by waterlogging, with SlPDC8 showing the most robust induction. Functional validation through VIGS proved that SlPDC8-silenced plants exhibited significantly impaired growth, decreased photosynthetic pigment content, severe leaf wilting, and poor root development under waterlogging conditions compared to control plants. Furthermore, silencing SlPDC8 led to increased malondialdehyde (MDA) levels and decreased antioxidant enzyme activities, indicating heightened oxidative damage under waterlogging stress. We conclusively demonstrate that SlPDC8 plays a critical positive regulatory role in waterlogging tolerance by maintaining cellular homeostasis and enhancing antioxidant capacity. Full article
Show Figures

Figure 1

21 pages, 751 KB  
Article
Screening Rice (Oryza sativa L.) Genotypes for Seedling-Stage Drought Tolerance
by Kajale George Warioba, Celsa Mondlane Macandza and Leonel Domingos Moiana
Stresses 2026, 6(1), 13; https://doi.org/10.3390/stresses6010013 - 13 Mar 2026
Abstract
Drought stress is a major abiotic constraint to rice productivity. Seedling-stage screening of rice genotypes is therefore essential for identifying key adaptive traits and drought-tolerant genotypes. This study evaluated 40 lowland rainfed rice genotypes for seedling-stage drought tolerance under greenhouse conditions using a [...] Read more.
Drought stress is a major abiotic constraint to rice productivity. Seedling-stage screening of rice genotypes is therefore essential for identifying key adaptive traits and drought-tolerant genotypes. This study evaluated 40 lowland rainfed rice genotypes for seedling-stage drought tolerance under greenhouse conditions using a split-plot randomized complete block design. Progressive drought stress was imposed for 21 days, and root and shoot traits were assessed. Substantial morphological variability was observed among genotypes for most traits. Drought stress significantly reduced root dry weight (52.8%), shoot dry weight (51.6%), seedling biomass (51.5%), number of roots (39.3%), number of roots with at least 5 cm length (37%), and shoot length (21.1%). Root-to-shoot ratio showed significant water × genotype interaction. Correlation analysis, heritability, and genetic advance identified root traits as reliable selection criteria for seedling-stage drought stress screening. Combined Drought Stress Response Index (CDSRI) classified 17.5% of genotypes as tolerant and 12.5% as sensitive. Tolerant genotypes (B1P15, Chupa, Mucabo, Mpulo, Nasoco, Nene, and Mutanzania) represent a valuable resource for rice breeding targeting early-season drought resilience. These findings support breeders in identification of adaptive traits and provide a basis for policy interventions to invest in drought-resilient varieties that benefit farmers in rainfed areas. Full article
(This article belongs to the Section Plant and Photoautotrophic Stresses)
Show Figures

Figure 1

19 pages, 4846 KB  
Article
Terminalia arjuna Switches from Adaptive to Survival Strategy Under Severe Water Stress
by Lumat Afrin Jui, Tahsin Chowdhury, Md. Ahosan Habib Ador, Rahela Khatun, Mohammed Masum Ul Haque, Biplob Dey and Romel Ahmed
Plants 2026, 15(6), 888; https://doi.org/10.3390/plants15060888 - 12 Mar 2026
Abstract
Terminalia arjuna (Arjun) is a tropical deciduous tree species significantly valued for its pharmaceutical properties for various heart diseases, as well as its economic role in the sericulture industry. However, the growth performance and physiological responses of T. arjuna under water stress conditions [...] Read more.
Terminalia arjuna (Arjun) is a tropical deciduous tree species significantly valued for its pharmaceutical properties for various heart diseases, as well as its economic role in the sericulture industry. However, the growth performance and physiological responses of T. arjuna under water stress conditions remain largely unexplored, particularly in the context of increasing climate variability and the growing challenges posed by climate change. Therefore, this study aimed to examine the morpho-physio-biochemical alterations, nutrient uptake changes, and adaptive strategies under different degrees of water stress with respect to field capacity (Fwc), maintained at 100% Fwc (control), 75% Fwc (mild), 50% Fwc (moderate), and 25% Fwc (severe). Key growth parameters, including shoot and root length, leaf traits and shoot dry biomass, were significantly (p < 0.05) reduced under the given water stresses. Root dry biomass showed a distinct response, increasing under mild to moderate water stress but failing to sustain its levels under severe stress. Increasing drought severity resulted in a substantial reduction in stomatal density (15–37%), while stomatal size increased (18–49%) under mild to moderate stress but decreased under severe stress. These responses were associated with significant reductions in gas exchange traits (45–75%), whereas water use efficiency increased by 59–99%, reflecting a survival-focused adaptive mechanism. Moderate water stress triggered the stress responses in T. arjuna through high proline accumulation and increased oxidative stress markers. The most critical impact was found under the severe stress with a substantial reduction in leaf relative water content and membrane stability index (MSI), although MSI was sustained above the critical threshold, reflecting cellular protection. Increased stress intensity also altered mineral uptake, decreased major nutrients, and increased potassium and calcium content, indicating an adaptive strategy. These findings suggest a threshold effect, where T. arjuna tolerates mild stress well and activates adaptive morpho-physiological mechanisms under moderate stress but shifts to survival-focused strategies under severe stress. The demonstrated tolerance of Terminalia arjuna to mild–moderate drought suggests that climate-resilient forestry policies and conservation programs should prioritize its cultivation and restoration in drought-prone landscapes while ensuring adequate water management to prevent severe stress and sustain its medicinal and economic benefits. Full article
(This article belongs to the Section Plant Physiology and Metabolism)
Show Figures

Figure 1

Back to TopTop