Advancing Ultra-High Precision in Satellite–Ground Time–Frequency Comparison: Ground-Based Experiment and Simulation Verification for the China Space Station
Abstract
:1. Introduction
2. Satellite (CSS)–Ground Time–Frequency Comparison System and Methodology
3. Ground-Based Experiment
4. Simulation and Verification of Satellite–Ground Time–Frequency Comparison
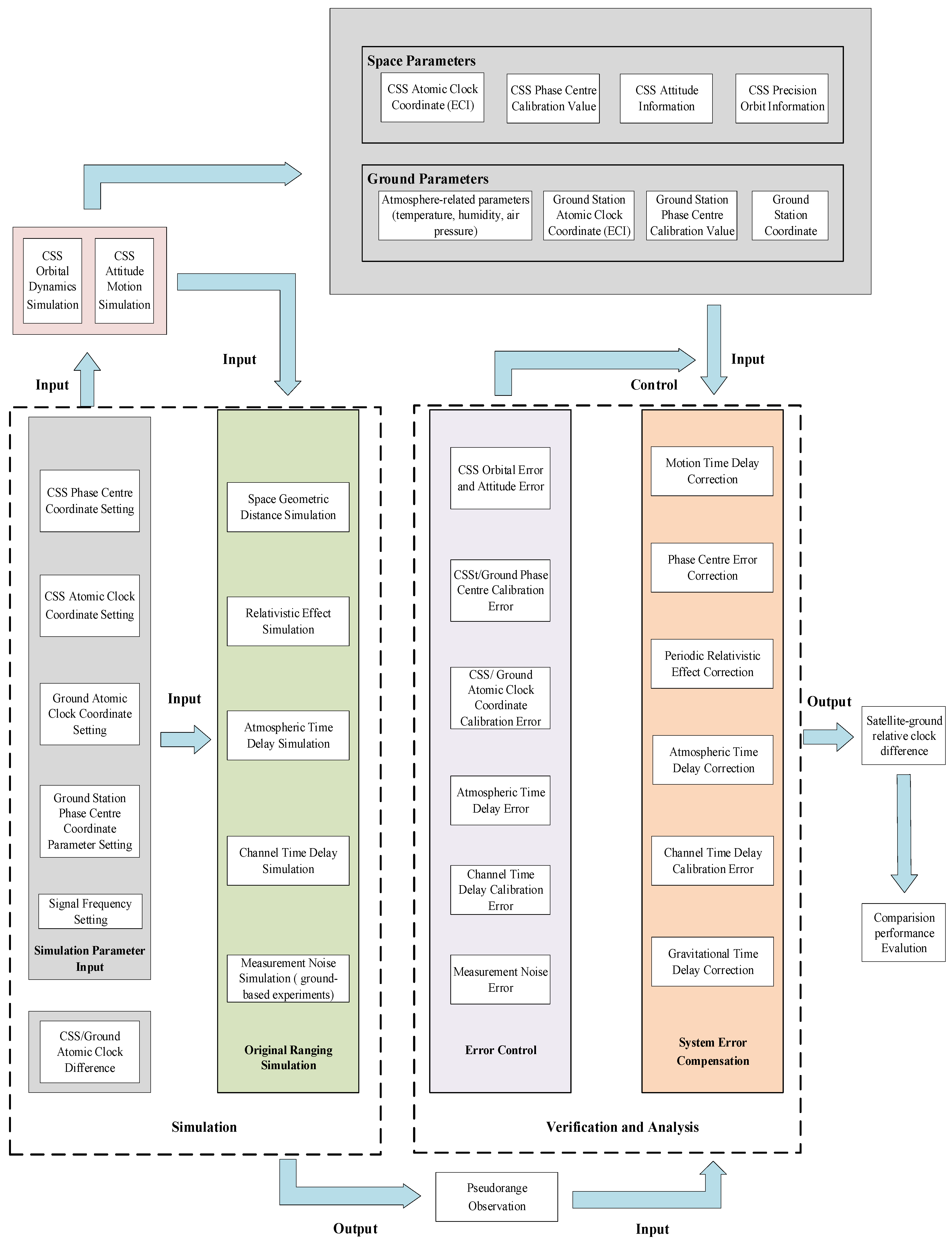
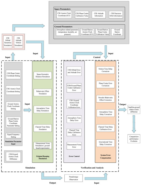
4.1. Satellite–Ground Simulation and Verification Platform
4.2. Analysis of Transmission Delay Errors in Satellite–Ground Time–Frequency Comparison
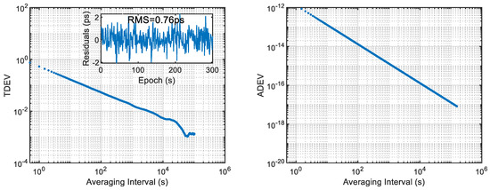
4.3. Analysis of Satellite–Ground Time–Frequency Comparison Results
5. Conclusions and Future Work
Author Contributions
Funding
Data Availability Statement
Conflicts of Interest
References
- Laurent, P.; Abgrall, M.; Clairon, A.; Lemonde, P.; Santarelli, G.; Salomon, C.; Picard, F.; Sirmain, C.; Massonnet, D.; Cacciapuoti, L. The space program PHARAO/ACES. Proc. Spie 2007, 6673, 50–62. [Google Scholar]
- Liu, Y. Study on Space Station and Loran Common-View Time Comparison Method; University of Chinese Academy of Sciences: Beijing, China, 2019. [Google Scholar]
- Origlia, S.; Pramod, M.S.; Schiller, S.; Singh, Y.; Viswam, S.; Bongs, K.; Häfner, S.; Herbers, S.; Dörscher, S.; Al-Masoudi, A.; et al. An Optical Lattice Clock Breadboard Demonstrator for the I-SOC Mission on the ISS. In Proceedings of the Lasers Electro-Optics Europe European Quantum Electronics Conference, Munich, Germany, 25–29 June 2017; p. 1. [Google Scholar]
- Giorgetta, F.R.; Swann, W.C.; Sinclair, L.C.; Baumann, E.; Coddington, I.; Newbury, N.R. Optical two-way time and frequency transfer over free space. Nat. Photonics 2012, 7, 434–438. [Google Scholar] [CrossRef]
- Deschênes, J.D.; Sinclair, L.C.; Giorgetta, F.R.; Swann, W.C.; Baumann, E.; Coddington, I.; Newbury, N.R. Synchronization of Optical Oscillators Over a Free-Space Link at the Femtosecond Level. In Proceedings of the Conference on Lasers and Electro-Optics (CLEO), San Jose, CA, USA, 10–15 May 2015. [Google Scholar]
- Shen, Q.; Guan, J.Y.; Ren, J.G.; Zeng, T.; Hou, L.; Li, M.; Cao, Y.; Han, J.J.; Lian, M.Z.; Chen, Y.W.; et al. Free-space dissemination of time and frequency with 10−19 instability over 113 km. Nature 2022, 610, 661–666. [Google Scholar] [CrossRef] [PubMed]
- Dix-Matthews, B.P.; Schediwy, S.W.; Gozzard, D.R.; Savalle, E.; Esnault, F.X.; Lévèque, T.; Gravestock, C.; D’Mello, D.; Karpathakis, S.; Tobar, M.; et al. Point-to-point stabilized optical frequency transfer with active optics. Nat. Commun. 2021, 12, 515. [Google Scholar] [CrossRef] [PubMed]
- Leopardi, H.; Davila-Rodriguez, J.; Quinlan, F.; Olson, J.; Sherman, J.A.; Diddams, S.A.; Fortier, T.M. Single-branch Er:fiber frequency comb for precision optical metrology with 10−18 fractional instability. Optica 2017, 4, 879–885. [Google Scholar] [CrossRef]
- Li, P.; Rolland, A.; Jiang, J.; Fermann, M.E. Coherent frequency transfer with < 5*10−21 stability via a multi-branch comb with noise cancellation. Opt. Exp. 2022, 30, 22957–22962. [Google Scholar]
- Hećimović, Ž. Relativistic Effects on Satellite Navigation. Tehnički Vjesnik/Technical Gazette. 2013, 20, 195–203. [Google Scholar]
- Meng, Z.; Guo, X.; Yang, J.; Yan, Q.; Zhang, Y.; Yang, F.; Wang, G.; Liu, K.; Chen, L.; Liu, Y.; et al. Method for Designing a Signal System for High-Precision Microwave Time-Frequency Transfer from Space to Ground. CN202110554869.0, 5 May 2023. Changsha Guoke Tianhe Intellectual Property Agency Co., Ltd. Available online: https://d.wanfangdata.com.cn/patent/CN202310101879.8 (accessed on 12 July 2023).
- Shen, W.; Zhang, P.; Shen, Z.; Xu, R.; Sun, X.; Ashry, M.; Ruby, A.; Xu, W.; Wu, K.; Wu, Y.; et al. Testing Gravitational Redshift Based on Microwave Frequency Links Onboard the China Space Station. Phys. Rev. D 2023, 108, 064031. [Google Scholar] [CrossRef]
- Stone, W. Two-Way Satellite Time and Frequency Transfer (TWSTFT): Principle, Implementation, and Current Performance; Wiley-IEEE Press: Hoboken, NJ, USA, 2009. [Google Scholar]
- Pan, J.Y.; Hu, X.G.; Tang, C.P.; Zhou, S.S.; Li, R.; Zhu, L.F.; Tang, G.F.; Hu, G.M.; Chang, Z.Q.; Wu, S.; et al. System error calibration for time division multiple access inter-satellite payload of new-generation Beidou satellites. Chin. Sci. Bull. 2017, 62, 2671–2679. [Google Scholar] [CrossRef]
- Yang, Y.; Yang, Y.; Hu, X.; Tang, C.; Guo, R.; Zhou, S.; Xu, J.; Pan, J.; Su, M. BeiDou-3 broadcast clock estimation by integration of observations of regional tracking stations and inter-satellite links. GPS Solut. 2021, 25, 57. [Google Scholar] [CrossRef]
- Zhang, S.; Gao, S.; Bai, Y.; Guo, Y.; Pan, Z.; Lu, X. A High-Precision Satellite-Ground Time Comparison Method and System Based on Tri-frequency Mode. CN202110554869.0. 21 May 2022. Available online: https://xueshu.baidu.com/usercenter/paper/show?paperid=1q5a0pc0x2630jh0ay0k0pq09g273141&site=xueshu_se (accessed on 24 July 2022).
- Han, C.; Cai, Z. Relativistic effects to the onboard BeiDou satellite clocks. Navigation 2019, 66, 49–53. [Google Scholar] [CrossRef]
- Sun, L.; Gao, Y.; Huang, W.; Li, P.; Zhou, Y.; Yang, J. Autonomous Time Synchronization Using BeiDou Inter-satellite Link Ranging. In Proceedings of the 2019 IEEE International Conference on Signal, Information and Data Processing (ICSIDP), Chongqing, China, 11–13 December 2019; pp. 1–5. [Google Scholar] [CrossRef]
- Pan, J.; Hu, X.; Zhou, S.; Tang, C.; Guo, R.; Zhu, L.; Tang, G.; Hu, G. Time synchronization of new-generation BDS satellites using inter-satellite link measurements. Adv. Space Res. 2018, 61, 145–153. [Google Scholar] [CrossRef]
- Sun, X.; Shen, W.B.; Shen, Z.; Cai, C.; Xu, W.; Zhang, P. Formulation to test gravitational redshift based on the tri-frequency combination of ACES frequency links. Eur. Phys. J. C. 2021, 81, 634. [Google Scholar] [CrossRef]
- Delva, P.; Meynadier, F.; Le Poncin-Lafitte, C.; Laurent, P.; Wolf, P. Time and frequency transfer with a MicroWave Link in the ACES/PHARAO Mission. In Proceedings of the 2012 European Frequency and Time Forum, Gothenburg, Sweden, 23–27 April 2012; pp. 28–35. [Google Scholar]







| Error | Error-Handling Method |
|---|---|
| Time delay caused by motion | Corrected by model [14] |
| Hardware delay | Closed-loop self-calibration [15] |
| Time delay caused by troposphere effect | Using microwave radiometer data and model [16] |
| Time delay caused by ionosphere effect | Corrected by dual-downlink model [16] |
| Time delay caused by relativistic effect | Corrected by model [17] |
| Type | Averaging Interval | CSS Receiving Link (f1) | GS Receiving Link (f2) | GS Receiving Link (f3) |
|---|---|---|---|---|
| TDEV | 300 s | 1.50 × 10−14 | 4.05 × 10−14 | 9.76 × 10−14 |
| 86,400 s | 3.72 × 10−14 | 6.50 × 10−14 | 1.32 × 10−13 | |
| ADEV | 300 s | 1.74 × 10−16 | 4.73 × 10−16 | 1.62 × 10−15 |
| 86,400 s | 5.84 × 10−19 | 2.27 × 10−18 | 7.65 × 10−18 |
| Attitude error | ≤40″ (3σ) |
| Phase center calibration error | ≤3 mm (3σ) |
| POD error | ≤10 cm (3σ) |
| Atmospheric parameter error | P ≤ 0.5 hPa; T ≤ 0.5 °≤ 0.5 hPa |
| Epoch | 24 February 2022 00:00:00 (UTC) |
|---|---|
| Orbital parameters | Semi-major axis: 6759.9132 m, Orbit inclination: 41.4680 (degree) |
| Eccentricity: 0.0005007, Right ascension of ascending node: 188.6126 (degree) | |
| Argument of perigee: 357.7510 (degree), Mean anomaly: 1.8149 (degree) |
Disclaimer/Publisher’s Note: The statements, opinions and data contained in all publications are solely those of the individual author(s) and contributor(s) and not of MDPI and/or the editor(s). MDPI and/or the editor(s) disclaim responsibility for any injury to people or property resulting from any ideas, methods, instructions or products referred to in the content. |
© 2023 by the authors. Licensee MDPI, Basel, Switzerland. This article is an open access article distributed under the terms and conditions of the Creative Commons Attribution (CC BY) license (https://creativecommons.org/licenses/by/4.0/).
Share and Cite
Guo, Y.; Gao, S.; Pan, Z.; Wang, P.; Gong, X.; Chen, J.; Song, K.; Zhong, Z.; Yue, Y.; Guo, L.; et al. Advancing Ultra-High Precision in Satellite–Ground Time–Frequency Comparison: Ground-Based Experiment and Simulation Verification for the China Space Station. Remote Sens. 2023, 15, 5393. https://doi.org/10.3390/rs15225393
Guo Y, Gao S, Pan Z, Wang P, Gong X, Chen J, Song K, Zhong Z, Yue Y, Guo L, et al. Advancing Ultra-High Precision in Satellite–Ground Time–Frequency Comparison: Ground-Based Experiment and Simulation Verification for the China Space Station. Remote Sensing. 2023; 15(22):5393. https://doi.org/10.3390/rs15225393
Chicago/Turabian StyleGuo, Yanming, Shuaihe Gao, Zhibing Pan, Pei Wang, Xuewen Gong, Jiangyu Chen, Kun Song, Zhen Zhong, Yaoli Yue, Lishu Guo, and et al. 2023. "Advancing Ultra-High Precision in Satellite–Ground Time–Frequency Comparison: Ground-Based Experiment and Simulation Verification for the China Space Station" Remote Sensing 15, no. 22: 5393. https://doi.org/10.3390/rs15225393
APA StyleGuo, Y., Gao, S., Pan, Z., Wang, P., Gong, X., Chen, J., Song, K., Zhong, Z., Yue, Y., Guo, L., Bai, Y., Gao, Y., Lu, X., & Zhang, S. (2023). Advancing Ultra-High Precision in Satellite–Ground Time–Frequency Comparison: Ground-Based Experiment and Simulation Verification for the China Space Station. Remote Sensing, 15(22), 5393. https://doi.org/10.3390/rs15225393

