Land Suitability Analysis for Potential Vineyards Extension in Afghanistan at Regional Scale Using Remote Sensing Datasets
Abstract
:1. Introduction
2. Materials and Methods
2.1. Study Area
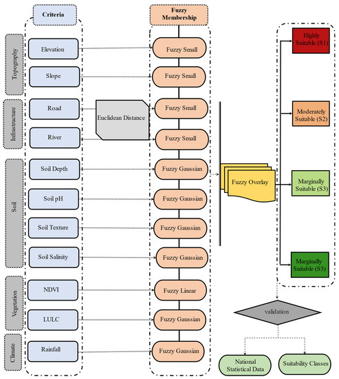
2.2. Vineyard Suitability Framework
2.3. Dataset and Variable Conversion (Fuzzification)
2.3.1. Elevation
2.3.2. Slope
2.3.3. River
2.3.4. Road
2.3.5. Soil Datasets
2.3.6. Normalized Difference Vegetation Index (NDVI)
2.3.7. Land Use Land Cover (LULC)
2.3.8. Rainfall
2.4. Fuzzy Overlay
2.5. Validation of Suitability Map with Ground Reference Data
3. Results
3.1. Fuzzy Overlay Analysis
3.2. Fuzzy Suitability Validation
4. Discussion
5. Conclusions
Author Contributions
Funding
Data Availability Statement
Acknowledgments
Conflicts of Interest
References
- Akıncı, H.; Özalp, A.Y.; Turgut, B. Agricultural land use suitability analysis using GIS and AHP technique. Comput. Electron. Agric. 2013, 97, 71–82. [Google Scholar] [CrossRef]
- Habibie, M.I.; Noguchi, R.; Shusuke, M.; Ahamed, T. Land suitability analysis for maize production in Indonesia using satellite remote sensing and GIS-based multicriteria decision support system. GeoJournal 2019, 86, 777–807. [Google Scholar] [CrossRef]
- Kılıc, O.M.; Ersayın, K.; Gunal, H.; Khalofah, A.; Alsubeie, M.S. Combination of fuzzy-AHP and GIS techniques in land suitability assessment for wheat (Triticum aestivum) cultivation. Saudi J. Biol. Sci. 2022, 29, 2634–2644. [Google Scholar] [CrossRef] [PubMed]
- Worqlul, A.W.; Dile, Y.T.; Jeong, J.; Adimassu, Z.; Lefore, N.; Gerik, T.; Srinivasan, R.; Clarke, N. Effect of climate change on land suitability for surface irrigation and irrigation potential of the shallow groundwater in Ghana. Comput. Electron. Agric. 2019, 157, 110–125. [Google Scholar] [CrossRef]
- Gilliams, S.; Van Orshoven, J.; Muys, B.; Kros, H.; Heil, G.W.; Van Deursen, W. AFFOREST sDSS: A metamodel based spatial decision support system for afforestation of agricultural land. New For. 2005, 30, 33–53. [Google Scholar] [CrossRef]
- Grassano, N.; Tedone, L.; Verdini, L.; De Mastro, G. Evaluation of rapeseed cultivation suitability in Apulia with GIS-multicriteria analysis. Ital. J. Agron. 2011, 6, e16. [Google Scholar] [CrossRef]
- Wang, L.; Ma, Y.; Yan, J.; Chang, V.; Zomaya, A.Y. PipsCloud: High performance cloud computing for remote sensing big data management and processing. Future Gener. Comput. Syst. 2018, 78, 353–368. [Google Scholar] [CrossRef]
- Xie, Z.; Phinn, S.R.; Game, E.T.; Pannell, D.J.; Hobbs, R.J.; Briggs, P.R.; McDonald-Madden, E. Using Landsat observations (1988–2017) and Google Earth Engine to detect vegetation cover changes in rangelands-A first step towards identifying degraded lands for conservation. Remote Sens. Environ. 2019, 232, 111317. [Google Scholar] [CrossRef]
- Funk, C.; Peterson, P.; Landsfeld, M.; Pedreros, D.; Verdin, J.; Shukla, S.; Husak, G.; Rowland, J.; Harrison, L.; Hoell, A.; et al. The climate hazards infrared precipitation with stations—A new environmental record for monitoring extremes. Sci. Data 2015, 2, 150066. [Google Scholar] [CrossRef]
- Ghozat, A.; Sharafati, A.; Hosseini, S.A. Satellite-based monitoring of meteorological drought over different regions of Iran: Application of the CHIRPS precipitation product. Environ. Sci. Pollut. Res. 2022, 29, 36115–36132. [Google Scholar] [CrossRef]
- Akpoti, K.; Kabobah, A.T.; Zwart, S.J. Review–Agricultural land suitability analysis: State-of the- art and outlooks for integration of climate change analysis. Agric. Syst. 2019, 173, 172–208. [Google Scholar] [CrossRef]
- FAO. A Framework for Land Evaluation, Soils Bulletin No. 32. Rome: UNO-FAO. 1976. Available online: http://www.fao.org/3/X5310E/x5310e00.htm (accessed on 1 December 2020).
- Romano, G.; Dal Sasso, P.; Liuzzi, G.T.; Gentile, F. Multi-criteria decision analysis for land suitability mapping in a rural area of Southern Italy. Land Use Policy 2015, 48, 131–143. [Google Scholar] [CrossRef]
- Zabel, F.; Putzenlechner, B.; Mauser, W. Global agricultural land resources–a high resolution suitability evaluation and its perspectives until 2100 under climate change conditions. PLoS ONE 2014, 9, e107522. [Google Scholar] [CrossRef]
- Badr, G.; Hoogenboom, G.; Moyer, M.; Keller, M.; Rupp, R.; Davenport, J. Spatial suitability assessment for vineyard site selection based on fuzzy logic. Precis. Agric. 2018, 19, 1027–1048. [Google Scholar] [CrossRef]
- Purnamasari, R.A.; Noguchi, R.; Ahamed, T. Land suitability assessments for yield prediction of cassava using geospatial fuzzy expert systems and remote sensing. Comput. Electron. Agric. 2019, 166, 105018. [Google Scholar] [CrossRef]
- Saaty, T.L. The analytic hierarchy process (AHP). J. Oper. Res. Soc. 1980, 41, 1073–1076. [Google Scholar]
- Pramanik, M.K. Site suitability analysis for agricultural land use of Darjeeling district using AHP and GIS techniques. Modeling Earth Syst. Environ. 2016, 2, 56. [Google Scholar] [CrossRef]
- Deng, F.; Li, X.; Wang, H.; Zhang, M.; Li, R.; Li, X. GIS-based assessment of land suitability for alfalfa cultivation: A case study in the dry continental steppes of northern China. Span. J. Agric. Res. 2014, 12, 364–375. [Google Scholar] [CrossRef]
- Radočaj, D.; Jurišić, M.; Gašparović, M.; Plaščak, I. Optimal soybean (Glycine max L.) land suitability using gis-based multicriteria analysis and sentinel-2 multitemporal images. Remote Sens. 2020, 12, 1463. [Google Scholar] [CrossRef]
- Elaalem, M.; Comber, A.; Fisher, P. A comparison of fuzzy AHP and ideal point methods for evaluating land suitability. Trans. GIS 2011, 15, 329–346. [Google Scholar] [CrossRef]
- Perrot, N.; Baudrit, C.; Brousset, J.M.; Abbal, P.; Guillemin, H.; Perret, B.; Goulet, E.; Guérin, L.; Barbeau, G.; Picque, D. A decision support system coupling fuzzy logic and probabilistic graphical approaches for the agri-food industry: Prediction of grape berry maturity. PLoS ONE 2015, 10, e0134373. [Google Scholar] [CrossRef] [PubMed]
- Roy, J.; Saha, S. Assessment of land suitability for the paddy cultivation using analytical hierarchical process (AHP): A study on Hinglo river basin, Eastern India. Modeling Earth Syst. Environ. 2018, 4, 601–618. [Google Scholar] [CrossRef]
- Tashayo, B.; Honarbakhsh, A.; Akbari, M.; Eftekhari, M. Land suitability assessment for maize farming using a GIS-AHP method for a semi-arid region, Iran. J. Saudi Soc. Agric. Sci. 2020, 19, 332–338. [Google Scholar] [CrossRef]
- Purnamasari, R.A.; Noguchi, R.; Ahamed, T. Land suitability assessment for cassava production in Indonesia using GIS, remote sensing, and multi-criteria analysis. In Remote Sensing Application; Springer: Singapore, 2022; pp. 99–132. [Google Scholar]
- Acharya, T.D.; Yang, I.T. Vineyard suitability analysis of Nepal. Int. J. Environ. Sci. 2015, 6, 13. [Google Scholar]
- Tatem, A.J. Global climate matching: Satellite imagery as a tool for mapping vineyard suitability. J. Wine Res. 2005, 16, 19–32. [Google Scholar] [CrossRef]
- Salata, S.; Ozkavaf-Senalp, S.; Velibeyoğlu, K.; Elburz, Z. Land Suitability Analysis for Vineyard Cultivation in the Izmir Metropolitan Area. Land 2022, 11, 416. [Google Scholar] [CrossRef]
- Chrobak, K.; Chrobak, G.; Kazak, J.K. The use of common knowledge in fuzzy logic approach for vineyard site selection. Remote Sens. 2020, 12, 1775. [Google Scholar] [CrossRef]
- Habibie, M.I.; Noguchi, R.; Matsushita, S.; Ahamed, T. Development of micro-level classifiers from land suitability analysis for drought-prone areas in Indonesia. Remote Sens. Appl. Soc. Environ. 2020, 20, 100421. [Google Scholar] [CrossRef]
- Moisa, M.B.; Tiye, F.S.; Dejene, I.N.; Gemeda, D.O. Land suitability analysis for maize production using geospatial technologies in the Didessa watershed, Ethiopia. Artif. Intell. Agric. 2022, 6, 34–46. [Google Scholar] [CrossRef]
- Guo, Y.; Xia, H.; Pan, L.; Zhao, X.; Li, R. Mapping the northern limit of double cropping using a phenology-based algorithm and Google Earth Engine. Remote Sens. 2022, 14, 1004. [Google Scholar] [CrossRef]
- Grelier, M.; Guillaume, S.; Tisseyre, B.; Scholasch, T. Precision viticulture data analysis using fuzzy inference systems. OENO One 2007, 41, 19–31. [Google Scholar] [CrossRef]
- Coulon-Leroy, C.; Charnomordic, B.; Thiollet-Scholtus, M.; Guillaume, S. Fuzzy modeling of a composite agronomical feature using fisPro: The case of vine vigor. In Information Processing and Management of Uncertainty in Knowledge-Based Systems; Laurent, A., Strauss, O., Bouchon-Meunier, B., Yager, R.R., Eds.; Springer: Berlin/Heidelberg, Germany, 2014; pp. 127–137. [Google Scholar]
- Arab, S.T.; Salari, T.; Noguchi, R.; Ahamed, T. Land Suitability Analysis for Grape (Vitis vinifera L.) Production Using Satellite Remote Sensing, GIS, and Analytical Hierarchy Process. In Remote Sensing Application. New Frontiers in Regional Science: Asian Perspectives; Ahamed, T., Ed.; Springer: Singapore, 2022; Volume 59. [Google Scholar] [CrossRef]
- Wali, E.; Datta, A.; Shrestha, R.P.; Shrestha, S. Development of a land suitability model for saffron (Crocus sativus L.) cultivation in Khost Province of Afghanistan using GIS and AHP techniques. Arch. Agron. Soil Sci. 2016, 62, 921–934. [Google Scholar] [CrossRef]
- Afghanistan Central Statistics Organization (ACSO). 2020. Centeral Statistics Organization of Afghanistan’s Statistical Yearbook of 2018–2019. Islamic Republic of Afghanistan National Statistics and Information Authority, Kabul Afghanistan (42). 2021. Available online: https://invest.gov.af/theme3/wp-content/uploads/2021/06/Afghanistan-Statistical-Yearbook-first-Version.pdf (accessed on 12 March 2022).
- FAO. Land Cover ATLAS. The Islamic Republic of Afghanistan. 2016. Available online: https://www.fao.org/publications/card/en/c/cc0ac143-38ed-41f0-b7c6-2342ffa7f0e6/ (accessed on 15 June 2020).
- Stanchi, S.; Godone, D.; Belmonte, S.; Freppaz, M.; Galliani, C.; Zanini, E. Land suitability map for mountain viticulture: A case study in Aosta Valley (NW Italy). J. Maps 2013, 9, 367–372. [Google Scholar] [CrossRef]
- Park, S.; Jeon, S.; Kim, S.; Choi, C. Prediction and comparison of urban growth by land suitability index mapping using GIS and RS in South Korea. Landsc. Urban Plan. 2011, 99, 104–114. [Google Scholar] [CrossRef]
- Goldammer, T.; Grape Grower’s Handbook. A Guide to Viticulture for Wine Production. 2018. Available online: http://www.wine-grape-growing.com/ (accessed on 15 June 2021).
- Tiwari, N.D.; Mishra, D. Geospatial analysis of land degradation by fuzzy membership algorithm in reference to Satna river basin in northern foreland of Peninsular India. Arab. J. Geosci. 2022, 15, 1128. [Google Scholar] [CrossRef]
- Keshavarzi, A.; Sarmadian, F.; Heidari, A.; Omid, M. Land suitability evaluation using fuzzy continuous classification (a case study: Ziaran region). Mod. Appl. Sci. 2010, 4, 72. [Google Scholar] [CrossRef]
- Bellman, R.E.; Zadeh, L.A. Decision-making in a fuzzy environment. Manag. Sci. 1970, 17, 141–164. [Google Scholar] [CrossRef]
- USAID, Commercial Horticulture and Agricultural Marketing Program and Roots of Peace. Best Practices for GRAPE Production and Marketing in Afghanistan. Guide Offers Tips on Cultivation, Harvesting and Marketing Techniques to Improve Sales of Afghan Produce on International Export Markets. 2016. Available online: https://static1.squarespace.com/static/5b69fa24506fbeb93ef780e2/t/5c65bc46e5e5f088ebcad662/1550171215318/Best+Practices+for+GRAPE+Production+and+Marketing+in+Afghanistan+Roots+of+Peace+ROP.pdf (accessed on 15 June 2021).
- FAO. The Lasmic Republic of Afghanistan Soil ATLAS, Volume 1: Maps Derived from Soil Survey of Twenty-Six District of Nine Provinces. 2020. Available online: https://www.fao.org/publications/card/en/c/CA6928EN/ (accessed on 15 June 2020).
- Goes, B.J.M.; Howarth, S.E.; Wardlaw, R.B.; Hancock, I.R.; Parajuli, U.N. Integrated water resources management in an insecure river basin: A case study of Helmand River Basin, Afghanistan. Int. J. Water Resour. Dev. 2016, 32, 3–25. [Google Scholar] [CrossRef]
- De Pascale, S.; Barbieri, G. Effects of soil salinity from long-term irrigation with saline-sodic water on yield and quality of winter vegetable crops. Sci. Hortic. 1995, 64, 145–157. [Google Scholar] [CrossRef]
- Rameshkumar, S.; Vadivelu, S.; Reddy, R.; Naidu, L.; Hegde, R.; Srinivas, S. Land Suitability for Grape Cultivation and Its Economic Evaluation in Rajanukunte Watershed, Karnataka. 2006. Available online: http://isslup.in/wp-content/uploads/2018/09/Land-suitability-for-grape-cultivation-and-its.pdf (accessed on 15 June 2021).
- Mustafiz, R.B.; Noguchi, R.; Ahamed, T. Agricultural Land Suitability Assessment Using Satellite Remote Sensing-Derived Soil-Vegetation Indices. In Remote Sensing Application; Springer: Singapore, 2022; pp. 65–98. [Google Scholar]
- Braimoh, A.K.; Vlek, P.L.; Stein, A. Land evaluation for maize based on fuzzy set and interpolation. Environ. Manag. 2004, 33, 226–238. [Google Scholar] [CrossRef]
- Pilevar, A.R.; Matinfar, H.R.; Sohrabi, A.; Sarmadian, F. Integrated fuzzy, AHP and GIS techniques for land suitability assessment in semi-arid regions for wheat and maize farming. Ecol. Indic. 2020, 110, 105887. [Google Scholar] [CrossRef]
- Ahamed, T.N.; Rao, K.G.; Murthy, J.S.R. GIS-based fuzzy membership model for crop-land suitability analysis. Agric. Syst. 2000, 63, 75–95. [Google Scholar] [CrossRef]
- Hong, T.-P.; Lee, C.-Y. Induction of fuzzy rules and membership functions from training examples. Fuzzy Sets Syst. 1996, 84, 33–47. [Google Scholar] [CrossRef]
- Tang, H.; Van Ranst, E.; Groenemans, R. Application of fuzzy set theory to land suitability assessment. Malays. J. Soil Sci. 1997, 3, 39–58. [Google Scholar]
- Van Ranst, E.; Tang, H.; Groenemam, R.; Sinthurahat, S. Application of fuzzy logic to land suitability for rubber production in peninsular Thailand. Geoderma 1996, 70, 1–19. [Google Scholar] [CrossRef]











| No | Data | Explanation | Types | Source of Data |
|---|---|---|---|---|
| 1 | Land use map | Derived from Spot (10 m color), Google Earth (2.5 m 1 m, /0.6 m color) and Arial Photographs (1 m color/0.5 m B and W). | Raster | FAO, 2016 |
| 2 | Slope map | The Shuttle Radar Topography Mission (SRTM), resolution 1-ARC | Raster | DEM SRTM USGS, 2014 & 2015 |
| 3 | Elevation map | |||
| 4 | Rainfall map | CHIRPS PERSIANN-Cloud classification system, resolution of 4 km × 4 km | Raster | CHIRPS, 2016–2020 |
| 5 | NDVI map | Landsat 8 (Collection 1 Tire 1 eight-days composite) composite NDVI scenes | Raster | Google Earth Engine, 2016–2020 |
| 6 | Soil pH | Soil mapping developed from field soil survey and laboratory analysis. Afghanistan soil atlas | Raster | FAO, 2020 |
| 7 | Topsoil texture | |||
| 8 | Topsoil depth | |||
| 9 | Topsoil salinity | |||
| 10 | Road map | This dataset is an extraction of roads from OpenStreetMap data made by WFP following UNSDI-T standards | Vector | Afghanistan Road Network (main roads), 2018 |
| 11 | River map | Scale 1:50,000 | Vector | AIMS OSM OCHA, 2019 |
| 12 | Vineyard’s locations | Polygon and point | Vector | FAO, 2016 |
| No. | Variable | Fuzzy Membership Function | Equation | Fuzzy Membership Type | |
|---|---|---|---|---|---|
| Mid-Point | Spread | ||||
| 1 | Elevation | 2500 m | 5 | Small | |
| 2 | Slope | 15.6 | 5 | Small | |
| 3 | Road | 1000 | 3 | Small | |
| 4 | River | 1000 | 5 | Small | |
| 5 | Soil Depth | 1 | 0.1 | Gaussian | |
| 6 | Soil pH | 8.13 | 0.1 | Gaussian | |
| 7 | Soil Texture | 4.5 | 0.1 | Gaussian | |
| 8 | Soil Salinity | 3.5 | 0.1′ | Gaussian | |
| 9 | LULC | 0.5 | 1 | Gaussian | |
| 10 | Rainfall | 500 m | 0.1 | Gaussian | |
| Variable | Minimum | Maximum | |||
| 11 | NDVI | 0.513 | 0.716 | Linear | |
| Suitability Classes | Pixels | Vineyards Area (ha) | Vineyard Area (%) |
|---|---|---|---|
| S1 | 892,282 | 80,466 | 90.3 |
| S2 | 72,447 | 6533 | 7.3 |
| S3 | 23,553 | 2124 | 2.4 |
| N | 57 | 5 | 0.013 |
| Suitability Classes | Pixels | Area (ha) | Area (%) |
|---|---|---|---|
| S1 | 174,763,186 | 15,760,144 | 23 |
| S2 | 336,077,507 | 30,307,470 | 44 |
| S3 | 170,809,566 | 15,403,607 | 22 |
| N | 81,725,718 | 7,370,025 | 11 |
| No | Provinces | Categories | S1 (ha) | S2 (ha) | S3 (ha) | N (ha) |
|---|---|---|---|---|---|---|
| 1 | Badghis | Present Practice | 81 | 0 | 0 | 0 |
| Potential | 1,142,659 | 810,647 | 286,037 | 1484 | ||
| 2 | Balkh | Present Practice | 650 | 6 | 3 | 0 |
| Potential | 802,525 | 444,395 | 407,443 | 194,948 | ||
| 3 | Farah | Present Practice | 717 | 170 | 207 | 0 |
| Potential | 387,215 | 2,703,118 | 1,685,316 | 433,877 | ||
| 4 | Faryab | Present Practice | 7863 | 2 | 29 | 0 |
| Potential | 1,065,155 | 653,186 | 428,675 | 119,013 | ||
| 5 | Ghazni | Present Practice | 8900 | 1891 | 158 | 0 |
| Potential | 483,463 | 1,517,790 | 324,367 | 10,073 | ||
| 6 | Helmand | Present Practice | 587 | 165 | 250 | 0 |
| Potential | 586,359 | 2,648,833 | 1,803,261 | 1,217,535 | ||
| 7 | Herat | Present Practice | 7499 | 260 | 396 | 0 |
| Potential | 1,503,025 | 3,003,630 | 1,287,774 | 55,550 | ||
| 8 | Jawzjan | Present Practice | 11,130 | 489 | 1 | 0 |
| Potential | 379,067 | 236,147 | 435,719 | 182,225 | ||
| 9 | Kabul | Present Practice | 547 | 63 | 14 | 0 |
| Potential | 11,130 | 489 | 1 | 0 | ||
| 10 | Kandahar | Present Practice | 18,784 | 1755 | 372 | 0 |
| Potential | 615,253 | 1,698,481 | 1,079,035 | 2,215,816 | ||
| 11 | Kapisa | Present Practice | 1004 | 16 | 6 | 0 |
| Potential | 121,173 | 62,767 | 22,188 | 661 | ||
| 12 | Kunduz | Present Practice | 235 | 1 | 4 | 0 |
| Potential | 442,893 | 150,901 | 229,115 | 39,966 | ||
| 13 | Laghman | Present Practice | 8 | 9 | 0 | 0 |
| Potential | 193,205 | 175,397 | 40,687 | 11,162 | ||
| 14 | Logar | Present Practice | 1010 | 130 | 0 | 0 |
| Potential | 113,391 | 300,938 | 62,851 | 367 | ||
| 15 | Nangarhar | Present Practice | 192 | 34 | 80 | 0 |
| Potential | 363,646 | 343,736 | 63,826 | 2513 | ||
| 16 | Nemroz | Present Practice | 102 | 165 | 79 | 0 |
| Potential | 90,494 | 1,698,144 | 1,712,493 | 712,428 | ||
| 17 | Paktia | Present Practice | 626 | 125 | 33 | 0 |
| Potential | 537,537 | 952,389 | 430,318 | 71,961 | ||
| 18 | Patyka | Present Practice | 278 | 24 | 2 | 0 |
| Potential | 224,665 | 299,047 | 41,469 | 0 | ||
| 19 | Parwan | Present Practice | 6863 | 97 | 36 | 0 |
| Potential | 132,406 | 324,202 | 136,561 | 21,154 | ||
| 20 | Samangan | Present Practice | 628 | 0 | 0 | 0 |
| Potential | 465,673 | 694,886 | 269,141 | 6645 | ||
| 21 | Sar-e-pul | Present Practice | 8210 | 13 | 0 | 0 |
| Potential | 562,666 | 713,517 | 400,439 | 14,081 | ||
| 22 | Takhar | Present Practice | 107 | 0 | 38 | 0 |
| Potential | 836,973 | 195,768 | 226,469 | 107,492 | ||
| 23 | Urozgan | Present Practice | 19 | 3 | 1 | 0 |
| Potential | 427,891 | 629,480 | 105,621 | 0 | ||
| 24 | Wardak | Present Practice | 58 | 18 | 1 | 0 |
| Potential | 104,788 | 836,273 | 199,258 | 13,304 | ||
| 25 | Zabul | Present Practice | 4364 | 1096 | 414 | 5 |
| Potential | 369,797 | 1,094,514 | 325,407 | 47,186 |
Publisher’s Note: MDPI stays neutral with regard to jurisdictional claims in published maps and institutional affiliations. |
© 2022 by the authors. Licensee MDPI, Basel, Switzerland. This article is an open access article distributed under the terms and conditions of the Creative Commons Attribution (CC BY) license (https://creativecommons.org/licenses/by/4.0/).
Share and Cite
Arab, S.T.; Ahamed, T. Land Suitability Analysis for Potential Vineyards Extension in Afghanistan at Regional Scale Using Remote Sensing Datasets. Remote Sens. 2022, 14, 4450. https://doi.org/10.3390/rs14184450
Arab ST, Ahamed T. Land Suitability Analysis for Potential Vineyards Extension in Afghanistan at Regional Scale Using Remote Sensing Datasets. Remote Sensing. 2022; 14(18):4450. https://doi.org/10.3390/rs14184450
Chicago/Turabian StyleArab, Sara Tokhi, and Tofael Ahamed. 2022. "Land Suitability Analysis for Potential Vineyards Extension in Afghanistan at Regional Scale Using Remote Sensing Datasets" Remote Sensing 14, no. 18: 4450. https://doi.org/10.3390/rs14184450
APA StyleArab, S. T., & Ahamed, T. (2022). Land Suitability Analysis for Potential Vineyards Extension in Afghanistan at Regional Scale Using Remote Sensing Datasets. Remote Sensing, 14(18), 4450. https://doi.org/10.3390/rs14184450
