Wet and Dry Snow Detection Using Sentinel-1 SAR Data for Mountainous Areas with a Machine Learning Technique
Abstract
:1. Introduction
2. Study Areas and Dataset
2.1. Study Areas
2.2. SAR Data
2.3. Auxiliary Data
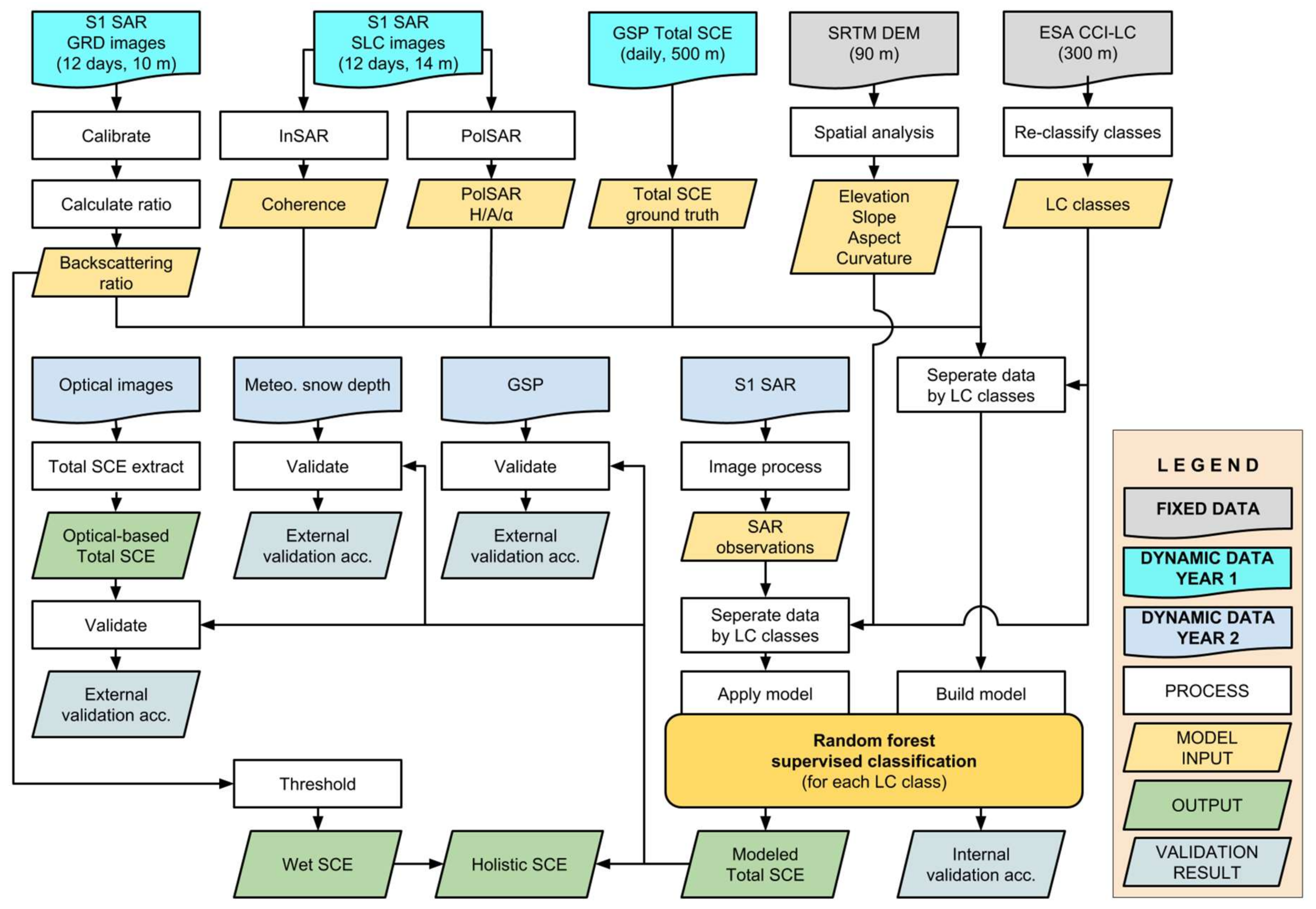
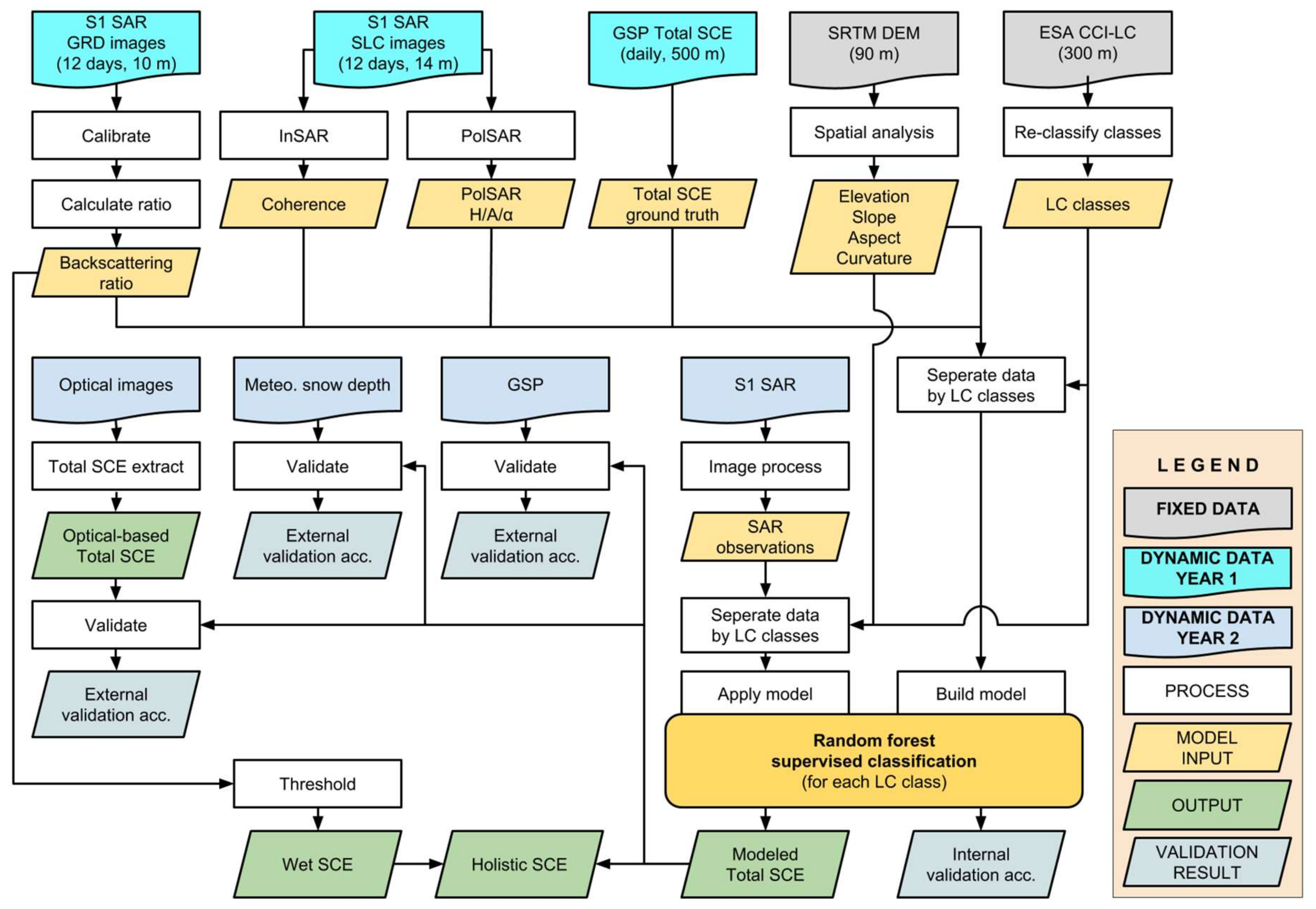
3. Methodology
3.1. SAR Imagery Processing
3.2. Total SCE Detection
3.2.1. Random Forest Classification
3.2.2. Random Forest Model Setup
3.2.3. Data Splitting for Model Training and Validation, Calculation of Accuracy Evaluation Measurements
3.2.4. Tests for Selecting the Optimized Model Input Variables
3.3. Holistic (Total + Wet) SCE Detection and Overall Workflow Overview
4. Results
4.1. Accuracy Assessment of Modeled Total SCE
4.2. External Validation
4.2.1. Results of the External Validation with the Global SnowPack and Landsat/Sentinel-2-Derived Snow Cover Maps
4.2.2. Validation Relying on In-Situ Data Originating from Meteorological Stations
4.3. Holistic SCE Maps Including Discrimination between Wet and Dry Snow
5. Discussion
5.1. Influence of Different Input Factors on the Classification Accuracy
5.2. Influence of Vegetation and Land Cover Types on the Classification Accuracy
5.3. Challenges for Validating SAR-Based Snow Cover Classifications; the Case of Aconcagua (AG) Region
5.4. Uncertainties of Mapping Wet and Dry SCE in a Holistic Map; the Case of Monte Rosa (MR) Region
5.5. Improvements Achieved in this Study
5.6. Future Work
6. Conclusions
Author Contributions
Funding
Acknowledgments
Conflicts of Interest
Appendix A
| ESA CCI Land Cover Classes | Label | Re-Classified Classes | Forest Type |
|---|---|---|---|
| No data | 0 | NoData | X |
| Cropland, rainfed | 10 | Cropland | X |
| Herbaceous cover | 11 | Herbaceous | X |
| Tree or shrub cover | 12 | Tree_Shrub | O |
| Cropland, irrigated, or post-flooding | 20 | Cropland | X |
| Mosaic cropland (>50%)/natural vegetation (tree, shrub, herbaceous cover) (<50%) | 30 | Crop&NaturalVege | O |
| Mosaic natural vegetation (tree, shrub, herbaceous cover) (>50%)/cropland (<50%) | 40 | Crop&NaturalVege | O |
| Tree cover, broadleaved, evergreen, closed to open (>15%) | 50 | Tree_Broadleaf | O |
| Tree cover, broadleaved, deciduous, closed to open (>15%) | 60 | Tree_Broadleaf | O |
| Tree cover, broadleaved, deciduous, closed (>40%) | 61 | Tree_Broadleaf | O |
| Tree cover, broadleaved, deciduous, open (15%–40%) | 62 | Tree_Broadleaf | O |
| Tree cover, needle leaved, evergreen, closed to open (>15%) | 70 | Tree_Needleleaf | O |
| Tree cover, needle leaved, evergreen, closed (>40%) | 71 | Tree_Needleleaf | O |
| Tree cover, needle leaved, evergreen, open (15%–40%) | 72 | Tree_Needleleaf | O |
| Tree cover, needle leaved, deciduous, closed to open (>15%) | 80 | Tree_Needleleaf | O |
| Tree cover, needle leaved, deciduous, closed (>40%) | 81 | Tree_Needleleaf | O |
| Tree cover, needle leaved, deciduous, open (15%–40%) | 82 | Tree_Needleleaf | O |
| Tree cover, mixed leaf type (broadleaved and needle leaved) | 90 | Tree_Needle&Broad | O |
| Mosaic tree and shrub (>50%)/herbaceous cover (<50%) | 100 | Shrub&Herbaceous | O |
| Mosaic herbaceous cover (>50%)/tree and shrub (<50%) | 110 | Shrub&Herbaceous | O |
| Shrubland | 120 | Tree_Shrub | O |
| Shrubland evergreen | 121 | Tree_Shrub | O |
| Shrubland deciduous | 122 | Tree_Shrub | O |
| Grassland | 130 | Grass | X |
| Lichens and mosses | 140 | Lichens | X |
| Sparse vegetation (tree, shrub, herbaceous cover) (<15%) | 150 | SparseVegetation | X |
| Sparse tree (<15%) | 151 | SparseVegetation | X |
| Sparse shrub (<15%) | 152 | SparseVegetation | X |
| Sparse herbaceous cover (<15%) | 153 | SparseVegetation | X |
| Tree cover, flooded, fresh or brackish water | 160 | FloodedVegetation | O |
| Tree cover, flooded, saline water | 170 | FloodedVegetation | O |
| Shrub or herbaceous cover, flooded, fresh/saline/brackish water | 180 | FloodedVegetation | O |
| Urban areas | 190 | Urban | X |
| Bare areas | 200 | BareArea | X |
| Consolidated bare areas | 201 | BareArea | X |
| Unconsolidated bare areas | 202 | BareArea | X |
| Water bodies | 210 | Water | X |
| Permanent snow and ice | 220 | SnowIce | X |
| Total classes: 37 | Total classes: 16 |

References
- Kevin, J.-P.W.; Kotlarski, S.; Scherrer, S.C.; Schär, C. The Alpine snow-albedo feedback in regional climate models. Clim. Dyn. 2017, 48, 1109–1124. [Google Scholar]
- Huss, M.; Bookhagen, B.; Huggel, C.; Jacobsen, D.; Bradley, R.S.; Clague, J.J.; Vuille, M.; Buytaert, W.; Cayan, D.R.; Greenwood, G. Toward mountains without permanent snow and ice. Earth’s Future 2017, 5, 418–435. [Google Scholar] [CrossRef]
- Ancey, C.; Bain, V. Dynamics of glide avalanches and snow gliding. Rev. Geophys. 2015, 53, 745–784. [Google Scholar] [CrossRef]
- Dorji, T.; Hopping, K.A.; Wang, S.; Piao, S.; Tarchen, T.; Klein, J.A. Grazing and spring snow counteract the effects of warming on an alpine plant community in Tibet through effects on the dominant species. Agric. For. Meteorol. 2018, 263, 188–197. [Google Scholar] [CrossRef]
- Beniston, M.; Farinotti, D.; Stoffel, M.; Andreassen, L.M.; Coppola, E.; Eckert, N.; Fantini, A.; Giacona, F.; Hauck, C.; Huss, M. The European mountain cryosphere: A review of its current state, trends, and future challenges. Cryosphere 2018, 12, 759–794. [Google Scholar] [CrossRef]
- Bulygina, O.; Razuvaev, V.; Korshunova, N. Changes in snow cover over Northern Eurasia in the last few decades. Environ. Res. Lett. 2009, 4, 045026. [Google Scholar] [CrossRef]
- Brown, R.D.; Robinson, D.A. Northern Hemisphere spring snow cover variability and change over 1922–2010 including an assessment of uncertainty. Cryosphere 2011, 5, 219–229. [Google Scholar] [CrossRef]
- Dyrrdal, A.V.; Saloranta, T.; Skaugen, T.; Stranden, H.B. Changes in snow depth in Norway during the period 1961–2010. Hydrol. Res. 2013, 44, 169–179. [Google Scholar] [CrossRef]
- Pachauri, R.K.; Allen, M.R.; Barros, V.R.; Broome, J.; Cramer, W.; Christ, R.; Church, J.A.; Clarke, L.; Dahe, Q.; Dasgupta, P. Climate Change 2014: Synthesis Report. Contribution of Working Groups I, II and III to the Fifth Assessment Report of the Intergovernmental Panel on Climate Change; IPCC: Geneva, Switzerland, 2014. [Google Scholar]
- Hoegh-Guldberg, O.; Jacob, D.; Taylor, M.; Bindi, M.; Brown, S.; Camilloni, I.; Diedhiou, A.; Djalante, R.; Ebi, K.; Engelbrecht, F. Impacts of 1.5 °C Global Warming on Natural and Human Systems; IPCC: Geneva, Switzerland, 2018. [Google Scholar]
- Schmucki, E.; Marty, C.; Fierz, C.; Lehning, M. Simulations of 21st century snow response to climate change in Switzerland from a set of RCMs. Int. J. Climatol. 2015, 35, 3262–3273. [Google Scholar] [CrossRef]
- Riggs, G.A.; Hall, D.K. MODIS Snow Products Collection 6 User Guide; National Snow and Ice Data Center: Boulder, CO, USA, 2015. [Google Scholar]
- Solberg, R.; Wangensteen, B.; Metsämäki, S.; Nagler, T.; Sandner, R.; Rott, H.; Wiesmann, A.; Luojus, K.; Kangwa, M.; Pulliainen, J. GlobSnow Snow Extent Product Guide Product, version 1.0; European Space Agency: Espoo, Finland, 2010. [Google Scholar]
- Dietz, A.J.; Kuenzer, C.; Dech, S. Global SnowPack: A new set of snow cover parameters for studying status and dynamics of the planetary snow cover extent. Remote Sens. Lett. 2015, 6, 844–853. [Google Scholar] [CrossRef]
- Metsämäki, S.; Ripper, E.; Mattila, O.-P.; Fernandes, R.; Schwaizer, G.; Luojus, K.; Nagler, T.; Bojkov, B.; Kern, M. Evaluation of Northern Hemisphere and regional snow extent products within ESA SnowPEx-project. In Proceedings of the 2017 IEEE International Geoscience and Remote Sensing Symposium (IGARSS), Fort Worth, TX, USA, 23–28 July 2017; pp. 4246–4249. [Google Scholar]
- Macander, M.J.; Swingley, C.S.; Joly, K.; Raynolds, M.K. Landsat-based snow persistence map for northwest Alaska. Remote Sens. Environ. 2015, 163, 23–31. [Google Scholar] [CrossRef]
- Nagler, T.; Rott, H. Retrieval of wet snow by means of multitemporal SAR data. IEEE Trans. Geosci. Remote Sens. 2000, 38, 754–765. [Google Scholar] [CrossRef]
- Notarnicola, C.; Ratti, R.; Maddalena, V.; Schellenberger, T.; Ventura, B.; Zebisch, M. Seasonal Snow Cover Mapping in Alpine Areas Through Time Series of COSMO-SkyMed Images. IEEE Geosci. Remote Sens. Lett. 2013, 10, 716–720. [Google Scholar] [CrossRef]
- Salcedo, A.P.; Cogliati, M.G. Snow Cover Area Estimation Using Radar and Optical Satellite Information. Atmos. Clim. Sci. 2014, 04, 514–523. [Google Scholar] [CrossRef]
- Luojus, K.P.; Pulliainen, J.T.; Metsamaki, S.J.; Hallikainen, M.T. Accuracy assessment of SAR data-based snow-covered area estimation method. IEEE Trans. Geosci. Remote Sens. 2006, 44, 277–287. [Google Scholar] [CrossRef]
- Venkataraman, G.; Singh, G.; Kumar, V. Snow cover area monitoring using multi-temporal TerraSAR-X data. In Proceedings of the Third TerraSAR-X Science Team Meeting, DLR, Cologne, Germany, 17–20 October 2016. [Google Scholar]
- Schellenberger, T.; Ventura, B.; Zebisch, M.; Notarnicola, C. Wet Snow Cover Mapping Algorithm Based on Multitemporal COSMO-SkyMed X-Band SAR Images. IEEE J. Sel. Top. Appl. Earth Obs. Remote Sens. 2012, 5, 1045–1053. [Google Scholar] [CrossRef]
- Magagi, R.; Bernier, M. Optimal conditions for wet snow detection using RADARSAT SAR data. Remote Sens. Environ. 2003, 84, 221–233. [Google Scholar] [CrossRef]
- Nagler, T.; Rott, H.; Ripper, E.; Bippus, G.; Hetzenecker, M. Advancements for snowmelt monitoring by means of sentinel-1 SAR. Remote Sens. 2016, 8, 348. [Google Scholar] [CrossRef]
- Snehmani; Singh, M.K.; Gupta, R.D.; Bhardwaj, A.; Joshi, P.K. Remote sensing of mountain snow using active microwave sensors: A review. GeoCart Intern. 2015, 30, 1–27. [Google Scholar] [CrossRef]
- Singh, G.; Venkataraman, G.; Rao, Y.S.; Kumar, V. InSAR coherence measurement techniques for snow cover mapping in Himalayan region. In Proceedings of the IEEE International Geoscience and Remote Sensing Symposium, IGARSS 2008, Boston, MA, USA, 7–11 July 2008; pp. IV-1077–IV-1080. [Google Scholar]
- Cloude, S.R.; Pottier, E. A review of target decomposition theorems in radar polarimetry. IEEE Trans. Geosci. Remote Sens. 1996, 34, 498–518. [Google Scholar] [CrossRef]
- Huang, L.; Li, Z.; Tian, B.-S.; Chen, Q.; Liu, J.-L.; Zhang, R. Classification and snow line detection for glacial areas using the polarimetric SAR image. Remote Sens. Environ. 2011, 115, 1721–1732. [Google Scholar] [CrossRef]
- Longepe, N.; Shimada, M.; Allain, S.; Pottier, E. Capabilities of full-polarimetric PALSAR/ALOS for snow extent mapping. In Proceedings of the IEEE International Geoscience and Remote Sensing Symposium, IGARSS 2008, Boston, MA, USA, 7–11 July 2008; pp. IV-1026–IV-1029. [Google Scholar]
- He, G.; Feng, X.; Xiao, P.; Xia, Z.; Wang, Z.; Chen, H.; Li, H.; Guo, J. Dry and Wet Snow Cover Mapping in Mountain Areas Using SAR and Optical Remote Sensing Data. IEEE J. Sel. Top. Appl. Earth Obs. Remote Sens. 2017, 10, 2575–2588. [Google Scholar] [CrossRef]
- Usami, N.; Muhuri, A.; Bhattacharya, A.; Hirose, A. PolSAR wet snow mapping with incidence angle information. IEEE Geosci. Remote Sens. Lett. 2016, 13, 2029–2033. [Google Scholar] [CrossRef]
- Pal, M. Random forest classifier for remote sensing classification. Int. J. Remote Sens. 2005, 26, 217–222. [Google Scholar] [CrossRef]
- Adam, E.; Mutanga, O.; Odindi, J.; Abdel-Rahman, E.M. Land-use/cover classification in a heterogeneous coastal landscape using RapidEye imagery: Evaluating the performance of random forest and support vector machines classifiers. Int. J. Remote Sens. 2014, 35, 3440–3458. [Google Scholar] [CrossRef]
- Rodriguez-Galiano, V.; Sanchez-Castillo, M.; Chica-Olmo, M.; Chica-Rivas, M. Machine learning predictive models for mineral prospectivity: An evaluation of neural networks, random forest, regression trees and support vector machines. Ore Geol. Rev. 2015, 71, 804–818. [Google Scholar] [CrossRef]
- Jarvis, A.; Reuter, H.I.; Nelson, A.; Guevara, E. Hole-Filled SRTM for the Globe, version 4; CGIAR Consortium for Spatial Information: Washington, DC, USA, 2008. [Google Scholar]
- Frey, H.; Paul, F. On the suitability of the SRTM DEM and ASTER GDEM for the compilation of topographic parameters in glacier inventories. Int. J. Appl. Earth Obs. Geoinf. 2012, 18, 480–490. [Google Scholar] [CrossRef]
- Hirt, C.; Filmer, M.; Featherstone, W. Comparison and validation of the recent freely available ASTER-GDEM ver1, SRTM ver4. 1 and GEODATA DEM-9S ver3 digital elevation models over Australia. Aust. J. Earth Sci. 2010, 57, 337–347. [Google Scholar] [CrossRef]
- Athmania, D.; Achour, H. External Validation of the ASTER GDEM2, GMTED2010 and CGIAR-CSI- SRTM v4.1 Free Access Digital Elevation Models (DEMs) in Tunisia and Algeria. Remote Sens. 2014, 6, 4600. [Google Scholar] [CrossRef]
- ESA. Land Cover CCI Product User Guide, version 2.0; CCI-LC-PUGV2; 2017. Available online: https://www.esa-landcover-cci.org/?q=webfm_send/84 (accessed on 10 April 2019).
- Lee, J.-S. Digital image smoothing and the sigma filter. Comput. Vis. Graph. Image Process. 1983, 24, 255–269. [Google Scholar] [CrossRef]
- Lavalle, M.; Wright, T. Absolute Radiometric and polarimetric Calibration of ALOS PALSAR Products, Document Issue (1), Revision (3); Scientific Research Publishing Inc.: Wuhan, China, 2009.
- Zebker, H.A.; Villasenor, J. Decorrelation in interferometric radar echoes. IEEE Trans. Geosci. Remote Sens. 1992, 30, 950–959. [Google Scholar] [CrossRef]
- Lee, J.-S.; Pottier, E. Polarimetric Radar Imaging: From Basics to Applications; CRC Press: Boca Raton, FL, USA, 2009. [Google Scholar]
- Pellizzeri, T.M. Classification of polarimetric SAR images of suburban areas using joint annealed segmentation and “H/A/α” polarimetric decomposition. ISPRS J. Photogramm. Remote Sens. 2003, 58, 55–70. [Google Scholar] [CrossRef]
- Lee, J.-S. Refined filtering of image noise using local statistics. Comput. Vis. Graph. Image Process. 1981, 15, 380–389. [Google Scholar] [CrossRef]
- Singh, G.; Venkataraman, G.; Yamaguchi, Y.; Park, S.-E. Capability Assessment of Fully Polarimetric ALOS–PALSAR Data for Discriminating Wet Snow From Other Scattering Types in Mountainous Regions. IEEE Trans. Geosci. Remote Sens. 2014, 52, 1177–1196. [Google Scholar] [CrossRef]
- Dedieu, J.-P.; De Farias, G.B.; Castaings, T.; Allain-Bailhache, S.; Pottier, E.; Durand, Y.; Bernier, M. Interpretation of a RADARSAT-2 fully polarimetric time-series for snow cover studies in an Alpine context–first results. Can. J. Remote Sens. 2012, 38, 336–351. [Google Scholar] [CrossRef]
- Callegari, M.; Carturan, L.; Marin, C.; Notarnicola, C.; Rastner, P.; Seppi, R.; Zucca, F. A Pol-SAR Analysis for Alpine Glacier Classification and Snowline Altitude Retrieval. IEEE J. Sel. Top. Appl. Earth Obs. Remote Sens. 2016, 9, 3106–3121. [Google Scholar] [CrossRef]
- Singh, G.; Venkataraman, G. Application of incoherent target decomposition theorems to classify snow cover over the Himalayan region. Int. J. Remote Sens. 2012, 33, 4161–4177. [Google Scholar] [CrossRef]
- Key, J.; Drinkwater, M.; Ukita, J. IGOS Cryosphere Theme Report; WMO/TD-No. 1405; World Meteorological Organization: Geneva, Switzerland, 2007; 100p. [Google Scholar]
- Breiman, L. Random forests. Mach. Learn. 2001, 45, 5–32. [Google Scholar] [CrossRef]
- Archer, K.J.; Kimes, R.V. Empirical characterization of random forest variable importance measures. Comput. Stat. Data Anal. 2008, 52, 2249–2260. [Google Scholar] [CrossRef]
- Sazonau, V. Implementation and Evaluation of a Random Forest Machine Learning Algorithm; University of Manchester: Manchester, UK, 2012. [Google Scholar]
- Horning, N. Introduction to Decision Trees and Random Forests; American Museum of Natural History: New York, NY, USA, 2013. [Google Scholar]
- Ali, J.; Khan, R.; Ahmad, N.; Maqsood, I. Random forests and decision trees. Int. J. Comput. Sci. Issues 2012, 9, 272. [Google Scholar]
- Gislason, P.O.; Benediktsson, J.A.; Sveinsson, J.R. Random Forests for land cover classification. Pattern Recognit. Lett. 2006, 27, 294–300. [Google Scholar] [CrossRef]
- Belgiu, M.; Drăguţ, L. Random forest in remote sensing: A review of applications and future directions. ISPRS J. Photogramm. Remote Sens. 2016, 114, 24–31. [Google Scholar] [CrossRef]
- Cutler, D.R.; Edwards, T.C., Jr.; Beard, K.H.; Cutler, A.; Hess, K.T.; Gibson, J.; Lawler, J.J. Random forests for classification in ecology. Ecology 2007, 88, 2783–2792. [Google Scholar] [CrossRef] [PubMed]
- Rodriguez-Galiano, V.F.; Chica-Olmo, M.; Abarca-Hernandez, F.; Atkinson, P.M.; Jeganathan, C. Random Forest classification of Mediterranean land cover using multi-seasonal imagery and multi-seasonal texture. Remote Sens. Environ. 2012, 121, 93–107. [Google Scholar] [CrossRef]
- Ham, J.; Chen, Y.; Crawford, M.M.; Ghosh, J. Investigation of the random forest framework for classification of hyperspectral data. IEEE Trans. Geosci. Remote Sens. 2005, 43, 492–501. [Google Scholar] [CrossRef]
- Chan, J.C.-W.; Paelinckx, D. Evaluation of Random Forest and Adaboost tree-based ensemble classification and spectral band selection for ecotope mapping using airborne hyperspectral imagery. Remote Sens. Environ. 2008, 112, 2999–3011. [Google Scholar] [CrossRef]
- Immitzer, M.; Atzberger, C.; Koukal, T. Tree Species Classification with Random Forest Using Very High Spatial Resolution 8-Band WorldView-2 Satellite Data. Remote Sens. 2012, 4, 2661–2693. [Google Scholar] [CrossRef]
- Immitzer, M.; Vuolo, F.; Atzberger, C. First Experience with Sentinel-2 Data for Crop and Tree Species Classifications in Central Europe. Remote Sens. 2016, 8, 166. [Google Scholar] [CrossRef]
- Feng, Q.; Liu, J.; Gong, J. UAV Remote Sensing for Urban Vegetation Mapping Using Random Forest and Texture Analysis. Remote Sens. 2015, 7, 1074. [Google Scholar] [CrossRef]
- Ghosh, A.; Fassnacht, F.E.; Joshi, P.; Koch, B. A framework for mapping tree species combining hyperspectral and LiDAR data: Role of selected classifiers and sensor across three spatial scales. Int. J. Appl. Earth Obs. Geoinf. 2014, 26, 49–63. [Google Scholar] [CrossRef]
- Du, P.; Samat, A.; Waske, B.; Liu, S.; Li, Z. Random forest and rotation forest for fully polarized SAR image classification using polarimetric and spatial features. ISPRS J. Photogramm. Remote Sens. 2015, 105, 38–53. [Google Scholar] [CrossRef]
- Cánovas-García, F.; Alonso-Sarría, F.; Gomariz-Castillo, F.; Oñate-Valdivieso, F. Modification of the random forest algorithm to avoid statistical dependence problems when classifying remote sensing imagery. Comput. Geosci. 2017, 103, 1–11. [Google Scholar] [CrossRef]
- Canovas-Garcia, F.; Alonso-Sarria, F. Optimal combination of classification algorithms and feature ranking methods for object-based classification of submeter resolution Z/I-Imaging DMC imagery. Remote Sens. 2015, 7, 4651–4677. [Google Scholar] [CrossRef]
- Lewis, D.D.; Gale, W.A. A sequential algorithm for training text classifiers. In Proceedings of the 17th Annual International ACM SIGIR Conference on Research and Development in Information Retrieval, Dublin, Ireland, 3–6 July 1994; pp. 3–12. [Google Scholar]
- Fawcett, T. An introduction to ROC analysis. Pattern Recognit. Lett. 2006, 27, 861–874. [Google Scholar] [CrossRef]
- Sokolova, M.; Japkowicz, N.; Szpakowicz, S. Beyond accuracy, F-score and ROC: A family of discriminant measures for performance evaluation. In Proceedings of the Australasian Joint Conference on Artificial Intelligence, Hobart, TAS, Australia, 4–8 December 2006; pp. 1015–1021. [Google Scholar]
- Ferri, C.; Hernández-Orallo, J.; Modroiu, R. An experimental comparison of performance measures for classification. Pattern Recognit. Lett. 2009, 30, 27–38. [Google Scholar] [CrossRef]
- Koskinen, J.T.; Pulliainen, J.T.; Hallikainen, M.T. The use of ERS-1 SAR data in snow melt monitoring. IEEE Trans. Geosci. Remote Sens. 1997, 35, 601–610. [Google Scholar] [CrossRef]
- Pulliainen, J.T.; Heiska, K.; Hyyppa, J.; Hallikainen, M.T. Backscattering properties of boreal forests at the C-and X-bands. IEEE Trans. Geosci. Remote Sens. 1994, 32, 1041–1050. [Google Scholar] [CrossRef]
- Kumar, V.; Venkataraman, G. SAR interferometric coherence analysis for snow cover mapping in the western Himalayan region. Int. J. Digit. Earth 2011, 4, 78–90. [Google Scholar] [CrossRef]
- Metz, C.E. Basic principles of ROC analysis. Semin. Nucl. Med. 1978, 8, 283–298. [Google Scholar] [CrossRef]
- Qiu, S.; He, B.; Zhu, Z.; Liao, Z.; Quan, X. Improving Fmask cloud and cloud shadow detection in mountainous area for Landsats 4–8 images. Remote Sens. Environ. 2017, 199, 107–119. [Google Scholar] [CrossRef]
- Nagare, M.; Aoki, H.; Kaneko, E. A unified method of cloud detection and removal robust to spectral variability. In Proceedings of the 2017 IEEE International Geoscience and Remote Sensing Symposium (IGARSS), Fort Worth, TX, USA, 23–28 July 2017; pp. 5418–5421. [Google Scholar]
- Selkowitz, D.; Forster, R. An automated approach for mapping persistent ice and snow cover over high latitude regions. Remote Sens. 2016, 8, 16. [Google Scholar] [CrossRef]
- Tank, A.K.; Wijngaard, J.; Können, G.; Böhm, R.; Demarée, G.; Gocheva, A.; Mileta, M.; Pashiardis, S.; Hejkrlik, L.; Kern-Hansen, C. Daily dataset of 20th-century surface air temperature and precipitation series for the European Climate Assessment. Int. J. Climatol. 2002, 22, 1441–1453. [Google Scholar] [CrossRef]
- Hall, D.K.; Riggs, G.A.; Salomonson, V.V.; DiGirolamo, N.E.; Bayr, K.J. MODIS snow-cover products. Remote Sens. Environ. 2002, 83, 181–194. [Google Scholar] [CrossRef]
- Che, T.; Li, X.; Jin, R.; Armstrong, R.; Zhang, T. Snow depth derived from passive microwave remote-sensing data in China. Ann. Glaciol. 2008, 49, 145–154. [Google Scholar] [CrossRef]
- Park, S.-E.; Yamaguchi, Y.; Singh, G.; Yamaguchi, S.; Whitaker, A.C. Polarimetric SAR Response of Snow-Covered Area Observed by Multi-Temporal ALOS PALSAR Fully Polarimetric Mode. IEEE Trans. Geosci. Remote Sens. 2014, 52, 329–340. [Google Scholar] [CrossRef]
- Strozzi, T.; Wegmuller, U.; Matzler, C. Mapping wet snowcovers with SAR interferometry. Int. J. Remote Sens. 1999, 20, 2395–2403. [Google Scholar] [CrossRef]
- Guo, C.; Tong, L.; Chen, Y.; Yang, X. Snow extraction using X-band multi-temporal coherence based on insar technology. In Proceedings of the 2017 IEEE International Geoscience and Remote Sensing Symposium (IGARSS), Fort Worth, TX, USA, 23–28 July 2017. [Google Scholar]
- Zhou, C.; Zheng, L. Mapping Radar Glacier Zones and Dry Snow Line in the Antarctic Peninsula Using Sentinel-1 Images. Remote Sens. 2017, 9, 1171. [Google Scholar] [CrossRef]
- Thakur, P.K.; Aggarwal, S.P.; Arun, G.; Sood, S.; Senthil Kumar, A.; Mani, S.; Dobhal, D.P. Estimation of Snow Cover Area, Snow Physical Properties and Glacier Classification in Parts of Western Himalayas Using C-Band SAR Data. J. Indian Soc. Remote Sens. 2016, 45, 525–539. [Google Scholar] [CrossRef]
- Malnes, E.; Storvold, R.; Lauknes, I. Near real time snow covered area mapping with Envisat ASAR wideswath in Norwegian mountainous areas. In Proceedings of the ESA ENVISAT & ERS Symposium, Salzburg, Austria, 6–10 September 2004; pp. 6–10. [Google Scholar]
- Zhen, L.; Lei, H.; Quan, C.; Bang-sen, T. Glacier Snow Line Detection on a Polarimetric SAR Image. IEEE Geosci. Remote Sens. Lett. 2012, 9, 584–588. [Google Scholar] [CrossRef]
- Löw, A.; Ludwig, R.; Mauser, W. Land use dependent snow cover retrieval using multitemporal, multisensoral SAR-images to drive operational flood forecasting models. In Proceedings of the EARSeL-LISSIG-Workshop Observing our Cryosphere from Space, Bern, Switzerland, 11–13 March 2002. [Google Scholar]
- Duguay, Y.; Bernier, M. The use of RADARSAT-2 and TerraSAR-X data for the evaluation of snow characteristics in subarctic regions. In Proceedings of the 2012 IEEE International Geoscience and Remote Sensing Symposium (IGARSS), Munich, Germany, 22–27 July 2012; pp. 3556–3559. [Google Scholar]
- Rodriguez, E.; Morris, C.S.; Belz, J.E. A global assessment of the SRTM performance. Photogramm. Eng. Remote Sens. 2006, 72, 249–260. [Google Scholar] [CrossRef]
- Malnes, E.; Guneriussen, T. Mapping of snow covered area with Radarsat in Norway. In Proceedings of the 2002 IEEE International Geoscience and Remote Sensing Symposium, IGARSS’02, Toronto, ON, Canada, 24–28 June 2002; pp. 683–685. [Google Scholar]
- Pettinato, S.; Malnes, E.; Haarpaintner, J. Snow cover maps with satellite borne SAR: A new approach in harmony with fractional optical SCA retrieval algorithms. In Proceedings of the IEEE International Geoscience and Remote Sensing Symposium, IGARSS 2006, Denver, CO, USA, 31 July–4 August 2006; pp. 735–738. [Google Scholar]
- Storvold, R.; Malnes, E.; Larsen, Y.; Høgda, K.; Hamran, S.; Mueller, K.; Langley, K. SAR remote sensing of snow parameters in norwegian areas—Current status and future perspective. J. Electromagn. Waves Appl. 2006, 20, 1751–1759. [Google Scholar] [CrossRef]
- Malnes, E.; Storvold, R.; Lauknes, I.; Pettinato, S. Multi-polarisation measurements of snow signatures with air-and satelliteborne SAR. EARSeL eProc. 2006, 5, 111–119. [Google Scholar]
- Luojus, K.P.; Pulliainen, J.T.; Blasco Cutrona, A.; Metsamaki, S.J.; Hallikainen, M.T. Comparison of SAR-Based Snow-Covered Area Estimation Methods for the Boreal Forest Zone. IEEE Geosci. Remote Sens. Lett. 2009, 6, 403–407. [Google Scholar] [CrossRef]
- Muhuri, A.; Manickam, S.; Bhattacharya, A.; Snehmani. Snow Cover Mapping Using Polarization Fraction Variation With Temporal RADARSAT-2 C-Band Full-Polarimetric SAR Data Over the Indian Himalayas. IEEE J. Sel. Top. Appl. Earth Obs. Remote Sens. 2018, 1–18. [Google Scholar] [CrossRef]
- Rott, H.; Nagler, T. Monitoring temporal dynamics of snowmelt with ERS-1 SAR. In Proceedings of the International Geoscience and Remote Sensing Symposium, IGARSS’95, Quantitative Remote Sensing for Science and Applications, Firenze, Italy, 10–14 July 1995; pp. 1747–1749. [Google Scholar]
- Guangjun, H.; Pengfeng, X.; Xuezhi, F.; Xueliang, Z.; Zuo, W.; Ni, C. Extracting Snow Cover in Mountain Areas Based on SAR and Optical Data. IEEE Geosci. Remote Sens. Lett. 2015, 12, 1136–1140. [Google Scholar] [CrossRef]
- Luojus, K.P.; Pulliainen, J.T.; Metsamaki, S.J.; Hallikainen, M.T. Snow-Covered Area Estimation Using Satellite Radar Wide-Swath Images. IEEE Trans. Geosci. Remote Sens. 2007, 45, 978–989. [Google Scholar] [CrossRef]
- Wang, Y.; Wang, L.; Li, H.; Yang, Y.; Yang, T. Assessment of Snow Status Changes Using L-HH Temporal-Coherence Components at Mt. Dagu, China. Remote Sens. 2015, 7, 11602–11620. [Google Scholar] [CrossRef]














| Test Sites | 1 (MR) | 2 (ZG) | 3 (MW) | 4 (LL) | 5 (AG) |
|---|---|---|---|---|---|
| Hemisphere | North | North | North | North | South |
| Continent | Europe | Europe | Northern America | Asia | Southern America |
| Mountain range (Country) | Alps (Switzerland) | Alps (Germany) | Sierra Nevada (United States) | Himalaya (Nepal) | Andes (Argentina) |
| Highest peaks (Height) | Monte Rosa (4634 m) | Zugspitze (2962 m) | Mount Whitney (4421 m) | Langtang Lirung (7234 m) | Aconcagua (6960 m) |
| Nearby city | Lausanne | Munich | Bakersfield | Kathmandu | Santiago |
| Training Set (First Hydrological Year) | Validation Set (Second Hydrological Year) | |
|---|---|---|
| Month 1 (Month not Included in Training Set) | Month 2 (Month Included in Training Set) | |
| Test Site 1: Monte Rosa (MR) (Sentinel-1A, Ascending, relative orbit number: 88) (Landsat-7/8, path: 195, row: 28) | ||
| 2016 November 17–29 | 2018 March 12–24 (L7: March 23) | 2018 May 11–23 (L8: May 18) |
| 2017 February 09–21 | ||
| 2017 May 16–28 | ||
| * 2017 August 08 | ||
| Test Site 2: Zugspitze (ZG) (Sentinel-1A, Ascending, relative orbit number: 117) (Landsat-7, path: 193, row: 27) (Sentinel-2, tile number: T32TPT) | ||
| 2016 November 07–19 | 2018 March 14–26 (L7: March 25) | 2018 May 13–25 (S2: May 07) |
| 2017 February 23–Mar 07 | ||
| 2017 May 18–30 | ||
| * 2017 August 10 | ||
| Test Site 3: Mount Whitney (MW) (Sentinel-1A, Ascending, relative orbit number: 144) (Landsat-7, path: 41, row: 35) | ||
| 2017 February 25–Machr 09 | 2018 March 04–16 (L7: Mar 16) | 2018 May 03–15 (L7: May 03) |
| 2017 April 02–14 | ||
| 2017 May 08–20 | ||
| * 2017 August 12 | ||
| Test Site 4: Landtang Lirung (LL) (Sentinel-1A, Ascending, relative orbit number: 85) (Landsat-7, path: 141, row: 40) | ||
| 2017 February 09–21 | 2018 February 28–March 12 (L7: Mar 13) | 2018 May 11–23 (L7: May 16) |
| 2017 April 10–22 | ||
| 2017 May 16–28 | ||
| * 2017 August 08 | ||
| Test Site 5: Aconcagua (AG) (Sentinel-1B, Descending, relative orbit number: 83) (Landsat-7/8, path: 233, row: 82) | ||
| 2017 May 10–22 | 2018 June 10–22 (L8: Jun 13) | 2018 May 05–17 (L7: May 04) |
| 2017 August 14–26 | ||
| 2017 November 06–18 | ||
| * 2018 January 29 | ||
© 2019 by the authors. Licensee MDPI, Basel, Switzerland. This article is an open access article distributed under the terms and conditions of the Creative Commons Attribution (CC BY) license (http://creativecommons.org/licenses/by/4.0/).
Share and Cite
Tsai, Y.-L.S.; Dietz, A.; Oppelt, N.; Kuenzer, C. Wet and Dry Snow Detection Using Sentinel-1 SAR Data for Mountainous Areas with a Machine Learning Technique. Remote Sens. 2019, 11, 895. https://doi.org/10.3390/rs11080895
Tsai Y-LS, Dietz A, Oppelt N, Kuenzer C. Wet and Dry Snow Detection Using Sentinel-1 SAR Data for Mountainous Areas with a Machine Learning Technique. Remote Sensing. 2019; 11(8):895. https://doi.org/10.3390/rs11080895
Chicago/Turabian StyleTsai, Ya-Lun S., Andreas Dietz, Natascha Oppelt, and Claudia Kuenzer. 2019. "Wet and Dry Snow Detection Using Sentinel-1 SAR Data for Mountainous Areas with a Machine Learning Technique" Remote Sensing 11, no. 8: 895. https://doi.org/10.3390/rs11080895
APA StyleTsai, Y.-L. S., Dietz, A., Oppelt, N., & Kuenzer, C. (2019). Wet and Dry Snow Detection Using Sentinel-1 SAR Data for Mountainous Areas with a Machine Learning Technique. Remote Sensing, 11(8), 895. https://doi.org/10.3390/rs11080895

