Next Article in Journal
Sand–Steel Interface Performance Using Fibre Reinforcement: Experimental and Physics-Guided Artificial Intelligence Prediction
Previous Article in Journal
Urban Green Spaces Under Dual Pressures of Human Activity and Climate Change: A Comprehensive Review
Previous Article in Special Issue
Predicting Urban Traffic Congestion Through Deterministic and Stochastic Modeling Using LSTM Neural Networks
 
 
Font Type:
Arial Georgia Verdana
Font Size:
Aa Aa Aa
Line Spacing:
Column Width:
Background:
Article

Airports in SUMP: Multi-Criteria Sustainability Assessment

1
Department of Transport Systems, Traffic Engineering, and Logistics, Faculty of Transport and Aviation Engineering, Silesian University of Technology, Krasińskiego 8 Street, 40-019 Katowice, Poland
2
Institute of Spatial Management and Socio-Economic Geography University of Szczecin, Ul. Mickiewicza 64, 71-101 Szczecin, Poland
3
University College of Professional Education in Wroclaw, 53-329 Wroclaw, Poland
4
Faculty of Economics, Innovation and Social Capital, Lublin University of Technology, 20-618 Lublin, Poland
*
Authors to whom correspondence should be addressed.
Sustainability 2026, 18(5), 2369; https://doi.org/10.3390/su18052369
Submission received: 31 January 2026 / Revised: 18 February 2026 / Accepted: 26 February 2026 / Published: 28 February 2026
(This article belongs to the Special Issue Smart Mobility for Sustainable Development)

Abstract

Modern urban transport systems face the critical challenge of fully integrating regional and international hubs into local mobility strategies. This article addresses the role of airports in shaping sustainable urban mobility, with a specific focus on their inclusion in Sustainable Urban Mobility Plans (SUMPs). Despite airports being major generators of passenger and freight traffic, they are often treated as isolated “transport islands” in spatial planning. The primary objective of this research is to develop and validate an original method for assessing the integration and transport accessibility of airports using the AirportSustainIndex. The methodology is based on a mathematical Weighted Sum Model (WSM), integrating twelve technical, economic, and environmental criteria, including travel times and costs for public vs. private transport, frequency of rail and bus connections, availability of electric vehicle infrastructure, and tariff integration. The analysis is supported by Geographic Information Systems (GIS) tools and OpenStreetMap data, allowing for a precise reflection of real-world network accessibility. The study covers two significant aviation hubs in Poland: Katowice Airport in Pyrzowice and Poznań-Ławica Airport. The results reveal a paradox: Katowice Airport, despite its significant distance from the agglomeration center (approx. 36 km), achieved a markedly higher sustainability index (0.554) than Poznań-Ławica Airport (0.301), which is located close to the city center (approx. 7 km). Key factors determining this outcome include the high frequency of metropolitan bus lines (“M” lines), the implementation of new rail infrastructure, and a coherent parking policy for low-emission vehicles. The article demonstrates that physical distance from the center is not the primary barrier to building sustainable mobility, provided that high intermodality and integration within the SUMP framework are ensured. The presented research tool is universal and can be applied by policymakers and urban planners to optimize airport-city connectivity, a necessary condition for achieving EU climate goals in the transport sector.

1. Introduction

Air transport, due to the dynamic growth of passenger and cargo transportation, plays a crucial role in shaping the development of urban and regional airport infrastructure, significantly influencing the region’s image and stimulating its economic development [1,2,3,4,5]. In order to increase demand for environmentally friendly means of travel, it is necessary to meet the expectations of potential users by fulfilling transport requirements and providing appropriate infrastructure that supports journeys by various modes of transport [6,7,8,9,10,11]. When choosing a mode of travel, users consider multiple factors that affect their decision-making, such as economic aspects, availability, and safety [12,13,14,15,16]. This necessitates ongoing efforts in conducting analyses, improving quality, and enhancing the efficiency of transport systems. It is crucial to develop systemic solutions that reduce the harmful impact of transport on the natural environment, improve mobility conditions and residents’ quality of life, and increase safety for all road users [17,18,19,20]. A transport system operating under sustainable mobility conditions enables harmony to be maintained between the city and its surroundings.
To ensure travel comfort and improve the efficiency of existing transport systems, Sustainable Urban Mobility Plans (SUMPs) are developed [21,22,23,24]. These strategic operational documents integrate transport planning with spatial planning, environmental protection, and health considerations. Despite the growing body of literature on SUMPs [25,26], a significant research gap persists regarding the integration of major transport hubs located on the urban periphery to the city, and transit. The plans incorporate key traffic generators and attractors [27].
Despite the growing body of literature on Sustainable Urban Mobility Planning [28,29,30,31], a significant research gap persists regarding the integration of major transport hubs located on the urban periphery. Current studies [32,33,34,35,36] and existing SUMP documents predominantly focus on inner-city transit networks, pedestrianization, and cycling infrastructure, often treating airports as isolated ‘transport islands.’ This peripheral treatment ignores the fact that airports are among the largest generators of both passenger and freight traffic. Consequently, there is a lack of comprehensive frameworks that evaluate how these international gateways influence, and are influenced by, the sustainable goals of the metropolitan areas they serve.
However, contemporary transport planning is undergoing a paradigm shift from a strict “urban center orientation” to a broader “functional area orientation.” Within this evolved framework, the concept of “effective accessibility” becomes paramount. Theoretical models suggest that physical Euclidean distance is less a determinant of modal choice than “perceived distance,” which is governed by travel time reliability, frequency, and comfort. Consequently, peripheral hubs like airports can theoretically achieve higher accessibility levels than central locations if integrated into high-frequency metropolitan transit systems, a phenomenon that challenges traditional distance-decay models.
Airports, especially those of regional and international importance, are among the most significant generators of passenger and freight traffic [37]. From a SUMP perspective, integrating an airport (as a critical infrastructure and a long-distance transport hub) into the overall mobility system is vital due to passenger connections, cargo transport, the need to link the airport to the city, and environmental impacts. Typically, the plans describe the current situation and emphasize the need for improved integration of the airport with municipal and regional public transport systems (rail, tram, bus, licensed and shared taxis), as well as road infrastructure (including parking solutions) [38,39,40]. Introducing the concept of sustainable mobility in urban areas requires engaging residents, businesses, and key stakeholders, including airport operators [24,41,42,43]. Effective communication and public consultation allow for more precise identification of user needs, translating into more successful implementation of proposed measures. A frequent oversight in plan execution is failing to involve airport operators and carriers in the consultation process and co-creation of mobility policies. A key element of a SUMP is promoting convenient rail links to the airport, which reduces car traffic and curbs CO2 emissions [44,45]. Appropriate infrastructure investments (e.g., rapid metropolitan rail) can substantially improve access to public transport for both airport passengers and employees.
According to European Commission guidelines and current requirements (the so-called “enabling condition”) under EU funds for 2021–2027 [1,46], all cities (or their functional urban areas) with more than 100,000 inhabitants seeking EU funding for sustainable transport must develop and adopt a Sustainable Urban Mobility Plan (SUMP). The integration of airports into the SUMP framework has recently transitioned from a recommendation to a strategic necessity due to the European Union’s ‘enabling conditions’ for funding. Under the current financial perspectives, the eligibility for EU subsidies regarding urban and regional transport infrastructure is increasingly tied to the existence of a high-quality SUMP. Failure to demonstrate a functional and sustainable connection between the airport and the urban core can lead to the blockage of significant financial resources. This regulatory shift emphasizes that airports can no longer operate in a planning vacuum but must be an integral part of the city’s decarbonization path and multimodal ecosystem.
The aim of this study is to evaluate the level of integration of two major Polish airports within their respective urban mobility systems using the AirportSustainIndex, a novel evaluation framework developed by the authors based on the standard Weighted Sum Model (WSM). To guide this investigation, the following research hypothesis was formulated: there is a strong positive correlation between the quality and frequency of rail-based accessibility and the overall sustainability index of an airport. It is assumed that even for airports located at a significant distance from the city center, high-capacity rail or dedicated metropolitan transit can compensate for geographical remoteness, thereby achieving a higher sustainability score than more centrally located airports that rely primarily on road-based transport.
The structure of this article is as follows: Section 2 details the methodological approach based on the Weighted Sum Model and spatial analysis. Section 3 presents the comparative analysis results for Katowice and Poznań airports. Section 4 discusses the findings in the context of sustainable mobility paradigms and identifies study limitations, while Section 5 summarizes the conclusions and implications for policymakers.

2. Methodology

To analyze airports’ role in sustainable urban mobility and their impact on the development of selected areas, a multi-criteria approach was employed, encompassing both transport accessibility analysis and an assessment of how well airports are integrated with public transport systems. Spatial analysis was conducted using QGIS tool (open source software, version 3.4).
The main goal of the proposed method to evaluate the possibility of sustainable access to a given airport is to determine the degree to which regional and international airports are integrated into the public transport system and to examine how this integration influences sustainable mobility and the development of the area under study.
For assessing an airport’s level of sustainable transport, a multi-criteria method, specifically, a weighted sum model, was proposed. Multi-Criteria Decision-Making (MCDM) methods have a well-established tradition in transportation planning for evaluating complex infrastructure scenarios [47,48,49]. For assessing an airport’s level of sustainable integration, the Weighted Sum Model (WSM) was selected due to its transparency and applicability in public policy. However, the authors acknowledge the inherent limitations of the WSM, particularly the sensitivity of the results to weight allocation and the potential correlation between evaluation criteria (e.g., between frequency and travel time). Despite these constraints, WSM provides a clear, compensatory framework suitable for initial benchmarking of airport accessibility. A range of criteria was selected (based on a review of the literature) to capture various aspects of airport operations in terms of accessibility and sustainable mobility. These criteria encompass travel time and costs, the frequency of train and bus services, as well as the availability of electric vehicle charging stations.
Below are the criteria defined based on the literature review:
  • C 1 —car travel time (defined as the average travel time from the city center to the airport during peak hours, measured in minutes using QGIS network analysis);
  • C 2 —bus travel time (defined as the average travel time from the city center to the airport during peak hours, measured in minutes based on official carrier timetables);
  • C 3 —rail travel time (defined as the average travel time from the city center to the airport during peak hours, measured in minutes based on official carrier timetables);
  • C 4 —bus ticket price;
  • C 5 —rail ticket price;
  • C 6 —bus accessibility (the walking distance from the bus stop to the terminal, measured via pedestrian network analysis);
  • C 7 —rail accessibility (the walking distance from the stop/station to the terminal, measured via pedestrian network analysis);
  • C 8 —presence of electric vehicle charging stations (available to the airport service fleets buses and service vehicles as well as to passengers, verified using OpenStreetMap POI data);
  • C 9 —number of bus lines serving the airport;
  • C 10 —bus frequency;
  • C 11 —train frequency;
  • C 12 —parking costs.
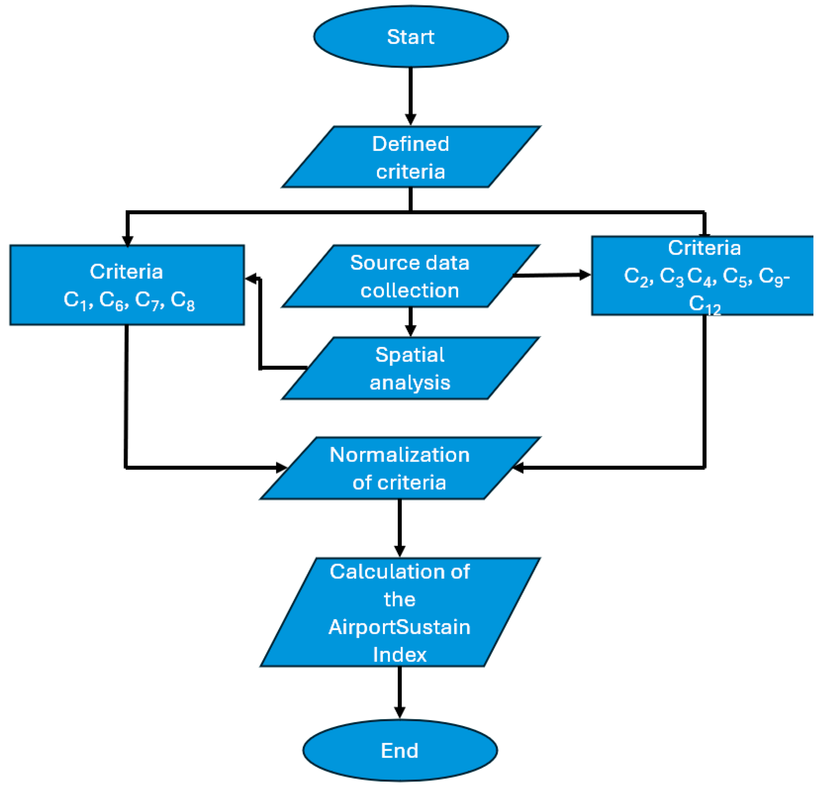
The method is presented schematically in Figure 1.
For each criterion, the unit, weight, and minimum and maximum reference values were defined in accordance with Table 1.
It is crucial to clarify the interpretation of Criterion C12 (Parking costs). Unlike standard accessibility models where lower costs are preferred, in the context of Sustainable Urban Mobility Plans (SUMPs), high parking fees are interpreted as “more = better.” This is because high parking costs act as a fiscal “push factor,” discouraging private car use and incentivizing the modal shift towards public transport, thereby increasing the overall sustainability of the transport node. The assignment of weights to individual criteria was performed using the Expert Judgment Method (EJM), supported by a review of current literature on passenger priorities in airport-city links [37,50]. Fifteen experts in the field of civil engineering participated in the study. The panel consisted of 15 experts selected based on their academic and professional experience in transport systems (minimum 10 years of practice in civil engineering or logistics). The consultation procedure followed a two-round Delphi-like approach to minimize subjective bias. In the first round, experts independently proposed weights; in the second, they reviewed the aggregated results to reach a consensus. A higher weight was assigned to the frequency of public transport compared to the ticket price. This decision is justified by the specific nature of air travel; passengers tend to prioritize reliability and time-efficiency (minimizing the risk of missing a flight) over marginal cost savings. Frequent connections reduce the ‘buffer time’ passengers must include in their journey, which is a key factor in the modal shift from private cars to public transit. The final weighting matrix was validated through consultations with transport planning experts to ensure it reflects the strategic goals of Sustainable Urban Mobility Plans.
The normalization process ensures the comparability of values derived from different scales, which is a significant advantage when comparing airports with varying parameters. Equation (1) is applied to criteria of the “less = better” type, while Equation (2) is used for “more = better” criteria. All specified values for each analyzed object are normalized accordingly.
If criteria interpretation is less = better,
N C j = m a x C j X C j m a x C j m i n C j
where
N C j —the normalized value for the j-th criterion;
X C j —the value in the analyzed object for the j-th criterion;
m a x C j —the maximum reference value for the j-th criterion;
m i n C j —the minimum reference value for the j-th criterion.
If criteria interpretation is more = better,
N C j = X C j     m i n C j m a x C j m i n C j
where
N C j —the normalized value for the j-th criterion;
X C j —the value in the analyzed object for the j-th criterion;
m a x C j —the maximum reference value for the j-th criterion;
m i n C j —the minimum reference value for the j-th criterion.
Within the proposed method, spatial analyses were conducted using QGIS software with data from OpenStreetMap (road networks, railway lines, and the locations of stops and stations). This method makes it possible to map travel times by various modes of transport from designated points. At a minimum, these points should include central areas of the largest city in the region. Including a greater number of locations allows for a more detailed representation of the airport’s accessibility within the area.
The final result is a single indicator value (AirportSustainIndex), which provides a synthetic representation of the level of sustainable transport at a given airport:
A i r p o r t S u s t a i n I n d e x = j = 1 12 w C j     N C j
The method described can be applied not only to analyze a single airport but also to compare several airports within one region or country. The results obtained subsequently make it possible to recommend improvements in public transport, cycling infrastructure, and electric vehicle charging stations. Future method enhancements may include, among others, the integration of additional criteria.
The spatial analysis and accessibility mapping were conducted using QGIS 3.40 software [50]. To ensure high precision in travel time estimation, the ORS Tools (OpenRouteService) and QNEAT3 (Quantum Network Analysis Tool) plugins were utilized. These tools allowed for the calculation of isochrones based on a real-world road and pedestrian network derived from OpenStreetMap (OSM) data. The analysis relied on a real-world road and pedestrian network derived from OpenStreetMap (OSM) data, which also served as the source for verifying the location of electric vehicle charging infrastructure (Criterion C8). Average travel speeds were parameterized based on road hierarchy (e.g., 50 km/h for urban distributors, 90 km/h for expressways) to calculate car travel times (Criterion C1), while walking segments assumed a standard pedestrian speed of 4.5 km/h to determine accessibility to stops (Criteria C6, C7). In contrast, travel times for public transport (Criteria C2, C3) were derived directly from official operator timetables to account for actual transfer times and service availability. These combined data sources formed the comprehensive basis for comparative accessibility analysis.
To verify the stability of the obtained rankings, a Probabilistic Sensitivity Analysis was employed using the Monte Carlo method. The simulation involved 10,000 iterations (N = 10,000). In each run, the base weights ( w ) were perturbed by a random variation factor δ following a uniform distribution U [0.8, 1.2]. This simulates a potential ± 20 %   variability in expert judgments. The weights were subsequently re-normalized to sum to 1 in each iteration to preserve model validity.

3. Results

The proposed method was implemented to evaluate the possibility of sustainable access to Katowice-Pyrzowice Airport and Poznań-Ławica Airport. Figure 2 presents the geographical location of both airports against the background of Poland’s administrative division, specifically municipality boundaries. Katowice Airport serves the densely populated Silesian agglomeration, while Poznań-Ławica serves the Greater Poland region.
The first research object for the proposed method is Katowice International Airport, located in the municipality of Ożarowice. The airport lies approximately 36 km (distance measured by car travel) north of Katowice’s city center. Katowice International Airport enjoys a convenient location in one of the most industrialized regions in Poland Silesia and offers 106 destinations in its network.
Within the Poznań Metropolis, there is one international airport: Poznań-Ławica Henryk Wieniawski Airport. It is situated in the western part of the city of Poznań, in the northern section of the Ławica neighborhood, on Bukowska Street. The airport is located about 7 km west of Poznań’s city center. Due to its location relative to other airports, Poznań-Ławica’s primary function is to provide transport accessibility for residents of the Greater Poland Voivodeship. Residents of central Greater Poland typically choose Poznań-Ławica Airport first, whereas in other parts of the region, different airports come into play. The main factors influencing which airport residents select are the range of available flights and their frequency.

3.1. Criteria Related to Private (Individual) Transport

Katowice International Airport (Katowice Airport) is very well connected to the network of roads and highways. It is located near the A1 motorway (Gdańsk–Cieszyn), which runs north to south across Poland, and lies a short distance from the A4 motorway (Zgorzelec–Kraków), one of the country’s main east–west routes. This positioning allows for quick access to neighboring countries such as Slovakia, Germany, and the Czech Republic, further reinforcing the airport’s international character.
Poznań-Ławica Airport (Airport Ławica) enjoys convenient access to the city of Poznań and the Greater Poland region, thanks to an extensive road network with various administrative classifications. From the perspective of individual (private) transport, Provincial Road No. 307 (Bukowska Street) is key, as it leads directly to the airport terminal and provides access from Poznań’s city center. In the immediate vicinity of Ławica, there is also the A2 motorway, S11 expressway, and National Road No. 92, ensuring smooth connections to more distant parts of the country.
Below is a description of how the results were obtained for the criteria related to private (individual) transport:
  • C 1 —Car travel time (defined as the average travel time from the city center to the airport during peak hours, measured in minutes).
The average travel time was determined for the specified airports using spatial data in QGIS. To visualize the accessibility of the airports by individual transport, isochrone maps were generated (Figure 3). For Katowice Airport, the map illustrates the location of the airport relative to the three main agglomeration centers: Katowice, Gliwice, and Sosnowiec. The visualization includes 20, 30, and 60 min isochrones originating from each of these cities, demonstrating their respective travel times to the airport infrastructure. Similarly, for Poznań-Ławica, the map depicts the travel time accessibility from the Poznań city center.
For Katowice Airport, due to its location, the analysis included travel times by car from Katowice (approximately 1 h), Gliwice (approximately 1 h), and Sosnowiec (approximately 1 h). The average value adopted for the analysis was around 51 min.
In the case of Airport Ławica, travel time to the center of Poznań was considered, amounting to about 30 min.
  • C 8 —presence of electric vehicle charging stations—available for airport service fleets (buses, service vehicles) as well as passengers.
Katowice Airport is equipped with 50 kW EV charging stations, whereas Airport Ławica does not currently have such infrastructure.
  • C 12 —parking costs.
For Katowice Airport, the average daily parking fee according to the price list is 100 PLN, while for Airport Ławica it is 90 PLN.

3.2. Criteria Related to Public Bus Transport

An important mode of transportation in sustainable mobility is public bus transport. In the case of Katowice Airport, public bus transport is organized by the Metropolitan Transport Authority. In addition to regular bus routes, it has established dedicated routes for the airport as well as metro lines that connect the main cities of the metropolitan area.
Airport Ławica is connected to the city center via public transportation, which is organized by the Municipal Transport Authority.
  • C 2 —The travel time by bus (defined as the average travel time during peak hours from the city center to the airport, measured in minutes);
In the case of Katowice Airport, the average travel time is calculated based on the public transportation schedules. The travel time from Katowice city center is approximately 54 min, from Gliwice it is 78 min, and from Sosnowiec it is 58 min. The average travel time is 63 min. This allows travel from three major cities.
The travel time from the Poznań Główny bus stop to the Ławica Airport bus stop is approximately 30 min.
  • C 4 —bus ticket price.
Depending on the chosen fare option, considering an adult journey, the cost in the case of Katowice Airport is approximately PLN 6.6, while the journey to Airport Ławica costs PLN 6.
  • C 6 —Bus accessibility (the walking distance from the bus stop to the terminal).
The pedestrian accessibility from the bus stops to the terminal entrance is visualized in Figure 4. The spatial analysis confirms the compact layout of the transfer node at Katowice Airport compared to the slightly more dispersed arrangement in Poznań.
At Katowice Airport, there is one bus stop with two bays. The average walking distance to the terminal entrances, considering pedestrian infrastructure, is 100 m.
In the case of Airport Ławica, there is one bus stop with four bays. The average distance from the terminal entrance is 205 m.
  • C 9 —number of bus lines serving the airport.
For Katowice Airport, the network comprises metropolitan lines (AP, M11, M14, M19, M116) and regular lines (17, 85, 738), totaling 8 connections with a combined frequency of 12 departures/hour during the peak slot. Conversely, Poznań-Ławica is served by three lines (148, 159, 222) with a frequency of 6 departures/hour (see Table 2 for comparative data). For Airport Ławica, daytime bus lines 148 and 159 as well as the night line 222 serve the airport. In total, there are 3 bus lines.
  • C 10 —bus frequency.
The arrival frequency was verified for stops at both airports on a representative working day (Tuesday) in May 2025. The specific time frame of 15:00–16:00 was selected as it corresponds to the onset of the afternoon peak in Polish metropolitan areas, capturing the critical overlap between school traffic and early commuter returns, thus testing the system under high-demand conditions. The frequency analysis for Katowice Airport (C10) reveals a robust network comprising metropolitan lines (AP, M11, M14, M19, M116) and regular lines (17, 85, 738). The cumulative frequency during the representative peak hour is 12 departures. In contrast, Poznań-Ławica is served by three lines (148, 159, 222) with a combined frequency of 6 departures per hour.

3.3. Criteria Related to Public Rail Transport

In the case of rail transport, it currently operates only in the vicinity of Katowice Airport. The station is covered and designed to accommodate persons with disabilities. The stop is served by the operator Koleje Śląskie and is on the S9 line, and the route is as follows:
  • Częstochowa—Częstochowa Raków—Poraj—Myszków—Zawiercie—Poręba—Siewierz—Mierzęcice—Katowice Airport—Miasteczko Śląskie Centrum—Tarnowskie Góry.
Currently, Airport Ławica does not have a direct rail connection.
The results for the criteria are as follows:
  • C 3 —rail transport travel time (defined as the average travel time during peak hours from the city center to the airport, expressed in minutes).
The travel time varies depending on the origin city. Based on the adopted assumptions, the average travel time was calculated according to the current timetable from the cities: Katowice (approximately 1:21 h), Gliwice (approximately 1:30 h), and Sosnowiec (approximately 1:05 h). For the analysis, an average value of approximately 78 min was assumed.
  • C 5 —rail ticket price.
The price is dependent on the starting route. According to the adopted assumptions, the average was calculated based on the current Koleje Śląskie fare schedule; starting from the respective city, the fare is as follows: Katowice (20.20 PLN), Gliwice (approximately 21.70 PLN), and Sosnowiec (approximately 22.70 PLN). For the analysis, an average value of approximately 21.53 PLN was assumed.
  • C 7 —Rail accessibility (the walking distance from the stop/station to the terminal).
Figure 5 illustrates the connection between the newly constructed “Pyrzowice Lotnisko” railway station and the airport terminal. The map highlights the pedestrian infrastructure connecting the platform with the check-in zone (Criterion C7).
Access to the terminals is provided by an asphalt pedestrian walkway. The distance to the terminal is approximately 750 m.
  • C 11 —train frequency.
The number of departures and arrivals at the “Pyrzowice Lotnisko” railway station is 10 each. This number remains constant whether it is a weekday or a day off. In the analyzed representative hour for a weekday, the train service frequency is 2.

3.4. Multicriteria Analysis

In Table 2, the calculated results for the individual criteria presented in Section 3.1, Section 3.2 and Section 3.3 are shown.
For the defined values, normalization was carried out in Table 3 in accordance with the data presented in Table 1.
After determining the normalized values, the criteria were recalculated using the weights provided in Table 1. The results were shown in Table 4.
Based on the values obtained in Table 4, the A i r p o r t S u s t a i n I n d e x was calculated for the selected airports:
  • Katowice Airport— A i r p o r t S u s t a i n I n d e x = 0.554 ;
  • Airport Ławica— A i r p o r t S u s t a i n I n d e x = 0.301 .
To isolate the impact of rail infrastructure on the final score, a comparative analysis was performed by excluding rail-related criteria (C3, C5, C7, C11). For Katowice Airport, the sum of weighted rail criteria is 0.1478. By subtracting this from the total score, the modified index for road-based transport only is as follows:
  • Katowice Airport— A i r p o r t S u s t a i n I n d e x r a i l   t r a n s p o r t   c r i t e r i a = 0.554 0.01478 = 0.4062 .
In the case of Poznań-Ławica, since the airport currently lacks a rail connection, the contribution of these criteria is zero. Consequently, the index remains unchanged:
  • Airport Ławica— A i r p o r t S u s t a i n I n d e x = 0.301 .
The A i r p o r t S u s t a i n I n d e x d for Katowice Airport remains higher by 0.1052, which is due to a more developed bus transport system.
A key infrastructural element of the investment plan for Katowice Airport is the construction of the main passenger terminal, covering an area of 49,000 m2, which will connect the airport to the “Pyrzowice Lotnisko” railway station via a 270 m tunnel. Within the terminal, there will be arrival zones, check-in areas, a departure hall, and central security control. In front of the terminal, a new road layout will be commissioned, comprising entry gates and a Kiss & Fly zone.
Further development of Airport Ławica could be achieved by increasing its accessibility and integrating air transport with rail transport through investments in a railway line between Poznań and Tarnów Podgórny, which would include the Poznań-Ławica railway station.

3.5. Sensitivity Analysis Results (Monte Carlo Simulation)

The Monte Carlo simulation was conducted to test whether reasonable fluctuations in weight assignments could alter the final ranking. Based on 10,000 iterations, the probability of rank reversal was calculated. To evaluate the stability of the assessment, a Monte Carlo simulation was conducted by applying ± 20 % a random variability to the criteria weights, as illustrated in Figure 6.
The analysis demonstrated absolute stability of the results. In 100% of the simulation runs, Katowice Airport (KTW) maintained a higher sustainability index than Poznań-Ławica (POZ). The statistical summary of the simulation is as follows:
  • Katowice Airport (KTW): Mean Index = 0.521 (Min: 0.480, Max: 0.559);
  • Poznań-Ławica (POZ): Mean Index = 0.302 (Min: 0.269, Max: 0.339).
Even in the “worst-case” scenario for Katowice (where weights favoring rail were minimized by 20%) and the “best-case” scenario for Poznań, the minimum score for Katowice (0.480) remained significantly higher than the maximum potential score for Poznań (0.339). This confirms that the identified accessibility gap is structural and not dependent on specific weight inputs.

4. Discussion

The results obtained through the AirportSustainIndex analysis for Katowice-Pyrzowice (KTW) and Poznań-Ławica (POZ) reveal a significant paradox in airport accessibility planning. Contrary to the intuitive assumption that geographical proximity to the city center dictates the quality of sustainable integration, this study demonstrates that strategic transport policy and intermodal connectivity play a far more decisive role.
The AirportSustainIndex was designed as a universal tool, adaptable beyond the Polish context. While the current validation relies on a binary case study (Katowice vs. Poznań), the selected criteria (e.g., travel time reliability, cost efficiency, frequency) represent fundamental determinants of modal choice applicable to any mid-sized European airport. The model’s architecture allows for local recalibration; for instance, the reference values (min/max) in Table 1 can be adjusted to reflect the scale of larger hubs like Prague or Vienna without altering the underlying mathematical logic. This ensures that the tool remains valid for comparative analyses across diverse geographical and economic environments.

4.1. The Proximity Paradox: Infrastructure vs. Location

Poznań-Ławica, situated merely 7 km from the city center, was expected to perform significantly better in terms of sustainable mobility. However, its lower score (0.301) stems from a heavy reliance on road-based public transport and the lack of a direct rail link. As noted in existing literature on “Airport Cities” ([37]), physical distance is often secondary to “perceived distance,” which is governed by travel time reliability. In the case of Poznań, the absence of a dedicated high-capacity transit corridor makes the airport vulnerable to urban traffic congestion, which negatively impacts its sustainability rating.
Conversely, Katowice-Pyrzowice (0.554) exemplifies a successful “catch-up” strategy. Despite its peripheral location (36 km from the core), the implementation of the metropolitan “M-lines” (Metrolines) and the recent reactivation of the railway line (No. 182) have transformed its accessibility profile. This aligns with the findings [2] regarding the “Sustainable Mobility Paradigm,” where the focus shifts from increasing travel speed to enhancing the quality and frequency of public transport. The high frequency of bus services (C10) in the Katowice case study acts as a robust substitute for individual car travel, effectively integrating the airport into the regional SUMP framework.

4.2. Rail Integration and the Hypothesis Verification

The research hypothesis stating that there is a strong correlation between rail-based accessibility and the overall sustainability index was confirmed. Rail transport offers the highest capacity and lowest environmental impact per passenger-kilometer. In Katowice, the synergy between the new rail stops and the terminal infrastructure significantly boosted the C6 (rail frequency) criterion. This result supports the European Union’s TEN-T policy, which mandates that core airports must be connected to the rail network by 2030. Our study provides empirical evidence that such investments are not merely infrastructural upgrades but are essential for achieving the quantitative targets set out in Sustainable Urban Mobility Plans.

4.3. The Role of SUMP as a Planning Catalyst

It is crucial to recognize that this infrastructural success is driven by a unique institutional factor: the governance model of the GZM Metropolis. Unlike standard municipal associations, GZM operates under a specific legislative act that grants it centralized competence and funding for organizing public transport across 41 municipalities. This institutional capacity allowed for the swift implementation of the “M-lines” and coherent tariff integration. In contrast, the Poznań agglomeration relies on voluntary inter-municipal agreements, which can structurally limit the speed and scale of such “catch-up” investments.

4.4. Limitations and Future Research Directions

While the AirportSustainIndex provides a robust quantitative framework, certain limitations must be acknowledged. First, the model does not fully account for “subjective accessibility,” such as passenger comfort, terminal signage, or the ease of digital ticketing, which can influence modal choice. Second, the study focused on two specific Polish airports; expanding the sample to include a broader range of European hubs (e.g., Prague, Budapest, or Vienna) would allow for a more comprehensive benchmarking of the index.
Second, the study sample was restricted to two medium-sized Polish regional airports. Consequently, the analysis did not fully control significant differences in passenger flow volumes and route network scales between the facilities. As a result, the findings may not be directly extrapolatable to massive international hubs or smaller local airfields without adjustment. To address this, future research should expand the sample to include a broader range of European hubs (e.g., Prague, Budapest, or Vienna) to validate the index across different airport classes.
Third, while the Expert Judgment Method with 15 specialists provided a solid foundation for defining the weighting system, it represents a preliminary validation phase. Future iterations of the methodology should involve a broader and more diverse panel of international experts to further robustly justify the selection of indicators and weights, minimizing potential local bias.
Future research should also investigate the impact of autonomous shuttles and “last-mile” micro-mobility solutions at airports. Best European practices, such as the Personal Rapid Transit (PRT) pods at London Heathrow or the deployment of autonomous shuttles in Brussels, demonstrate that automating the transfer between the rail station and the terminal can effectively eliminate the “luggage burden” barrier, significantly altering the perceived accessibility.
Finally, to mathematically rigorously verify the hypothesis regarding the dominance of rail transport, future studies will employ statistical quantification using Spearman’s rank correlation or regression analysis on specific criteria versus the aggregate index. This quantitative layer will be complemented by an environmental impact assessment, specifically estimating the potential CO2 savings resulting from the modal shift modeled in the SUMP scenarios.

4.5. Sensitivity Analysis of Weighting

The probabilistic sensitivity analysis presented in Section 3.5 serves as a validation of the “Proximity Paradox.” The simulation confirmed that the competitive advantage of Katowice Airport is robust. The significant gap between the aggregate scores proved resilient to weight fluctuations. Even if the importance of travel time (where Poznań performs better) is artificially inflated within the simulation bounds, it cannot outweigh the cumulative advantage Katowice derives from its multimodal infrastructure. Consequently, the hypothesis regarding the decisive role of rail integration is statistically robust and supports the formulation of stable policy recommendations.

5. Conclusions

The analyses presented in this paper underscore the critical role airports play within Sustainable Urban Mobility Plans (SUMPs). By incorporating multi-criteria evaluation and spatial analysis, it becomes evident that the degree of integration between airports and other transport modes, particularly public transport, significantly influences overall accessibility and, consequently, the sustainability of regional mobility systems. The case studies of Katowice Airport and Airport Ławica revealed that higher-quality or more frequent public transport connections lead to a greater share of environmentally friendly journeys, simultaneously reducing congestion and emissions in surrounding urban areas.
In line with the Commission’s guidelines concerning sustainable mobility, the inclusion of airports as key mobility generators in SUMP is essential, especially when they serve international or regional functions. The findings highlight the necessity of early and consistent cooperation between airport operators, local authorities, and public transport providers. Such cooperation enables the following:
  • coordinated development of infrastructure (e.g., rail lines to airport terminals, efficient bus routes, well-structured pedestrian connections);
  • implementation of modern mobility solutions (e.g., dedicated chargers for electric fleets, integrated ticketing systems);
  • more precise identification of passenger needs and effective stakeholder engagement.
As shown by the weighted multi-criteria model, improved public transport accessibility, enhanced frequency of connections, and reduced travel times are critical factors boosting the “sustainability index” of individual airports. Consequently, future SUMP-related initiatives should prioritize detailed airport access strategies, focusing on rail and bus integration, in order to strengthen sustainable transport. By doing so, airports can transition from stand-alone facilities to integrated components of urban mobility, ultimately fostering better environmental performance and higher quality of life for local communities. The study empirically confirmed the hypothesis that high-quality rail and bus transit can effectively compensate for an airport’s peripheral location. This finding validates the “proximity paradox,” offering a valuable theoretical insight for urban planners: in the context of sustainable mobility, efficient connectivity supersedes mere geographical proximity.
Finally, the AirportSustainIndex proves to be a robust quantitative tool, strictly excluding qualitative “soft” factors acts as a limitation. Aspects such as wayfinding clarity, perceived safety, terminal comfort, or the physical ease of handling luggage were not parameterized. Neglecting these subjective variables could lead to an overestimation of accessibility in theoretically well-connected but user-unfriendly hubs.

Author Contributions

Conceptualization, M.J.K. and G.S.; methodology, M.J.K. and G.S.; software, M.J.K.; validation, M.J.K.; formal analysis, M.J.K. and G.R.; investigation, M.J.K.; resources, M.J.K. and M.M.; data curation, M.J.K. and L.M.; writing—original draft preparation, M.J.K.; writing—review and editing, M.J.K.; visualization, M.J.K.; supervision, M.J.K. All authors have read and agreed to the published version of the manuscript.

Funding

This research received no external funding.

Institutional Review Board Statement

Not applicable.

Informed Consent Statement

Not applicable.

Data Availability Statement

The raw data supporting the conclusions of this article will be made available by the authors on request.

Conflicts of Interest

The authors declare no conflicts of interest.

References

  1. European Commission. EU Road Safety Policy Framework 2021–2030—Next Steps Towards ‘Vision Zero’; European Commission: Luxembourg, 2020.
  2. Pternea, M.; Kepaptsoglou, K.; Karlaftis, M.G. Sustainable Urban Transit Network Design. Transp. Res. Part A Policy Pract. 2015, 77, 276–291. [Google Scholar] [CrossRef]
  3. Farahani, R.Z.; Miandoabchi, E.; Szeto, W.Y.; Rashidi, H. A Review of Urban Transportation Network Design Problems. Eur. J. Oper. Res. 2013, 229, 281–302. [Google Scholar] [CrossRef]
  4. van Oort, N.; van Nes, R. Regularity Analysis for Optimizing Urban Transit Network Design. Public Transp. 2009, 1, 155–168. [Google Scholar] [CrossRef]
  5. Green Paper “Towards a New Culture for Urban Mobility”. Available online: https://ec.europa.eu/commission/presscorner/detail/en/MEMO_07_379 (accessed on 4 October 2022).
  6. Tiznado-Aitken, I.; Lucas, K.; Muñoz, J.C.; Hurtubia, R. Understanding Accessibility through Public Transport Users’ Experiences: A Mixed Methods Approach. J. Transp. Geogr. 2020, 88, 102857. [Google Scholar] [CrossRef]
  7. Girma, M.; Woldetensae, B. Evaluating users’ satisfaction in public transit service: A case of addis ababa city, Ethiopia. Sci. J. Silesian Univ. Technol. Ser. Transp. 2022, 114, 15–30. [Google Scholar] [CrossRef]
  8. Blayac, T.; Stéphan, M. Are Retrospective Rail Punctuality Indicators Useful? Evidence from Users Perceptions. Transp. Res. Part A Policy Pract. 2021, 146, 193–213. [Google Scholar] [CrossRef]
  9. Sobota, A.; Klos, M.J. The Research of Toucan Crossing Traffic Light Perception by Road Users. In Transport Research Arena Tra2016; Elsevier: Amsterdam, The Netherlands, 2016. [Google Scholar]
  10. Zehmed, K.; Jawab, F. The Performance of Tramway Service from the Users’ Viewpoint: A Comparative Analysis between Two Moroccan Cities. Arch. Transp. 2021, 60, 7–21. [Google Scholar] [CrossRef]
  11. Lin, T. Spatio-Temporal Modelling of Accessibility to Train Stations for Park and Ride (PnR) Users; Elsevier: Amsterdam, The Netherlands, 2017. [Google Scholar]
  12. Woropay, M.; Muślewski, Ł.; Bojar, P. Evaluation of Operational Availability of Municipal Transport System. J. KONES 2017, 24, 355–361. [Google Scholar] [CrossRef]
  13. Kłos, M.J.; Sierpiński, G. Siting of Electric Vehicle Charging Stations Method Addressing Area Potential and Increasing Their Accessibility. J. Transp. Geogr. 2023, 109, 103601. [Google Scholar] [CrossRef]
  14. Kłos, M.J.; Sierpiński, G. Building a Model of Integration of Urban Sharing and Public Transport Services. Sustainability 2021, 13, 3086. [Google Scholar] [CrossRef]
  15. Żochowska, R.; Kłos, M.J.; Soczówka, P. Analysis of Traffic Safety at Intersections of Roadways and Tram Tracks. Roads Bridges—Drog. I Mosty 2021, 20, 41–56. [Google Scholar] [CrossRef]
  16. Sobota, A.; Karoń, G.; Żochowska, R.; Kłos, M.J. Methodology for Research on Traffic Safety at Signalized Intersections with Countdown Timers. Technol. Ser. Transp. Zesz. Nauk. Politech. Śląskiej. Ser. Transp. 2018, 100, 209–3324. [Google Scholar] [CrossRef]
  17. Cascetta, E.; Cartenì, A. A Quality-Based Approach to Public Transportation Planning: Theory and a Case Study. Int. J. Sustain. Transp. 2014, 8, 84–106. [Google Scholar] [CrossRef]
  18. Eboli, L.; Mazzulla, G. Performance Indicators for an Objective Measure of Public Transport Service Quality. Eur. Transp.—Trasp. Eur. 2012, 51, 4. [Google Scholar]
  19. Hu, X.; Chen, X.; Zhao, J.; Yu, K.; Long, B.; Dai, G. Comprehensive Service Quality Evaluation of Public Transit Based on Extension Cloud Model. Arch. Transp. 2022, 61, 103–115. [Google Scholar] [CrossRef]
  20. Postorino, M.N.; Fedele, V. The Analytic Hierarchy Process to Evaluate the Quality of Service in Transit Systems. In Proceedings of the Urban Transport XII: Urban Transport and the Environment in the 21st Century; WIT Press: Southampton, UK, 2006; Volume 1, pp. 775–784. [Google Scholar]
  21. Balant, M.; Lep, M. Comprehensive Traffic Calming as a Key Element of Sustainable Urban Mobility Plans-Impacts of a Neighbourhood Redesign in Ljutomer. Sustainability 2020, 12, 8143. [Google Scholar] [CrossRef]
  22. İmre, Ş.; Çelebi, D.; Koca, F. Understanding Barriers and Enablers of Electric Vehicles in Urban Freight Transport: Addressing Stakeholder Needs in Turkey. Sustain. Cities Soc. 2021, 68, 102794. [Google Scholar] [CrossRef]
  23. Doughty, K.; Murray, L. Discourses of Mobility: Institutions, Everyday Lives and Embodiment. Mobilities 2016, 11, 303–322. [Google Scholar] [CrossRef]
  24. Balletto, G. Some Reflections between City Form and Mobility. TeMA-J. Land Use Mobil. Environ. 2022, 7–15. [Google Scholar] [CrossRef]
  25. Murray, A.T. Strategic Analysis of Public Transport Coverage. Socioecon. Plann. Sci. 2001, 35, 175–188. [Google Scholar] [CrossRef]
  26. El-Geneidy, A.M.; Surprenant-Legault, J. Limited-Stop Bus Service: An Evaluation of an Implementation Strategy. Public Transp. 2010, 2, 291–306. [Google Scholar] [CrossRef]
  27. Al Shammas, T.; Escobar, F. Comfort and Time-Based Walkability Index Design: A GIS-Based Proposal. Int. J. Environ. Res. Public Health 2019, 16, 2850. [Google Scholar] [CrossRef]
  28. Venezia, E. Benefits of a SUMP: Providing Accessibility for All. Arch. Transp. 2025, 74, 99–116. [Google Scholar] [CrossRef]
  29. Chamier Gliszczyński, N. Sustainable Operation of a Transport System in Cities. Key Eng. Mater. 2011, 486, 175–178. [Google Scholar] [CrossRef]
  30. Swami, M.; Pathak, C.; Swami, S.; Jeihani, M. Promoting Sustainable Mobility: A Walkability Analysis for School Zone Safety. Sustainability 2024, 16, 9118. [Google Scholar] [CrossRef]
  31. Carra, M.; Maternini, G.; Barabino, B. On Sustainable Positioning of Electric Vehicle Charging Stations in Cities: An Integrated Approach for the Selection of Indicators. Sustain. Cities Soc. 2022, 85, 104067. [Google Scholar] [CrossRef]
  32. Wang, J.; Kwan, M.P.; Xiu, G.; Deng, F. A Robust Method for Evaluating the Potentials of 15-Minute Cities: Implications for Sustainable Urban Futures. Geogr. Sustain. 2024, 5, 597–606. [Google Scholar] [CrossRef]
  33. Tiboni, M.; Carra, M.; Carpentieri, G.; Gargiulo, C.; Maternini, G.; Pezzagno, M.; Tira, M. Living and Walking in Cities: New Challenges for Sustainable Urban Mobility. Special Issue 3. 2024. Available online: https://serena.sharepress.it/index.php/tema/issue/view/777 (accessed on 20 January 2026).
  34. Staricco, L. 15-, 10- or 5-Minute City? A Focus on Accessibility to Services in Turin, Italy. J. Urban Mobil. 2022, 2, 100030. [Google Scholar] [CrossRef]
  35. Farber, S.; Marino, M.G. Transit Accessibility, Land Development and Socioeconomic Priority: A Typology of Planned Station Catchment Areas in the Greater Toronto and Hamilton Area. J. Transp. Land Use 2017, 10, 33–56. [Google Scholar] [CrossRef]
  36. Ceder, A. Public Transit Planning and Operation; CRC Press: Boca Raton, FL, USA, 2016. [Google Scholar]
  37. Lieshout, R. Measuring the Size of an Airport’s Catchment Area. J. Transp. Geogr. 2012, 25, 27–34. [Google Scholar] [CrossRef]
  38. Blečić, I.; Congiu, T.; Fancello, G.; Trunfio, G.A. Planning and Design Support Tools for Walkability: A Guide for Urban Analysts. Sustainability 2020, 12, 4405. [Google Scholar] [CrossRef]
  39. Sagaris, L.; Tiznado-Aitken, I.; Steiniger, S. Exploring the Social and Spatial Potential of an Intermodal Approach to Transport Planning. Int. J. Sustain. Transp. 2017, 11, 721–736. [Google Scholar] [CrossRef]
  40. Di Marino, M.; Tomaz, E.; Henriques, C.; Chavoshi, S.H. The 15-Minute City Concept and New Working Spaces: A Planning Perspective from Oslo and Lisbon. Eur. Plan. Stud. 2023, 31, 598–620. [Google Scholar] [CrossRef]
  41. Deka, D. Factors Associated with Disability Paratransit’s Travel Time Reliability. J. Transp. Geogr. 2015, 48, 96–104. [Google Scholar] [CrossRef]
  42. Rijsman, L.; Van Oort, N.; Ton, D.; Hoogendoorn, S.; Molin, E.; Teijl, T. Walking and Bicycle Catchment Areas of Tram Stops: Factors and Insights. In Proceedings of the MT-ITS 2019—6th International Conference on Models and Technologies for Intelligent Transportation Systems, Kraków, Poland, 5–7 June 2019; pp. 1–5. [Google Scholar] [CrossRef]
  43. Bhattacharyya, S.S.; Thakre, S. Exploring the Factors Influencing Electric Vehicle Adoption: An Empirical Investigation in the Emerging Economy Context of India. Foresight 2020, 23, 311–326. [Google Scholar] [CrossRef]
  44. Ayvalik, C.K.; Jotin Khisty, G. Heuristic Analysis of Impacts of Commuter Rail Station Consolidation on Pedestrian Access. Transp. Res. Rec. 2002, 1793, 47–54. [Google Scholar] [CrossRef]
  45. Soczówka, P.; Żochowska, R.; Sobota, A.; Kłos, M.J. Identification of Good Practices for Railway Systems in Urban Areas. Zesz. Nauk. Uniw. Szczecińskiego Probl. Transp. I Logistyki 2019, 46, 69–80. [Google Scholar] [CrossRef]
  46. Mirhedayatian, S.M.; Yan, S. A Framework to Evaluate Policy Options for Supporting Electric Vehicles in Urban Freight Transport. Transp. Res. D Transp. Environ. 2018, 58, 22–38. [Google Scholar] [CrossRef]
  47. Lee, S.G.; Hickman, M.; Tong, D. Development of a Temporal and Spatial Linkage between Transit Demand and Landuse Patterns. J. Transp. Land Use 2013, 6, 33–46. [Google Scholar] [CrossRef]
  48. Upchurch, C.; Kuby, M.; Zoldak, M.; Barranda, A. Using GIS to Generate Mutually Exclusive Service Areas Linking Travel on and off a Network. J. Transp. Geogr. 2004, 12, 23–33. [Google Scholar] [CrossRef]
  49. Kieu, L.M.; Bhaskar, A.; Chung, E. Public Transport Travel-Time Variability Definitions and Monitoring. J. Transp. Eng. 2015, 141, 04014068. [Google Scholar] [CrossRef]
  50. Graser, A.; Sutton, T.; Bernasocchi, M. The QGIS project: Spatial without compromise. Patterns 2025, 6, 101265. [Google Scholar] [CrossRef] [PubMed]
Figure 1. Scheme of the proposed method of evaluate the possibility of sustainable access to a given airport.
Figure 1. Scheme of the proposed method of evaluate the possibility of sustainable access to a given airport.
Sustainability 18 02369 g001
Figure 2. Location of the analyzed airports (Katowice-Pyrzowice Airport and Poznań-Ławica Airport) against the background of administrative boundaries (municipalities) in Poland.
Figure 2. Location of the analyzed airports (Katowice-Pyrzowice Airport and Poznań-Ławica Airport) against the background of administrative boundaries (municipalities) in Poland.
Sustainability 18 02369 g002
Figure 3. Car accessibility analysis: 20, 30, and 60 min isochrones from key urban centers (Katowice, Gliwice, Sosnowiec) to Katowice Airport (left) and from Poznań city center to Poznań-Ławica Airport (right).
Figure 3. Car accessibility analysis: 20, 30, and 60 min isochrones from key urban centers (Katowice, Gliwice, Sosnowiec) to Katowice Airport (left) and from Poznań city center to Poznań-Ławica Airport (right).
Sustainability 18 02369 g003
Figure 4. Pedestrian accessibility analysis (Criterion C6): Walking path from bus stops to terminals. Katowice Airport (left) and Poznań-Ławica Airport (right).
Figure 4. Pedestrian accessibility analysis (Criterion C6): Walking path from bus stops to terminals. Katowice Airport (left) and Poznań-Ławica Airport (right).
Sustainability 18 02369 g004
Figure 5. Rail accessibility analysis (Criterion C7) for Katowice Airport.
Figure 5. Rail accessibility analysis (Criterion C7) for Katowice Airport.
Sustainability 18 02369 g005
Figure 6. Frequency distribution of the AirportSustainIndex scores for Katowice Airport and Airport Ławica across 10,000 simulation iterations, demonstrating distinct separation in performance despite weight fluctuations.
Figure 6. Frequency distribution of the AirportSustainIndex scores for Katowice Airport and Airport Ławica across 10,000 simulation iterations, demonstrating distinct separation in performance despite weight fluctuations.
Sustainability 18 02369 g006
Table 1. Defined criteria and their reference values.
Table 1. Defined criteria and their reference values.
Name   of   Criteria   C j Weight w PatternsUnitInterpretation
MinMax
C 1 0.051060minutesless = better
C 2 0.101090minutesless = better
C 3 0.1010100minutesless = better
C 4 0.05030PLNless = better
C 5 0.05030PLNless = better
C 6 0.103500metersless = better
C 7 0.1010550metersless = better
C 8 0.0501-more = better
C 9 0.05010number of bus linesmore = better
C 10 0.15015number of buses/ hoursmore = better
C 11 0.1503number of train/ hoursmore = better
C 12 0.0520150PLN/daymore = better
Table 2. Defined criteria values.
Table 2. Defined criteria values.
Name of Criteria C j Katowice AirportAirport ŁawicaUnit
C 1 6030minutes
C 2 6330minutes
C 3 78-minutes
C 4 6.66PLN
C 5 21.53-PLN
C 6 100205meters
C 7 750-meters
C 8 10-
C 9 83number of bus lines
C 10 126number of buses/hours
C 11 2-number of train/hours
C 12 10090PLN/day
Table 3. Normalized criteria values.
Table 3. Normalized criteria values.
Name of Criteria C j Katowice Airport
N( C j )
Airport Ławica
N( C j )
C 1 0.1800.300
C 2 0.3380.750
C 3 0.244-
C 4 0.7800.800
C 5 0.282-
C 6 0.9120.771
C 7 0.093-
C 8 1.0000.000
C 9 0.8000.300
C 10 0.8000.400
C 11 0.667-
C 12 0.4620.385
Table 4. Normalized criteria values with weight recalculation.
Table 4. Normalized criteria values with weight recalculation.
Name of Criteria C j Weight w Katowice Airport
N ( C j )     w
Airport Ławica
N ( C j )     w
C 1 0.050.00900.0150
C 2 0.100.03380.0750
C 3 0.100.0244-
C 4 0.050.03900.0400
C 5 0.050.0141-
C 6 0.100.09120.0771
C 7 0.100.0093-
C 8 0.050.05000.0000
C 9 0.050.04000.0150
C 10 0.150.12000.0600
C 11 0.150.1000-
C 12 0.050.02310.0193
Disclaimer/Publisher’s Note: The statements, opinions and data contained in all publications are solely those of the individual author(s) and contributor(s) and not of MDPI and/or the editor(s). MDPI and/or the editor(s) disclaim responsibility for any injury to people or property resulting from any ideas, methods, instructions or products referred to in the content.

Share and Cite

MDPI and ACS Style

Kłos, M.J.; Sierpiński, G.; Rosa, G.; Mindur, L.; Mindur, M. Airports in SUMP: Multi-Criteria Sustainability Assessment. Sustainability 2026, 18, 2369. https://doi.org/10.3390/su18052369

AMA Style

Kłos MJ, Sierpiński G, Rosa G, Mindur L, Mindur M. Airports in SUMP: Multi-Criteria Sustainability Assessment. Sustainability. 2026; 18(5):2369. https://doi.org/10.3390/su18052369

Chicago/Turabian Style

Kłos, Marcin Jacek, Grzegorz Sierpiński, Grażyna Rosa, Leszek Mindur, and Maciej Mindur. 2026. "Airports in SUMP: Multi-Criteria Sustainability Assessment" Sustainability 18, no. 5: 2369. https://doi.org/10.3390/su18052369

APA Style

Kłos, M. J., Sierpiński, G., Rosa, G., Mindur, L., & Mindur, M. (2026). Airports in SUMP: Multi-Criteria Sustainability Assessment. Sustainability, 18(5), 2369. https://doi.org/10.3390/su18052369

Note that from the first issue of 2016, this journal uses article numbers instead of page numbers. See further details here.

Article Metrics

Back to TopTop