Factors Influencing Purchase Intention of Food Surplus through a Food-Sharing Platform
Abstract
1. Introduction
2. Research Background
2.1. Yindii
2.2. Blind Box
- RQ1
- Do the six stated factors influence Thai consumers’ purchase intention of food surplus through the food-sharing platform?
- RQ2
- To what extent do the six stated factors influence Thai consumers’ purchase intention of food surplus through the food-sharing platform?
3. Literature Review
3.1. Purchase Intention
3.2. Environmental Concern
3.3. Perceived Playfulness
3.4. Social Norms
3.5. Food Waste Awareness
3.6. Price Consciousness
3.7. Food Neophobia
3.8. Conceptual Framework
4. Materials and Methods
4.1. Questionnaire Development
4.2. Data Collection
4.3. Data Analysis
5. Results
5.1. Descriptive Analysis
5.2. Exploratory Factor Analysis
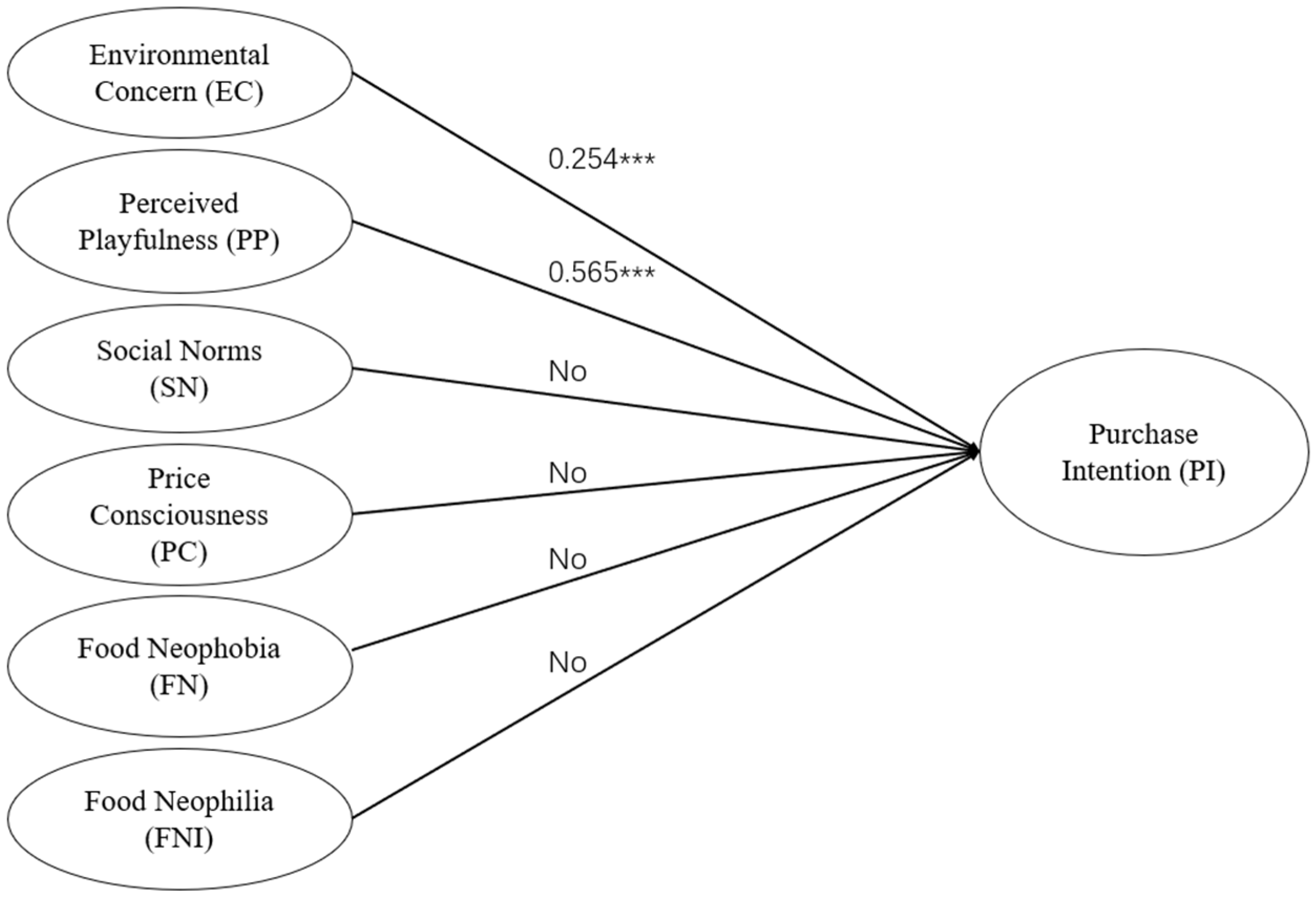
5.3. Regression Analysis
5.4. t-Test
5.5. ANOVA
6. Discussion
6.1. Environmental Concern
6.2. Perceived Playfulness
6.3. Other Factors
6.4. Demographic Characteristics
7. Conclusions, Limitations, Future Research, and Recommendations
7.1. Future Research
7.2. Recommendations
Author Contributions
Funding
Institutional Review Board Statement
Informed Consent Statement
Data Availability Statement
Conflicts of Interest
Appendix A
| Construct | Item | References | |
|---|---|---|---|
| Environmental Concern | EC 1.1 | I am extremely worried about the state of the world’s environment and what it will mean for my future. | Kim [53] |
| EC 1.2 | Mankind is severely abusing the environment. | ||
| EC 1.3 | When humans interfere with nature it often produces disastrous consequences. | ||
| EC 1.4 | The balance of nature is very delicate and easily upset. | ||
| EC 1.5 | Humans must live in harmony with nature in order to survive. | ||
| Perceived Playfulness | PP 2.1 | I enjoy the course of purchasing food surplus through Yindii. | Chu [81] |
| PP 2.2 | Purchase food surplus through Yindii makes me feel pleasant. | ||
| PP 2.3 | When purchasing food surplus through Yindii, I feel excited. | ||
| PP 2.4 | Overall, I found purchasing food surplus through Yindii is interesting. | ||
| Social Norms | SN 3.1 | People who are important to me think I should buy food surplus from Yindii. | Vermeir [65] |
| SN 3.2 | My family thinks I should buy food surplus from Yindii. | ||
| SN 3.3 | Society thinks I should buy food surplus from Yindii. | ||
| SN 3.4 | My friends think I should buy food surplus from Yindii. | ||
| SN 3.5 | People who influence my buying behavior think I should buy food surplus from Yindii. | ||
| Food Waste Awareness | FWA 4.1 | Food waste increases the burden on the environment. | Loebnitz [43] |
| FWA 4.2 | We can avoid food waste by buying food surplus through Yindii. | ||
| FWA 4.3 | It is a good thing that food surplus is not being sold in regular shops. | ||
| FWA 4.4 | Most food surpluses are wasted. | ||
| Price Consciousness | PC 5.1 | I am willing to go to extra effort to find lower prices. | Konuk [51] |
| PC 5.2 | I will grocery shop at more than one store to take advantage of low prices. | ||
| PC 5.3 | The money saved by finding low prices is usually not worth the time and effort. | ||
| PC 5.4 | I would shop at more than one store to find low prices. | ||
| PC 5.5 | The time it takes to find low prices is usually worth the effort. | ||
| Food Neophobia | FN 6.1 | I am constantly sampling new and different foods. | Verbeke [79] |
| FN 6.2 | I don’t trust new foods. | ||
| FN 6.3 | If I don’t know what is in a food, I won’t try it. | ||
| FN 6.4 | At dinner parties, I will try a new food. | ||
| FN 6.5 | I am afraid to eat things I have never had before. | ||
| FN 6.6 | I will eat almost anything. | ||
| Purchase Intention | PI 7.1 | I am willing to buy food surplus through Yindii in the future. | Konuk [51] |
| PI 7.2 | I plan to purchase food surplus through Yindii. | ||
| PI 7.3 | I will make effort to buy food surplus through Yindii. |
References
- FAO. The State of Food and Agriculture 2019. Moving Forward on Food Loss and Waste Reduction; Food and Agriculture Organization of the United Nations: Rome, Italy, 2019; p. 182. [Google Scholar]
- FAO. The State of Food Security and Nutrition in the World 2020. Transforming Food Systems for Affordable Healthy Diets; Food and Agriculture Organization of the United Nations: Rome, Italy, 2020; p. 320. [Google Scholar]
- UNEP. Food Waste Index Report 2021; United Nations Environment Programme: Nairobi, Kenya, 2021; p. 100. [Google Scholar]
- Bennett, A.; Dubey, S.; Lee, W.T.K.; Damen, B.; Bucatariu, C. FAO Regional Strategy on Food Loss and Waste Reduction in Asia and the Pacific; FAO: Bangkok, Thailand, 2022; p. 128. [Google Scholar]
- Parfitt, J.; Barthel, M.; Macnaughton, S. Food waste within food supply chains: Quantification and potential for change to 2050. Philos. Trans. R. Soc. B Biol. Sci. 2010, 365, 3065–3081. [Google Scholar] [CrossRef]
- FAO. Food Loss Prevention in Perishable Crops; Food and Agriculture Organization of the United Nations: Rome, Italy, 1981; p. 89. [Google Scholar]
- Stuart, T. Waste: Uncovering the Global Food Scandal; W. W. Norton & Company: New York, NY, USA, 2009; p. 480. [Google Scholar]
- Smil, V. Improving efficiency and reducing waste in our food system. Environ. Sci. 2004, 1, 17–26. [Google Scholar] [CrossRef]
- Huang, I.Y.; Manning, L.; James, K.L.; Grigoriadis, V.; Millington, A.; Wood, V.; Ward, S. Food waste management: A review of retailers’ business practices and their implications for sustainable value. J. Clean. Prod. 2021, 285, 125484. [Google Scholar] [CrossRef]
- Teigiserova, D.A.; Hamelin, L.; Thomsen, M. Towards transparent valorization of food surplus, waste and loss: Clarifying definitions, food waste hierarchy, and role in the circular economy. Sci. Total Environ. 2020, 706, 136033. [Google Scholar] [CrossRef]
- FAO. Food Wastage Footprint: Full-Cost Accounting, Final Report; Food and Agriculture Organization of the United Nations: Rome, Italy, 2014; p. 98. [Google Scholar]
- Papargyropoulou, E.; Lozano, R.; Steinberger, J.K.; Wright, N.; Ujang, Z.B. The food waste hierarchy as a framework for the management of food surplus and food waste. J. Clean. Prod. 2014, 76, 106–115. [Google Scholar] [CrossRef]
- Facchini, E.; Iacovidou, E.; Gronow, J.; Voulvoulis, N. Food flows in the United Kingdom: The potential of surplus food redistribution to reduce waste. J. Air Waste Manag. Assoc. 2018, 68, 887–899. [Google Scholar] [CrossRef] [PubMed]
- Papargyropoulou, E.; Fearnyough, K.; Spring, C.; Antal, L. The future of surplus food redistribution in the UK: Reimagining a ‘win-win’ scenario. Food Policy 2022, 108, 102230. [Google Scholar] [CrossRef]
- WRAP. Surplus Food Redistribution in the UK; 2015 to 2018; The Waste and Resources Action Programme: Banbury, UK, 2019; p. 8. [Google Scholar]
- WRAP. The Food Waste Reduction Roadmap—Progress Report 2020; The Waste and Resources Action Programme: Banbury, UK, 2020; p. 33. [Google Scholar]
- Yamabe-Ledoux, A.M.; Saito, O.; Hori, K. Exploring the opportunities and challenges of ICT-mediated food sharing in Japan. Sustainability 2023, 15, 4584. [Google Scholar] [CrossRef]
- Liu, C.; Mao, C.; Bunditsakulchai, P.; Sasaki, S.; Hotta, Y. Food waste in Bangkok: Current situation, trends and key challenges. Resour. Conserv. Recycl. 2020, 157, 104779. [Google Scholar] [CrossRef]
- Aschemann-Witzel, J.; Giménez, A.; Ares, G. Convenience or price orientation? Consumer characteristics influencing food waste behaviour in the context of an emerging country and the impact on future sustainability of the global food sector. Glob. Environ. Change 2018, 49, 85–94. [Google Scholar] [CrossRef]
- Pisoni, A.; Canavesi, C.; Michelini, L. Food sharing platforms: Emerging evidence from Italian and German users. Transp. Res. Procedia 2022, 67, 137–146. [Google Scholar] [CrossRef]
- Apostolidis, C.; Brown, D.; Wijetunga, D.; Kathriarachchi, E. Sustainable value co-creation at the Bottom of the Pyramid: Using mobile applications to reduce food waste and improve food security. J. Mark. Manag. 2021, 37, 856–886. [Google Scholar] [CrossRef]
- Mazzucchelli, A.; Gurioli, M.; Graziano, D.; Quacquarelli, B.; Aouina-Mejri, C. How to fight against food waste in the digital era: Key factors for a successful food sharing platform. J. Bus. Res. 2021, 124, 47–58. [Google Scholar] [CrossRef]
- Samuel, S. Loblaw Expanding Flashfood Food Waste Programme Nationally. Available online: https://retailanalysis.igd.com/news/news-article/t/loblaw-expanding-flashfood-food-waste-programme-nationally-/i/21847 (accessed on 27 January 2023).
- IGD. Nordic Retailers Innovate to Tackle Food Waste. Available online: https://retailanalysis.igd.com/news/news-article/t/nordic-retailers-innovate-to-tackle-food-waste/i/16505 (accessed on 27 January 2023).
- The Grocer. Morrisons Teams up with Food Waste App to Offer Cut-Price Food Boxes Past Best-Before Date. Available online: https://www.thegrocer.co.uk/food-waste/morrisons-teams-up-with-food-waste-app-to-offer-cut-price-food-boxes-past-best-before-date/599778.article (accessed on 27 January 2023).
- Prova, R.R.; Rayhan, A.; Shilon, R.S.; Khan, M.M. A web and mobile based approach to redistribute consumable food waste. In Proceedings of the 2021 12th International Conference on Computing Communication and Networking Technologies (ICCCNT), Kharagpur, India, 6–8 July 2021; pp. 1–6. [Google Scholar]
- Tilburg, N.C.V. What Leads to Success or Failure in Food Surplus Redistribution Initiatives? A Case Study Exploring the Factors Leading to Success or Failure in Food Surplus Redistribution Initiatives in Bogotá, Colombia. Master Thesis, Utrecht University, Utrecht University Student Theses Repository, Utrecht, The Netherlands, 2020. [Google Scholar]
- Harvey, J.; Smith, A.; Goulding, J.; Branco Illodo, I. Food sharing, redistribution, and waste reduction via mobile applications: A social network analysis. Ind. Mark. Manag. 2020, 88, 437–448. [Google Scholar] [CrossRef]
- Kemp, S. Digital 2022: Thailand. Available online: https://datareportal.com/reports/digital-2022-thailand (accessed on 7 August 2023).
- Kasikorn Research Center. Food Delivery Businesses Set to Expand Due to Intensifying Competition Post-COVID-19. Available online: https://www.kasikornresearch.com/EN/analysis/k-econ/business/Pages/z3128-Food-Delivery.aspx (accessed on 7 August 2023).
- Suplus. Food Rescure APP No.1 in Indonesia. Available online: https://en.surplus.id/ (accessed on 1 February 2023).
- Yindii. Welcome to Yindii. Available online: https://www.yindii.co/ (accessed on 30 January 2023).
- Thaiger Video. Thanland’s First Food Rescue APP “Yindii”. Available online: https://thethaiger.com/news/national/thailands-first-food-rescue-app-yindii-thaiger-podcast-ep-10 (accessed on 1 February 2023).
- Zhang, Y.; Zhang, T. The effect of blind box product uncertainty on consumers’ purchase intention: The mediating role of perceived value and the moderating role of purchase intention. Front. Psychol. 2022, 13, 946527. [Google Scholar] [CrossRef]
- Zhang, Y.; Zhou, H.; Qin, J. Research on the effect of uncertain rewards on impulsive purchase intention of blind box products. Front. Behav. Neurosci. 2022, 16, 946337. [Google Scholar] [CrossRef]
- Ren, L.; Ma, C. Planning the unplannable—How blind box tourism boosts purchase intentions. J. Vacat. Mark. 2023, 0, 13567667231168643. [Google Scholar] [CrossRef]
- Michelini, L.; Grieco, C.; Ciulli, F.; Di Leo, A. Uncovering the impact of food sharing platform business models: A theory of change approach. Br. Food J. 2020, 122, 1437–1462. [Google Scholar] [CrossRef]
- Yang, C.; Chen, X.; Sun, J.; Wei, W.; Miao, W.; Gu, C. Could surplus food in blind box form increase consumers’ purchase intention? Agriculture 2022, 12, 864. [Google Scholar] [CrossRef]
- Chotigo, J.; Kadono, Y. Comparative analysis of key factors encouraging food delivery App adoption before and during the COVID-19 Pandemic in Thailand. Sustainability 2021, 13, 4088. [Google Scholar] [CrossRef]
- Qi, D.; Roe, B.E. Household food waste: Multivariate regression and principal components analyses of awareness and attitudes among U.S. Consumers. PLoS ONE 2016, 11, e0159250. [Google Scholar] [CrossRef] [PubMed]
- Adel, A.M.; Dai, X.; Roshdy, R.S. Investigating consumers’ behavioral intentions toward suboptimal produce: An extended theory of planned behavior—A cross-cultural study. Br. Food J. 2022, 124, 99–139. [Google Scholar] [CrossRef]
- do Carmo Stangherlin, I.; de Barcellos, M.D.; Basso, K. The impact of social norms on suboptimal food consumption: A solution for food waste. J. Int. Food Agribus. Mark. 2020, 32, 30–53. [Google Scholar] [CrossRef]
- Loebnitz, N.; Schuitema, G.; Grunert, K.G. Who buys oddly shaped food and why? Impacts of food shape abnormality and organic labeling on purchase intentions. Psychol. Mark. 2015, 32, 408–421. [Google Scholar] [CrossRef]
- Köpcke, J. From Waste to Premium: Consumers Perception of Value-Added Surplus Products and Their Willingness to Pay. Master Thesis, University of Twente, Enschede, The Netherlands, 2020. [Google Scholar]
- Katt, F.; Meixner, O. Is it all about the price? An analysis of the purchase intention for organic food in a discount setting by means of structural equation modeling. Foods 2020, 9, 458. [Google Scholar] [CrossRef]
- Kukar-Kinney, M.; Ridgway, N.M.; Monroe, K.B. The role of price in the behavior and purchase decisions of compulsive buyers. J. Retail. 2012, 88, 63–71. [Google Scholar] [CrossRef]
- Coderoni, S.; Perito, M.A. Sustainable consumption in the circular economy. An analysis of consumers’ purchase intentions for waste-to-value food. J. Clean. Prod. 2020, 252, 119870. [Google Scholar] [CrossRef]
- Ajzen, I. The theory of planned behavior. Organ. Behav. Hum. Decis. Process. 1991, 50, 179–211. [Google Scholar] [CrossRef]
- Broekhuizen, T.L.J. Understanding Channel Purchase Intentions: Measuring Online and Offline Shopping Value Perceptions. Ph.D. Thesis, University of Groningen, Groningen, The Netherlands, 2006. [Google Scholar]
- Hansen, H. Price consciousness and purchase intentions for new food products: The moderating effect of product category knowledge when price is unknown. J. Food Prod. Mark. 2013, 19, 237–246. [Google Scholar] [CrossRef][Green Version]
- Konuk, F.A. The effects of price consciousness and sale proneness on purchase intention towards expiration date-based priced perishable foods. Br. Food J. 2015, 117, 793–804. [Google Scholar] [CrossRef]
- Bamberg, S. How does environmental concern influence specific environmentally related behaviors? A new answer to an old question. J. Environ. Psychol. 2003, 23, 21–32. [Google Scholar] [CrossRef]
- Kim, Y.; Choi, S.M. Antecedents of green purchase behavior: An examination of collectivism, environmental concern, and PCE. NA-Adv. Consum. Res. 2005, 32, 592–599. [Google Scholar]
- Stern, P.C.; Dietz, T. The value basis of environmental concern. J. Soc. Issues 1994, 50, 65–84. [Google Scholar] [CrossRef]
- Chen, H.S. Environmental concerns and food consumption: What drives consumers’ actions to reduce food waste? J. Int. Food Agribus. Mark. 2019, 31, 273–292. [Google Scholar] [CrossRef]
- Katt, F.; Meixner, O. Food waste prevention behavior in the context of hedonic and utilitarian shopping value. J. Clean. Prod. 2020, 273, 122878. [Google Scholar] [CrossRef]
- Lu, H.P.; Yu-Jen Su, P. Factors affecting purchase intention on mobile shopping web sites. Internet Res. 2009, 19, 442–458. [Google Scholar] [CrossRef]
- Fu, Y.; Liang, H.e. Sinicized exploration of sustainable digital fashion: Chinese game players’ intention to purchase traditional costume skins. Sustainability 2022, 14, 7877. [Google Scholar] [CrossRef]
- Moon, J.-W.; Kim, Y.-G. Extending the TAM for a World-Wide-Web context. Inf. Manag. 2001, 38, 217–230. [Google Scholar] [CrossRef]
- Chen, T.-Y.; Yeh, T.-L.; Lo, W.-C. Impacts on online impulse purchase through perceived cognition. J. Int. Consum. Mark. 2017, 29, 319–330. [Google Scholar] [CrossRef]
- Cialdini, R.B.; Reno, R.R.; Kallgren, C.A. A focus theory of normative conduct: Recycling the concept of norms to reduce littering in public places. J. Personal. Soc. Psychol. 1990, 58, 1015–1026. [Google Scholar] [CrossRef]
- Goldstein, N.J.; Cialdini, R.B.; Griskevicius, V. A Room with a viewpoint: Using social norms to motivate environmental conservation in hotels. J. Consum. Res. 2008, 35, 472–482. [Google Scholar] [CrossRef]
- Schwartz, S.H. Normative influences on altruism. Adv. Exp. Soc. Psychol. 1977, 10, 221–279. [Google Scholar] [CrossRef]
- Peattie, K. Green consumption: Behavior and norms. Annu. Rev. Environ. Resour. 2010, 35, 195–228. [Google Scholar] [CrossRef]
- Vermeir, I.; Verbeke, W. Sustainable food consumption among young adults in Belgium: Theory of planned behaviour and the role of confidence and values. Ecol. Econ. 2008, 64, 542–553. [Google Scholar] [CrossRef]
- Yang, C.; Chen, X. Factors affecting consumers’ purchasing of suboptimal foods during the COVID-19 pandemic. Agriculture 2022, 12, 99. [Google Scholar] [CrossRef]
- Tsai, W.-C.; Chen, X.; Yang, C. Consumer food waste behavior among emerging adults: Evidence from China. Foods 2020, 9, 961. [Google Scholar] [CrossRef]
- Joshi, Y.; Rahman, Z. Factors affecting green purchase behaviour and future research directions. Int. Strateg. Manag. Rev. 2015, 3, 128–143. [Google Scholar] [CrossRef]
- Vermeir, I.; Verbeke, W. Sustainable food consumption: Exploring the consumer “attitude—Behavioral intention” gap. J. Agric. Environ. Ethics 2006, 19, 169–194. [Google Scholar] [CrossRef]
- Stern, P.C. Toward a coherent theory of environmentally significant behavior. J. Soc. Issues 2000, 56, 407–424. [Google Scholar] [CrossRef]
- Jang, H.-W.; Lee, S.-B. Protection motivation and food waste reduction strategies. Sustainability 2022, 14, 1861. [Google Scholar] [CrossRef]
- de Hooge, I.E.; Oostindjer, M.; Aschemann-Witzel, J.; Normann, A.; Loose, S.M.; Almli, V.L. This apple is too ugly for me!: Consumer preferences for suboptimal food products in the supermarket and at home. Food Qual. Prefer. 2017, 56, 80–92. [Google Scholar] [CrossRef]
- Lichtenstein, D.R.; Ridgway, N.M.; Netemeyer, R.G. Price perceptions and consumer shopping behavior: A field study. J. Mark. Res. 1993, 30, 234–245. [Google Scholar] [CrossRef]
- Chang, H.-H.; Su, J.-W. Sustainable consumption in Taiwan retailing: The impact of product features and price promotion on purchase behaviors toward expiring products. Food Qual. Prefer. 2022, 96, 104452. [Google Scholar] [CrossRef]
- Ritchey, P.N.; Frank, R.A.; Hursti, U.-K.; Tuorila, H. Validation and cross-national comparison of the food neophobia scale (FNS) using confirmatory factor analysis. Appetite 2003, 40, 163–173. [Google Scholar] [CrossRef] [PubMed]
- La Barbera, F.; Verneau, F.; Amato, M.; Grunert, K. Understanding Westerners’ disgust for the eating of insects: The role of food neophobia and implicit associations. Food Qual. Prefer. 2018, 64, 120–125. [Google Scholar] [CrossRef]
- Cox, D.N.; Evans, G. Construction and validation of a psychometric scale to measure consumers’ fears of novel food technologies: The food technology neophobia scale. Food Qual. Prefer. 2008, 19, 704–710. [Google Scholar] [CrossRef]
- Arvola, A.; LÄHteenmÄKi, L.; Tuorila, H. Predicting the intent to purchase unfamiliar and familiar cheeses: The effects of attitudes, expected liking and food neophobia. Appetite 1999, 32, 113–126. [Google Scholar] [CrossRef]
- Verbeke, W. Profiling consumers who are ready to adopt insects as a meat substitute in a Western society. Food Qual. Prefer. 2015, 39, 147–155. [Google Scholar] [CrossRef]
- Coderoni, S.; Perito, M.A. Approaches for reducing wastes in the agricultural sector. An analysis of Millennials’ willingness to buy food with upcycled ingredients. Waste Manag. 2021, 126, 283–290. [Google Scholar] [CrossRef]
- Chu, C.W.; Lu, H.P. Factors influencing online music purchase intention in Taiwan: An empirical study based on the value-intention framework. Internet Res. 2007, 17, 139–155. [Google Scholar] [CrossRef]
- Pliner, P.; Hobden, K. Development of a scale to measure the trait of food neophobia in humans. Appetite 1992, 19, 105–120. [Google Scholar] [CrossRef]
- Brislin, R.W. Back-translation for cross-cultural research. J. Cross-Cult. Psychol. 1970, 1, 185–216. [Google Scholar] [CrossRef]
- Malhotra, N.K.; Dash, S. Marketing Research: An Applied Orientation, 7th ed.; Pearson India: Chennai, India, 2016; p. 968. [Google Scholar]
- Hair, J.F.; Babin, B.J.; Anderson, R.E.; Black, W.C. Multivariate Data Analysis, 8th ed.; Cengage Learning: Andover, UK, 2019; p. 813. [Google Scholar]
- Fowler Jr, F.J. Survey Research Methods, 5th ed.; SAGE Publications, Inc.: Thousand Oaks, CA, USA, 2013; p. 184. [Google Scholar]
- Saleki, R.; Quoquab, F.; Mohammad, J. What drives Malaysian consumers’ organic food purchase intention? The role of moral norm, self-identity, environmental concern and price consciousness. J. Agribus. Dev. Emerg. Econ. 2019, 9, 584–603. [Google Scholar] [CrossRef]
- Hair, J.F.; Page, M.; Brunsveld, N. Essentials of Business Research Methods, 4th ed.; Routledge: New York, NY, USA, 2019; p. 520. [Google Scholar]
- Hartmann, P.; Apaolaza-Ibáñez, V. Consumer attitude and purchase intention toward green energy brands: The roles of psychological benefits and environmental concern. J. Bus. Res. 2012, 65, 1254–1263. [Google Scholar] [CrossRef]
- Kim, Y.; Jun, J.W. Factors affecting sustainable purchase intentions of SNS Emojis: Modeling the impact of self-presentation. Sustainability 2020, 12, 8361. [Google Scholar] [CrossRef]
- Dangi, N.; Narula, S.A.; Gupta, S.K. Influences on purchase intentions of organic food consumers in an emerging economy. J. Asia Bus. Stud. 2020, 14, 599–620. [Google Scholar] [CrossRef]
- Thøgersen, J.; Zhou, Y. Chinese consumers’ adoption of a ‘green’ innovation—The case of organic food. J. Mark. Manag. 2012, 28, 313–333. [Google Scholar] [CrossRef]
- Varshneya, G.; Pandey, S.K.; Das, G. Impact of social influence and green consumption values on purchase intention of organic clothing: A study on collectivist developing economy. Glob. Bus. Rev. 2017, 18, 478–492. [Google Scholar] [CrossRef]
- Tsalis, G. What’s the deal? Consumer price involvement and the intention to purchase suboptimal foods. A cross-national study. Food Qual. Prefer. 2020, 79, 103747. [Google Scholar] [CrossRef]
- Aschemann-Witzel, J. Consumer perception and preference for suboptimal food under the emerging practice of expiration date based pricing in supermarkets. Food Qual. Prefer. 2018, 63, 119–128. [Google Scholar] [CrossRef]
- Quevedo-Silva, F.; Pereira, J.B. Factors affecting consumers’ cultivated meat purchase intentions. Sustainability 2022, 14, 12501. [Google Scholar] [CrossRef]
- Dimitrovski, D.; Crespi-Vallbona, M. Role of food neophilia in food market tourists’ motivational construct: The case of La Boqueria in Barcelona, Spain. J. Travel Tour. Mark. 2017, 34, 475–487. [Google Scholar] [CrossRef]
- Phonthanukitithaworn, C.; Sae-eaw, A.; Tang, H.; Chatsakulpanya, P.; Wang, W.; Ketkaew, C. Marketing strategies and acceptance of edible insects among Thai and Chinese young adult Consumers. J. Int. Food Agribus. Mark. 2023, 35, 154–182. [Google Scholar] [CrossRef]
- Ali, S.; Akter, S.; Fogarassy, C. Analysis of circular thinking in consumer purchase intention to buy sustainable Waste-To-Value (WTV) foods. Sustainability 2021, 13, 5390. [Google Scholar] [CrossRef]
- Rabadán, A.; Bernabéu, R. A systematic review of studies using the Food Neophobia Scale: Conclusions from thirty years of studies. Food Qual. Prefer. 2021, 93, 104241. [Google Scholar] [CrossRef]


| Sample | Category | Number | Percentage |
|---|---|---|---|
| Gender | Female | 190 | 66.9% |
| Male | 82 | 28.9% | |
| Others | 12 | 4.2% | |
| Age | 18–30 | 87 | 30.6% |
| 31–40 | 104 | 36.6% | |
| 41–50 | 67 | 23.6% | |
| 51 and Above | 26 | 9.2% | |
| Education Level | Bachelor’s Degree | 141 | 49.6% |
| Master’s Degree or Above | 126 | 44.4% | |
| Vocational College/Diploma and Below | 17 | 6.0% | |
| Monthly Income | Lower than THB 15,000 | 26 | 9.2% |
| THB 15,001–30,000 | 62 | 21.8% | |
| THB 30,001–45,000 | 58 | 20.4% | |
| THB 45,001–60,000 | 46 | 16.2% | |
| 60,001 THB and Above | 92 | 32.4% | |
| Nationality | No, I am not Thai | 21 | 7.4% |
| Yes, I am Thai | 263 | 92.6% |
| Component | Eigenvalue | % of Variance | Cumulative % |
|---|---|---|---|
| 1 | 7.297 | 26.062 | 26.1 |
| 2 | 2.806 | 10.023 | 36.1 |
| 3 | 2.303 | 8.225 | 44.3 |
| 4 | 1.866 | 6.666 | 51.0 |
| 5 | 1.441 | 5.146 | 56.1 |
| 6 | 1.253 | 4.473 | 60.6 |
| 7 | 0.964 | 3.442 | 64.0 |
| 1 | 2 | 3 | 4 | 5 | 6 | Uniqueness | |
|---|---|---|---|---|---|---|---|
| SN 3.1 | 0.810 | 0.258 | |||||
| SN 3.5 | 0.789 | 0.312 | |||||
| SN 3.4 | 0.758 | 0.347 | |||||
| SN 3.2 | 0.755 | 0.322 | |||||
| SN 3.3 | 0.701 | 0.418 | |||||
| EC 1.2 | 0.751 | 0.396 | |||||
| EC 1.3 | 0.732 | 0.392 | |||||
| EC 1.4 | 0.699 | 0.449 | |||||
| EC 1.5 | 0.694 | 0.394 | |||||
| EC 1.1 | 0.691 | 0.473 | |||||
| FWA 4.1 | 0.611 | 0.512 | |||||
| PP 2.4 | 0.760 | 0.269 | |||||
| PP 2.2 | 0.700 | 0.376 | |||||
| PP 2.1 | 0.679 | 0.386 | |||||
| PP 2.3 | 0.675 | 0.461 | |||||
| FWA 4.2 | 0.642 | 0.439 | |||||
| PC 5.4 | 0.841 | 0.220 | |||||
| PC 5.2 | 0.816 | 0.291 | |||||
| PC 5.1 | 0.758 | 0.331 | |||||
| PC 5.5 | 0.509 | 0.584 | |||||
| FN 6.5 | 0.759 | 0.291 | |||||
| FN 6.2 | 0.752 | 0.398 | |||||
| FN 6.3 | 0.739 | 0.406 | |||||
| PC 5.3 | −0.583 | 0.523 | |||||
| FN 6.6 | 0.692 | 0.400 | |||||
| FN 6.1 | 0.654 | 0.436 | |||||
| FN 6.4 | 0.626 | 0.425 | |||||
| FWA 4.3 | 0.555 | 0.527 |
| Environmental Concern | Perceived Playfulness | Social Norms | Price Consciousness | Food Neophobia | Food Neophilia | |
|---|---|---|---|---|---|---|
| N | 284 | 284 | 284 | 284 | 284 | 284 |
| Mean | 4.37 | 4.18 | 3.45 | 3.90 | 2.76 | 3.76 |
| SD | 0.588 | 0.640 | 0.890 | 0.773 | 0.866 | 0.768 |
| α | 0.829 | 0.832 | 0.876 | 0.787 | 0.708 | 0.613 |
| Relationships | SE | t | p | Stand. Estimate | Results |
|---|---|---|---|---|---|
| Environmental Concern—Purchase Intention | 0.0628 | 4.985 | <0.001 | 0.2538 | Supported |
| Perceived Playfulness—Purchase Intention | 0.0647 | 9.900 | <0.001 | 0.5645 | Supported |
| Social Norms—Purchase Intention | 0.0445 | −1.320 | 0.188 | −0.0720 | Not Supported |
| Price Consciousness—Purchase Intention | 0.0459 | −0.295 | 0.768 | −0.0145 | Not Supported |
| Food Neophobia—Purchase Intention | 0.0373 | −1.488 | 0.138 | −0.0663 | Not Supported |
| Food Neophilia—Purchase Intention | 0.0456 | 0.373 | 0.710 | 0.0180 | Not Supported |
| Education Level | Education Level | Mean Difference | SE | df | t | pbonferroni | Cohen’s d |
|---|---|---|---|---|---|---|---|
| Bachelor’s Degree | Master’s Degree or Above | −0.050 | 0.088 | 281 | −0.570 | 1.000 | −0.070 |
| Vocational College/Diploma and Below | 0.431 | 0.184 | 281 | 2.331 | 0.061 | 0.598 | |
| Master’s Degree or Above | Vocational College/Diploma and Below | 0.481 | 0.185 | 281 | 2.587 | 0.031 | 0.668 |
| Monthly Income | Monthly Income | Mean Difference | SE | df | t | pbonferroni | Cohen’s d |
|---|---|---|---|---|---|---|---|
| THB 15,001–30,000 | THB 30,001–45,000 | −0.1969 | 0.130 | 279 | −1.509 | 1.000 | −0.2757 |
| THB 45,001–60,000 | −0.2539 | 0.139 | 279 | −1.827 | 0.688 | −0.3554 | |
| THB 60,001 and Above | −0.0147 | 0.117 | 279 | −0.125 | 1.000 | −0.0206 | |
| Lower than THB 15,000 | −0.4913 | 0.167 | 279 | −2.944 | 0.035 | −0.6879 | |
| THB 30,001–45,000 | THB 45,001–60,000 | −0.0570 | 0.141 | 279 | −0.404 | 1.000 | −0.0798 |
| THB 60,001 and Above | 0.1822 | 0.120 | 279 | 1.521 | 1.000 | 0.2551 | |
| Lower than THB 15,000 | −0.2944 | 0.169 | 279 | −1.747 | 0.818 | −0.4122 | |
| THB 45,001–60,000 | THB 60,001 and Above | 0.2391 | 0.129 | 279 | 1.854 | 0.648 | 0.3348 |
| Lower than THB 15,000 | −0.2375 | 0.175 | 279 | −1.355 | 1.000 | −0.3325 | |
| THB 60,001 and Above | Lower than THB 15,000 | −0.4766 | 0.159 | 279 | −3.004 | 0.029 | −0.6673 |
Disclaimer/Publisher’s Note: The statements, opinions and data contained in all publications are solely those of the individual author(s) and contributor(s) and not of MDPI and/or the editor(s). MDPI and/or the editor(s) disclaim responsibility for any injury to people or property resulting from any ideas, methods, instructions or products referred to in the content. |
© 2023 by the authors. Licensee MDPI, Basel, Switzerland. This article is an open access article distributed under the terms and conditions of the Creative Commons Attribution (CC BY) license (https://creativecommons.org/licenses/by/4.0/).
Share and Cite
Hua, N.; Shannon, R.; Haider, M.; Moschis, G.P. Factors Influencing Purchase Intention of Food Surplus through a Food-Sharing Platform. Sustainability 2023, 15, 13000. https://doi.org/10.3390/su151713000
Hua N, Shannon R, Haider M, Moschis GP. Factors Influencing Purchase Intention of Food Surplus through a Food-Sharing Platform. Sustainability. 2023; 15(17):13000. https://doi.org/10.3390/su151713000
Chicago/Turabian StyleHua, Nan, Randall Shannon, Murtaza Haider, and George P. Moschis. 2023. "Factors Influencing Purchase Intention of Food Surplus through a Food-Sharing Platform" Sustainability 15, no. 17: 13000. https://doi.org/10.3390/su151713000
APA StyleHua, N., Shannon, R., Haider, M., & Moschis, G. P. (2023). Factors Influencing Purchase Intention of Food Surplus through a Food-Sharing Platform. Sustainability, 15(17), 13000. https://doi.org/10.3390/su151713000

