Abstract
Glare is a kind of physiological phenomenon that influences occupants’ visual comfort. Discomfort glare scenes in comparison to other levels of glare have been difficult to estimate and need accurate and reliable metrics. In contemporary architecture, the glass façade is so popular since it can remarkably minimize energy consumption in buildings and maximize daylight utilization as a natural energy. However, it is necessary to consider occupants’ visual discomfort due to the daylighting glare risks during the initial stage of design. Since the measured glare metrics should have an acceptable correlation with the human subject data study, the agreement on the glare indices is complicated. This paper presents a comparison between subjective and simulation-based analysis of discomfort glare metrics in offices with a light shelf system. The discomfort glare metrics considered in this study include Daylight Glare Index (DGI), CIE Glare Index (CGI), Visual Comfort Probability (VCP), Unified Glare Rating (UGR), and Daylight Glare Probability (DGP). The parallel comparison was conducted by using simulation and questionnaire surveys to determine which criteria are more useful under different conditions. According to the findings, DGP yields the most reliable results in different levels of glare based on the subjective analysis and VCP has the lowest accuracy in each stage. UGR also has the highest accuracy rate for evaluating perceptible glare, DGI is applicable for assessing imperceptible glare, and CGI can be an acceptable index for approximating intolerable glare. The study results significantly reduce the complexity of the problem and can provide useful guidance for designers to select the most reliable glare metric based on climatic conditions.
1. Introduction
The design of buildings using daylighting-based strategies is very desirable [1]. Daylighting can significantly reduce the energy consumption of buildings and also has a positive impact on occupants’ visual comfort [2,3,4,5], but an inappropriate daylighting-based design can reduce this advantage [1,3,6,7]. Generally, office environments need careful daylighting design due to their function [6,8,9,10]. Employees’ productivity in offices directly affects the organization’s financial efficiency and overall growth [11,12,13]. At the same time, the minimum possible energy should be used in these environments [14]. Proper design of offices’ windows is one of the practical ways to exploit daylighting in office buildings. However, it does not provide satisfactory daylighting of deep spaces due to poor penetration and distribution of the illumination within the space and it can result in visual discomfort and local overheating [15,16]. Direct sunlight and high-brightness contrast also can increase the risk of discomfort glare in office buildings [4,17,18,19].
Glare is defined as “the sensation produced by luminance within the visual field that is sufficiently greater than the luminance to which the eyes are adapted to cause annoyance, discomfort or loss in visual performance and visibility” [16,20]. To solve this problem, light shelves, as a popular daylighting system, can be used in various shapes [21]. To properly design windows and sun shading devices we should consider glare risk and evaluate it via reliable indicators. Glare is a complex phenomenon and different approaches have been used in its evaluation to calculate the potential of causing discomfort. The following five indices are used for evaluating discomfort glare: Visual Comfort Probability (VCP), CIE Glare Index (CGI), Daylight Glare Index (DGI), Unified Glare Index, and Discomfort Glare Probability (DGP) [16,22,23,24].
- Visual Comfort Probability (VCP): This index initially was introduced in order to evaluate discomfort glare probability [16,25] and then it was edited for use in various lighting systems. VCP was only developed to evaluate typical sizes, such as ceiling-mounted lights with uniform illumination. Therefore, it is not suitable for evaluating non-uniform illuminance or for predicting daylight glare [26,27].
- CIE Glare Index (CGI): To correct the mathematical inconsistencies of the British Glare Index (BGI) for multiple glare sources, a new index was introduced, which was later accepted by the International Commission on Illumination (CIE), and called the CIE glare index [10,26,28].
- Discomfort Glare Index (DGI): This index is derived from the CGI and its purpose is to predict the glare caused by large glare sources such as a window [29]. The metric is based on subjective ratings from human subjects in a daylit office space. The DGI value is associated with different levels of discomfort glare. A value of 22 is considered a logically acceptable threshold [30,31,32].
- Unified Glare Rating (UGR): The value of this index varies between 10 (just imperceptible) and 34 (just intolerable). Similarly to the CGI, a value of 19 is usually considered the borderline between comfortable and discomfort glare [26,33,34].
- Daylight Glare Probability (DGP): To determine glare, DGP combines vertical eye illuminance with elements of existing glare indices. In comparison with the existing glare indices, DGP shows a very strong correlation with occupants’ glare perception [6,18,21,23,35]. A comparison between glare metrics values is tabulated in Table 1.
Table 1. Comparison between recommended thresholds of discomfort glare metrics.
While intolerable glare is easier to assess, disturbing glare has been rather difficult to estimate. Discomfort glare is a prevalent problem in office buildings and many research studies have been conducted on this issue [6,16]. A large number of glare metrics have been developed in order to correctly quantify and evaluate the different levels of glare scenes. To enrich the literature review and classify previously published works, some of the important published studies are classified in Table 2. The most important points of these documents are also presented in this table.
Table 2.
List of important published works in the field (E: educational, O: office, R: residential, T: test room).
Considering the reviewed literature, much research has been conducted on daylighting performance metrics and little research has been conducted on discomfort glare metrics. Moreover, the previous studies did not present a strong correlation between predicted and perceived visual comfort [23,24], and more extensive human-centric research is essential. Especially during the evaluation of discomfort glare metrics, there is obvious evidence confirming that the perceived glare in a controlled experimental environment differs from perceived glare in field situations, since in field studies there are inevitable differences between occupants’ emotions or behaviors, their metabolism rates, sky conditions, etc. [23]. As a result, it is currently rather difficult for the designer to decide which glare index to use [22,56].
So, it is necessary to investigate the performance of discomfort glare metrics from different points of view to find out the reliability rate of different glare metrics in the evaluation of occupants’ discomfort. This study aims to focus on this important issue and investigates the reliability of the discomfort glare metrics through simulation analysis and subjective surveys to rate the glare indicators. The research is also attempting to identify the most reliable glare metric for evaluating different glare scenes. For this purpose, an existing office building in Tehran was used as a case study and a developed questionnaire was used to collect the subjective data. Then the subjective data are compared with the simulation analysis to find out their correlation and inform the introduction of the most efficient discomfort glare metric in the office environment.
2. Methodology
This research aims to compare the reliability of discomfort glare metrics in order to rate existing visual comfort indices in office environments that are located in cold semi-arid climates. To this end, a subjective and simulation-based analysis was conducted for this study in five main steps: (1) an initial data collection through an environmental and climate dataset to identify the key characteristics of the case study location’s climate, (2) collecting the human subjective data through evaluating the filled out questionnaires, (3) simulating the case study via building simulation software, (4) normalizing the subjective and simulation-based data in order to compare the outputs directly and, (5) rating the glare metrics in terms of their correlation with human subjective data and their reliability in predicting glare scenes. Accordingly, the different steps of the research process are presented in Figure 1 to better understand the research flowchart.
Figure 1.
Different steps of the research process.
2.1. Initial Data Collection
2.1.1. Climatic Data of the Case Study Location
In this research, an office building in Tehran (Iran) was selected as the case study. According to the Köppen–Geiger climate classification [31], the B category (dry) accounts for 82.28% of Iran. In this study, Tehran is considered an example of this climate type. The climate characteristics of Tehran are summarized in Table 3. It is important to consider such information during the early design stage to avoid the occupants’ discomfort [57,58].
Table 3.
Köppen–Geiger climate classification of Tehran [19].
For running the simulation, the Tehran-Mehrabad 407,540 (ITMY) file is imported into the simulation software (Table 4), which is available to download from the EnergyPlus website. It should be noted that Tehran is the capital of Iran.
Table 4.
The weather file is provided by the EnergyPlus database for Tehran.
According to the statistics from meteorological stations collected by the Tehran International Exhibition for 18 years, 10 July to 10 August is the overall warmest period for Tehran, with an average temperature of 35.6 °C, and February is recorded as the coldest month of the year, with an average minimum temperature of −0.7 °C [59]. The window and light shelf are positioned on the south façade, since the south-facing surfaces in Tehran receive more daylight due to the sun’s path [60], as it is illustrated in Figure 2.
Figure 2.
Sun path diagram for Tehran during a year.
Iran has three light zones and the city of Tehran belongs to the 3rd zone [61]. The intensity of natural light during the day, throughout Iran, is between 4000 and 40,000 lux. In Table 5, daylight distribution hours are divided into four parts. There are approximately 3800 h of sunlight per year in Tehran.
Table 5.
Distribution of daylight illuminance in Tehran as a representative of the 3rd zone of Iran [62].
According to weather data, the potential of global solar radiation in Tehran is significant. Maximum and minimum direct radiation occurs in July and December, respectively. As can be observed from Table 6, the maximum and the minimum solar radiation occur in August and December, respectively.
Table 6.
The hours of sunshine in Tehran [19].
2.1.2. Physical Characteristics of the Case Study
It was assumed that the office unit was located in the mid-level of the building. Thus, only the external wall with a window has heat transfer, and all of the other room enclosures are internal ones without heat transfer. The office room was modeled using the Rhino 7 software, as presented in Figure 3.
Figure 3.
The office room 3D elevation (top-left), interior photo (top-right), site plan (middle), floor plan (bottom-right), section, and detail of the light shelf (bottom-left).
The material characteristics of this room are based on the Iranian National Building Regulations [63], which are tabulated in Table 7. The thermal characteristics of the construction, presented in Table 7, are based on the ASHRAE 90.1-2010 [64]. Hoseinzadeh et al. compared ASHRAE and Iran’s national standard materials and determined that the ASHRAE proposed material performs better than the other [65].
Table 7.
Case study material specifications [63].
Setpoint temperatures for heating and cooling were set to 22 °C and 26 °C, respectively, from 8:00 to 17:00 on weekdays only. It is also worth mentioning that Iranian weekdays start from Saturday to Wednesday. On the other hand, the setback temperatures for heating and cooling were 18 °C and 30 °C, respectively, outside of working hours. It was presumed that five occupants with 125 W/person activity levels were in the room. The occupants’ CLO value (level of clothing) was adapted from the Dynamic ASHRAE 55 Clothing Model [66,67]. The occupancy, lighting, and electrical equipment schedules were set according to the weekdays in Iran, as shown in Figure 4.
Figure 4.
The schedule of the office’s occupancy, lighting, and electrical equipment.
The main parameters of the base model are described in Table 8 and the reflectance value for different surfaces of the office room is also shown in Table 9.
Table 8.
Characteristics of the base model.
Table 9.
Reflectance value for different surfaces of the case study [63].
The room’s electrical equipment was only available during working hours and consumed 450 W constantly. A 500 Watts fluorescent lighting system was used during office hours. Its power was controlled through an automatic dimmer. The sensor was installed in the mid-level of the room and at desk height (0.8 m above the floor) [67].
2.2. Subjective Data Collection
For collecting subjective data, a developed questionnaire was used and 38 respondents (20 men and 18 women) participated. All the participants had worked in the office for at least 6 months. The range of subjects’ age was 20–30 years old. The questionnaire was a modified version of the one that was already developed by Pour Ahmadi et al. [15] and includes different aspects that can be categorized into personal information, general lighting, and perception of glare during working hours. The participants also provided their judgment on discomfort glare categories from imperceptible glare to intolerable glare, as shown in Figure 5.
Figure 5.
Questionnaire blank form.
2.3. Simulation Data Set
Rhinoceros is a computer-aided design (CAD) application developed by Robert McNeel & Associates and is based on the NURBS numerical model [68]. Robert McNeel & Associates [69] have created Grasshopper as a visual programming language plugin for Rhino, which provides parametric evaluation [70]. The Honeybee plugin was first introduced by Mustafa Roudsari in 2013 for energy analysis. To yield the correct answers, selecting suitable simulation software is vital. In this study, the Grasshopper 1.0.0007 version of Rhino 6 (SR16) has been applied for developing the parametric model, and visual analysis has been conducted with the assistance of the Honeybee version of 0.0.66 [2,71]. The simulation was conducted over 15 days, from 1 January to 15 January, under different sky models (overcast, partly cloudy, and clear skies). In the study, the following radiance parameters were used, as they are presented in Table 10.
Table 10.
The considered radiance parameters for the simulation.
2.4. Analysis Process
The metrics considered in this study were DGI, CGI, VCP, UGR, and DGP. The value ranges of these metrics were adjusted based on four levels of glare (i.e., just imperceptible, just acceptable, just uncomfortable, and just intolerable) (Table 1). To compare data results directly, the considered glare indices were normalized and rescaled between the values of 0 and 1. This means that the smallest value (0) indicates just imperceptible glare and the largest value (1) indicates just intolerable glare. The normalization procedure is based on Jakubiec and Reinhart’s study (2012) [72], so accordingly, DGI was normalized by multiplying by a factor of 0.01452, and UGR and CGI results were normalized by multiplying by a factor of 0.01607. The VCP results were also normalized by subtracting its value divided by 100 from 1. Since the range value of DGP is always between 0 and 1, it does not require normalization.
2.5. Discomfort Glare Metrics Rating Process
The normalization factors were defined according to the just intolerable level of DGP. The human subjective data derived from questionnaires were coupled with normalized indices to compare glare metrics with questionnaires output. Hence, the just imperceptible answers were coupled with the range below 0.35, the range of 0.35–0.40 was coupled with the just acceptable answers, the just uncomfortable answers were paired with the range of 0.40–0.45, and the just intolerable answers were paired with the range above 0.45.
3. Results
As mentioned in the Section 2, the data were collected from the questionnaires and then compared to the analysis derived from the simulation. The subjective data analysis was coupled with the normalized indicators for comparing the glare metrics with the questionnaire output. The comparison of predicted glare metrics and perceived glare metrics is illustrated in Figure 6, and each of the glare ranges is shown in a different color. It is important to mention that the evaluations were conducted from 8:00 to 17:00 over six different days (clear or sunny, partly cloudy, partly cloudy to at times cloudy, mostly or mainly cloudy, cloudy and overcast sky).
Figure 6.
Comparison of subjective evaluation and discomfort glare metrics (<0.35: Imperceptible, 0.35–0.4: Acceptable, 0.4–0.45: Disturbing, >0.45: Intolerable).
The subjective glare evaluation data were compared with the existing discomfort glare metrics to determine which glare index had the best correlation with the human subjective evaluations in each glare scene, as presented in Figure 7.
Figure 7.
Correlation of subjective evaluation and discomfort glare metrics in different glare ratings.
From the results, it is clear that in each glare scene, only one or at most two indicators were correctly aligned with the subjective evaluation, and in some scenes, even none of the indicators followed the subjective evaluation. The results support the previous findings which state that there are wide contradictions between visual metrics in the evaluation of discomfort glare. The rate of accuracy of each discomfort glare index is compared in Figure 8.
Figure 8.
The accuracy rate of discomfort glare metrics in comparison with subjective data.
Based on the results, DGP shows the highest accuracy rate (about 75.2%) among the other discomfort glare metrics and VCP has the lowest accuracy rate (about 11.3%). On the other hand, the CGI, UGR, and DGI accuracy rates are 24.7%, 27.6%, and 41.8%, respectively. Amongst the glare metrics, DGP is the only glare index that has an accuracy rate above 50%. For better analysis, the simulated glare scenes were classified into four different ratings (imperceptible, perceptible, disturbing, and intolerable) regarding subjective evaluations.
At first, the imperceptible glare scenes were analyzed and reported, which is illustrated in Figure 9. As can be observed from Figure 9, DGP shows a very high accuracy (36.4%) in the evaluation of imperceptible glare and DGI also has an acceptable accuracy (29.1%). Based on the study findings, it is evident that DGP and DGI are capable of suitable evaluation in imperceptible glare scenes. On the other hand, VCP, UGR, and CGI have a lower accuracy rate compared to DGP and DGI.
Figure 9.
The accuracy rates of glare metrics in the evaluation of different glare scenes.
In perceptible glare evaluation, UGR has the most accuracy (33.1%). Accordingly, DGI and CGI show approximately the same result for the evaluation of perceptible glare. In the evaluation of disturbing glare, DGP has the highest accuracy rate (38.2%), followed by DGI (23%), CGI (18.9%), DGP (11.8%), and VCP (8.1%). Finally, for the evaluation of intolerable glare scenes, DGP has the highest accuracy rate (40.9%), and subsequently, CGI has the highest accuracy rate after DGP (38.4%). Among the five discomfort glare metrics, DGI has the lowest level of accuracy (1.7%) in the assessment of intolerable glare. Based on the accuracy rate analysis, existing glare indices have different evaluation performances in various conditions:
- DGP is the most reliable index in the evaluation of imperceptible, disturbing, and intolerable glare conditions, but its performance for assessing perceptible glare scenes is relatively weak. From the results, it is obvious that DGP has the highest correlation with human subjective evaluations to a large extent.
- UGR has the highest accuracy rate for evaluating perceptible glare scenes and has an acceptable performance in the evaluation of disturbing glare.
- DGI has very high accuracy in the assessment of imperceptible glare scenes, but it shows weak performance in disturbing glare evaluation.
- CGI has the best performance in the assessment of annoying glare and its accuracy rate for the rest of the glare scenes is low.
- Finally, VCP has the lowest accuracy rate in the evaluation of different glare ratings, and it confirms the previous findings that indicated that VCP is not suitable for assessing daylight glare.
4. Discussion
4.1. Implications and Key Findings of the Study
In contemporary architecture, the glass façade is so popular since it can remarkably minimize energy consumption in buildings and maximize daylight utilization as a natural energy. It is generally accepted that daylighting design and implementation in buildings can improve occupants’ comfort, the efficiency of employees, and users’ mental health [1,3,6,18,19,46,47,49,51,53,54,73]. However, it is necessary to consider occupants’ visual discomfort due to the daylighting glare risks during the initial stage of design. Based on recent investigations, discomfort glare is a prevalent problem in many offices, due to the wide use of glazed façades [6,52].
So, various daylighting control systems have been developed to redirect or block the sunlight. Among different daylighting systems, light shelves have more capability to address visual comfort demands, along with enhancing energy efficiency due to their physical adaptation compared to fixed systems [34,71]; however, they can either be a great opportunity or a huge threat depending on their design [27,45,46,47,50,74]. With the advancement of shading device technology in office buildings, researchers have tended to conduct more research into daylighting glare and its related issues. Accordingly, a reliable metric is needed for evaluating glare in order to design an appropriate shading system.
Since the measured glare metrics should have an acceptable correlation with the human subject data, the agreement on the glare indices is complicated. Although many researchers have evaluated the current visual metrics to develop them, the existing visual metrics have contradictions in a similar level of glare. These conflicts have stemmed from the fact that glare is a subjective phenomenon [4,16,31]. Although many studies have been conducted into the validation of glare indicators, no clear guidelines have yet been provided. So, it is relatively difficult for the designer to select the appropriate glare index in various conditions.
From the study findings, it is clear that only one or two discomfort glare metrics were precisely aligned with the subjective human study data, and in some cases, none of the metrics were in agreement with the subjective evaluations. Our results support the previous research which stated that the visual metrics have wide contradictions in the evaluation of discomfort glare [16,18,56]. Each glare metric has its own weakness and is limited to specific indoor environmental conditions. This is because the position and the size of the glare source are not static during time intervals [34]. We confirmed that the accuracy rate of DGI in evaluating perceptible, disturbing, and intolerable glare is about 13.5%. This means that DGI overestimates glare scenes and shows a low accuracy rate in evaluating glare scenes. Although it shows a high accuracy rate in imperceptible glare scenes [23]. The results of this study can be added to the previous research because it presents the strengths and limitations of existing visual metrics.
4.2. Limitations and Future Research Recommendations
The following recommendations practically express the suggestions of this research:
- According to the results, most of the current glare indices show a low correlation with human subjective data, and there is a high contradiction between different levels of predicted and perceived glare. Since glare is a kind of subjective phenomenon, the policymakers on building energy codes should be encouraged to involve more human-centered factors in regulating visual metrics, hence the contradictions are eliminated.
- For the subjective approach, we utilized a developed questionnaire to collect human subjective data. To yield a better outcome, it is recommended to use smart building sensors such as image-based sensing technologies and surveying methods simultaneously. Sensing technology helps to monitor building occupancy data and collect occupancy-related information more precisely.
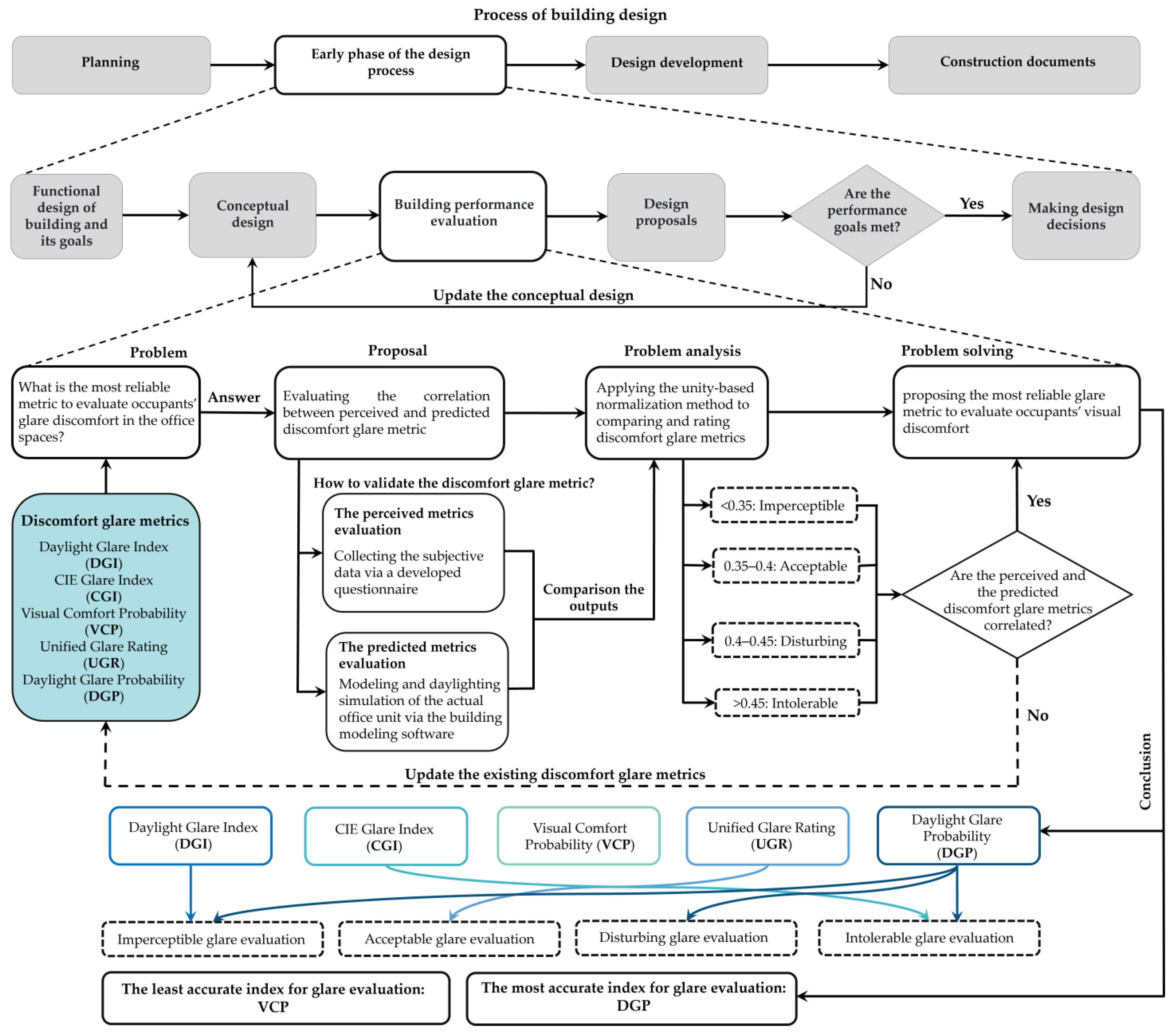
The results guide architects and building designers to select suitable indices regarding the purpose of the project. As mentioned before, it is necessary to consider occupants’ visual discomfort due to the daylighting glare risks during the initial stage of design, and designing an effective daylighting system is related to the building performance process, so we propose a roadmap to policymakers for making the best decisions in the process of building design in Figure 10.
Figure 10.
The proposed roadmap to policymakers for selecting the appropriate glare metrics in the evaluation of occupants’ visual comfort.
The following limitations also can be addressed in future research:
- As mentioned before, our case study was located in a semi-arid climate and the research outcomes can be practical in similar climates. Further studies should confirm these novel findings by conducting research in similar climatic conditions.
- The main common feature among glare indices is their dependency on the occupants, although the main attention of this paper is on office buildings with fixed light shelves. Further research could be conducted to investigate the performance of glare indices in office buildings with dynamic light shelf systems to evaluate visual metrics according to changing conditions and compare the results with the current study’s findings, since applying these metrics in other setups might not end with the same results.
5. Conclusions
The analysis performed in this research shows that the existing discomfort glare metrics need to be developed according to the subjective data to find the best correlation between the predicting and perceiving glare evaluations. In particular, the following key findings emerged from the study:
- According to the results, only one or two discomfort glare metrics are correlated with human subjective data in each stage, and in some cases none of the metrics are in alignment with the survey results. So, this finding supports the previous research which stated that the glare indices have wide contradictions in discomfort glare evaluations. There is no significant relationship between subjective and simulation-based analysis of discomfort glare metrics in different glare ratings.
- At almost all different levels of glare, comparing the subjective and simulation analysis of visual criteria indicated that DGP is the most accurate and reliable index for assessing glare and has the highest correlation with human subject data. However, some of the discomfort glare metrics in the special condition had better performance in glare evaluation. For example, UGR had the highest accuracy rate for evaluating perceptible glare level, DGI was applicable for imperceptible glare assessment, and the best discomfort glare metric in assessing intolerable glare was CGI.
- Based on the obtained results from the comparison of glare metrics with surveying outcomes, VCP has the least correlation with subjective evaluation and its’ assessment accuracy in each level of glare is very low. So, VCP is not appropriate for discomfort glare evaluation in offices with a light shelf system and needs deep research to consider suitable human-centered design factors for development in the future.
- The study indicated that there are highly significant differences between the subjective and simulation-based analysis of visual metrics in offices using light shelf systems. Although, for a more accurate investigation, it would be better to consider two or more glare indices simultaneously to alleviate this contradiction.
A set of recommendations is presented in this study that should be used by architects during the early design stage to create more efficient places to work.
Author Contributions
Software, H.S.; Validation, H.S.; Formal analysis, M.R.; Investigation, P.R.; Writing—original draft, F.R.; Project administration, A.F. All authors have read and agreed to the published version of the manuscript.
Funding
This research received no external funding.
Institutional Review Board Statement
The study was conducted in accordance with the rules of the Declaration of Helsinki of 1975 (https://www.wma.net/what-we-do/medical-ethics/declaration-of-helsinki/ (accessed on 27 June 2023)), revised in 2013.
Informed Consent Statement
All subjects gave their informed consent for inclusion before they participated in the study.
Data Availability Statement
Not applicable.
Conflicts of Interest
The authors declare no conflict of interest.
References
- Sabbagh, M.; Mandourah, S.; Hareri, R. Light Shelves Optimization for Daylight Improvement in Typical Public Classrooms in Saudi Arabia. Sustainability 2022, 14, 13297. [Google Scholar] [CrossRef]
- Sun, C.; Liu, Q.; Han, Y. Many-objective optimization design of a public building for energy, daylighting and cost performance improvement. Appl. Sci. 2020, 10, 2435. [Google Scholar] [CrossRef]
- Fernandes, L.L.; Lee, E.S.; Thanachareonkit, A.; Selkowitz, S.E. Potential annual daylighting performance of a high-efficiency daylight redirecting slat system. Build. Simul. 2021, 14, 495–510. [Google Scholar] [CrossRef]
- Sorooshnia, E.; Rashidi, M.; Rahnamayiezekavat, P.; Rezaei, F.; Samali, B. Optimum external shading system for counterbalancing glare probability and daylight illuminance in Sydney’s residential buildings. Eng. Constr. Archit. Manag. 2021, 30, 296–320. [Google Scholar] [CrossRef]
- Al-masrani, S.M.; Al-obaidi, K.M.; Azizah, N.; Isma, M.I.A. Design optimisation of solar shading systems for tropical o ffi ce buildings: Challenges and future trends. Sol. Energy 2018, 170, 849–872. [Google Scholar] [CrossRef]
- Brzezicki, M. An evaluation of useful daylight illuminance in an office room with a light shelf and translucent ceiling at 51° n. Buildings 2021, 11, 494. [Google Scholar] [CrossRef]
- Bakmohammadi, P.; Noorzai, E. Investigating the optimization potential of daylight, energy and occupant satisfaction performance in classrooms using innovative photovoltaic integrated light shelf systems. Sci. Technol. Built Environ. 2022, 28, 467–482. [Google Scholar] [CrossRef]
- Chinazzo, G.; Wienold, J.; Andersen, M. Daylight affects human thermal perception. Sci. Rep. 2019, 9, 13690. [Google Scholar] [CrossRef]
- Kwon, M.; Remoy, H.; van den Bogaard, M. Influential design factors on occupant satisfaction with indoor environment in workplaces. Build. Environ. 2019, 157, 356–365. [Google Scholar] [CrossRef]
- Lim, Y.-W.; Heng, C.Y.S. Dynamic internal light shelf for tropical daylighting in high-rise office buildings. Build. Environ. 2016, 106, 155–166. [Google Scholar] [CrossRef]
- Albuainain, N.; Sweis, G.; AlBalkhy, W.; Sweis, R.; Lafhaj, Z. Factors Affecting Occupants’ Satisfaction in Governmental Buildings: The Case of the Kingdom of Bahrain. Buildings 2021, 11, 231. [Google Scholar] [CrossRef]
- Sadick, A.-M.; Kpamma, Z.E.; Agyefi-Mensah, S. Impact of indoor environmental quality on job satisfaction and self-reported productivity of university employees in a tropical African climate. Build. Environ. 2020, 181, 107102. [Google Scholar] [CrossRef]
- Kozusznik, M.W.; Maricutoiu, L.P.; Peiro, J.M.; Virga, D.M.; Soriano, A.; Mateo-Cecilia, C. Decoupling Office Energy Efficiency From Employees’ Well-Being and Performance: A Systematic Review. Front. Psychol. 2019, 10, 293. [Google Scholar] [CrossRef]
- Settino, J.; Carpino, C.; Perrella, S.; Arcuri, N. Multi-Objective Analysis of a Fixed Solar Shading System in Different Climatic Areas. Energies 2020, 13, 3249. [Google Scholar] [CrossRef]
- Pourahmadi, M.; Khanmohamadi, M.; Mozafar, F. Investigation the Performance of Glare Indices in Iran’s Hot and Dry Climate. J. Environ. Sci. Technol. 2021, 23, 41–52. [Google Scholar]
- Khanmohamadi, M.; Pourahmadi, F.M. Windows optimization based on the glare performance in educational building of Iran hot and dry climate. J. Sustain. Archit. Urban Des. 2019, 7, 113–128. [Google Scholar] [CrossRef]
- Pilechiha, P.; Mahdavinejad, M.; Pour Rahimian, F.; Carnemolla, P.; Seyedzadeh, S. Multi-objective optimisation framework for designing office windows: Quality of view, daylight and energy efficiency. Appl. Energy 2020, 261, 114356. [Google Scholar] [CrossRef]
- Bahdad, A.A.S.; Fadzil, S.F.S.; Onubi, H.O.; BenLasod, S.A. Sensitivity analysis linked to multi-objective optimization for adjustments of light-shelves design parameters in response to visual comfort and thermal energy performance. J. Build. Eng. 2021, 44, 102996. [Google Scholar] [CrossRef]
- Ziaee, N.; Vakilinezhad, R. Multi-objective optimization of daylight performance and thermal comfort in classrooms with light-shelves: Case studies in Tehran and Sari, Iran. Energy Build. 2022, 254, 111590. [Google Scholar] [CrossRef]
- Tzouvaras, C.; Dimara, A.; Papaioannou, A.; Karatzia, K.; Anagnostopoulos, C.-N.; Krinidis, S.; Arvanitis, K.I.; Ioannidis, D.; Tzovaras, D. A Guide to Visual Comfort: An Overview of Indices and Its Applications. In Proceedings of the IFIP International Conference on Artificial Intelligence Applications and Innovations, León, Spain, 14–17 June 2023; Springer: Berlin/Heidelberg, Germany, 2023; pp. 183–194. [Google Scholar]
- Warrier, G.A.; Raphael, B. Performance evaluation of light shelves. Energy Build. 2017, 140, 19–27. [Google Scholar] [CrossRef]
- Hamedani, Z.; Solgi, E.; Skates, H.; Hine, T.; Fernando, R.; Lyons, J.; Dupre, K. Visual discomfort and glare assessment in office environments: A review of light-induced physiological and perceptual responses. Build. Environ. 2019, 153, 267–280. [Google Scholar] [CrossRef]
- Van Den Wymelenberg, K.; Inanici, M. A Critical Investigation of Common Lighting Design Metrics for Predicting Human Visual Comfort in Offices with Daylight. Leukos 2014, 10, 145–164. [Google Scholar] [CrossRef]
- Hirning, M.B.; Isoardi, G.L.; Coyne, S.; Garcia Hansen, V.R.; Cowling, I. Post occupancy evaluations relating to discomfort glare: A study of green buildings in Brisbane. Build. Environ. 2013, 59, 349–357. [Google Scholar] [CrossRef]
- Guth, S.K. A method for the evaluation of discomfort glare. Illum. Eng. 1963, 58, 351–364. [Google Scholar]
- Faraji, A.; Rashidi, M.; Rezaei, F. A Meta-Synthesis Review of Occupant Comfort Assessment in Buildings (2002–2022). Sustainability 2023, 15, 4303. [Google Scholar] [CrossRef]
- Lim, Y.-W.; Kandar, M.Z.; Ahmad, M.H.; Ossen, D.R.; Abdullah, A.M. Building façade design for daylighting quality in typical government office building. Build. Environ. 2012, 57, 194–204. [Google Scholar] [CrossRef]
- Einhorn, H.D. A new method for the assessment of discomfort glare. Light. Res. Technol. 1969, 1, 235–247. [Google Scholar] [CrossRef]
- Tuaycharoen, N.; Tregenza, P.R. View and discomfort glare from windows. Light. Res. Technol. 2007, 39, 185–198. [Google Scholar] [CrossRef]
- Chauvel, P.; Collins, J.B.; Dogniaux, R.; Longmore, J. Glare from windows: Current views of the problem. Light. Res. Technol. 1982, 14, 31–46. [Google Scholar] [CrossRef]
- Naderi, E.; Sajadi, B.; Behabadi, M.A.; Naderi, E. Multi-objective simulation-based optimization of controlled blind specifications to reduce energy consumption, and thermal and visual discomfort: Case studies in Iran. Build. Environ. 2020, 169, 106570. [Google Scholar] [CrossRef]
- Valitabar, M.; GhaffarianHoseini, A.; GhaffarianHoseini, A.; Attia, S. Advanced control strategy to maximize view and control discomforting glare: A complex adaptive façade. Archit. Eng. Des. Manag. 2022, 18, 829–849. [Google Scholar] [CrossRef]
- Linney, A.S. Maximum Luminances and Luminance Ratios and Their Impact on Users’ Discomfort Glare Perception and Productivity in Daylit Offices: Testing the Hypothesis: Maximum Luminance and Ratio Recommendations for Visual Comfort Should Be Specific to the Luminous. 2008. Available online: https://openaccess.wgtn.ac.nz/articles/thesis/Maximum_Luminances_and_Luminance_Ratios_and_their_Impact_on_Users_Discomfort_Glare_Perception_and_Productivity_in_Daylit_Offices_Testing_the_Hypothesis_Maximum_Luminance_and_Ratio_Recommendations_For_Visual_Comfort_Should_be_Specific_to_the/16946593 (accessed on 27 June 2023).
- Tabadkani, A.; Roetzel, A.; Li, H.X.; Tsangrassoulis, A. Daylight in Buildings and Visual Comfort Evaluation: The Advantages and Limitations. J. Daylighting 2021, 8, 181–203. [Google Scholar] [CrossRef]
- Wienold, J.; Christoffersen, J. Towards a New Daylight Glare Rating. Lux Europa, Berlin. 2005, pp. 157–161. Available online: https://www.researchgate.net/publication/313608753_Towards_a_new_daylight_glare_rating (accessed on 27 June 2023).
- Commission Internationale de l’é clairage. Discomfort Glare in the Interior Working Environment; CIE: Vienna, Austria, 1983. [Google Scholar]
- Guth, S.K. Outline of a standard procedure for computing visual comfort ratings for interior lighting. Illum. Eng. 1966, 61, 634–642. [Google Scholar]
- Cai, H.; Chung, T. Evaluating discomfort glare from non-uniform electric light sources. Light. Res. Technol. 2013, 45, 267–294. [Google Scholar] [CrossRef]
- Jakubiec, J.A.; Reinhart, C.F. The ‘adaptive zone’–A concept for assessing discomfort glare throughout daylit spaces. Light. Res. Technol. 2012, 44, 149–170. [Google Scholar] [CrossRef]
- Hopkinson, R.G. Glare from daylighting in buildings. Appl. Ergon. 1972, 3, 206–215. [Google Scholar] [CrossRef]
- CIE. 117: Discomfort Glare in Interior Lighting; CIE: Vienna, Austria, 1995. [Google Scholar]
- Wienold, J.; Christoffersen, J. Evaluation methods and development of a new glare prediction model for daylight environments with the use of CCD cameras. Energy Build. 2006, 38, 743–757. [Google Scholar] [CrossRef]
- Lee, H.; Zhao, X.; Seo, J. A Study of Optimal Specifications for Light Shelves with Photovoltaic Modules to Improve Indoor Comfort and Save Building Energy. Int. J. Environ. Res. Public Health 2021, 18, 2574. [Google Scholar] [CrossRef]
- Lee, H. A Basic Study on the Performance Evaluation of a Movable Light Shelf with a Rolling Reflector That Can Change Reflectivity to Improve the Visual Environment. Int. J. Environ. Res. Public Health 2020, 17, 8338. [Google Scholar] [CrossRef]
- Raphael, B. Active Control of Daylighting Features in Buildings. Comput. Civ. Infrastruct. Eng. 2011, 26, 393–405. [Google Scholar] [CrossRef]
- Lim, T.; Yim, W.S.; Kim, D.D. Evaluation of daylight and cooling performance of shading devices in residential buildings in South Korea. Energies 2020, 13, 4749. [Google Scholar] [CrossRef]
- Assimakopoulos, M.N.; De Masi, R.F.; de Rossi, F.; Ferrante, A.; Fotopoulou, A.; Papadaki, D.; Ruggiero, S.; Vanoli, G.P. Application of light shelves in a refurbished student dormitory: Energy, lightings and comfort aspects. Energy Rep. 2021, 7, 253–258. [Google Scholar] [CrossRef]
- Mesloub, A.; Ghosh, A. Daylighting performance of light shelf photovoltaics (LSPV) for office buildings in hot desert-like regions. Appl. Sci. 2020, 10, 7959. [Google Scholar] [CrossRef]
- Lim, Y.W.; Ahmad, M.H. The effects of direct sunlight on light shelf performance under tropical sky. Indoor Built Environ. 2015, 24, 788–802. [Google Scholar] [CrossRef]
- Ruggiero, S.; Assimakopoulos, M.N.; De Masi, R.F.; De Rossi, F.; Fotopoulou, A.; Papadaki, D.; Vanoli, G.P.; Ferrante, A. Multi-disciplinary analysis of light shelves application within a student dormitory refurbishment. Sustainability 2021, 13, 8251. [Google Scholar] [CrossRef]
- Meresi, A. Evaluating daylight performance of light shelves combined with external blinds in south-facing classrooms in Athens, Greece. Energy Build. 2016, 116, 190–205. [Google Scholar] [CrossRef]
- Al-Sallal, K.A. Easing high brightness and contrast glare problems in universal space design studios in the UAE: Real models testing. Renew. Energy 2006, 31, 617–630. [Google Scholar] [CrossRef]
- Öner, M.; Kazanasmaz, T. Illuminance and luminance based ratios in the scope of performance testing of a light shelf-reflective louver system in a library reading room. Light Eng. 2019, 27, 39–46. [Google Scholar] [CrossRef]
- Cheong, K.H.; Teo, Y.H.; Koh, J.M.; Acharya, U.R.; Man Yu, S.C. A simulation-aided approach in improving thermal-visual comfort and power efficiency in buildings. J. Build. Eng. 2020, 27, 100936. [Google Scholar] [CrossRef]
- Ebrahimi-Moghadam, A.; Ildarabadi, P.; Aliakbari, K.; Arabkoohsar, A.; Fadaee, F. Performance analysis of light shelves in providing visual and thermal comfort and energy savings in residential buildings. J. Braz. Soc. Mech. Sci. Eng. 2020, 42, 484. [Google Scholar] [CrossRef]
- Suk, J.Y.; Schiler, M.; Kensek, K. Investigation of existing discomfort glare indices using human subject study data. Build. Environ. 2017, 113, 121–130. [Google Scholar] [CrossRef]
- Golabchi, M.; Faraji, A. Project Strategic Management; University of Tehran Press: Tehran, Iran, 2010. [Google Scholar]
- Faraji, A.; Rashidi, M.; Agha, T.M.H.; Rahnamayiezekavat, P.; Samali, B. Quality Management Framework for Housing Construction in a Design-Build Project Delivery System: A BIM-UAV Approach. Buildings 2022, 12, 554. [Google Scholar] [CrossRef]
- Bakmohammadi, P.; Noorzai, E. Optimization of the design of the primary school classrooms in terms of energy and daylight performance considering occupants’ thermal and visual comfort. Energy Rep. 2020, 6, 1590–1607. [Google Scholar] [CrossRef]
- Nakhaee Sharif, A.; Keshavarz Saleh, S.; Afzal, S.; Shoja Razavi, N.; Fadaei Nasab, M.; Kadaei, S. Evaluating and Identifying Climatic Design Features in Traditional Iranian Architecture for Energy Saving (Case Study of Residential Architecture in Northwest of Iran). Complexity 2022, 2022, 3522883. [Google Scholar] [CrossRef]
- Abravesh, M.; Bueno, B.; Heidari, S.; Kuhn, T.E. A method to evaluate glare risk from operable fenestration systems throughout a year. Build. Environ. 2019, 160, 106213. [Google Scholar] [CrossRef]
- Jalali, Z.; Noorzai, E.; Heidari, S. Design and optimization of form and facade of an office building using the genetic algorithm. Sci. Technol. Built Environ. 2020, 26, 128–140. [Google Scholar] [CrossRef]
- Iranian National Building Code, Part 19: Energy Conservation; Ministry of Roads and Urban Development: Tehran, Iran, 2020.
- ANSI/ASHRAE. Pnnl-255130. ANSI/ASHRAE/IES Standard 90.1-2010 Performance Rating Method Reference Manual. May 2016. Available online: http://www.pnnl.gov/main/publications/external/technical_reports/PNNL-25130.pdf (accessed on 21 May 2023).
- Hoseinzadeh, P.; Khalaji Assadi, M.; Heidari, S.; Khalatbari, M.; Saidur, R.; Haghighat Nejad, K.; Sangin, H. Energy performance of building integrated photovoltaic high-rise building: Case study, Tehran, Iran. Energy Build. 2021, 235, 110707. [Google Scholar] [CrossRef]
- Liaison, S.; Jakob, F.E.; Dunn, W.A.; Brager, G.S.; Brown, K.A.; Clark, D.R.; Deringer, J.J.; Hogeling, J.J.; Int-hout, D.; Jones, B.W.; et al. ASHRAE STANDARD Thermal Environmental Conditions for Human Occupancy. 2004, Volume 2004. Available online: http://www.ditar.cl/archivos/Normas_ASHRAE/T0080ASHRAE-55-2004-ThermalEnviromCondiHO.pdf (accessed on 27 June 2023).
- USDOE. Input Output Reference. The Encyclopedic Reference to EnergyPlus Input and Output. 2019, pp. 1996–2016. Available online: https://energyplus.net/assets/nrel_custom/pdfs/pdfs_v9.6.0/InputOutputReference.pdf (accessed on 27 June 2023).
- NOVEDGE. Rhino 6 For Windows and Mac. 2020. Available online: https://novedge.com/products/2217 (accessed on 27 June 2023).
- Talaei, M.; Mahdavinejad, M.; Azari, R.; Prieto, A.; Sangin, H. Multi-objective optimization of building-integrated microalgae photobioreactors for energy and daylighting performance. J. Build. Eng. 2021, 42, 102832. [Google Scholar] [CrossRef]
- Rabie, S.; Sangin, H.; Zandieh, M. The Orientation of Village, the Most Important Factor in Rural Sustainability in Cold Climate (Case study: Masuleh and Uramantakht). J. Sol. Energy Res. 2021, 6, 761–776. [Google Scholar]
- Tabadkani, A.; Valinejad Shoubi, M.; Soflaei, F.; Banihashemi, S. Integrated parametric design of adaptive facades for user’s visual comfort. Autom. Constr. 2019, 106, 102857. [Google Scholar] [CrossRef]
- Jakubiec, J.A.; Reinhart, C.F. Towards Validated Urban Photovoltaic Potential and Solar Radiation Maps Based on Lidar Measurements, GIS Data, and Hourly Daysim Simulations. Proceedings of Simbuild, Madison. 2012. Available online: https://web.mit.edu/sustainabledesignlab/publications/SimBuild2012_jakubiec,reinhart_towards-validated-urban-solar-radiation-maps.pdf (accessed on 27 June 2023).
- Kontadakis, A.; Tsangrassoulis, A.; Doulos, L.; Zerefos, S. A review of light shelf designs for daylit environments. Sustainability 2018, 10, 71. [Google Scholar] [CrossRef]
- Faraji, A.; Rashidi, M.; Rezaei, F.; Sorooshnia, E. Determining Appropriate Thermal Comfort Period based on PET and PMV using the RayMan Model: A Case Study in the Subtropical City of Sari. Iran Univ. Sci. Technol. 2022, 32, 3. [Google Scholar] [CrossRef]
Disclaimer/Publisher’s Note: The statements, opinions and data contained in all publications are solely those of the individual author(s) and contributor(s) and not of MDPI and/or the editor(s). MDPI and/or the editor(s) disclaim responsibility for any injury to people or property resulting from any ideas, methods, instructions or products referred to in the content. |
© 2023 by the authors. Licensee MDPI, Basel, Switzerland. This article is an open access article distributed under the terms and conditions of the Creative Commons Attribution (CC BY) license (https://creativecommons.org/licenses/by/4.0/).









