Next Article in Journal
Novelty and Sustainability: The Generation Process of Original Business Model Innovation
Next Article in Special Issue
A Sustainable Residential Building Model in North Iraq by Considering Occupant Behaviour, Sociocultural Needs, and the Impact on Energy Use
Previous Article in Journal
Discriminatory Pricing Strategy for Sustainable Tourism in Theme Parks considering Visitors’ Price Fairness and Service Value Perceptions
Previous Article in Special Issue
Subjective and Simulation-Based Analysis of Discomfort Glare Metrics in Office Buildings with Light Shelf Systems
 
 
Font Type:
Arial Georgia Verdana
Font Size:
Aa Aa Aa
Line Spacing:
Column Width:
Background:
Concept Paper

Recycling of Tire Waste Using Pyrolysis: An Environmental Perspective

1
Sustainable Environment and Energy Systems (SEES) Graduate Program, Middle East Technical University, Northern Cyprus Campus, Mersin 99738, Turkey
2
School of the Built Environment and Architecture, London South Bank University, 103 Borough Road, London SE1 0AA, UK
3
Department of Architecture, College of Architecture and Design, Prince Mohammad bin Fahd University, Dhahran 34754, Saudi Arabia
4
Civil Engineering Program, Middle East Technical University, Northern Cyprus Campus, Mersin 99738, Turkey
*
Author to whom correspondence should be addressed.
Sustainability 2023, 15(19), 14178; https://doi.org/10.3390/su151914178
Submission received: 29 June 2023 / Revised: 18 September 2023 / Accepted: 19 September 2023 / Published: 25 September 2023

Abstract

:
End-of-life tires are a common and hazardous type of waste. According to estimates, over 2 billion tires are produced each year, and all of these tires will eventually be discarded as waste. Landfilling waste tires is strictly prohibited by the regulations of the European Union and the Environmental Protection Agency; they should be retreated and reused in an alternative scenario. As a waste-to-energy technology, pyrolysis can emerge as a useful technique to thermally degrade waste tires and produce useful byproducts in the form of liquid, gas, and char. The derived products can be filtered and used in further industries as biofuel substances. Pyrolytic oil has a high calorific value of 35–45 MJ/kg and can be used as an alternative to diesel to fuel specific vehicles. However, the environmental footprint of the technology has been widely neglected when using waste tires as feedstock. Made from synthetic and natural rubbers, tires contain a high amount of sulfur and styrene, which can cause toxic emissions and negatively affect the environmental sustainability of pyrolysis. This concept paper aims to elaborate the parameters of an operating rotary kiln reactor by reviewing previous life cycle assessment studies and applying the methodology to an industrial-scale pyrolysis plant in Northern Cyprus. Results found a maximum production yield of 45.6% oil at an optimal temperature of 500 °C. Influential parameters such as temperature, residence time, and heating rate are reviewed based on their overall contribution to the production yield and the environment. The outcome of this paper emphasizes the need in the literature to apply environmental analyses to industrial and commercial-scale reactors to test the sustainability of using pyrolysis as a tire waste management strategy. In addition, complex engineering concepts and tasks in waste recycling will be discussed in a broad and accessible manner, with the implications and future work discussed.

1. Introduction

Synthetic and natural rubbers are used to form the material of tires. Natural rubber, as the name suggests, is an essential resource made from a mixture of polymer compounds and consists of several monomers with the effect of catalytic substances. Different sets of monomers are used to form natural rubbers, which typically consist of isobutene, neoprene, propylene, etc. [1]. Mixing natural rubber with synthetic rubber can form the material of tires before the material is vulcanized. With the material being vulcanized, the polymer structure of tires is therefore cross-linked, forming a complicated chemical structure that complicates the process of decomposition and biodegradation of tires; thus, the challenge of treating waste tires (WT) is noted [2]. Tires are considered sulfur-containing materials. The range of sulfur content in tires can vary, but it is commonly in the range of 1–6% by weight. Needless to say, sulfur is not the only component that can tackle the environmental footprint of tires; other components such as styrene, carbon black, and heavy metals also contribute to the carbon footprint of the material when improperly disposed of [3].
Different techniques are usually followed to treat and reuse WT, such as tire retreading, rubber powder production, landfilling, and pyrolysis. Constant retreading of tires can influence the overall performance and efficiency of tires, not to mention the low demand given the market’s preference for newly manufactured tires over retreaded ones. The high cost of rubber powder production and the minimal market demand for it are disadvantages of the method [4].
Landfilling is considered the most unfavorable disposal method used for WT. Aside from the significant space requirements due to their large volume and limited compaction, WT can slowly degrade and release toxic leachates into the surrounding environment. Pyrolysis can emerge as a sufficient disposal technique as it materially recovers the whole WT material into resourceful byproducts of oil, gas, and char, which several industries can benefit from without posing any potential harm to the environment.
This paper focuses on the influence of different factors and concepts on the pyrolysis of WTs with respect to the environmental footprint of the technology. Definitions, types, and historical highlights of pyrolysis are discussed in Section 1, while previous applications from the literature are tabulated in Section 2. Section 3 elaborates on the data collection and research design used for this paper. Section 4 discusses the influencing parameters obtained from the studied plant and preliminary results. Finally, the implications and limitations of the study are highlighted in Section 5.

1.1. Definitions and Types of Pyrolysis

Pyrolysis has emerged as a workable answer to the problem of managing waste and biomass, one that can lessen the negative effects of waste on the environment while also offering economic benefits [5]. The feedstock is typically pretreated accordingly and then injected into a reactor connected to heating chambers, where high temperatures are applied to the feedstock during the pyrolysis process, which causes the polymer chains to break down and the volatile gases such as hydrocarbons to be released which can be condensed into liquid fuel [6]. The residual solid waste, known as char, can be used as a fuel for power production or as a source of carbon for industrial purposes, such as the creation of activated carbon, while the gas produced can be reused as heating fuel for the process, and the oil produced can be used as liquid fuel for mechanical processes. Similarly, gasification is another thermochemical process used for biomass to generate biofuels.
Gasification and pyrolysis have been previously compared in the literature in terms of durability and economic feasibility of the processes [7], with preference given to pyrolysis as it compiles wide usage of its byproducts and is more beneficial for industries, as shown in Figure 1. Due to its potential for resource recovery, energy production, and reduced greenhouse gas emissions, pyrolysis is increasingly being used for tire waste management.
However, the technological, economic, and social viability of pyrolysis technology for tire waste management presents a number of obstacles. First, the pyrolysis procedure can be expensive, and the net energy output can be imbalanced as it requires a large amount of energy input to heat the tires to the necessary temperature. The pyrolysis process also produces pollutants such as particulate matter, carbon monoxide, and volatile organic compounds that may impact air quality and the well-being of individuals. Depending on the operational conditions, such as the heating rate, temperature, and gas residence time, several categories of pyrolysis types exist. Pyrolysis is typically categorized as either fast or slow. Several types of pyrolysis environment can be used, including oxidative, steam, hydro, catalytic, vacuum, and microwave or plasma pyrolysis, depending on the method of heating. Fixed bed reactors are typically associated with slow pyrolysis (batch or semi-batch operations), whereas fluidized and fixed bed reactors are typically associated with fast pyrolysis.
Fast pyrolysis can also be performed by other reactor designs, such as the revolving cone (often utilized for liquid synthesis because of the rapid heating rate and short residence time) [8]. Fast pyrolysis, as the name suggests, is known for commercial use, where rapid thermal decomposition occurs under high heating rates. This type of reactor requires a feedstock that should be pulverized into fine particles to speed the decomposition process. The objective of this type is associated with liquid fuel production, where it yields up to 50–60% of liquid fuel in the case of WT [9]. Slow pyrolysis, on the other hand, is usually the opposite; it is typically associated with minimal use and lab-scale experiments where slow thermal decomposition occurs under a slow heating rate. The major objective of this type is associated with char production, unlike fast pyrolysis, where gas and liquid fuels are also obtained, but not in the same significant yield as char [10].
The importance of the study lies in its sustainable perspective on the pyrolysis process. Pyrolysis has been previously studied and implemented on tire waste since the early 1990s [5,6]. However, these previous works only analyzed the economic outcomes and the durability of the produced fuel. As industries aim to adapt sustainable solutions, assessing the pyrolysis of WT as an essential sustainable waste management strategy may encourage incentivizing the use of pyrolysis as a method of tire waste disposal, as it also aligns with the Sustainable Development Goals (SDGs), particularly SDG#7: Affordable and Clean Energy; SDG#9: Industry, Innovation, and Infrastructure; and SDG#11: Sustainable Cities and Communities, introduced by the United Nations [11].

1.2. Historical Overview

A French engineer, Charles Cagniard de la Tour, carried out one of the early investigations into pyrolysis in 1828. De la Tour discovered that burning wood inside a sealed container produced a gas that could be ignited and burned, which is why he used the term “pyrolytic gas” [12]. Justus von Liebig, a German chemist, coined the term “pyrolysis” in 1843 after studying the byproducts of the pyrolysis of organic molecules [13]. Pyrolysis research grew in the 20th century to cover a wider spectrum of materials and uses. Pyrolysis was utilized to make synthetic rubber from oil-based feedstocks in the 1920s and liquid fuels from charcoal in the 1930s. Pyrolysis was investigated as a waste management and waste-to-energy technique in the 1950s and 1960s, with early studies concentrating on the pyrolysis of agricultural wastes and urban solid waste [14].
Since then, various studies and research initiatives have focused on the use of pyrolysis technology for waste management. Growing interest has been shown recently in the application of pyrolysis to convert plastic waste into useful resources such as fuels and chemicals. For instance, Adrados et al. [15], demonstrated that pyrolysis of several forms of plastic waste might be utilized to create a variety of useful products, such as gasoline, diesel, and waxes.
Other research has concentrated on refining the pyrolysis procedure to increase its efficacy and productivity. In one example, Alsaleh et al. [16] investigated how operating variables, among them temperature and residence time, affected the yield and caliber of pyrolysis products produced from used tires. According to the study, these conditions may be more ideal to enhance the products’ quality and boost the pyrolysis process’ overall effectiveness.

1.3. Problem Statement and Significance of the Study

The management of tire waste has been a longstanding issue for many countries due to its large volume, durability, and hazardous properties. About 290 million WT were generated in the United States in 2017, with less than 10% of them recycled or reused [17]. This massive amount of non-biodegradable waste occupies a large area and causes environmental hazards. Burning, or using tires as fuel, may produce toxic gases that are harmful for the environment and may cause destructive pollution of the natural air [18]. Tire synthetic rubber contains styrene, a strongly toxic component that is highly damaging to humans [19].
Therefore, dumping WT may be very dangerous to human health. Recycling tire waste in any way is beneficial. In recent years, researchers have attempted to establish proper guidelines for recycling tire waste in different ways. The global tire recycling market was valued at $0.95 billion in 2016 and is expected to grow at a compound annual growth rate of 2.1% during the forecast period [20]. Using clean technologies, such as pyrolysis, the chemical composition of WT and energy recovery rate can reduce the detrimental effects of illegal tire dumping or landfill disposal. Made mainly from natural and synthetic rubber, tires have a high heating value as well as a high volatile content and medium sulfur content, properties that make them excellent candidates for pyrolysis, which can be used to recover energy and byproducts [21].
Therefore, the necessity of implementing clean technologies such as pyrolysis can pose a pillar technique in waste management and waste-to-energy policies, as a serious threat can be posed to the environment by landfilling and illegally dumping WT. Analyzing the performance of pyrolysis from an environmental perspective must be performed thoroughly, using accurate analytical methods to tackle every stage in the process and assure its sustainability. The significance of the study lies in its sustainable perspective on the pyrolysis process.
Pyrolysis has been previously studied and implemented on WT over the past two decades [22,23,24]. However, these previous works only analyzed the economic outcomes and the durability of the produced fuel. This paper discusses the environmental perspective of using WT in pyrolysis by reviewing previous life cycle assessment (LCA) studies on pyrolysis and their outcomes. The aim of the study is to present clear and thorough guidance on the environmental performance and benefits of using WT in a commercial pyrolysis plant, ensuring its environmental sustainability.
Therefore, the objectives are twofold: First, analyze and review previous applications in the scope by examining the influencing parameters and environmental outcomes of the pyrolysis process. Second, explore the critical factors applied to the case study and discuss their applicability and originality compared to previous methods. By fulfilling the objectives, the following main question will be answered: what are the most critical parameters in the pyrolysis process that influence the environmental performance of the technology? To fill the knowledge gap and develop evidence-based sustainability indicators to assess the performance of the pyrolysis process, sub-questions are formulated as follows:
(i)
What are the influencing parameters and factors that affect the environmental contribution of WT pyrolysis?
(ii)
What are the environmental impacts caused by applying the pyrolysis process to WT?
Answering the research questions highlights the outcome of the analysis applied and develops reliable guidelines for policymakers in the Eastern Mediterranean region. The research hypothesis is that there is a notable absence of regulation and guidance in the waste management and waste-to-energy sectors in Northern Cyprus. Hence, despite the implementation of the pyrolysis technology, without institutional research and examination, it can form an insufficient recycling system, which results in high capital costs, vulnerable byproducts, high energy consumption, and pollution, which is against the major aim of the technology. There is a necessity to implement evidence-based analyses that examine each stage of the process and test its efficiency and performance. This concept paper elaborates on the steps and methods taken to achieve the abovementioned objectives by observing previous applications from the literature and introduces the concept behind the presented case study. In this paper, complex engineering concepts and tasks in wastes recycling are discussed in a broad and accessible manner, a key factor in the engineering encyclopedia.

2. Literature Review

As highlighted previously, the technology of pyrolysis is not newly introduced; several researchers tested the performance of using waste for pyrolysis by applying different approaches: Demcirbas et al. [25], reviewed the use of organic materials such as wood on pyrolysis to produce energy substances, and the results obtained an average of 64% of charcoal fuel at different temperatures. Li et al. [26] used paper waste as a feedstock to test the production yield of pyrolysis using different sets of temperatures. In the experiment analyzed, the higher the temperature, the more liquid gas was produced, and vice versa for the char and gas. Baggio et al. [27] applied an energy and environmental analysis study to a pyrolysis plant along with a combined cycle process using mixed solid waste as feedstock.
The results showed an efficiency of 28–30% of waste conversion to electrical energy compared to incineration plants. On the other hand, using tire waste as feedstock for pyrolysis has also been widely studied at several stages. Williams, P.T. et al. [28] used tire waste in two different pyrolysis reactors to test the calorific value and yield composition of the produced fuel substances; the tire pyrolyzed oil (TPO) and char showed a calorific value of 42 MJ/kg and 29 MJ/kg, respectively. Wey et al. [29] analyzed the operating parameters used in pyrolysis by applying scrap tires to a fluidized bed reactor; the results showed that the hydrocarbon liquid produced is significantly affected by the air factor, while similar to Li et al. [26], the gaseous and diesel byproducts are affected by the temperature selected.
While the aforementioned studies analyzed the performance and durability of the byproducts, none of them applied any such environmental analysis to test the sustainability of the technology, despite addressing the benefits of adapting it. Limited and recent studies have started studying the environmental perspective of pyrolysis technology to see how much of a circular economy it represents compared to other WT scenarios:
Czajczyńska et al. [30] addressed the environmental impact of pyrolytic byproducts on human health by applying different sets of temperatures to a pilot plant. The summarized result showed that pyrolysis can contribute to the preservation of environmental resources if the sulfur composition is removed from the gas emitted, as it can cause toxic emissions to the surroundings. Banar [31] applied LCA to a pilot pyrolysis plant in Turkey; the analysis showed negative values for toxic impacts (abiotic depletion, global warming, human toxicity, marine aquatic toxicity, and eutrophication), while similar to Czajczyńska et al. [30], it generated a positive value for acidification due to the presence of sulfur (SO2) in the gas produced.
Neri et al. [32] applied environmental analysis using an LCA methodology to test a pilot plant and the results obtained showed a sufficiently low environmental impact and high energy recovery rate. A new tire’s life cycle was broken down into six stages by Ferrao et al. [33] comprising the production, distribution, usage, disposal, collection of the used tire, and recycling phases. Given that fossil fuels were used throughout tire use and had a significant impact on the environment, it was claimed that tire use was the phase with the most relevance in terms of environmental effects. Li et al. [34] evaluated the mechanical pulverization, regeneration, pyrolysis, and oil extraction procedures for WT pyrolysis. Numerous effect categories, including acidification, ecotoxicity, nitrification, the potential to cause global warming, the emission of carcinogenic substances, the use of fossil fuels, and the discharge of hazardous organic and inorganic elements, were evaluated. Only the oil extraction procedure was shown to have negative consequences, whereas pyrolysis and mechanical pulverization were reported to be environmentally friendly methods.
Pyrolysis has been widely applied using different feedstocks as well; a study by Alston et al. [35] used 1 kg of mixed electrical and electronic waste as feedstock for a lab-scale pyrolysis reactor in comparison with incineration and landfills. Pyrolysis was noted as an effective method for fuel production as the byproducts can be used without significant impact on land use or climate change. Huang et al. [36] used LCA of sewer sludge in different pyrolysis scenarios to produce biofuel products; oil and char showed a negative impact on the environment compared to other conventional sewer sludge treatment methods. Pyrolysis was compared with gasification using agricultural waste in a study by Alcazar-Ruiz et al. [7] when both scenarios were modeled and simulated. Results showed gasification as more detrimental to the environment, while the separation stage in the model that studied pyrolysis showed the most negative impact on the environment. Table 1 summarizes previous applications using pyrolysis in different feedstocks from an environmental perspective.
In summary, While the abovementioned studies highlighted the outcomes of using pyrolysis on different feedstocks, the majority of the studies were implemented in lab-scale and simulated reactors. The present study tends to contribute to the existing literature by elaborating on the parameters used in an industrial-scale pyrolysis plant and laying out the operational properties and steps to conduct a life cycle assessment methodology. The objectives of the study not only contribute to the world literature, but also tackle the sustainable energy sector locally by ensuring the use of the technology in the local Cypriot context by benchmarking and applying global and international standards. For that reason, it can be stated that the contribution to knowledge is well-needed locally and globally.

3. Materials and Methods

While the literature has documented several applications using pyrolysis in biomass and other feedstocks, the workability of WT has recently been discovered commercially, specifically from an environmental perspective. In this section, the proposed methodological framework is laid out and broken down into steps and indicators, along with the definition of the environmental analysis applied.

3.1. Methodology

The operating system defined for the study was implemented in an operating pyrolysis plant in the industrial zone of Nicosia and operated by a private construction material company to produce liquid fuel to power their brick manufacturing factory. The main objective of the plant is liquid fuel production; for this purpose, the type of pyrolysis used is fast pyrolysis, with a horizontal rotary-shaped reactor that heats the material at the highest optimal temperature to maximize the yield of TPO relevant to gas and char.
The data collection method applied for the study is considered the most critical and time-consuming stage of the study. Several factors and parameters can affect the results and the credibility of the work. A quantitative-based methodology was applied where numerical data was collected, first on-site with measurements and readings noted for every stage of the process, including the pre-treatment and production stages. The type of data collected at this stage was considered primary raw data, which defines the uniqueness of the data collected from any other reactor since every pyrolysis reactor operates in a different manner. Factors and parameters (e.g., energy consumption, heating rate, sample size, heating temperature) are measured and collected at this stage.
The second stage of data collection is off-site, where any unobtainable and missing data from the on-site data collection is collected through interpreting previous literature works. The data collected at this stage was considered secondary data, where previous LCA data sets from Ecoinvent and other sources were thoroughly investigated and embedded within the scope of the study. This stage is critical, as precise data that aligns with the chosen functional unit (1 ton of WT) can be absent from the literature, from which calculations and estimates were drawn to fix the obtained data with the functional unit. Secondary data was used mainly in the pretreatment stage of the process, where the chemical and material composition of WT were obtained and checked to determine the lifecycle of the material. Previous data sets from Ecoinvent (v2.2–v3.9) were selected and implemented on the LCA software SimaPro 9.5 used for this study.
Secondary data was also used in the production stage, where the influencing parameters obtained in the primary data stage were compared with previous works to validate the results. The TPO’s characteristics were also compared with the properties of diesel to determine the durability and efficiency of the byproduct. Figure 2 illustrates the methodological framework of the paper.

3.2. Conventional Process

To preserve and maintain the results of a plant, applying major knowledge to a commercial-scale plant is preferred over a lab-scale plant as it contains more sufficient equipment and avoids any sort of uncertainties and assumptions in the results. The studied plant is a horizontal rotary pyrolysis kiln reactor in which the feedstock material (WT) is injected into the reactor after the pretreatment stage. The horizontal kiln contains paddles that rotate the material throughout the process while it is connected to heating chambers where heat is combusted into the kiln until the breakdown of the material and the production of char, gas, and oil occur. The three main byproducts are filtered and taken for further use: solid products of steel and carbon black are stored and sent off to further manufacturing industries; TPG is recaptured by a storage tank facility placed next to the reactor, where gas passes by a condenser to be scrubbed and filtered to remove the moisture content, then reinjected into the pyrolysis reactor as a heating fuel; and TPO is sent off to a brick manufacturing station, where it is used to fuel the operating machines.
Pyrolysis is a complex thermochemical recycling process [21], which contains several factors and parameters that can affect the performance and durability of the process as well as the efficiency of the byproducts. To assure the accuracy of the study and obtain more original results, influencing parameters must be observed and computed according to each stage throughout the process until the production stage. The following parameters are considered important and must be measured in each stage and calculated accordingly:
  • Pretreatment Stage:
In this stage of the process, car waste tires are shredded into scraps and refined before the material passes to a magnetic separation station, that separates the steel from the rubber, it is then pulverized into fine particles in preparation for the pyrolysis stage. This stage contains several important parameters, among them the type of WT treated (car, vehicle, or truck), the sample size of shredded tires, and the power consumption of the process, which includes the consumption of the connected conveyor belts, the magnetic separator, and the shredding machine.
2.
Pyrolysis Stage:
One ton of WT is injected into the reactor after the pretreatment stage and multiple factors can influence the efficiency of this stage. Heating rate is the temperature acceleration rate to reach the optimal temperature; this factor is influenced by the type of fuel (gas) combusted in the reactor for heating the reactor. The residence time of the material is another factor in determining the total operating time for the feedstock to be completely converted to biofuel materials. The reactor capacity for each batch is another factor that influences the environmental performance of the process, as the tested material can be run in one batch or must be separated into multiple batches to reach the required functional unit.
3.
Production Stage:
This stage is considered the final stage in any pyrolysis process, where the injected material has been fully converted into gas, char, and oil. In this stage, the yield of each byproduct must be calculated (wt.%) relative to the amount of material injected. In the presented case, the objective was to produce TPO with minimal yields of char and gas. The produced TPG is passed to a gas storage station placed next to the reactor, where the gas is condensed and scrubbed to remove the moisture content, then reinjected into the pyrolysis reactor to serve as a heating fuel. As for the powdered char produced, it is maintained in a storage station, from where it is later sent on to charcoal treatment facilities along with the excess steel left. The derived oil is filtered and transferred to a brick manufacturing plant to fuel the equipment. Figure 3 shows the adjustable control parameters that can be used and controlled in each stage of the conventional process. Computing those parameters can be adjusted based on the production yield and the environmental performance of the process.

3.3. Sustainability Indicators and Suggested LCA Methodology

The use of WT in pyrolysis has been covered in several aspects in the literature; however, the environmental perspective, as noted in Section 2, is recent and limited to lab-scale and/or specific reactors. Analyzing the environmental performance of this process must be followed first by applying indicators to test whether the process covers the full cycle of environmental sustainability or not. Indicators and criteria must be clearly illustrated to check whether the results satisfy the outcome of the assessment.
Sustainability indicators obtained from Vera et al. [37] were adopted and linked to the present study in terms of waste-to-energy facilities. The following indicators will be used as benchmarks for results and key findings:
  • Energy Usage: WT can require much energy to pyrolyze. As a result, the pyrolysis energy usage and effectiveness are crucial sustainability indicators. A more effective process will use less energy, reducing its carbon footprint.
  • Gas emissions: The procedure may result in volatile organic compounds, nitrogen oxides, and carbon monoxide emissions. To keep the process sustainable, reducing these emissions by addressing the impacting factors is crucial.
  • Waste management: Pyrolysis of used tires can be a useful method of waste preservation, but it is important to investigate the procedure more thoroughly and take other options for tire treatment into consideration.
  • Byproduct quality: Since the process yields three different types of materials: gas, char, and oil, each byproduct may be examined and its properties, such as durability, sufficiency, and toxicity, compared to those of other biofuels.
Life cycle assessment is an environmental analysis tool that covers the full cycle of a material or a conventional process from cradle to grave [38]. This methodology is introduced as a ‘suggested methodology’ for future research to test the environmental sustainability of the reactors by inserting the controlled parameters indicated in this paper. Applying such a methodology can thoroughly examine and analyze the process of pyrolysis in accordance with several impact factors. Utilizing data from a pyrolysis plant, the objective in this stage is to quantify the impacts of the influencing parameters obtained from the reactor. LCA methodologies vary depending on the chosen standard. Within the scope of upholding the analyses of a conventional waste-to-energy process, the international standards defined previously by LCA guidelines TSE EN ISO 14040:2006 and TSE EN ISO 14044:2006 developed by the International Organization for Standardization (ISO) were chosen [39]. Similar to other LCA methodologies, three stages of the methodology are followed: goal and scope definition (functional unit, system description, and system boundaries), life cycle inventory (data collection and acquisition procedure), and life cycle impact assessment (LCIA). Figure 4 depicts the steps of the suggested LCA methodology and the linkage between each step, in accordance with the defined ISO standard.
  • Goal and Scope Definition
At this level of LCA methodology, the goal of the study should be illustrated accordingly with the system boundaries of the process chosen. In the current case, the goal is to analyze the environmental contribution of a commercial pyrolysis plant used on waste tires with a functional unit of 1000 kg of the material. The selection of the functional unit can be performed arbitrarily or in accordance with previous studies. The system boundaries can be identified by studying the specific plant and distributing each stage as inputs and outputs.
2.
Life Cycle Inventory
This level of the LCA methodology is used to identify inputs (energy consumption, feedstock material), outputs (gas emissions), and the quality of the data obtained. Influencing parameters (primary data) of the system are split into inputs (electricity usage, reactor capacity, and heating oil type) and outputs (byproducts’ chemical composition, material recovery) and collected from the studied pyrolysis plant. SimaPro 9.5 is the software used to register the obtained data and is cross-linked with other life cycle data sets from Ecoinvent (v3.9).
3.
Life Cycle Impact Assessment
After collecting the essential data and identifying the system boundaries, each output calculated in the inventory step is scaled by a characterization factor representing its contribution to the environmental impact. Analyzing the mechanisms between impact and emission is performed in order to relate an emission to an environmental impact. The characterization and classification steps of the LCIA phase are necessary for determining the appropriate computation method and environmental impacts. Additionally, optional processes such as normalization and weighting can be included. Results are then generated after this step according to the impact categories chosen (e.g., abiotic depletion, global warming, human toxicity, and eutrophication), and after that, future recommendations and interpretations are drawn. In this study, the method of characterization of LCIA is CML-IA baseline v3.09. This impact method assesses the operation over 11 impacts, including global warming, eutrophication, and acidification. These impacts were investigated through the SimaPro v9.5 software.

4. Results

While the technology of pyrolysis received widespread attention from the sustainable sector, the influence of the parameters and factors used in the conventional process is scarcely elaborated on, as the preference always tends to lay out the results of the conducted analyses with limited elaboration of the role of the parameters and data accumulated used to run the relevant analysis. This section explores the influencing factors obtained from the present pyrolysis plant in accordance with the highlighted literature and the methodology of data collection mentioned. Additionally, the system boundary used for the LCA methodology is illustrated in two consequential scenarios along with preliminary LCA results for the transportation process.

4.1. Temperature

Temperature is the key factor in every pyrolysis process. The use of temperature can influence every mentioned stage of producing pyrolytic products and significantly affect the rest of the key factors (e.g., energy utilization, production yield). The objective is to maintain the temperature of the reactor at a high level to thermally decompose the disposed tires. On the other hand, a high temperature and a long residence time of the material can affect the produced oil and volatilize it into gas [40]. For this reason, an optimal temperature must be determined to maximize the yield production (oil, gas, and char) based on the objective of each study.
Table 2 sums up a variety of studies that have analyzed pyrolysis across different ranges of temperatures to produce biofuels from WT. It ought to be mentioned that the difference in variables in each study depends on several factors, such as the pretreatment method, particle size, reactor type, and residence time of the feedstock. While the optimal temperature was chosen to maximize the production yield, the optimal temperature of the studied plant is chosen based on the environmental contribution of each temperature experiment. The studied horizontal rotary kiln pyrolysis reactor has a temperature range of 400 to 850 °C and an oil production yield of 40–45% based on the heating rate chosen.
As for the heating rate, increasing or decreasing the heating temperature can influence the overall production yield and the efficiency of the reactor. The thermal decomposition of the feedstock material can occur at a higher rate once the heating rate chosen increases, and vice versa, as it can also lead to secondary reactions and lessen the oil yield produced [48]. The heating rate also influences the time required to accomplish pyrolysis and the amount of energy required. Lower heating rates imply longer residence times while consuming less energy. In the present case, the heating rate chosen is 10 °C/min. The selection of the heating rate is based on minimizing the overall energy utilization while maintaining a sufficient yield of TPO. Minimizing energy utilization is a major aspect of the sustainability indicators mentioned in Section 3.3.

4.2. Sample Size

Depending on the pretreatment method used, the WT’s sample size used before injecting the material into the pyrolysis reactor has an influence on the overall process. A large size of the sample would require a higher temperature and longer residence time inside the reactor to fully decompose and yield more char than gas and liquid, while a fine size of WT requires a lower temperature and more yield of oil and gas, which falls under fast pyrolysis [8]. If the objective is to maximize oil yield production, a small sample size of WT should be required for the reaction [48]. In the present case, as the objective is both maximizing the oil yield and maintaining the carbon footprint of the process, the WT is shredded to fine particles of 0.5–1.2 mm through a pulverization machine before injecting the material into the reactor.

4.3. Residence Time

The residence time of the material inside the reactor is highly related to the sample size injected. Broadly speaking, the larger the sample size, the longer it will take inside the reactor to degrade and convert. Not only does it relate to the sample size, but longer residence times demand large-scale reactors, which mean higher capital costs, an unpreferred aspect of environmental sustainability [16]. Another factor that determines the overall time of pyrolysis is the heating rate; as the heating rate decreases, it results in a longer residence time, which falls under slow pyrolysis. A prime factor that is found to be effective in short residence times is the gas flow used for heating the reactor. If the carrier gas flow increases, the removal of gaseous products accelerates, which shortens the residence time of evaporated products inside the reactor; thus, the oil yield increases, and vice versa.

4.4. System Boundary

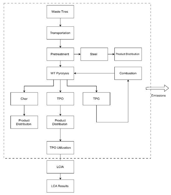
An important step in demonstrating a life cycle assessment approach is to illustrate the system of the studied process, which explains the scope of the system, including the inputs and outputs. Figure 5 shows the first scenario of pyrolysis followed for this study. Each block shown in the figure represents a process flow in the system, where inputs and outputs are flown from one process to another until the production and distribution processes are complete. After that, LCIA results can be generated and interpreted.
One crucial step included is transportation. While several studies on pyrolysis have neglected transportation as part of the system it can affect the environmental performance of the process [27,31,32]. In the present case, transportation of the heating fuel oil (HFO) from the power plant to the pyrolysis plant is critical to include, as the distance between the two stations is too significant to neglect. Similarly, the distribution of the byproducts, including steel, is part of the system included in the LCA.
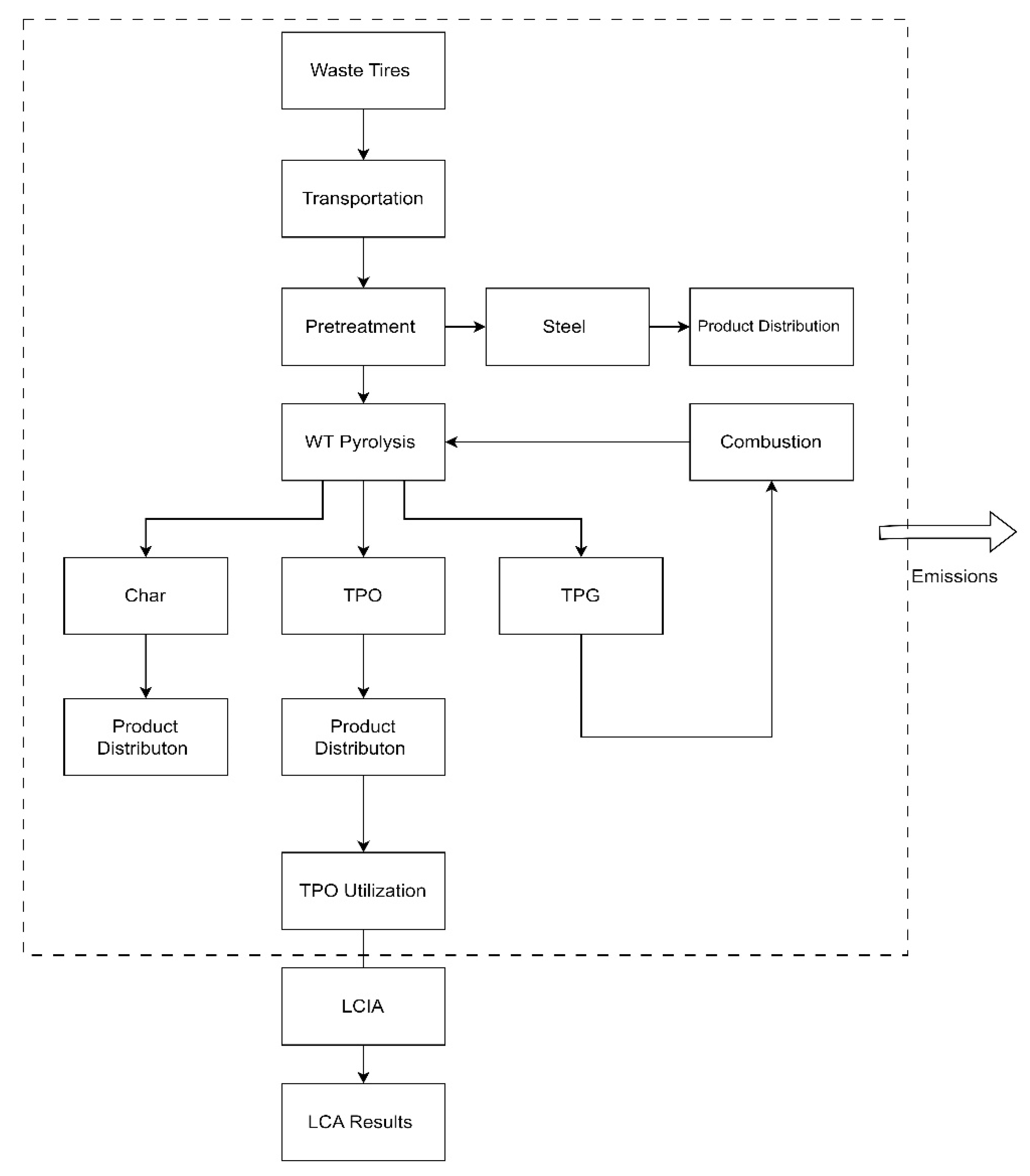
This helps to apply system expansion to the model instead of using cut-off, which is preferably avoided by ISO standards. The TPG produced in this scenario is stored in a gas storage tank where non-condensable gases are filtered and emitted to the atmosphere. The emissions to the air in this step can be critical to the overall environmental contribution of the process, along with the transportation of HFO. The second scenario is shown in Figure 6.
In this scenario, another flow to be included is the combustion of the TPG in the reactor as a replacement for the heating fuel. This helps create an inner loop of recycling by minimizing the use of HFO, which causes emissions, and utilizing the TPG to cut extra capital costs to purchase and deliver the heating fuel oil. This creates two comparative scenarios for the pyrolysis process: the first is the inclusion of HFO in the reactor, and the second is the combustion of the resulted TPG as a heater in the reactor.

4.5. Transportation

Calculating the transportation of materials and equipment to the plant is usually neglected in the literature; this occurs due to short distances between two stations or when the study is implemented on a lab-scale basis. In this study, as the process is being conducted on an operating industrial-scale plant, the transportation of goods is crucial to include. The system involves the transportation of two major materials. First, the transportation of the HFO from the fuel station to the plant by three lorries with a capacity of 32 tons each. Second, the transportation of WTs to the pyrolysis reactor. In this process, the WT material is carried out from an open dump area placed two kilometers away from the plant by a freight truck with a capacity of 10 tons.
The contribution of these two processes can affect the overall environmental contribution of the pyrolysis process, as such processes will occur more frequently. Figure 7 shows the flow of the two transportation processes and their contributions. As shown in Figure 7, HFO transportation contributes almost 98% of the whole transport operation, while the delivery of WTs is considered insignificant as the distance is relatively short and a smaller lorry is also being used, which consumes less fuel and emits fewer emissions.
Results show the impacts of transportation by characterization. This indicator method shows which process contributes the most by indicating a percentage for each impact. Figure 8 shows the impact of delivering WT and HFO to the station according to 11 impact categories. As shown in the figure, the HFO contributes the most compared to the WT. The highest impact category for HFO is abiotic depletion (fossil), with approximately 99.3%. While the highest impact category for WT is abiotic depletion (roughly 38%), with such small impact results, the process of WT transportation can be neglected or skipped. On the other hand, the transportation of HFO must be optimized, as it emits a considerable number of toxic emissions. The results shown in this section are preliminary LCA results for one process only (transportation), and they are portrayed to show how LCA results can be interpreted in this scope and also to emphasize adding transportation as part of the environmental assessment of industrial operations.
To have a better interpretation of results, the characterization of impact categories and emissions is shown in Table 3. Each impact category has a metric unit that represents the load of each impact.
Overall, the transportation of HFO shows significant emissions to the environment that cannot be skipped or neglected. On the other hand, the delivery of WT showed an overall friendly contribution to the environment. To minimize the emissions caused by the HFO delivery, in scenario 2 (see Figure 6), the TPG will be used to heat the reactor instead of the HFO; thus, the emissions and costs of the HFO delivery will be cut.

5. Discussion

Recycling and management of WT can be achieved through multiple scenarios and technologies. An unstudied approach for recycling WT with pyrolysis can cause several violations to the environment, which result in greenhouse gas emissions, land use, and the loss of highly energy-rich materials, aside from the economic losses. For that reason, a studied, sustainable approach to the technology can be highly recommended to avoid the aforementioned circumstances. The aim of this approach is to analyze the use of influencing factors at each stage of the technology with respect to the feedstock material, including the production stage. In Northern Cyprus, WTs are typically disposed of in an open land area with no strict regulations on recycling or reusing the material. The studied plant is considered a state-of-the-art plant as it is the first pyrolysis plant in the region and the only recycling scenario available for WT.
For that reason, the concept of implementing an environmental analysis such as life cycle assessment on the plant, is essential to adapting clean technologies. Pyrolysis can serve as a good option for recycling besides gasification, incineration, and landfilling. The chemical composition of tires represent a good candidate for material recovery and fuel production via pyrolysis. Previous applications of pyrolysis using other feedstocks, such as agricultural and electrical and electronic waste, showed positive results in terms of fuel efficiency and potential as a biofuel production source. As for the applications of WT in pyrolysis, results showed high calorific values for the byproducts and a friendly impact on the environment, which supports the application of pyrolysis in tire recycling scenarios. While the majority of the literature has documented the environmental performance of the technology through lab-scale and simulated plants, this paper introduces the use of influencing parameters and factors to be used for a LCA methodology on an industrial-scale plant, which avoids any uncertainty and inaccuracies that can be found in lab-scale and pilot plants.

5.1. Proposed Waste Management Strategies

While conventional disposal methods for tires, such as landfilling and incineration, have proven to be unsustainable and harmful for the environment, embedding pyrolysis as a main disposal method with waste management strategies in Northern Cyprus can yield beneficial outcomes from different perspectives. Environmental benefits can be achieved as it mitigates the toxic emissions caused by landfilling the material. By removing a sizable amount of tire waste from these crammed facilities, it eases the burden on landfills. Pyrolysis reduces the risk of leachate pollution and the release of dangerous chemicals into the soil and groundwater by preventing tire waste from going into landfills.
Not only compared to landfilling but also compared to incineration, pyrolysis greatly reduces air pollution. Sulfur dioxide and nitrogen oxide emissions are minimized by the process’ operation in oxygen-restricted environments. Syngas produced as a result of pyrolysis can be utilized as a fuel source to replace fossil fuels and can be recaptured and injected sequentially in the reactor to produce more biofuels. Furthermore, using pyrolysis as a part of waste management strategies can recover rich resources and reuse them for other purposes. TPO, a premium fuel source, is the main byproduct of pyrolysis. The produced oil can be used to replace conventional petroleum products such as diesel and gasoline, which will lessen reliance on fossil fuels and greenhouse gas emissions. Additionally, carbon black, a fine black powder with numerous uses, is produced during the pyrolysis process. Rubber, plastics, and ink manufacturing all require carbon black as a key ingredient. Reusing carbon black made from tire waste reduces the need for fresh carbon black, protecting natural resources and lowering companies’ carbon footprints. In addition, using the technology can have economic benefits, as tire waste can be used to extract useful byproducts that can provide new revenue sources.
For instance, the produced oil can be supplied as a product to businesses or power plants, generating a steady stream of capital. Pyrolysis-produced carbon black can be sold to producers as a cheaper option than fresh carbon black. Add to that, the use of pyrolysis technology may open up employment prospects in the waste management industry. Skilled technicians, engineers, and maintenance workers are needed to construct and maintain pyrolysis facilities, which support local employment and economic development.

5.2. Implications

Since the study was conducted in a region where pyrolysis was newly introduced, this study can have several implications for future works that can serve different industries. Maintaining valuable biofuel resources in Northern Cyprus is very important to the energy sector and given that very limited resources of biofuels are available, pyrolysis can emerge as a good waste-to-energy recycling solution to produce fuels. For this reason, this study can be a guidance tool for stakeholders and policymakers to make decisions that enhance the use of such technologies in the energy and sustainability sectors of the country. With such scientific research, investors will have a chance to observe the benefits of such technology for industry as well as protecting the environment. Part of recommending an LCA methodology for the plant is to draw on further recommendations and research to optimize and maximize the efficiency of the fuel while maintaining a balanced environmental performance. An important outcome of this work is to further contribute to the LCA databases by documenting more experimental work in the field in Northern Cyprus, given that the sustainability aspect of the technology has recently been noted. On the other hand, a global implication can be followed by contributing to the literature on pyrolysis, as the majority of the discussed literature focuses on the durability of the oil and its economic feasibility, neglecting the environmental perspective.

5.3. Limitations and Future Recommendations

Despite maintaining valuable outcomes and opportunities from this study, several limitations were faced throughout the study. A significant one was the data’s availability and reliability. Since the method applied is evidence-based, several parameters and influential factors discussed in Section 4 were difficult to obtain as they required specific measurement tools that are not available in the region. For that reason, secondary data was obtained from previous applications in the literature. Data gaps or limited data availability can induce uncertainty and influence the assessment’s correctness. Another obstacle was the system boundary identification for the analyses. As many stages and parameters were included in the study, it can be a complicated task to determine which are critical to include or neglect in the system. Locally speaking, further research is needed on the role of pyrolysis and its potential as a waste management strategy, as the current method of disposal is open-land dumping. A WT recycling policy is strongly recommended to be implemented to legislate pyrolysis for WTs and other feedstocks, which will also draw the attention of investors and stakeholders to invest in such clean technologies. From a broader aspect, while the literature has documented several approaches for WT pyrolysis, the environmental footprint has recently been introduced, and limited documentation on industrial reactors is available. For this reason, further scientific research on the environmental parameters of commercial-scale reactors needs to be included in the literature. Additionally, more research on implementing reactor models that adjust the influencing parameters in accordance with environmental indicators rather than increasing the production yield solely is strongly needed.

6. Conclusions

The management of waste tires should be treated carefully, and they should not be considered ordinary waste. The high energy content of their byproducts (the calorific value can reach up to 50 MJ/kg) and their chemical structure can be recovered and reused in other sectors. Using WT as a feedstock in pyrolysis can derive beneficial biofuel products of oil, char, and gas, which can be used for energy production and fuel industries. The yield of pyrolytic products depends on the type of pyrolysis applied and the parameters indicated in the reactor. TPO is the main objective of the fast pyrolysis of WT. For that reason, temperature, heating rate, residence time, and sample size of the tires were found to be the most influencing factors during the pyrolysis reaction. To maintain a sufficient production yield of ≥40% of oil, these parameters must be adjusted and controlled accordingly. On the other hand, as the literature states how to maintain those parameters to maximize the oil yield, a clear absence in the literature was noted with respect to how to maintain those parameters with respect to the environmental contribution of pyrolysis. This paper elaborated on how influencing parameters (e.g., temperature, residence time, sample size) can not only affect the production yield but also the green aspect of the technology. Sustainability indicators were addressed and highlighted for use in the pyrolysis of WT. Each of the highlighted parameters was discussed in terms of its contribution to the production yield as well as the carbon footprint of the process. Primary parameters were compiled from a local pyrolysis plant, while secondary parameters were obtained from the literature. This paper has elaborated on the influencing parameters and environmental methodologies, such as LCA, used in the pyrolysis of WT. An LCA methodology using international standards was addressed and suggested to be carried out in industrial-scale reactors rather than lab-scale reactors to maintain accurate results and avoid missing indicators.
The future work on the pyrolysis of WTs must be focused on adapting novel methodologies that adjust the influencing parameters in accordance with the environmental conditions used. Furthermore, the literature must focus on applying new methods to maintain the parameters, not only with respect to maximizing the production yield but also the environmental footprint. Additionally, legislation on pyrolysis must be expanded so it can be integrated as a waste management strategy for WT and other wastes and attract more investment in the sustainability market.

Author Contributions

Conceptualization, H.A. (Hisham Afash) and B.O. and H.A. (Hasim Altan); methodology, B.O.; software, H.A. (Hisham Afash); validation, B.O. and H.A. (Hasim Altan); formal analysis, H.A. (Hisham Afash) and B.O.; investigation, H.A. (Hisham Afash) and B.O.; resources, B.O.; data curation, B.O.; writing—original draft preparation, H.A. (Hisham Afash) and B.O.; writing—review and editing, B.O. and H.A. (Hasim Altan); visualization, H.A. (Hisham Afash) and B.O.; supervision, B.O. and C.B. All authors have read and agreed to the published version of the manuscript.

Funding

The work presented is the outcome of the Master (MSc) thesis’s research output as part of the MSc in Sustainable Environment and Energy Systems (SEES) Graduate Program at the Middle East Technical University Northern Cyprus Campus.

Institutional Review Board Statement

Not applicable.

Informed Consent Statement

Not applicable.

Data Availability Statement

Data will be made available upon request.

Acknowledgments

H.A and B.O. would like to acknowledge the Sustainable Environment and Energy Systems (SEES) Graduate Program at the Middle East Technical University Northern Cyprus Campus.

Conflicts of Interest

The authors declare no known competing financial interest or personal relationship that could have appeared to influence the work reported in this paper.

Abbreviations

WTWaste Tire
LCALife Cycle Assessment
LCIALife Cycle Impact Assessment
TPOTire Pyrolyzed Oil
TPGTire Pyrolyzed Gas
ISOInternational Organization for Standardization
HFOHeating Fuel Oil
SDGsSustainable Development Goals

References

  1. Soares, F.A.; Steinbüchel, A. Natural rubber degradation products: Fine chemicals and reuse of rubber waste. Eur. Polym. J. 2022, 165, 111001. [Google Scholar] [CrossRef]
  2. Abnisa, F.; Daud, W.M.A.W. Optimization of fuel recovery through the stepwise co-pyrolysis of palm shell and scrap tire. Energy Convers. Manag. 2015, 99, 334–345. [Google Scholar] [CrossRef]
  3. Trudsø, L.L.; Nielsen, M.B.; Hansen, S.F.; Syberg, K.; Kampmann, K.; Khan, F.R.; Palmqvist, A. The need for environmental regulation of tires: Challenges and recommendations. Environ. Pollut. 2022, 311, 119974. [Google Scholar] [CrossRef]
  4. Han, W.; Han, D.; Chen, H. Pyrolysis of Waste Tires: A Review. Polymers 2023, 15, 1604. [Google Scholar] [CrossRef]
  5. Kumar, R.; Strezov, V.; Weldekidan, H.; He, J.; Singh, S.; Kan, T.; Dastjerdi, B. Lignocellulose biomass pyrolysis for bio-oil production: A review of biomass pre-treatment methods for production of drop-in fuels. Renew. Sustain. Energy Rev. 2020, 123, 109763. [Google Scholar] [CrossRef]
  6. Soltes, E.J.; Elder, T.J. Pyrolysis. In Organic Chemicals from Biomass; CRC Press: Boca Raton, FL, USA, 2018; pp. 63–99. [Google Scholar]
  7. Alcazar-Ruiz, A.; Ortiz, M.L.; Dorado, F.; Sanchez-Silva, L. Gasification versus fast pyrolysis bio-oil production: A life cycle assessment. J. Clean. Prod. 2022, 336, 130373. [Google Scholar] [CrossRef]
  8. Martínez, J.D.; Puy, N.; Murillo, R.; García, T.; Navarro, M.V.; Mastral, A.M. Waste tyre pyrolysis—A review. Renew. Sustain. Energy Rev. 2013, 23, 179–213. [Google Scholar] [CrossRef]
  9. Ani, F.N.; Mat Nor, N.S. Microwave induced fast pyrolysis of scrap rubber tires. AIP Conf. Proc. 2012, 1440, 834–841. [Google Scholar]
  10. Brown, T.R.; Wright, M.M.; Brown, R.C. Estimating profitability of two biochar production scenarios: Slow pyrolysis vs fast pyrolysis. Biofuels Bioprod. Biorefining 2011, 5, 54–68. [Google Scholar] [CrossRef]
  11. Klopp, J.M.; Petretta, D.L. The urban sustainable development goal: Indicators, complexity and the politics of measuring cities. Cities 2017, 63, 92–97. [Google Scholar] [CrossRef]
  12. Wisniak, J. Charles Cagniard de Latour. Educ. Química 2023, 34. [Google Scholar] [CrossRef]
  13. Nagendrappa, G. Justus Freiherr von Liebig. Resonance 2013, 18, 691–711. [Google Scholar] [CrossRef]
  14. Tiilikkala, K.; Fagernäs, L.; Tiilikkala, J. History and use of wood pyrolysis liquids as biocide and plant protection product. Open Agric. J. 2010, 4, 111–118. [Google Scholar] [CrossRef]
  15. Adrados, A.; De Marco, I.; Caballero, B.M.; López, A.; Laresgoiti, M.F.; Torres, A. Pyrolysis of plastic packaging waste: A comparison of plastic residuals from material recovery facilities with simulated plastic waste. Waste Manag. 2012, 32, 826–832. [Google Scholar] [CrossRef] [PubMed]
  16. Alsaleh, A.; Sattler, M.L. Waste tire pyrolysis: Influential parameters and product properties. Curr. Sustain. Renew. Energy Rep. 2014, 1, 129–135. [Google Scholar] [CrossRef]
  17. Environmental Protection Agency. Advancing Sustainable Materials Management: Facts and Figures Report. Available online: https://www.epa.gov/facts-and-figures-about-materials-waste-and-recycling/advancing-sustainable-materials-management (accessed on 27 April 2023).
  18. Thomas, B.S.; Gupta, R.C. Long term behaviour of cement concrete containing discarded tire rubber. J. Clean. Prod. 2015, 102, 78–87. [Google Scholar] [CrossRef]
  19. Kaewunruen, S.; Li, D.; Chen, Y.; Xiang, Z. Enhancement of dynamic damping in eco-friendly railway concrete sleepers using waste-tyre crumb rubber. Materials 2018, 11, 1169. [Google Scholar] [CrossRef]
  20. Goldstein Market Intelligence. Global Tire Recycling Market Analysis 2025: Opportunity, Demand, Growth and Forecast 2017–2025. 24 April 2020. Available online: https://www.goldsteinresearch.com/report/global-tire-recycling-industry-market-trends-analysis (accessed on 8 May 2023).
  21. Costa, S.M.; Fowler, D.; Carreira, G.A.; Portugal, I.; Silva, C.M. Production and upgrading of recovered carbon black from the pyrolysis of end-of-life tires. Materials 2022, 15, 2030. [Google Scholar] [CrossRef]
  22. Martínez, J.D.; Veses, A.; Callén, M.S.; López, J.M.; García, T.; Murillo, R. On Fractioning the Tire Pyrolysis Oil in a Pilot-Scale Distillation Plant under Industrially Relevant Conditions. Energy Fuels 2023, 37, 2886–2896. [Google Scholar] [CrossRef]
  23. Yaqoob, H.; Teoh, Y.H.; Jamil, M.A.; Gulzar, M. Potential of tire pyrolysis oil as an alternate fuel for diesel engines: A review. J. Energy Inst. 2021, 96, 205–221. [Google Scholar] [CrossRef]
  24. Zhang, G.; Chen, F.; Zhang, Y.; Zhao, L.; Chen, J.; Cao, L.; Gao, J.; Xu, C. Properties and utilization of waste tire pyrolysis oil: A mini review. Fuel Process. Technol. 2021, 211, 106582. [Google Scholar] [CrossRef]
  25. Demirbas, A.; Arin, G. An overview of biomass pyrolysis. Energy Sources 2002, 24, 471–482. [Google Scholar] [CrossRef]
  26. Li, L.; Zhang, H.; Zhuang, X. Pyrolysis of wastepaper: Characterization and composition of pyrolysis oil. Energy Sources 2005, 27, 867–873. [Google Scholar] [CrossRef]
  27. Baggio, P.; Baratieri, M.; Gasparella, A.; Longo, G.A. Energy and environmental analysis of an innovative system based on municipal solid waste (MSW) pyrolysis and combined cycle. Appl. Therm. Eng. 2008, 28, 136–144. [Google Scholar] [CrossRef]
  28. Williams, P.T.; Besler, S.; Taylor, D.T.; Bottrill, R.P. The pyrolysis of automotive tire waste. J. Inst. Energy 1995, 68, 11–21. [Google Scholar]
  29. Wey, M.Y.; Liou, B.H.; Wu, S.Y.; Zhang, C.H. The autothermal pyrolysis of waste tires. J. Air Waste Manag. Assoc. 1995, 45, 855–863. [Google Scholar] [CrossRef]
  30. Czajczyńska, D.; Czajka, K.; Krzyżyńska, R.; Jouhara, H. Waste tyre pyrolysis–Impact of the process and its products on the environment. Therm. Sci. Eng. Prog. 2020, 20, 100690. [Google Scholar] [CrossRef]
  31. Banar, M. Life cycle assessment of waste tire pyrolysis. Fresenius Environ. Bull. 2015, 24, 1215–1226. [Google Scholar]
  32. Neri, E.; Passarini, F.; Vassura, I.; Berti, B.; Giorgini, L.; Zattini, G.; Tosi, C.; Cavazzoni, M. Application of lca methodology in the assessment of a pyrolysis process for tyres recycling. Environ. Eng. Manag. J. EEMJ 2018, 17, 2437–2445. [Google Scholar]
  33. Ferrão, P.; Ribeiro, P.; Silva, P. A management system for end-of-life tyres: A Portuguese case study. Waste Manag. 2008, 28, 604–614. [Google Scholar] [CrossRef]
  34. Li, X.; Xu, H.; Gao, Y.; Tao, Y. Comparison of end-of-life tire treatment technologies: A Chinese case study. Waste Manag. 2010, 30, 2235–2246. [Google Scholar] [CrossRef] [PubMed]
  35. Alston, S.M.; Arnold, J.C. Environmental impact of pyrolysis of mixed WEEE plastics part 2: Life cycle assessment. Environ. Sci. Technol. 2011, 45, 9386–9392. [Google Scholar] [CrossRef] [PubMed]
  36. Huang, C.; Mohamed, B.A.; Li, L.Y. Comparative life-cycle assessment of pyrolysis processes for producing bio-oil, biochar, and activated carbon from sewage sludge. Resour. Conserv. Recycl. 2022, 181, 106273. [Google Scholar] [CrossRef]
  37. Vera, I. 2. Indicators for Sustainable Energy Development. Available online: https://www.un.org/esa/sustdev/publications/energy_indicators/chapter2.pdf (accessed on 8 May 2023).
  38. Chomkhamsri, K.; Wolf, M.A.; Pant, R. International reference life cycle data system (ILCD) handbook: Review schemes for life cycle assessment. Towards Life Cycle Sustain. Manag. 2011, 107–117. [Google Scholar]
  39. ISO 14040:2006; Environmental Management—Life Cycle Assessment—Principles and Framework. ISO: Geneva, Switzerland, 2006. Available online: https://www.iso.org/standard/37456.html (accessed on 27 April 2023).
  40. Jahirul, M.I.; Rasul, M.G.; Schaller, D.; Khan, M.M.K.; Hasan, M.M.; Hazrat, M.A. Transport fuel from waste plastics pyrolysis–A review on technologies, challenges and opportunities. Energy Convers. Manag. 2022, 258, 115451. [Google Scholar] [CrossRef]
  41. Jiang, H.; Zhu, Y.; Yu, J.; Cheng, W.; Yang, H.; Zhang, X.; Chen, H. Production mechanism of high-quality carbon black from high-temperature pyrolysis of waste tire. J. Hazard. Mater. 2023, 443, 130350. [Google Scholar] [CrossRef]
  42. Policella, M.; Wang, Z.; Burra, K.G.; Gupta, A.K. Characteristics of syngas from pyrolysis and CO2-assisted gasification of waste tires. Appl. Energy 2019, 254, 113678. [Google Scholar] [CrossRef]
  43. Díez, C.; Sánchez, M.E.; Haxaire, P.; Martínez, O.; Morán, A. Pyrolysis of tyres: A comparison of the results from a fixed-bed laboratory reactor and a pilot plant (rotatory reactor). J. Anal. Appl. Pyrolysis 2005, 74, 254–258. [Google Scholar] [CrossRef]
  44. Yazdani, E.; Hashemabadi, S.H.; Taghizadeh, A. Study of waste tire pyrolysis in a rotary kiln reactor in a wide range of pyrolysis temperature. Waste Manag. 2019, 85, 195–201. [Google Scholar] [CrossRef]
  45. Čepić, Z.; Mihajlović, V.; Đurić, S.; Milotić, M.; Stošić, M.; Stepanov, B.; Ilić Mićunović, M. Experimental analysis of temperature influence on waste tire pyrolysis. Energies 2021, 14, 5403. [Google Scholar] [CrossRef]
  46. Abdallah, R.; Juaidi, A.; Assad, M.; Salameh, T.; Manzano-Agugliaro, F. Energy recovery from waste tires using pyrolysis: Palestine as case of study. Energies 2020, 13, 1817. [Google Scholar] [CrossRef]
  47. Wang, H.; Hu, H.; Yang, Y.; Liu, H.; Tang, H.; Xu, S.; Li, A.; Yao, H. Effect of high heating rates on products distribution and sulfur transformation during the pyrolysis of waste tires. Waste Manag. 2020, 118, 9–17. [Google Scholar] [CrossRef] [PubMed]
  48. Martín, M.T.; Aguirre, J.L.; Baena-González, J.; González, S.; Pérez-Aparicio, R.; Saiz-Rodríguez, L. Influence of Specific Power on the Solid and Liquid Products Obtained in the Microwave-Assisted Pyrolysis of End-of-Life Tires. Energies 2022, 15, 2128. [Google Scholar] [CrossRef]
Figure 1. Thermochemical WT treatment methods.
Figure 1. Thermochemical WT treatment methods.
Sustainability 15 14178 g001
Figure 2. Methodological framework and scope of the paper.
Figure 2. Methodological framework and scope of the paper.
Sustainability 15 14178 g002
Figure 3. Adjustable control parameters in producing pyrolyzed biofuels.
Figure 3. Adjustable control parameters in producing pyrolyzed biofuels.
Sustainability 15 14178 g003
Figure 4. Suggested LCA methodology. Fixed and reproduced from [39].
Figure 4. Suggested LCA methodology. Fixed and reproduced from [39].
Sustainability 15 14178 g004
Figure 5. LCA system boundary of scenario 1.
Figure 5. LCA system boundary of scenario 1.
Sustainability 15 14178 g005
Figure 6. LCA system boundary of scenario 2.
Figure 6. LCA system boundary of scenario 2.
Sustainability 15 14178 g006
Figure 7. Transportation processes contribution by percentage (%).
Figure 7. Transportation processes contribution by percentage (%).
Sustainability 15 14178 g007
Figure 8. Characterization of impacts for the transportation process.
Figure 8. Characterization of impacts for the transportation process.
Sustainability 15 14178 g008
Table 1. Previous applications of pyrolysis using different feedstocks.
Table 1. Previous applications of pyrolysis using different feedstocks.
Ref(s)FeedstockTemperatureMax. Production YieldRemarks
[26]Wastepaper300, 330, 360, 390, 420, 450 °C48.3% (TPO)- Heating rate of 10 to 30 °C/min
- Oil yield increased from 42.18 to 48.3% once the heating rate increased
- No highlights on the environmental performance
[27]Municipal Solid Waste500 to 600 °C40% (TPG a)- Slow pyrolysis applied as the objective was to maximize the gas production
- Slow heating rate with longer residence time was applied
- Study was performed on a simulated plant
[29]WT370 to 570 °C51.4% (TPO)- Study was performed on a lab-scale reactor
- Heating rate of 10 °C/min with the addition of catalysts
- Yields of gas and oil were highly influenced by adding catalysts
- No highlights on the environmental performance
[30]WT400, 500, 600 °C57.1% (TPO) - Highest yield of oil recorded at 600 °C
- Heating rate of 5 °C/min applied on 40 g of tire sample
- High concentration of sulfur found in gas and oil
- Lab-scale reactor was used
[31]WT400 °C41% (TPO)- Life cycle assessment was carried out on a pilot plant
- Results showed negative impact on the environment except for the sulfur content
- Derived oil showed similar properties to diesel
[32]WT450 °C54.5% (TPG)- Results showed environmental impacts avoided due to recovery of materials
- Minimal energy consumption compared to other tire treatment scenarios
[34]WT480 to 700 °Cb Nm- Pyrolysis emerged as the most environmentally friendly scenario among other scenarios
- Pyrolysis showed the highest net benefits with maintained recovery of valuable products
[35]Electrical And Electronic Waste800 °C39% (TPG)- Analyses conducted on 1 kg of feedstock material
- Pyrolysis emerged as the best option due to full utilization of the material
[36]Sewer Sludge500 °C70% (Char)- Produced oil and char showed better outcomes then other treatment scenarios
- 1000 kg of feedstock material injected into the reactor
- Residence time varied from 1 min to 2 h depending on the scenario applied
[7]Agricultural Waste600 °Cb Nm- Gasification was more harmful to the environment than pyrolysis
- The separation stage in fast pyrolysis was the most detrimental to the environment
- Pyrolysis showed fewer overall emissions and energy required compared to gasification
a Tire Pyrolyzed Gas. b Not mentioned.
Table 2. Temperature and heating rate sets in different reactors.
Table 2. Temperature and heating rate sets in different reactors.
Ref(s)ReactorHeating Rate
(°C/min)
Temperature
(°C)
Optimal Temperature
(°C)
Max. Yield
(wt.%)
[41]Fixed-Bed10–151000–1300100034.4 (Oil)
[42]Fixed-Bed10400–900~850~45 (Gas)
[43]Rotary Bed5–60550-67 (Gas)
[44]Rotary Kiln* Nm400–105055044 (Oil)
[45]Lab-scale14400–75050043.6 (Oil)
[46]Rotary Bed15420–50050045 (Oil)
[47]Photothermal60–600425–57557557.5 (Oil)
This StudyRotary Kiln10450–85050045.2 (Oil)
* Not mentioned.
Table 3. Characterization of impacts for the transportation of WT and HFO.
Table 3. Characterization of impacts for the transportation of WT and HFO.
Impact CategoryUnitTotalWTHFO
Abiotic depletionkg Sb eq1.27 × 10−14.83 × 10−27.83 × 10−2
Abiotic depletion (fossil fuels)MJ8.41 × 1066.29 × 1048.34 × 106
Global warming (GWP100a)kg CO2 eq1.14 × 1051.98 × 1031.12 × 105
Ozone layer depletion (ODP)kg CFC−11 eq7.42 × 10−35.49 × 10−46.87 × 10−3
Human toxicitykg 1,4-DB eq4.66 × 1041.54 × 1034.51 × 104
Fresh water aquatic ecotoxicitykg 1,4-DB eq2.09 × 1047.85 × 1022.01 × 104
Marine aquatic ecotoxicitykg 1,4-DB eq5.65 × 1071.68 × 1065.48 × 107
Terrestrial ecotoxicitykg 1,4-DB eq7.17 × 1021.42 × 107.03 × 102
Photochemical oxidationkg C2H4 eq4.88 × 105.17 × 10−14.82 × 10
Acidificationkg SO2 eq4.84 × 1028.164.76 × 102
Eutrophicationkg PO4 eq8.02 × 102.047.82 × 10
Disclaimer/Publisher’s Note: The statements, opinions and data contained in all publications are solely those of the individual author(s) and contributor(s) and not of MDPI and/or the editor(s). MDPI and/or the editor(s) disclaim responsibility for any injury to people or property resulting from any ideas, methods, instructions or products referred to in the content.

Share and Cite

MDPI and ACS Style

Afash, H.; Ozarisoy, B.; Altan, H.; Budayan, C. Recycling of Tire Waste Using Pyrolysis: An Environmental Perspective. Sustainability 2023, 15, 14178. https://doi.org/10.3390/su151914178

AMA Style

Afash H, Ozarisoy B, Altan H, Budayan C. Recycling of Tire Waste Using Pyrolysis: An Environmental Perspective. Sustainability. 2023; 15(19):14178. https://doi.org/10.3390/su151914178

Chicago/Turabian Style

Afash, Hisham, Bertug Ozarisoy, Hasim Altan, and Cenk Budayan. 2023. "Recycling of Tire Waste Using Pyrolysis: An Environmental Perspective" Sustainability 15, no. 19: 14178. https://doi.org/10.3390/su151914178

APA Style

Afash, H., Ozarisoy, B., Altan, H., & Budayan, C. (2023). Recycling of Tire Waste Using Pyrolysis: An Environmental Perspective. Sustainability, 15(19), 14178. https://doi.org/10.3390/su151914178

Note that from the first issue of 2016, this journal uses article numbers instead of page numbers. See further details here.

Article Metrics

Back to TopTop