Abstract
This study sought to investigate factors causing the spread of fake news on digital media (DM) and to explore the sometimes disastrous consequences of fake news on social media. The study also aimed to construct a framework for fake news disaster management to control the dangers of false news on DM. The study applied PRISMA guidelines and techniques for exploring, devising, and inclusion and exclusion criteria. The search was carried out through 15 of the world’s leading digital databases. As a result, 31 peer-reviewed studies published in impact-factor journals of leading databases were included. Findings showed that several factors influenced the sharing of fake news on digital media (DM) platforms. Six major trending factors were the rise of technologies, social connections, political reasons, the absence of a controlling center, online business and marketing, and quick dissemination of information. The study identified the disadvantages of fake news (FN) on digital media (DM). A framework was constructed for managing fake news disasters to control the spread of fake news on digital media. This paper offers important theoretical contributions through the development of a framework for controlling fake news spread on digital media and by providing a valuable addition to the existing body of knowledge. The study offers practical assistance to top management, decision makers, and policymakers to devise policies to effectively manage problems caused by fake news dissemination. It provides practical strategies to address fake news disasters on digital media for redefining social values. This research also assists digital media managers in utilizing the proposed framework and controlling the harmful impact of fake news on social media.
1. Introduction
In the present age of information and communication technologies (ICTs), the phrase ‘fake news’ (FN) has become a common phenomenon used by people from all sectors. Technology-based applications have played an optimal role in the rapid growth of fake news [1,2,3,4]. FN is considered a serious threat to the peaceful environment of organizations and society. It can destroy communities and create unmanageable issues for individuals and nations as it damages information systems [5,6,7,8]. With the emergence of the internet and web-based applications, news providers have discovered new techniques for communication [9,10] and they keep readers consistently engaged with online news [11,12,13]. Disinformation is a type of fake news that aims to deceive others intentionally. It causes violence and conflicts among various groups and factions [14]. In the twenty-first century, digital media (DM) channels have reached heights of popularity [15] and are generating extensive amounts of information on a vast range of topics [16] but the authenticity of such information is a matter for skepticism [17,18,19].
Digital media is frequently used for a number of reasons including making social connections, seeking information, sharing information, and seeking to enhance one’s status [20,21,22,23]. DM provides ample opportunities for freedom of expression; therefore, the number of potential users is rising rapidly [24]. However, freedom of expression can open the way to fake news and has the potential to cause panic in society [25,26,27]. Major creators of fake news use Facebook, Twitter, and YouTube as these DM platforms are easy to use for news dissemination [28]. These social media apps are frequently used by people to share their emotions and experiences with other members of their community [29]. DM has played a vital role in the dissemination of information during natural disasters globally [30,31], and its tools, particularly FB and Twitter, have made phenomenal contributions during difficult times [32]. Nonetheless, it cannot be ignored that DM tools are potential elements for the creation of fake news disasters through user-generated content [33,34]. Galeotti [35] explains how fake news on DM is shared to promote false agendas by one country against another. FN is a modern weapon in the current age of social networking applications.
Information professionals can play a vital part in the war against fake news disasters on social media by inspiring users to upgrade their news literacy skills [36], and they need to encourage users to question the authenticity of news received through digital media channels so that dangers of fake news may be avoided [37]. They can play an important role in fake news diffusion control (FNDC) through the provision of information literacy courses to the community [38]. Şisman and Yurttas [39] claimed that media literacy is essential to combat FN disasters on DM. Kim et al. [40] proposed that confirmation of news sources is of paramount significance in the battle against FN. Rhodes [41] suggested disrupting the stream of compatible information as a means of reducing the effect and dissemination of FN on DM. Gimpel et al. [42] believed that fake news disasters could be controlled by encouraging people to call out fake news fearlessly on digital media. Schuetz et al. [43] regarded fact-checking platforms as a valuable source for fighting successfully against fake news on social media that has caused social disasters at national and international levels. Chauhan et al. [44] concluded that information disseminated on digital media has contributed a great deal to decision making; therefore, ethical sense-making is required to deal with the growing threat of fake news on DM. Dabbous [45] argued that proper control mechanisms are urgently needed on DM applications to check the authenticity of trending news stories.
Pundir et al. [46] carried out an empirical study on false news sharing on digital media, having used a planned behavior approach. The study intended to identify the impact of awareness about fake news on digital media, subjective norms, perceived behavior control, and users’ intentions to confirm the accuracy of the news before sharing it on digital media. The findings of the study illustrated that attitudes towards news authenticity and perceived behavior control were important factors related to the verification of the news before sharing it on digital media. Barakat et al. [47] conducted research on fake news identification on digital media. The objective of the study was to determine the factors which contributed to individuals’ identification of false news on digital media. Findings revealed that verification attitudes had a positive impact on fake news identification; nonetheless, blind trust in digital media forums reduced verification behavior. The study offered a behavioral model to reduce the risks of fake information on digital media. Olan et al. [48] inferred through empirical investigation that digital media impacted social values to a great extent and changed public opinion on critical national issues by dividing people about news items posted on digital media. Luo et al. [49], through an experimental study, found that deep learning methods proved valuable in easing the flood of fake news on digital media. Piazza [50] reported that digital media was contributing fake information extensively and misleading society. Therefore, solid measures needed to be initiated to save societies from the harm that fake news was causing.
Having analyzed the literature on this topic, we can identify the major themes that contribute practical measures to stop the fake news disaster on digital media. These include the fearless reporting of fake news, use of fact-checking platforms, checking the authenticity of trending information, developing awareness about fake news on digital media, digital literacy, deep learning and analyzing techniques, and the use of automatic machine-based tools to detect fake news. This also highlights the need to develop a framework to control the flood of fake news on digital media. Hence, the present study has been designed to contribute to this goal.
Through in-depth content analysis of peer-reviewed papers, it is apparent from the literature that a framework for fake news diffusion control (FNDC) systems on digital media (DM) has yet to be developed, In order to bridge this significant gap, the current study was instigated. Factors causing the spread of fake news on digital media (DM) and the disasters of fake social media items have not been explored in the past through systematic literature review methodology. Developing a framework will not only offer solutions but also provide theoretical contributions to guide future researchers for further exploration of this area. Furthermore, it will offer a framework for the top management of institutions, information professionals, policymakers, government representatives, public figures, and other stakeholders to devise mechanisms to stop the flood of fake news on digital media effectively and efficiently.
Figure 1 demonstrates the main themes of this study. It aims to display major constructs through a mind-map diagram.
Figure 1.
Main themes of the study.
Current research is of immense importance for library professionals, decisionmakers, government representatives, and all other concerned stakeholders to shape efficient methods for fake news detection through innovative approaches based on artificial intelligence systems for news authentication. The findings of the study will prove productive for experts in artificial intelligence and big data analytics in helping to devise technology-based applications to examine the accuracy of news searched for on social networking websites. A framework based on techniques for fake news identification and removal on DM will contribute valuable content to the body of existing literature and provide a benchmark for policymakers to construct techniques and methods for avoiding the creation and sharing of fake news on digital media.
This paper offers certain theoretical and practical contributions. Our research has theoretical insights for research scholars as it has developed an evidence-based framework to control fake news diffusion on digital media. Future researchers may test this framework through empirical investigations. They can also design virtual systems to control the flood of fake news on digital media by using artificial intelligence. Another important contribution is through the provision of practical implications for policymakers to develop solution-based outcomes. This study also contributes productive guidelines for leaders and managers to apply the latest tools for checking the authenticity of online news. Recommendations based on the results of our study may prove of great value to society and the business community, as a legal document may be developed consisting of core methods to control fake news diffusion on digital media platforms; therefore, the study offers worthwhile social contributions.
2. Research Objectives
In light of the above, our study aimed to:
- Identify the factors causing fake news sharing on digital media;
- Investigate the issues caused by the dissemination of fake news on social media;
- Develop a framework to combat issues caused by fake news on DM.
3. Methodology
The research team carried out PRISMA (“Preferred Reporting Items for Systematic Reviews and Meta-Analyses” procedures [51]. “PRISMA is an evidence-based minimum set of items for reporting in systematic reviews and meta-analyses. PRISMA is used for reporting of review, evaluating randomized trials, but it can also be used as a basis for reporting systematic review” [52].
PRISMA consists of four major phases with many steps at each phase. The first phase is ‘planning’, based on two major entities which are known as focused research questions and search strategy. The second stage is ‘selection’, utilized for sorting and extrapolating retrieved data. The third stage is ‘extraction’ for evaluating content after applying rigorous criteria for the evaluation. The fourth phase is ‘data synthesis’, used to analyze the data through step-by-step approaches to produce a concluding set of procedures. These four stages are applied in the current study and are elaborated below:
A. Stage one: Planning
Focused research objectives
Focused research objectives of the study cover the specific scope which are: factors causing the sharing of fake news on digital media; dangers of fake social news on DM; and a framework based on techniques for fake news diffusion control (FNDC) on DM. These research objectives are in a specific order and may be addressed concurrently.
Search Strategy
The strategy applied in connection to search terms, means of literature, and the procedure of searching the content are explained in depth as follows:
a: Search terms
After applying predetermined criteria, search terms were constructed. The following search strings were developed:
- Development of constructs, keywords, and variables from research papers and articles as the main basis of the study;
- Construction of the general research objective of the research and select some words from that research objective that reveals the clear path of the study;
- Usage of keywords that other researchers have used in their articles in impact-factor journals;
- List of related terms;
- Employment of Boolean operator “OR” to include substitute terms;
- Apply Boolean operator “AND” for retrieving combined records of both terms used in search box;
- Usage of the Boolean operator “NOT” for excluding keywords in search terms to find productive and focused results.
After having applied diverse searching techniques and methods, all relevant results were retrieved. Search terms used in different databases, tools, and scholarly search engines were as follows:
(“Fake news” OR “Factors of fake news sharing on social media” OR “Effects of fake news” OR “Dangers of fake news sharing on social media”)
AND
(“Fake news AND digital media platforms” OR “Role of different factors in fake news creation on digital media” OR “Impact of fake news disasters” OR “Causes of online fake news” OR “Fake news disaster management” OR “Role of social media in fake news disasters” OR “Challenges to combat fake news flood” OR “Fake news disasters AND the social media websites” OR “Fake news consequences upon individuals and societies” OR “Fake news” AND “digital literacy” OR “Framework to fight against fake news” OR “Sharing fake news on social media platforms” OR “Social networks” AND “Combatting fake news” OR “Social media literacy” AND “fake news detection” OR “Fake news” AND “context awareness” OR “Role of technology in fake news creation” OR “Role of libraries” AND “fake news detection” OR “Online news” AND “managing users’ misconduct” OR “Fake news ethical issues” AND “Role of librarians” OR “Social media as disaster communication media” OR “Challenges for combatting fake news” OR “Problems for information professionals to detect fake news on social media” OR “Modern information war” AND “Tools to battle against fake news warfare” OR “Fake news” AND “Challenges and opportunities” OR “Framework for war against social fake news” OR “Solutions to fight against fake info-demic” OR “Sharing of fake stories on social networking websites” OR “Effects of fake social information” OR “Modeling fake news detection system” OR “Threats of social media” OR “Media literacy and fake news identification” OR “Role of social norms in fighting against fake news” OR “Combating fake social news through fact checking” OR “Fake news detection” OR “Methods to find online fake news” OR “Roles of information professionals in the age of fake news” OR “Librarians against fake news war” OR “Fake news” OR “Digital Media”)
NOT
(“Fake news” NOT “Traditional media”, “Impact of online fake news” NOT “Conventional media”, “Fake news detection” NOT “Printing press”, “Fake news disaster” NOT “Old-fashioned communication media”, “Fake news finding tools” NOT “Electronic media”, “Fake news” NOT “Controlled media”).
b: Literature resources and existing research
Researchers used 15 databases in a structured way for making an in-depth focused search. These databases were Scopus, EBSCO Host, Web of Science, LISTA, Emerald, LISA, Summon, Elsevier, Google Scholar, Taylor & Francis, Pro-Quest, IEEE Xplore, Springer Link, Cambridge University Press, and Wiley Inter-Science. Peer-reviewed research papers meeting relevant keywords were retrieved through the selected databases. The authors used index terms to further run terms for finding the available published content. Restrictive phrasing was used by the researchers for finding required results in consonance with the formulated objectives of the study. Different filters were used to limit the search. To avoid bias in the search, separate searches were carried out by the researchers from three different working universities of two different countries. Impact factor research papers published in the leading journals of the world were included. Years range of the selection criterion of the articles was 2010 to 2022. The authors included only the latest impact factors research papers in the study.
B. Stage Two: Selection
(1) Search process
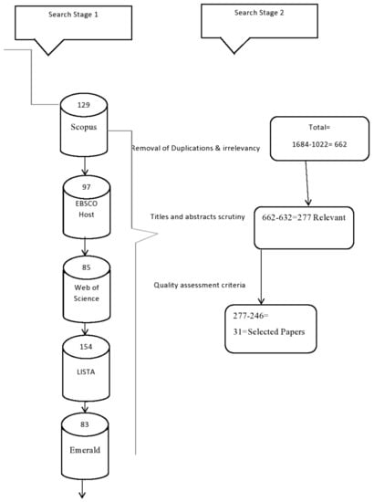
A comprehensive search is carried out in a systematic literature review (SLR) to find and locate all existing material on the focused research objectives. Figure 2 mirrors the steps in this process.
Figure 2.
Diagram of the search process.
Step 1: Fifteen digital databases and tools were explored systematically to retrieve the results.
Step 2: The searched content was scrutinized to eliminate irrelevant results. For checking relevance, the titles of the research papers were checked carefully. Articles published before 2010 were not used in the research, so only recent robust studies were included. In total, 1684 results were retrieved. After the phase of elimination, 884 articles were excluded for not meeting the set criteria. A further 138 articles were removed after the exclusion of duplications. Through title and abstract screening, another 76 studies were excluded from the list. Five articles were not published in the English language so they were also withdrawn from the list. After evaluating full-text studies, a further 304 papers were excluded. Another 246 irrelevant studies covering no constructs of the study were also excluded. Researchers applied critical assessment criteria to integrate the evaluated articles with the objectives of the research for ensuring quality. Although substantial studies exist on fake news with regard to COVID-19, the research team did not include documents related to COVID-19 in order to maintain a focused and controlled set of study objectives. The investigators carried out the study in a general context, offering a broader outlook rather than projecting issues relating to COVID-19. A total of 31 impact factor articles were selected as constructs of these research papers were similar to the constructed objectives of the research.
Scrutiny and filtering
Initial retrieved results (1684 as depicted via Figure 2) from fifteen diverse databases and tools were passed through an analysis filter to ensure relevance. Various steps were applied to execute this procedure. Titles of the papers were analyzed critically for conducting a systematic literature review (SLR) of the chosen studies. Various aspects including the language of the articles, content, type, impact factor, and non-impact factor journals, and publishing year were considered critically for including the most updated recent studies in the current research paper. An in-depth SLR of the 31 impact factor articles published from 2010 to 2022 was conducted. Table 1 reflects inclusion and exclusion criteria.
Table 1.
Inclusion and exclusion criteria.
C. Stage Three: Extraction
Keeping in view the formulated objectives, scorekeeping was assigned to the retrieved articles. Scoring was assigned to the answers which were integrated with the study objectives. The system of scoring was based on ‘yes’, ‘no’, and ‘partly’ options. Studies within set criteria were provided a score. Studies required to be included in the current research needed to obtain a good score. This system enabled authors to eliminate 1653 irrelevant results and to include 31 relevant research papers to respond to the focused research questions.
D. Stage Four: Execution
The last step was to ensure the validity of the searched content to ensure the quality of the work. The list was assessed against the criteria of eligibility which consisted of impact-factor articles from Web of Science and Scopus indexed journals. Research studies published before 2010 were excluded from the list. Explored studies were evaluated critically and carefully for the inclusion of the most recently published IF articles. Studies having no match with FN on DM were excluded. Books, conference proceedings, dissertations, magazines, newspaper articles, organizational newsletters, grey literature, magazine articles, book chapters, reports, standards, presentations, assignments, government documents, streaming videos, trade publication articles, and transcripts were not included in the current study. However, 31 IF research papers were included to execute the current study. Figure 2 reflects a graphical representation of the complete search process performed by the research team.
4. Results:
4.1. Overview of the Selected Studies
A total of 1684 results were retrieved through fifteen of the world’s leading digital databases and electronic tools: 129 through Scopus, 97 via EBSCO Host, 85 from Web of Science, 154 by LISTA, 83 through Emerald, 84 via LISA, 89 from Summon, 223 by Elsevier, 128 through Google Scholar, 26 via Taylor & Francis, 85 from Pro-Quest, 94 by IEE Xplore Digital Library, 74 through Springer Link, 27 via Cambridge University Press, and 306 from Wiley Inter-Science. These results were retrieved from January 2022 to May 2022. After critical identification, screening, eligibility, and inclusion criteria, 31 impact-factor research papers were included to carry out the current study. Figure 3 shows the breakdown of the results from each digital database and electronic tool.

Figure 3.
The search process.
4.2. Geographical Distribution of the Studies
It is pertinent to know the geographic distribution of the chosen articles in a systematic literature review as an inclusive picture becomes evident of the studies investigated around the world. Table 2 reflects the geographical distribution of the studies. It was found that selected papers came from thirteen different countries across the globe. It was noted that the majority of the studies on the topic (n = 16) originated from the United States of America, indicating that fake news has been a trending topic for researchers in the USA.
Table 2.
Geographical distribution of studies (n = 31).
4.3. Research Methodologies Used in the Studies
Table 3 mirrors the research methodologies used in the selected studies. It was found that experimental and survey methods (both used six times) were the most widely used by the researchers in their studies, followed by interviews and a theme-based approach. Hence, it showed that in studies related to fake news on digital media, experimental methods and questionnaire approaches were widely used by the researchers to meet the set objectives of their studies.
Table 3.
Research methodologies used in the studies.
Table 4 illustrates the datasets extracted through 31 research papers. An in-depth SLR of the 31 impact factor articles published from 2010 to 2022 was conducted.
Table 4.
Data Extracted from 31 Research papers.
5. Factors Causing Fake News Sharing on Digital Media
Various factors influenced fake news sharing on digital media platforms. These factors are classified into the rise of technologies, social connections, political reasons, no center of control, online business and marketing, and quick dissemination and retrieval of information. These factors are discussed below:
5.1. Rise of Technologies
Results showed that the rise of technologies, social networking websites, smart devices, high-tech tools, and gadgets created an obsession with fake news sharing on social media. Social media platforms including Facebook, YouTube, and Twitter [37], the rise of smartphones, and high-tech data analytics [53] stimulated users to share fake news on social media for influencing people across diverse segments. The decline of traditional media channels led to increased consumption of news through social media [54], web-based publishing platforms, the evolution of ICTs, rapid developments in information technologies, and innovations in mobile-based technologies [4,55,56,57], enabling users to actively interact with the content as well as its creators and add value to the accessed content [58]. User-friendly interfaces provided access to additional contextual information [55,58].
5.2. Social Connections
According to the results, online social relations were also an influential factor to disseminate FN on DM. Social connections, online social relations and friendships, virtual social worlds, content communities, and social interaction [10,44,58,59] provided information-sharing and socialization gratifications [60]. Online friendships led not only to collaborative projects, access to a broad audience, and freedom of expression, but also to sources of entertainment [10,42,44,60].
5.3. Political Reasons
Fake news was created on digital media due to certain political factors as some political leaders promoted specific agendas to gain public favor [16]. Fake news on DM was posted to shape political opinions [54]. Aggressive online news forums were developed [61] to plant seeds of mistrust, promote a specific point of view [62], and use propaganda against others [53]. User-generated content led to ambiguity [63], contributed to domestic terrorism, changed public opinion, increased hostility towards liberal political figures, caused loss of faith in the trustworthiness of social and political institutions, and increased intolerant attitudes [50].
5.4. No Center of Control
The 31 studies identified that often, no center of control in social media platforms existed through user-generated content [58]. There were legal and cultural differences among countries [61] and it resulted in reluctance on the part of technology companies to engage in censorship laws that might hinder the spread of fake news on social media [4]. The anonymity of users on social media platforms [56] enabled them to create news of any type [40]. Fallible human tendencies, fake account creation on DM, and the ease of setting up multiple accounts on social media were obvious factors of fake news sharing on social media [4,41,42].
5.5. Online Business and Marketing
Social media, as a primary gateway to the news source, inspired businesspeople, freelancers, advertisers, marketers, and entrepreneurs to bring innovation to their businesses through the use of social media [41,64]. Nevertheless, fake financial content on digital media created problems for online clients regarding product quality [62]. Online advertisements helped start campaigns on a massive scale and facilitated the attainment of financial success [55,58]. Social media was a useful factor in electronic marketing [55] as it provided instantaneous sharing for creating awareness to a broader spectrum of society [62]. Businesspeople had an overwhelming interest to use social media on account of features such as cost-effectiveness, maximum profit via electronic advertising, and online marketing [40,41,59,63,65,66].
5.6. Quick Dissemination and Retrieval of Information
Fake news on digital media had become a low-cost modern weapon [53,56]. DM spread false online content quickly, searched fake news stories, and produced and exchanged fake information [40,42,45]. It gathered and disseminated news easily, and shared fake news due to religious belief [62,63,66]. Due to the general popularity of DM related to the fast delivery of online information, fake news was shared during natural calamities [55,66].
6. Problems Caused by Fake News on Digital Media
The study identified the problems caused by fake news (FN) on digital media (DM). It was found that fake news caused an information flood, and generated swarms of content [10,54]. Fake news exploited privacy, provided a false sense of security, spread rumors, released naked pictures, poked fun at celebrities, disclosed confidential information; provided possibilities for harassment, raised issues of conflicts of interest, and damaged personal reputations because FN on DM was controlled and administered by third parties [58]. Fake news on digital media led to aggression, created mental disorders, promoted uncivil norms, increased excessive criticism of others, influenced emotions, and raised psychological issues [4,67]. FN on digital media perpetrated false doctrines, promoted hidden agendas; misled consumers about particular goods, promoted aggressive public attitudes, caused fake campaigns, manipulated decision-making approaches, provided fake ratings, and led to the turbulence of financial markets across the world [19,39,55,57].
Fake news on digital media disseminated unverified claims, promoted biased attitudes, caused fear and isolation to increase, resulted in ethnocentric ideation, claimed false ideas, created distance in family and friends, relationships, and social support and also caused depression [59,65]. It caused abusive, hateful, and offensive content, frustration in the public, horrible consequences, the decline of mental health, panic in society, and disturbance in the lives of others [43,55,61]. It was a threat to international relations, national and international peace, and caused cybercrimes [56]. It triggered conspiracies against others, impacted on users’ actions, gave birth to inestimable social harms, and misled consumers to buy certain products based on fake reviews [40,62,66].
Fake news has caused enormous distress and inconvenience to people’s social lives, exacerbated confusion in society, and stimulated individuals to absorb false information [41,68]. It has had a severe negative impact on society as it has enhanced negative feelings, raised moral issues, lacked adequate control mechanisms, manipulated the media, and given rise to fictitious job companies [42,44,47].
7. Framework to Combat the Problems Caused by Fake News Dissemination on Digital Media
A framework was constructed based on the results of the selected studies for fake news diffusion control and is portrayed in Figure 4. The framework was developed having drawn insights via thematic analysis of the derived literature for fake news detection on digital media and measures to combat it successfully. It consists of 73 synthesized themes grouped according to four major constructs—effective research and critical thinking skills, usage of artificial intelligence, information laws and ethics, and media and news literacy—to fight against fake news disasters on social media platforms. These themes are elaborated as follows:
Figure 4.
Model of fake news disaster management.
7.1. Effective Research and Critical Thinking Skills
Social media users should possess effective research and critical thinking skills for fake news diffusion control. They should verify the integrity, reliability, accuracy, and authenticity of information that exists on social media platforms [58]. They should identify influential users as well as pinpoint the content they share on DM [54], and be aware of the necessary documentation behind posted news on social networking websites [38]. They should avoid the irrational sensationalist impulses related to fake news [61], and use social media applications carefully to authenticate news before sharing it on DM [10,62]. They need to focus on verification and ethical sensemaking strategies so that the fake news can be professionally checked, flagged, or even removed [42,44,45]. They should have certain personality traits for assessment of the source of news reputation, and follow social norms for fact-checking tools that restrict the sharing of questionable material [40,41,42,43,53,60,66]. Critical thinking skills urge information-literate people to locate news sources that can be used to evaluate the searched information through social media applications [65]. It is a fact based on empirical evidence that effective research and critical thinking skills can lead to fake news being identified and reported to digital media administrators.
7.2. Usage of Artificial Intelligence
Usage of artificial intelligence facilitated fake news diffusion control as automatic machine learning-based detection approaches proved useful in limiting the impact of fake news on social media forums [40,53,66]. Emerging technological tools [4] including big data analytics helped in the track record for testing reliability of the information [38,69,70]. Automatic content identifier machines created spam folder for fake news, and provided knowledge-based analysis automatically through the creation of subject bibliographies, indexing, and online tools [19,58,68]. Technology companies needed to work collaboratively with interested individuals and information professionals in this regard [4]. Early detection of fake news, quality big data, blocking of fake social media accounts causing fake news, automatic fake news detection tools, and content-based methods were productive methods to control fake news diffusion on digital media [69]. Results have clearly shown that the usage of an artificial intelligence-based information authentication system is a useful source to successfully fight against the fake news war on social media platforms.
7.3. Information Laws and Ethics
Social media creators should incorporate into their professional ethics aspects of social media policies to keep a strict check on fake news [58]. Acts of censorship need to be introduced to ensure a controlled system on social media [56]. User privacy policies should be administered, and guidelines for users and content moderators must be drawn up [58,61]. Governments should develop official social media channels and develop a strategy to use DM before natural disasters to prevent the sharing of false news [55]. Laws against the violation of such policies should be implemented to administer and manage antagonistic posts [61]. Health and other disaster management bodies should work together to stop the sharing of fake news on DM [55]. A strict policy should be enforced for fake news disseminators [50]. Therefore, implementation of information laws and professional ethics by concerned bodies prove helpful in stopping the spread of fake destructive news on social networking websites.
7.4. Media and News Literacy
Systematic media literacy education is required for fake news disaster management on social media and to raise public awareness of the harm that online fake news can cause [39,43]. Information users should be made aware of social media so that they can be empowered to detect and contest fake news [43,58]. Information literacy instruction, user education, web education, news literacy, awareness about fact-checking, training activities, news literacy modules, civic engagement, library instruction sessions, courses on fake news damage and detection strategies, digital literacy initiatives in institutions, digital expertise, social media literacy, adequate education, and information skills are needed to manage fake news on social media effectively and efficiently [19,37,38,45,58,59,65,71]. Library and information professionals must play an active role in online communities to reconfigure information courses in collaboration with other stakeholders [4,58,71]. The role of counselors and psychologists is also imperative and indispensable in reducing the negative effects of fake social news on digital media [59]. Literacy skills in new media can prove a useful tool in controlling fake news diffusion in digital media. The literature shows that there is a strong positive relationship between literacy in new media and control over fake news diffusion in digital media. Without imparting media and news literacy in digital media users, disinformation may not be stopped. Adequate information literacy skills are a useful and valid source to detect and stop the proliferation of fake online news. Hence, media and news literacy are effective weapons for controlling the spread of fake online news.
8. Discussion
Fake news on digital media platforms is causing problems globally. Digital media is a leading source of fake news creation that leads to mental aggression among men and women in society and causes destructive consequences. The negative aspects of DM cannot be ignored as they create restlessness, panic, and disaster in the lives of individuals, societies, communities, and countries through the generation of false online news. FN disasters on DM have a global impact. Demand for fake news management systems is rising rapidly. Measures adopted to combat fake news on digital media are of immense value in the present era of misinformation. In order to safeguard the precious future of current and future generations, fake news disaster management is of paramount significance as social survival is not possible at all without controlling the flood of fake digital information [39,67].
This instant study is the first of its kind and has systematically selected and critically reviewed 31 studies published in the English language from geographically dispersed locations of the world to provide insights into the area of fake news diffusion control.
Related to the first objective, the study identified six major factors which cause fake news sharing on social media platforms. These factors are the rise of technologies, social connections, political reasons, no center of control, online business and marketing, and quick dissemination and retrieval of information. These are further classified into several sub-groups.
Related to the second objective, the study revealed disasters caused by online fake news which destroy individuals, societies, and nations to a great extent. These disasters include a false sense of security, possibilities for harassment, issues of conflicts of interest, loss of personal reputation, aggression, mental disorders, uncivil norms, psychological issues, promotion of hidden agendas, aggressive public attitudes, fake campaigns, depression, mental health issues, and panic in society. Fake news causes enormous distress and inconvenience to people’s social lives, confusion in society, and leads individuals to absorb false information. It has a severe negative impact on society as it enhances negative feelings, raises moral issues, manipulates the media, and gives rise to fictitious job companies [42,44,45].
Based on the findings of the selected studies, the authors have constructed a framework for “fake news diffusion control” related to the third objective of the study. The framework consists of four constructs: effective research and critical thinking skills, usage of artificial intelligence, information laws and ethics, and media and news literacy. Effective research and critical thinking skills are the first step needed for the detection of fake news on social media. Information users with effective research and critical thinking expertise will find questions in their mind regarding the reliability and validity of online news, and will critically check sources of news and fact-checking websites. Various authors such as Wasike [58], Ahmed and Lugovic [54], Junestrom [61], Liu and Wu [66], Chatterjee [72], Chang [73], and Rhodes [41] support the theme of effective research and critical thinking, reinforcing the view that verification attitudes, personality traits, and creative skills facilitate the detection of fake news via social media platforms.
The second construct of the fake news control system model is the usage of artificial intelligence in which automatic machine-based tools are used to report fake social online news. Artificial intelligence assists in detecting fake news in every field of life. It proves useful in privacy and security-related matters. Google is also focusing on artificial intelligence to improve lives of people in society. Artificial intelligence tools are user-focused and human- centered. Raw data are examined efficiently through AI-powered applications. In the third construct, information laws and ethics are applied to take strict action against fake news disseminators on social media. The fourth construct of the framework is media and news literacy in which different courses are designed to spread civil literacy related to fake news disasters for efficient management. These strategies are concurrent with the findings of various studies conducted by Sisman and Yurttas [39], Fernandez [4], Sullivan [19], Copenhaver [71], Hunt et al. [59], Junestrom [61], Yuan et al. [68], Dabbous [45], and Piazza [50].
Fake news management is a continuous process and effective online fake news detection depends upon the combined efforts of humans and machines. An active role for disaster-management bodies and governments is highly significant for the implementation of fruitful measures for fake news diffusion control. As Jayasekara [55] has argued, disaster-management bodies and governments should work together to stop the sharing of fake news on DM and develop a strategy to use DM channels during natural disasters.
The rise of technologies, social connections, political reasons, no center of control, online business and marketing, and quick dissemination and retrieval of information are significant factors for the spread of fake news on social media applications. These factors need to be addressed using modern-driven technologies and tools so that the spread of false online news may be avoided. Our study also identified various problems that have arisen because of fake news on social media. Pertinent problems include exploitation of privacy, prevalence of rumors, leakage of vulgar content, hidden agendas, mental health issues, violence, aggression, excessive criticism, biased attitudes, cyber-crimes, and moral issues. Similar problems have been reported by Chen and Abedin [67], Fernandez [4], Ahmed and Lugovic [54], Lei [56], and Chauhan [44].
The results of this instant study are equally beneficial for all stakeholders including civilians, professionals, media personnel, and all users of digital media. The study has constructed a framework based on the findings with four propositions devising an efficient system for fake news diffusion control. The study has provided breadth by developing a framework to control fake news. When all stakeholders are actively involved in applying the given framework, the risks of fake news disasters may be minimized and social survival is possible. The framework is more applicable and productive when realizing the social disasters of fake news via digital platforms. Decision-making bodies can use the results of the study as a benchmark to frame impactful policies for controlling fake news diffusion. Our findings will help the creators of social media websites to generate such methods as are useful in minimizing the spread of fake news on DM.
This study has worthwhile strategic and managerial implications. Institutions and organizations may follow the provided guidelines to stop fake news diffusion on digital media. The findings of the study aptly indicate that the identification of fake news on digital media provides shared benefits to individuals and companies. The social harms of fake online news may be avoided through the practical implementation of the recommendations provided in this study. If legal policies are not applied to stop the spread of fake digital news, then its effects may damage the roots of society. This study reinforces practical steps to control the virus of fake news on social media through strategic practices. This paper provides a theoretical basis for the best practices, strategies, practical measures, and techniques for fake news diffusion control on digital media which are important for the proper development and advancement of society. The framework provided in the study is equally beneficial to all stakeholders.
9. Conclusions
This instant study carried out a systematic literature review through 31 selected studies to identify factors behind the sharing of fake news on digital media, disasters of fake online news, and strategies to handle the flood of fake news stories effectively and efficiently. Based upon the insights drawn from the synthesized studies, a framework for fake news management was developed which consists of four steps (Figure 4). This study is the first attempt to offer a comprehensive and critical review on the topic of fake news diffusion control. Previous studies have adopted empirical methods to investigate and explore the topic of fake news; however, the authors of the instant study have used a systematic review methodology as it provides a vast range of diverse disciplines in which area of fake news has been identified and varying themes are found for the provision of deep insights to identify impactful findings. This study is an important contribution to the theoretical development of the issue. The model developed in light of the findings of 31 selected studies will assist policymakers to devise policies to control fake news proliferation on digital media applications.
10. Recommendations
Based on the study findings, the following recommendations are offered to control the spread of fake news on digital media:
- News posted on digital media should be verified as verification and accuracy checks via fact-checking websites are instrumental against harmful and horrible claims of fake news stories on digital media applications.
- Rating sources is a viable approach to combat false news on DM and to avoid the overwhelming wave of FN that is bringing destruction to the lives of people across the world.
- Social values and norms should be inculcated among web users as these are fast socio-technical solutions to fake news disasters on social networking websites.
- Modern-driven techniques based upon linguistic cue approaches via machine and network approaches are required to tackle the FN flood that is created by content generators.
- Web users require digital media literacy to win the war against fake news on social media that is causing disasters globally.
- Information professionals should raise civic literacy among the public to detect fake stories.
- Algorithmic solutions are of immense value in the fight against fake news disasters.
- Library professionals should play their part in combating misinformation that is replete with uncontrollable dangers.
11. Limitations and Future Studies
Despite significant contributions, our study has some limitations that need to be reported. A key limitation of the instant study is the inclusion of research articles (n = 31) to conduct systematic review for constructing an evidence-based framework to control fake news diffusion on digital media. Other sources of literature have not been included in the study. Another pertinent limitation is the exclusion of research papers that have not been published in the English language. The instant study is conducted through systematic review methodology; nonetheless, a model to combat fake news on digital media needs to be conducted having used empirical approaches. Further studies should be conducted into the relationship between new media literacy and web-based fake news epidemic control.
Funding
The research team would like to acknowledge the support of Prince Sultan University for paying the Article Processing Charges (APC) of this publication.
Conflicts of Interest
The authors declare no conflict of interest.
References
- Pavlou, P.A.; Liang, H.; Xue, Y. Understanding and Mitigating Uncertainty in Online Exchange Relationships: A Principal-Agent Perspective. MIS Q. 2007, 31, 105. [Google Scholar] [CrossRef]
- Kietzmann, J.H.; Hermkens, K.; McCarthy, I.P.; Silvestre, B.S. Social media? Get serious! Understanding the functional building blocks of social media. Bus. Horiz. 2011, 54, 241–251. [Google Scholar] [CrossRef]
- Conroy, N.K.; Rubin, V.L.; Chen, Y. Automatic deception detection: Methods for finding fake news. Proc. Assoc. Inf. Sci. Technol. 2015, 52, 1–4. [Google Scholar] [CrossRef]
- Fernandez, P. The technology behind fake news. Libr. Hi Tech News 2017, 34, 1–5. [Google Scholar] [CrossRef]
- Musser, J.; O’Reilly, T. Web 2.0 Principles and Best Practices; O’Reilly Radar: Sebastopol, CA, USA, 2006. [Google Scholar]
- Shu, K.; Sliva, A.; Wang, S.; Tang, J.; Liu, H. Fake News Detection on Social Media. ACM SIGKDD Explor. Newsl. 2017, 19, 22–36. [Google Scholar] [CrossRef]
- Cooke, N.A. Fake News and Alternative Facts: Information Literacy in a Post-Truth Era; ALA Editions: Chicago, IL, USA, 2018. [Google Scholar]
- Cosentino, G. Social Media and the Post-Truth World Order: The Global Dynamics of Disinformation; Palgrave Macmillan: London, UK, 2020. [Google Scholar]
- Hermida, A. Twittering the news. J. Pract. 2010, 4, 297–308. [Google Scholar] [CrossRef]
- Kaplan, A.M.; Haenlein, M. Users of the world, unite! The challenges and opportunities of Social Media. Bus. Horizons 2010, 53, 59–68. [Google Scholar] [CrossRef]
- Lee, J. The Double-Edged Sword: The Effects of Journalists’ Social Media Activities on Audience Perceptions of Journalists and Their News Products. J. Comput. Commun. 2015, 20, 312–329. [Google Scholar] [CrossRef]
- Potthast, M.; Kiesel, J.; Reinartz, K.; Bevendorff, J.; Stein, B. A Stylometric Inquiry into Hyperpartisan and Fake News. arXiv 2018, arXiv:1702.05638. [Google Scholar]
- Connaway, L.S.; Julien, H.; Seadle, M.; Kasprak, A. Digital literacy in the era of fake news: Key roles for information professionals. Proc. Assoc. Inf. Sci. Technol. 2017, 54, 554–555. [Google Scholar] [CrossRef]
- Lewandowsky, S.; Stritzke, W.G.K.; Freund, A.M.; Oberauer, K.; Krueger, J.I. Misinformation, disinformation, and violent conflict: From Iraq and the “War on Terror” to future threats to peace. Am. Psychol. 2013, 68, 487–501. [Google Scholar] [CrossRef] [PubMed]
- Ahen, F. Futures of new post-truth: New research frontiers on disturbingly fascinating pathologies affecting information dissemination and knowledge production. Foresight 2019, 21, 563–581. [Google Scholar] [CrossRef]
- Feezell, J.T. Agenda Setting through Social Media: The Importance of Incidental News Exposure and Social Filtering in the Digital Era. Politi-Res. Q. 2018, 71, 482–494. [Google Scholar] [CrossRef]
- Stukal, D.; Sanovich, S.; Bonneau, R.; Tucker, J.A. Detecting Bots on Russian Political Twitter. Big Data 2017, 5, 310–324. [Google Scholar] [CrossRef] [PubMed]
- Figueira, Á.; Oliveira, L. The current state of fake news: Challenges and opportunities. Procedia Comput. Sci. 2017, 121, 817–825. [Google Scholar] [CrossRef]
- Sullivan, M.C. Why librarians can’t fight fake news. J. Libr. Inf. Sci. 2019, 51, 1146–1156. [Google Scholar] [CrossRef]
- Lee, C.S.; Ma, L. News sharing in social media: The effect of gratifications and prior experience. Comput. Hum. Behav. 2012, 28, 331–339. [Google Scholar] [CrossRef]
- Allcott, H.; Gentzkow, M. Social Media and Fake News in the 2016 Election. J. Econ. Perspect. 2017, 31, 211–236. [Google Scholar] [CrossRef]
- Tandoc, E.C., Jr.; Lim, Z.W.; Ling, R. Defining “Fake News”: A Typology of Scholarly Definitions. Digit. J. 2018, 6, 137–153. [Google Scholar] [CrossRef]
- Thompson, N.; Wang, X.; Daya, P. Determinants of News Sharing Behavior on Social Media. J. Comput. Inf. Syst. 2020, 60, 593–601. [Google Scholar] [CrossRef]
- Torres, R.; Gerhart, N.; Negahban, A. Combating Fake News: An Investigation of Information Verification Be-haviors on Social Networking Sites. In Proceedings of the 51st Hawaii International Conference on System Sciences, Village, HI, USA, 3–6 January 2018. [Google Scholar]
- Karlova, N.A.; Fisher, K.E. A Social Diffusion Model of Misinformation and Disinformation for Understanding Human Information Behaviour. Inf. Res. 2013. 1–18. Available online: http://InformationR.net/ir/18-1/paper573.html (accessed on 7 November 2022).
- Kohli, C.; Suri, R.; Kapoor, A. Will social media kill branding? Bus. Horizons 2015, 58, 35–44. [Google Scholar] [CrossRef]
- Ali, K.; Zain-Ul-Abdin, K. Post-truth propaganda: Heuristic processing of political fake news on Facebook during the 2016 U.S. presidential election. J. Appl. Commun. Res. 2021, 49, 109–128. [Google Scholar] [CrossRef]
- Number of Social Network Users in India from 2015 to 2018 with a Forecast until 2023 (in Millions). 2022. Available online: https://www.statista.com/statistics/278407/number-of-social-network-users-in-india/ (accessed on 7 November 2022).
- Varis, P.; Blommaert, J. Conviviality and collectives on social media: Virality, memes, and new social structures. Multiling. Margins J. Multiling. Peripher. 2018, 2, 31. [Google Scholar] [CrossRef]
- Huang, C.-M.; Chan, E.; A Hyder, A. Web 2.0 and Internet Social Networking: A New tool for Disaster Management?—Lessons from Taiwan. BMC Med Inform. Decis. Mak. 2010, 10, 57. [Google Scholar] [CrossRef] [PubMed]
- Yates, D.; Paquette, S. Emergency knowledge management and social media technologies: A case study of the 2010 Haitian earthquake. Int. J. Inf. Manag. 2011, 31, 6–13. [Google Scholar] [CrossRef]
- Silver, A.; Matthews, L. The use of Facebook for information seeking, decision support, and self-organization following a significant disaster. Inf. Commun. Soc. 2017, 20, 1680–1697. [Google Scholar] [CrossRef]
- Rogstadius, J.; Vukovic, M.; Teixeira, C.A.; Kostakos, V.; Karapanos, E.; Laredo, J.A. CrisisTracker: Crowdsourced social media curation for disaster awareness. IBM J. Res. Dev. 2013, 57, 4:1–4:13. [Google Scholar] [CrossRef]
- Takahashi, B.; Tandoc, E.; Carmichael, C. Communicating on Twitter during a disaster: An analysis of tweets during Typhoon Haiyan in the Philippines. Comput. Hum. Behav. 2015, 50, 392–398. [Google Scholar] [CrossRef]
- Galeotti, M. Russia is punching above its weight. Moscow Times, 1 July 2014. [Google Scholar]
- Ameen, K.; Bin Naeem, S. Demographic differences in the perceived news literacy skills and sharing behavior of information professionals. Inf. Discov. Deliv. 2021, 49, 16–28. [Google Scholar] [CrossRef]
- Anderson, K.E. Getting acquainted with social networks and apps: Combating fake news on social media. Libr. Hi Tech News 2018, 35, 1–6. [Google Scholar] [CrossRef]
- Batchelor, O. Getting out the truth: The role of libraries in the fight against fake news. Ref. Serv. Rev. 2017, 45, 143–148. [Google Scholar] [CrossRef]
- Şişman, B.; Yurttaş, U. An Empirical Study on Media Literacy from the Viewpoint of Media. Procedia-Soc. Behav. Sci. 2015, 174, 798–804. [Google Scholar] [CrossRef][Green Version]
- Kim, A.; Moravec, P.L.; Dennis, A.R. Combating Fake News on Social Media with Source Ratings: The Effects of User and Expert Reputation Ratings. J. Manag. Inf. Syst. 2019, 36, 931–968. [Google Scholar] [CrossRef]
- Rhodes, S.C. Filter Bubbles, Echo Chambers, and Fake News: How Social Media Conditions Individuals to Be Less Critical of Political Misinformation. Polit.-Commun. 2022, 39, 1–22. [Google Scholar] [CrossRef]
- Gimpel, H.; Heger, S.; Olenberger, C.; Utz, L. The Effectiveness of Social Norms in Fighting Fake News on Social Media. J. Manag. Inf. Syst. 2021, 38, 196–221. [Google Scholar] [CrossRef]
- Schuetz, S.W.; Sykes, T.A.; Venkatesh, V. Combating COVID-19 fake news on social media through fact checking: Antecedents and consequences. Eur. J. Inf. Syst. 2021, 30, 376–388. [Google Scholar] [CrossRef]
- Chauhan, R.S.; Connelly, S.; Howe, D.C.; Soderberg, A.T.; Crisostomo, M. The danger of “fake news”: How using social media for information dissemination can inhibit the ethical decision making process. Ethic. Behav. 2021, 32, 287–306. [Google Scholar] [CrossRef]
- Dabbous, A.; Barakat, K.A.; Navarro, B.d.Q. Fake news detection and social media trust: A cross-cultural perspective. Behav. Inf. Technol. 2021, 1, 1–20. [Google Scholar] [CrossRef]
- Pundir, V.; Devi, E.B.; Nath, V. Arresting fake news sharing on social media: A theory of planned behavior approach. Manag. Res. Rev. 2021, 44, 1108–1138. [Google Scholar] [CrossRef]
- Barakat, K.A.; Dabbous, A.; Tarhini, A. An empirical approach to understanding users’ fake news identification on social media. Online Inf. Rev. 2021, 45, 1080–1096. [Google Scholar] [CrossRef]
- Olan, F.; Jayawickrama, U.; Arakpogun, E.O.; Suklan, J.; Liu, S. Fake news on Social Media: The Impact on Society. Inf. Syst. Front. 2022, 19, 1–16. [Google Scholar] [CrossRef] [PubMed]
- Luo, M.; Hancock, J.T.; Markowitz, D.M. Credibility Perceptions and Detection Accuracy of Fake News Headlines on Social Media: Effects of Truth-Bias and Endorsement Cues. Commun. Res. 2022, 49, 171–195. [Google Scholar] [CrossRef]
- Piazza, J.A. Fake news: The effects of social media disinformation on domestic terrorism. Dyn. Asymmetric Confl. 2022, 15, 55–77. [Google Scholar] [CrossRef]
- Shamseer, L.; Moher, D.; Clarke, M.; Ghersi, D.; Liberati, A.; Petticrew, M.; Shekelle, P.; Stewart, L.A.; PRISMA-P Group. Preferred reporting items for systematic review and meta-analysis protocols (PRISMA-P) 2015: Elaboration and explanation. BMJ 2015, 349, g7647. [Google Scholar] [CrossRef]
- Moher, D.; Shamseer, L.; Clarke, M.; Ghersi, D.; Liberati, A.; Petticrew, M.; Shekelle, P.; Stewart, L.A. Preferred reporting items for systematic review and meta-analysis protocols (prisma-p) 2015 statement. Syst. Rev. 2015, 4, 1–9. [Google Scholar] [CrossRef]
- Silva, C.V.M.; Fontes, R.S.; Júnior, M.C. Intelligent Fake News Detection: A Systematic Mapping. J. Appl. Secur. Res. 2021, 16, 168–189. [Google Scholar] [CrossRef]
- Ahmed, W.; Lugovic, S. Social media analytics: Analysis and visualisation of news diffusion using NodeXL. Online Inf. Rev. 2019, 43, 149–160. [Google Scholar] [CrossRef]
- Jayasekara, P.K. Role of Facebook as a disaster communication media. Int. J. Emerg. Serv. 2019, 8, 191–204. [Google Scholar] [CrossRef]
- Lei, H. Modern information warfare: Analysis and policy recommendations. Foresight 2019, 21, 508–522. [Google Scholar] [CrossRef]
- Zhu, H.; Huang, C.; Lu, R.; Li, H. Modelling information dissemination under privacy concerns in social media. Phys. A Stat. Mech. Appl. 2016, 449, 53–63. [Google Scholar] [CrossRef]
- Wasike, J. Social media ethical issues: Role of a librarian. Libr. Hi Tech News 2013, 30, 8–16. [Google Scholar] [CrossRef]
- Hunt, D.; Robertson, D.; Pow, A. The Counselor’s Role in the Age of Social Media and Fake News. J. Creativity Ment. Health 2018, 13, 405–417. [Google Scholar] [CrossRef]
- Sampat, B.; Raj, S. Fake or real news? Understanding the gratifications and personality traits of individuals sharing fake news on social media platforms. Aslib J. Inf. Manag. 2022, 74, 840–876. [Google Scholar] [CrossRef]
- Juneström, A. Emerging practices for managing user misconduct in online news media comments sections. J. Doc. 2019, 75, 694–708. [Google Scholar] [CrossRef]
- Talwar, S.; Dhir, A.; Singh, D.; Virk, G.S.; Salo, J. Sharing of fake news on social media: Application of the honeycomb framework and the third-person effect hypothesis. J. Retail. Consum. Serv. 2020, 57, 102197. [Google Scholar] [CrossRef]
- Velichety, S.; Shrivastava, U. Quantifying the impacts of online fake news on the equity value of social media platforms—Evidence from Twitter. Int. J. Inf. Manag. 2022, 64, 102474. [Google Scholar] [CrossRef]
- Parnell, B.; Stone, M.; Aravopoulou, E. How leaders manage their business models using information. Bottom Line 2018, 31, 150–167. [Google Scholar] [CrossRef]
- Auberry, K. Increasing students’ ability to identify fake news through information literacy education and content management systems. Ref. Libr. 2018, 59, 179–187. [Google Scholar] [CrossRef]
- Liu, Y.; Wu, Y.-F.B. FNED: A deep network for fake news early detection on social media. ACM Trans. Inf. Syst. 2020, 38, 1–33. [Google Scholar] [CrossRef]
- Chen, G.M.; Abedin, Z. Exploring differences in how men and women respond to threats to positive face on social media. Comput. Hum. Behav. 2014, 38, 118–126. [Google Scholar] [CrossRef]
- Yuan, H.; Zheng, J.; Ye, Q.; Qian, Y.; Zhang, Y. Improving fake news detection with domain-adversarial and graph-attention neural network. Decis. Support Syst. 2021, 151, 113633. [Google Scholar] [CrossRef]
- Razaghi, S.; Shokouhyar, S. Impacts of big data analytics management capabilities and supply chain integration on global sourcing: A survey on firm performance. Bottom Line 2021, 34, 198–223. [Google Scholar] [CrossRef]
- de Moraes, G.H.S.M.; Pelegrini, G.C.; de Marchi, L.P.; Pinheiro, G.T.; Cappellozza, A. Antecedents of big data analytics adoption: An analysis with future managers in a developing country. Bottom Line 2022, 35, 73–89. [Google Scholar] [CrossRef]
- Copenhaver, K. Fake news and digital literacy: The academic library’s role in shaping digital citizenship. Ref. Libr. 2018, 59, 107. [Google Scholar] [CrossRef]
- Chatterjee, S.; Nguyen, B.; Ghosh, S.K.; Bhattacharjee, K.K.; Chaudhuri, S. Adoption of artificial intelligence integrated CRM system: An empirical study of Indian organizations. Bottom Line 2020, 33, 359–375. [Google Scholar] [CrossRef]
- Chang, K. Artificial intelligence in personnel management: The development of APM model. Bottom Line 2020, 33, 377–388. [Google Scholar] [CrossRef]
Publisher’s Note: MDPI stays neutral with regard to jurisdictional claims in published maps and institutional affiliations. |
© 2022 by the authors. Licensee MDPI, Basel, Switzerland. This article is an open access article distributed under the terms and conditions of the Creative Commons Attribution (CC BY) license (https://creativecommons.org/licenses/by/4.0/).