Factors Affecting Perceived Effectiveness of Multigenerational Management Leadership and Metacognition among Service Industry Companies
Abstract
1. Introduction
2. Theoretical Research Framework
3. Methodology
3.1. Participants
3.2. Questionnaire
3.3. Structural Equation Modeling
3.4. Random Forest Classifier
4. Results
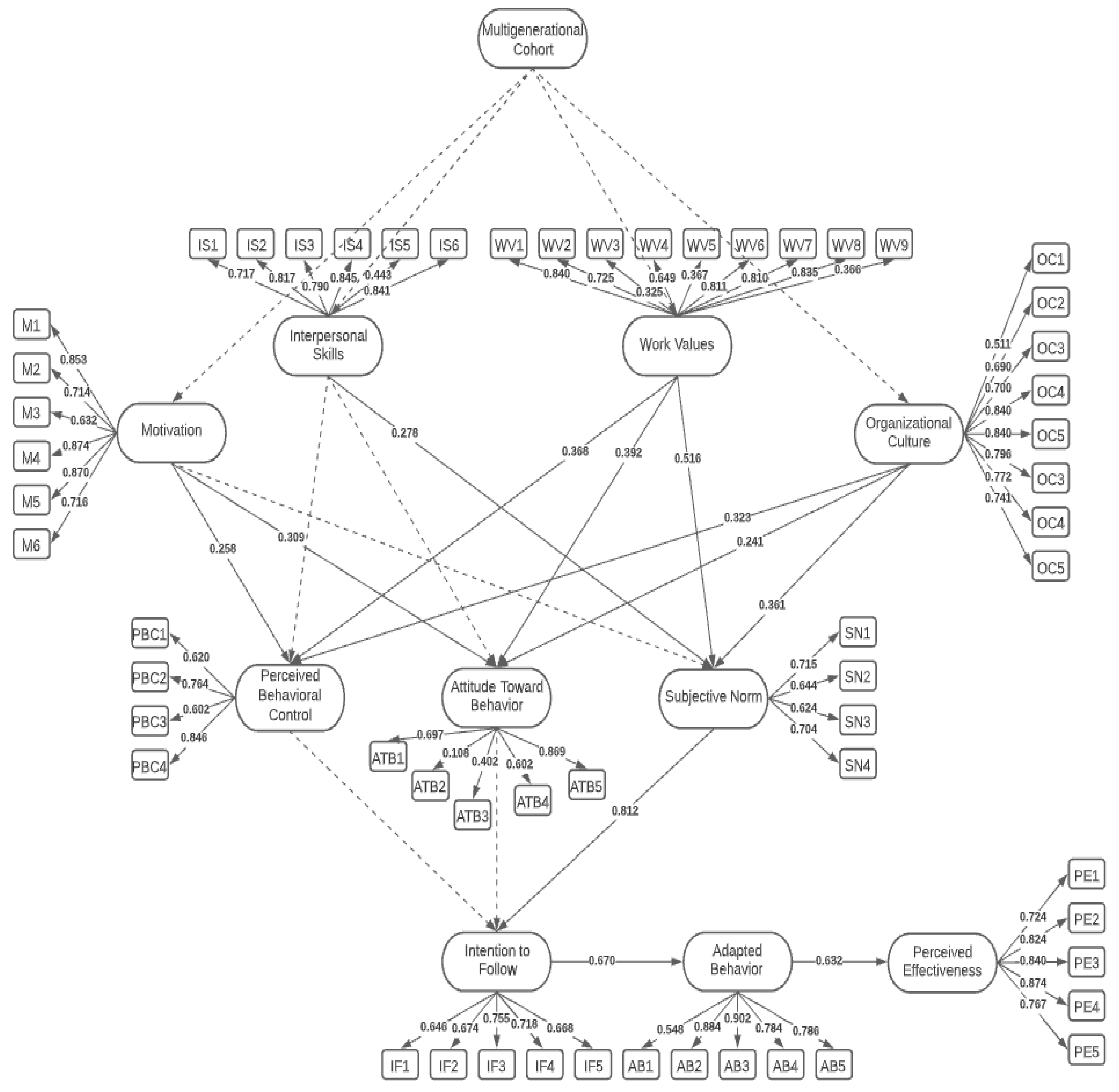
4.1. Structural Equation Modeling
4.2. Random Forest Classifier
5. Discussion
5.1. Theoretical Implications
5.2. Practical Implications
5.3. Limitations
5.4. Managerial Insights
6. Conclusions
Author Contributions
Funding
Institutional Review Board Statement
Informed Consent Statement
Data Availability Statement
Acknowledgments
Conflicts of Interest
Appendix A
| Construct | Items | Measures | Supporting References |
|---|---|---|---|
| Multigenerational Cohort | MC1 | I think that I am not bound to what kind of action I should possess. | [91] |
| MC2 | I think that I am not concerned or preoccupied with material possessions. | [91] | |
| MC3 | I believe that I am independent. | [91] | |
| MC4 | I think that I respect the authority in my organization. | [92] | |
| MC5 | I believe I like to share innovative ideas with my colleagues. | [92] | |
| MC6 | I am willing to work harder to achieve good results in the workplace. | [92] | |
| MC7 | I believe that learning is associated with being capable of being productive. | [92] | |
| MC8 | I believe I can quickly adapt to changes in the workplace. | [92] | |
| MC9 | I believe that I can perform better when working in teams/groups to accomplish tasks. | [92] | |
| MC10 | I think I have sufficient experience as a manager in my field of work. | [93] | |
| MC11 | I think what I do in my field of work as my experiences shape a manager. | [93] | |
| MC12 | I believe that my experiences shape my professional values as a leader. | [93] | |
| Motivation | M1 | I think that I prefer to work in an interactive work environment. | [35] |
| M2 | I think I value transparency between individuals in the workplace. | [35] | |
| M3 | I think I am performing well by being productive in my job. | [5,39] | |
| M4 | I believe my tasks are engaging. | [5,39] | |
| M5 | I believe that my job is enjoyable. | [5,39] | |
| M6 | I think my job is fair and just. | [5,39] | |
| Interpersonal Skills | IS1 | I think that I prefer to work in an interactive work environment. | [35] |
| IS2 | I think I value transparency between individuals in the workplace. | [35] | |
| IS3 | I think I empathize with other individuals in the workplace. | [35] | |
| IS4 | I think personal feedback on my performance in the workplace is essential. | [35] | |
| IS5 | I think I can communicate effectively. | [35] | |
| IS6 | I think I have the quality of being assertive. | [35] | |
| Work Values | WV1 | I think that my salary is what drives me to do better in my work performance. | [36,94] |
| WV2 | I enjoy rewards and recognition in my job. | [36] | |
| WV3 | I think I am motivated to do my job because of the work compensation. | [36] | |
| WV4 | I prefer social interactions at my workplace. | [36] | |
| WV5 | I think I prefer challenging assignments. | [36] | |
| WV6 | I think work ethics are essential when it comes to performing my job. | [36] | |
| WV7 | I believe that substantial relationships in work are most effective. | [36] | |
| WV8 | I value my learning and development in the workplace. | [36] | |
| WV9 | I prefer to lead a work task. | [36] | |
| Organizational Culture | OC1 | I think that the organization I work in is a very personal place. | [95] |
| OC2 | I think that the organization that I work in is very result oriented. | [95] | |
| OC3 | I think the organization I work in is very controlled and structured. | [95] | |
| OC4 | I think that the organization I work in promotes acquiring new resources. | [95] | |
| OC5 | I think the organization I work in creates new challenges for its employees. | [95] | |
| OC6 | I think that the organization I work in emphasizes competitive actions to motivate achievement. | [95] | |
| OC7 | I think that the organization I work in emphasizes permanence and stability. | [95] | |
| OC8 | I think the organization I work in defines success based on efficiency. | [95] | |
| Perceived Behavioral Control | PBC1 | I am confident in terms of my decision-making skills. | [81,82,94] |
| PBC2 | I think the availability of time is a factor in decision-making. | [81,82,94] | |
| PBC3 | I think the availability of monetary and other needed resources is essential in my decision-making process. | [81,82,94] | |
| PBC4 | I think that cooperation with my other co-workers is significant to my decision-making process. | [81,82] | |
| Attitude Toward Behavior | ATB1 | I am loyal to my employers. | [33] |
| ATB2 | I feel anxious waiting for someone to give feedback. | [96] | |
| ATB3 | I am determined and passionate about success in my career. | [97] | |
| ATB4 | I am ready and able to respond well to contingencies in the workplace. | [97] | |
| ATB5 | I am well committed to my organization. | [97] | |
| Social Norms | SN1 | Most people know what skills are valuable to the company. | [98] |
| SN2 | Most people I know can execute the tasks assigned to them. | ||
| SN3 | I believe open communication can improve relationships and transparency. | [99] | |
| SN4 | I have experienced developing generationally imposed norms with a group that helped me to work together. | [100] | |
| Intention to Follow | IF1 | I believe that authority should be respected as a top value. | [34] |
| IF2 | I prefer having leaders who can be trusted, dependable, and listen well for me to have the conviction to follow them. | [34] | |
| IF3 | I value conformity towards how the management impacts the employees’ intention to follow. | [34] | |
| IF4 | I prefer to follow my sense of right and wrong in the workplace. | [34,39] | |
| IF5 | I believe that a hierarchical structure is effective in the workplace. | [34] | |
| Adapted Behavior | AB1 | I am looking for a job that can satisfy my needs. | [98] |
| AB2 | I can cope with the natural and social demands in my work environment. | [53] | |
| AB3 | I can function and maintain myself amidst present demands. | [53] | |
| AB4 | I can satisfactorily meet culturally imposed demands of personal and social responsibility. | [53] | |
| AB5 | I adapt accordingly to the changes in the standard work beliefs expected for my age and cultural group. | [53,98] | |
| Perceived Effectiveness | PE1 | I think that metacognition can be taught and developed. | [101] |
| PE2 | I believe developing management styles will help to have culturally diversified workers. | [6] | |
| PE3 | I believe in a leadership approach that finds strength in generational differences instead of taking them as a weakness. | [102] | |
| PE4 | I prefer and advocate for mentorships to achieve as a leader or acknowledge as an employee perceived effectiveness. | [97,102,103] | |
| PE5 | I believe that leaders who prioritize team growth are the ones relative to have a persuasive impact. | [103,104] |
References
- Hota, J.; Ghosh, D. Workforce Analytics Approach: An emerging Trend of Workforce Management. AIMS Int. 2013, 7, 167–179. Available online: https://ssrn.com/abstract=2332713 (accessed on 29 July 2022).
- Calabrese, A.; Capece, G.; Costa, R.; Di Pillo, F. The Impact of Workforce Management Systems on Productivity and Quality: A Case Study in the Information and Communication Technology Service Industry. Knowl. Process Manag. 2013, 20, 177–184. [Google Scholar] [CrossRef]
- Kuma, A.; Singh, P. Workforce Management in Information Age. Asian J. Manag. Sci. Educ. 2014, 3, 27–35. [Google Scholar]
- Aamirbeg. Workforce Management (WFM) Market Growth Rate and Economic Impact by COVID-19 Outbreak|ADP, LLC., Calabrio, Inc., Infor. Available online: https://ipsnews.net/business/2020/12/03/workforce-management-wfm-market-growth-rate-and-economic-impact-by-covid-19-outbreak-adp-llc-calabrio-inc-infor/ (accessed on 9 March 2021).
- Safrankova, J.M.; Sikyr, M.; Skypalova, R. Innovations in workforce management: Challenges in the fourth industrial revolution. Mark. Manag. Innov. 2020, 2, 85–94. [Google Scholar] [CrossRef]
- Pham, T.; Panuwatwanich, K. Management Styles and Employee Satisfaction: The Role of Cultural Diversities. In Proceedings of the 14th East Asia-Pacific Conference on Structural Engineering and Construction, Ho Chi Minh City, Vietnam, 6–8 January 2016. [Google Scholar]
- Yang, J.; Boccuzzi, E.; Jargalmaa Amarsanaa, T.; Anthea Mulakala, J. The Future of Work ACROSS ASEAN. Available online: https://asiafoundation.org/publication/the-future-of-work-across-asean/ (accessed on 9 March 2021).
- ASEAN Secretariat. ASEAN Services Report 2017: The Evolving Landscape. Available online: https://asean.org/book/asean-services-report-2017-the-evolving-landscape/ (accessed on 9 March 2021).
- ASEAN Services Report 2017. Asean.org. 2017. Available online: https://asean.org/wp-content/uploads/2012/05/ASEAN-Services-Report-2017-Final.pdf (accessed on 9 March 2021).
- KPMG in the Philippines. Moving Across Borders: The Philippines and the ASEAN Economic Community. Available online: https://home.kpmg/content/dam/kpmg/ph/pdf/InvestmentGuide/2016PHInvestmentGuideMovingAcrossBorders.pdf (accessed on 9 March 2021).
- Technical Education Skills and Development Authority (TESDA). Reviewing the Philippines’ Top Industries: Skilled Labor Force Made in the Country Best for Investments. Available online: https://www.tesda.gov.ph/Uploads/File/Planning2018/LMIR/LMIR%20Re%20Philippines%20Top%20Investment%20Destination_7.24.18_FOR%20WEBSITE%20UPLOADING.pdf (accessed on 9 March 2021).
- Salvosa, H.C.; Hechanova, M.R. Generational differences and implicit leadership schemas in the Philippine workforce. Leadersh. Organ. Dev. J. 2020, 42, 47–60. [Google Scholar] [CrossRef]
- Wandud, A. Organizational Management Style in the Philippines. Available online: https://www.researchgate.net/publication/342466661_ORGANIZATIONAL_MANAGEMENT_STYLE_IN_THE_PHILIPPINES (accessed on 25 September 2022).
- Parker, K.; Igielnik, R. What We Know about Gen Z So Far. Available online: https://www.pewresearch.org/social-trends/2020/05/14/on-the-cusp-of-adulthood-and-facing-an-uncertain-future-what-we-know-about-gen-z-so-far-2/ (accessed on 11 March 2021).
- Dimock, M. Where Millennials End and Generation Z Begins. Available online: https://www.pewresearch.org/fact-tank/2019/01/17/where-millennials-end-and-generation-z-begins/ (accessed on 12 March 2021).
- Zúñiga, D.; Aguado Garcia, D.; Rodriguez Barroso, J.; De Miguel Calvo, J. Work Ethic: Analysis of differences between four generational cohorts. An. Psicol. 2019, 35, 496–505. [Google Scholar] [CrossRef]
- Macky, K.; Gardner, D.; Forsyth, S. Generational differences at work: Introduction and overview. J. Manag. Psychol. 2008, 23, 857–861. [Google Scholar] [CrossRef]
- Hernaus, T.; Pološki Vokic, N. Work design for different generational cohorts. J. Organ. Chang. Manag. 2014, 27, 615–641. [Google Scholar] [CrossRef]
- Sessa, V.I.; Kabacoff, R.I.; Deal, J.; Brown, H. Generational differences in leader values and leadership behaviors. Psychol. Manag. J. 2007, 10, 47–74. [Google Scholar] [CrossRef]
- Lester, S.; Standifer, R.; Schultz, N.; Windsor, J. Actual versus perceived generational differences at work. J. Leadersh. Organ. Stud. 2012, 19, 341–354. [Google Scholar] [CrossRef]
- Parry, E.; Urwin, P. Generational differences in work values: A review of theory and evidence. Int. J. Manag. Rev. 2011, 13, 79–96. [Google Scholar] [CrossRef]
- Gordon, P.A. Exploring generational cohort work satisfaction in hospital nurses. Leadersh. Health Serv. 2017, 30, 233–248. [Google Scholar] [CrossRef] [PubMed]
- Eger, L.; Komárková, L.; Egerová, D.; Mičík, M. The effect of covid-19 on consumer shopping behaviour: Generational Cohort Perspective. J. Retail. Consum. Serv. 2021, 61, 102542. [Google Scholar] [CrossRef]
- Carpenter, J.; Moore, M.; Doherty, A.; Alexander, N. Acculturation to the global consumer culture: A generational cohort comparison. J. Strateg. Mark. 2012, 20, 411–423. [Google Scholar] [CrossRef]
- Jackson, V.; Stoel, L.; Brantley, A. Mall attributes and shopping value: Differences by gender and generational cohort. J. Retail. Consum. Serv. 2011, 18, 1–9. [Google Scholar] [CrossRef]
- Kurata, Y.B.; Prasetyo, Y.T.; Ong, A.K.; Nadlifatin, R.; Chuenyindee, T. Factors affecting perceived effectiveness of typhoon vamco (Ulysses) flood disaster response among Filipinos in Luzon, Philippines: An integration of protection motivation theory and extended theory of planned behavior. Int. J. Disaster Risk Reduct. 2022, 67, 102670. [Google Scholar] [CrossRef]
- Ong, A.K.; Prasetyo, Y.T.; Salazar, J.M.; Erfe, J.J.; Abella, A.A.; Young, M.N.; Chuenyindee, T.; Nadlifatin, R.; Ngurah Perwira Redi, A.A. Investigating the acceptance of the reopening Bataan Nuclear Power Plant: Integrating Protection Motivation Theory and extended theory of planned behavior. Nucl. Eng. Technol. 2022, 54, 1115–1125. [Google Scholar] [CrossRef]
- Morris, M.G.; Venkatesh, V.; Ackerman, P.L. Gender and age differences in employee decisions about new technology: An extension to the theory of planned behavior. IEEE Trans. Eng. Manag. 2005, 52, 69–84. [Google Scholar] [CrossRef]
- Greaves, M.; Zibarras, L.D.; Stride, C. Using the theory of planned behavior to explore environmental behavioral intentions in the Workplace. J. Environ. Psychol. 2013, 34, 109–120. [Google Scholar] [CrossRef]
- Jimmieson, N.L.; Peach, M.; White, K.M. Utilizing the theory of planned behavior to inform Change Management. J. Appl. Behav. Sci. 2008, 44, 237–262. [Google Scholar] [CrossRef]
- Bailey, A.A. Retail employee theft: A theory of planned behavior perspective. Int. J. Retail. Distrib. Manag. 2006, 34, 802–816. [Google Scholar] [CrossRef]
- Arnold, J.; Loan-Clarke, J.; Coombs, C.; Wilkinson, A.; Park, J.; Preston, D. How well can the theory of planned behavior account for occupational intentions? J. Vocat. Behav. 2006, 69, 374–390. [Google Scholar] [CrossRef]
- Iden, R.L. Strategies for Managing a Multigenerational Workforce. Available online: https://scholarworks.waldenu.edu/dissertations/2087 (accessed on 25 September 2022).
- Ali Alferjany, M.A.O.; Alias, R.B. Generational Differences in values and attitudes within workplace. Psychol. Educ. 2020, 57, 1496–1503. [Google Scholar]
- Jiří, B. The employees of Baby Boomers Generation, generation X, generation Y and generation Z in selected Czech corporations as conceivers of development and competitiveness in their corporation. J. Compet. 2016, 8, 105–123. [Google Scholar] [CrossRef]
- Singh, V.; Verma, S.; Chaurasia, S. Intellectual structure of multigenerational workforce and contextualizing work values across generations: A multistage analysis. Int. J. Manpow. 2020, 42, 470–487. [Google Scholar] [CrossRef]
- Wiedmer, T.L. Generations Do Differ: Best Practices in Leading Traditionalists, Boomers, and Generations X, Y, and Z: Semantic Scholar. Available online: https://www.semanticscholar.org/paper/Generations-Do-Differ%3A-Best-Practices-in-Leading-X%2C-Wiedmer/302d988fffb67c178001c253dec0ce8024967364 (accessed on 25 September 2022).
- Al-Asfour, A.; Lettau, L. Strategies for Leadership Styles for Multi-Generational Workforce. Available online: http://www.na-businesspress.com/JLAE/jlaescholar.html (accessed on 25 September 2022).
- Cushing, G.M. Multi-Generational Workforce Strategies for 21st Century Managers. Available online: https://firescholars.seu.edu/coe/45 (accessed on 25 September 2022).
- Guerrero, M.; Amorós, J.; Urbano, D. Do employees’ generational cohorts influence corporate venturing? A multilevel analysis. Small Bus. Econ. 2019, 57, 47–74. [Google Scholar] [CrossRef]
- Beenen, G.; Pichler, S.; Davoudpour, S. Interpersonal skills in MBA admissions: How are they conceptualized and assessed? J. Manag. Educ. 2017, 42, 34–54. [Google Scholar] [CrossRef]
- Bigelow, J.D. Interpersonal skills. Wiley Encycl. Manag. 2015, 11, 1–4. [Google Scholar] [CrossRef]
- Edge, K. A review of the empirical generations at work research: Implications for school leaders and future research. Sch. Leadersh. Manag. 2013, 34, 136–155. [Google Scholar] [CrossRef]
- Hansen, J.-I.C.; Leuty, M.E. Work values across generations. J. Career Assess. 2011, 20, 34–52. [Google Scholar] [CrossRef]
- Li, T. Organizational Culture & Employee Behavior. Available online: https://www.theseus.fi/handle/10024/92815 (accessed on 25 September 2022).
- Lewis, L.F.; Wescott, H.D. Multi-Generational Workforce: Four Generations United in Lean. Available online: https://www.proquest.com/docview/1880365877 (accessed on 25 September 2022).
- Srinivasan, V. Multi generations in the workforce: Building Collaboration. IIMB Manag. Rev. 2012, 24, 48–66. [Google Scholar] [CrossRef]
- Kan, M.P.; Fabrigar, L.R. Theory of planned behavior. In Encyclopedia of Personality and Individual Differences; Zeigler-Hill, V., Shackelford, T., Eds.; Springer: Cham, Switzerland, 2017; pp. 1–8. [Google Scholar] [CrossRef]
- McDonald, R.; Crandall, C. Social norms and social influence. Curr. Opin. Behav. Sci. 2015, 3, 147–151. [Google Scholar] [CrossRef]
- Manchester, J.; Gray-Miceli, D.L.; Metcalf, J.A.; Paolini, C.A.; Napier, A.H.; Coogle, C.L.; Owens, M.G. Facilitating lewin’s change model with collaborative evaluation in promoting evidence based practices of health professionals. Eval. Program Plan. 2014, 47, 82–90. [Google Scholar] [CrossRef] [PubMed]
- Meng, A.; Borg, V.; Clausen, T. Enhancing the social capital in industrial workplaces: Developing workplace interventions using intervention mapping. Eval. Program Plan. 2019, 72, 227–236. [Google Scholar] [CrossRef] [PubMed]
- Conner, M. Theory of planned behavior. In Handbook of Sport Psychology; Wiley: Hoboken, NJ, USA, 2020; pp. 1–18. [Google Scholar] [CrossRef]
- Tasse, M.J. Adaptive behavior. In The Oxford Handbook of Positive Psychology and Disability; Oxford Academic: Oxford, UK, 2013; Online. [Google Scholar] [CrossRef]
- Ong, A.K.; Cleofas, M.A.; Prasetyo, Y.T.; Chuenyindee, T.; Young, M.N.; Diaz, J.F.; Nadlifatin, R.; Redi, A.A. Consumer behavior in clothing industry and its relationship with open innovation dynamics during the COVID-19 pandemic. J. Open Innov. Technol. Mark. Complex. 2021, 7, 211. [Google Scholar] [CrossRef]
- Haeger, D.L.; Lingham, T. Career and life fusion: The shift created in a multi-generational workforce impacted by technology. Acad. Manag. Proc. 2013, 2013, 11204. [Google Scholar] [CrossRef]
- Jelenko, J. The role of intergenerational differentiation in perception of employee engagement and job satisfaction among older and younger employees in Slovenia. Chang. Soc. Personal. 2020, 4, 68–90. [Google Scholar] [CrossRef]
- Urick, M.J.; Hollensbe, E.C.; Masterson, S.S.; Lyons, S.T. Understanding and managing intergenerational conflict: An examination of influences and strategies. Work. Aging Retire. 2016, 3, 166–185. [Google Scholar] [CrossRef]
- German, J.D.; Redi, A.A.; Ong, A.K.; Prasetyo, Y.T.; Sumera, V.L. Predicting factors affecting preparedness of volcanic eruption for a sustainable community: A case study in the Philippines. Sustainability 2022, 14, 11329. [Google Scholar] [CrossRef]
- Keith, T.Z. Analyzing path models using SEM programs. In Multiple Regression and Beyond; Routledge: London, UK, 2019; pp. 296–333. [Google Scholar] [CrossRef]
- Oyewola, D.O.; Dada, E.; Ndunagu, J.; Abubakar Umar, T.; Akinwunmi, S.A. Covid-19 risk factors, economic factors, and epidemiological factors Nexus on economic impact: Machine Learning and structural equation modelling approaches. J. Niger. Soc. Phys. Sci. 2021, 3, 395–405. [Google Scholar] [CrossRef]
- Petkovic, D.; Sosnick-Perez, M.; Okada, K.; Todtenhoefer, R.; Huang, S.; Miglani, N.; Vigil, A. Using the random forest classifier to assess and predict student learning of software engineering teamwork. In Proceedings of the 2016 IEEE Frontiers in Education Conference (FIE), Erie, PA, USA, 12–15 October 2016. [Google Scholar] [CrossRef]
- Singh, A.; Misra, S.C. A dominance based rough set analysis for investigating employee perception of safety at workplace and safety compliance. Saf. Sci. 2020, 127, 104702. [Google Scholar] [CrossRef]
- Brandmaier, A.M.; Prindle, J.J.; McArdle, J.J.; Lindenberger, U. Theory-guided exploration with structural equation model forests. Psychol. Methods 2016, 21, 566–582. [Google Scholar] [CrossRef] [PubMed]
- Hair, J.; Babin, B.; Anderson, R.; Black, W. Multivariate Data Analysis: 8th Edition. Available online: https://www.cengage.com/c/multivariate-data-analysis-8e-hair/9781473756540PF (accessed on 25 September 2022).
- Gefen, D.; Straub, D.; Boudreau, M.-C. Structural equation modeling and regression: Guidelines for Research Practice. Commun. Assoc. Inf. Syst. 2000, 4, 7. [Google Scholar] [CrossRef]
- Steiger, J.H. Understanding the limitations of global fit assessment in structural equation modeling. Personal. Individ. Differ. 2007, 42, 893–898. [Google Scholar] [CrossRef]
- Ong, A.K.; Prasetyo, Y.T.; Lagura, F.C.; Ramos, R.N.; Sigua, K.M.; Villas, J.A.; Young, M.N.; Diaz, J.F.; Persada, S.F.; Redi, A.A. Factors affecting intention to prepare for mitigation of “The big one” earthquake in the Philippines: Integrating protection motivation theory and extended theory of planned behavior. Int. J. Disaster Risk Reduct. 2021, 63, 102467. [Google Scholar] [CrossRef]
- Podsakoff, P.M.; MacKenzie, S.B.; Lee, J.-Y.; Podsakoff, N.P. Common method biases in behavioral research: A critical review of the literature and recommended remedies. J. Appl. Psychol. 2003, 88, 879–903. [Google Scholar] [CrossRef]
- Stark, E.; Poppler, P. Workplace differences among intergenerational cohorts: A demonstrable concern for management? J. Appl. Manag. Entrep. 2017, 22, 68–85. [Google Scholar] [CrossRef]
- Baker Rosa, N.M.; Hastings, S.O. Managers making sense of millennials: Perceptions of a generational cohort. Qual. Res. Rep. Commun. 2016, 17, 52–59. [Google Scholar] [CrossRef]
- Heyns, M.M.; Kerr, M.D. Generational differences in workplace motivation. SA J. Hum. Resour. Manag. 2018, 16, 1–10. [Google Scholar] [CrossRef]
- Chi, C.G.; Maier, T.A.; Gursoy, D. Employees’ perceptions of younger and older managers by generation and job category. Int. J. Hosp. Manag. 2013, 34, 42–50. [Google Scholar] [CrossRef]
- Ahmad, H.; Ibrahim, B. Leadership and the characteristic of different generational cohort towards job satisfaction. Procedia Soc. Behav. Sci. 2015, 204, 14–18. [Google Scholar] [CrossRef]
- Black, H.; Soto, L.; Spurlin, S. Thinking about thinking about leadership: Metacognitive ability and leader developmental readiness. New Dir. Stud. Leadersh. 2016, 2016, 85–95. [Google Scholar] [CrossRef] [PubMed]
- Le, P.B.; Lei, H. Determinants of Innovation Capability: The Roles of Transformational Leadership, Knowledge Sharing and Perceived Organizational Support. Available online: https://www.emerald.com/insight/content/doi/10.1108/JKM-09-2018-0568/full/html (accessed on 25 September 2022).
- Mappamiring, M.; Akob, M.; Putra, A. What millennial workers want? Turnover or intention to stay in company. J. Asian Financ. Econ. Bus. 2020, 7, 237–248. [Google Scholar] [CrossRef]
- Ferine, K.F.; Aditia, R.; Rahmadana, M.F. Indri An empirical study of leadership, organizational culture, conflict, and work ethic in determining work performance in Indonesia’s Education Authority. Heliyon 2021, 7, e07698. [Google Scholar] [CrossRef]
- Suka, M.; Yamauchi, T.; Yanagisawa, H. Perceived effectiveness rating scales applied to insomnia help-seeking messages for middle-aged Japanese people: A validity and Reliability Study. Environ. Health Prev. Med. 2017, 22, 69. [Google Scholar] [CrossRef]
- Jomah, N.B. Perceptions of employees in the effects of decision-making and leadership styles on relationships and perceived effectiveness in King Saud University Development Context. Int. Educ. Stud. 2016, 10, 197. [Google Scholar] [CrossRef]
- Cemalcilar, Z.; Secinti, E.; Sumer, N. Intergenerational transmission of work values: A meta-analytic review. J. Youth Adolesc. 2018, 47, 1559–1579. [Google Scholar] [CrossRef]
- Schwieger, D.L. Reaching and Retaining the Next Generation: Adapting to the Expectations of Gen Z in the Classroom. Inf. Syst. Educ. J. 2018, 16, 45. Available online: https://eric.ed.gov/?id=EJ1179303 (accessed on 29 July 2022).
- Ajzen, I. The theory of planned behavior: Frequently asked questions. Hum. Behav. Emerg. Technol. 2020, 2, 314–324. [Google Scholar] [CrossRef]
- Brown, A.D.; Coupland, C. Identity threats, identity work and elite professionals. Organ. Stud. 2015, 36, 1315–1336. [Google Scholar] [CrossRef]
- Mahmoud, A.B.; Reisel, W.D.; Fuxman, L.; Mohr, I. A motivational standpoint of job insecurity effects on organizational citizenship behaviors: A generational study. Scand. J. Psychol. 2020, 62, 267–275. [Google Scholar] [CrossRef] [PubMed]
- Kurata, Y.B.; Prasetyo, Y.T.; Ong, A.K.; Nadlifatin, R.; Persada, S.F.; Chuenyindee, T.; Cahigas, M.M.L. Determining factors affecting preparedness beliefs among Filipinos on Taal volcano eruption in Luzon, Philippines. Int. J. Disaster Risk Reduct. 2022, 67, 102670. [Google Scholar] [CrossRef]
- Lidegaard, M.; Olsen, K.B.; Legg, S.J. How was a national moving and handling people guideline intended to work? The underlying programme theory. Eval. Program Plan. 2019, 73, 163–175. [Google Scholar] [CrossRef] [PubMed]
- Kampf, R.; Lorincová, S.; Hitka, M.; Stopka, O. Generational differences in the perception of corporate culture in European Transport Enterprises. Sustainability 2017, 9, 1561. [Google Scholar] [CrossRef]
- Ong, A.K.; Prasetyo, Y.T.; Yuduang, N.; Nadlifatin, R.; Persada, S.F.; Robas, K.P.; Chuenyindee, T.; Buaphiban, T. Utilization of random forest classifier and artificial neural network for predicting factors influencing the perceived usability of COVID-19 contact tracing “Morchana” in Thailand. Int. J. Environ. Res. Public Health 2022, 19, 7979. [Google Scholar] [CrossRef]
- Manioudis, M.; Meramveliotakis, G. Broad strokes towards a grand theory in the analysis of Sustainable Development: A return to the classical political economy. New Political Econ. 2022, 27, 866–878. [Google Scholar] [CrossRef]
- Klarin, T. The concept of sustainable development: From its beginning to the contemporary issues. Zagreb Int. Rev. Econ. Bus. 2018, 21, 67–94. [Google Scholar] [CrossRef]
- Bernauer, K. The Multigenerational Workforce: A Communication Audit. Master’s Thesis, University of Akron, Akron, OH, USA, OhioLINK Electronic Theses and Dissertations Center. 2018. Available online: http://rave.ohiolink.edu/etdc/view?acc_num=akron1521038648497938 (accessed on 25 September 2022).
- Fodor, Z.A. The Knowledge and Perceptions of Generational Cohorts of K-5 Elementary Educators Who Use Technology for Teaching and Learning. Ph.D. Thesis, University of New England, Armidale, Australia, 2018. Available online: https://dune.une.edu/theses/175 (accessed on 25 September 2022).
- Herrando, C.; Jimenez-Martinez, J.; Martin-De Hoyos, M. Tell me your age and I tell you what you trust: The moderating effect of generations. Internet Res. 2019, 29, 799–817. [Google Scholar] [CrossRef]
- Prasetyo, Y.T.; Kurata, Y.B.; Acosta, A.R.; Aben, A.P.F.B.; Persada, S.F.; Nadlifatin, R.; Redi, A.A. Factors affecting response actions of the 2020 Taal volcano eruption among Filipinos in Luzon, Philippines: A structural equation modeling approach. Int. J. Disaster Risk Reduct. 2021, 63, 102454. [Google Scholar] [CrossRef]
- Van Huy, N.; Thu, N.T.H.; Anh, N.L.T.; Au, N.T.H.; Phuong, N.T.; Cham, N.T.; Minh, P.D. The validation of organisational culture assessment instrument in healthcare setting: Results from a cross-sectional study in Vietnam. BMC Public Health 2020, 20, 316. [Google Scholar] [CrossRef]
- Bencsik, A.; Juhász, T.; Horváth-Csikós, G. Y and Z Generations at Workplaces. J. Compet. 2016, 6, 90–106. [Google Scholar] [CrossRef]
- Kamau, J.; Njau, M.; Wanyagi, J. Factors Influencing Work Attitude Amongst ‘Y’ Generation University Evening Students in Kenya (A Case of Africa Nazarene University). IOSR J. Bus. Manag. 2014, 16, 33–39. [Google Scholar] [CrossRef]
- Saileela, K.; Thiruchanuru, S.; Yadav, C.S.Y. An Empirical Study on Work Belief of Generation X and Generation Y in Digital Era. Available online: https://www.researchgate.net/publication/329337626_An_Empirical_Study_on_Work_Belief_of_Generation_X_and_Generation_Y_in_Digital_Era (accessed on 25 September 2022).
- Johnson, L.T.A. Intergenerational Communication Strategies for Generation X Supervisors. Available online: https://scholarworks.waldenu.edu/cgi/viewcontent.cgi?article=8436&context=dissertations (accessed on 25 September 2022).
- Stutzer, K. Generational Differences and Multigenerational Teamwork. Crit. Care Nurse 2019, 39, 78–81. [Google Scholar] [CrossRef] [PubMed]
- Conn, M.; M’Bale, K.; Josyula, D. Multi-level metacognition for adaptive behavior. Biol. Inspired Cogn. Archit. 2018, 26, 174–183. [Google Scholar] [CrossRef]
- Lowe, J.B.; Barry, E.S.; Grunberg, N.E. Improving Leader Effectiveness Across Multi-Generational Workforces. J. Leadersh. Stud. 2020, 14, 46–52. [Google Scholar] [CrossRef]
- Kurata, Y.B.; Bano, R.M.L.P.; Marcelo, M.C.T. Effectiveness of Learning Management System Application in the Learnability of Tertiary Students in an Undergraduate Engineering Program in the Philippines. In Advances in Human Factors in Training, Education, and Learning Sciences; AHFE 2017. Advances in Intelligent Systems and Computing 2017; Springer: Cham, Switzerland, 2017; Volume 596. [Google Scholar] [CrossRef]
- Alipour, P.K. An Analysis of Multigenerational Workforce and their Preference for the Servant Leadership Style. Escola Brasileira de Administração Pública e de Empresas, Centro de Formação Acadêmica e Pesquisa. 2020. Available online: https://hdl.handle.net/10438/29805 (accessed on 31 July 2022).




| Characteristics | Category | % |
|---|---|---|
| Gender | Male | 39.40% |
| Female | 60.60% | |
| Generation | Baby Boomers | 4.30% |
| Generation X | 31.20% | |
| Generation Y | 53.60% | |
| Generation Z | 10.90% | |
| Educational Attainment | Elementary Graduate | 0.20% |
| Secondary Graduate | 2.20% | |
| Diploma/Trade Certificate Graduate | 2.90% | |
| Bachelor’s Graduate | 85.30% | |
| Master’s Degree Holder | 8.70% | |
| Ph.D. Degree Holder | 0.70% | |
| College Organization Membership | Yes | 73.40% |
| No | 26.60% | |
| College Organization Officers/Leaders | Yes | 61.00% |
| No | 39.00% | |
| Employment Status | Employed Full-Time | 87.40% |
| Employed Part-Time | 2.20% | |
| Self-Employed | 7.50% | |
| Unemployed | 1.20% | |
| Retired | 1.70% | |
| Marital Status | Single | 49.30% |
| Married | 47.60% | |
| Widowed | 0.70% | |
| Living Together | 1.90% | |
| Divorced | 0.20% | |
| Others | 0.30% | |
| Number of Children | 0 | 45.40% |
| 1 | 16.20% | |
| 2 | 19.80% | |
| 3 | 13.80% | |
| 4 | 3.40% | |
| 5 | 1.40% | |
| Regional Location of Organization | NCR–National Capital Region | 82.00% |
| Cordillera Administrative Region | 1.70% | |
| Region I–Ilocos Region | 0.20% | |
| Region III–Central Luzon | 2.70% | |
| Region IVA–Calabarzon | 8.30% | |
| Region IVB–Mimaropa | 0.20% | |
| Region V–Bicol Region | 0.20% | |
| Region VII–Central Visayas | 0.20% | |
| Region VIII–Eastern Visayas | 0.20% | |
| Region XII–Soccsksargen Region | 2.20% | |
| Bangsamoro (BARMM) | 1.90% | |
| Leadership Position | Operational Level | 47.00% |
| Managerial Level | 48.40% | |
| Executive Level | 4.60% |
| Item | Mean | StDev | Variance | Factor Loading | ||
|---|---|---|---|---|---|---|
| Initial | Final | |||||
| Multigenerational Cohort | MC1 | 3.17 | 1.055 | 1.13 | 0.435 | - |
| MC2 | 3.18 | 0.989 | 0.978 | 0.356 | - | |
| MC3 | 4.32 | 0.693 | 0.481 | 0.355 | - | |
| MC4 | 4.58 | 0.588 | 0.346 | 0.300 | - | |
| MC5 | 4.50 | 0.606 | 0.367 | 0.425 | - | |
| Motivation | M1 | 4.55 | 0.693 | 0.481 | 0.853 | 0.872 |
| M2 | 4.06 | 0.768 | 0.590 | 0.714 | 0.701 | |
| M3 | 4.33 | 0.611 | 0.373 | 0.632 | 0.660 | |
| M4 | 4.24 | 0.658 | 0.433 | 0.874 | 0.862 | |
| M5 | 4.18 | 0.671 | 0.451 | 0.870 | 0.907 | |
| M6 | 4.12 | 0.706 | 0.499 | 0.716 | 0.781 | |
| Interpersonal Skills | IS1 | 4.53 | 0.655 | 0.429 | 0.717 | 0.753 |
| IS2 | 4.67 | 0.529 | 0.280 | 0.817 | 0.820 | |
| IS3 | 4.55 | 0.619 | 0.384 | 0.790 | 0.789 | |
| IS4 | 4.62 | 0.585 | 0.343 | 0.845 | 0.876 | |
| IS5 | 4.26 | 0.640 | 0.410 | 0.443 | - | |
| IS6 | 4.13 | 0.699 | 0.488 | 0.841 | 0.888 | |
| Work Values | WV1 | 3.85 | 0.925 | 0.856 | 0.840 | 0.857 |
| WV2 | 4.33 | 0.735 | 0.540 | 0.725 | 0.884 | |
| WV3 | 3.91 | 0.867 | 0.752 | 0.325 | - | |
| WV4 | 4.37 | 0.701 | 0.491 | 0.649 | 0.886 | |
| WV5 | 3.92 | 0.817 | 0.667 | 0.367 | - | |
| WV6 | 4.57 | 0.606 | 0.367 | 0.811 | - | |
| WV7 | 4.46 | 0.658 | 0.433 | 0.810 | 0.889 | |
| WV8 | 4.56 | 0.579 | 0.335 | 0.835 | 0.850 | |
| WV9 | 3.93 | 0.804 | 0.647 | 0.366 | - | |
| Organizational Culture | OC1 | 3.91 | 0.748 | 0.559 | 0.507 | 0.511 |
| OC2 | 4.16 | 0.687 | 0.472 | 0.690 | 0.685 | |
| OC3 | 3.98 | 0.697 | 0.486 | 0.700 | 0.729 | |
| OC4 | 4.00 | 0.725 | 0.525 | 0.840 | 0.825 | |
| OC5 | 4.08 | 0.695 | 0.482 | 0.840 | 0.845 | |
| OC6 | 4.04 | 0.745 | 0.555 | 0.796 | 0.809 | |
| OC7 | 4.07 | 0.737 | 0.543 | 0.772 | 0.783 | |
| OC8 | 4.08 | 0.671 | 0.450 | 0.741 | 0.718 | |
| Perceived Behavioral Control | PBC1 | 4.08 | 0.605 | 0.366 | 0.620 | 0.640 |
| PBC2 | 4.16 | 0.620 | 0.385 | 0.764 | 0.790 | |
| PBC3 | 4.16 | 0.627 | 0.393 | 0.602 | 0.616 | |
| PBC4 | 4.23 | 0.607 | 0.369 | 0.846 | 0.888 | |
| Attitude toward Behavior | ATB1 | 4.14 | 0.649 | 0.421 | 0.697 | 0.767 |
| ATB2 | 3.18 | 1.095 | 1.198 | 0.108 | - | |
| ATB3 | 4.46 | 0.608 | 0.370 | 0.402 | - | |
| ATB4 | 4.33 | 0.564 | 0.318 | 0.602 | 0.663 | |
| ATB5 | 4.23 | 0.608 | 0.370 | 0.869 | 0.872 | |
| Social Norms | SN1 | 4.13 | 0.729 | 0.531 | 0.715 | 0.795 |
| SN2 | 4.24 | 0.687 | 0.472 | 0.644 | 0.705 | |
| SN3 | 4.57 | 0.538 | 0.289 | 0.624 | 0.652 | |
| SN4 | 4.22 | 0.646 | 0.418 | 0.704 | 0.745 | |
| Intention to Follow | IF1 | 4.28 | 0.659 | 0.435 | 0.646 | 0.564 |
| IF2 | 4.50 | 0.585 | 0.343 | 0.674 | 0.729 | |
| IF3 | 4.38 | 0.629 | 0.396 | 0.755 | 0.843 | |
| IF4 | 4.14 | 0.754 | 0.568 | 0.718 | 0.764 | |
| IF5 | 4.10 | 0.767 | 0.588 | 0.668 | 0.636 | |
| Adapted Behavior | AB1 | 4.45 | 0.754 | 0.568 | 0.548 | 0.563 |
| AB2 | 4.32 | 0.599 | 0.359 | 0.884 | 0.829 | |
| AB3 | 4.34 | 0.566 | 0.320 | 0.902 | 0.952 | |
| AB4 | 4.30 | 0.615 | 0.379 | 0.784 | 0.887 | |
| AB5 | 4.32 | 0.569 | 0.324 | 0.786 | 0.886 | |
| Perceived Effectiveness | PE1 | 4.41 | 0.599 | 0.358 | 0.724 | 0.669 |
| PE2 | 4.50 | 0.560 | 0.314 | 0.824 | 0.803 | |
| PE3 | 4.51 | 0.581 | 0.338 | 0.840 | 0.860 | |
| PE4 | 4.51 | 0.577 | 0.333 | 0.874 | 0.850 | |
| PE5 | 4.51 | 0.589 | 0.347 | 0.767 | 0.742 | |
| Goodness of Fit Measures | Parameter Estimates | Minimum Cutoff | Suggested by |
|---|---|---|---|
| Incremental Fit Index (IFI) | 0.881 | >0.800 | Gefen et al. [65] |
| Tucker Lewis Index (TLI) | 0.860 | >0.800 | Gefen et al. [65] |
| Comparative Fit Index (CFI) | 0.879 | >0.800 | Gefen et al. [65] |
| Goodness of Fit Index (GFI) | 0.835 | >0.800 | Gefen et al. [65] |
| Adjusted Goodness of Fit Index (AGFI) | 0.861 | >0.800 | Gefen et al. [65] |
| Root Mean Square Error of Approximation (RMSEA) | 0.068 | <0.07 | Steiger [66] |
| Factor | Cronbach’s ⍺ | Average Variance Extracted (AVE) | Composite Reliability (CR) |
|---|---|---|---|
| Multigenerational Cohort | 0.807 | - | - |
| Motivation | 0.837 | 0.644 | 0.915 |
| Interpersonal Skills | 0.824 | 0.684 | 0.915 |
| Work Values | 0.724 | 0.763 | 0.941 |
| Organizational Culture | 0.903 | 0.555 | 0.907 |
| Perceived Behavioral Control | 0.787 | 0.550 | 0.827 |
| Attitude toward Behavior | 0.735 | 0.596 | 0.814 |
| Social Norms | 0.716 | 0.527 | 0.816 |
| Intention to Follow | 0.806 | 0.510 | 0.836 |
| Adapted Behavior | 0.862 | 0.696 | 0.918 |
| Perceived Effectiveness | 0.905 | 0.621 | 0.890 |
| No. | Variable | Direct Relationship | p-Value | Indirect Relationship | p-Value | Total Relationship | p-Value |
|---|---|---|---|---|---|---|---|
| 1 | OC→SN | 0.394 | 0.016 | - | - | 0.394 | 0.016 |
| 2 | OC→ATB | 0.266 | 0.011 | - | - | 0.266 | 0.011 |
| 3 | OC→PBC | 0.320 | 0.007 | - | - | 0.320 | 0.007 |
| 4 | WV→SN | 0.514 | 0.020 | - | - | 0.514 | 0.020 |
| 5 | WV→ATB | 0.362 | 0.007 | - | - | 0.362 | 0.007 |
| 6 | WV→PBC | 0.526 | 0.003 | - | - | 0.526 | 0.003 |
| 7 | M→ATB | 0.343 | 0.008 | - | - | 0.343 | 0.008 |
| 8 | M→PBC | 0.162 | 0.048 | - | - | 0.162 | 0.048 |
| 9 | IS→SN | 0.272 | 0.006 | - | - | 0.272 | 0.006 |
| 10 | SN→IF | 0.899 | 0.006 | - | - | 0.899 | 0.006 |
| 11 | IF→AB | 0.768 | 0.009 | - | - | 0.768 | 0.009 |
| 12 | AB→PE | 0.670 | 0.010 | - | - | 0.670 | 0.010 |
| 13 | OC→IF | - | - | 0.354 | 0.013 | 0.354 | 0.013 |
| 14 | OC→AB | - | - | 0.272 | 0.010 | 0.272 | 0.010 |
| 15 | OC→PE | - | - | 0.182 | 0.009 | 0.182 | 0.009 |
| 16 | WV→IF | - | - | 0.462 | 0.013 | 0.462 | 0.013 |
| 17 | WV→AB | - | - | 0.355 | 0.011 | 0.355 | 0.011 |
| 18 | WV→PE | - | - | 0.237 | 0.010 | 0.237 | 0.010 |
| 19 | IS→IF | - | - | 0.245 | 0.005 | 0.245 | 0.005 |
| 20 | IS→AB | - | - | 0.188 | 0.003 | 0.188 | 0.003 |
| 21 | IS→PE | - | - | 0.126 | 0.003 | 0.126 | 0.003 |
| 22 | SN→AB | - | - | 0.690 | 0.006 | 0.690 | 0.006 |
| 23 | SN→PE | - | - | 0.462 | 0.005 | 0.462 | 0.005 |
| 24 | IF→PE | - | - | 0.514 | 0.009 | 0.514 | 0.009 |
| Category | 60:40 | 70:30 | 80:20 | 90:10 |
|---|---|---|---|---|
| Random | ||||
| Gini | 86.74 | 86.92 | 86.78 | 84.64 |
| Std. Dev. | 4.654 | 4.512 | 5.015 | 6.611 |
| Entropy | 86.72 | 87.10 | 86.38 | 84.80 |
| Std. Dev. | 4.969 | 4.621 | 5.402 | 8.061 |
| Best | ||||
| Gini | 88.00 | 88.20 | 90.00 | 88.00 |
| Std. Dev. | 0.000 | 0.404 | 0.000 | 0.000 |
| Entropy | 91.00 | 93.00 | 89.80 | 86.80 |
| Std. Dev. | 0.000 | 0.000 | 1.262 | 1.485 |
Publisher’s Note: MDPI stays neutral with regard to jurisdictional claims in published maps and institutional affiliations. |
© 2022 by the authors. Licensee MDPI, Basel, Switzerland. This article is an open access article distributed under the terms and conditions of the Creative Commons Attribution (CC BY) license (https://creativecommons.org/licenses/by/4.0/).
Share and Cite
Kurata, Y.B.; Ong, A.K.S.; Andrada, C.J.C.; Manalo, M.N.S.; Sunga, E.J.A.U.; Uy, A.R.M.A. Factors Affecting Perceived Effectiveness of Multigenerational Management Leadership and Metacognition among Service Industry Companies. Sustainability 2022, 14, 13841. https://doi.org/10.3390/su142113841
Kurata YB, Ong AKS, Andrada CJC, Manalo MNS, Sunga EJAU, Uy ARMA. Factors Affecting Perceived Effectiveness of Multigenerational Management Leadership and Metacognition among Service Industry Companies. Sustainability. 2022; 14(21):13841. https://doi.org/10.3390/su142113841
Chicago/Turabian StyleKurata, Yoshiki B., Ardvin Kester S. Ong, Christienne Joie C. Andrada, Mariela Nicole S. Manalo, Errol John Aldrie U. Sunga, and Alvin Racks Martin A. Uy. 2022. "Factors Affecting Perceived Effectiveness of Multigenerational Management Leadership and Metacognition among Service Industry Companies" Sustainability 14, no. 21: 13841. https://doi.org/10.3390/su142113841
APA StyleKurata, Y. B., Ong, A. K. S., Andrada, C. J. C., Manalo, M. N. S., Sunga, E. J. A. U., & Uy, A. R. M. A. (2022). Factors Affecting Perceived Effectiveness of Multigenerational Management Leadership and Metacognition among Service Industry Companies. Sustainability, 14(21), 13841. https://doi.org/10.3390/su142113841

