Next Article in Journal
Itaconic Acid and Its Applications for Textile, Pharma and Agro-Industrial Purposes
Previous Article in Journal
Effects of Changes in Discretionary Trips and Online Activities on Social and Mental Health during Two Different Phases of the COVID-19 Pandemic in Malaysia
 
 
Font Type:
Arial Georgia Verdana
Font Size:
Aa Aa Aa
Line Spacing:
Column Width:
Background:
Article

Analysis of the Impact of Policy Instruments on Payment for Grasslands Ecosystem Services (PGES) Implementation: A Case Study from Northwest China

School of Economics, Minzu University of China, Beijing 100081, China
*
Author to whom correspondence should be addressed.
These authors contributed equally to this work and share first authorship.
Sustainability 2022, 14(21), 13779; https://doi.org/10.3390/su142113779
Submission received: 14 September 2022 / Revised: 13 October 2022 / Accepted: 20 October 2022 / Published: 24 October 2022

Abstract

The implementation of payment for grassland ecosystem services (PGES) is the result of cooperative games between farmers and the local government. However, there are currently many studies on the willingness behavior of farmers to participate in payment for grassland ecosystem services, although there is a lack of research on the impact of the willingness behavior of local governments on the implementation of payment for grassland ecosystem services. Based on the theory of planned behavior, in this study, the impact of government policy instruments on PGES implementation outcomes was taken as the primary research objective, and the following findings were derived from the three secondary objectives of constructing a model, using structural equations to measure and quantitatively decompose the policy instruments: (1) policy instruments have a significant impact on policy implementation; (2) policy instruments play an important guiding role in farmers’ participation in PGES; and (3) the amount of ecological compensation and the degree of policy implementation have a significant impact on policy instruments. Reasonable adjustments can effectively improve the effect of policy implementation. This study incorporated the implementation willingness and interaction of farmers and local governments into the analysis model of the implementation of payment for grassland ecosystem services, providing a theoretical basis for improving the performance of payment for grassland ecosystem services from the perspective of government policy instruments.

1. Introduction

The total area of grassland in China is 3.92 × 108 hm2, accounting for 40.9% of the total land area, which is the largest ecological service system in China [1]. However, long-term overgrazing and over-reclamation have led to serious degradation of grassland ecosystems [2]. To protect and steadily restore the grassland ecological environment, the Chinese government has gradually established a grassland ecological protection policy system, with payment for grassland ecosystem services (PGES) as the key feature. Through the implementation of the Grassland Law [3], the policy of grassland contracting and circulation has improved [4]. This system forbids grazing and balances grass and livestock to achieve the policy objectives of managing the grassland ecological environment [5]. Although the implementation of the PGES has restored and improved the grassland ecological environment to a certain extent [6], the current situation of “partial improvement and overall deterioration” of China’s grasslands still exists. In the process of policy implementation, farmers have low willingness to implement the policy [7]. Policy implementation and supervision are difficult [8] due to a low efficiency of policy implementation and a lack of sustainability in policies [9,10]. Such problems need to be further solved and optimized.
Policy instruments are the ways and means for government to achieve policy objectives or results [11]. They are also a concrete manifestation of the government’s internal organizational activities and behavior [12]. As an environmental governance policy, the tool of payment for grassland ecosystem services is the sum of the measures, means, and methods taken by government departments to solve the problem of grassland ecological degradation and achieve the goal of grassland environmental governance [11]. Based on compulsory policy instruments to be regulated, it has become the consensus that environmental policy instruments can be divided into command-and-control type, economic incentive type, and public participation type [11,13,14,15]. The implementation of payment for grassland ecosystem services produces public goods; thus, the implementation of payment for grassland ecosystem services requires strong control and intervention from government actors, utilizing command-and-control policy instruments [16]. This reflects the role of the policy implementation process on government actors in the implementation of payment for grassland ecosystem services.
As a concrete manifestation of public policy, PGES have the characteristics of “decision-making deletion-implementation consultation” [17,18]. The implementation of such policies is a process of evaluating the advantages and disadvantages and the negotiations of the scheme [19,20,21,22,23]. At the same time, the command-and-control policy instruments in PGES also reflect the mandatory nature of the government’s bureaucratic governance structure [11]. Therefore, the instruments of different levels of government are also key to the implementation of such policies. To ensure that grassroots governments can efficiently implement PGES, higher governments can ensure the full implementation of the policy through performance appraisal, inspection, and supervision [24]. Among them, performance appraisal, as a key indicator for the promotion of grassroots cadres, improves the enthusiasm of administrative personnel to implement PGES, and makes them pay more attention to protection of the ecological environment and the control of grassland degradation [25]. To further improve and optimize the implementation effects of payment for grassland ecosystem services, the role of government policy instruments in the implementation of payment for grassland ecosystem services cannot be ignored. However, in most contemporary studies on the effects of implementing PGES policies in China, the main focus is on the optimization of ecological compensation mechanisms [26], the assessment of the performance of PGES policy implementation [6], ecological compensation legislation, and the establishment of a long-term mechanism for grassland protection [27]; the definition of the subjects and objects of grassland ecological compensation [10]; the exploration of compensation standards [28]; and the impact of compensation on farmers’ livelihood capital [29]; whereas, the impact of government policy instruments on the mode of action and intensity of PGES implementation results has been less well studied, and the role of policy instruments has not been emphasized and fully discussed.
The theory of planned behavior holds that an individual will determine their behavior and is influenced by behavioral attitude, subjective norms, and perceived behavioral control [30]. However, in the implementation of public policy, because the output is public goods, the implementation of policy is jointly participated in and promoted by residents and local governments. Therefore, the behavior and willingness of farmers may be inconsistent, and the willingness of farmers to implement the policy may not be strong, although they may implement the policy [31]. Therefore, it is not perfect to use the theory of planned behavior to study the implementation of public policy, ignoring the policy implementation process of the main body of government behavior. Although some scholars have tried to expand the relevant dimensions of the theory of planned behavior to explain this problem, and even directly transform governmental policy instruments into the explanatory variables of farmers’ willingness behavior [32,33,34], this research method of mapping the policy behavior of local governments to the willingness of farmers is unreasonable. It cannot correctly reflect the role of local governments as one of the main actors of policy implementation and the impact of policy instruments on policy implementation, nor can it realize that the reasonable adjustment of policy instruments is also an important way to effectively improve the effect of policy implementation.
Based on the theory of planned behavior, this paper makes it clear that the implementation process of PGES is the concrete embodiment of the command-and-control policy instruments and the result of interactions between the government and the farmers. This study developed a theoretical analysis model among farmers’ willingness behavior, government policy instruments, and policy implementation results, calculating the contribution of policy instruments through structural equations, and exploring the impact of policy instruments on farmers’ willingness and behavior. At the same time, the policy instruments are quantified and decomposed to determine the key factors affecting the policy instruments and make effective adjustments. This aims to improve the implementation effect of PGES.

2. Materials and Research Methods

2.1. Theoretical Analysis and Model Construction

The theory of planned behavior (TPB) holds that human behavior is based on a series of conscious and rational decision-making processes [35]. The main antecedent of a behavior is the individual’s intention to such, which, in turn, is influenced by behavioral attitudes, subjective norms, and perceived behavioral control [36]. Armitage and Conner [37] found that there is always a strong and positive relationship between an individual’s willingness to act and behavioral outcomes. Therefore, the TPB model plays an important role in predicting environmental behaviors and intentions [38]. There are two actors in the implementation of payment for grassland ecosystem services: farmers and the government; implementation is a process of a game between the two. The two actors have differences in the pursuit of goals and behavior selection patterns [39,40,41,42]. Therefore, the analysis of the process and effect of policy implementation should fully consider the common influence of the two actors: farmers and the government.
Policy instruments, also known as government tools, are the focus of theoretical research in public management and public policy practice [43]. Policy instruments are the ways, measures, and means used by the government to achieve policy objectives, or the performance mechanism and path of specific actions [44,45]. At the core is how to transform policy intentions into management behavior, and policy ideals into policy reality [46]. Different scholars have divided policy instruments into different types according to the strength of government interventions, and the connotation, classification, selection, and evaluation of policy instruments have become a hot research topic at home and abroad; policy instruments have been widely used in the theoretical research of ecological environment governance policies, such as returning farmland to forestry [43].
Environmental policy instruments can be divided into command-and-control type, economic incentive type, and public participation type, according to the degree of government intervention and control [11]. The implementation process of PGES has distinct characteristics of command-and-control policy instruments, and the means, objectives, and implementation strategies have different manifestations in the process of implementing PGES at different levels of government. Grassroots government is the main representative of the government behavior subject to PGES, with command-and-control policy instruments directly affecting the choice of farmers’ willingness behavior and the results of policy implementation. In this paper, the policy instrument is defined as the policy behavior and government activity of the main body of policy implementation (grassroots government) in the implementation of PGES, which directly reflects the policy objectives, policy motives, and implementation strategies.
Based on the theory of planned behavior, we constructed a theoretical analysis model of government policy instruments in the implementation of payment for grassland ecosystem services, as shown in Figure 1.

2.2. Research Hypothesis

2.2.1. Farmers’ Willingness Behavior

Farmers’ willingness behavior is the intensity of individual psychological motivation and specific action when farmers take or perform a specific behavior [47]. The individual willingness of farmers in the implementation of PGES is greatly influenced by the three dimensions of behavioral attitude (AB), subjective norms (SN), and perceived behavioral control (PBC), as well as their related explanatory variables [48]. When the theory of planned behavior is used to study the behavioral intentions of individual farmers in PGES, if there are differences between the behavioral intention and response between individuals or families in the implementation of the policy, and the same intentions produce different behavior results, the individual intention is greatly influenced by its social psychological motivation intensity and cognitive mechanism. Therefore, in the process of participating in the implementation of PGES, there are also behavioral response differences caused by individual psychological motivation and cognitive mechanism differences, which affect the consistency of willingness behavior and behavior results, and ultimately have a certain impact on the implementation results of PGES. Therefore, we put forward the following hypothesis:
Hypothesis 1:
In the implementation of PGES, farmers’ willingness behavior has a significant positive impact on the results of policy implementation.

2.2.2. Government Policy Instruments

The implementation effect of PGES is closely related to the intensity, mode, and environment of policy implementation. Whether the policy can achieve sustainable implementation and implementation depends on the policy implementation methods and means of different levels of government actors, namely, policy instruments, from policy formulation to decision-making, and then to promotion. Enacting a policy involves the concrete manifestation of the quality of ecological public policy implementation [49]. At the same time, the dynamic game between farmers and the government in the implementation of payment for grassland ecosystem services shows that policy instruments such as the strength of local government’s supervision on policy implementation will not only affect the current behavior choice of individual farmers, but also affect the future participation of farmers in payment for grassland ecosystem services. For example, in the implementation of PGES in pastoral areas, there is a phenomenon of “stealing grazing” due to unsustainable policy instruments, which leads to a decline in the effect of policy implementation [50]. Therefore, we put forward the following hypotheses:
Hypothesis 2:
In the implementation of payment for grassland ecosystem services, the role of government as reflected in policy instruments has a significant positive impact on PGES implementation outcomes.
Hypothesis 3:
Government policy instruments have a significant positive impact on farmers’ willingness behavior in the implementation of payment for grassland ecosystem services.

2.3. Index Design and Selection

The implementation of PGES is the result of a joint game between two actors—the government and farmers—whose willingness to act is influenced by three dimensions: their behavioral attitudes, subjective norms, and perceived behavioral control; whereas, the government’s willingness to implement the policy is influenced by the policy instruments. Thus, in this study, the measurement indicators and questionnaire design were distinguished according to the differences in actors, and the measurement variables were designed and selected according to the characteristics of different actors. At the same time, the observation variables were modified and screened according to the actual situation of the study area, and the final measurement indicators and questionnaire design were obtained.

2.3.1. Measurement of Farmers’ Willingness Behavior

According to the theory of planned behavior, willingness was described, and indicators were selected from three dimensions of behavioral attitudes, subjective norms, and perceived behavioral control [30]; the measurement items were in the form of a five-point Likert scale; and the specific measurement items were designed and selected based on the studies by Xie [47], Fan [31], and Zhang [33], as shown in Table 1.

2.3.2. Measurement of Government Policy Instruments

PGES from formulation to implementation cannot be separated from the coordinated operation of governments at all levels. Government officials at all levels of understanding of the policy, implementation efficiency, and institutional constraints are the embodiment of the game within the main body of policy implementation [51]. Policy instruments such as “top-down” target assessment, administrative supervision and accountability, and financial subsidies play a significant role in improving the effectiveness of public policy implementation [52,53]. Policy instruments can be used to reflect the government’s behavior motivation in the implementation of the PGES. Therefore, the questionnaire was issued to administrative personnel of the grassroots government in charge of implementing PGES in the study area. The measurement index referred to studies by Chen [52], Tang [22], Zhou [49], and Ding [53], and was designed and selected based on the research of others, as shown in Table 2.

2.3.3. Calculation of Policy Implementation Results

The implementation results of PGES are reflected in the objective completion degree of policy implementation and the objective degree of ecological environment improvement. Therefore, the indicators were decomposed from two aspects of policy objectives (RE1) and ecological results (RE2). Policy objectives were expressed by the completion rate of policy objectives (whether the completion rate of policy objectives was 100%). The specific calculation was scored from 1 to 5 by the government personnel in the sampling area according to the actual completion situation. The grassland ecological results were mainly expressed by the change in grassland coverage and the change in grassland yield. This mainly aimed to address whether the grassland coverage is significantly increased and whether the grassland yield is significantly increased after the implementation of the policy. The government personnel scored from 1 to 5 according to the significance criteria of “very insignificant”, “insignificant”, “general”, “relatively significant”, and “significant”. The weights of the two indicators each accounted for 0.5. Finally, the two indicators were weighted and summed to obtain the calculation method of ecological outcome indicators, as shown in Table 3.

2.4. Study Area and Data Sources

2.4.1. Study Area

Yanchi County is in the eastern part of Ningxia Hui Autonomous Region (106°30′–107°47′ E, 37°07′–38°10′ N), a typical desertification grassland area in northwest China, with high terrain in the south and low terrain in the north, and an average elevation of 1600 m. The total area of the county is 8861 km2, and the available grassland is 4.76 × 105 hm2 [54]. It is located at the southern edge of the Mu Us Desert, a typical agricultural and pastoral interlacing zone, with poor ecological stability and a fragile grassland ecology.
The grassland ecological environment has improved year on year since the implementation of PGES in 2011. In 2015, the coverage rate of grassland vegetation in the county increased to 51%. As of August 2021, the total amount of farmland returned to grassland in the county was 1.33 × 103 hm2, and the comprehensive vegetation coverage of grassland increased to 56.34% [54]. However, overall, the grassland ecology of the whole county is still fragile, the stability of some grassland areas where vegetation has been restored is poor, and the inferior grass in some areas is obvious; therefore, it is necessary to continue to take measures such as prohibiting grazing and improving grassland to restore the environment. Yanchi County is a typical area of desertified grassland and is highly representative of northwest China; it can represent a reference for grassland environmental management, desertification prevention, and sustainable development across the region.

2.4.2. Data Sources

Based on the theoretical analysis and model construction, combined with the actual situation of the study area, the questionnaire was developed. It was divided into two parts according to different survey objects: one part was the questionnaire survey and household interviews of farmers and herdsmen in Yanchi County; the other part was the questionnaire survey of administrative personnel in charge of PGES in Yanchi County. Due to the particularity of the respondents, there were differences in some of the content and variables between the two questionnaires.
In July and October 2020, the investigation team conducted two surveys in the pastoral areas of Yanchi County and selected the administrative villages in the jurisdiction for sampling. The questionnaire was distributed in the form of a combination of paper and electronic questionnaires. In total, 380 questionnaires were collected, and 369 valid questionnaires were finally obtained, with an effective rate of 97.11%, including 330 questionnaires from farmers. There were 39 questionnaires for government personnel. Farmers and the government are two different actors; there were the same key variables (the results of policy implementation), and the government policy instruments in the same region were homogeneous and could be merged horizontally [55]. In this study, data from 330 farmers and 39 government personnel obtained from the questionnaires were matched horizontally by region to ensure that government executives in the policy implementation area corresponded to the farmers under their jurisdiction, thus reflecting the characteristics of the policy instruments [56].

2.4.3. Sample Characteristics

The survey of basic farmers’ information focused on the respondents’ gender, nationality, and education level, as shown in Table 4.

3. Results and Analysis

3.1. Reliability and Validity Test

This study used SPSS22.0 to analyze the reliability of the latent variables of farmers’ willingness behavior, government policy instruments, and policy implementation results. The results of the reliability test were mainly reflected by the Cronbach’s α coefficients. Nunnally mentioned that the Cronbach’s α coefficient value required for exploratory research is α > 0.6; whereas, for confirmatory research α > 0.7 is required, and an overall reliability coefficient above 0.7 is acceptable. The reliability coefficient of the subscale is above 0.6, which is acceptable [57]. In this study, the overall Cronbach’s α coefficient of the questionnaire was 0.898; the overall Cronbach’s α coefficient of the farmer’s questionnaire was 0.884; and the α coefficient of the overall Cronbach’s of the government’s questionnaire was 0.640. The Cronbach’s α coefficients of each latent variable were good. The scale passed the reliability test. The KMO value of the questionnaire validity test was 0.908, the value of the Bartlett ball test was 1881.402, and the significance level was 0.000. The KMO value of the questionnaire validity test for government actors was 0.700, the value of Bartlett ball test was 176.077, the significance level is 0.000, and the validity of the scale passed the test (Table 5).

3.2. Model Fitting Evaluation

In order to determine whether the structural equation model was suitable for analyzing the influencing factors of the implementation results of PGES, it was necessary to evaluate the overall fitting of the model [33,58]; in addition, AMOS23.0 software was used to test the goodness-of-fit of the model. The results are shown in Table 6. The chi-squared degree of freedom ratio (CMIN/DF) was 2.864, GFI, CFI, TLI, and IFI were all greater than 0.8, and the fitness index met the measurement standard. Therefore, the overall fitting degree was good.

3.3. Research Hypothesis Testing

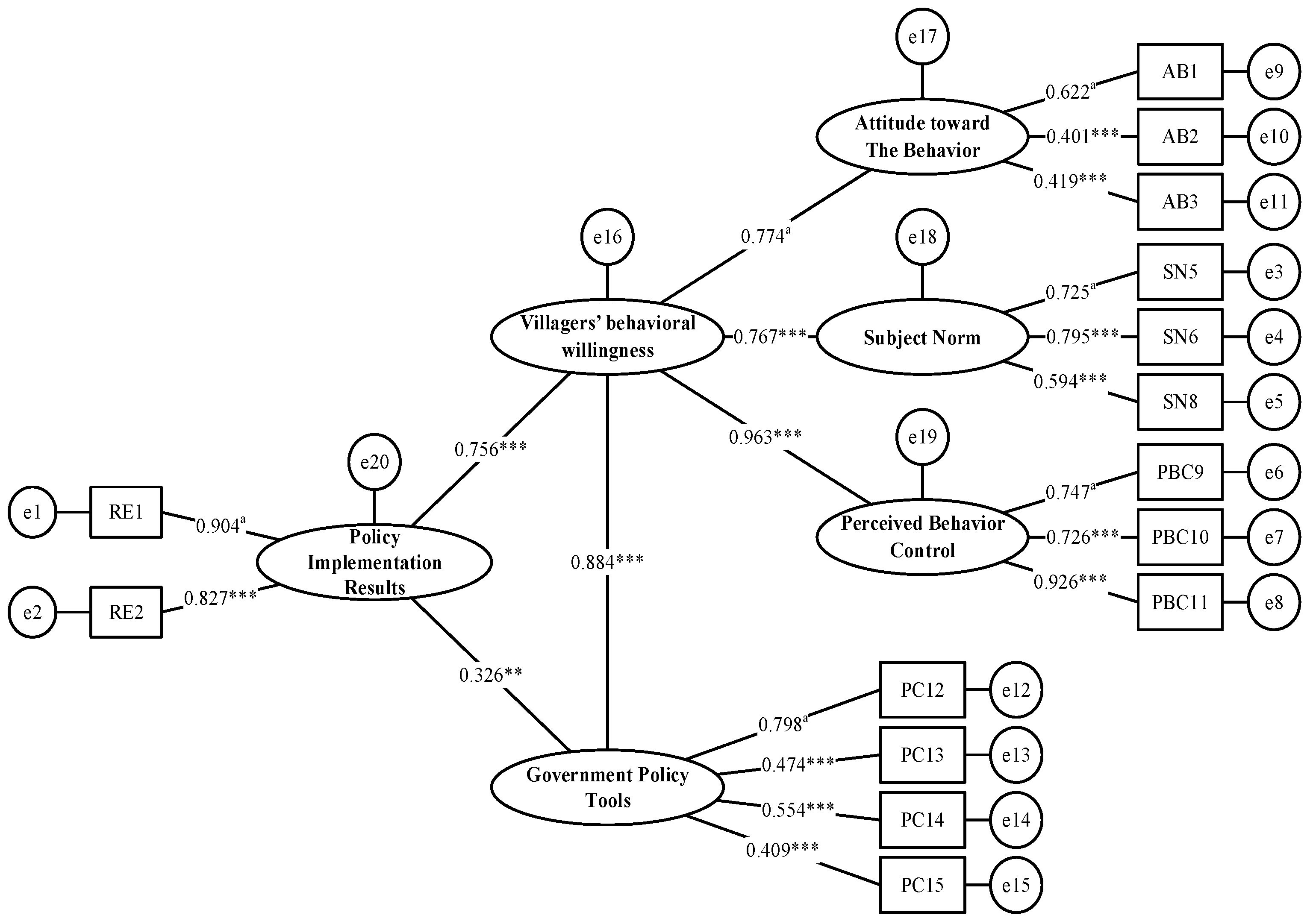
Figure 2 shows the normalized path coefficient results: as a higher-order latent variable, farmers’ willingness behavior and government policy instruments jointly affected the results of policy implementation. The standardized path coefficient of farmers’ willingness behavior to the results of policy implementation was 0.756, and the significance level reached 1%. Thus, hypothesis H1 was established. The standardized path coefficient of policy instruments on policy implementation results was 0.326, which was significant at the level of 0.1%. Therefore, hypothesis H2 was established, indicating that policy instruments were positively correlated with policy implementation results. The standardized path coefficient of policy instruments on farmers’ willingness behavior was 0.884, which was significant at the level of 0.1%. This showed that policy instruments had a positive impact on farmers’ willingness behavior; as such, hypothesis H3 was established. This showed that the results of policy implementation were influenced by both farmers’ behavior and government policy instruments, which further explains the important role of the government in the process of implementing public policy.

3.4. Analysis of the Impact of Government Policy Instruments on Policy Implementation

3.4.1. Analysis of the Contribution of Government Policy Instruments to the Results of Policy Implementation

As determined through the structural equation model, the factors affecting the results of policy implementation were not only the willingness of farmers’ behavior, but also the government’s policy instruments. According to the results of Table 7, the contribution of government policy instruments to farmers’ behavior was 0.326, which fully demonstrated that in the implementation of China’s ecological policy, the contribution of government policy instruments to farmers’ behavior was 0.326. Farmers’ participation in the implementation of the policy was still under the important guidance and control of the government; there are examples of farmers eventually implementing the policy even though their willingness to implement the ecological policy was not high. Although the ecological policy needed the government’s administrative control, to ensure sustainability of the implementation effect of the ecological policy and reduce the unsustainable risk, it was necessary to reduce the risk of farmers’ passive implementation. Thus, farmers should be allowed to actively participate in the implementation of PGES.

3.4.2. Analysis of the Impact of Government Policy Instruments on Farmers’ Willingness Behavior

According to the results shown in Table 7, the standardized path coefficient of government policy instruments on farmers’ willingness behavior was 0.884, which is significant at the 0.1% level. Field interviews also found that farmers’ willingness behavior is low, but the policy instruments are too strong, which changed the actual situation of farmers’ willingness behavior. Government policy instruments mainly affect farmers’ willingness behavior from two aspects. On the one hand, by setting up compensation and policy propaganda, we should strengthen the propaganda of compensation and incentive policies for grassland ecological protection, so that farmers can receive subsidies, thus changing their willingness to act. On the other hand, the government can change farmers’ willingness to act through its own administrative resources, such as strengthening the monitoring of grassland grazing prohibition. Administrative detention, fines, and other penalties should be imposed on farmers who violate the rules of grazing, or administrative measures such as suspending subsidies should be implemented to improve farmers’ willingness to implement policies.

3.4.3. Analysis of the Importance of Factors Affecting Government Policy Instruments

By ranking the influencing factors of government policy instruments in Table 8, we can see that among the influencing factors of government policy instruments, the ecological compensation quota index has the greatest impact: 0.798. The amount of ecological compensation not only directly reflects the game and communication between farmers and grassroots government in policy implementation, but also shows the support of higher government to local (grassroots) government in policy implementation. Sufficient ecological compensation can effectively promote the extensive participation of farmers in the protection of grassland grazing and grassland ecological environment, and it can also effectively alleviate the livelihood pressures and costs incurred by grazing prohibition to farmers and herdsmen who give up grazing. On the other hand, the allocation of sufficient ecological compensation funds by the higher government could directly and effectively promote the full implementation of the policy. This reduces the difficulty of policy implementation and financial pressure of grassroots governments, enhances the sustainability of compensation and incentive policies for grassland ecological protection, and reduces the unsustainable risk of policy implementation.
The second influencing factor of government policy instruments is enforcement, with a weight of 0.554. The purpose of enforcement is the ability to use public resources to achieve the goals of public policy [59]. The stronger the policy execution, the more obvious the policy instruments, and the more obvious the effect of policy implementation. By optimizing the executive body, strengthening the management, training of grassroots executive teams, and realizing the two-way communication of actors, understanding of farmers’ behavior and willingness and actively guiding farmers to participate in the implementation of PGES can be developed. On the other hand, this can enhance the recognition of PGES. Policy identity includes two actors: government personnel and farmers; thus, a government should improve the awareness of ecological environment protection and policy implementation levels of executives.

4. Discussion

The implementation of PGES can only be performed with the participation of farmers and local governments. Analyzing the relationship between policy instruments and farmers’ willingness and the role of various factors within policy instruments can yield the following information:
(1)
Comparison of the willingness of farmers and government in the process of policy implementation can reflect the degree to which subjects’ willingness plays a role in the composition of policy effects, thus showing the degree of farmers’ satisfaction in policy implementation. The ratio of the PGES policy instrument to the willingness of farmers was 0.756:0.326, with the former 2.32-fold greater than the latter. This shows that farmers’ willingness is low in the process of implementing the policy, and the government’s strong promotion plays a greater role, which involves a certain risk of unsustainability.
(2)
The indicators of policy instruments can be divided into two categories: the first category is the amount of ecological compensation, which is the indicator that the higher government directly regulates the willingness of farmers [60]; the second category is the higher government’s regulation of the grassroots government’s willingness to implement enforcement, performance appraisal, and administrative supervision [61]. Among them, the implementation of PGES has the greatest impact. Grassroots governments can use economic means to mobilize and enthuse farmers by granting ecological compensation to the discretion of farmers in policy implementation. This is consistent with the findings of previous studies analyzing the enaction of PGES [50,62,63], fully demonstrating the relevance of policy instruments for studying the impact of PGES implementation, which cannot be ignored.
Strengthening the implementation of the policy, the government’s performance appraisal of policy implementation, and the guarantee of all kinds of material resources necessary for policy implementation can effectively mobilize the enthusiasm of policy implementers, help to strengthen the incentive effect of policy implementation, and play a significant role in improving the implementation effect of payment for grassland ecosystem services from the perspective of government actors.
How to form a policy effect is an important topic in the theoretical study of policy implementation, and how to describe the policy effect with the interaction of fewer variables is a goal that researchers constantly pursue. We can better explain the effect of grassland policy from the theoretical analysis framework of the interaction between farmers and grassroots governments in PGES. Thus, it provides an effective basis for policy regulation and fine management.
However, this study also had the following limitations in the research process: (1) There were two actors, farmers and government, in the theoretical model constructed based on the theory of planned behavior, and the sample data in the study area were statistics based on the subjective judgment of the actors. Inconsistencies between individual will and actual behavior will lead to a certain degree of deviation in the results of PGES implementation. (2) This study was influenced by the COVID-19 pandemic, and some of the study data were statistically and analytically analyzed using an online electronic questionnaire, making the analysis of the impact of policy instruments on PGES implementation somewhat objectively different in time or space from the reality of the study area. Therefore, not only do the limitations and shortcomings of this study need to be addressed in future research, but because the main research objective was the impact of government policy instruments on PGES implementation, the study and analysis of interactions between government and farmers in the process of PGES policy implementation should be added in future research to improve the research content.

5. Conclusions

We used the public policy implementation model proposed by Xue [17,18], where the policy executors are divided into two actors: the grassroots government and the implementing farmers. The policy instruments representing the government’s governance behavior, means, and methods were used to reflect the implementation willingness of the grassroots government. The interaction between the policy instruments and the policy implementation willingness of farmers formed the policy results. For this reason, we constructed a theoretical framework for the implementation process of PGES and used structural equations to quantify the degree of linkage between them. Taking the implementation of PGES in Yanchi County as a case study, this paper explored the relationships among farmers’ willingness, policy instruments, and policy implementation results, drawing the following conclusions:
(1)
The influence degree of farmers’ willingness on the results of policy implementation is 0.756, and the influence degree of policy instruments on the results of policy implementation is 0.326. This fully shows that policy instruments have an important impact on the implementation of PGES. In addition, the standardized path coefficient of policy instruments to farmers’ willingness behavior is 0.884, which shows that government policy instruments also have a significant impact on farmers’ willingness behavior and play an important role in guiding farmers to participate in the implementation of compensation and incentive policies for grassland ecological protection.
(2)
Among the influencing factors of government policy instruments, the weights of ecological compensation amounts, enforcement, and performance appraisal are 0.798, 0.554, and 0.474, respectively. In the subsequent implementation of payment for grassland ecosystem services, reasonable adjustments could effectively improve the implementation effect of payment for grassland ecosystem services.
This case study proves that the theoretical analysis framework of the implementation of PGES proposed in this paper is feasible. The government’s policy instruments and farmers’ willingness work together to determine the mechanism of policy results, which provides a novel perspective for the analysis of policy implementation and a more specific and feasible method to improve policy performance.

Author Contributions

Conceptualization, S.F. and S.Z.; methodology, C.Z.; software, C.Z.; validation, C.Z. and S.Z.; formal analysis, C.Z. and S.Z.; investigation, S.Z.; resources, S.Z.; data curation, C.Z. and S.Z.; writing—original draft preparation, C.Z. and S.Z.; writing—review and editing, C.Z. and S.Z.; visualization, C.Z. and S.Z.; supervision, S.F.; project administration, C.Z. and S.Z.; funding acquisition, S.F. All authors have read and agreed to the published version of the manuscript.

Funding

This work was supported by the National Natural Science Foundation of China under Grants [numbers 41371529 and 41071353], and Chinese Academy of Sciences and The People’s Government of Qinghai Province Joint Research Project on “Institutional Mechanism and Institutional Innovation of three-river-source national park” [number LHZX-2022-01].

Institutional Review Board Statement

Not applicable.

Informed Consent Statement

Informed consent was obtained from all subjects involved in the study.

Data Availability Statement

The data presented in this study are available on request from the author S.Z., upon reasonable request.

Acknowledgments

We are grateful to all the anonymous reviewers for all their efforts in the revision of the paper.

Conflicts of Interest

The authors declare no conflict of interest.

References

  1. Tongqian, Z.; Zhiyun, O.; Liangqing, J.; Hua, Z. Ecosystem services and their valuation of China grassland. Acta Ecol. Sin. 2004, 6, 1101–1110. [Google Scholar]
  2. Zhou, S.Q.; Zhao, K. Evaluation of implementation performance of grassland ecological subsidy—Reward policy: Perception of the farmers and herders. J. Arid Land Resour. Environ. 2021, 35, 47–54. [Google Scholar]
  3. Li, Y.T. Changes in China’s grassland policy. Pratacultural Sci. 2008, 25, 1–7. [Google Scholar]
  4. Zhang, Y.D.; Meng, H.J.; Ta, N. The transfer of the right to grassland contractual management in pastoral areas and its impact on pastoralists’ livelihoods—Take the pastoral areas in Inner Mongolia for example. Pratacultural Sci. 2010, 27, 130–135. [Google Scholar]
  5. Jin, L.S.; Hu, Z.T. Grassland Ecological Compensation Policy and Chooses of the Herdsmen. Reform 2014, 11, 100–107. [Google Scholar]
  6. Hu, Z.T.; Liu, D.; Jin, L.S. Grassland Eco-compensation: Ecological Performance, Income Effect and Policy Satisfaction. China Popul. Resour. Environ. 2016, 26, 165–176. [Google Scholar]
  7. Hu, X.H. Achievement and Problems of Applying Ecological Protection and Compensation Policy in Altay Prefecture, China. Environ. Sci Manag. 2016, 41, 148–151. [Google Scholar]
  8. Yang, C.; Zhu, Z.Y.; Sun, X.S. Review on the grassland ecological protection and complement policy. World Agric. 2019, 11, 4–11, 130. [Google Scholar]
  9. Li, A.; Wu, J.; Zhang, X.; Xue, J.; Liu, Z.; Han, X.; Huang, J. China’s new rural “separating three property rights” land reform results in grassland degradation: Evidence from inner mongolia. Land Use Policy 2018, 71, 170–182. [Google Scholar] [CrossRef]
  10. Yang, Q.; Nan, Z.B.; Chen, Q.Q. Research Progress of grassland Ecological compensation in China. Acta Ecol. Sin. 2020, 40, 2489–2495. [Google Scholar]
  11. Mao, W.L. A Study of Policy Tools for Environmental Governance: Classification, Characteristics and Options. J. Shandong Acad. Gov. 2014, 4, 23–28. [Google Scholar]
  12. Chen, Z.M. The emergence, themes and significance of the study of government tools as a new branch of public administration. Chin. Public Adm. 2004, 06, 43–48. [Google Scholar]
  13. Xu, Y.Y. The Synthesis of “Policy Tools” Classification Theory and Its Construction Its Construction. J. Huaihai Inst. Technol. 2011, 9, 95–98. [Google Scholar]
  14. McDonnell, L.M.; Elmore, R.F. Getting the job done: Alternative policy instruments. Educ. Eval. &Policy Anal. 1987, 9, 133–152. [Google Scholar]
  15. Wang, X.F.; Hao, L.; Qin, H.B.; Su, L.L.; Liu, Z.N. Textual Quantitative Analysis of Cultivated Land Ecological Management and Protection Policies in China from the Perspective of Policy Tools. China Land Sci. 2018, 32, 15–23. [Google Scholar]
  16. Yang, H.G. A Study on the Implementation Effectiveness of Environmental Policy Instruments and Their Selection in China; Fudan University: Shanghai, China, 2009; pp. 73–96. [Google Scholar]
  17. Xue, L.; Zhao, J. Adaptive Reform and Limitations of the Public Policy Process in the Course of Transition. Soc. Sci. China 2017, 09, 45–67, 206. [Google Scholar]
  18. Xue, L.; Zhao, J. Truncated decision making and deliberative implementation: A time-based policy process model for transitional China. Policy Stud. J. 2020, 48, 298–326. [Google Scholar] [CrossRef]
  19. Zhou, X.G.; Lian, H. Bureaucratic Bargaining in the Chinese Government: The Case of Environmental Policy Implementation. Policy Stud. J. 2011, 05, 80–96, 221. [Google Scholar]
  20. Feng, M. Policy Implement Cost and Occurring Mechanism of Bargaining among the Chinese Governmental Hierarchy: Based on Analysis Example of Prohibition of Grazing in Sidong Count. Chin. J. Sociol. 2017, 37, 215–241. [Google Scholar]
  21. Chen, L.; Zhao, J.; Xue, L. Making a Competitive Selection or a Compromise? —An Explanatory Framework and a Consensus-centered Model in the Process of Policymaking in Chinas Economic Transition. Manag World 2010, 08, 59–72, 187. [Google Scholar]
  22. Tang, X.; Chen, W.W. Motivation, Incentive and Information: The Theoretical Framework and Typological Analysis of China’s Environmental Policy Implementation. J. Chin. Acad. Gov. 2017, 01, 76–81, 127–128. [Google Scholar]
  23. Ding, H.; Ding, M.J. A Case Analysis of the Distorted Policy-implementation Game and Its Effects. Wuhan Univ. J. (Philos. Soc. Sci.) 2004, 06, 804–809. [Google Scholar]
  24. Wang, J.F.; Hou, C.B.; Yan, Y. Study on Government-oriented Basin Ecological Compensation Mechanism——Some Reflections on Basin Ecological Compensation Mechanism in Ziya River. China Population. Resour. Environ. 2011, 21, 101–106. [Google Scholar]
  25. Yang, Q.L. Research on Ecological Environment Management of Government in Ecological Civilization Construction of Contemporary China; East China Normal University: Shanghai, China, 2014; pp. 66–79. [Google Scholar]
  26. Wei, Q.; Hou, X.Y. Reflections on Establishing a Long-Term Mechanism of Grassland Ecological Compensation in China. Sci. Agric. Sin. 2015, 18, 3719–3726. [Google Scholar]
  27. Liu, X.L. Reflection on Chinese Grassland Ecological Compensation Legal System. J. Northeast Norm. Univ. 2016, 4, 85–92. [Google Scholar]
  28. Hu, Z.T.; Liu, D.; Kong, D.S.; Jin, L.S. Rate calculation of “subsidies for grazing prohibition” in grassland eco-compensation based on opportunity cost method. J. Arid Land Resour. Environ. 2017, 2, 63–68. [Google Scholar]
  29. Zhao, X.Y.; Zhang, L.; Jiang, J.D.; Hou, C.C. The impact of ecological compensation on the farmers’ livelihood: A case study of Huanghe River Water Supply Areas of Gannan. Geogr. Res. 2013, 3, 531–542. [Google Scholar]
  30. Duan, W.T.; Jiang, G.R. A Review of the Theory of Planned Behavior. Adv. Psychol. Sci. 2008, 2, 315–320. [Google Scholar]
  31. Fan, S.Y.; Huo, Y.J. Analysis of the farmers’ willingness to replace coal with electricity and the influencing factors in Pu County. J. Arid Land Resour. Environ. 2021, 35, 56–64. [Google Scholar]
  32. Zhou, H.; Wen, G.H.; Hu, X.H. The impact of psychological cognition based on TPB framework on the willingness of agricultural facial source pollution control-the adjustment effect of environmental regulation. World Agric. 2021, 03, 59–69. [Google Scholar]
  33. Zhang, D.L.; Wang, W.X.; Wang, Z.Y.; Wang, M.; Yang, H.X. The mechanism of farmers’ cognition on behavior response in property right reallocation in rural land consolidation. China Population. Resour. Environ. 2020, 30, 32–40. [Google Scholar]
  34. He, Y.; Qi, Y.B. An Empirical Study on the Formation Mechanism of Farmers’ Green Production Behavior: Based on the Investigation of Fertilization Behavior of 860 Citrus Growers in Sichuan and Chongqing. Resour. Environ. Yangtze Basin 2021, 30, 493–506. [Google Scholar]
  35. Hansla, A.; Gamble, A.; Juliusson, A.; Gärling, T. The relationships between awareness of consequences, environmental concern, and value orientations. J. Environ. Psychol. 2008, 28, 1–9. [Google Scholar] [CrossRef]
  36. Bamberg, S. How does environmental concern influence specific environmentally related behaviors? a new answer to an old question. J. Environ. Psychol. 2003, 23, 21–32. [Google Scholar] [CrossRef]
  37. Armitage, C.J.; Conner, M. Efficacy of the Theory of Planned Behaviour: A meta-analytic review. Br. J. Soc. Psychol. 2001, 40, 471–499. [Google Scholar] [CrossRef] [PubMed]
  38. Abrahamse, W.; Steg, L. Factors related to household energy use and intention to reduce it: The role of psychological and socio-demographic variables. Hum. Ecol. Rev. 2011, 18, 30–40. [Google Scholar]
  39. Xie, H.; Wu, Q. Analysis of fallow farming decision-making behavior of farmers based on hawk-dove game theory: The case of Guizhou Province. Sustainability 2019, 11, 3821. [Google Scholar] [CrossRef]
  40. Wang, Y.; Liang, J.; Yang, J.; Ma, X.; Li, X.; Wu, J.; Yang, G.; Ren, G.; Feng, Y. Analysis of the environmental behavior of farmers for non-point source pollution control and management: An integration of the theory of planned behavior and the protection motivation theory. J. Environ. Manag. 2019, 237, 15–23. [Google Scholar] [CrossRef]
  41. Blumm, M.C. Public choice theory and the public lands: Why multiple use failed. Harv. Envtl. L. Rev. 2005, 18, 405–432. [Google Scholar]
  42. Zhou, L.A. Governing China’s Local Officials: An Analysis of Promotion Tournament Model. Econ. Res. J. 2007, 7, 36–50. [Google Scholar]
  43. Huang, H.H. On Emergence of Policy Instrumentation Theory and Its Development in China. J. Soc. Sci. 2010, 4, 13–19, 187. [Google Scholar]
  44. Zhao, X.Y.; Su, J. An analysis framework for public S&T policies: The perspective of policy tools. Stud. Sci. Sci. 2007, 1, 52–56. [Google Scholar]
  45. Huang, C.; Su, J.; Shi, L.P.; Cheng, X.T. Textual and quantitative research on Chinese wind energy policy system from the perspective of policy tools. Stud. Sci. Sci. 2011, 29, 876–882, 889. [Google Scholar]
  46. Chen, Z.M.; Xue, L. Major Fields and Subjects for Public Administration Theory in China. Soc. Sci. China 2007, 3, 140–152, 206. [Google Scholar]
  47. Xie, X.X.; Chen, M.Q. Farmers’ Willingness to Adopt Ecological Farming and Their Heterogeneity: Based on the TPB Framework. Resour. Environ. Yangtze Basin 2019, 28, 1185–1196. [Google Scholar]
  48. Gollwitzer, P.M. Implementation intentions: Strong effects of simple plans. Am. Psychol. 1999, 54, 493–503. [Google Scholar] [CrossRef]
  49. Zhou, G.X. On the Executive Power of Public Policy. Explor. Free Views 2007, 6, 34–37. [Google Scholar]
  50. Hu, Z.T.; Kong, D.S.; Jin, L.S. Grassland Eco-compensation: Game Analysis under Weak Supervision. Issues Agric. Econ. 2016, 37, 92–102, 112. [Google Scholar]
  51. Ren, B.Q. The Incentive Mechanisms of Local Environmental Policy Implementation: From the Perspective of Central-local Relations. Chin. Public Adm. 2018, 6, 129–135. [Google Scholar]
  52. Chen, J.; Gao, J.Y.; He, Z.F. Study on Policy Implementation: Perspectives and Implications. Chin. Public Adm. 2015, 06, 113–118. [Google Scholar]
  53. Ding, H.; Li, X.G. Incentive Mechanisms of Local Government Policy Implementation Capacity, and Its Improvement under the Effects of Cadre Assessment System: Taking the Case of Ecological Environmental Protection Policy Implementation and Evaluation in B City of a Province as an Example. Adm. Trib. 2019, 26, 109–118. [Google Scholar]
  54. Zhou, J.J.; Yang, M.L.; Fan, X.G.; Xiao, C.Q.; Jia, H.L. Farmers’ willingness to participate in ecological compensation based on structural equation model: A case of Yanchi County in Ningxia. Arid Land Geogr. 2019, 42, 1185–1194. [Google Scholar]
  55. Chen, Q. Advanced Econometrics with Stata Applications, 2nd ed.; Higher Education Press: Beijing, China, 2014; pp. 542–545. [Google Scholar]
  56. Ye, L.; Gindling, T.H.; Li, S.; Xiong, L. Compliance with Legal Minimum Wages in China-Using a Matched Firm-Employee Data Set. Econ. Res. J. 2015, 06, 19–32. [Google Scholar]
  57. Nunnally, J.C.; Bernstein, I.H. Psychometric theory. Am. Educ. Res. J. 1978, 5, 431–433. [Google Scholar]
  58. Shen, X.; Zhang, L.; Zhang, J.B.; Luo, L.L. Influencing Factors and Guiding Strategies for Low-carbon Production in Rice Planting: Multiple-group Analysis Using Interpersonal Behavior Improvement Theory. Resour. Environ. Yangtze Basin 2018, 27, 2042–2052. [Google Scholar]
  59. Wang, Y.; Zhou, L.H.; Chen, Y.; Lu, H.; Wei, X. Relationship between the farmers’ livelihoods capital and the desertification reversion trend: A case study in Yanchi County, Ningxia. Acta Ecol. Sin. 2017, 6, 2080–2092. [Google Scholar]
  60. Gong, F. Study on the construction and evolution of the grassland ecological four compensation body model. J. Arid Land Resour. Environ. 2015, 2, 21–26. [Google Scholar]
  61. Zhou, X.G. Collusion among Local Governments: The Institutional Logic of a Government Behavior. Sociol. Stud. 2008, 6, 1–21, 243. [Google Scholar]
  62. Liu, Y.C. Study on the Setting, Optimization and Guarantee Mechanism of Grassland Ecological Compensation Standard—An Example from Inner Mongolia; Inner Mongolia Agricultural University: Hohhot, China, 2018. [Google Scholar]
  63. Zhang, R.X.; Tan, S.H. The Livestock Reduction Effect of the Second-round Grassland Ecological Compensation Policy and Its Implication for the New-round Policy Implementation: An Analysis Based on Microscopic Time-series Tracking Data in Inner Mongolia Pastoral Areas. Chin. Rural Econ. 2022, 5, 55–71. [Google Scholar]
Figure 1. Theoretical model of the impact of policy instruments on policy implementation.
Figure 1. Theoretical model of the impact of policy instruments on policy implementation.
Sustainability 14 13779 g001
Figure 2. Standardization path coefficient diagram. Note: ** and *** indicate values which pass the significance test at levels of 1% and 0.1%, respectively; a indicates a value which is set as a fixed parameter.
Figure 2. Standardization path coefficient diagram. Note: ** and *** indicate values which pass the significance test at levels of 1% and 0.1%, respectively; a indicates a value which is set as a fixed parameter.
Sustainability 14 13779 g002
Table 1. Measurement index and questionnaire design of farmers’ willingness behavior.
Table 1. Measurement index and questionnaire design of farmers’ willingness behavior.
DimensionCodeMeasurement Item
Behavior and attitudeAB1Do you know about payment for grassland ecosystem services (PGES)?
AB2Do you think the implementation of PGES can improve the ecological environment?
AB3Do you think PGES are conducive to the development of animal husbandry?
Subjective normsSN5When your relatives implement PGES, are you willing to follow their example?
SN6Are you willing to participate when your neighbors violate PGES?
SN8Are you willing to participate in the implementation of PGES?
Perceived behavioral controlPBC9Do you think you have certain professional skills to participate in the implementation of PGES?
PBC10Do you think you can perceive the risks faced by participating in PGES and can deal with them?
PBC11Do you think the amount of compensation for PGES is equivalent to giving up the cost of grazing?
Table 2. Measurement indicators and questionnaire design of government policy instruments.
Table 2. Measurement indicators and questionnaire design of government policy instruments.
DimensionCodeVariablesMeasurement Item
Policy instrumentsPC12Amount of ecological compensationDo you think there is a need for sufficient ecological compensation support in the implementation of the policy?
PC13Enforcement effortsWhat do you think of the implementation of PGES at this stage?
PC14Performance appraisalWhat do you think is the impact of the performance appraisal of higher government on the implementation of policies?
PC15Administrative supervisionWhat do you think is the degree of supervision over the implementation of policies by the higher government at this stage?
Table 3. Measurement indicators and questionnaire design of policy implementation results.
Table 3. Measurement indicators and questionnaire design of policy implementation results.
DimensionCodeMeasurement Item
Results of policy implementationRE1Do you think the target completion rate of PGES has reached 100%?
RE2Do you think the grassland vegetation coverage will increase after the implementation of PGES?
Do you think the grassland yield has increased significantly after the implementation of PGES?
Table 4. Basic information of sampled farmers.
Table 4. Basic information of sampled farmers.
Basic CharacteristicsSampleProportion
GenderMale24165.31%
Female12834.69%
NationalityHan29078.59%
Back7720.87%
Other20.542%
Education levelPrimary school3810.30%
Junior middle school16143.63%
High school8121.95%
University8322.49%
Graduate students61.62%
Number of labor force1–225268.29%
2–39024.39%
3–5236.23%
More than 541.08%
Annual incomeLess than CNY 10,000 5915.99%
CNY 10,000–30,00010929.54%
CNY 30,000–50,00010528.45%
More than CNY 50,000 9626.02%
Table 5. Test results of the questionnaire design.
Table 5. Test results of the questionnaire design.
Variable CategoryCodeCronbach’s αKMO Value
Behavior and attitudeAB10.4980.591 ***
AB2
AB3
Subjective normsSN50.7370.646 ***
SN6
SN8
Perceived behavioral controlPBC90.8440.708 ***
PBC10
PBC11
Government policy instrumentsPC120.6400.700 ***
PC13
PC14
PC15
Results of policy implementationRE10.8540.500 ***
RE2
Note: *** indicate that the value passes the significance test at the level of 0.1%.
Table 6. Model fitting degree test.
Table 6. Model fitting degree test.
Statistical Inspection QuantityActual Fitting ValueMetricsFit Evaluation
Absolute fit index
GFI0.911>0.8Ideal
AGFI0.874>0.8Ideal
Relative fit index
CFI0.935>0.9Ideal
NFI0.904>0.9Ideal
IFI0.935>0.9Ideal
Parsimonious Fit Index
RMSEA0.075<0.08Ideal
SRMR0.052<0.08Ideal
Note: GFI stands for the goodness-of-fit index; AGFI represents the adjusted goodness-of-fit index; NFI represents the normal fit index; CFI represents the comparative fit index; IFI represents the incremental fit index; PGFI represents the parsimonious goodness-of-fit index; RMSEA indicates the square root of the asymptotic residual sum of squares, which is an index to evaluate the degree of model fit (if it is close to 0, it means a good fit, and the farther from 0, the worse the fit); SRMR is the square root of the standardized residual sum of squares, which is a better absolute fit indicator because it is less affected by the sample size. The smaller the value of the indicator, the better the fit of the model.
Table 7. Regression equation coefficient and test results.
Table 7. Regression equation coefficient and test results.
PathNormalized Path CoefficientsS.E.C.R.
Farmers’ willingness behavior➞policy implementation results0.756 ***0.2215.478
Government Policy instruments➞Results of Policy Implementation0.326 **0.1142.801
Government Policy instruments➞Farmers’ Willingness Behavior0.884 ***0.0677.974
Note: *** indicates values passing the significance test at the 0.1% level; ** means values passing the significance test at the 1% level.
Table 8. Ranking of influencing factors of government policy instruments.
Table 8. Ranking of influencing factors of government policy instruments.
IndicatorsWeight
Amount of ecological compensation (PC12)0.798
Enforcement (PC13)0.554
Performance appraisal (PC14)0.474
Administrative supervision (PC15)0.409
Note: The weight values are derived from the standardized factor loading coefficients of each indicator shown in Figure 2.
Publisher’s Note: MDPI stays neutral with regard to jurisdictional claims in published maps and institutional affiliations.

Share and Cite

MDPI and ACS Style

Fan, S.; Zhao, C.; Zha, S. Analysis of the Impact of Policy Instruments on Payment for Grasslands Ecosystem Services (PGES) Implementation: A Case Study from Northwest China. Sustainability 2022, 14, 13779. https://doi.org/10.3390/su142113779

AMA Style

Fan S, Zhao C, Zha S. Analysis of the Impact of Policy Instruments on Payment for Grasslands Ecosystem Services (PGES) Implementation: A Case Study from Northwest China. Sustainability. 2022; 14(21):13779. https://doi.org/10.3390/su142113779

Chicago/Turabian Style

Fan, Shengyue, Chenxi Zhao, and Shuai Zha. 2022. "Analysis of the Impact of Policy Instruments on Payment for Grasslands Ecosystem Services (PGES) Implementation: A Case Study from Northwest China" Sustainability 14, no. 21: 13779. https://doi.org/10.3390/su142113779

APA Style

Fan, S., Zhao, C., & Zha, S. (2022). Analysis of the Impact of Policy Instruments on Payment for Grasslands Ecosystem Services (PGES) Implementation: A Case Study from Northwest China. Sustainability, 14(21), 13779. https://doi.org/10.3390/su142113779

Note that from the first issue of 2016, this journal uses article numbers instead of page numbers. See further details here.

Article Metrics

Back to TopTop