An Empirical Study of Factors Influencing the Perceived Usefulness and Effectiveness of Integrating E-Learning Systems during the COVID-19 Pandemic Using SEM and ML: A Case Study in Jordan
Abstract
1. Introduction
2. Literature Review
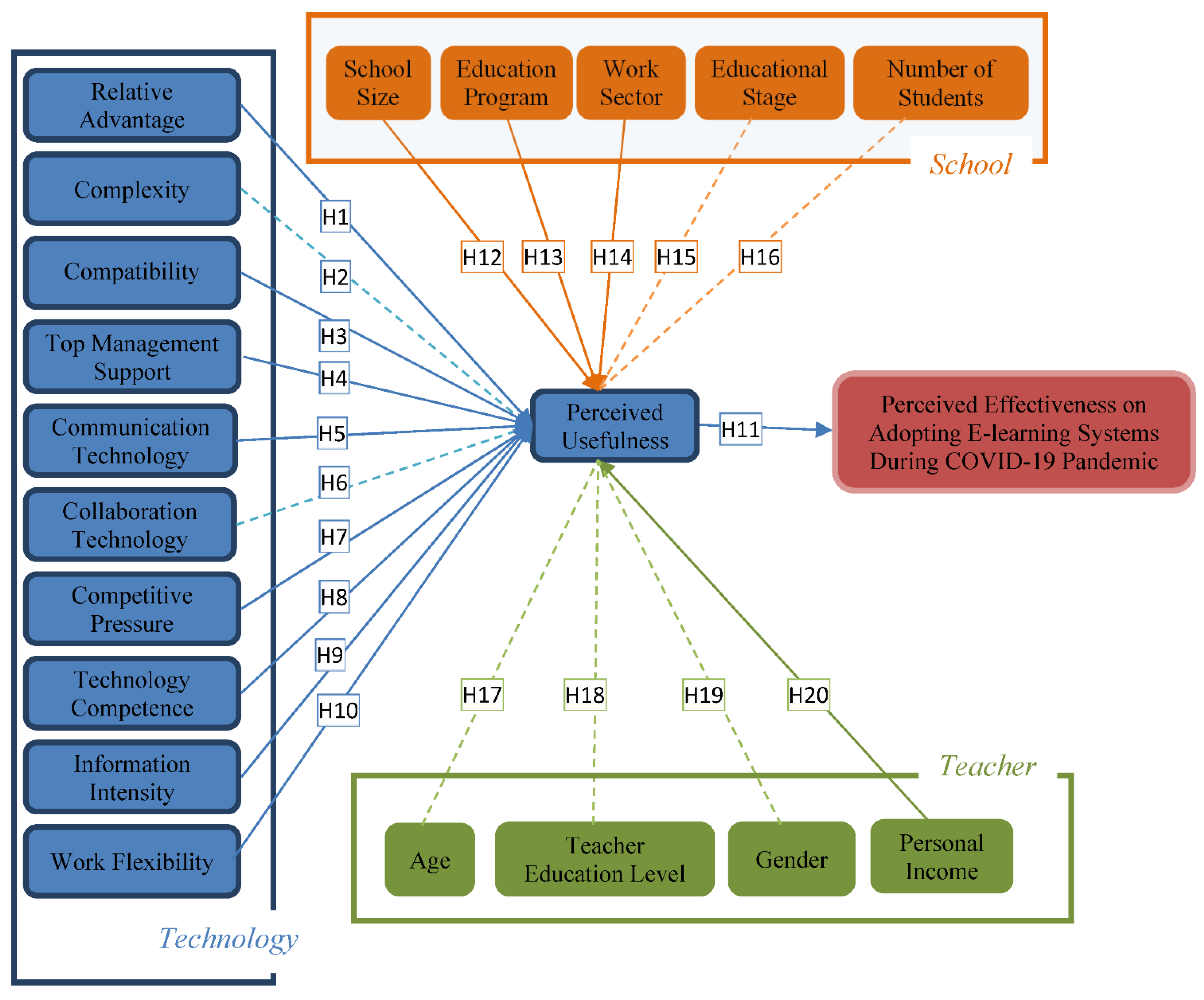
3. Research Hypothesis Development
4. Research Methodology
4.1. Data Collection, Population, and Sampling
4.2. Constructs and Measurement Items
5. Research Methods and Data Analysis
5.1. Respondents’ Demographic Profiles
5.2. Descriptive Analysis
5.3. Measurement Model
5.4. Structural Model
5.5. Moderating Hypothesis Results
5.6. Machine Learning Techniques Validation and Prediction
ML Results and Discussion
6. Findings and Discussion
7. Conclusions and Implications
7.1. Theoretical Implications
7.2. Practical Implications
- Despite Jordan’s adoption of e-learning during the first wave of COVID-19, teachers turned to the most widely available tool, WhatsApp (more than 41%), indicating a need for training on collaboration systems, such as Microsoft Teams and the Darsak platform. Proper tool introduction and training are critical.
- Providing teachers with appropriate tools (computers, iPads, smartphones), technology (collaboration system software), and communication methods (Internet services) is critical. Since teachers have been overwhelmed by the sudden demand for e-learning.
- International programs and the work sector (private education) differed significantly from national programs and governmental sector education. Thus, the standards of both national programs and governmental sector education must be raised.
- The study found a link between using and accepting e-learning and top management support. Thus, the top management of Jordan’s education sector must meet the demands for e-learning environment. Furthermore, the top management must be educated in and familiar with e-learning.
- The study found that a teacher’s personal income has a significant influence on PU. Thus, raising teachers’ personal income is recommended.
- According to the study, CM is one of the most important elements of PU. Therefore, the demand for e-learning increased, particularly during the exceptional circumstance of COVID-19. This includes the education sector’s reaction to the availability of e-learning. In other words, the pandemic produced demand, which may be viewed as an opportunity for the education industry to offer and benefit from e-learning in order to move beyond conventional schooling.
- Despite the fact that COVID-19 is a global disaster, new technologies have emerged during the crisis. Many apps that were not designed for e-learning, such as ZOOM and Microsoft Teams, were used for e-learning in Jordan. Furthermore, WhatsApp was utilized to create education groups between teachers and students. Jordan’s education sector may design its own education software to meet its unique requirements.
- As diverse e-learning environments and software are utilized and spread, the Jordanian education system may learn from other international standards and evolve accordingly. Furthermore, the possibility of adequate learning is being extended to rural regions, i.e., a student in a rural area can benefit from proper education offered in better schools.
- The education industry can benefit by instilling competition among instructors in the production of high-quality instructional materials, allowing students to be provided with the highest quality knowledge and study materials.
- Using technology, teachers may share information and study materials as well as learn from one another about the delivery of educational materials, teaching strategies, and examples.
- During the first wave of COVID-19, monitoring and evaluation tools as well as quality assurance systems were inadequate. Such tools and procedures may be demanded by the education sector and even developed in Jordan.
7.3. Limitations and Recommendations for Future Studies
Author Contributions
Funding
Institutional Review Board Statement
Informed Consent Statement
Data Availability Statement
Conflicts of Interest
References
- Davis, F.D.; Bagozzi, R.P.; Warshaw, P.R. User acceptance of computer technology: A comparison of two theoretical models. Manag. Sci. 1989, 35, 982–1003. [Google Scholar] [CrossRef]
- Rogers, E.M. Diffusion of Innovations, 5th ed.; Free Press: New York, NY, USA, 2003. [Google Scholar]
- Al-Fraihat, D.; Joy, M.; Masa’Deh, R.; Sinclair, J. Evaluating E-learning systems success: An empirical study. Comput. Hum. Behav. 2020, 102, 67–86. [Google Scholar] [CrossRef]
- Dhawan, S. Online leaning: A panacea in the time of COVID-19 crisis. J. Ed. Tech. Syst. 2020, 49, 5–22. [Google Scholar] [CrossRef]
- Adnan, M.; Uddin, A. Online learning amid the second wave of the COVID-19 pandemic: Students’ perspectives. Pak. J. Dist. Learn. 2021, 7, 45–51. [Google Scholar]
- Wangdi, N.; Dema, Y.; Chogyel, N. Online learning amid COVID-19 pandemic: Perspectives of Bhutanese students. Int. J. Didact. Stud. 2021, 2, 101456. [Google Scholar] [CrossRef]
- Jogezai, N.A.; Baloch, F.A.; Jaffar, M.; Shah, T.; Khilji, G.K.; Bashir, S. Teachers’ attitudes towards social media (SM) use in online learning amid the COVID-19 pandemic: The effects of SM use by teachers and religious scholars during physical distancing. Heliyon 2021, 7, e06781. [Google Scholar] [CrossRef]
- Aretio, L.G. COVID-19 y educación a distancia digital: Preconfinamiento, confinamiento y posconfinamiento. RIED Rev. Iberoam. Educ. Distancia 2020, 24, 9–32. [Google Scholar] [CrossRef]
- Fuentes-Vilugrón, G.; Hernández, R.L.; Merino, P.F. Dificultades para la regulación emocional del profesorado chileno en tiempos de SARS-CoV-2. Bordón Rev. Pedagog. 2022, 74, 31–44. [Google Scholar] [CrossRef]
- Roig-Vila, R.; Urrea-Solano, M.; Merma-Molina, G. Communication at university classrooms in the context of COVID-19 by means of videoconferencing with Google Meet. Ried-Rev. Iberoam. De Educ. Distancia 2021, 20, 197–220. [Google Scholar]
- Diez-Gutiérrez, E.J.; Espinoza, K.G. Evaluación online en Educación Superior en tiempos de Coronavirus. Qué Piensan Los Estud. 2021, 73, 39–57. [Google Scholar] [CrossRef]
- Al Ahmari, A.; Kyei-Blankson, L. Adopting and Implementing an E-Learning System for Teaching and Learning in Saudi Public K-12 Schools: The Benefits, Challenges, and Concerns. World J. Educ. Res. 2016, 3, 11. [Google Scholar] [CrossRef]
- Sultan, W.H.; Woods, P.C.; Koo, A.C. A constructivist approach for digital learning: Malaysian schools case study. J. Ed. Tech. Soc. 2011, 14, 149–163. [Google Scholar]
- Adeoye, I.A.; Adanikin, A.F.; Adanikin, A. COVID-19 and E-learning: Nigeria tertiary education system experience. Int. J. Res. Inno. App. Sci. 2020, 5, 28–31. [Google Scholar]
- Alkandari, B. An Investigation of the Factors Affecting Students’ Acceptance and Intention to Use E-Learning Systems at Kuwait University: Developing a Technology Acceptance Model in E-Learning Environments. Ph.D. Dissertation, Cardiff Metropolitan University, Cardiff, UK, 2015. [Google Scholar]
- Ibáñez, M.B.; Portillo, A.U.; Cabada, R.Z.; Barrón, M.L. Impact of augmented reality technology on academic achievement and motivation of students from public and private Mexican schools. A case study in a middle-school geometry course. Comput. Educ. 2019, 145, 103734. [Google Scholar] [CrossRef]
- Priyankara, K.W.T.G.T.; Mahawaththa, D.C.; Nawinna, D.P.; Jayasundara, J.M.A.; Tharuka, K.D.N.; Rajapaksha, S.K. Android based e-Learning solution for early childhood education in Sri Lanka. In Proceedings of the 8th International Conference on Computer Science Education, Colombo, Sri Lanka, 26–28 April 2013; pp. 715–718. [Google Scholar] [CrossRef]
- Abdallah, A.K. Parents perception of e-learning in abu dhabi schools in united arab emirates. Int. E-journal Adv. Soc. Sci. 2018, 4, 30–41. [Google Scholar] [CrossRef][Green Version]
- Kingsley, S.; Ismail, Z. Web based e-learning system for pre-school kids. Int. J. Inform. Sys. Eng. 2015, 3, 219–232. [Google Scholar] [CrossRef]
- Zhang, Y.; Liu, H.; Lin, C.H. Research on class size in K-12 online learning. In Handbook of Research on K-12 Online and Blended Learning, 2nd ed.; Kennedy, K., Ferdig, R., Eds.; ETC Press: Pittsburgh, PA, USA, 2018; pp. 273–287. [Google Scholar]
- Arbaugh, J.B. Virtual classroom characteristics and student satisfaction with internet-based MBA courses. J. Manag. Ed. 2000, 24, 32–54. [Google Scholar] [CrossRef]
- Chang, S.C.; Tung, F.C. An empirical investigation of students’ behavioral intentions to use the online learning course websites. Brit. J. Educ. Tech. 2008, 39, 71–83. [Google Scholar]
- Sun, P.-C.; Tsai, R.J.; Finger, G.; Chen, Y.-Y.; Yeh, D. What drives a successful e-Learning? An empirical investigation of the critical factors influencing learner satisfaction. Comput. Educ. 2008, 50, 1183–1202. [Google Scholar] [CrossRef]
- Sorensen, C. An Examination of the Relationship between Online Class Size and Instructor Performance. J. Educ. Online 2015, 12, 140–159. [Google Scholar] [CrossRef]
- Yustina, Y.; Halim, L.; Mahadi, I. The Effect of ’Fish Diversity’ Book in Kampar District on the Learning Motivation and Obstacles of Kampar High School Students through Online Learning during the COVID-19 Period. J. Innov. Educ. Cult. Res. 2020, 1, 7–14. [Google Scholar] [CrossRef]
- Peñarrubia-Lozano, C.; Segura-Berges, M.; Lizalde-Gil, M.; Bustamante, J. A Qualitative Analysis of Implementing E-Learning during the COVID-19 Lockdown. Sustainability 2021, 13, 3317. [Google Scholar] [CrossRef]
- Shen, T.; Konstantopoulos, S. Estimating causal effects of class size in secondary education: Evidence from TIMSS. Res. Pap. Educ. 2019, 36, 507–541. [Google Scholar] [CrossRef]
- Taft, S.H.; Perkowski, T.; Martin, L.S. A framework for evaluating class size in online education. Q Rev. Dist. Educ. 2011, 12, 181–197. [Google Scholar]
- Tomei, L. The impact of online teaching on faculty load: Computing the ideal class size for online courses. J. Tech. Teach. Educ. 2006, 14, 531–541. [Google Scholar]
- Lin, C.H.; Zheng, B.; Freidho, J. Does class size matter in online K-12 classes? In Proceedings of the 27th International Conference of the Society for Information Technology and Teacher Education, Savannah, Georgia, 21–25 March 2016. [Google Scholar]
- Parisot, A.H. Technology and Teaching: The Adoption and Diffusion of Technological Innovations by a Community College Faculty. Ph.D. Dissertation, Montana State University, Bozeman, MT, USA, 1995. [Google Scholar]
- Sela, E.; Sivan, Y.Y. Enterprise E-Learning Success Factors: An Analysis of Practitioners’ Perspective (with a Downturn Addendum). Interdiscip. J. E-Skills Lifelong Learn. 2009, 5, 335–343. [Google Scholar] [CrossRef]
- McPherson, M.; Nunes, M.B. Organizational issues for e-learning: Success factors as identified by the practitioners. Int. J. Ed. Manag. 2006, 20, 542–558. [Google Scholar]
- Tsai, C.; Chuang, S.; Liang, J.; Tsai, M. Self-Efficacy in Internet-based learning environments: A literature review. J. Educ. Tech. Soc. 2011, 14, 222–240. [Google Scholar]
- Oliver, R. Quality assurance and e-learning: Blue skies and pragmatism. ALT-J 2005, 13, 173–187. [Google Scholar] [CrossRef]
- Wu, J.-H.; Tennyson, R.D.; Hsia, T.-L. A study of student satisfaction in a blended e-learning system environment. Comput. Educ. 2010, 55, 155–164. [Google Scholar] [CrossRef]
- Ozkan, S.; Koseler, R. Multi-Dimensional evaluation of E-learning systems in the higher education context: An empirical investigation of a computer literacy course. In Proceedings of the 2009 39th IEEE Frontiers in Education Conference, San Antonio, TX, USA, 18–21 October 2009; pp. 1–6. [Google Scholar] [CrossRef]
- Liu, H.-H.; Kuo, F.-H. Operating Efficiency and its Effect from Innovative Teaching through Digital Mobile e-Learning for Public and Private High Schools. Res. Appl. Econ. 2017, 9, 70. [Google Scholar] [CrossRef][Green Version]
- Tunmibi, S.; Aregbesola, A.; Adejobi, P.; Ibrahim, O. Impact of e-learning and digitalization in primary and secondary schools. J. Educ. Pract. 2015, 6, 53–59. [Google Scholar]
- Maldonado, U.P.T.; Khan, G.F.; Moon, J.; Rho, J.J. E-Learning motivation and educational portal acceptance in developing countries. Online Inf. Rev. 2011, 35, 66–85. [Google Scholar] [CrossRef]
- Sahin, I. Detailed review of Rogers’ diffusion of innovations theory and educational technology-related studies based on Rogers’ theory. Turk. J. Ed. Tech. 2006, 5, 14–23. [Google Scholar]
- Lee, Y.H.; Hsieh, Y.C.; Hsu, C.N. Adding innovation diffusion theory to the technology acceptance model: Supporting employees’ intentions to use e-learning systems. Ed. Tech. Soc. 2006, 14, 124–137. [Google Scholar]
- Hardgrave, B.C.; Davis, F.D.; Riemenschneider, C. Investigating Determinants of Software Developers’ Intentions to Follow Methodologies. J. Manag. Inf. Syst. 2003, 20, 123–151. [Google Scholar] [CrossRef]
- Premkumar, G.; Roberts, M. Adoption of new information technologies in rural small businesses. Omega 1999, 27, 467–484. [Google Scholar] [CrossRef]
- Agarwal, R.; Prasad, J. Are individual differences germane to the acceptance of new information technologies? Decis. Sci. 1999, 30, 361–391. [Google Scholar] [CrossRef]
- Wu, J.-H.; Wang, S.-C. What drives mobile commerce? An empirical evaluation of the revised technology acceptance model. Inf. Manag. 2005, 42, 719–729. [Google Scholar] [CrossRef]
- Alhomod, S.; Shafi, M. Success factors of e-learning projects: A technical perspective. Turk. J. Ed. Tech. 2013, 12, 247–253. [Google Scholar]
- Al-Hadid, I.; Afaneh, S.; Almalahmeh, H. Relationship between human factors and enterprise resource planning system implementation. Int. J. Inform. Tech. Bus Manag. 2014, 31, 46–53. [Google Scholar]
- Afzal, S.; Robinson, P. Designing for automatic affect inference in learning environments. J. Ed. Tech. Soc. 2011, 14, 21–34. [Google Scholar]
- Picard, R.; Papert, S.; Bender, W.; Blumberg, B.; Breazeal, C.; Cavallo, D. Affective learning: A manifesto. BT Tech. J. 2004, 22, 253–269. [Google Scholar] [CrossRef]
- de Vicente, A.; Pain, H. Motivation diagnosis in intelligent tutoring systems. In Intelligent Tutoring Systems; Halff, C., Redfield, C.L., Shute, V.J., Goettl, B.P., Eds.; Springer: Berlin/Heidelberg, Germany, 1998; pp. 86–95. [Google Scholar]
- Kwok, D.; Yang, S. Evaluating the intention to use ICT collaborative tools in a social constructivist environment. Int. J. Educ. Technol. High. Educ. 2017, 14, 32. [Google Scholar] [CrossRef]
- Barak, M.; Ziv, S. Wandering: A Web-based platform for the creation of location-based interactive learning objects. Comput. Educ. 2013, 62, 159–170. [Google Scholar] [CrossRef]
- Thong, J.Y.L.; Yap, C.-S.; Raman, K.S. Top Management Support, External Expertise and Information Systems Implementation in Small Businesses. Inf. Syst. Res. 1996, 7, 248–267. [Google Scholar] [CrossRef]
- Remenyi, D.; Money, A. A user-satisfaction approach to IS effectiveness measurement. J. Inform. Tech. 1996, 6, 162–175. [Google Scholar] [CrossRef]
- Cyert, R.; March, J.A. Behavioral Theory of the Firm, 2nd ed.; Wiley-Blackwell: Hoboken, NJ, USA, 1992. [Google Scholar]
- Lertwongsatien, C.; Wongpinunwatana, N. E-Commerce Adoption in Thailand: An Empirical Study of Small and Medium Enterprises (SMEs). J. Glob. Inf. Technol. Manag. 2003, 6, 67–83. [Google Scholar] [CrossRef]
- De Fraja, G.; Iossa, E. Competition among universities and the emergence of the elite institution. Bull. Eco. Res. 2002, 54, 275–293. [Google Scholar] [CrossRef]
- Al-Ruz, J.A.; Khasawneh, S. Jordanian pre-service teachers’ and technology integration: A human resource development approach. J. Ed. Tech. Soc. 2011, 14, 77–87. [Google Scholar]
- Abdullah, F.; Ward, R. Developing a General Extended Technology Acceptance Model for E-Learning (GETAMEL) by analysing commonly used external factors. Comput. Hum. Behav. 2016, 56, 238–256. [Google Scholar] [CrossRef]
- Xu, Y.; Park, H.; Baek, Y. A new approach toward digital storytelling: An activity focused on writing self-efficacy in a virtual learning environment. J. Ed. Tech. Soc. 2011, 14, 181–191. [Google Scholar]
- Ko, C.; Chiang, C.; Lin, Y.; Chen, M. An individualized e-reading system developed based on multi representations approach. J. Educ. Tech. Soc. 2011, 14, 88–98. [Google Scholar]
- Morard, B.; Stancu, I.; Stancu, A. E-Learning in Organizations vs. Universities: Competition or Cooperation? IACSIT Press: Singapore, 2014; Volume 82, p. 8. [Google Scholar]
- Rai, A.; Lang, S.S.; Welker, R.B. Assessing the Validity of IS Success Models: An Empirical Test and Theoretical Analysis. Inf. Syst. Res. 2002, 13, 50–69. [Google Scholar] [CrossRef]
- Limayem, M.; Cheung, C.M. Understanding information systems continuance: The case of Internet-based learning technologies. Inf. Manag. 2008, 45, 227–232. [Google Scholar] [CrossRef]
- Ayob, F.; Hassan, B. Why adopting digital business technologies for small and medium sized hotel (smhs) matters? In Heritage, Culture and Society: Research Agenda and Best Practices in the Hospitality and Tourism Industry; Radzi, S., Hanafiah, M.H.M., Sumarjan, N., Mohi, Z., Sukyadi, D., Suryadi, K., Purnawarman, P., Eds.; CRC Press: Boca Raton, FL, USA, 2016; p. 473. [Google Scholar]
- QRF. Curriculum and Student Assessment in Jordan. 2017. Available online: https://www.qrf.org/sites/default/files/2019-05/curriculum_and_student_assessment_brief_en_condensed.pdf (accessed on 2 February 2020).
- Hill, I. International Baccalaureate: Policy Process in Education. Ph.D. Dissertation, University of Tasmania, Hobart, Australia, 1994. [Google Scholar]
- Bray, M.; Yamato, Y. Comparative Education in a Microcosm: Methodological Insights from the International Schools Sector in Hong Kong. Int. Rev. Educ. 2003, 49, 51–73. [Google Scholar] [CrossRef]
- Hayden, M.; Thompson, J. International Schools and International Education: A relationship reviewed. Oxf. Rev. Educ. 1995, 21, 327–345. [Google Scholar] [CrossRef]
- Ashley, L.D.; Mcloughlin, C.; Aslam, M.; Engel, J.; Wales, J.; Rawal, S.; Batley, R.; Kingdon, G.; Nicolai, S.; Rose, P. The Role and Impact of Private Schools in Developing Countries: A Rigorous Review of the Evidence; Department for International Development: Madrid, Spain, 2014. [Google Scholar]
- MOE. Education System in Jordan. Ministry of Education. MOE-Jordan. 2020. Available online: http://www.moe.gov.jo/ar/node/15782 (accessed on 1 May 2020).
- Thomas, N.; Colin, C.; Leybaert, J. Interactive Reading to Improve Language and Emergent Literacy Skills of Preschool Children from Low Socioeconomic and Language-Minority Backgrounds. Day Care Early Educ. 2020, 48, 549–560. [Google Scholar] [CrossRef]
- Fesakis, G.; Sofroniou, C.; Mavroudi, E. Using the Internet for Communicative Learning Activities in Kindergarten: The Case of the “Shapes Planet”. Day Care Early Educ. 2010, 38, 385–392. [Google Scholar] [CrossRef]
- Ng, W.; Nicholas, H. A Progressive Pedagogy for Online Learning With High-Ability Secondary School Students: A Case Study. Gift. Child Q. 2010, 54, 239–251. [Google Scholar] [CrossRef]
- Yuen, A.H.; Ma, W.W. Gender differences in teacher computer acceptance. J. Tech. Teach. Edu. 2002, 10, 365–382. [Google Scholar]
- Venkatesh, V.; Morris, F.; Davis, A.; Davis, A. User acceptance of information technology: Toward a unified view. MIS Q 2003, 27, 425–478. [Google Scholar] [CrossRef]
- O’Bannon, B.; Judge, S. Implementing Partnerships Across the Curriculum with Technology. J. Res. Technol. Educ. 2004, 37, 197–216. [Google Scholar] [CrossRef]
- Schrum, L.; Skeele, R.; Grant, M. One college of education’s effort to infuse technology: A systematic approach to revisioning teaching and learning. J. Res. Tech. Edu. 2003, 35, 226–271. [Google Scholar] [CrossRef]
- Kalliny, M.; Minor, M. The antecedents of m-commerce adoption. J. Strat E-Com. 2006, 4, 81–99. [Google Scholar]
- Hoffman, D.L.; Novak, T.P. Bridging the Racial Divide on the Internet. Science 1998, 280, 390–391. [Google Scholar] [CrossRef]
- Mehra, B.; Merkel, C.; Bishop, A.P. The internet for empowerment of minority and marginalized users. New Media Soc. 2004, 6, 781–802. [Google Scholar] [CrossRef]
- Hair, J.; Black, W.; Babin, B.; Anderson, R.; Tatham, R. Multivariate Data Analysis, 7th ed.; Prentice-Hall: Hoboken, NJ, USA, 2010. [Google Scholar]
- Kline, R. Principles and Practice of Structural Equation Modeling; Guilford Publications: New York, NY, USA, 2018. [Google Scholar]
- Pallant, J. SPSS Survival Manual: A Step Guide to Data Analysis Using SPSS for Windows Version 12; Open University Press: Chicago, IL, USA, 2005. [Google Scholar]
- Moshagen, M. The Model Size Effect in SEM: Inflated Goodness-of-Fit Statistics Are Due to the Size of the Covariance Matrix. Struct. Equ. Model. Multidiscip. J. 2012, 19, 86–98. [Google Scholar] [CrossRef]
- Sekaran, U.; Bougie, R. Research Methods for Business: A Skill-Building Approach, 6th ed.; Wiley: New York, NY, USA, 2013. [Google Scholar]
- Alananzeh, O.; Al-Badarneh, M.; Al-Mkhadmeh, A.; Jawabreh, O. Factors influencing MICE tourism stakeholders’ decision making: The case of Aqaba in Jordan. J. Conv. Event Tour. 2018, 20, 24–43. [Google Scholar] [CrossRef]
- Bagozzi, R.; Yi, Y. On the evaluation of structural evaluation models. J. Acad. Market Sci. 1988, 16, 74–94. [Google Scholar] [CrossRef]
- Newkirk, H.E.; Lederer, A.L. The effectiveness of strategic information systems planning under environmental uncertainty. Inf. Manag. 2006, 43, 481–501. [Google Scholar] [CrossRef]
- Creswell, J. Research Design: Qualitative, Quantitative, and Mixed Methods Approaches, 3rd ed.; Sage Publications: Thousand Oaks, CA, USA, 2009. [Google Scholar]
- Fornell, C.; Larcker, D. Structural equation models with unobservable variables and measurement error. J. Market Res. 1981, 18, 39–50. [Google Scholar] [CrossRef]
- Alkhawaldeh, R.S.; Khawaldeh, S.; Pervaiz, U.; Alawida, M.; Alkhawaldeh, H. NIML: Non-Intrusive machine learning-based speech quality prediction on VoIP networks. IET Commun. 2019, 13, 2609–2616. [Google Scholar] [CrossRef]
- Alkhawaldeh, R.S. DGR: Gender Recognition of Human Speech Using One-Dimensional Conventional Neural Network. Sci. Program. 2019, 2019, 7213717. [Google Scholar] [CrossRef]
- Zobair, K.M.; Sanzogni, L.; Houghton, L.; Islam, Z. Forecasting care seekers satisfaction with telemedicine using machine learning and structural equation modeling. PLoS ONE 2021, 16, e0257300. [Google Scholar] [CrossRef] [PubMed]
- Wong, W.E.J.; Chan, S.P.; Yong, J.K.; Tham, Y.Y.S.; Lim, J.R.G.; Sim, M.A.; Soh, C.R.; Ti, L.K.; Chew, T.H.S. Assessment of acute kidney injury risk using a machine-learning guided generalized structural equation model: A cohort study. BMC Nephrol. 2021, 22, 63. [Google Scholar] [CrossRef]
- Li, J.; Sawaragi, T.; Horiguchi, Y. Introduce structural equation modelling to machine learning problems for building an explainable and persuasive model. SICE J. Control. Meas. Syst. Integr. 2021, 14, 67–79. [Google Scholar] [CrossRef]
- Basha, A.M.; Rajaiah, M.; Penchalaiah, P.; Kamal, C.R.; Rao, B.N. Machine Learning-Structural Equation Modeling Algorithm:The Moderating role of Loyalty on Customer Retention towards Online Shopping. Int. J. 2020, 8, 1578–1585. [Google Scholar]
- Elnagar, A.; Alnazzawi, N.; Afyouni, I.; Shahin, I.; Nassif, A.B.; Salloum, S.A. Prediction of the intention to use a smartwatch: A comparative approach using machine learning and partial least squares structural equation modeling. Informatics Med. Unlocked 2022, 29, 100913. [Google Scholar] [CrossRef]
- Sujith, A.V.L.N.; Qureshi, N.I.; Dornadula, V.H.R.; Rath, A.; Prakash, K.B.; Singh, S.K. A Comparative Analysis of Business Machine Learning in Making Effective Financial Decisions Using Structural Equation Model (SEM). J. Food Qual. 2022, 2022, 6382839. [Google Scholar] [CrossRef]
- Li, J.; Horiguchi, Y.; Sawaragi, T. Data Dimensionality Reduction by Introducing Structural Equation Modeling to Machine Learning Problems. In Proceedings of the 2020 59th Annual Conference of the Society of Instrument and Control Engineers of Japan (SICE) 2020, Chiang Mai, Thailand, 23–26 September 2020. [Google Scholar] [CrossRef]
- Thakur, N.; Han, C. A Study of Fall Detection in Assisted Living: Identifying and Improving the Optimal Machine Learning Method. J. Sens. Actuator Netw. 2021, 10, 39. [Google Scholar] [CrossRef]
- Witten, I.H.; Frank, E.; Hall, M.A.; Pal, C.J. Data Mining, Fourth Edition: Practical Machine Learning Tools and Techniques, 4th ed.; Morgan Kaufmann Publishers Inc.: San Francisco, CA, USA, 2016. [Google Scholar]
- da Silva, I.N.; Spatti, D.H.; Flauzino, R.A.; Liboni, L.H.B.; Alves, S.F.D.R. Artificial Neural Network Architectures and Training Processes. In Artificial Neural Networks; Springer: Cham, Switzerland, 2016; pp. 21–28. [Google Scholar] [CrossRef]
- Yao, W.; Li, L. A New Regression Model: Modal Linear Regression. Scand. J. Stat. 2013, 41, 656–671. [Google Scholar] [CrossRef]
- Platt, J. Sequential Minimal Optimization: A Fast Algorithm for Training Support Vector Machines; Microsoft: Redmond, WA, USA, 1998. [Google Scholar]
- Breiman, L. Bagging predictors. Mach. Learn. 1996, 24, 123–140. [Google Scholar] [CrossRef]
- Tasin, T.; Habib, M.A. Computer-Aided Cataract Detection Using Random Forest Classifier. In Proceedings of the International Conference on Big Data, IoT, and Machine Learning, Sydney, NSW, Australia, 22–23 October 2022; Springer: Berlin/Heidelberg, Germany, 2022; pp. 27–38. [Google Scholar] [CrossRef]



| Research | Focus on |
|---|---|
| [4] | strengths, weaknesses, opportunities, and challenges of e-learning modes (India) |
| [5] | higher education students’ perspectives (Pakistan) |
| [6] | students’ perspectives toward online learning (Bhutan) |
| [7] | social media in online learning |
| [8] | distance learning in lockdown |
| [9] | Chilean teachers |
| [10] | communication, university |
| [11] | students’ perspectives |
| [31] | technology and teaching: the adoption and diffusion of technological innovations by a community college faculty |
| [22] | students’ behavioral intentions |
| [32] | e-learning success factors |
| [33] | organizational issues for e-learning |
| [13] | digital learning (Malaysia) |
| [25] | online learning during the COVID-19 period |
| [14] | e-learning (Nigeria) |
| [26] | e-learning during the COVID-19 |
| [34] | self-efficacy in internet-based learning environments |
| [15] | students’ acceptance (Kuwait) |
| [35] | quality assurance and e-learning |
| [23] | influencing learner satisfaction |
| [36] | student satisfaction and blended e-learning |
| [21] | student satisfaction and internet-based MBA courses |
| [37] | e-learning systems in the higher education context |
| [16] | impact of augmented reality in education (Mexican) |
| [38] | mobile e-learning |
| [12] | e-learning system (KSA) |
| [18] | e-learning in Abu Dhabi |
| [17] | Android-based e-learning (Sri Lanka) |
| [19] | e-learning system for pre-school |
| [39] | e-learning and digitalization in primary |
| [20] | online learning: class size in K-12 |
| [24] | online class size and instructor performance |
| [27,28] | online class size |
| [29,30] | online teaching on faculty load |
| [40] | e-learning motivation: developing countries |
| Construct | Adopted from | Measurement Items |
|---|---|---|
| Relative Advantage (RA) | [2,41,42] | RA1: I think that E-learning systems are useful for schools during the COVID-19 pandemic. RA2: I think using E-learning systems helps ensure the continuity and sustainability of the teaching process during the COVID-19 pandemic. RA3: I believe that E-learning systems will aid in lowering school operating costs during the COVID-19 pandemic. RA4: I expect the E-learning system to help speed up the teaching process during the COVID-19 pandemic. |
| Complexity (CX) | [2,31,41] | CX1: I think that E-learning systems are complex and difficult to deal with (not user-friendly). CX2: Integrating the E-learning systems into schoolwork practice in the future is very difficult after the COVID-19 pandemic. |
| Compatibility (CP) | [22,41,42,43,44,45,46] | CP1: The changes introduced by E-learning systems are consistent with our school’s existing beliefs/values. CP2: The E-learning systems are compatible with our school’s existing information infrastructure (computers, internet, networks). CP3: The changes introduced by the E-learning systems are consistent with our school’s existing practice to accomplish the required tasks. |
| Top Management Support (TM) | [32,33,47,48] | TM1: The school’s top management is investing funds in E-learning systems during the COVID-19 pandemic. TM2: The school’s top management is willing to take the risks involved in the implementation of E-learning systems after the COVID-19 pandemic. TM3: The school’s top management is likely to be interested in implementing E-learning systems in order to gain competitive advantage after the COVID-19 pandemic. |
| Communication Technologies (CT) | [2,3,13,41,49,50] | CT1: The school provides me with mobile internet services to enable me to complete tasks using the E-learning systems during the COVID-19 pandemic. CT2: The Internet connection is available during the COVID-19 pandemic with continuous access to Internet services. CT3: The Internet speed is compatible with E-learning systems and requirements for completing my work during the COVID-19 pandemic. |
| Collaboration Technologies (CL) | [13,52,53,54,55,56] | CL1: The school provides collaboration E-learning systems to complete the work remotely during the COVID-19 pandemic. CL2: The school provides collaborative systems that facilitate team meetings in order to guide and complete tasks during the COVID-19 pandemic. CL3: School collaboration systems automate and manage school tasks and procedures during the COVID-19 pandemic. CL4: School collaboration systems provide document management tools to issue official documents for approval during the COVID-19 pandemic. |
| Competitive Pressure (CM) | [14,25,26,57,58] | CM1: The school faces competitive pressure to provide and activate the E-learning system, especially during the COVID-19 pandemic. CM2: The school will experience a competitive disadvantage by the educational sector if the E-learning systems are not implemented during the COVID-19 pandemic. CM3: If the school does not implement the E-learning systems during the COVID-19 pandemic, the curriculum will not be completed before the end of the term. CM4: I think that using the E-learning systems by the school has become an urgent necessity, especially during the COVID-19 pandemic. |
| Technology Competence (TC) | [15,34,59,60] | TC1: The information technology infrastructure of the school can support the E-learning systems during the COVID-19 pandemic. TC2: By providing specialized training courses, the school is ensuring that teachers are familiar with E-learning systems and the related technology during the COVID-19 pandemic. TC3: The teachers at my school are qualified to use the E-learning systems during the COVID-19 pandemic. |
| Information Intensity (IN) | [42,61] | IN1: E-learning systems generally require a lot of information including audio, images, and video files. IN2: Comprehending some curriculum might be more complex than others using the E-learning systems. IN3: Because the teaching process is generally complicated, the E-learning systems cannot be implemented to accomplish the teaching process during the COVID-19 pandemic. |
| Work Flexibility (WF) | [13,23,35,36,62,63] | WF1: Using E-learning systems during the COVID-19 pandemic provides the possibility to complete the teaching process with a more flexible schedule and working hours. WF2: Using the E-learning systems during the COVID -19 pandemic requires more effort and time to complete the required tasks than teaching students in a classroom. WF3: Using the E-learning systems during the COVID -19 pandemic requires planning in a suitable place and environment to complete the teaching tasks. |
| Perceived Usefulness (PU) | [1,3,15,37,42,59,64,65] | PU1: Using E-learning systems enables me to manage teaching operation in an efficient way. PU2: Using E-learning systems enables me to increase working and teaching productivity. PU3: Using E-learning during the COVID-19 pandemic enables me to accomplish the required teaching tasks more quickly. PU4: The use of E-learning during the COVID-19 pandemic improves the quality of teaching operation. PU5: Using E-learning during the COVID-19 pandemic advances school competitiveness. |
| Perceived Effectiveness (PE) | [1,3,15,37,42,59,64,65] | PE1: Using the E-learning systems during the COVID-19 pandemic is effective in completing the required work and teaching tasks. PE2: I would like to continue my use of E-learning systems because it is effective in achieving the required tasks in all circumstances. PE3: I intend to increase my use of E-learning systems in the future because it is effective in achieving the required tasks in all circumstances. |
| Category | Category | Frequency | % |
|---|---|---|---|
| School Size (No. of Teachers) | Less than 10 | 16 | 2.9 |
| 10–49 | 94 | 17.1 | |
| 50–249 | 159 | 28.9 | |
| 250 and more | 282 | 51.2 | |
| Total | 551 | 100 | |
| Educational Program | National | 531 | 96.4 |
| International | 20 | 3.6 | |
| Total | 551 | 100 | |
| Work Sector | Government | 397 | 72.1 |
| Private | 144 | 26.1 | |
| UNRWA | 10 | 1.8 | |
| Total | 551 | 100 | |
| Educational Stage | Pre-School | 27 | 4.9 |
| Primary School | 374 | 67.9 | |
| Secondary School | 150 | 27.2 | |
| Total | 551 | 100 | |
| Number of students to be monitored using the e-learning systems | 1–49 | 148 | 26.9 |
| 50–99 | 103 | 18.7 | |
| 100–149 | 99 | 18.0 | |
| 150–200 | 72 | 13.1 | |
| More than 200 | 129 | 23.4 | |
| Total | 551 | 100 | |
| Age | 18–less than 25 years | 12 | 2.2 |
| 25–less than 30 years | 91 | 16.5 | |
| 30–less than 40 years | 238 | 43.2 | |
| 40 years old and above | 210 | 38.1 | |
| Total | 551 | 100 | |
| Teacher Education Level | High School | 355 | 64.4 |
| Diploma | 44 | 8.0 | |
| Bachelor | 73 | 13.2 | |
| Master | 66 | 12.0 | |
| Doctorate | 13 | 2.4 | |
| Total | 551 | 100 | |
| Gender | Male | 160 | 29.0 |
| Female | 391 | 71.0 | |
| Total | 551 | 100 | |
| Personal Income (USD) | Less than 750 | 344 | 62.4 |
| 750–less than 1500 | 186 | 33.8 | |
| 1500 or more | 21 | 3.8 | |
| Total | 551 | 100 |
| Category | Category | Actual Frequency | Ratio Estimation Frequency | % |
|---|---|---|---|---|
| %Remote teaching Tools | School educational applications | 128 | 68 | 12.34% |
| collaboration systems (Zoom, MS Teams) | 205 | 108 | 19.6% | |
| instant messaging App. (WhatsApp) | 437 | 230 | 41.74% | |
| Free educational applications | 98 | 52 | 9.44% | |
| 0 | 0 | 0% | ||
| Darsak platform | 177 | 93 | 16.88% | |
| Total | 1045 | 551 | 100% |
| Type of Variable | Variables | Mean | Standard Deviation | Level | Order |
|---|---|---|---|---|---|
| Independent Variables | Relative Advantage (RA) | 2.6937 | 1.16102 | Moderate | 5 |
| Complexity (CX) | 2.8167 | 1.14890 | Moderate | 4 | |
| Compatibility (CP) | 2.3926 | 1.06918 | Low | 7 | |
| Top Management Support (TM) | 2.4628 | 1.01274 | Low | 6 | |
| Communication Technologies (CT) | 2.0079 | 1.01232 | Low | 10 | |
| Collaboration Technologies (CL) | 2.2686 | 1.08355 | Low | 8 | |
| Competitive Pressure (CM) | 2.9043 | 1.04110 | Moderate | 3 | |
| Technology Competence | 2.1270 | 1.09489 | Low | 9 | |
| Information Intensity (IN) | 3.0387 | 1.08661 | Moderate | 2 | |
| Work Flexibility (WF) | 3.2607 | 1.10443 | Moderate | 1 | |
| Mediating Variable | Perceived Usefulness (PU) | 2.3942 | 1.05973 | Low | - |
| Dependent Variable | Perceived Effectiveness (PE) | 2.3642 | 1.14206 | Low | - |
| Model | χ2 | df | p | χ2/df | IFI | TLI | CFI | GFI | AGFI | RMSEA |
|---|---|---|---|---|---|---|---|---|---|---|
| Final Model | 2278.972 | 674 | 0.000 | 3.381 | 0.89 | 0.87 | 0.89 | 0.89 | 0.90 | 0.066 |
| Constructs and Indicators | Factor Loadings | Std. Error | Square Multiple Correlation | Error Variance | Cronbach Alpha | Composite Reliability * | AVE ** |
|---|---|---|---|---|---|---|---|
| Relative Advantage (RA) | 0.875 | 0.79 | 0.82 | ||||
| RA1 | 0.858 | *** | 0.735 | 0.467 | |||
| RA2 | 0.890 | 0.040 | 0.792 | 0.384 | |||
| RA3 | 0.674 | 0.047 | 0.454 | 1.047 | |||
| RA4 | 0.772 | 0.043 | 0.596 | 0.757 | |||
| Complexity | 0.714 | 0.60 | 0.69 | ||||
| CX1 | 0.814 | *** | 0.662 | 0.578 | |||
| CX2 | 0.683 | 0.097 | 0.466 | 0.895 | |||
| Compatibility | 0.804 | 0.73 | 0.78 | ||||
| CP1 | 0.683 | *** | 0.467 | 0.769 | |||
| CP2 | 0.740 | 0.076 | 0.548 | 0.752 | |||
| CP3 | 0.859 | 0.079 | 0.739 | 0.433 | |||
| Top Management Support (TM) | 0.804 | 0.75 | 0.50 | ||||
| TM1 | 0.775 | *** | 0.600 | 0.626 | |||
| TM2 | 0.779 | 0.052 | 0.606 | 0.510 | |||
| TM3 | 0.733 | 0.054 | 0.538 | 0.652 | |||
| Communication Technologies (CT) | 0.787 | 0.75 | 0.80 | ||||
| CT1 | 0.589 | *** | 0.346 | 0.783 | |||
| CT2 | 0.787 | 0.113 | 0.620 | 0.606 | |||
| CT3 | 0.895 | 0.122 | 0.801 | 0.314 | |||
| Collaboration Technologies (CL) | 0.892 | 0.85 | 0.87 | ||||
| CL1 | 0.817 | *** | 0.667 | 0.547 | |||
| CL2 | 0.812 | 0.048 | 0.660 | 0.619 | |||
| CL3 | 0.872 | 0.042 | 0.761 | 0.345 | |||
| CL4 | 0.793 | 0.041 | 0.629 | 0.480 | |||
| Competitive Pressure (CM) | 0.761 | 0.66 | 0.70 | ||||
| CM1 | 0.542 | *** | 0.205 | 1.381 | |||
| CM2 | 0.725 | 0.170 | 0.526 | 0.860 | |||
| CM3 | 0.729 | 0.180 | 0.532 | 0.942 | |||
| CM4 | 0.765 | 0.179 | 0.585 | 0.773 | |||
| Technology Competence | 0.871 | 0.83 | 0.86 | ||||
| TC1 | 0.772 | *** | 0.596 | 0.610 | |||
| TC2 | 0.880 | 0.053 | 0.774 | 0.346 | |||
| TC3 | 0.862 | 0.052 | 0.743 | 0.380 | |||
| Information Intensity | 0.767 | 0.72 | 0.78 | ||||
| IN1 | 0.643 | *** | 0.215 | 1.552 | |||
| IN2 | 0.895 | 0.158 | 0.800 | 0.316 | |||
| IN3 | 0.903 | 0.163 | 0.815 | 0.307 | |||
| Work Flexibility (WF) | 0.756 | 0.71 | 0.76 | ||||
| WF1 | 0.521 | *** | 0.177 | 1.373 | |||
| WF2 | 0.864 | 0.227 | 0.747 | 0.502 | |||
| WF3 | 0.915 | 0.277 | 0.837 | 0.291 | |||
| Perceived Usefulness (PU) | 0.919 | 0.88 | 0.90 | ||||
| PU1 | 0.822 | *** | 0.676 | 0.433 | |||
| PU2 | 0.863 | 0.044 | 0.745 | 0.368 | |||
| PU3 | 0.875 | 0.043 | 0.766 | 0.325 | |||
| PU4 | 0.838 | 0.046 | 0.702 | 0.442 | |||
| PU5 | 0.789 | 0.051 | 0.622 | 0.665 | |||
| Perceived Effectiveness (PE) | 0.889 | 0.85 | 0.88 | ||||
| PE1 | 0.746 | *** | 0.557 | 0.634 | |||
| PE2 | 0.940 | 0.059 | 0.884 | 0.188 | |||
| PE3 | 0.903 | 0.060 | 0.815 | 0.319 | |||
| Research Proposed Paths | Coefficient Value | t-Value | p-Value | Empirical Evidence |
|---|---|---|---|---|
| H1: RA → PU | 0.290 | 11.670 | 0.000 | Supported |
| H2: CX → PU | 0.028 | 1.131 | 0.258 | Not Supported |
| H3: CP → PU | 0.164 | 6.071 | 0.000 | Supported |
| H4: TM → PU | 0.061 | 2.129 | 0.033 | Supported |
| H5: CT → PU | 0.133 | 4.665 | 0.000 | Supported |
| H6: CL → PU | 0.046 | 1.744 | 0.081 | Not Supported |
| H7: CM → PU | 0.113 | 4.099 | 0.000 | Supported |
| H8: TC → PU | 0.115 | 4.359 | 0.000 | Supported |
| H9: IN → PU | 0.128 | 4.845 | 0.000 | Supported |
| H10: WF → PU | 0.134 | 5.137 | 0.000 | Supported |
| H11: PU → PE | 0.810 | 21.072 | 0.000 | Supported |
| Variable | Sum of Squares | df | Mean Square | F | Sig. | |
|---|---|---|---|---|---|---|
| School Size | Between Groups | 1.721 | 3 | 0.574 | 0.509 | 0.676 |
| Within Groups | 615.941 | 547 | 1.126 | |||
| Total | 617.661 | 550 | ||||
| Work Sector | Between Groups | 16.429 | 2 | 8.215 | 7.487 | 0.001 |
| Within Groups | 601.232 | 548 | 1.097 | |||
| Total | 617.661 | 550 | ||||
| Educational Stage | Between Groups | 3.490 | 2 | 1.745 | 1.557 | 0.212 |
| Within Groups | 614.171 | 548 | 1.121 | |||
| Total | 617.661 | 550 | ||||
| Number of Students | Between Groups | 6.815 | 4 | 1.704 | 1.523 | 0.194 |
| Within Groups | 610.847 | 546 | 1.119 | |||
| Total | 617.661 | 550 | ||||
| Age | Between Groups | 7.236 | 3 | 2.412 | 2.161 | 0.092 |
| Within Groups | 610.426 | 547 | 1.116 | |||
| Total | 617.661 | 550 | ||||
| Teacher Education Level | Between Groups | 0.241 | 4 | 0.060 | 0.053 | 0.995 |
| Within Groups | 617. 421 | 546 | 1.131 | |||
| Total | 617.661 | 550 | ||||
| Personal Income | Between Groups | 7.921 | 2 | 3.961 | 3.560 | 0.029 |
| Within Groups | 609.740 | 548 | 1.113 | |||
| Total | 617.661 | 550 |
| Variables | National | International | t | df | Sig. | ||||
|---|---|---|---|---|---|---|---|---|---|
| N | Mean | Std. Dev. | N | Mean | Std. Dev. | ||||
| Educational Program | 531 | 2.3748 | 1.04814 | 20 | 2.9100 | 1.25400 | 2.225 | 549 | 0.026 |
| Male | Female | 1.460 | 549 | 0.145 | |||||
| Gender | 160 | 2.2912 | 1.07571 | 391 | 2.4363 | 1.05160 | |||
Publisher’s Note: MDPI stays neutral with regard to jurisdictional claims in published maps and institutional affiliations. |
© 2022 by the authors. Licensee MDPI, Basel, Switzerland. This article is an open access article distributed under the terms and conditions of the Creative Commons Attribution (CC BY) license (https://creativecommons.org/licenses/by/4.0/).
Share and Cite
Abu-Taieh, E.M.; AlHadid, I.; Alkhawaldeh, R.S.; Khwaldeh, S.; Masa’deh, R.; Alrowwad, A.; Al-Eidie, R. An Empirical Study of Factors Influencing the Perceived Usefulness and Effectiveness of Integrating E-Learning Systems during the COVID-19 Pandemic Using SEM and ML: A Case Study in Jordan. Sustainability 2022, 14, 13432. https://doi.org/10.3390/su142013432
Abu-Taieh EM, AlHadid I, Alkhawaldeh RS, Khwaldeh S, Masa’deh R, Alrowwad A, Al-Eidie R. An Empirical Study of Factors Influencing the Perceived Usefulness and Effectiveness of Integrating E-Learning Systems during the COVID-19 Pandemic Using SEM and ML: A Case Study in Jordan. Sustainability. 2022; 14(20):13432. https://doi.org/10.3390/su142013432
Chicago/Turabian StyleAbu-Taieh, Evon M., Issam AlHadid, Rami S. Alkhawaldeh, Sufian Khwaldeh, Ra’ed Masa’deh, Ala’Aldin Alrowwad, and Rabah Al-Eidie. 2022. "An Empirical Study of Factors Influencing the Perceived Usefulness and Effectiveness of Integrating E-Learning Systems during the COVID-19 Pandemic Using SEM and ML: A Case Study in Jordan" Sustainability 14, no. 20: 13432. https://doi.org/10.3390/su142013432
APA StyleAbu-Taieh, E. M., AlHadid, I., Alkhawaldeh, R. S., Khwaldeh, S., Masa’deh, R., Alrowwad, A., & Al-Eidie, R. (2022). An Empirical Study of Factors Influencing the Perceived Usefulness and Effectiveness of Integrating E-Learning Systems during the COVID-19 Pandemic Using SEM and ML: A Case Study in Jordan. Sustainability, 14(20), 13432. https://doi.org/10.3390/su142013432

