Improving Consumer-Based Green Brand Equity: The Role of Healthy Green Practices, Green Brand Attachment, and Green Skepticism
Abstract
:1. Introduction
- To examine the effect of green practices on green brand attachment and green skepticism in fast-food chain consumers.
- To examine the effect of green brand attachment and green skepticism on green brand equity.
- To learn whether green brand attachment and skepticism mediate the relationship between green practices and green brand equity.
2. Conceptual Framework and Hypotheses Development
2.1. Green Practices and Consumer-Based Green Brand Equity
2.2. Green Practices and Green Brand Attachment
2.3. Green Practices and Green Skepticism
2.4. Green Brand Attachment and Consumer-Based Green Brand Equity
2.5. Green Skepticism and Green Brand Equity
2.6. Green Skepticism and Green Brand Attachment
2.7. The Mediation Effect
3. Methodology
3.1. Data Collection and Sampling Procedure
3.2. Measures
3.3. Validation of Constructs
4. Empirical Analysis and Results
4.1. Structural Model
4.2. The Mediation Effect
5. Discussion
6. Implications
7. Limitations and Suggestions for Future Research
Author Contributions
Funding
Institutional Review Board Statement
Informed Consent Statement
Data Availability Statement
Conflicts of Interest
References
- Chen, Y.-S.; Chang, C.-H. Enhance environmental commitments and green intangible assets toward green competitive ad-vantages: An analysis of structural equation modeling (SEM). Qual. Quant. 2013, 47, 529–543. [Google Scholar] [CrossRef]
- Bekk, M.; Spörrle, M.; Hedjasie, R.; Kerschreiter, R. Greening the competitive advantage: Antecedents and consequences of green brand equity. Qual. Quant. 2016, 50, 1727–1746. [Google Scholar] [CrossRef]
- Flavián, C.; Gurrea, R.; Orús, C. The influence of online product presentation videos on persuasion and purchase channel preference: The role of imagery fluency and need for touch. Telemat. Inform. 2017, 34, 1544–1556. [Google Scholar] [CrossRef]
- Khandelwal, U.; Kulshreshtha, K.; Tripathi, V. Importance of Consumer-based Green Brand Equity: Empirical Evidence. Paradigm 2019, 23, 83–97. [Google Scholar] [CrossRef]
- Soomro, R.B.; Mirani, I.A.; Ali, M.S.; Marvi, S. Exploring the green purchasing behavior of young generation in Pakistan: Opportunities for green entrepreneurship. Asia Pac. J. Innov. Entrep. 2020, 14, 289–302. [Google Scholar] [CrossRef]
- Hameed, I.; Hyder, Z.; Imran, M.; Shafiq, K. Greenwash and green purchase behavior: An environmentally sustainable perspective. Environ. Dev. Sustain. 2021, 23, 13113–13134. [Google Scholar] [CrossRef]
- Qayyum, A.; Jamil, R.A.; Sehar, A. Impact of green marketing, greenwashing and green confusion on green brand equity. Span. J. Mark. ESIC, 2022; ahead-of-print. [Google Scholar] [CrossRef]
- Górska-Warsewicz, H.; Dębski, M.; Fabuš, M.; Kováč, M. Green Brand Equity—Empirical Experience from a Systematic Literature Review. Sustainability 2021, 13, 11130. [Google Scholar] [CrossRef]
- Lin, H.; Zeng, S.; Wang, L.; Zou, H.; Ma, H. How Does Environmental Irresponsibility Impair Corporate Reputation? A Multi-Method Investigation. Corp. Soc. Responsib. Environ. Manag. 2016, 23, 413–423. [Google Scholar] [CrossRef]
- Dwivedi, A.; Johnson, L.W.; Wilkie, D.C.; De Araujo-Gil, L. Consumer emotional brand attachment with social media brands and social media brand equity. Eur. J. Mark. 2018, 53, 1176–1204. [Google Scholar] [CrossRef]
- Bhatti, U.; Sulaiman, N. Impact of Sustainability Practices on Share Performance with Mediation of Green Innovation: A Conceptual Paper. Int. J. Psychosoc. Rehabil. 2020, 24, 1826–1836. [Google Scholar] [CrossRef]
- Jafar, R.A.; Shabbir, A.; Kousar, F. Impact of Green Practices on Buying Habits in Pakistan’s Food Sector. Economics 2021, 7, 19–30. [Google Scholar] [CrossRef]
- Maniatis, P. Investigating factors influencing consumer decision-making while choosing green products. J. Clean. Prod. 2016, 132, 215–228. [Google Scholar] [CrossRef]
- Mihart, C. Impact of Integrated Marketing Communication on Consumer Behaviour: Effects on Consumer Decision—Making Process. Int. J. Mark. Stud. 2012, 4, 121. [Google Scholar] [CrossRef]
- Strauss, S. So You Want Your Supply Chain to Adopt Sustainable and Green Practices: How Com-plicated Could That Be? In Studies in Surface Science and Catalysis; Elsevier: Amsterdam, The Netherlands, 2019. [Google Scholar]
- Yang, Y.-C.; Zhao, X. Exploring the relationship of green packaging design with consumers’ green trust, and green brand attachment. Soc. Behav. Pers. Int. J. 2019, 47, 1–10. [Google Scholar] [CrossRef]
- Wang, Y.-F.; Chen, S.-P.; Lee, Y.-C.; Tsai, C.-T. Developing green management standards for restaurants: An application of green supply chain management. Int. J. Hosp. Manag. 2013, 34, 263–273. [Google Scholar] [CrossRef]
- Goh, S.K.; Balaji, M. Linking green skepticism to green purchase behavior. J. Clean. Prod. 2016, 131, 629–638. [Google Scholar] [CrossRef]
- Lee, J.; Hsu, L.-T.; Han, H.; Kim, Y. Understanding how consumers view green hotels: How a hotel’s green image can influence behavioural intentions. J. Sustain. Tour. 2010, 18, 901–914. [Google Scholar] [CrossRef]
- Kabel, D.; Elg, M.; Sundin, E. Factors Influencing Sustainable Purchasing Behaviour of Remanufactured Robotic Lawn Mowers. Sustainability 2021, 13, 1954. [Google Scholar] [CrossRef]
- DiPietro, R.B.; Cao, Y.; Partlow, C. Green practices in upscale foodservice operations: Customer Perceptions and Purchase Intentions. Int. J. Contemp. Hosp. Manag. 2013, 25, 779–796. [Google Scholar] [CrossRef]
- Jeong, E.; Jang, S.; Day, J.; Ha, S. The impact of eco-friendly practices on green image and customer attitudes: An investigation in a café setting. Int. J. Hosp. Manag. 2014, 41, 10–20. [Google Scholar] [CrossRef]
- Yusof, J.M.; Musa, R.; Rahman, S.A. The Effects of Green Image of Retailers on Shopping Value and Store Loyalty. Procedia Soc. Behav. Sci. 2012, 50, 710–721. [Google Scholar] [CrossRef]
- Health Effects Institute. Health Effects Institute State of Global Air 2018; Health Effects Institute: Boston, MA, USA, 2018. [Google Scholar]
- Landrigan, P.J.; Fuller, R.; Acosta, N.J.R.; Adeyi, O.; Arnold, R.; Basu, N.; Baldé, A.B.; Bertollini, R.; Bose-O’Reilly, S.; Boufford, J.I.; et al. The Lancet Commission on Pollution and Health. Lancet 2017, 391, 462–512. [Google Scholar] [CrossRef]
- Rahman, I.; Park, J.; Chi, C.G.-Q. Consequences of “greenwashing”: Consumers’ Reactions to Hotels’ Green Initiatives. Int. J. Contemp. Hosp. Manag. 2015, 27, 1054–1081. [Google Scholar] [CrossRef]
- Namkung, Y.; Jang, S. Effects of restaurant green practices on brand equity formation: Do green practices really matter? Int. J. Hosp. Manag. 2013, 33, 85–95. [Google Scholar] [CrossRef]
- Nguyen, T.T.H.; Yang, Z.; Nguyen, N.; Johnson, L.W.; Cao, T.K. Greenwash and Green Purchase Intention: The Mediating Role of Green Skepticism. Sustainability 2019, 11, 2653. [Google Scholar] [CrossRef]
- MacKerron, C.B. Waste and Opportunity 2015: Environmental Progress and Challenges in Food, Beverage, and Consumer Goods Packaging; NRDC: New York, NY, USA, 2015. [Google Scholar]
- Kumar, P.; Singh, R.K.; Vaish, A. Suppliers’ green performance evaluation using fuzzy extended ELECTRE approach. Clean Technol. Environ. Policy 2017, 19, 809–821. [Google Scholar] [CrossRef]
- Ansar, N. Impact of Green Marketing on Consumer Purchase Intention. Mediterr. J. Soc. Sci. 2013. [Google Scholar] [CrossRef]
- Javed, T.; Yang, J.; Gilal, W.G.; Gilal, N.G. The Sustainability Claims’ Impact on the Consumer’s Green Perception and Behavioral Intention: A Case Study of H&M. Adv. Manag. Appl. Econ. 2020, 10, 1–22. [Google Scholar]
- Peattie, K. Green Consumption: Behavior and Norms. Annu. Rev. Environ. Resour. 2010, 35, 195–228. [Google Scholar] [CrossRef]
- Zhang, L.; Li, D.; Cao, C.; Huang, S. The influence of greenwashing perception on green purchasing intentions: The mediating role of green word-of-mouth and moderating role of green concern. J. Clean. Prod. 2018, 187, 740–750. [Google Scholar] [CrossRef]
- Yao, Q.; Zeng, S.; Sheng, S.; Gong, S. Green innovation and brand equity: Moderating effects of industrial institutions. Asia Pac. J. Manag. 2019, 38, 573–602. [Google Scholar] [CrossRef]
- Moise, M.S.; Gil-Saura, I.; Šerić, M.; Molina, M.E.R. Influence of environmental practices on brand equity, satisfaction and word of mouth. J. Brand Manag. 2019, 26, 646–657. [Google Scholar] [CrossRef]
- Sanker, C.; Janani, G. Significances and Challenges of Green Marketing. Int. J. Eng. Res. Technol. 2020, 8, 2278-0181. [Google Scholar]
- Bhat, S.; Darzi, M.; Parrey, S.H. Green marketing: A driver for green brand equity and sustainable development. Int. J. Humanit. Soc. Stud 2014, 2, 330–337. [Google Scholar]
- Kang, K.H.; Stein, L.; Heo, C.Y.; Lee, S. Consumers’ willingness to pay for green initiatives of the hotel industry. Int. J. Hosp. Manag. 2012, 31, 564–572. [Google Scholar] [CrossRef]
- Huang, Y.-C.; Yang, M.; Wang, Y.-C. Effects of green brand on green purchase intention. Mark. Intell. Plan. 2014, 32, 250–268. [Google Scholar] [CrossRef]
- Hussain, K.; Waheed, A. Building green brand relations: The role of green brand image as significant driver. Int. J. Environ. Workplace Employ. 2016, 4, 116. [Google Scholar] [CrossRef]
- Fedorikhin, A.; Park, C.; Thomson, M. Beyond fit and attitude: The effect of emotional attachment on consumer responses to brand extensions. J. Consum. Psychol. 2008, 18, 281–291. [Google Scholar] [CrossRef]
- Carroll, B.A.; Ahuvia, A.C. Some antecedents and outcomes of brand love. Mark. Lett. 2006, 17, 79–89. [Google Scholar] [CrossRef]
- Yan, L.; Yin-He, S.; Qian, Y.; Zhi-Yu, S.; Chun-Zi, W.; Zi-Yun, L. Method of Reaching Consensus on Probability of Food Safety Based on the Integration of Finite Credible Data on Block Chain. IEEE access 2021, 9, 123764–123776. [Google Scholar] [CrossRef]
- Jang, Y.J.; Kim, W.G.; Lee, H.Y. Coffee shop consumers’ emotional attachment and loyalty to green stores: The moderating role of green consciousness. Int. J. Hosp. Manag. 2015, 44, 146–156. [Google Scholar] [CrossRef]
- Malär, L.; Krohmer, H.; Hoyer, W.D.; Nyffenegger, B. Emotional Brand Attachment and Brand Personality: The Relative Importance of the Actual and the Ideal Self. J. Mark. 2011, 75, 35–52. [Google Scholar] [CrossRef]
- Whan Park, C.; MacInnis, D.J.; Priester, J. Brand Attachment: Constructs, Consequences, and Causes; Now: Delft, The Netherlands, 2006; Volume 1, ISBN 9780874216561. [Google Scholar]
- Vlachos, P.A. Corporate social performance and consumer-retailer emotional attachment: The Moderating Role of Individual Traits. Eur. J. Mark. 2012, 46, 1559–1580. [Google Scholar] [CrossRef]
- Raska, D.; Shaw, D. When is going green good for company image? Manag. Res. Rev. 2012, 35, 326–347. [Google Scholar] [CrossRef]
- Ulusoy, E.; Barretta, P. How green are you, really? Consumers’ skepticism toward brands with green claims. J. Glob. Responsib. 2016, 7, 72–83. [Google Scholar] [CrossRef]
- Smith, D.C.; Aaker, D.A. Managing Brand Equity: Capitalizing on the Value of a Brand Name. J. Mark. 1991, 56. [Google Scholar] [CrossRef]
- Christodoulides, G.; De Chernatony, L. Consumer-Based Brand Equity Conceptualisation and Measurement: A Literature Review. Int. J. Mark. Res. 2010, 52, 43–66. [Google Scholar] [CrossRef]
- Qiao, G.; Xu, J.; Ding, L.; Chen, Q. The impact of volunteer interaction on the tourism experience of people with visual impairment based on a mixed approach. Curr. Issues Tour. 2022, 1–18. [Google Scholar] [CrossRef]
- Sorayaei, A.; Hasanzadeh, M. Impact of Brand Personality on Three Major Relational Consequences (Trust, Attachment and Commitment to the Brand): Case Study of Nestle Nutrition Company in Tehran, Iran. World Appl. Sci. J. 2013, 28, 1633–1640. [Google Scholar] [CrossRef]
- Japutra, A.; Ekinci, Y.; Simkin, L.; Nguyen, B. The role of ideal self-congruence and brand attachment in consumers’ negative behaviour. Compulsive Buying and External Trash-Talking. Eur. J. Mark. 2018, 52, 683–701. [Google Scholar] [CrossRef]
- Pedeliento, G.; Andreini, D.; Bergamaschi, M.; Salo, J. Brand and product attachment in an industrial context: The effects on brand loyalty. Ind. Mark. Manag. 2016, 53, 194–206. [Google Scholar] [CrossRef]
- Lin, Y.; Chen, S.; Hung, C. The Impacts of Brand Equity, Brand Attachment, Product Involvement and Repurchase Intention on Bicycle Users. Afr. J. Bus. Manag. 2011, 5, 5910–5919. [Google Scholar] [CrossRef]
- Chen, Y.-S. The Drivers of Green Brand Equity: Green Brand Image, Green Satisfaction, and Green Trust. J. Bus. Ethics 2010, 93, 307–319. [Google Scholar] [CrossRef]
- Keller, K.L. Conceptualizing, Measuring, and Managing Customer-Based Brand Equity. J. Mark. 1993, 57, 1–22. [Google Scholar] [CrossRef]
- Yoo, B.; Donthu, N.; Lee, S. An Examination of Selected Marketing Mix Elements and Brand Equity. J. Acad. Mark. Sci. 2000, 28, 195–211. [Google Scholar] [CrossRef]
- Joshi, Y.; Rahman, Z. Factors Affecting Green Purchase Behaviour and Future Research Directions. Int. Strategy Manag. Rev. 2015, 3, 128–143. [Google Scholar] [CrossRef]
- Japutra, A.; Ekinci, Y.; Simkin, L. Positive and negative behaviours resulting from brand attachment: The Moderating Effects of Attachment Styles. Eur. J. Mark. 2018, 52, 1185–1202. [Google Scholar] [CrossRef]
- Morel, K.P.; Pruyn, A.T.H. Consumer Skepticism Toward New Products. Eur. Adv. Consum. Res. 2003, 6, 351–358. [Google Scholar]
- Rosen, G. Skepticism about Moral Responsibility. Philos. Perspect. 2004, 18, 295–313. [Google Scholar] [CrossRef]
- Mohr, L.A.; Eroǧlu, D.; Ellen, P.S. The Development and Testing of a Measure of Skepticism Toward Environmental Claims in Marketers’ Communications. J. Consum. Aff. 1998, 32, 30–55. [Google Scholar] [CrossRef]
- Hänninen, N.; Karjaluoto, H. The effect of marketing communication on business relationship loyalty. Mark. Intell. Plan. 2017, 35, 458–472. [Google Scholar] [CrossRef]
- Skarmeas, D.; Leonidou, C.N. When consumers doubt, Watch out! The role of CSR skepticism. J. Bus. Res. 2013, 66, 1831–1838. [Google Scholar] [CrossRef]
- Leonidou, C.N.; Skarmeas, D. Gray Shades of Green: Causes and Consequences of Green Skepticism. J. Bus. Ethics 2017, 144, 401–415. [Google Scholar] [CrossRef]
- Chen, Y.-S.; Tien, W.-P.; Lee, Y.-I.; Tsai, M.-L. Greenwash and green brand equity. In Proceedings of the 2016 Portland International Conference on Management of Engineering and Technology (PICMET), Honolulu, HI, USA, 4–8 September 2016; pp. 1797–1803. [Google Scholar] [CrossRef]
- Akturan, U. How does greenwashing affect green branding equity and purchase intention? An empirical research. Mark. Intell. Plan. 2018, 36, 809–824. [Google Scholar] [CrossRef]
- Hughner, R.S.; McDonagh, P.; Prothero, A.; Shultz, C.J.; Stanton, J. Who are organic food consumers? A compilation and review of why people purchase organic food. J. Consum. Behav. 2007, 6, 94–110. [Google Scholar] [CrossRef]
- Albayrak, T.; Aksoy, S.; Caber, M. The effect of environmental concern and scepticism on green purchase behaviour. Mark. Intell. Plan. 2013, 31, 27–39. [Google Scholar] [CrossRef]
- Demangeot, C.; Broderick, A.J. Consumer Perceptions of Online Shopping Environments. Psychol. Mark. 2010, 30, 461–469. [Google Scholar] [CrossRef]
- Hair, F.J., Jr.; Sarstedt, M.; Hopkins, L.; Kuppelwieser, V.G. Partial Least Squares Structural Equation Modeling (PLS-SEM). Eur. Bus. Rev. 2014, 26, 106–121. [Google Scholar] [CrossRef]
- Podsakoff, P.M.; MacKenzie, S.B.; Lee, J.Y.; Podsakoff, N.P. Common Method Biases in Behavior-al Research: A Critical Review of the Literature and Recommended Remedies. J. Appl. Psychol. 2003, 88, 879. [Google Scholar] [CrossRef]
- Yuksel, A.; Yuksel, F.; Bilim, Y. Destination attachment: Effects on customer satisfaction and cognitive, affective and conative loyalty. Tour. Manag. 2010, 31, 274–284. [Google Scholar] [CrossRef]
- Hair, J.F.; Hult, G.T.M.; Ringle, C.M.; Sarstedt, M. A Primer on Partial Least Squares StructuralEquation Modeling (PLS-SEM); Sage: Thousand Oaks, CA, USA, 2014. [Google Scholar]
- Fornell, C.; Larcker, D.F. Structural equation models with unobservable variables and measurement error: Algebra and statistics. J. Mark. Res. 1981, 18, 382–388. [Google Scholar] [CrossRef]
- Hair, J.F.; Ringle, C.M.; Sarstedt, M. Partial Least Squares: The Better Approach to Structural Equation Modeling? Long Range Plan. 2012, 45, 312–319. [Google Scholar] [CrossRef]
- Zhou, L.; Jin, F.; Wu, B.; Wang, X.; Lynette Wang, V.; Chen, Z. Understanding the role of influencers on live streaming platforms: When tipping makes the difference. Eur. J. Mark. 2022; ahead-of-print. [Google Scholar] [CrossRef]
- Zhang, G.; Wang, C.L.; Liu, J.; Zhou, L. Why do consumers prefer a hometown geographical indication brand? Exploring the role of consumer identification with the brand and psychological ownership. Int. J. Consum. Stud. 2022. [Google Scholar] [CrossRef]
- Zhao, F.; Song, L.; Peng, Z.; Yang, J.; Luan, G.; Chu, C.; Xie, Z. Night-Time Light Remote Sensing Mapping: Construction and Analysis of Ethnic Minority Development Index. Remote Sens. (Basel Switz.) 2021, 13, 2129. [Google Scholar] [CrossRef]
- Zhao, F.; Zhang, S.; Du, Q.; Ding, J.; Luan, G.; Xie, Z. Assessment of the sustainable development of rural minority settlements based on multidimensional data and geographical detector method: A case study in Dehong, China. Socio-Econ. Plan. Sciences 2021. [Google Scholar] [CrossRef]
- Gao, H.; Hsu, P.; Li, K.; Zhang, J. The Real Effect of Smoking Bans: Evidence from Corporate Innovation. J. Financ. Quant. Anal. 2020, 55, 387–427. [Google Scholar] [CrossRef]
- Wu, X.; Liu, Z.; Yin, L.; Zheng, W.; Song, L.; Tian, J.; Liu, S. A Haze Prediction Model in Chengdu Based on LSTM. Atmosphere 2021, 12, 1479. [Google Scholar] [CrossRef]
- Zhang, Z.; Tian, J.; Huang, W.; Yin, L.; Zheng, W.; Liu, S. A Haze Prediction Method Based on One-Dimensional Convolutional Neural Network. Atmosphere 2021, 12, 1327. [Google Scholar] [CrossRef]
- Shang, K.; Chen, Z.; Liu, Z.; Song, L.; Zheng, W.; Yang, B.; Yin, L. Haze Prediction Model Using Deep Recurrent Neural Network. Atmosphere 2021, 12, 1625. [Google Scholar] [CrossRef]
- Yin, L.; Wang, L.; Huang, W.; Liu, S.; Yang, B.; Zheng, W. Spatiotemporal Analysis of Haze in Beijing Based on the Multi-Convolution Model. Atmosphere 2021, 12, 1408. [Google Scholar] [CrossRef]
- Huang, X.; Huang, S.; Shui, A. Government spending and intergenerational income mobility: Evidence from China. J. Econ. Behav. Organ. 2021, 191, 387–414. [Google Scholar] [CrossRef]
- Huang, S.; Liu, H. Impact of COVID-19 on stock price crash risk: Evidence from Chinese energy firms. Energy Economics 2021, 101, 105431. [Google Scholar] [CrossRef]
- Si, D.; Li, X.; Huang, S. Financial deregulation and operational risks of energy enterprise: The shock of liberalization of bank lending rate in China. Energy Economics 2021, 93, 105047. [Google Scholar] [CrossRef]
- Zhou, L.; Mao, H.; Zhao, T.; Wang, V.L.; Wang, X.; Zuo, P. How B2B platform improves Buyers’ performance: Insights into platform’s substitution effect. J. Bus. Res. 2022, 143, 72–80. [Google Scholar] [CrossRef]
- Bian, W.; Yan, G. Analyzing Intention to Purchase Brand Extension via Brand Attribute Associations: The Mediating and Moderating Role of Emotional Consumer-Brand Relationship and Brand Commitment. Front. Psychol. 2022, 13, 884673. [Google Scholar] [CrossRef]



| Demographic | Frequency |
|---|---|
| City | |
| Islamabad | 180 |
| Lahore | 116 |
| Faislabad | 84 |
| Multan | 74 |
| Gender | |
| Male | 282 |
| Female | 172 |
| Age | |
| 20–30 Y | 306 |
| 31–40 Y | 118 |
| 41–50 Y | 20 |
| 51–60 Y | 10 |
| Education | |
| Graduate | 308 |
| Postgraduate | 102 |
| Bachelor | 44 |
| Constructs | Loadings | VIF | Measurements. Measured on 5 Points Likert Scale (1 = Strongly Disagree and 5 = Strongly Agree |
|---|---|---|---|
| Green Practices (GP) CR = 0.927 AVE = 0.614 | 0.660 | 1.796 | GP1: This fast-food outlet offers recycling bins for plastic and paper cups. |
| 0.688 | 2.068 | GP2: This fast-food outlet uses recyclable take-out containers. | |
| 0.713 | 1.773 | GP3: This fast-food outlet uses energy-efficient lighting in the seating area. | |
| 0.825 | 2.740 | GP4: This fast-food outlet uses eco-friendly materials (e.g., recycled napkins). | |
| 0.739 | 2.446 | GP5: This fast-food outlet uses low-water flow taps in the washrooms. | |
| 0.811 | 2.877 | GP6: This fast-food outlet recycles the waste in the back of the store. | |
| 0.731 | 2.183 | GP7: This fast-food outlet uses environmentally friendly cleaners for tables and floors. | |
| 0.694 | 1.827 | GP8: This fast-food outlet use environmentally friendly cleaners for mugs and glasses. | |
| 0.744 | 1.879 | GP9: This fast-food outlet uses motion detectors for lights. | |
| Deleted | - | GP10: This fast-food outlet uses a system that monitors and controls comfortable temperatures. | |
| Green Brand Skepticism AVE = 0.60 CR = 0.817 | 0.844 | 1.819 | GBS1: I agree that most environmental claims this fast-food chain makes through word of mouth/social media platforms or in advertising are valid. |
| 0.663 | 1.408 | GBS2: I agree that most environmental claims are exaggerated; consumers would be happier if such claims for this branded product through word of mouth/social media platforms or in advertising were eliminated. | |
| 0.694 | 1.329 | GBS3: I agree that most environmental claims for this branded product or advertising are intended to mislead rather than inform consumers. | |
| 0.793 | 1.496 | GBS4: I do not believe most environmental claims are made for this branded product or in advertising. | |
| Green Brand Attachment AVE = 0.596 CR = 0.898 | 0.772 | 1.657 | GBA1: I feel this fast-food chain is a part of me; one reason may be its green practices. |
| 0.716 | 1.777 | GBA2: I identify more strongly with this fast-food chain because of its green practices. | |
| 0.762 | 1.781 | GBA3: Visiting this fast-food chain says a lot about who I am because of its green practices. | |
| 0.714 | 1.589 | GBA4: I would be more attached to this fast-food chain because of its green practices. | |
| 0.731 | 1.905 | GBA5: I feel a strong sense of belonging to this fast-food chain because of its green practices. | |
| 0.767 | 1.869 | GBA6: This fast-food chain means a lot to me; one reason may be its green practices. | |
| Green Brand Equity AVE = 0.619 CR = 0.867 | 0.753 | 1.503 | GBE1: It makes sense to buy this brand instead of other brands because of its environmental commitments, even if they are the same. |
| 0.802 | 1.693 | GBE2: Even if another fast-food chain has the same environmental features as this one, I would prefer to buy the food from this fast-food chain. | |
| 0.822 | 2.021 | GBE3: If there are other fast-food chains has the same environmental performance as good as this fast-food chain, I prefer to buy from this fast-food chain | |
| 0.814 | 1.930 | GBE4: If the environmental concern of another fast-food chain is not different from that of this in any way, it seems more innovative and preferable to purchase from this fast-food chain |
| Green Brand Attachment | Green Brand Equity | Green Practices | Green Skepticism | |
|---|---|---|---|---|
| Green Brand Attachment | 0.744 | |||
| Green Brand Equity | 0.622 | 0.798 | ||
| Green Practices | 0.621 | 0.674 | 0.736 | |
| Green Skepticism | −0.612 | −0.587 | −0.633 | 0.752 |
| Direct Relationships | Beta | SD | T Stats | p Values | Decision | |
|---|---|---|---|---|---|---|
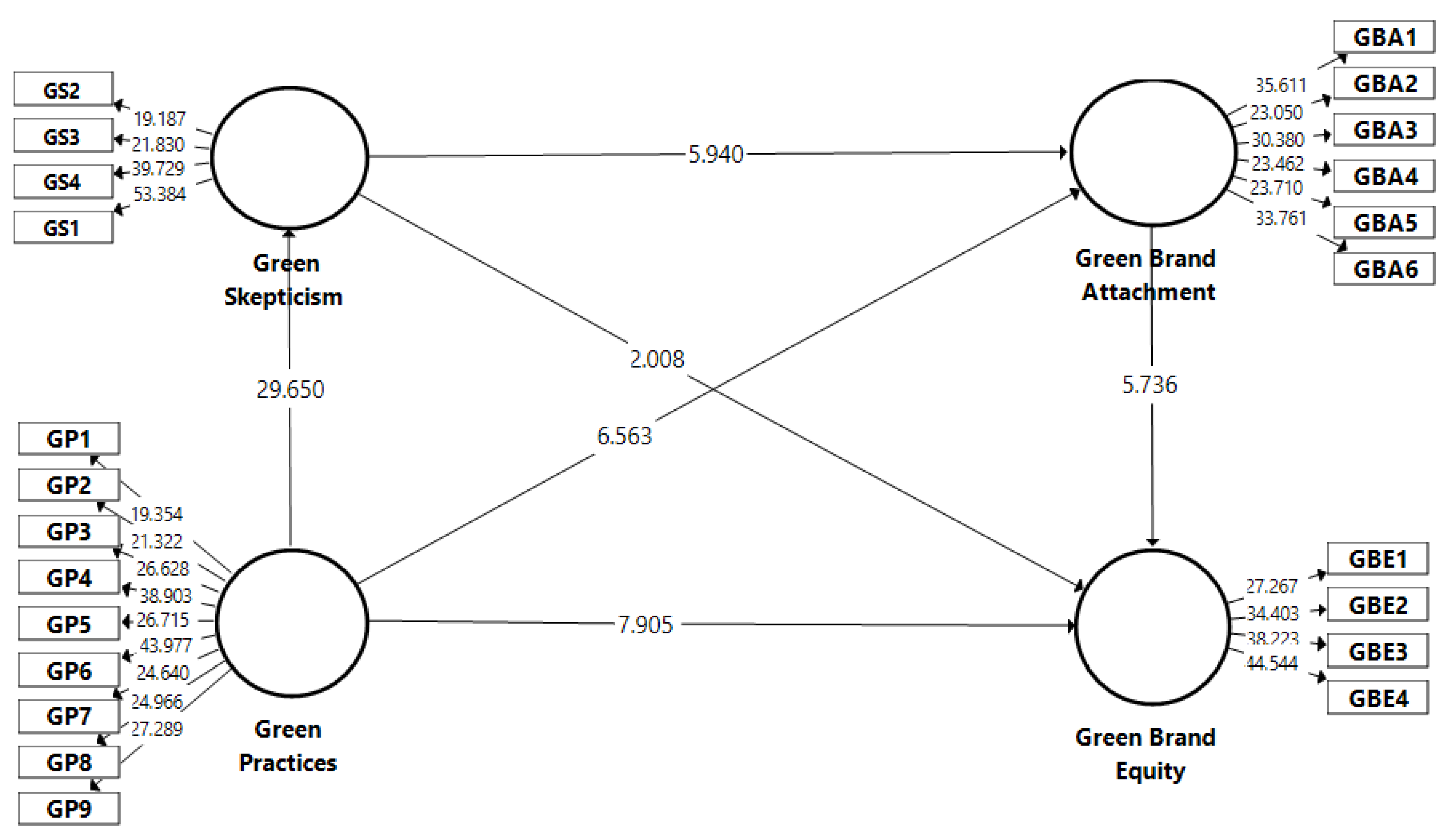
| H1 | Green Practices -> Green Brand Equity | 0.404 | 0.051 | 7.905 | 0.000 | Supported |
| H2 | Green Practices -> Green Brand Attachment | 0.378 | 0.058 | 6.563 | 0.000 | Supported |
| H3 | Green Practices -> Green Skepticism | −0.703 | 0.024 | 29.650 | 0.000 | Supported |
| H4 | Green Brand Attachment -> Green Brand Equity | 0.296 | 0.052 | 5.736 | 0.000 | Supported |
| H5 | Green skepticism -> Green Brand Equity | −0.122 | 0.061 | 2.008 | 0.022 | Supported |
| H6 | Green Skepticism -> Green Brand Attachment | −0.346 | 0.058 | 5.940 | 0.000 | Supported |
| Dependent Variables | Q2 ( = 1-SSE/SSO) | R Square |
|---|---|---|
| Green Brand Equity | 0.33 | 0.528 |
| Green Brand Attachment | 0.234 | 0.447 |
| Green Skepticism | 0.277 | 0.494 |
| BC 95% CI | |||||||
|---|---|---|---|---|---|---|---|
| Mediation Hypotheses | Beta | SD | T Stats | 5.00% | 95.00% | Results | |
| H7a | Green Practices -> Green Brand Attachment -> Green Brand Equity | 0.086 | 0.042 | 2.022 | 0.014 | 0.155 | Mediation |
| H7b | Green Practices -> Green Skepticism -> Green Brand Equity | 0.112 | 0.025 | 4.421 | 0.074 | 0.157 | Mediation |
Publisher’s Note: MDPI stays neutral with regard to jurisdictional claims in published maps and institutional affiliations. |
© 2022 by the authors. Licensee MDPI, Basel, Switzerland. This article is an open access article distributed under the terms and conditions of the Creative Commons Attribution (CC BY) license (https://creativecommons.org/licenses/by/4.0/).
Share and Cite
Khan, S.A.R.; Sheikh, A.A.; Ashraf, M.; Yu, Z. Improving Consumer-Based Green Brand Equity: The Role of Healthy Green Practices, Green Brand Attachment, and Green Skepticism. Sustainability 2022, 14, 11829. https://doi.org/10.3390/su141911829
Khan SAR, Sheikh AA, Ashraf M, Yu Z. Improving Consumer-Based Green Brand Equity: The Role of Healthy Green Practices, Green Brand Attachment, and Green Skepticism. Sustainability. 2022; 14(19):11829. https://doi.org/10.3390/su141911829
Chicago/Turabian StyleKhan, Syed Abdul Rehman, Adnan Ahmed Sheikh, Mubeen Ashraf, and Zhang Yu. 2022. "Improving Consumer-Based Green Brand Equity: The Role of Healthy Green Practices, Green Brand Attachment, and Green Skepticism" Sustainability 14, no. 19: 11829. https://doi.org/10.3390/su141911829
APA StyleKhan, S. A. R., Sheikh, A. A., Ashraf, M., & Yu, Z. (2022). Improving Consumer-Based Green Brand Equity: The Role of Healthy Green Practices, Green Brand Attachment, and Green Skepticism. Sustainability, 14(19), 11829. https://doi.org/10.3390/su141911829

