Sustainable Higher Education Reform Quality Assessment Using SWOT Analysis with Integration of AHP and Entropy Models: A Case Study of Morocco
Abstract
1. Introduction
- What are the important factors that have an impact on the higher education system and which are perceived to be a risk factor for the quality of the education system?
- What factors need to be considered by Morocco’s higher education system for adopting the Education 4.0 changes?
- What should the strategic planning of the higher education system be for the implementation of a sustainable education system in Morocco?
- How to use SWOT analysis more efficiently in combination with AHP and Entropy to improve decision-making?
- What is the policy recommendation for a smooth reform of Morocco’s higher education system that adds quality to the system?
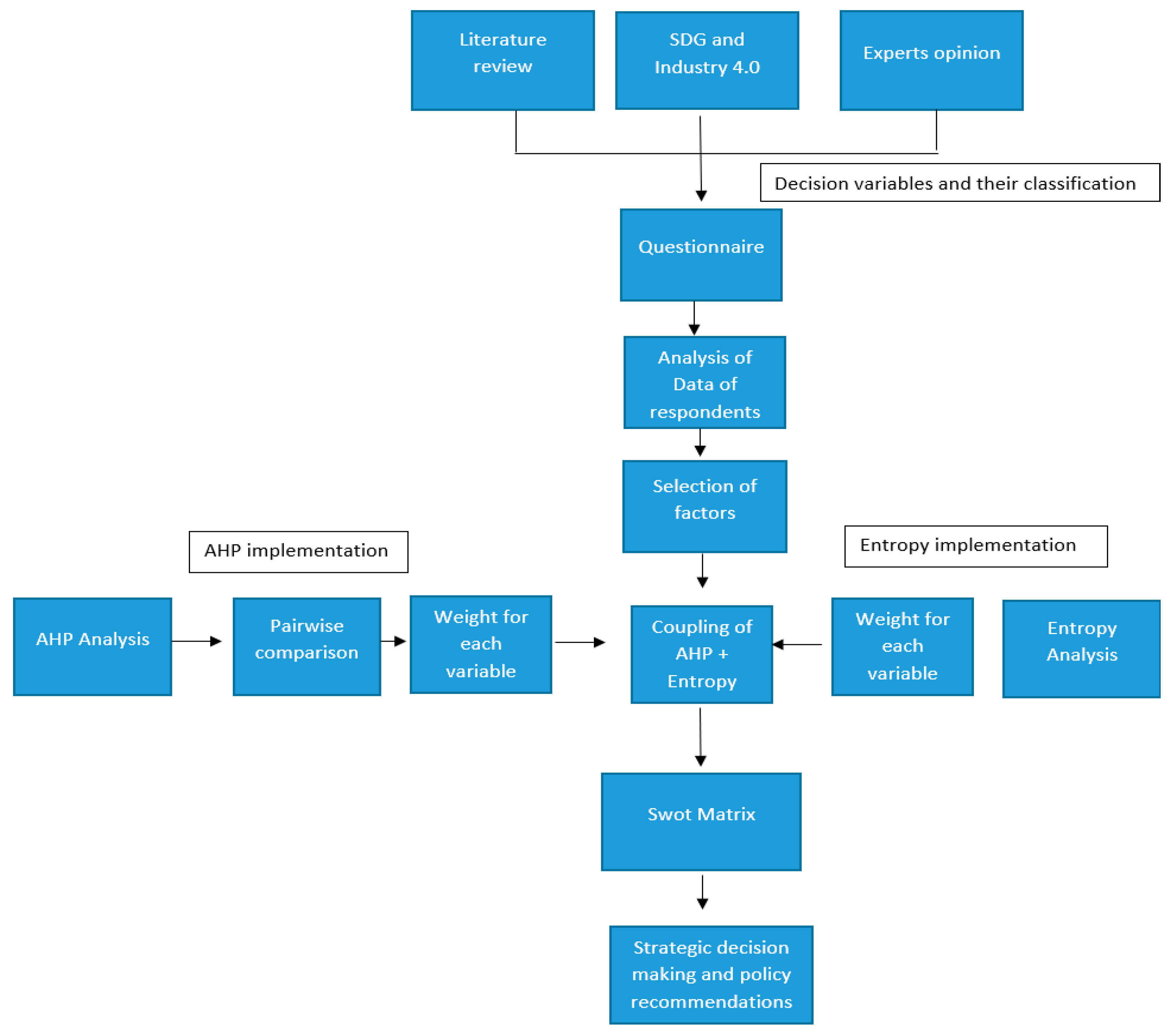
2. Materials and Methods
2.1. Step 1: Highlighting the Key Factors for SWOT
2.2. Step 2: AHP Analysis
- Using the subjective determination method of AHP, the calculation of the weight value λi is specifically divided into four steps:
- Determine evaluation indicators and establish hierarchical relationships.
- Each one of the comparison matrices assumes the form (the score uses T. L. Saaty’s 1–9 proportional scaling method as shown in Table 2) as shown in Equation (1)xij represents the pairwise comparison rating for hierarchy element i and j (i = 1, 2,…, m; j = 1, 2,…, n), belong to the same level of the hierarchy X.
- Calculate the normalized weight vector after normalization using Equation (2):where λmax is the principal eigenvalue of the matrix X.AW = λmaxW,
- Calculate the weight value λi of each index.
- The deviation from judgment matrix X consistency is expressed by the following equation consistency index (CI):
- The C.R. measures the coherence of the pairwise judgements and is defined by:where R.I is the average consistency index of the randomly generated comparisons (Table 3).
2.3. Step 3: Entropy’s Analysis
- Determine the original data scoring matrix X = (Xij)m×n (using T. L. Saaty’s 1–9 ratio scale method as shown in Table 2) for evaluating n indicators and m samples through investigation.
- Perform dimensionless processing on the original data scoring matrix as shown in Equation (6):
- Calculate the proportion Pij of each index as:
- Calculate the information entropy ej of each indicator using Equation (8):
- Calculate the difference coefficient gj of each index. The formula is:gj = 1 − ej,
- Calculate the weight value Wi of each indicator:
2.4. Step 4: AHP-Entropy-Based Comprehensive Coupling Method
2.5. Step 5: SWOT Matrix for Decision-Making
3. Conclusions
Author Contributions
Funding
Data Availability Statement
Acknowledgments
Conflicts of Interest
References
- Rosati, F.; Faria, L.G. Addressing the SDGs in sustainability reports: The relationship with institutional factors. J. Clean. Prod. 2019, 215, 1312–1326. [Google Scholar] [CrossRef]
- Lozano, R.; Merrill, M.Y.; Sammalisto, K.; Ceulemans, K.; Lozano, F.J. Connecting Competences and Pedagogical Approaches for Sustainable Development in Higher Education: A Literature Review and Framework Proposal. Sustainability 2017, 9, 1889. [Google Scholar] [CrossRef]
- Penprase, B.E. The Fourth Industrial Revolution and Higher Education. In Higher Education in the Era of the Fourth Industrial Revolution; Palgrave Macmillan: London, UK, 2018; pp. 207–229. [Google Scholar] [CrossRef]
- Jamaludin, R.; McKAY, E.; Ledger, S. Are we ready for Education 4.0 within ASEAN higher education institutions? Thriving for knowledge, industry and humanity in a dynamic higher education ecosystem? J. Appl. Res. High. Educ. 2020, 12, 1161–1173. [Google Scholar] [CrossRef]
- Thondhlana, J.; Garwe, E.C.; de Wit, H.; Gacel-Ávila, J.; Huang, F.; Tamrat, W. The Bloomsbury Handbook of the Internationalization of Higher Education in the Global South; Bloomsbury Publishing: Sydney, Australia, 2020; pp. 364–368. [Google Scholar]
- Benlhabib, H.; Berrado, A. A Review about Performance Management in Education Systems: Case of Morocco. In Proceedings of the International Conference on Industrial Engineering and Operations Management, Bangkok, Thailand, 5–7 March 2019; pp. 1821–1831. [Google Scholar]
- Morchid, N. Investigating Quality Education in Moroccan Educational Reforms from 1999 to 2019. IOSR J. Res. Method Educ. 2020, 10, 54–61. [Google Scholar] [CrossRef]
- Kenneth, R.A. The Concept of Corporate Strategy; Dow Jones-Irwin: Homewood, IL, USA, 1971; pp. 18–46. [Google Scholar]
- Kalaman, O.; Stupnytska, T.; Melnyk, Y.; Doicheva, K. Management of Enterprise Development Strategies Formation: Analysis and Synthesis Methods. Stud. Appl. Econ. 2021, 38, 38. [Google Scholar] [CrossRef]
- Gürel, E. Swot Analysis: A Theoretical Review. J. Int. Soc. Res. 2017, 10, 994–1006. [Google Scholar] [CrossRef]
- Fernandes, J.P. Developing viable, adjustable strategies for planning and management—A methodological approach. Land Use Policy 2019, 82, 563–572. [Google Scholar] [CrossRef]
- Baudino, C.; Giuggioli, N.R.; Briano, R.; Massaglia, S.; Peano, C. Integrated Methodologies (SWOT, TOWS, LCA) for Improving Production Chains and Environmental Sustainability of Kiwifruit and Baby Kiwi in Italy. Sustainability 2017, 9, 1621. [Google Scholar] [CrossRef]
- Bakhtari, A.R.; Waris, M.M.; Mannan, B.; Sanin, C.; Szczerbicki, E. Assessing Industry 4.0 Features Using SWOT Analysis. Adv. Serv. Oriented Cloud Comp. 2020, 216–225. [Google Scholar] [CrossRef]
- Leiber, T.; Stensaker, B.; Harvey, L.C. Bridging theory and practice of impact evaluation of quality management in higher education institutions: A SWOT analysis. Eur. J. High. Educ. 2018, 8, 351–365. [Google Scholar] [CrossRef]
- Dutta, P. Human Health Risk Assessment Under Uncertain Environment and Its SWOT Analysis. Open Public Health J. 2018, 11, 72–92. [Google Scholar] [CrossRef]
- Basset, M.A.; Mohamed, M.; Sangaiah, A.K.; Jain, V. An integrated neutrosophic AHP and SWOT method for strategic planning methodology selection. Benchmarking Int. J. 2018, 25, 2546–2564. [Google Scholar] [CrossRef]
- Etongo, D.; Kanninen, M.; Épule, T.; Fobissie, K. Assessing the effectiveness of joint forest management in Southern Burkina Faso: A SWOT-AHP analysis. For. Policy Econ. 2018, 90, 31–38. [Google Scholar] [CrossRef]
- Wang, Y.; Xu, L.; Solangi, Y.A. Strategic renewable energy resources selection for Pakistan: Based on SWOT-Fuzzy AHP approach. Sustain. Cities Soc. 2020, 52, 101861. [Google Scholar] [CrossRef]
- Liu, R.; Wang, Y.; Qian, Z. Hybrid SWOT-AHP Analysis of Strategic Decisions of Coastal Tourism: A Case Study of Shandong Peninsula Blue Economic Zone. J. Coast. Res. 2019, 94, 671–676. [Google Scholar] [CrossRef]
- Mor, R.S.; Bhardwaj, A.; Singh, S. Integration of SWOT-AHP Approach for Measuring the Critical Factors of Dairy Supply Chain. Logistics 2019, 3, 9. [Google Scholar] [CrossRef]
- Gottfried, O.; De Clercq, D.; Blair, E.; Weng, X.; Wang, C. SWOT-AHP-TOWS analysis of private investment behavior in the Chinese biogas sector. J. Clean. Prod. 2018, 184, 632–647. [Google Scholar] [CrossRef]
- Islam, M.M.; Akter, L.; Pervez, A.K.; Nabi, N.; Uddin, M.; Arifin, Z. Application of combined SWOT and AHP for strategy development: Evidence from pottery industry of Bangladesh. AJARD 2020, 10, 81–94. [Google Scholar] [CrossRef]
- Guerrero, J.E.G.; López, R.R.; González, A.L.; Ceular-Villamandos, N. Indigenous Peoples, Exclusion and Precarious Work: Design of Strategies to Address Poverty in Indigenous and Peasant Populations in Ecuador through the SWOT-AHP Methodology. Int. J. Environ. Res. Public Health 2021, 18, 570. [Google Scholar] [CrossRef] [PubMed]
- Kizielewicz, B.; Sałabun, W. A New Approach to Identifying a Multi-Criteria Decision Model Based on Stochastic Optimization Techniques. Symmetry 2020, 12, 1551. [Google Scholar] [CrossRef]
- Shekhovtsov, A.; Kozlov, V.; Nosov, V.; Sałabun, W. Efficiency of Methods for Determining the Relevance of Criteria in Sustainable Transport Problems: A Comparative Case Study. Sustainability 2020, 12, 7915. [Google Scholar] [CrossRef]
- Sałabun, W.; Wątróbski, J.; Shekhovtsov, A. Are MCDA Methods Benchmarkable? A Comparative Study of TOPSIS, VIKOR, COPRAS, and PROMETHEE II Methods. Symmetry 2020, 12, 1549. [Google Scholar] [CrossRef]
- Wang, S. The college physical education teaching evaluation based on the Fuzzy AHP-Entropy and the computer simulation. Int. J. Multimed. Ubiquitous Eng. 2014, 9, 45–56. [Google Scholar] [CrossRef]
- Odu, G. Weighting methods for multi-criteria decision making technique. J. Appl. Sci. Environ. Manag. 2019, 23, 1449–1457. [Google Scholar] [CrossRef]
- Dong, Y.; Liu, Y.; Yin, Z. A Comprehensive Combinatorial Weighting Method for Power Quality Evaluation Based on Maximization Deviation. In Proceedings of the 2018 2nd IEEE Conference on Energy Internet and Energy System Integration (EI2), Beijing, China, 20–22 October 2018; pp. 1–6. [Google Scholar]
- Zhou, Z.; Hu, C.P. Research on the risk identification of academic information system based on the comprehensive weighting method. Inf. Sci. 2017, 8, 159–163. [Google Scholar]
- Ocampo, L.; Ebisa, J.A.; Ombe, J.; Escoto, M.G. Sustainable ecotourism indicators with fuzzy Delphi method—A Philippine perspective. Ecol. Indic. 2018, 93, 874–888. [Google Scholar] [CrossRef]
- Taherdoost, H. Decision making using the analytic hierarchy process (AHP): A step by step approach. Int. J. Econ. Manag. Syst. 2017, 2. Available online: https://www.iaras.org/iaras/filedownloads/ijems/2017/007-0034(2017).pdf (accessed on 31 March 2021).
- Darko, A.P.; Liang, D. An extended COPRAS method for multiattribute group decision making based on dual hesitant fuzzy Maclaurin symmetric mean. Int. J. Intell. Syst. 2020, 35, 1021–1068. [Google Scholar] [CrossRef]
- Cahyapratama, A.; Sarno, R. Application of Analytic Hierarchy Process (AHP) and Simple Additive Weighting (SAW) methods in singer selection process. In Proceedings of the 2018 International Conference on Information and Communications Technology (ICOIACT), Yogyakarta, Indonesia, 6–7 March 2018; pp. 234–239. [Google Scholar]
- Firgiawan, W.; Zulkarnaim, N.; Cokrowibowo, S. A Comparative Study using SAW, TOPSIS, SAW-AHP, and TOPSIS-AHP for Tuition Fee (UKT). In Proceedings of the 3rd EPI International Conference on Science and Engineering 2019 (EICSE2019), South Sulawesi, Indonesia, 24–25 September 2019; Volume 875, p. 012088. [Google Scholar]
- Chabuk, A.J.; Al-Ansari, N.; Hussain, H.M.; Knutsson, S.; Pusch, R. GIS-based assessment of combined AHP and SAW methods for selecting suitable sites for landfill in Al-Musayiab Qadhaa, Babylon, Iraq. Environ. Earth Sci. 2017, 76, 209. [Google Scholar] [CrossRef]
- Whitaker, R. Criticisms of the Analytic Hierarchy Process: Why they often make no sense. Math. Comput. Model. 2007, 46, 948–961. [Google Scholar] [CrossRef]
- Xu, H.; Ma, C.; Lian, J.; Xu, K.; Chaima, E. Urban flooding risk assessment based on an integrated k-means cluster algorithm and improved entropy weight method in the region of Haikou, China. J. Hydrol. 2018, 563, 975–986. [Google Scholar] [CrossRef]
- Majidi, M.; Nojavan, S.; Esfetanaj, N.N.; Najafi-Ghalelou, A.; Zare, K. A multi-objective model for optimal operation of a battery/PV/fuel cell/grid hybrid energy system using weighted sum technique and fuzzy satisfying approach considering responsible load management. Sol. Energy 2017, 144, 79–89. [Google Scholar] [CrossRef]
- Wang, M.; Zhao, X.; Gong, Q.; Ji, Z. Measurement of Regional Green Economy Sustainable Development Ability Based on Entropy Weight-Topsis-Coupling Coordination Degree—A Case Study in Shandong Province, China. Sustainability 2019, 11, 280. [Google Scholar] [CrossRef]
- Wang, H.; Xu, C.; Xu, Z. An approach to evaluate the methods of determining experts’ objective weights based on evolutionary game theory. Knowl. Based Syst. 2019, 182, 104862. [Google Scholar] [CrossRef]
- Brundiers, K.; Barth, M.; Cebrián, G.; Cohen, M.; Diaz, L.; Doucette-Remington, S.; Dripps, W.; Habron, G.; Harré, N.; Jar-chow, M.; et al. Key competencies in sustainability in higher education—toward an agreed-upon reference framework. Sustain. Sci. 2020, 16, 13–29. [Google Scholar] [CrossRef]
- Aleixo, A.M.; Leal, S.; Azeiteiro, U.M. Conceptualization of sustainable higher education institutions, roles, barriers, and challenges for sustainability: An exploratory study in Portugal. J. Clean. Prod. 2018, 172, 1664–1673. [Google Scholar] [CrossRef]
- Gholami, H.; Bachok, M.F.; Saman, M.Z.M.; Streimikiene, D.; Sharif, S.; Zakuan, N. An ISM Approach for the Barrier Analysis in Implementing Green Campus Operations: Towards Higher Education Sustainability. Sustainability 2020, 12, 363. [Google Scholar] [CrossRef]
- Kapitulčinová, D.; Atkisson, A.; Perdue, J.; Will, M. Towards integrated sustainability in higher education—Mapping the use of the Accelerator toolset in all dimensions of university practice. J. Clean. Product. 2018, 172, 4367–4382. [Google Scholar] [CrossRef]
- Mian, S.H.; Salah, B.; Ameen, W.; Moiduddin, K.; Alkhalefah, H. Adapting Universities for Sustainability Education in Industry 4.0: Channel of Challenges and Opportunities. Sustainability 2020, 12, 6100. [Google Scholar] [CrossRef]
- Bieler, A.; McKenzie, M. Strategic Planning for Sustainability in Canadian Higher Education. Sustainability 2017, 9, 161. [Google Scholar] [CrossRef]
- Shuqin, C.; Minyan, L.; Hongwei, T.; Xiaoyu, L.; Jian, G. Assessing sustainability on Chinese university campuses: Development of a campus sustainability evaluation system and its application with a case study. J. Building Eng. 2019, 24, 100747. [Google Scholar] [CrossRef]
- Sánchez-Carracedo, F.; Ruiz-Morales, J.; Valderrama-Hernández, R.; Muñoz-Rodríguez, J.M.; Gomera, A. Analysis of the presence of sustainability in Higher Education Degrees of the Spanish university system. Stud. High. Educ. 2021, 46, 300–317. [Google Scholar] [CrossRef]
- Dabija, D.-C.; Postelnicu, C.; Dinu, V.; Mihăilă, A. Stakeholders’ perception of sustainability orientation within a major Romanian University. Int. J. Sustain. High. Educ. 2017, 18, 533–553. [Google Scholar] [CrossRef]
- Fonseca, P.; Moura, P.; Jorge, H.; De Almeida, A. Sustainability in university campus: Options for achieving nearly zero energy goals. Int. J. Sustain. High. Educ. 2018, 19, 790–816. [Google Scholar] [CrossRef]
- Sassen, R.; Azizi, L. Assessing sustainability reports of US universities. Int. J. Sustain. High. Educ. 2018, 19, 1158–1184. [Google Scholar] [CrossRef]
- Sidiropoulos, E. The personal context of student learning for sustainability: Results of a multi-university research study. J. Clean. Prod. 2018, 181, 537–554. [Google Scholar] [CrossRef]
- Tang, K.H.D. Correlation between sustainability education and engineering students’ attitudes towards sustainability. Int. J. Sustain. High. Educ. 2018, 19, 459–472. [Google Scholar] [CrossRef]
- Rios, M.M.M.; Herremans, I.M.; Wallace, J.E.; Althouse, N.; Lansdale, D.; Preusser, M. Strengthening sustainability leadership competencies through university internships. Int. J. Sustain. High. Educ. 2018, 19, 739–755. [Google Scholar] [CrossRef]
- Ávila, L.V.; Filho, W.L.; Brandli, L.; Macgregor, C.J.; Molthan-Hill, P.; Özuyar, P.G.; Moreira, R.M. Barriers to innovation and sustainability at universities around the world. J. Clean. Prod. 2017, 164, 1268–1278. [Google Scholar] [CrossRef]
- Burton, T.L.; Cherry, G.E. Samples and Sampling Methods. Soc. Res. Tech. Plan. 2018, 95–108. [Google Scholar] [CrossRef]
- Sharma, G. Pros and cons of different sampling techniques. Int. J. Appl. Res. 2017, 3, 749–752. [Google Scholar]
- Cullen, J.; Joyce, J.; Hassall, T.; Broadbent, M. Quality in higher education: From monitoring to management. Qual. Assur. Educ. 2003, 11, 5–14. [Google Scholar] [CrossRef]
- Razinkina, E.; Pankova, L.; Trostinskaya, I.; Pozdeeva, E.; Evseeva, L.; Tanova, A. Student satisfaction as an element of education quality monitoring in innovative higher education institution. E3S Web Conf. 2018, 33, 03043. [Google Scholar] [CrossRef]
- Stensaker, B.R. Trance, Transparency and Transformation: The impact of external quality monitoring on higher education. Qual. Higher Educ. 2003, 9, 151–159. [Google Scholar] [CrossRef]
- Saaty, T.L. How to make a decision: The analytic hierarchy process. Eur. J. Oper. Res. 1990, 48, 9–26. [Google Scholar] [CrossRef]
- Semanjski, I.; Gautama, S. A Collaborative Stakeholder Decision-Making Approach for Sustainable Urban Logistics. Sustainability 2019, 11, 234. [Google Scholar] [CrossRef]
- Barak, S.; Javanmard, S. Outsourcing modelling using a novel interval-valued fuzzy quantitative strategic planning matrix (QSPM) and multiple criteria decision-making (MCDMs). Int. J. Prod. Econ. 2020, 222, 107494. [Google Scholar] [CrossRef]
- Yuan, J.; Xie, H.; Yang, D.; XiaHou, X.; Skibniewski, M.J.; Huang, W. Strategy Formulation for the Sustainable Development of Smart Cities: A Case Study of Nanjing, China. Int. J. Strat. Prop. Manag. 2020, 24, 379–399. [Google Scholar] [CrossRef]
- Ren, S.; Zhu, Y.; Warner, M. Human resources, higher education reform and employment opportunities for university graduates in the People’s Republic of China. Int. J. Hum. Resour. Manag. 2011, 22, 3429–3446. [Google Scholar] [CrossRef]
- Johnson, M.A. Contemporary higher education reform in Ecuador: Implications for faculty recruitment, hiring, and retention. Educ. Policy Anal. Arch. 2017, 25, 68. [Google Scholar] [CrossRef][Green Version]
- Johnstone, D.B.; Arora, A.; Experton, W. The Financing and Management of Higher Education: A Status Report on World-Wide Reforms; World Bank, Human Development Network, Education: Washington, DC, USA, 1998; p. 56. [Google Scholar]
- Bhatti, U.; Huang, M.; Wu, D.; Zhang, Y.; Mehmood, A.; Han, H. Recommendation system using feature extraction and pattern recognition in clinical care systems. Enterp. Inf. Syst. 2019, 13, 329–351. [Google Scholar] [CrossRef]
- Wallmark, J. Inventions and patents at universities: The case of Chalmers University of Technology. Technovation 1997, 17, 127–139. [Google Scholar] [CrossRef]
- Ryan, C.; Frye, B.L. An Empirical Study of University Patent Activity. SSRN Electron. J. 2017. [Google Scholar] [CrossRef]
- Kumari, A.; Sharma, A.K. Infrastructure financing and development: A bibliometric review. Int. J. Crit. Infrastruct. Prot. 2017, 16, 49–65. [Google Scholar] [CrossRef]
- Harrison, N.; Luckett, K. Experts, knowledge and criticality in the age of ‘alternative facts’: Re-examining the contribution of higher education. Teach. High. Educ. 2019, 24, 259–271. [Google Scholar] [CrossRef]
- Dezhina, I.G.; Nafikova, T.N. Tuition Fees as a Source of Funding and a Policy Instrument: International Experience. Univ. Manag. Pr. Anal. 2019, 23, 22–30. [Google Scholar] [CrossRef]
- Jarvis, D.S.L.; Mok, K.H. The Political Economy of Higher Education Governance in Asia: Challenges, Trends and Trajectories. In Transformations in Higher Education Governance in Asia Higher Education in Asia: Quality, Excellence and Governance; Springer: Singapore, 2019; pp. 1–46. [Google Scholar] [CrossRef]
- Pelevin, S.; Taubaev, B.; Tileubergenov, Y.; Vasiliev, A. The participation of youth of western countries in political life of the society: The youth in the political life of the society. J. Advanced Res. L. Econ. 2018, 9, 761–762. [Google Scholar] [CrossRef]
- Adibi, P.; Rezaei, H.; Yousefi, A.; Larijani, B.; Dehnavieh, R.; Rezaei, N. Internationalization or globalization of higher education. J. Educ. Health Promot. 2018, 7, 8. [Google Scholar] [CrossRef]
- Alexander, B.; Ashford-Rowe, K.; Barajas-Murph, N.; Dobbin, G.; Knott, J.; McCormack, M.; Weber, N. Horizon Report 2019; Higher Education Edition: Singapore, 2019; pp. 3–41. [Google Scholar]
- Wang, C.; Yang, Z. Suitability evaluation for mountain-based adventure tourism: A case study of Xinjiang Tianshan, China. PLoS ONE 2021, 16, e0247035. [Google Scholar] [CrossRef]
- Liu, P.; Liu, W. Multiple-attribute group decision-making method of linguisticq-rung orthopair fuzzy power Muirhead mean operators based on entropy weight. Int. J. Intell. Syst. 2019, 34, 1755–1794. [Google Scholar] [CrossRef]
- Solangi, Y.A.; Tan, Q.; Mirjat, N.H.; Ali, S. Evaluating the strategies for sustainable energy planning in Pakistan: An integrated SWOT-AHP and Fuzzy-TOPSIS approach. J. Clean. Prod. 2019, 236, 117655. [Google Scholar] [CrossRef]
- Badran, A.; Baydoun, E.; Hillman, J.R. Introduction. In Major Challenges Facing Higher Education in the Arab World: Quality Assurance and Relevance; Springer: Berlin/Heidelberg, Germany, 2019; pp. 1–11. [Google Scholar] [CrossRef]
- Bohl, S.D.; Hughes, B.; Irfan, M.; Moyer, J.; Naryan, K. The Future of the Guatemalan Education System: A Macro Analysis of Education Quality and Quantity’s Impacts on Development; United States Agency for International Development: Washington, DC, USA, 2019; pp. 1–41. [Google Scholar]
- Safsouf, Y.; Mansouri, K.; Poirier, F. Smart learning environment, measure online student satisfaction: A case study in the context of higher education in Morocco. In Proceedings of the 2020 International Conference on Electrical and Information Technologies (ICEIT), Rabat, Morocco, 4–7 March 2020; pp. 1–5. [Google Scholar]
- Schwab, K.; Sala-i-Martín, X. The Global Competitiveness Report 2013–2014: Full Data Edition. World Economic Forum. 2016. Available online: https://www.weforum.org/reports/global-competitiveness-report-2013-2014 (accessed on 4 March 2021).
- Yang, L.; McCall, B. World education finance policies and higher education access: A statistical analysis of World Development Indicators for 86 countries. Int. J. Educ. Dev. 2014, 35, 25–36. [Google Scholar] [CrossRef]
- Altbach, P. Higher Education and the WTO: Globalization Run Amok. Int. High. Educ. 2015, 2. [Google Scholar] [CrossRef]
- Abouabdelkader, H.; Bouziane, A. The Teaching of EFL Writing in Morocco: Realities and Challenges. In Teaching EFL Writing in the 21st Century Arab World; Springer: Berlin/Heidelberg, Germany, 2016; pp. 35–68. [Google Scholar]
- Sałabun, W.; Urbaniak, K. A New Coefficient of Rankings Similarity in Decision-Making Problems. In Lecture Notes in Computer Science; Springer: Berlin/Heidelberg, Germany, 2020; pp. 632–645. [Google Scholar]








| Education Reform | Duration and Years | Key Focus in Reforms |
|---|---|---|
| The National Education and Training Charter [6] | 1999–2009 (10 years) |
|
| National Emergency Education Plan [6] | 2009–2012 (4) |
|
| Education Action Plan [7] | 2013–2016 (4) |
|
| Strategic Vision for the Moroccan School Reform [7] | 2015–2030 (15) |
|
| Importance | Explanation |
|---|---|
| 1 | Compared with the two elements, the importance is the same |
| 3 | Compared with the two elements, the former is slightly more important or advantageous than the latter |
| 5 | Compared with the two elements, the former is more important or advantageous than the latter |
| 7 | Compared with the two elements, the former is more important or advantageous than the latter |
| 9 | Compared with the two elements, the former is absolutely more important or advantageous than the latter |
| 2, 4, 6, 8 | Is the middle value between the above scales |
| N | 1 | 2 | 3 | 4 | 5 | 6 | 7 | 8 | 9 | 10 |
|---|---|---|---|---|---|---|---|---|---|---|
| RI | 0.00 | 0.00 | 0.58 | 0.90 | 1.12 | 1.24 | 1.32 | 1.41 | 1.45 | 1.49 |
| SWOT Groups | S | W | O | T | Importance Degrees |
|---|---|---|---|---|---|
| Strengths (S) | 1.000 | 3.000 | 1.000 | 3.000 | 0.367 |
| Weaknesses (W) | 0.333 | 1.000 | 0.250 | 2.000 | 0.146 |
| Opportunities (O) | 1.000 | 4.000 | 1.000 | 2.000 | 0.365 |
| Threats (T) | 0.333 | 0.500 | 0.500 | 1.000 | 0.123 |
| CR = 0.06 | |||||
| Strengths | S1 | S2 | S3 | S4 | S5 | Importance Degrees |
|---|---|---|---|---|---|---|
| S1 | 1.000 | 0.500 | 0.200 | 0.500 | 0.167 | 0.057 |
| S2 | 2.000 | 1.000 | 0.167 | 0.200 | 0.167 | 0.065 |
| S3 | 5.000 | 6.000 | 1.000 | 3.000 | 2.000 | 0.400 |
| S4 | 2.000 | 5.000 | 0.333 | 1.000 | 0.200 | 0.144 |
| S5 | 6.000 | 6.000 | 0.500 | 4.000 | 1.000 | 0.334 |
| CR = 0.08 | ||||||
| Weaknesses | W1 | W2 | W3 | W4 | W5 | S6 | S7 | Importance Degrees |
|---|---|---|---|---|---|---|---|---|
| W1 | 1.000 | 3.000 | 0.200 | 0.200 | 0.500 | 0.250 | 0.500 0 | 0.055 |
| W2 | 0.333 | 1.000 | 0.167 | 0.167 | 0.500 | 0.200 | 0.500 | 0.035 |
| W3 | 5.000 | 6.000 | 1.000 | 1.000 | 6.000 | 2.000 | 7.000 | 0.294 |
| W4 | 5.000 | 6.000 | 1.000 | 1.000 | 6.000 | 2.000 | 7.000 | 0.294 |
| W5 | 2.000 | 2.000 | 0.167 | 0.167 | 1.000 | 0.200 | 0.500 | 0.056 |
| W6 | 4.000 | 5.000 | 0.500 | 0.500 | 5.000 | 1.000 | 7.000 | 0.204 |
| W7 | 2.000 | 2.000 | 0.143 | 0.143 | 2.000 | 0.143 | 1.000 | 0.062 |
| CR = 0.06 | ||||||||
| Opportunities | O1 | O2 | O3 | Importance Degrees |
|---|---|---|---|---|
| O1 | 1.000 | 2.000 | 3.000 | 0.539 |
| O2 | 0.500 | 1.000 | 2.000 | 0.297 |
| O3 | 0.333 | 0.500 | 1.000 | 0.164 |
| CR = 0.08 | ||||
| Threats | T1 | T2 | T3 | T4 | T5 | T6 | T7 | Importance Degrees |
|---|---|---|---|---|---|---|---|---|
| T1 | 1.000 | 0.333 | 2.000 | 1.000 | 0.333 | 0.500 | 0.500 | 0.0946 |
| T2 | 3.000 | 1.000 | 1.000 | 2.000 | 4.000 | 3.000 | 1.000 | 0.2389 |
| T3 | 0.500 | 1.000 | 1.000 | 1.000 | 0.500 | 1.000 | 0.333 | 0.1006 |
| T4 | 1.000 | 0.500 | 1.000 | 1.000 | 3.000 | 1.000 | 0.500 | 0.1240 |
| T5 | 3.000 | 0.250 | 2.000 | 0.333 | 1.000 | 0.250 | 0.250 | 0.0980 |
| T6 | 2.000 | 0.333 | 1.000 | 1.000 | 2.000 | 1.000 | 0.333 | 0.1128 |
| T7 | 2.000 | 1.000 | 3.000 | 2.000 | 2.000 | 3.000 | 1.000 | 0.2311 |
| CR = 0.08 | ||||||||
| SWOT Group | Group Priority | SWOT Factors | Factor Priority within the Group | Overall Priority of Factor |
|---|---|---|---|---|
| Strengths | 0.367 | S1 | 0.057 | 0.021 |
| S2 | 0.065 | 0.024 | ||
| S3 | 0.400 | 0.147 | ||
| S4 | 0.144 | 0.053 | ||
| S5 | 0.334 | 0.122 | ||
| Weaknesses | 0.146 | W1 | 0.055 | 0.008 |
| W2 | 0.035 | 0.005 | ||
| W3 | 0.294 | 0.043 | ||
| W4 | 0.294 | 0.043 | ||
| W5 | 0.056 | 0.008 | ||
| W6 | 0.204 | 0.030 | ||
| W7 | 0.062 | 0.009 | ||
| Opportunities | 0.365 | O1 | 0.539 | 0.197 |
| O2 | 0.297 | 0.108 | ||
| O3 | 0.164 | 0.060 | ||
| Threats | 0.123 | T1 | 0.095 | 0.012 |
| T2 | 0.239 | 0.029 | ||
| T3 | 0.101 | 0.012 | ||
| T4 | 0.124 | 0.015 | ||
| T5 | 0.098 | 0.012 | ||
| T6 | 0.113 | 0.014 | ||
| T7 | 0.231 | 0.028 |
| SWOT Group | SWOT Factors | Overall Priority of Factor (AHP) | Overall Priority of Factor (Entropy) | Coupled Weights (Rank) |
|---|---|---|---|---|
| Strengths | S1 | 0.021 | 0.0147 | 0.018 (13) |
| S2 | 0.024 | 0.0168 | 0.02 (12) | |
| S3 | 0.147 | 0.1029 | 0.123 (2) | |
| S4 | 0.053 | 0.0371 | 0.044 (6) | |
| S5 | 0.122 | 0.0854 | 0.102 (3) | |
| Weaknesses | W1 | 0.008 | 0.0056 | 0.007 (20) |
| W2 | 0.005 | 0.0035 | 0.004 (22) | |
| W3 | 0.043 | 0.0301 | 0.036 (7) | |
| W4 | 0.042 | 0.0294 | 0.035 (8) | |
| W5 | 0.008 | 0.0056 | 0.007 (20) | |
| W6 | 0.030 | 0.021 | 0.025 (9) | |
| W7 | 0.009 | 0.0063 | 0.008 (19) | |
| Opportunities | O1 | 0.197 | 0.1379 | 0.165 (1) |
| O2 | 0.108 | 0.0756 | 0.09 (4) | |
| O3 | 0.060 | 0.042 | 0.05 (5) | |
| Threats | T1 | 0.012 | 0.0084 | 0.01 (16) |
| T2 | 0.029 | 0.0203 | 0.024 (10) | |
| T3 | 0.012 | 0.0084 | 0.01 (16) | |
| T4 | 0.015 | 0.0105 | 0.013 (14) | |
| T5 | 0.012 | 0.0084 | 0.01 (16) | |
| T6 | 0.014 | 0.0098 | 0.012 (15) | |
| T7 | 0.028 | 0.0196 | 0.023 (11) |
Publisher’s Note: MDPI stays neutral with regard to jurisdictional claims in published maps and institutional affiliations. |
© 2021 by the authors. Licensee MDPI, Basel, Switzerland. This article is an open access article distributed under the terms and conditions of the Creative Commons Attribution (CC BY) license (https://creativecommons.org/licenses/by/4.0/).
Share and Cite
Fahim, A.; Tan, Q.; Naz, B.; Ain, Q.u.; Bazai, S.U. Sustainable Higher Education Reform Quality Assessment Using SWOT Analysis with Integration of AHP and Entropy Models: A Case Study of Morocco. Sustainability 2021, 13, 4312. https://doi.org/10.3390/su13084312
Fahim A, Tan Q, Naz B, Ain Qu, Bazai SU. Sustainable Higher Education Reform Quality Assessment Using SWOT Analysis with Integration of AHP and Entropy Models: A Case Study of Morocco. Sustainability. 2021; 13(8):4312. https://doi.org/10.3390/su13084312
Chicago/Turabian StyleFahim, Asma, Qingmei Tan, Bushra Naz, Qurat ul Ain, and Sibghat Ullah Bazai. 2021. "Sustainable Higher Education Reform Quality Assessment Using SWOT Analysis with Integration of AHP and Entropy Models: A Case Study of Morocco" Sustainability 13, no. 8: 4312. https://doi.org/10.3390/su13084312
APA StyleFahim, A., Tan, Q., Naz, B., Ain, Q. u., & Bazai, S. U. (2021). Sustainable Higher Education Reform Quality Assessment Using SWOT Analysis with Integration of AHP and Entropy Models: A Case Study of Morocco. Sustainability, 13(8), 4312. https://doi.org/10.3390/su13084312

