Abstract
Airports are rapidly deploying self-service technologies (SSTs) as a strategy to improve passenger experience by eliminating operational inefficiencies. This places some responsibility on the passengers to shape their experience. As service coproducers, passengers’ self-concepts and attributional tendencies are deemed instrumental in their consumption processes. Accordingly, drawing on the tenets of attribution theory, this study explores the interaction effects of passenger self-concept (am I competent at this?) and causal inference (who is responsible for SSTs’ performance?) on SST performance and satisfaction with airport SST link. Additionally, the probable spillover effect of passenger satisfaction with SST performance on satisfaction with airport and on electronic word-of-mouth (eWOM) is examined. The sample for the study consisted of 547 passengers departing from an airport in Shanghai, China. Structural equation modeling was utilized to test the study’s theoretical model. The findings indicate that airport SSTs’ performance influences passenger satisfaction with airport SSTs. The multiplicative effect of passenger self-concept (am I competent at this?) in the moderating role of passenger causal inference (who is responsible for SSTs’ performance?) in SST performance and satisfaction with SST link is demonstrated. Furthermore, the spillover effect of satisfaction with SST performance on satisfaction with airport and on electronic word-of-mouth (eWOM) is illustrated. Given the current need for contactlessness, the findings proffer critical managerial and research insights.
1. Introduction
Airports need to get smarter and not just bigger in order to meet the operational and capacity challenges of tomorrow.[1]
Contemporary air travelers are more demanding of airports they patronize [2]. This has made it difficult for airports to satisfy passengers. Dissatisfied passengers have produced reviews that characterize airport staff as “cold and robotic”, exhibiting “unique unprofessionalism” or an airport being flagged as “lousy” or “a mismanaged, chaotic mess” that travelers should avoid [3]. With a steady rise in technology, a plethora of self-service opportunities are embedded in the consumption experience of the 21st-century consumer. The unique power of self-service is likely a solution to some of the myriad number of inefficiencies that plaque airports’ operations today. These opportunities are made possible by self-service technologies (SSTs) defined by Meuter, Ostrom, Roundtree, and Bitner (2000, p. 50) [4] as “technological interfaces that enable customers to produce a service independent of direct service employee involvement”. In a time where social distancing is so needed at airports [5], effective management of airport SSTs can boost travelers’ confidence, thereby helping to resuscitate air transport demand and airport charges from their current collapse [6].
SSTs coproduce value for entities in the service ecosystem. They benefit users in various ways: they bestow affective values on customers such as the feeling of control and empowerment; whilst on the utilitarian front, SSTs create convenience via access and reduction of queues [4,7]. The improved operational efficiency, ultimately, is for firms’ benefits. The post-usage processes that evolve from memorable customer experience are primal to firms’ bottom-line. Nonetheless, empirical works on SST acceptance predominate literature, with limited studies on post-usage outcomes [8,9,10]. Information system’s (IS) theories aiming primarily at IS adoption has been suggested as the potential cause of the skew in the literature [10,11]. This study attempts to fill this gap in the literature by adopting an attributional view to satisfaction formation taking into account consumer self-concept. This is because consumer self-concept and attributional inclinations come up as critical elements to pre-purchase and post-consumption processes [12,13].
Satisfaction, defined as “a post-choice evaluative judgment concerning a specific purchase selection” ([14] p. 497), for example, has been recognized as a key determiner of IS success. It is identified as a driver of IS continuance usage intentions and behaviors [15,16,17], as well as firms’ image [18,19], and overall favorable behavioral tendencies [20,21]. That notwithstanding, mechanisms that translate IS performance into customer satisfaction and the possible spillover effects on firms have not been fully explored [22]. This study deploys causal attribution (defined as “whether causal beliefs reside within (internal to) or outside (external to) the person” ([23] p. 604)), which is underutilized in consumer research, to explicate satisfaction formation processes taking into account the unique contexts of SSTs and airport terminals. Through a multidimensional approach, scholars have treated how each attributional component (locus, stability, and controllability) contributes to satisfaction formation. In addition, a lot has been learned over the years regarding how attributional types interact to induce satisfaction [24,25]. Nevertheless, it is unclear how causal attribution interacts with consumption-relevant antecedents of satisfaction at the consumer level such as consumer self-concept, defined as “the more specific attributes or traits a person assigns to himself or herself, such as rich, handsome, caring, competitive (or alternatively, accommodative) ([26] p. 99))” and system performance. This study contributes to existing SST, attribution, and satisfaction literature by examining how passenger self-concept (i.e., disposition) and causal beliefs interact to influence the relation between SST performance and satisfaction with SST.
To address the critical question of how dispositional and causal beliefs interact to affect satisfaction, perceived self-efficacy (defined as “beliefs in one’s capabilities to organize and execute the courses of action required to produce given attainments” ([27] p. 3)) is employed. Perceived self-efficacy (a consumer self-concept or dispositional quality) features prominently in IS literature, anteceding both adoption and post-adoption processes such as satisfaction and (dis)continuance usage intentions [9]. Generally, self-efficacy has been utilized to explicate causal ascriptions [28]. Bandura (1977) [29] beholds that attribution is a necessary presence for individuals to fully experience an affective utility of self-efficacy and the consequent behaviors thereof. Therefore, this study contends that passenger causal (who is responsible?) and dispositional (how competent am I at this?) beliefs act in the service of each other to explain satisfaction. Spillover effects of SSTs have been suggested; however, these effects have not been empirically tested. Anaya and Lehto (2020) [22] recommend empirical testing of SSTs’ externalities such as satisfaction with the SST provider. In this study, we project that passenger satisfaction with airport SST performance will have a spillover effect on passenger overall satisfaction with airport and also on their electronic word-of-mouth (eWOM) (thus, passengers’ negative or positive communication about an airport online). The remainder of the paper is structured as follows: Section 2 presents relevant literature on the constructs and forms hypotheses; Section 3 outlines the methods for testing the formulated hypotheses; Section 4 reports the results; and Section 5 discusses the results, brings to bear the theoretical and practical implications, delimits the study’s limitations and charts directions for future studies.
2. Theoretical Premise and Model Building
2.1. Attribution Theory
Extant studies demonstrate the relevance of attribution theory in satisfaction judgements. The overarching thesis of this theory is that causal inferences for a given outcome have implications for consumer emotions, attitudes, and behaviors. Originally, the theory suggests that a success or a failure outcome from an encounter prompts causality deduction along three main dimensions: locus “who is responsible?”; controllability “was the event controllable by someone?”; and stability “will it happen again in the same way?” [30]. After years of considerable research examining the utility of these three dimensions in consumer responses, Weiner (2000) [31] observes that responsibility (thus, collapsing locus and controllability) and stability form the core of the theory. Tsiros et al. (2004) [24] support this conclusion with the argument that the ascription of responsibility entails identifying who caused the outcome (locus) and how much control (controllability) the causal agent wields in generating or averting the outcome, at least from a consumer’s viewpoint. In essence, to cause is to control. Responsibility, therefore, is a composite of locus of causality and controllability. This study focuses on passenger attribution of responsibility for airport SST performance. The wisdom of SSTs is for customers to create value independent of an employee. Value cocreation embedded in SSTs has transformed the role of customers to be not just consumers or users but also coproducers–quasi-employees. As a result, service delivery becomes a shared responsibility. Performance of tasks necessary for value attainment is causal, and this affords customers some control over their experience. Therefore, SST providers must ensure that the devices are functional and easy to operate. In this respect, the attribution of responsibility for air travelers’ SST performance determines the extent of their satisfaction with the performance. Overall, customers tend to self-attribute success outcomes [24,32]. Satisfaction is, thus, suggested to characterize internal attribution, whilst external attribution represents appreciation [33]. In addition, it could be asserted that travelers’ responsibility ascriptions are influenced, to a large extent, by their dispositional beliefs (perceived self-efficacy in this case). Lastly, the spillover effects of satisfaction with SST on satisfaction with airport and eWOM are assessed.
2.2. SSTS and Airport SSTs
Information technology (IT) has created a borderless economy with unprecedented access to value in various forms: low cost, experience, and/or innovation. Customers’ needs are therefore increasingly refined, and with a rising number of firms attending to these needs, competition is more intense than ever. Airport business is not spared from the rising competition across industries. Airports, cognizant of this, are fast becoming firms and destinations in their own rights [34,35]. Firms need to eliminate operational inefficiencies to succeed. These include beating the soaring labor costs, the arduous work of staffing and the high turnover: hence, SSTs. SSTs shape product design and delivery. They can be devices for customer service (e.g., airport check-in), transaction services (e.g., flight reservation), and self-help service (airport information and/or navigation apps, SMART concierge systems) [9]. For example, internet banking and ATMs permit customers to self-serve (non-)financial services of banks, supermarket self-checkouts allow shoppers to perform transactional service independent of employees, and airline or airport apps permit real-time flight status update. These facilitate standardization and customization [21], expand customer choices and interaction with firms, and hold greater prospects of new market penetration [36,37]. The power of SSTs, largely, is unlimited customer access to value via digitization (thus, putting everything online such as e-booking, e-ticketing, and online check-in, or mounting services on a digital device interfaces that customers can interact with independent of service employees) and the consequent disintermediation (thus, removal of intermediators allowing for direct contact with, or purchase from, the source) and deterritorialization (thus, being accessible from anywhere anytime including from the comfort of customers’ sofa with as little as a smart phone in hand).
In air travel, SSTs have become an indispensable component of travelers’ journeys from information search to ticketing to check-in. Airport SSTs have been inspired by the benefits of their application outside of air travel such as banks, hotels, and retail shops, and also by other air travel actors including airlines. Airport SSTs are mounted as kiosks. Abdelaziz et al. (2010) [7] organized these kiosks into four main classes: information kiosk (provides information on goods, or services); ticketing kiosk (enables ticket purchase, baggage drops, and monitoring of flight status); retail kiosk (allows the purchase of goods and services before or after a flight); and common-use self-service technology (CUSS) kiosk (reduces congestion and eliminates long queues at check-in counters). This classification is much needed as prior studies focused on one of these kiosks, and has been generally agreed upon by airport SSTs’ researchers. Nevertheless, though retail kiosks at airports offer self-service opportunities for departing, arriving, or transferring passengers to purchase products, they do not optimize any core activity or process of airports or airlines. A close analysis of Bogicevic, Bujisic, Bilgihan, Yang, and Cobanoglu’s (2017) [38] taxonomy of airport technologies hints at this. The authors saw airport SSTs as comprising of check-in, information, and self-baggage kiosks. This study adheres to and uses this classification. Overall, airlines and airports serve better with airport SSTs at a reduced cost and time [7,39]. For instance, Bogicevic et al. (2017) [38] indicate that airports save $3.52 per passenger with self-service check-in; whilst, Abdelaziz et al. (2010) [7] observe zero (0) queuing time. This is highly insightful as perceptions of long wait times harm passenger experience [40]. Understanding passenger satisfaction with SSTs is therefore important to airports’ market competitiveness.
2.3. Model Building
2.3.1. Interrelations among SST Performance, SST Satisfaction, Airport Satisfaction and eWOM Intentions
Customer satisfaction is a key indicator of firms knowing customer needs and meeting them. It constitutes the hinge that links pre-purchase processes to post-usage responses [41,42,43]. The rapid shift from “high-touch and low-tech” employee-based service delivery to “low-touch and high-tech” customer-based service design necessitates extensive research into SST performance and satisfaction [44]. Accordingly, SST performance has been correlated with satisfaction with SST across SST archetypes [45] and industries [37]. The increasing implementation of SSTs in air transport is found to be beneficial to aviation actors. Airport SSTs serve travelers better [46] and boost airports and airlines’ operational efficiency, improving competitiveness [7,39,47]. Nonetheless, prior studies on airport SSTs have not established the direct influence of airport SSTs performance on traveler satisfaction with SSTs. For verification, this study assesses the direct relations between airport SSTs performance and customer satisfaction with SSTs revealed in other service settings [48]. Accordingly, the hypothesis below states that:
Hypotheses 1 (H1).
SSTs performance has a positive direct effect on passenger satisfaction with SSTs.
A firm’s innovative drives to optimize service processes can be a tipping point for how its customers view the firm as a composite whole. The extrinsic and intrinsic benefits of SSTs’ use are likely to be associated with a firm’s deliberate efforts to create value. Studies reveal that SSTs’ use creates customer value such as convenience, control, speed, and/or autonomy which inform user satisfaction [4,9,21]. Research demonstrates that high SST performance at retail settings such as supermarket and store self-checkout counters favorably induce overall shopper satisfaction with the supermarket and store respectively [9,49]. At an airport context, Bogicevic et al. (2017) [38] discovered that airport SSTs determine traveler satisfaction with an airport via confidence benefits. Confidence benefits are summarily described as reduced anxiety due to perceived low risk because of faith in the service provider. It is arguable that these confidence benefits, premised on faith in SSTs and their providers, are possible because of the characteristic features of SSTs such as usefulness, reliability, ease of use, control, and speed. This suggests that customer satisfaction with SSTs links SST evaluation and satisfaction with the service provider. Nonetheless, studies that explicate this link are few and far between. Therefore, this study sets out to test this relation at the airport setting—a non-traditional service setting. Accordingly, the following hypothesis is examined:
Hypotheses 2 (H2).
Passenger satisfaction with SST mediates the link between SST performance and passenger satisfaction with airport.
The rise of internet technological systems such as social and professional media (Facebook, WeChat, LinkedIn, and Weibo), service providers’ websites and online communities has shifted attention to the utility of consumer-generated content [50]. Participation and utilization of peer-to-peer evaluations such as online review comments and ratings are now commonplace in customer consumption journey. For service providers, such evaluations offer easy and cheap access to customer needs. For customers, these reviews create information symmetry hitherto unattainable and are instrumental in the consumer decision-making process and post-purchase and/or usage responses [51]. Importantly, these reviews are perceived as unobtrusive, more trustworthy, and therefore more useful than marketer-generated content, particularly, concerning experiential products in hospitality, travel, and tourism (HTT) [51]. Evidence from SST literature illustrates the mediating role of customer satisfaction with SST on the link between SST evaluation and behavioral intentions and actual behaviors [9,48]. For instance, Wang et al. (2013) [9], through longitudinal design with samples from seven stores in an Australian city, discovered that satisfaction with SST served as a bridge between SST performance and reuse intentions’ relation, which over time becomes habitual. Robertson et al. (2016) [48] achieved similar results comparing interactive voice response (IVR) and online SSTs among members of the Australian Football League (AFL). More recently, Ahn and Seo (2018) [52], investigating diners’ responses to interactive restaurant SST in the U.S, showed that the utilitarian aspects such as functionality and customizability of SST induce augmented value perception which produces a positive emotional response, resulting in approach behavior. The functional utility of SSTs have been revealed at the airport environment [21].
However, no research exists on how satisfaction with SST connects SST performance to customer eWOM intentions. With the increasing importance of eWOM in consumers’ consumption processes [50], it is important to empirically test this relation. Satisfied customers are said to approach but not avoid the firm that leaves them feeling good. One of the approach behaviors is positive communication about the firm. It could therefore be argued that in an era of netizens (thus, routine users of the internet), travelers are likely to communicate about the airport that leaves them feeling good. Therefore, this study seeks to explore how airport SSTs influence passenger eWOM via satisfaction with SST. Thus, the hypothesis below is put forward:
Hypotheses 3 (H3).
Passenger satisfaction with SST mediates the link between SST performance and eWOM intentions.
2.3.2. The Interaction Effects of Passenger Perceived Self-Efficacy and Responsibility Attribution on the Direct Effect of SST Performance on Satisfaction with SST
Customer participation in the production process can improve or impair service delivery. Among the factors that ensure the success of customers’ dual role as a customer and a quasi-employee include ability and effort [53]. The delivery of self-service products independent of an employee requires customers to possess the requisite skills set (ability) and put in the effort to operate SSTs. Customer resources (i.e., ability levels and efforts) demanded by task performance generate a sense of shared responsibility for production outcome [53]. However, ability (not effort) is deemed as stable internal attribution [54]; therefore, this study focuses on ability. The study proposes technology self-efficacy as passenger self-concept (a stable dispositional quality/ attribute) that estimates an individual’s ability or capability in technology use. Generally, self-efficacy, as suggested by the sociocognitive theory of human adaptation [29], facilitates individual adaptation to their environment [55]. The author indicates further that the emotional benefits of such an adaptation may be dependent on causal attribution that establishes personal responsibility for the adaptation results. It is unsurprising therefore that individuals with high self-efficacy attribute positive outcomes to themselves to maximize their emotional benefits and negative outcomes to others to minimize emotional distress. Evidence that demonstrates this behavioral pattern has been witnessed in various human endeavors, including education [28]. Accordingly, Tsiros et al. (2004) [24] observe, internal attribution of responsibility is expected to have a greater influence on passenger satisfaction when airport SST performance is high.
Moreover, it could be put forward that passenger adaptation resource (self-efficacy) has a multiplicative effect on the SST performance–satisfaction with SST relation. In that, passengers who possess strong self-efficacy (more of the adaptation resources) are more likely to believe that high SST performance outcome is a product of their technology abilities (dispositional resource). Therefore, with a strong perceived technology self-efficacy, the interactive effects of SST performance outcome and internal responsibility attribution on satisfaction with SST should be greater than when the passenger possesses weak self-efficacy beliefs. The rationale for the multiplicative influence is that the strong self-efficacy belief explicates the reason for the causal beliefs (i.e., responsibility ascription) that the passenger holds. Accordingly, the passenger is likely to be more satisfied with SSTs performance because of the strong emotional component (pride) that flows from the sense that the outcome was achieved because of his abilities [56] (please see Figure 1. for the graphical representation of the research model). In this respect, the hypothesis below is assessed:
Hypotheses 4 (H4).
Passenger self-efficacy moderates the effects of responsibility attribution on SST performance-satisfaction with STT relation. Thus, the interactive effect of responsibility attribution is greater when the passenger self-efficacy belief is strong but lesser when self-efficacy belief is weak.
Figure 1.
The theoretical model.
3. Methods
3.1. Context and Data Collection
Data collection took place at Shanghai Hongqiao International Airport (SHA). SHA traces its origin to 1907 and serves Shanghai municipality in the People’s Republic of China (PRC). Though the older of the two main international airports serving Shanghai municipality, SHA has predominantly been aligned to serve the needs of domestic and regional routes since the inception of operation of its newer, bigger, and more modern competitor, Shanghai Pudong International Airport (PVG), in 1999. SHA is a critical component of the Shanghai Hongqiao transportation hub. This hub consists of the airport, railway station (Shanghai Hongqiao railway station, the largest in Asia with a total area of 1.3 million square meters), two metro lines, several public bus lines, taxi, and rental services [57]. SHA, unlike its rival, is conveniently located—it is closer to the city center (about 13 miles) and boasts of greater ground access transportation options—and therefore enjoys hyperconnectivity to other sociocultural and economic centers of the PRC. SHA serves as a vital link in the “Northeast Asian Golden Aviation Circle” connecting business and leisure travelers in Shanghai, Seoul, and Tokyo [58]. In 2018, SHA processed over 44.6 million travelers for both domestic and international travels. SHA’s relatively smaller size makes it an ideal idea testbed. With the drive for intelligent ports in full swing in China and the world over [59,60], all-round self-service procedure from check-in to boarding has been rolled out at SHA [61]. This makes SHA the first comprehensive self-service airport in China processing mainly local passengers.
The survey respondents for the study were local Chinese travelers departing from SHA. The operationalized measures for the study constructs were organized as an online questionnaire using the Kwiksurveys platform, a medium for creating surveys for personal and/or professional purposes (for more details please consult this link https://kwiksurveys.com/ accessed on 13 December 2018). A quick response code (QR Code) and a hyperlink to the online questionnaire were then generated. Passengers who self-checked-in at the departure terminal of SHA were approached by trained research assistants for recruitment to participate in the survey. The sampling technique employed for participant recruitment was convenience. This technique was necessary to ensure that participants’ activities were not interrupted. Passengers who accepted to participate in the study were informed of the study’s aim, funding, and supervisory bodies. In line with standard survey research practice, the Belmont Report (1978) and the Helsinki Declaration, oral consent was solicited from the participants [62]. Based on a participant’s mode of preference, the online questionnaire was either sent to the participant’s WeChat (Chinese version of Facebook) or email. In addition, some opted to take pictures of the QR Code. Respondents were instructed to take the survey after they had completed all the necessary self-service procedures from check-in to boarding. The research assistants advised the respondents to take the survey preferably when at home, rested, and refreshed. Data were collected in January 2019. The final sample employed to test the hypotheses of this research consisted of 547 passengers. In this COVID-19 pandemic, the current data is even more relevant in respect of the evidence it produces.
3.2. Survey Instruments
This study modeled the interrelationships among six (6) constructs: airport SST, perceived technology self-efficacy, responsibility attribution, satisfaction with SST, satisfaction with an airport, and eWOM intention. The measurement scales adopted, or adapted where applicable in this study, have recorded strong validity and reliability in previous studies. These scales consisted of items reflective of their latent constructs. SSTs were measured with five items (example item: “The self-check-in kiosks were appropriately designed”) based on Bogicevic et al.’s (2017) [38] measurement instrument for airport technologies. Participants’ perceived self-efficacy (example item: “I can perform my information, check-in, security checks, baggage drop, and boarding needs if there is no one around to help me”) and satisfaction with airport (example item: “I am satisfied with my decision to use this airport”) were both measured with four items adopted from Susanto, Chang and Ha (2016) [63] and Oliver (1980) [64], respectively. Participants responded to the items of the above three constructs on 7-point Likert-style scales (1 = strongly disagree to 7 = strongly agree). Passengers’ eWOM intention was measured with three items (example item: “Rate this airport positively in an online review) adopted from Zeithaml, Berry, and Parasuraman’s (1996) [65] behavioral intentions battery, using 7-point likeliness scaling (1 = not at all likely to 7 = extremely likely). Three (3) items each for responsibility attribution (example item: “Overall, the SSTs performance was …”) and satisfaction with SST (example item: “My experience with the SSTs was enjoyable”) were adopted from Grégoire and Fisher (2008) [66] and Ranjan and Read’s (2016) [67] cocreation satisfaction scale, both measured with a 7-point scaling. Further, respondents’ socio-demographics including gender (measured with 1 = male and 2 = female), age (in years), education (1 = junior high school; 2 = high/technical school; 3 = college/undergraduate/diploma; and 4 = masters or above), travel purpose (1 = business; 2 = education; 3 = leisure; and 4 = visit friends/ family) [68], and travel frequency (in a year) were captured and controlled for (see Table 1 below). This study employed different rating approaches in order to lessen the effects of items’ characteristics [69].
Table 1.
Sample demographics (N = 547).
Given that the context of the scales’ origin is different from that of the study, all scales were translated from English to Chinese. The forward-and-back translation approach was employed [70]. A blind translation by a professional Chinese bilingual was first performed, and then the Chinese version was back-translated to English by another with equivalent qualification. The two blind translators then discussed the original, and the forward- and back-translated versions for possible modifications. To ensure rigorous translation, a five-member expert committee from the supervisory institution examined the scales to ensure, among others, content, semantic, and conceptual equivalences per the guidelines of Squires et al. (2013) [71].
3.3. Analytic Approach
Consistent with Anderson and Gerbing (1988) [72], a two-step strategy was used. First, the measurements’ psychometric characteristics were examined with confirmatory factor analysis (CFA), using IBM SPSS AMOS, version 25 [73]. Furthermore, constructs’ convergent and discriminant validity, as well as the composite and items’ internal reliabilities were assessed [74,75]. Second, the study’s hypotheses were tested through path analysis, using structural equation modeling (SEM). A biased-corrected bootstrapped method with 95% confidence interval (CI) and bootstrapped sample of 5000 were adopted to test the hypothesized indirect effects. The confounding effects of sociodemographics and passenger type were controlled as they are evidenced to relate to the outcome and mediator variables [68,76,77].
4. Results
4.1. Measurement Model
Items’ descriptive statistics were examined as suggested by Curran, West, and Finch (1996) [78] and Allison (2003) [79]. Because the data were self-reported, issues with common method bias were addressed with Harman’s one-factor solution and one-factor confirmatory factor analysis [69]. The single-factor solution did not explain the majority of the covariance (13.10%), which was less than 50%, as recommended by Tehseen, Ramayah, and Sajilan (2017) [80]. Furthermore, the one-factor CFA did not fit the data (χ2/df =15.57, SRMR = 0.101, CFI = 0.52, TLI = 0.41, RMSEA = 0.20), indicating that CMB was not a serious concern in the data.
Items’ descriptive statistics (skewness and kurtosis values) met the recommended threshold (≤±2.00) [81]. Following Jackson, Gillaspy, and Purc-Stephenson (2009) [82], the full-information maximum likelihood estimators (FIML), which is robust to mild violations of normality, was utilized to specify the measurement model. The initial (null) model recorded poor-fit indices. The error terms of all items for the various constructs were covaried. The measurement model fit indices for the adjusted model were acceptable after item-level modification (see Table 2). The initial and adjusted models were significantly different with the adjusted model fitting the data better than the initial model. ML factor loadings were all significant (mostly greater than 0.05; see Table 3).
Table 2.
Fit of the original and adjusted measurement model.
Table 3.
Items’ sources, descriptive statistics, and CFA factor loadings (N = 547).
Constructs’ discriminant validity was achieved with average variance explained (AVE) values greater than MSV values, and the square root of AVEs greater than interconstruct correlation coefficients [74,75]. AVE estimates were checked and compared to a minimum threshold of 0.50. All constructs had AVE values greater than the minimum threshold (0.50), supporting convergent validity. Again, constructs’ composite reliabilities (CR) and items’ internal reliabilities (measured with Cronbach alpha (a)) were examined as suggested by Hair et al. (2014) [74]. Constructs’ CR and items’ a met the recommended threshold (0.70). Inter-construct correlation coefficients revealed that the variables shared strong positive correlations (see Table 4).
Table 4.
Descriptive statistics, validity, and reliability and inter-construct correlation.
4.2. Testing of Hypotheses
4.2.1. The Effect of SST Performance on Passenger Satisfaction with SST
The latent path model for the SST performance and passenger satisfaction with SST relation fitted the data (χ2[3] = 4.65, p = 0.19, χ2-to-df index of 1.55, SRMR = 0.01, CFI = 1.00, TLI = 0.98, RMSEA = 0.02). A positive and statistically significant association was found between SST performance and passenger satisfaction with SST (β = 0.62, SE = 0.05, CI = 0.57, 0.66, p < 0.001), after controlling for the confounding effects of passenger characteristics (i.e., age, education, gender, trip purpose, and travel frequency).
4.2.2. The Mediating Role of Passenger Satisfaction with SST on the Influence of SST Performance on Passenger Satisfaction with Airport, and on Passenger eWOM
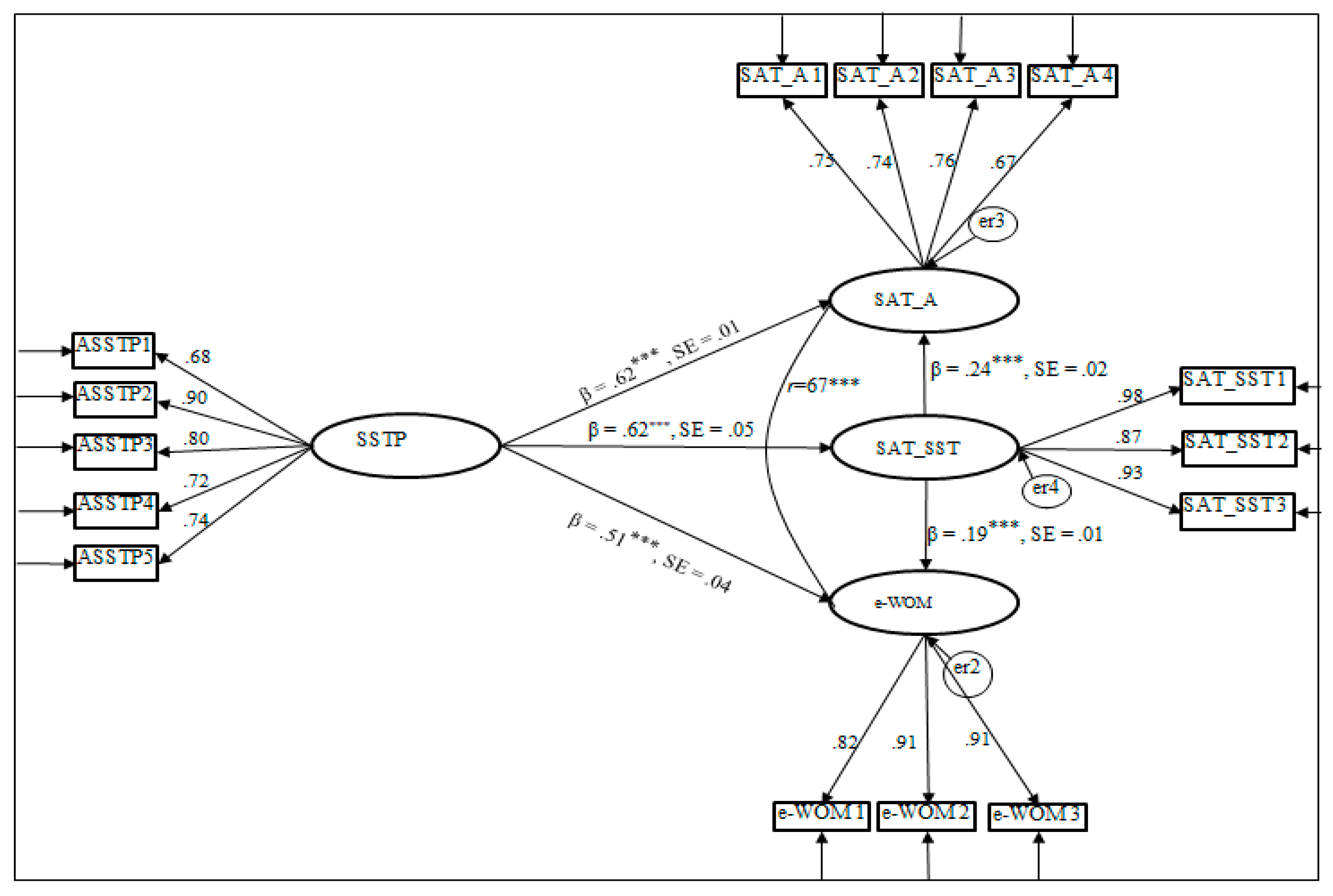
The mediation model had acceptable fit indices (χ2[3] = 14.22, p = 0.01, χ2-to-df index of 3.56, SRMR = 0.03, CFI = 1.00, TLI = 0.97, RMSEA = 0.05). The indirect effect of SST performance on passenger satisfaction with airport via passenger satisfaction with SST (β = 0.15, SE = 0.04, CI = 0.13, 0.16, p < 0.001) and SST performance on eWoM intention via Passenger satisfaction with SST (β = 0.12, SE = 0.03, CI = 0.11, 0.14, p < 0.001) were significant, supporting Hypotheses 2 and 3. The results revealed partial mediation effects as the direct effects for the SST performance–passenger satisfaction with airport (β = 0.22, SE = 0.03, t = 7.23, CI [0.17, 0.27], p < 0.001) and SST performance–eWoM intentions (β = 0.16, SE = 0.04, t = 4.38, CI [0.09, 0.24], p < 0.001) relations remained statistically significant (see Figure 2).
Figure 2.
The hypothesized model predicting the mediation effect of SAT_SST in the SSTP and eWOM, and the SSTP and SAT_A relations. Note: SSTP = SST Performance; SAT_SST = Satisfaction with Airport SSTs; eWOM = electronic word of mouth; SAT_A = satisfaction with airport; β = standardized regression weights, SE = standardized error. *** p < 0.001.
4.2.3. Passenger Perceived Self-Efficacy Moderates the Interaction Effect of SST Performance and Responsibility Attribution on Satisfaction with Airport SST
The latent path model, containing the direct and interaction effects, and the critical confounders had acceptable fit to the data (χ2[27] = 132.39, p < 0.001, χ2-to-Df index of 4.90, SRMR = 0.06, CFI = 0.97, TLI = 0.93, RMSEA = 0.05). Significant interaction effects were found, after controlling the main effect of the predictor (i.e., SST performance) and moderator variables (i.e., passenger perceived technology self-efficacy and responsibility attribution), and the confounding effects from the control variables.
The interaction effect of responsibility attribution in the relationship between SST performance and passenger satisfaction with SST is identified to be dependent on passenger perceived technology self-efficacy. The simple slope test (f2; Aiken and West, 1991) [83], revealed that the positive airport SST performance–satisfaction with SST relation is strengthened by responsibility attribution among passengers with weak technology self-efficacy belief; however, this interaction effect was not statistically significant (β = 0.06, SE = 0.05, t = 1.412 p > 0.05; see Figure 3 below). On the other hand, the result showed that responsibility attribution strengthens the positive SST performance–satisfaction with SST link among passengers with strong technology self-efficacy belief (β = 0.09, SE = 0.04, t = −2.434, p < 0.05; see Figure 4 below). Specifically, for more efficacious passengers when responsibility attribution is internal (set at 1 SD above the mean), the positive relationship between SST performance and satisfaction with SST was more pronounced compared to when responsibility attribution was external (set at 1 SD below the mean).
Figure 3.
Passenger attribution strengthens the positive relationship between SST performance and passenger satisfaction with SST.
Figure 4.
Passenger attribution strengthens the positive relationship between SST performance and passenger satisfaction with SST.
Passengers with weak perceived technology self-efficacy beliefs.
Passengers with strong perceived technology self-efficacy beliefs.
5. Discussion
5.1. Summary of Results
Extant literature on information system (IS) has concentrated on ISs’ acceptance and rejection [11,84], with limited inquiries into usage and post-usage processes [10,85]. Additionally, these studies have been confined to traditional retail settings. Breaking away from this trend, this study examines the post-consumption psychological mechanisms of IS encounter at the airport service environment. More specifically, this study seeks to validate the direct relations between airport SST performance and passenger satisfaction with SST. Furthermore, the spillover effects of satisfaction with technology on satisfaction with the firm (i.e., airport) and behavioral intention to electronically recommend (eWoM) the firm (i.e., airport) are assessed. Again, the study attempts to demonstrate the moderating effect of consumer’s self-concept (thus, passenger perceived self-efficacy belief) on the interactive influence of responsibility attribution and airport SST performance on passenger satisfaction with SST.
The results show a significant positive effect between airport SST performance and passenger satisfaction with SST (H1), lending support to evidence adduced in other service settings [9,49]. The empirical support for H2 also confirms the idea that when consumers are satisfied with the performance of technology, they tend to be satisfied with the firm that provides it. This find is consistent with the studies in other service contexts, particularly retailing [48,85]. The support for H3 indicates an empirical demonstration of Djelassi et al.’s (2018) [85] assumption that the probable spillover effects of consumer satisfaction with technology can set off important post-consumption behaviors. More precisely, this study validates the influence of passengers’ satisfaction with airport SST on their behavioral intention to recommend the airport online (eWOM). Lastly, the results indicate, indeed, that passenger self-concept (thus, passenger perceived self-efficacy belief) does moderate the extent to which airport SST performance and responsibility attribution do interact to influence passenger satisfaction with SST. That is, the findings illustrate that the effect of passenger’s internal attribution of airport SST performance responsibility on satisfaction with airport SST is more evident when the passenger holds a strong self-efficacy belief.
5.2. Implications of the Study
Theoretically, the performance–satisfaction link has occupied customer satisfaction scholars for some time now. The direct significant positive effect of airport SSTs performance on passenger satisfaction adds to the empirical evidence of scholars who maintain that performance predicts satisfaction [58,86]. In addition, the positive spillover effects of satisfaction with technology (airport SSTs) on the satisfaction with the firm (airport) and consumer future relationship (eWOM) with the firm strengthen existing literature on positive externalities of technologies [85]. The desire to expand an understanding of the context significance of consumer attributional responses to consumption outcomes lies in the key theoretical contribution of this academic work. Folkes (1988) [25] lamented the underutilization of attributional concepts. The author points, for instance, to the lack of research on the role of personal dispositions in consumer attributional research. The findings of this study explicate how consumer dispositional belief (passenger perceived self-efficacy) influences the valence of SST performance and responsibility attribution interaction on satisfaction. Consistent with Tsiros et al.’s (2004) [24] valence-expectancy framework to attributional study in consumer satisfaction, this study introduces a valence–self-concept approach to the study of consumer attributional responses to consumption outcomes. In addition, the findings of the multiplicative role of passenger perceived self-efficacy somewhat endorses the empirical evidence that perceived ease of use (PEOU) plays a critical role in technology acceptance, usage, and satisfaction. When an implement or a technology is easy to use, the user is more likely to think himself/herself efficacious. Therefore, it is theoretically sound that PEUO influences user satisfaction.
For managers, it is a critical realization that the increasing prominence of technology-customer coproduction has greatly limited the magic of human touch in service delivery. Customer consumption experience has become a shared responsibility, and therefore, managers in TTH industry need practical insights into how this process reengineering in service delivery can be managed. Particularly, airport managers, considering the context of this study, have the fine task of making sure that passengers have what it takes in terms of the requisite skills to use airport SSTs, because the successful performance of airport SSTs depends on passenger ability to operate them. Research shows, for instance, that some passengers are not technologically ready. These technology-averse passengers are found to be anxious about their ability to operate them [87]. This suggests that these passengers do not hate technology per se but are worried about the likelihood of having an unpleasant experience with airport SSTs. The findings from this research demonstrate support for the literature on positive outcomes of perceived self-efficacy [88,89]. Thus, in the presence of high self-efficacy, any anxious feelings are put at bay. In addition, role training is an effective approach to reducing anxiety and building efficacy beliefs [89]. Therefore, airport staff training on how to spot, approach, and train struggling passengers to use airport SSTs will greatly enhance passengers’ perceived performance of airport SST and the satisfaction thereof.
Furthermore, to improve passenger perceived airport SST performance and perceived technology self-efficacy beliefs, airport managers need to continuously seek to simplify airport SSTs in terms of design improvement concerning user interface and critical performance determiners of airport SST performance. Task difficulty is found to influence performance [90,91] and perceived self-efficacy beliefs [88,92]. This indicates that easy-to-use airport SSTs enhances perceived performance, leading to higher satisfaction. Additionally, when passengers find the use of airport SSTs easy, they are more likely to have strong perceived technology self-efficacy belief which positively influences their airport SST performance satisfaction evaluations. Accordingly, sampling passengers’ views on airport SST use difficulties and soliciting suggestions on ways of improvements from the passengers should be an ongoing process. This is a very important aspect where the airport manager has the power to directly affect perceptions of airport SST performance and passenger-perceived technology self-efficacy beliefs. As the study shows, airport SST performance and passengers’ self-concept (in this case, perceived technology self-efficacy) play crucial roles in shaping the emotional residue ((dis)satisfaction) that passengers’ encounter with airport SSTs generates.
Cognizant of the ongoing COVID-19 pandemic, greatly constraining travel, airport managers can take advantage of the findings of this study to organize resources to make sure that airports respond to the changing behaviors of passenger [93]. Well-put-together how-to tutorial videos can be made available on airports’ apps or websites to train travelers on airport SSTs’ use before travelers even get to the airport. This would greatly promote social distancing at the airport because of minimal interactions airport SSTs facilitate. Such video productions and other implications offered to guide airport managers may work in other travel, tourism, and hospitality entities. For example, short how-to videos on SSTs may be equally effective at supermarkets, restaurants, and hotels to boost satisfaction via strong self-efficacy perception whilst reducing the spread of the disease.
5.3. Limitations and Recommendations for Future Research
To maximize the benefits of this research, its theoretical and practical implications need to be interpreted within the limitations of the research design. First, though the model tested in this study is underscored by relevant tenets of the attributional theory [30] and findings of rigorous empirical consumer research, alternate causal directions cannot be strictly ruled out considering the use of cross-sectional data in the study. It is therefore recommended that an experimental study that allows manipulation of the study constructs is necessary. Second, the service context of the study has several aspects that make it unique compared to traditional TTH service settings such as a hotel, restaurant, or supermarket. For instance, the security presence at airports and close monitoring of processes as well as the time-sensitive nature of the service consumption may affect the results of the model in this study. Therefore, an application of the study model at other traditional TTH service settings, where consumers are more relaxed and consume leisurely, is recommended. Third, the self-report measures employed in the study suggest that common method bias (CMB) may be a problem. However, the assessment of CMB with Harman’s one-factor solution and one-factor confirmatory factor analysis [69] showed no such concern. Fourth, the generalizability of the study may be limited by cultural acceptance of self-service technology considering the low penetration of these technologies in some low- and middle-income countries (LMICs) with difficult economic conditions [55,94]. Therefore, test of the current model at airports with SSTs in countries where self-service facilities are generally not part of consumption lifestyle is recommended. In addition, with the increasing use of smart phones for processing air passengers, the findings contained in this study may not be applicable to airports that have smart-phone-processing facilities. Moreover, there is a concern for potential memory reconstruction due to retroactive appraisal of passenger experience [95]. We therefore recommend that future studies account for recency effect in measuring passenger SST experience. Lastly, future studies can incorporate COVID-19 related variables such as the fear of COVID-19 or COVID-19 anxiety on airport SSTs satisfaction formation.
Author Contributions
Conceptualization, C.O.A. and J.R.; methodology, C.O.A., M.O.A., W.O.-A. and H.K.M.; formal analysis, C.O.A. and M.O.A.; investigation, C.O.A. and M.O.A.; resources, J.R.; data curation, M.O.A.; writing—original draft preparation, C.O.A.; writing—review and editing, W.O.-A. and H.K.M.; visualization, C.O.A. and M.O.A.; supervision, J.R.; project administration, C.O.A., W.O.-A. and H.K.M.; funding acquisition, C.O.A. and J.R. All authors have read and agreed to the published version of the manuscript.
Funding
This research was funded by ZJNU Postdoctoral Research Fund under grant number ZC304020924, and The National Social Science Fund under grant number BBA170067.
Institutional Review Board Statement
The study was conducted according to the guidelines of the Declaration of Helsinki.
Informed Consent Statement
Informed consent was obtained from all the passengers involved in the study.
Data Availability Statement
Data will be supplied upon request from the corresponding author.
Acknowledgments
We extend our sincere thank you to the management and employees at Shanghai Hongqiao International Airport (SHA). In addition, our express appreciation goes to Fan Chong-jun of Business School, University of Shanghai for Science and Technology (USST) for his support in data collection.
Conflicts of Interest
The funder had no role in the design of the study; in the collection, analyses, or interpretation of data; in the writing of the manuscript, or in the decision to publish the results.
References
- Allen, K. Intelligent airports. Airport World Magazine. 2018. Available online: http://www.airport-world.com/features/it/6493-intelligent-airports.html (accessed on 12 May 2019).
- Yang, J.-S.; Park, J.-W.; Choi, Y.-J. Passengers’ Expectations of Airport Service Quality: A Case Study of Jeju International Airport. Int. J. Bus. Soc. Res. 2015, 5, 30–37. [Google Scholar]
- Skytrax, Latest Airport Reviews. SKYTRAX, 2019. Available online: https://www.airlinequality.com/review-pages/latest-airport-reviews/ (accessed on 11 June 2019).
- Meuter, M.L.; Ostrom, A.L.; Roundtree, R.I.; Bitner, M.J. Self-Service Technologies: Understanding Customer Satisfaction with Technology-Based Service Encounters. J. Mark. 2000, 64, 50–64. [Google Scholar] [CrossRef]
- Dabachine, Y.; Taheri, H.; Biniz, M.; Bouikhalene, B.; Balouki, A. Strategic design of precautionary measures for airport passengers in times of global health crisis Covid 19: Parametric modelling and processing algorithms. J. Air Transp. Manag. 2020, 89, 101917. [Google Scholar] [CrossRef] [PubMed]
- Forsyth, P.; Guiomard, C.; Niemeier, H.-M. Covid−19, the collapse in passenger demand and airport charges. J. Air Transp. Manag. 2020, 89, 101932. [Google Scholar] [CrossRef]
- Abdelaziz, S.G.; Hegazy, A.A.; Elabbassy, A. Study of Airport Self-service Technology within Experimental Research of Check-in Techniques Case Study and Concept. IJCSI Int. J. Comput. Sci. Issues 2010, 7, 17–26. [Google Scholar]
- Weijters, B.; Rangarajan, D.; Falk, T.; Schillewaert, N. Determinants and Outcomes of Customers’ Use of Self-Service Technology in a Retail Setting. J. Serv. Res. 2007, 10, 3–21. [Google Scholar] [CrossRef]
- Wang, C.; Harris, J.; Patterson, P. The Roles of Habit, Self-Efficacy, and Satisfaction in Driving Continued Use of Self-Service Technologies: A Longitudinal Study. J. Serv. Res. 2013, 16, 400–414. [Google Scholar] [CrossRef]
- Avornyo, P.; Fang, J.; Antwi, C.O.; Aboagye, M.O.; Boadi, E.A. Are customers still with us? The influence of optimum stimulation level and IT-specific traits on mobile banking discontinuous usage intentions. J. Retail. Consum. Serv. 2019, 47, 348–360. [Google Scholar] [CrossRef]
- Venkatesh, V.; Thong, J.Y.L.; Xu, X. Consumer Acceptance and Use of Information Technology: Extending the Unified Theory of Acceptance and Use of Technology. MIS Q. 2012, 36, 157–178. [Google Scholar] [CrossRef]
- Matikiti, R.; Roberts-Lombard, M.; Mpinganjira, M. Customer attributions of service failure and its impact on commitment in the airline industry: An emerging market perspective. J. Travel Tour. Mark. 2018, 36, 403–414. [Google Scholar] [CrossRef]
- Lamb, T.L.; Winter, S.R.; Rice, S.; Ruskin, K.J.; Vaughn, A. Factors that predict passengers willingness to fly during and after the COVID-19 pandemic. J. Air Transp. Manag. 2020, 89, 101897. [Google Scholar] [CrossRef] [PubMed]
- Day, R.L. Modeling Choices Among Alternative Responses to Dissatisfaction. In Advances in Consumer Research; Kinnear, T.C., Ed.; Association for Consumer Research: Provo, UT, USA, 1984; Volume 2, pp. 469–499. [Google Scholar]
- Bhattacherjee, A.; Lin, C.-P. A unified model of IT continuance: Three complementary perspectives and crossover effects. Eur. J. Inf. Syst. 2015, 24, 364–373. [Google Scholar] [CrossRef]
- Bhattacherjee, A. Understanding Information Systems Continuance: An Expectation-Confirmation Model. MIS Q. 2001, 25, 351–370. [Google Scholar] [CrossRef]
- Bhattacherjee, A. An empirical analysis of the antecedents of electronic commerce service continuance. Decis. Support. Syst. 2001, 32, 201–214. [Google Scholar] [CrossRef]
- Ryu, Y.K.; Park, J.-W. Investigating the Effect of Experience in an Airport on Pleasure, Satisfaction, and Airport Image: A Case Study on Incheon International Airport. Sustainability 2019, 11, 4616. [Google Scholar] [CrossRef]
- Park, J.-W.; Ryu, Y.K. Investigating the Effects of Airport Servicescape on Airport Users’ Behavioral Intentions: A Case Study of Incheon International Airport Terminal 2 (T2). Sustainability 2019, 11, 4171. [Google Scholar] [CrossRef]
- Park, K.; Park, J.-W. The effects of the servicescape of airport transfer amenities on the behavioral intentions of transfer passengers: A case study on Incheon International Airport. J. Air Transp. Manag. 2018, 72, 68–76. [Google Scholar] [CrossRef]
- Kim, J.-H.; Park, J.-W. The Effect of Airport Self-Service Characteristics on Passengers’ Perceived Value, Satisfaction, and Behavioral Intention: Based on the SOR Model. Sustainability 2019, 11, 5352. [Google Scholar] [CrossRef]
- Anaya, G.J.; Lehto, X. Traveler-facing technology in the tourism experience: A historical perspective. J. Travel Tour. Mark. 2020, 37, 317–331. [Google Scholar] [CrossRef]
- Weiner, B. Wither attribution theory? J. Organ. Behav. 2019, 40, 603–604. [Google Scholar] [CrossRef]
- Tsiros, M.; Mittal, V.; Ross, J.W.T. The Role of Attributions in Customer Satisfaction: A Reexamination. J. Consum. Res. 2004, 31, 476–483. [Google Scholar] [CrossRef]
- Folkes, V.S. Recent Attribution Research in Consumer Behavior: A Review and New Directions. J. Consum. Res. 1988, 14, 548–565. [Google Scholar] [CrossRef]
- Mittal, B. Self-concept clarity: Exploring its role in consumer behavior. J. Econ. Psychol. 2015, 46, 98–110. [Google Scholar] [CrossRef]
- Bandura, A. Self-Efficacy: The Exercise of Control; Freeman: New York, NY, USA, 1997. [Google Scholar]
- Kulinna, P.H. Teachers’ Attributions and Strategies for Student Misbehavior. J. Classr. Interact. 2008, 42, 21–30. [Google Scholar]
- Pierce, W.D.; Bandura, A. Social Learning Theory. Can. J. Sociol./Cah. Can. Sociol. 1977, 2, 321. [Google Scholar] [CrossRef]
- Weiner, B. An Attributional Theory of Motivation and Emotion; Springer: New York, NY, USA, 1986. [Google Scholar]
- Weiner, B. Attributional Thoughts about Consumer Behavior. J. Consum. Res. 2000, 27, 382–387. [Google Scholar] [CrossRef]
- Machleit, K.A.; Mantel, S.P. Emotional response and shopping satisfaction Moderating effects of shopper attributions. J. Bus. Res. 2001, 54, 97–106. [Google Scholar] [CrossRef]
- Oliver, R.L.; Desarbo, W.S. Response Determinants in Satisfaction Judgments. J. Consum. Res. 1988, 14, 495–507. [Google Scholar] [CrossRef]
- Antwi, C.O.; Fan, C.-J.; Aboagye, M.O.; Brobbey, P.; Jababu, Y.; Affum-Osei, E.; Avornyo, P. Job demand stressors and employees’ creativity: A within-person approach to dealing with hindrance and challenge stressors at the airport environment. Serv. Ind. J. 2019, 39, 250–278. [Google Scholar] [CrossRef]
- Jarach, D. The evolution of airport management practices: Towards a multi-point, multi-service, marketing-driven firm. J. Air Transp. Manag. 2001, 7, 119–125. [Google Scholar] [CrossRef]
- Curran, J.M.; Meuter, M.L. Self-service technology adoption: Comparing three technologies. J. Serv. Mark. 2005, 19, 103–113. [Google Scholar] [CrossRef]
- Davis, M.M.; Spohrer, J.C.; Maglio, P.P. Guest editorial: How technology is changing the design and delivery of services. Oper. Manag. Res. 2011, 4, 1–5. [Google Scholar] [CrossRef]
- Bogicevic, V.; Bujisic, M.; Bilgihan, A.; Yang, W.; Cobanoglu, C. The impact of traveler-focused airport technology on traveler satisfaction. Technol. Forecast. Soc. Chang. 2017, 123, 351–361. [Google Scholar] [CrossRef]
- Drennen, H. Self Service Technology in Airports and the Customer Experience. Master’ s Thesis, Univeristy of Nevada, Las Vegas, NV, USA, 2011. [Google Scholar]
- Kim, M.H.; Park, J.-W.; Choi, Y.-J. A Study on the Effects of Waiting Time for Airport Security Screening Service on Passengers’ Emotional Responses and Airport Image. Sustainability 2020, 12, 10634. [Google Scholar] [CrossRef]
- Bezerra, G.C.; Gomes, C.F. Antecedents and consequences of passenger satisfaction with the airport. J. Air Transp. Manag. 2020, 83, 101766. [Google Scholar] [CrossRef]
- Shah, F.T.; Syed, Z.; Imam, A.; Raza, A. The impact of airline service quality on passengers’ behavioral intentions using passenger satisfaction as a mediator. J. Air Transp. Manag. 2020, 85, 101815. [Google Scholar] [CrossRef]
- Tahanisaz, S.; Shokuhyar, S. Evaluation of passenger satisfaction with service quality: A consecutive method applied to the airline industry. J. Air Transp. Manag. 2020, 83, 101764. [Google Scholar] [CrossRef]
- Bitner, M.J.; Brown, S.W.; Meuter, M.L. Technology Infusion in Service Encounters. J. Acad. Mark. Sci. 2000, 28, 138–149. [Google Scholar] [CrossRef]
- Helkkula, A.; Kowalkowski, C.; Tronvoll, B. Archetypes of Service Innovation: Implications for Value Cocreation. J. Serv. Res. 2018, 21, 284–301. [Google Scholar] [CrossRef]
- Batouei, A.; Iranmanesh, M.; Mustafa, H.; Nikbin, D.; Ping, T.A. Components of airport experience and their roles in eliciting passengers’ satisfaction and behavioural intentions. Res. Transp. Bus. Manag. 2020, 37, 100585. [Google Scholar] [CrossRef]
- Castillo-Manzano, J.I.; López-Valpuesta, L. Check-in services and passenger behaviour: Self service technologies in airport systems. Comput. Hum. Behav. 2013, 29, 2431–2437. [Google Scholar] [CrossRef]
- Robertson, N.; McDonald, H.; Leckie, C.; McQuilken, L. Examining customer evaluations across different self-service technologies. J. Serv. Mark. 2016, 30, 88–102. [Google Scholar] [CrossRef]
- Orel, F.D.; Kara, A. Supermarket self-checkout service quality, customer satisfaction, and loyalty: Empirical evidence from an emerging market. J. Retail. Consum. Serv. 2014, 21, 118–129. [Google Scholar] [CrossRef]
- Seo, E.J.; Park, J.-W.; Choi, Y.J. The Effect of Social Media Usage Characteristics on e-WOM, Trust, and Brand Equity: Focusing on Users of Airline Social Media. Sustainability 2020, 12, 1691. [Google Scholar] [CrossRef]
- Bronner, F.; de Hoog, R. Consumer-generated versus marketer-generated websites in consumer decision making. Int. J. Mark. Res. 2010, 52, 231–248. [Google Scholar] [CrossRef]
- Ahn, J.A.; Seo, S. Consumer responses to interactive restaurant self-service technology (IRSST): The role of gadget-loving propensity. Int. J. Hosp. Manag. 2018, 74, 109–121. [Google Scholar] [CrossRef]
- Kelly, P.; Lawlor, J.; Mulvey, M. Customer Roles in Self-Service Technology Encounters in a Tourism Context. J. Travel Tour. Mark. 2017, 34, 222–238. [Google Scholar] [CrossRef]
- Valle, V.A.; Frieze, I.H. Stability of causal attributions as a mediator in changing expectations for success. J. Pers. Soc. Psychol. 1976, 33, 579–587. [Google Scholar] [CrossRef]
- Affum-Osei, E.; Antwi, C.O.; Abdul-Nasiru, I.; Asante, E.A.; Aboagye, M.O.; Forkouh, S.K. Career adapt-abilities scale in Ghana: Psychometric properties and associations with individual-level ambidexterity and employees’ service performance. Curr. Psychol. 2019. [Google Scholar] [CrossRef]
- Weiner, B. The Development of an Attribution-Based Theory of Motivation: A History of Ideas. Educ. Psychol. 2010, 45, 28–36. [Google Scholar] [CrossRef]
- Fan, C.; Zhang, L.; Yang, J.; Shu, W.; Zhang, Z.; Ji, Q. Information integration of Hongqiao transportation hub public information platform based on SOA. In Proceedings of the 2010 Seventh International Conference on Fuzzy Systems and Knowledge Discovery, Yantai, China, 10–12 August 2010; Volume 6, pp. 2834–2838. [Google Scholar]
- Antwi, C.O.; Fan, C.-J.; Nataliia, I.; Aboagye, M.O.; Xu, H.; Azamela, J.C. Do airport staff helpfulness and communication generate behavioral loyalty in transfer passengers? A conditional mediation analysis. J. Retail. Consum. Serv. 2020, 54, 102002. [Google Scholar] [CrossRef]
- Chen, C. Self-Service Machines Unveiled at Airports and Sea Ports. Chinadaily.com.cn. 1 February 2018. Available online: http://www.chinadaily.com.cn/a/201802/01/WS5a72e551a3106e7dcc13a418.html (accessed on 7 August 2018).
- Craig, T. LAX Tests Self Bag Drops. Passenger Terminal Today. 26 February 2020. Available online: https://www.passengerterminaltoday.com/news/airport/lax-test-self-bag-drops.html (accessed on 3 April 2020).
- Yang, J. Self-Service Check-In Sees Smooth Take-Off from Hongqiao airport. METRO. 16 October 2018. Available online: https://www.shine.cn/news/metro/1810153453/. (accessed on 13 December 2018).
- Fowler, F.J. Survey Research Methods, 5th ed.; SAGE Publications, Inc.: London, UK, 2014. [Google Scholar]
- Susanto, A.; Chang, Y.; Ha, Y. Determinants of continuance intention to use the smartphone banking services. Ind. Manag. Data Syst. 2016, 116, 508–525. [Google Scholar] [CrossRef]
- Oliver, R.L. A Cognitive Model of the Antecedents and Consequences of Satisfaction Decisions. J. Mark. Res. 1980, 17, 460–469. [Google Scholar] [CrossRef]
- Zeithaml, V.A.; Berry, L.L.; Parasuraman, A. The Behavioral Consequences of Service Quality. J. Mark. 1996, 60, 31–46. [Google Scholar] [CrossRef]
- Grégoire, Y.; Fisher, R.J. Customer betrayal and retaliation: When your best customers become your worst enemies. J. Acad. Mark. Sci. 2008, 36, 247–261. [Google Scholar] [CrossRef]
- Ranjan, K.R.; Read, S. Value co-creation: Concept and measurement. J. Acad. Mark. Sci. 2016, 44, 290–315. [Google Scholar] [CrossRef]
- Chao, C.-C.; Lin, H.-C.; Chen, C.-Y. Enhancing Airport Service Quality: A Case Study of Kaohsiung International Airport. J. East. Asia Soc. Transp. Stud. 2013, 10, 2235–2254. [Google Scholar]
- Podsakoff, P.M.; MacKenzie, S.B.; Lee, J.-Y.; Podsakoff, N.P. Common method biases in behavioral research: A critical review of the literature and recommended remedies. J. Appl. Psychol. 2003, 88, 879–903. [Google Scholar] [CrossRef]
- Sinaiko, H.W.; Brislin, R.W. Evaluating language translations: Experiments on three assessment methods. J. Appl. Psychol. 1973, 57, 328–334. [Google Scholar] [CrossRef][Green Version]
- Squires, A.; Aiken, L.H.; Heede, K.V.D.; Sermeus, W.; Bruyneel, L.; Lindqvist, R.; Schoonhoven, L.; Stromseng, I.; Busse, R.; Brzostek, T.; et al. A systematic survey instrument translation process for multi-country, comparative health workforce studies. Int. J. Nurs. Stud. 2013, 50, 264–273. [Google Scholar] [CrossRef]
- Anderson, J.C.; Gerbing, D.W. Structural Equation Modeling in Practice: A Review and Recommended Two-Step Approach. Psychol. Bull. 1988, 103, 411–423. [Google Scholar] [CrossRef]
- Arbuckle, J.L. Amos 25 User’ S Guide; IBM Corp.: Armonk, NY, USA, 2017. [Google Scholar]
- Hair, J.F.; Black, W.C.; Babin, B.J.; Anderson, R.E. Multivariate Data Analysis, 7th ed.; Pearson Education Limited: Edinburgh, UK, 2014. [Google Scholar]
- Bagozzi, R.P. Assessing Construct Validity in Personality Research: Applications to Measures of Self-Esteem. J. Res. Pers. 1993, 27, 49–87. [Google Scholar] [CrossRef]
- Liou, J.J.; Tang, C.-H.; Yeh, W.-C.; Tsai, C.-Y. A decision rules approach for improvement of airport service quality. Expert Syst. Appl. 2011, 38, 13723–13730. [Google Scholar] [CrossRef]
- Deng, Z.; Lu, Y.; Wei, K.K.; Zhang, J. Understanding customer satisfaction and loyalty: An empirical study of mobile instant messages in China. Int. J. Inf. Manag. 2010, 30, 289–300. [Google Scholar] [CrossRef]
- Curran, P.J.; West, S.G.; Finch, J.F. The Robustness of Test Statistics to Nonnormality and Specification Error in Confirmatory Factor Analysis. Psychol. Methods 1996, 1, 16–29. [Google Scholar] [CrossRef]
- Allison, P.D. Missing Data Techniques for Structural Equation Modeling. J. Abnorm. Psychol. 2003, 112, 545–557. [Google Scholar] [CrossRef] [PubMed]
- Tehseen, S.; Ramayah, T.; Sajilan, S. Testing and Controlling for Common Method Variance: A Review of Available Methods. J. Manag. Sci. 2017, 4, 142–168. [Google Scholar] [CrossRef]
- Field, A. Discovering Statistics Using IBM SPSS Statistics, 2nd ed.; SAGE Publications, Inc.: London, UK, 2005. [Google Scholar]
- Jackson, D.L.; Gillaspy, J.A., Jr.; Purc-Stephenson, R. Reporting practices in confirmatory factor analysis: An overview and some recommendations. Psychol. Methods 2009, 14, 6–23. [Google Scholar] [CrossRef]
- Aiken, L.S.; West, S.G. Multiple Regression: Testing and Interpreting Interactions; Sage Publications: Thousand Oaks, CA, USA, 1991. [Google Scholar]
- Cenfetelli, R.T.; Schwarz, A. Identifying and Testing the Inhibitors of Technology Usage Intentions. Inf. Syst. Res. 2011, 22, 808–823. [Google Scholar] [CrossRef]
- Djelassi, S.; Diallo, M.F.; Zielke, S. How self-service technology experience evaluation affects waiting time and customer satisfaction? A moderated mediation model. Decis. Support. Syst. 2018, 111, 38–47. [Google Scholar] [CrossRef]
- Antwi, C.O.; Fan, C.-J.; Ihnatushchenko, N.; Aboagye, M.O.; Xu, H. Does the nature of airport terminal service activities matter? Processing and non-processing service quality, passenger affective image and satisfaction. J. Air Transp. Manag. 2020, 89, 101869. [Google Scholar] [CrossRef]
- Wattanacharoensil, W.; Schuckert, M.; Graham, A. An Airport Experience Framework from a Tourism Perspective. Transp. Rev. 2015, 36, 318–340. [Google Scholar] [CrossRef]
- Power, J.; Lynch, R.; McGarr, O. Difficulty and self-efficacy: An exploratory study. Br. J. Educ. Technol. 2019, 51, 281–296. [Google Scholar] [CrossRef]
- Zhao, X.; Mattila, A.S.; Tao, L.S.E. The role of post-training self-efficacy in customers’ use of self service technologies. Int. J. Serv. Ind. Manag. 2008, 19, 492–505. [Google Scholar] [CrossRef]
- Adler, R.F.; Benbunan-Fich, R. The Effects of Task Difficulty and Multitasking on Performance. Interact. Comput. 2014, 27, 430–439. [Google Scholar] [CrossRef]
- Lynch, R.; Patten, J.V.; Hennessy, J. The impact of task difficulty and performance scores on student engagement and progression. Educ. Res. 2013, 55, 291–303. [Google Scholar] [CrossRef]
- Li, W.; Lee, A.; Solmon, M. The role of perceptions of task difficulty in relation to self-perceptions of ability, intrinsic value, attainment value, and performance. Eur. Phys. Educ. Rev. 2007, 13, 301–318. [Google Scholar] [CrossRef]
- Song, K.-H.; Choi, S. A Study on the Behavioral Change of Passengers on Sustainable Air Transport After COVID-19. Sustainability 2020, 12, 9207. [Google Scholar] [CrossRef]
- Affum-Osei, E.; Asante, E.A.; Forkouh, S.K.; Aboagye, M.O.; Antwi, C.O. Unemployment trends and labour market entry in Ghana: Job search methods perspective. Labor Hist. 2019, 60, 716–733. [Google Scholar] [CrossRef]
- Cutler, S.E.; Larson, R.J.; Bunce, S.C. Repressive Coping Style and the Experience and Recall of Emotion: A Naturalistic Study of Daily Affect. J. Pers. 1996, 64, 379–405. [Google Scholar] [CrossRef] [PubMed]
Publisher’s Note: MDPI stays neutral with regard to jurisdictional claims in published maps and institutional affiliations. |
© 2021 by the authors. Licensee MDPI, Basel, Switzerland. This article is an open access article distributed under the terms and conditions of the Creative Commons Attribution (CC BY) license (http://creativecommons.org/licenses/by/4.0/).



