Next Article in Journal
Policy Mixes as a Strategy to Provide More Effective Social and Environmental Benefits: Evidence from Six Rural Areas in Europe
Next Article in Special Issue
Negotiation and Decision-Making for a Pedestrian Roadway Crossing: A Literature Review
Previous Article in Journal
Pathways to Sustainable Intergenerational Programs: Lessons Learned from Portugal
Previous Article in Special Issue
Influence of Evacuation Walkway Design Parameters on Passenger Evacuation Time along Elevated Rail Transit Lines Using a Multi-Agent Simulation
 
 
Font Type:
Arial Georgia Verdana
Font Size:
Aa Aa Aa
Line Spacing:
Column Width:
Background:
Article

Evaluating Pedestrians’ Safety on Urban Intersections: A Visibility Analysis

by
Keila González-Gómez
* and
María Castro
Departamento de Ingeniería del Transporte, Territorio y Urbanismo, Universidad Politécnica de Madrid, 28040 Madrid, Spain
*
Author to whom correspondence should be addressed.
Sustainability 2019, 11(23), 6630; https://doi.org/10.3390/su11236630
Submission received: 17 October 2019 / Revised: 12 November 2019 / Accepted: 21 November 2019 / Published: 23 November 2019
(This article belongs to the Special Issue Pedestrian Safety and Sustainable Transportation)

Abstract

Overall visibility plays a key role in the safety of pedestrians. Despite its importance, verifying the right provisioning of sufficient available sight distances among pedestrians and vulnerable road users (VRUs) is not a prevalent practice. On top of that, the pursuit for more sustainable modes of transportation has promoted the establishment of different shared mobility services which are prone to increase walking and, thus, the number of pedestrians and other VRUs in urban settings. With the intention of verifying how car-centered designs perform for non-motorized users, a 3D procedure that evaluates the visibility of pedestrians and other users is presented and applied to specific cases in Madrid, Spain. The proposed solution employs virtual trajectories of pedestrians with mobility impairments and without them, cyclists, and personal transportation device riders. Their visibility was assessed around the functional area of urban intersections, including zones where possible jaywalking practices might occur. The evaluation was performed three-dimensionally, making use of LiDAR data, GIS tools, and 3D objects. Results show the impact of street furniture location on visibility, the distinctive influence of vegetation on the lines of sight of each observer, and how design parameters that were intended to improve motorized traffic could affect VRU.

1. Introduction

Walking, cycling, and riding are fundamental to the expansion of sustainable transportation, either used alone or in combination with other types of motorized transport (public transit, private ownership, carsharing, ridesourcing, etc.) [1]. In that sense, the widely adopted tendency of increasing public transit provision and the proliferation of shared mobility services are likely to augment the need for walking and, thus, the number of pedestrians and other vulnerable road users (VRU) in the urban scene [2]. Different bikesharing, motosharing, and shareable electric scooter services have flooded many cities around the world, attracting new users, whether for fun or convenience, with different levels of riding or biking expertise. This trend has altered regular commuting and recreation routes, as well as created new ones [3]. These new users have to coexist with motorized traffic, and they all possess different decision and reaction times, capabilities, speeds, etc. To create safer environments for these dissimilar users, many road authorities have applied different road safety policies, such as speed reductions, traffic calming interventions, among others [4].
Data from Spain’s General Directorate of Traffic show that from 2008 to 2017 accidents with victims increased 3% in urban roads, while rural areas saw a decrease of 2%. Most accidents with victims occurred in urban settings, specifically in streets, with pedestrians constituting 51% of road deaths [5]. Globally, VRUs constitute more than half of the fatalities that occur in all road traffic accidents [6]. For many decades there have been several efforts, from different approaches and fields of knowledge, that aim at decreasing road traffic deaths [7]. From this wide array of studies, some intend to establish the relationship between road alignment and profile elements with the occurrence and severity of road accidents [8,9]. Traditionally, the main factors contributing to traffic accidents are tackled according to the respective elements of the road system they fall into (vehicle, user, or infrastructure). Some research focuses on the psychological aspects behind the behavior of the main road users. This is due to the fact that human-related factors are the ones involved in a higher number of road conflicts and accidents [5]. Efforts that focus on improving the planning and design of safer road infrastructures have undergone paradigm shifts. Some of the latest approaches are an advocacy for roads that are forgiving of inevitable human errors and road infrastructures and surrounding elements that meet the needs of all road users, from the most vulnerable to the least vulnerable, among other principles [6,10,11].
The complexity of urban agglomerations resides in their multiple destinations and their need to deliver accessibility to a wide range of dissimilar users. Urban intersections add to this complexity with their variety of movements, including conflictive ones [12]. In this regard, by providing these road sections with sufficient intersection sight distances (ISD), designers intend to provide motorists with the capability of efficiently recognizing potentially conflicting vehicles, physical elements, and VRUs outside the roadway or about to enter it. Along with the ISD, adequate stopping sight distances (SSD) on all road sections are essential to ensure the safe spotting of potential obstacles and comfortable vehicle stopping. The main principle of intersection design is to facilitate the safe movements of all its users. However, due to the fact that vehicles are capable of achieving higher speeds, thus requiring greater distances to complete a full stop, it is common to use their dimensions and specifications, in combination with distinct human factors and road features, to obtain the required sight distances that impact most alignment and profile elements of new designs. This means that, regularly, the arrangement of geometric design features is highly determined by car-centered obtained sight distances. Plus, despite the fact that overall visibility is provided during the design stage, urban road environs tend to suffer changes, due to abutting property, changes in road assets, vegetation, and from the ongoing increase (in dimensions) of street utilities as a consequence of technological developments (digitalization of information panels, location-based information elements, etc.). In addition to this, the urban road scene also contains a growing number of electric and hybrid vehicles whose engines tend to be quieter and not as audible as their combustion engine counterparts, which puts more pressure on the necessity of providing pedestrians and other VRU with sufficient visibility [13]. Due to these facts, guidelines from different countries established distinct procedures aimed at the verification of available sight distances (ASD) for distinct maneuvers on existing roads [12,13,14]. Figure 1 depicts the ASD which is the longest unobstructed distance measured along the traveled path (red line in Figure 1).
With all these facts taken into consideration, the main purpose of this study is to introduce a procedure aimed at improving the safety of pedestrians and other VRUs in urban settings. First, a method to perform a three-dimensional evaluation of their overall visibility is presented. The factors utilized to determine their ASD are selected considering distinct VRUs characteristics, such as eye height, lane positioning, and so forth. Pedestrians, with mobility impairments and without them, cyclists and personal transportation device riders (e-scooter riders) are the main observers and targets. Successively, their reciprocal visibility with motorized traffic is assessed. The objects or elements causing visual obstructions are categorized and, on the basis of their nature, corrective measurements are proposed. Lastly, due to the fact that illegal crossings are one of the factors involved in a high concentration of pedestrian-vehicles accidents [5], steps aimed at analyzing road sections prone to jaywalking are described. Other visibility factors with a high impact on pedestrians’ safety and that are related to the weather (rain, fog, snow, etc.), the time of the day (nighttime and daytime), or light conditions are not considered in the presented procedure. The same goes for other human related factors, such as adequate visual search or pedestrian crossing behaviors.
The paper is organized as follows: The next section presents the main findings of the literature review, followed by a description of the procedure. Subsequently, the results of its application to distinct intersections are presented and later discussed, and finally, the main conclusions are outlined.

2. Literature Review

Of all accidents occurred in Spain in 2017, 63% took place in urban settings. In the last 10 years, while rural and suburban contexts have seen a decrease of 46% in their mortality rates, their urban counterparts have seen a 20% decrease [5]. Moreover, among all the motor vehicle crashes in the United States in 2015, about 53% occurred in a junction or were intersection related. That same year, the two factors related to the majority of fatalities among pedestrians were failure to yield right of way and improper crossing of the roadway or intersection. When it comes to cyclists, the factor involved in a majority of fatalities was that of pedestrians, but the second one was lack of visibility. That study also evidenced motorbike riders as the group of users showing more collisions with fixed objects [15]. E-scooter riders are relatively new to the road scene; thus, no information of their performance was included in the revised data from Spain’s General Directorate of Traffic.
One significant factor of pedestrian-vehicle collisions is poor pedestrian conspicuity. This is, pedestrians are not clearly visible to drivers or are detected after the point of no return. As conspicuity depends on engineering, but also behavioral facts, there have been many efforts intended to make VRUs, and especially pedestrians, more noticeable to motorized users [16,17]. Factors related to the built environment include the increase of traffic signals, raised pedestrians’ crossings, and so forth. On the other hand, those intended specifically for the increase of conspicuity include the use of reflective clothing, crossing flags, and so forth. The use of reflective clothing seems to be an underestimated practice that does decrease conspicuity [18,19]. Speed underestimation is another factor with important effects on road safety. VRUs make street-crossing decisions based on their detection of motorized users and their estimation of the speed of oncoming vehicles. The underestimation of incoming traffic speed fosters unsafe behaviors that could lead to conflicts. These misestimations could be enhanced by educational trainings aimed at improving street crossing interactions.
Insufficiency of sight distances could affect the efficient execution of basic road maneuvers. On the other hand, in certain road sections, its excess could encourage faster driving, which might lead to road accidents [20,21]. Road transportation agencies have specified minimum values with which users could perform distinct driving tasks comfortably (stopping, crossing, overtaking, etc.), these values ought to be compared against the available ones and if requirements are not met, corrective measures or interventions might be required [11,13,22]. When it comes to intersections, road design guidelines specify the need for clear distances that allow all users to perceive and react to conflicting traffic. Three- and four-legged intersections require sufficient stopping and decision sight distances in combination with clear sight triangles. Roundabouts demand, at least, three fundamental locations to be checked for SSD, in addition to the required ISD [12,14].
The use of LiDAR-derived data to perform sight distance evaluations of existing roads has been an active research topic within the transportation field. Authors consider the capability of performing the measurements from the safety of an office, as opposed to troublesome field evaluations, a very valuable benefit [23,24,25]. Some of these previous researches performed the visibility calculations directly on the denoised LiDAR point cloud [13,14] and others employed LiDAR-derived digital models [15,16]. Those that carry out the calculations directly on a highly dense filtered point cloud state as the main benefits a minor consumption of computational resources while obtaining a truly 3D analysis, less simplification of the reality, and the validation of the cause of obstruction with the original point cloud. On the other hand, those methodologies that make use of digital models claim that performing the calculations on the cloud might underestimate the ASD, since points that are not necessarily an obstruction could be wrongly considered as such [25]. Another disadvantage of methodologies performed directly on the cloud is their need for higher densities to avoid sightlines to pass through adjacent points resulting in overestimated values of ASD. Moreover, the literature showed that both digital surface models (DSMs) and digital terrain models (DTMs) have been properly used to evaluate sight distances exploiting Geographic Information Systems (GIS) tools [26,27]. Some authors favor the use of DSMs because they include information about the vegetation, edifications, and other elements around the road. However, one drawback of utilizing DSMs is that widespread formats only allow one elevation for each x and y position. Consequently, road settings cannot be represented three-dimensionally by using these formats. In this regard Iglesias Martinez et al. [28] presented a methodology of ASD estimation that makes use of multipatch datasets to represent road obstructions in addition to the terrain model.
Most of the studies analyzed were developed for road segments, which require sight distances that are different to those of intersections. In 2017, Jung et al. [23] presented a procedure aimed specifically at the evaluation of required intersection sight distances. However, their methodology was cloud-based, which brings difficulties to the modelling and relocation of road assets, needed to evaluate the impact of their position on visibility.

3. Materials and Methods

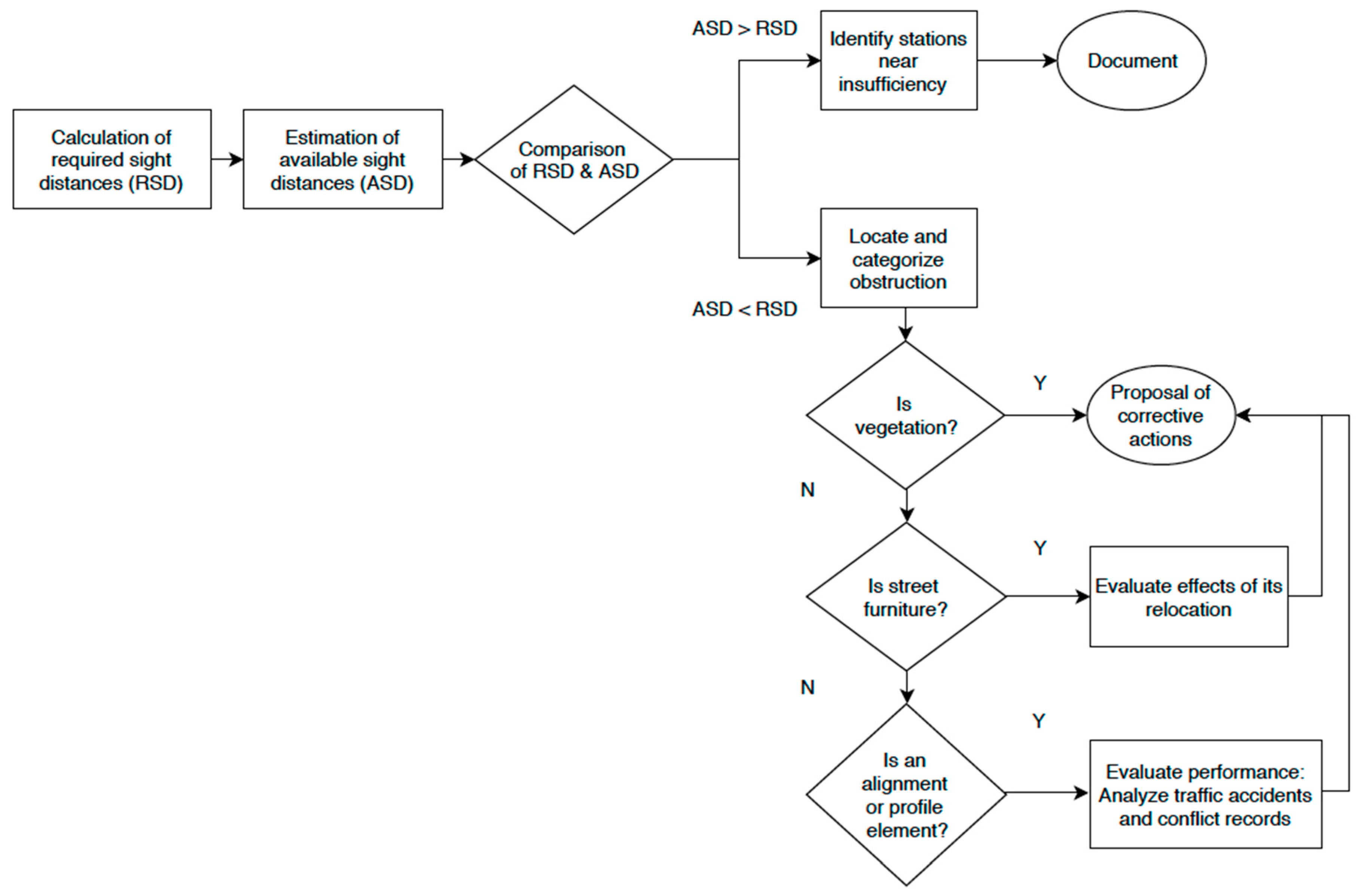
This research introduces a novel method aimed at improving the safety of VRUs. This procedure enables the comprehensive evaluation of VRUs visibility and the analysis of locations that could encourage unlawful road crossing. Initial steps are simplified in Figure 2. Firstly, depending on the type of intersection (three leg, four leg, multi leg or roundabout), the required sight distances (RSD) are determined. Secondly, the ASD is obtained making use of a fully 3D methodology. After obtaining the ASD values, a comparison with the RSD is carried out in order to assess how much visibility VRUs have to perform certain maneuvers, and to verify that their reciprocal visibility with motorized traffic is provisioned at adequate distances. The required sight distances are the SSD and the ISD. In those sections where sight distances requirements are not met, an extra step is carried out so as to determine the nature of the obstructing elements. If the obstructing element belongs to vegetation, pertinent solutions are proposed. If the obstructing element belongs to street furniture or road assets whose functioning is location-related, an evaluation of their repositioning is performed so as to find their optimal location in terms of visibility. On the other hand, if the obstructing element is the road geometry itself, an examination of historical conflicts or accidents near the location is proposed, in order to evaluate if troublesome geometry modifications or speed changes are truly required.
Afterwards, origin and destination points of interest (POIs) are identified within the functional area of the intersection. The routes from origin POI to destination POI are obtained using the dedicated pedestrian facilities and another route is obtained through the shortest path. When the difference between proper crossing and the shortest path is significant, a visibility evaluation around destination and origin POIs is carried out.
Lastly, corrective measures are suggested. All these steps are described in more detail in later parts of the section.

3.1. Obtention of Required Sight Distances (RSD)

The aspects of sight distances discussed herein are those needed to ensure safe intersection functioning. These are the sight distances needed for stopping (SSD) and to enter and exit the intersection safely (ISD). The formulations of the latter might vary depending on the type of intersection under study and the geometric design guideline utilized. All sight distances considered were obtained in consistency with the expressions provided by the American Association of State Highway and Transportation Officials (AASHTO) [12].
SSDs are necessary on all roads and streets. These were calculated with Equations (1) and (2). The first one considers the effects of the grade, while the second one does not:
S S D = 0.278   V t +   V 2 245   [ ( a 9.81 ) ± G   ]    
S S D = 0.278   V t + 0.039   V 2 a  
where V is the design speed, t is the brake reaction time of 2.5 s (for drivers, riders and cyclists), a is the deceleration rate of 3.4 m/s for vehicles and 2.4 m/s for cyclists and riders, and G is the grade.
The intersection sight distance (ISD) is defined as that distance a driver has for, effectively and securely, perceiving and reacting to conflicting trajectories, without having the right of way [29]. Clear sight triangles that provide a free view of the entire intersection are essential. These triangles are defined for approach and for departure. The length of the triangles varies with the type of intersection, the type of intersection control used (no control, stop control, yield control, traffic signal, all way stop control, left turns or roundabouts), and depend on which road the control is established (minor or major).
For roundabouts, two approaches are to be verified for each entry, the first with the vehicles circulating and the second for those entering. These stream distances were verified according to Equations (3) and (4), d 1 is the length of the entering leg of the sight triangle and d 2 is the length of the circulating one [29].
d 1 = 0.278   V e t c  
d 2 = 0.278   V c t c  
where Ve is the design speed of the entering stream, Vc is the design speed of the circulating stream, and tc is the critical headway for entering the major road with a value of 5 s for drivers, riders, and cyclists in both equations.
Pedestrians do not have standard established formulae to obtain the sight distances they require to perform common maneuvers [30]. Since the crossing maneuver is the one with more fatalities among pedestrians, only their roadway crossing was taken into account. The crossing maneuver is considered to be complex and dependent on different human and infrastructure related factors [31]. In this sense, this procedure focuses on those aspects associated with the geometry of the road and roadside elements. As pedestrians do not have RSD, their sightlines were not compared with their own requirements but with the SSD of drivers and riders.
In summary, when evaluating the visibility of riders and cyclists, their required SSD and ISD are calculated so as to be compared with their ASD. For pedestrians, only their reciprocal visibility with other road users, at adequate distances, is ensured. This is done by comparing their ASD with the RSD of other road users. Drivers are the road users that imply higher harm to VRUs, therefore, an estimation of their stopping and intersection sight distances is useful to evaluate their capability to spot non-motorized users. These RSD ought to be analyzed for all the possible turns of those intersections under evaluation.

3.2. Procedure to Obtain ASD

Road design guidelines also specify the criteria to measure or obtain the ASD. Measuring the ASD requires the definition of the object or target towards whom the sightline will be launched. This target depends on the RSD to be evaluated. For instance, SSD calculations consider as a target an object placed on the observer’s path. The height of this object depends on the observer analyzed (driver, rider or cyclist). On the other hand, ISD calculations consider a specified road user as the object to be seen. This means that SSD estimations, with a driver as an observer, consider an object/ target of 0.6 m height; if the observer is a cyclist or a rider the object height is 0 m. ISD evaluations considering a driver as a target require an object height of 1.08 m (the eye height of a driver). Thus, the considered target height of ISD estimations varies with the road user regarded as target. Another important aspect specified in the guidelines is the eye height and placement of the considered observers. These are summarized in Table 1. Driver and cyclist values are in consistency with the specifications provided by the AASHTO [12,32].
These evaluations could be performed directly on the field, or virtually on plans or profiles, or by making use of detailed representations of the road scene. An additional contribution of this study is a procedure that allows to obtain the ASD of intersections utilizing digital models.
The ASDs are obtained by making use of geospatial data and GIS tools. As described by Iglesias-Martinez et al. [28], this procedure makes use of geospatial analysis functionalities from the ArcGIS software (Esri, Redlands, CA, USA), mainly the tools: Line Of Sight and Construct Sight Line. On the basis of these and other functionalities, a geoprocessing model was built utilizing the ModelBuilder application, also from ArcGIS. Data required to implement the procedure encompass the observer’s trajectory, the digital model, and optionally 3D objects standing as potential obstructions. This methodology was originally meant to perform evaluations of SSD on road segments. The evaluation of SSD on road segments considers the observer and target to be along the same trajectory. Intersections, on the other hand, require the projection of lines-of-sight from observers to targets that belong not only to their own path but also to conflicting trajectories and conflicting points that could be placed in distinct parts of the roadway or even out of it. Due to these facts, a modification of the queries involved in the selection of the sightlines was done, so as to adapt it to the requirements of intersections. In addition to that, the assessments presented herein not only include the roadway but also cycle paths, cycle routes and adjacent sidewalks, when present. Data required as input are described in the following lines.
Trajectories are required to place the successive positionings of the considered observers. Table 1 showed the considered eye height for each observer as well as their placement. As mentioned, main observers are pedestrians with mobility impairments and without them, cyclists and personal transportation device riders. Each of these users travel in differentiated areas of the road scene. This analysis considers the eye height as the only differentiating factor between mobility impaired pedestrians and those who are not. Cyclists were considered to be sharing the roadway as well as using cycling facilities. When evaluated as sharing the roadway, two trajectories were depicted from the center of the lane. This is done owing to their meandering trajectory, for which they could occupy almost any position of the lane. Electrical scooter riders were considered to be sharing the roadway. Due to the fact that these devices require fewer meandering movements than bikes, these observers were only located in the center of their lanes. All these trajectories could be digitized from exiting cartography, obtained from official sources of geospatial data or from voluntary geographic information projects. Additionally, real trajectories of shared mobility services ran by city councils are often available in widespread formats. Trajectories were then discretized into a set of equally spaced stations. For drivers, cyclists, and riders the separation between points was 5 m. Pedestrians were represented by equally separated stations of 1 m, this separation considers the average pedestrian stride and common wheelchair measurements.
The digital terrain model and the aboveground obstructions could be obtained from highly accurate, high resolution geospatial data. Data employed to perform the evaluations were obtained from LiDAR based mobile mapping systems (MMS). Figure 3 shows the main processing steps required by the point cloud in order to deliver the DTM and the 3D objects. The point cloud was firstly referenced to the desired coordinate reference system. Subsequently, points that were the product of abnormal measurements or dynamic objects were removed. After this denoising, points were classified according to the element they belong to. These classes could be ground, edification, road utility, high vegetation, medium vegetation, noise and so forth. Depending on their classification, they were used to make one model or the other.
The DTM representing the ground and road geometry as well as the 3D objects depicting aboveground obstructions ought to be precise enough to allow realistic measurements to be carried out. Data were obtained from the terrestrial Laser Scaner, Leica C10 and from the MMS IPS3 from Topcon [33,34]. Both surveys were planned and compiled to meet approximately ±10 mm horizontal and ±15 mm vertical accuracy at 95% confidence level. The resulting point clouds were pre-processed with software provided by each of the vendors. The projecting, denoising, classification, and filtering of the cloud was performed in-house with the software MDTOPx [35].
The DTM was generated with those points classified as ground. These models could be stored in raster or vector formats.
Aboveground obstructions, such as vegetation, road assets, street furniture, and manmade edifications were included in the evaluation as 3D objects. This was done by making use of the multipatch format created by ESRI [36]. These files allow to portray the outer surface of three-dimensional features. Other considered 3D features were modelled utilizing the software SketchUp [37] or obtained from online libraries and imported into the model.
Figure 4 shows one of the DTMs utilized (yellowish element) with the multipatch file depicting the vegetation on top (green element) and a 3D object representing the bus stop is shown in blue.
All these inputs allowed the virtual launching of sightlines repeatedly from each observer’s location to the designated target. Results from this model are the ASD values for each observer, the polyline describing the trajectory of the unobstructed sightline from observer to target, and a point feature with the exact coordinates of the objects that caused disruptions to the visuals.

3.3. Location and Categorization of Obstructions

By analyzing the results obtained from the model it was possible to determine the exact location where the line of sight got interrupted, and thus, determine the cause of obstruction (whether from the aboveground feature depicted as a 3D object, or the topography or road geometry element represented by the DTM). If the obstruction is caused by overgrown vegetation, street furniture or road assets whose functioning do not depend on their location (benches, garbage bins, etc.), pertinent solutions are evaluated, such as improving vegetation management or asset relocation, and no further processing is done. Other road assets or street furniture whose functioning are location-based (bus stops, traffic signs, traffic lights) are modelled as 3D objects and displaced around their original location, so as to evaluate the impact of their relocation. The digital representation of these elements could be obtained directly from the point cloud, and in the case of not having enough resolution to model them accurately, many street assets with fixed dimensions were already modeled and stored in different collaborative 3D design software warehouses. The real elements could be easily deleted from the models and relocated. Figure 5 presents a modeled bus stop shelter that required few editing tasks, so as to represent a real element.

3.4. Identification of Points of Interest and Jaywalking-Prone Locations

As abovementioned, the complexity of urban settings relies also in their high number of destinations. The majority of edifications and elements located near urban intersections represent a POI for a user or a group of users. This means that almost every point requires a proper access. In this sense, this analysis only considers as origin POIs edifications with high occupancy (universities, office’s buildings, shopping malls). POIs considered as destinations were transportation facilities, such as elements of the public transit, parking lots, and spots with agglomeration of micro-mobility solutions (bike share, moped and e-scooter parking, etc.). Having identified the POIs located inside the intersection’s functional area, a measurement of the distance between the origin POI and the destination POI is made. First, a route using their dedicated crossings is created and after that, a second path through the shortest possible route is also generated. If the distance utilizing the pedestrian facilities properly is too long compared with the second one, sight distances are evaluated. This evaluation considers motorized traffic as observers and pedestrians as targets. The targets were placed along the sidewalk and in middle street locations (as if they were unlawfully crossing) near the POIs. This assessment verifies from which distances drivers cruising at the posted speed limit are capable of seeing unexpected pedestrians.
As with the trajectories, information regarding POIs could be obtained from official sources of geospatial data or from voluntary geographic information projects.

4. Results

Distinct types of urban intersections were mapped utilizing different MMS services. The following section shows the main findings of the evaluations performed applying the procedure, explained in the previous section, to two urban intersections, a T-junction and a roundabout. These assessments considered all their possible turns and all the observers previously listed. Nearly a hundred cases were run. All evaluations had their SSD and ISD examined but their results are shown separately. Each one of the cases listed below is defined by the road user considered as main observer, and the user/object considered as target; the type of required distance analyzed (stopping or intersection), and the type of intersection selected. The movement under analysis (turn left from minor road to major, turn right from major road, pedestrian crossing, etc.) is also described for each case.

4.1. Visibility at a Stop-Controlled T-Junction (Mobility Impaired Pedestrian crossing)

This evaluation was carried out in a three-way, signalized, skewed intersection located in the city of Madrid, whose geometry description is shown in Figure 6. These roads feature grades of 5.3% (main road) and 4.2% (minor road). Mobility impaired pedestrians were considered to be the main observers.
Observers were located in the center of the sidewalk with an eye height of 1.15 m, as specified in Table 1. Drivers and cyclists were the road users considered as main targets and towards whom the sightlines were launched. Additionally, their RSDs were the ones compared with the ASD of the pedestrians. As this intersection lacks cyclists’ facilities, these riders were considered to be sharing the lane. Required SSD for drivers and riders (facing traffic) are displayed in Table 2.
Figure 7 shows selected sightlines towards the minor road. For description purposes, the pedestrian is considered to go from west to east. The first pedestrian crossing encounters drivers/riders downwards from the minor road, here observers are provisioned with more than 50 m of clear sights uphill along the roadway. This was estimated for both ends of the crossing, for all targets. The second pedestrian crossing provides, in its first end, sufficient visibility of traffic upwards the minor road. The second end of this crossing, however, showed restricted sight distances. Here the sightlines towards the main road were obstructed by a bus stop-shelter located 35 m from the intersection. Pedestrians going down the main road must look back for oncoming vehicles, which is usually done fast and not carefully.
Due to the fact that the location of the bus stop serves a purpose, an evaluation of its relocation was performed. This evaluation was carried out two more times: the first one without bus stop-shelter and the second one with the bus stop-shelter located 5 m uphill from its real location. In addition to the evaluation of the visibility of pedestrians, the assessment of the SSD and ISD of drivers and cyclists was also run with the new locations of the bus stop. Pedestrians were provisioned adequately with the 5 m relocation. Furthermore, the RSDs of drivers for this turn was found to be satisfied by the ASD and there were no relevant effects from the bus stop. Sightlines projected from cyclists considered to be riding near the curb turned out to be blocked by the bus stop shelter (Figure 8). After the relocation, at distances of 50 m uphill the main road, these riders were capable of properly spotting pedestrians about to cross and those already crossing.

4.2. SSD of Cyclists at a Stop-Controlled T-Junction

The considered junction is the same as described above. The movement evaluated is the right turn from the minor road. Observers were considered to be cyclists and the target was an object of height 0.15 m. Figure 9 shows the results of the evaluation; Figure 9a depicts the considered trajectories each 1 m apart from the center of the lane and with an equal separation of 5 m. Figure 9b shows the sight distance chart of both trajectories. The graph displays the distances along the road on the horizontal axis and the sight distances on the vertical one. Constant reductions in the ASD are due to the horizontal curve. However, the ASD do not take values that are lower than the required SSD. Generally speaking, both trajectories show the same tendency, but differences of 5 and even 10 m of visibility arise at some stations.

4.3. SSD of Electric Scooter Riders and Cyclists at a Roundabout

This evaluation was carried out in a two-lane roundabout with three entries and two exits. Figure 10 displays a depiction of its geometry. This roundabout contains a non-mountable central island of approximately 25 m diameter, one raised splitter island, and two painted. The minor road meets its end in the roundabout, with an approach width of 5.5 m and entry width of 6.3 m. No refuges are present at its straight pedestrian crossings, which are located 16 and 24 m away from the entries/exit. Observers were considered to be cyclists and riders whose target was an object of height 0.15 m. Table 3 shows the required SSD of these users.
The evaluated turn considered observers to be downward the main road. Due to the fact that this roundabout contains a cycle track and an off-street bike pathway, cyclists were not only considered to be sharing the lane but also placed in their dedicated infrastructure. However, results presented here are the ones obtained from their evaluations on the roadway. Figure 11 shows their lane positioning (11a) next to their resulting sight chart (11b).
As shown in Figure 11a, all users were considered to be on the same lane. Figure 11b exposes the variations of the ASD along the roundabout. Initially, ASD values of all observers show a constant decrease. Around stations 120, and up to station 145, all users had ASD values that were lower than the required SSD, and after a local increase another decrease caused the ASD to not meet the required SSD, this time at around stations 175 and up to 205. These minimums were caused by the entry and exit radios of the roundabout. The small variations on the ASD of all observers were due to the effects of vegetation and its distinctive impact on each user. The approach sight distance was confirmed, observers were able to spot the yield line and crosswalks from distances superior to their required SSD. The approach entry and the surrounding vegetation prevented these observers from efficiently spotting traffic along the minor road.

4.4. Evaluation of a Jaywalking Prone Location at a Roundabout

This evaluation was performed on the roundabout described above. This junction is located near offices and educational buildings that were considered to be the origin POIs. The destination POIs were bus stops near these buildings. Pedestrians usually rush around bus stops and this behavior could impose risks on their safety. Most buildings located within the functional area of the intersection were well communicated to near bus stops using the crosswalks. Only one educational building, shown in Figure 12, demanded VRUs to travel a distance of 400 m utilizing all the required pedestrian crossings and 200 m jaywalking around the roundabout. An evaluation of the visibility of facing traffic was performed towards the road section and sidewalk near the bus stop. The observers were drivers and the targets were pedestrians. Drivers traveling at the posted speed limit of 40 km/h required 46.2 m to perform an adequate stop. Figure 12 shows the results of this evaluation. The origin POI is highlighted by a red circle and the bus stop with an icon. Results shown for this specific evaluation were the points where the visuals got obstructed, these points are shown in Figure 12 and colored in red. For illustration purposes, an interrupted sightline 90 m away from the bus stop is displayed, this station and stations nearby had their sightlines obstructed, the green part is the visible part and the red one is the obstructed part. The vegetation and the abutting fence were the main visual obstructions. Results also show that drivers located 60 m away from the bus stop were not able to spot pedestrians starting to cross. This would come as a surprise to these drivers who could be focused on the incoming traffic from the exit of the roundabout.

5. Discussion

The first evaluation stressed the impact that street furniture and road assets has on the considered mobility-impaired pedestrian. The presented method allowed to evaluate the influence of the obstructing element on the observer’s visibility and to assess the effects of its relocation. This process presents advantageous functionalities that could help the management of urban furniture and road assets.
Results of the second evaluation exposed the distinctive effects vegetation had on the considered trajectories. Despite the fact that the observers were considered to be in the same lane and only two meters apart from each other, cyclists’ ASDs showed differences of up to 10 m. As abovementioned, different guidelines expose specific locations where to consider the trajectory of drivers when calculating the ASD. When it comes to riders, due to the fact that they could take almost any position in the lane, evaluating only one possible trajectory could deliver misleading results. The same could be said about electric scooter riders, whose presence continues to increase in the road scene. Evaluating the overall sight distances of these users on existing roads is fundamental, due to the fact that many cities are fostering and encouraging more sustainable modes of transportation without a proper evaluation of how these roads perform for VRUs.
The third evaluation considered observers to be electric scooter riders and cyclists. This roundabout encompassed cycle paths and cycle routes. However, cyclists with higher expertise and confidence tend to share the roadway, in spite of having a dedicated infrastructure, for that reason the trajectories of cyclists were also evaluated in the roadway, one meter apart from the center of the lane, as with the previous cases. This case showed how these VRUs did not have enough visibility of the traffic approaching the minor road. Visibility restrictions caused by the entry angle are meant to discourage motorists from speeding, but in the case of VRUs it imposes a visibility restriction.
The evaluation of the potential jaywalking location highlighted how urban furniture elements (the fence and vegetation) prevented drivers to spot pedestrians that were unlawfully crossing. This evaluation is founded on the premises that users will make mistakes and the anticipation of possible conflicts and risk locations helps to ensure the safe road operation.

6. Conclusions

Lack of visibility and inadequate sight distances are contributing factors to traffic accidents involving pedestrians. As other road users, pedestrians use the information they infer from the road scene to make decisions about their crossing behavior. These decisions have direct impact on drivers and other users. Reciprocal visibility helps to avoid erratic operations and potential conflicts. Urban intersections are particularly complex sections, due to their multiple users, movements, visual obstructions, and conflicting trajectories. On top of that, current transport trends have modified the way many users interact with the road, adding more challenges to the already existing ones. ASD estimations are helpful to obtain an insight into how these roads perform for VRUs sharing the road.
This paper presents a procedure to assess safety aspects that are related to sight distances on existing roads. This three-dimensional evaluation permits to assess the effect of complex obstructions properly. Results evidence that this procedure is useful to make evaluations on distinct types of intersections and allows the consideration of different users. The flexibility of the method permits to evaluate the visibility of new road users.
As future lines of research, the authors plan to take advantage of the interoperability provided by widespread GIS software and include in the analysis other factors related to pedestrian’s safety.

Author Contributions

Conceptualization, M.C. and K.G.-G.; methodology, M.C. and K.G.-G.; validation, K.G.-G.; formal analysis, M.C. and K.G.-G.; writing—original draft preparation, M.C. and K.G.-G.; supervision, M.C.; project administration, M.C.; funding acquisition, M.C.

Funding

This research was funded by the Spanish Ministerio de Economía y Competitividad and the European Regional Development Fund (FEDER), grant number TRA2015-63579-R (MINECO/FEDER).

Acknowledgments

The authors gratefully acknowledge the financial support of the Spanish Ministerio de Economía y Competitividad and European Regional Development Fund (FEDER). Research Project TRA2015-63579-R (MINECO/FEDER).

Conflicts of Interest

The authors declare no conflict of interest. The funders had no role in the design of the study; in the collection, analyses or interpretation of data; in the writing of the manuscript, or in the decision to publish the results.

References

  1. Miranda-Moreno, L.F.; Morency, P.; El-Geneidy, A.M. The link between built environment, pedestrian activity and pedestrian–vehicle collision occurrence at signalized intersections. Accid. Anal. Prev. 2011, 43, 1624–1634. [Google Scholar] [CrossRef] [PubMed]
  2. Woodcock, J.; Banister, D.; Edwards, P.; Prentice, A.M.; Roberts, I. Energy and transport. Lancet 2007, 370, 1078–1088. [Google Scholar] [CrossRef]
  3. James, O.; Swiderski, J.; Hicks, J.; Teoman, D.; Buehler, R. Pedestrians and E-Scooters: An Initial Look at E-Scooter Parking and Perceptions by Riders and Non-Riders. Sustainability 2019, 11, 5591. [Google Scholar] [CrossRef]
  4. Soathong, A.; Wilson, D.; Ranjitkar, P.; Chowdhury, S. A Critical Review of Policies on Pedestrian Safety and a Case Study of New Zealand. Sustainability 2019, 11, 5274. [Google Scholar] [CrossRef]
  5. Dirección General de Tráfico Accidentes Trafico Zona Urbana. Available online: http://www.dgt.es/es/seguridad-vial/estadisticas-e-indicadores/publicaciones/accidentes-urban/ (accessed on 10 October 2019).
  6. WHO. Road Traffic Injuries. Available online: https://www.who.int/news-room/fact-sheets/detail/road-traffic-injuries (accessed on 10 August 2019).
  7. Lord, D.; Mannering, F. The statistical analysis of crash-frequency data: A review and assessment of methodological alternatives. Transp. Res. Part A Policy Pract. 2010, 44, 291–305. [Google Scholar] [CrossRef]
  8. Haghighi, N.; Liu, X.C.; Zhang, G.; Porter, R.J. Impact of roadway geometric features on crash severity on rural two-lane highways. Accid. Anal. Prev. 2018, 111, 34–42. [Google Scholar] [CrossRef] [PubMed]
  9. Mayora, J.M.P.; Manzo, R.B.; Orive, A.C. Refinement of Accident Prediction Models for Spanish National Network. Transp. Res. Rec. J. Transp. Res. Board 2006, 1950, 65–72. [Google Scholar] [CrossRef]
  10. World Road Association (PIARC). Safe System Elements. Available online: https://roadsafety.piarc.org/en/road-safety-management-safe-system-approach/safe-system-elements (accessed on 13 October 2019).
  11. AUSTROADS. Guide to Road Design Part 1: Introduction to Road Design, 4th ed.; AUSTROADS: Sidney, Australia, 2015. [Google Scholar]
  12. AASHTO. A Policy on Geometric Design of Highways and Streets, 7th ed.; AASHTO: Washington, DC, USA, 2018. [Google Scholar]
  13. Ministerio de Fomento. Norma 3.1-IC: Trazado; Ministerio de Fomento: Madrid, Spain, 2016.
  14. AUSTROADS. Guide to Road Design. Part 4A: Unsignalised and Signalised Intersections, 3rd ed.; AUSTROADS: Sydney, Australia, 2017. [Google Scholar]
  15. National Highway Traffic Safety Administration. Traffic Safety Facts 2015; NHTSA: Washington, DC, USA, 2017.
  16. Langham, M.; Moberly, N. Pedestrian conspicuity research: A review. Ergonomics 2003, 46, 345–363. [Google Scholar] [CrossRef] [PubMed]
  17. Williams, L.G. Target Conspicuity and Visual Search. Hum. Factors J. Hum. Factors Ergon. Soc. 1966, 8, 80–92. [Google Scholar] [CrossRef] [PubMed]
  18. Clark, S.; Coughenour, C.; Bumgarner, K.; de la Fuente-Mella, H.; Reynolds, C.; Abelar, J. The Impact of Pedestrian Crossing Flags on Driver Yielding Behavior in Las Vegas, NV. Sustainability 2019, 11, 4741. [Google Scholar] [CrossRef]
  19. Tyrrell, R.A.; Wood, J.M.; Owens, D.A.; Whetsel Borzendowski, S.; Stafford Sewall, A. The conspicuity of pedestrians at night: A review. Clin. Exp. Optom. 2016, 99, 425–434. [Google Scholar] [CrossRef] [PubMed]
  20. Ministerio de Fomento. Guía de Nudos Viarios; Ministerio de Fomento: Madrid, Spain, 2012.
  21. AASHTO. A Policy on Geometric Design of Highways and Streets, 6th ed.; AASHTO: Washington, DC, USA, 2011. [Google Scholar]
  22. AASHTO. Highway Safety Manual; AASHTO: Washington, DC, USA, 2014. [Google Scholar]
  23. Jung, J.; Olsen, M.J.; Hurwitz, D.S.; Kashani, A.G.; Buker, K. 3D virtual intersection sight distance analysis using lidar data. Transp. Res. Part C Emerg. Technol. 2018, 86, 563–579. [Google Scholar] [CrossRef]
  24. Olsen, M.J.; Hurwitz, D.; Kashani, A.; Buker, K. 3D Virtual Sight Distance Analysis Using Lidar Data; PacTrans: Washington, DC, USA, 2016. [Google Scholar]
  25. Ma, Y.; Zheng, Y.; Cheng, J.; Easa, S. Real-Time Visualization Method for Estimating 3D Highway Sight Distance Using LiDAR Data. J. Transp. Eng. Part A Syst. 2019, 145, 04019006. [Google Scholar] [CrossRef]
  26. Khattak, A.J.; Shamayleh, H. Highway Safety Assessment through Geographic Information System-Based Data Visualization. J. Comput. Civ. Eng. 2005, 19, 407–411. [Google Scholar] [CrossRef]
  27. Castro, M.; Iglesias, L.; Sánchez, J.A.; Ambrosio, L. Sight distance analysis of highways using GIS tools. Transp. Res. Part C Emerg. Technol. 2011, 19, 997–1005. [Google Scholar] [CrossRef]
  28. Iglesias Martinez, L.; Castro, M.; Pascual Gallego, V.; de Santos-Berbel, C. Estimation of sight distance on highways with overhanging elements. In Proceedings of the International Conference on Traffic and Transportation Engineering 2016, Belgrado, Serbia, 24–25 November 2016; pp. 75–82. [Google Scholar]
  29. Federal Highway Administration. Roundabouts: An Informational Guide; FHA: Washington, DC, USA, 2010.
  30. Easa, S.M. Pedestrian Crossing Sight Distance. Transp. Res. Rec. J. Transp. Res. Board 2016, 2588, 32–42. [Google Scholar] [CrossRef]
  31. Muley, D.; Kharbeche, M.; Downey, L.; Saleh, W.; Al-Salem, M. Road Users’ Behavior at Marked Crosswalks on Channelized Right-Turn Lanes at Intersections in the State of Qatar. Sustainability 2019, 11, 5699. [Google Scholar] [CrossRef]
  32. AASHTO. Guide for the Development of Bicycle Facilities, 4th ed.; AASHTO: Washington, DC, USA, 2012. [Google Scholar]
  33. Leica. Leica ScanStation C10. Available online: https://w3.leica-geosystems.com/downloads123/hds/hds/scanstationc10/brochures-datasheet/leica_scanstation_c10_ds_es.pdf (accessed on 9 June 2017).
  34. Topcon Positioning Systems. IP-S3 Specifications. Available online: https://www.topconpositioning.com/en-na/mass-data-and-volume-collection/mobile-mapping/ip-s3 (accessed on 25 February 2018).
  35. Digi21. Modelos Digitales Topográficos MDTopX. Available online: https://www.digi21.net/MDTop (accessed on 11 July 2018).
  36. Esri Multipatches. Available online: http://desktop.arcgis.com/en/arcmap/latest/extensions/3d-analyst/multipatches.htm (accessed on 11 July 2018).
  37. Trimble SketchUp. Available online: https://www.sketchup.com/es/products/sketchup-free (accessed on 11 July 2018).
  38. Google Maps. Available online: https://www.google.com/maps/@40.4488096,-3.7205812,3a,75y,280.7h,97.27t/data=!3m6!1e1!3m4!1sTSr022KOWKv1JA_3u0syrw!2e0!7i16384!8i8192 (accessed on 12 september 2019).
Figure 1. Definition of the available sight distance.
Figure 1. Definition of the available sight distance.
Sustainability 11 06630 g001
Figure 2. Depiction of the first steps of the procedure.
Figure 2. Depiction of the first steps of the procedure.
Sustainability 11 06630 g002
Figure 3. Processing required by the point cloud in order to deliver the required data.
Figure 3. Processing required by the point cloud in order to deliver the required data.
Sustainability 11 06630 g003
Figure 4. Road section depicted with a digital terrain model and aboveground elements as a multipatch files.
Figure 4. Road section depicted with a digital terrain model and aboveground elements as a multipatch files.
Sustainability 11 06630 g004
Figure 5. 3D object representing a bus stop shelter next to a similar bus stop obtained from Google Street View [38].
Figure 5. 3D object representing a bus stop shelter next to a similar bus stop obtained from Google Street View [38].
Sustainability 11 06630 g005
Figure 6. General depiction of the junction under study.
Figure 6. General depiction of the junction under study.
Sustainability 11 06630 g006
Figure 7. Sightlines of pedestrians crossing the minor road. Purple dots describe pedestrians positioning and red dots are drivers going down the minor road.
Figure 7. Sightlines of pedestrians crossing the minor road. Purple dots describe pedestrians positioning and red dots are drivers going down the minor road.
Sustainability 11 06630 g007
Figure 8. Available sight distance for a stopping maneuver of cyclists riding near the curb. Gray features are the multipatch files as vegetation and the 3D element depicting the bus stop is presented in white.
Figure 8. Available sight distance for a stopping maneuver of cyclists riding near the curb. Gray features are the multipatch files as vegetation and the 3D element depicting the bus stop is presented in white.
Sustainability 11 06630 g008
Figure 9. Sight distance for a stopping maneuver along the minor road. (a) Depiction of cyclists positioning, (b) comparison of sight distances for both cyclists.
Figure 9. Sight distance for a stopping maneuver along the minor road. (a) Depiction of cyclists positioning, (b) comparison of sight distances for both cyclists.
Sustainability 11 06630 g009
Figure 10. General depiction of the junction under study.
Figure 10. General depiction of the junction under study.
Sustainability 11 06630 g010
Figure 11. (a) Stationing of cyclists and riders along the major road, (b) comparison of their sight distances.
Figure 11. (a) Stationing of cyclists and riders along the major road, (b) comparison of their sight distances.
Sustainability 11 06630 g011
Figure 12. Results of the valuation of a jaywalking-pronelocation.
Figure 12. Results of the valuation of a jaywalking-pronelocation.
Sustainability 11 06630 g012
Table 1. Eye height and placement of observers to be evaluated.
Table 1. Eye height and placement of observers to be evaluated.
ObserverEye Height (m)Placement in the Road Scene
Mobility impaired pedestrian1.15Center of the sidewalk
Pedestrian1.70Center of the sidewalk
Cyclist sharing the lane1.401 m apart from the center of the lane
Cyclist along riding facility1.40Center of their lane
E-scooter rider sharing the lane1.80Center of the lane
E-scooter along riding facility1.80Center of their lane
Driver1.08Center of the roadway
Table 2. Required stopping sight distances for cyclists along the intersection.
Table 2. Required stopping sight distances for cyclists along the intersection.
TargetsSSD (m) Downward Main RoadSSD (m) Upward Minor RoadSSD (m) Downward Minor Road
Cyclists40.7536.7440.16
Drivers49.3044.0148.48
Table 3. Required stopping sight distance along the intersection.
Table 3. Required stopping sight distance along the intersection.
ObserverSSD (m)
E-scooter rider (30 km/h)35.5
Cyclist (30 km/h)35.5

Share and Cite

MDPI and ACS Style

González-Gómez, K.; Castro, M. Evaluating Pedestrians’ Safety on Urban Intersections: A Visibility Analysis. Sustainability 2019, 11, 6630. https://doi.org/10.3390/su11236630

AMA Style

González-Gómez K, Castro M. Evaluating Pedestrians’ Safety on Urban Intersections: A Visibility Analysis. Sustainability. 2019; 11(23):6630. https://doi.org/10.3390/su11236630

Chicago/Turabian Style

González-Gómez, Keila, and María Castro. 2019. "Evaluating Pedestrians’ Safety on Urban Intersections: A Visibility Analysis" Sustainability 11, no. 23: 6630. https://doi.org/10.3390/su11236630

APA Style

González-Gómez, K., & Castro, M. (2019). Evaluating Pedestrians’ Safety on Urban Intersections: A Visibility Analysis. Sustainability, 11(23), 6630. https://doi.org/10.3390/su11236630

Note that from the first issue of 2016, this journal uses article numbers instead of page numbers. See further details here.

Article Metrics

Back to TopTop