Consensus on the Internet of Vehicles: A Systematic Literature Review
Abstract
1. Introduction
2. Related Literature
3. Materials and Methods
3.1. Eligibility Criteria
3.2. Information Sources
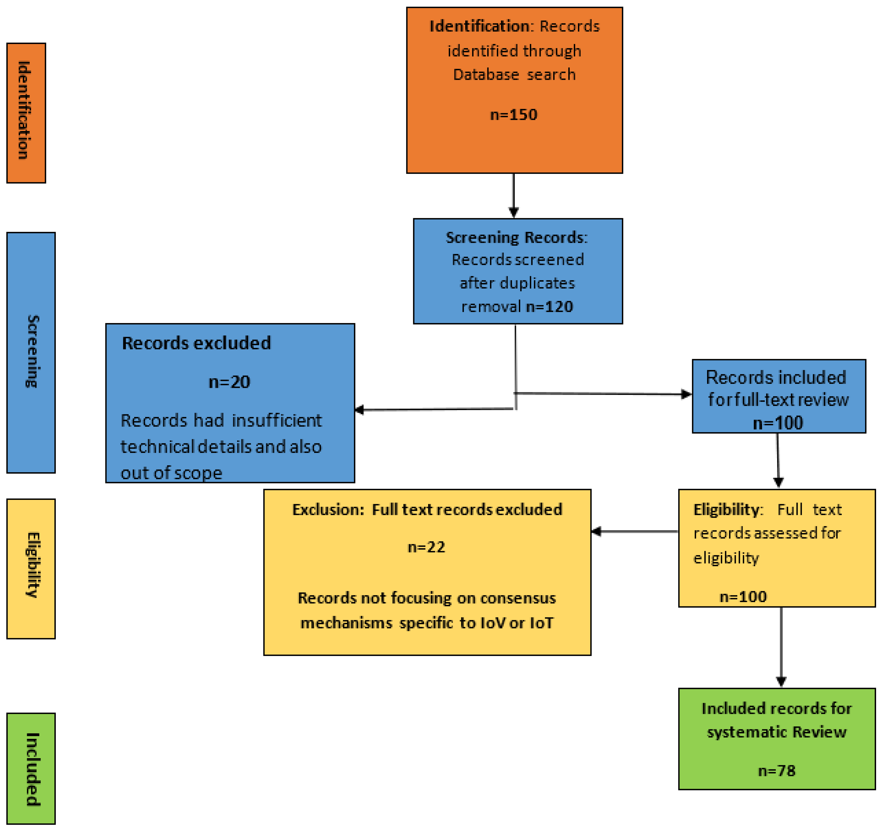
3.3. Search Strategy
3.4. Papers from Each Database
4. Results
4.1. Consensus Mechanisms
4.1.1. Proof of Work (PoW)
4.1.2. Proof of Stake (PoS)
4.1.3. Delegated Proof of Stake (DPoS)
4.1.4. Practical Byzantine Fault Tolerance (PBFT)
4.1.5. Proof of Authority (PoA)
4.1.6. Tendermint
4.1.7. Raft
4.1.8. Directed Acyclic Graph (DAG)
4.2. Features of Consensus Mechanisms
4.2.1. Safety
- Low safety: Systems with low safety are vulnerable to attacks and inconsistent behaviors. They may fail to reach a consistent consensus and allow invalid transactions to be confirmed.
- Medium safety: These systems offer moderate protection against faulty transactions and network errors by medium safety systems [49].
- High safety: Mechanisms with high safety, such as BFT and PoS, provide strong assurance against invalid transactions and can withstand a variety of assaults, including Byzantine faults. They generally introduce heavy penalties to deter misbehaviours [50]. However, high safety does not equal perfect safety. Measuring the resilience of a protocol against specific attacks, such the well-known 51% attack in PoW, is a key metric for evaluating the strength of safety [51].
4.2.2. Permissioned/Permissionless
4.2.3. Leader Based
4.2.4. Communication Based
4.2.5. Communication Overhead
- Low communication overhead: Few messages are exchanged between a limited number of participants. For example, DPoS minimizes message exchange by limiting participation to a small group of elected validators, reducing the number of messages exchanged [11].
- Medium communication overhead: More messages are exchanged among a moderate number of participants. For example, in PoS, validators need to share messages among a larger but still manageable group, balancing efficiency with decentralization [64].
- High communication overhead: A large number of messages are exchanged among all network participants, which can lead to bottlenecks and delays, particularly as the network size grows. For example, in PoW, each miner needs to broadcast their discoveries to the entire network, which leads to substantial communication overhead, particularly during periods of high activity [65].
4.2.6. Trust Based
4.2.7. Fault Tolerance
4.2.8. Latency
- Low latency: Transactions are confirmed in seconds or milliseconds, enabling real-time responsiveness. For example, Tendermint and Raft can achieve fast transaction confirmation through streamlined communication protocols and efficient leader-based processes [72].
- Medium latency: Transaction confirmation times range from a few seconds to several minutes [73]. For example, BFT-based solutions involve slightly longer transaction times due to the need for message exchanges among a group of participants.
- High latency: Confirmation times exceed several minutes. This may arise from intricate consensus procedures or the necessity for many validators to achieve to a consensus [29]. For example, PoW in Bitcoin often experience significant delays due to computationally intensive mining processes and long block intervals, leading to confirmation times of ten minutes or more.
4.2.9. Energy Efficiency
- Medium efficiency: Systems with moderate energy consumption balanced against their performance. These systems may employ certain cutting-edge techniques to lower energy consumption, but they still depend on somewhat inefficient processes.
- High efficiency: Systems optimized to minimize energy use without sacrificing security or functionality. Proof of Stake (PoS) mechanisms, such as Ethereum 2.0, select validators based on their stake in the network, drastically reducing energy consumption by eliminating the need for resource-intensive activities.
4.3. Comparison of Existing Consensus Mechanisms
4.4. Applying the Comparison for Consensus Algorithm Design
4.5. Application of Proof of Work (PoW) in IoV Scenarios
- Specifically, to address the critical requirements for high safety, permissionless participation, low trust priority, and high fault tolerance, PoW emerges as the best candidate for this application scenario according to Table A1.
4.6. Application of Practical Byzantine Fault Tolerance (PBFT) in IoV Scenarios
4.7. Designing a New Consensus Mechanism for IoV Scenarios
- Hybrid permission model: Incorporate PBFT for permissioned, localized traffic control nodes (e.g., within a city) and a PoA-like mechanism for vehicles interacting with the system in a permissionless manner.
- Optimized communication overhead: To improve scalability, reduce PBFT’s communication overhead by adopting DPoS-style elected validators for inter-city coordination, limiting the number of participating nodes in each consensus round.
- Fault tolerance enhancement with trust metrics: Integrate trust-based features to dynamically evaluate participants based on node reliability, uptime, and performance, thus enhancing PBFT’s fault tolerance by detecting and isolating malicious nodes faster.
5. Discussion
Research Roadmap for IoV Consensus
6. Conclusions
Author Contributions
Funding
Data Availability Statement
Conflicts of Interest
Appendix A
Appendix A.1
| Protocol | TPS (Transactions/sec) | Average Latency (ms) | Energy Overhead (J/Tx) | Security Level | Fault Tolerance (%) | Permission Type | Leader-Based | Communication Rounds | Trust Mechanism | IoT Suitability | IoV Suitability | Key References |
|---|---|---|---|---|---|---|---|---|---|---|---|---|
| PoW | 7–15 | 6000–10000 | 100–150 | Very High | <50% nodes | Permissionless | No | 1 | Cryptographic | Low | Moderate (niche use) | [9,47,48,49,50] |
| PoS | 50–100 | 1000–3000 | 5–15 | High | <50% stakes | Both | No | Variable | Stake-based | High | High | [35,49,51,52] |
| DPoS | 1000–3000 | 200–800 | 2–8 | High | <50% validators | Both | Yes | 2 | Delegate voting | High | High | [9,35,51,52,53] |
| PoA | 2000–5000 | 50–200 | 1–5 | High | <33% validators | Both | Yes | 1 | Authority nodes | High | Very High | [1,9,18,44] |
| PBFT | 1000–1500 | 100–300 | 3–10 | High | <33% nodes | Permissioned | Yes | 3 | Node agreement | High | Very High | [7,23,30,39,47,55] |
| R-PBFT | 1800–2000 | 80–200 | 2–6 | High | <33% nodes | Permissioned | Yes | 3 | Adaptive voting | High | Very High | [36,38] |
| SG-PBFT | 2000–2500 | 70–150 | 2–5 | High | <33% nodes | Permissioned | Yes | 3 | Subgroup-based | High | Very High | [52,56] |
| CPBFT | 2200–2500 | 70–120 | 2–4 | High | <33% nodes | Permissioned | Yes | 3 | Cluster-based | High | Very High | [14,35,36,37] |
| G-PBFT | 2500–3000 | 60–100 | 2–4 | High | <33% nodes | Permissioned | Yes | 3 | Gossip-based | High | Very High | [42,43,44] |
| DBFT | 2200–2800 | 80–120 | 2–5 | High | <33% nodes | Permissioned | Yes | 3 | Distributed ledger | High | Very High | [58,59] |
| Paxos | 50–100 | 2000–5000 | 10–20 | Moderate | <50% nodes | Permissioned | No | 2–3 | Majority vote | Moderate | Moderate | [44,56] |
| Raft | 300–800 | 500–1500 | 5–10 | High | <50% nodes | Permissioned | Yes | 2 | Leader election | High | High | [27,33,36,60,61] |
| Tendermint | 1000–1500 | 100–300 | 3–8 | High | <33% nodes | Both | Yes | 2–3 | BFT-based | High | Very High | [55,62] |
| DAG (e.g., IOTA, Tangle) | 3000–5000 | 50–150 | 1–3 | Medium | Dynamic | Permissionless | No | Variable | Transaction graph | High | Moderate | [3,7,63] |
Appendix A.2
| Term/Acronym | Full Form/Concept | Description | Relevance to IoV Consensus |
|---|---|---|---|
| IoV | Internet of Vehicles | A vehicular communication paradigm enabling vehicles, roadside units, and cloud systems to exchange information for safety, coordination, and automation. | Provides the operating environment for consensus mechanisms that ensure data integrity and trust in dynamic vehicular networks. |
| Consensus Mechanism | — | A distributed agreement protocol that allows multiple nodes to validate and agree on shared data or transactions. | Core to ensuring trust, reliability, and fault tolerance in IoV blockchain systems. |
| PBFT | Practical Byzantine Fault Tolerance | A leader-based consensus protocol that tolerates up to one-third faulty or malicious nodes through message voting across multiple phases. | Commonly used in permissioned IoV systems due to its low latency and strong safety guarantees. |
| R-PBFT/CPBFT/SG-PBFT | PBFT Variants | Optimized forms of PBFT improving scalability, energy use, or communication overhead. | Tailored for IoV scenarios with dynamic topology and limited resources. |
| PoW | Proof of Work | A consensus protocol where nodes solve computational puzzles to validate blocks. | Ensures high security but is energy-intensive; less suited for IoV. |
| PoS | Proof of Stake | Consensus where validators are chosen based on the amount of stake (coins) held. | Reduces energy usage but introduces stake-based centralization risk. |
| DPoS | Delegated Proof of Stake | A variant of PoS where stakeholders vote for delegates to produce blocks on their behalf. | Offers higher throughput but requires trust in elected nodes. |
| PoA | Proof of Authority | Consensus where pre-approved authority nodes validate transactions. | Efficient and suitable for controlled IoV environments with known participants (e.g., RSUs). |
| DAG | Directed Acyclic Graph | A non-linear blockchain structure allowing concurrent transaction validation without global ordering. | Enhances scalability and speed for IoV microtransactions. |
| Latency | — | Time delay between transaction initiation and confirmation. | Critical metric for IoV; must often remain below 50 ms for real-time applications. |
| Fault Tolerance | — | Ability of a system to maintain operation despite node failures or attacks. | Ensures continuous functioning in dynamic vehicular environments. |
| Throughput (TPS) | Transactions Per Second | Rate at which the network processes transactions. | Indicates scalability and performance efficiency of consensus mechanisms. |
| Energy Efficiency | — | The amount of computational and power resources consumed per consensus round. | Determines feasibility of deployment in energy-limited IoV devices. |
| PRISMA | Preferred Reporting Items for Systematic Reviews and Meta-Analyses | A structured framework for transparent and reproducible literature reviews. | Used in this paper to ensure systematic identification, screening, and inclusion of IoV consensus studies. |
| View Change | — | Mechanism for replacing a failed or unresponsive leader in consensus protocols. | Maintains system reliability in IoV networks with frequent node mobility. |
References
- Sanni, C.A.; Chaudhry, U.B. Compatibility of Blockchains in the Internet of Vehicles. In Autonomous Revolution: Strategies, Threats and Challenges; Advanced Sciences and Technologies for Security Applications; Springer Nature: Cham, Switzerland, 2025; pp. 241–259. [Google Scholar] [CrossRef]
- Qin, X.; Wu, J.; Li, G. A Secure and Efficient Data Sharing Framework for IoV Using Blockchain and Reputation-Based Incentive Mechanism. In Wireless Artificial Intelligent Computing Systems and Applications; Cai, Z., Zhu, Y., Wang, Y., Qiu, M., Eds.; Lecture Notes in Computer Science; Springer Nature: Singapore, 2025; Volume 15688, pp. 386–397. [Google Scholar] [CrossRef]
- Huang, D.; Ma, X.; Zhang, S. Performance Analysis of the Raft Consensus Algorithm for Private Blockchains. IEEE Trans. Syst. Man. Cybern. Syst. 2019, 50, 172–181. [Google Scholar] [CrossRef]
- Hou, B.; Zhu, H.; Xin, Y.; Wang, J.; Yang, Y. MPoR: A Modified Consensus for Blockchain-Based Internet of Vehicles. Wirel. Commun. Mob. Comput. 2022, 2022, 1–17. [Google Scholar] [CrossRef]
- Laghari, A.A.; Khan, A.A.; Alkanhel, R.; Elmannai, H.; Bourouis, S. Lightweight-BIoV: Blockchain Distributed Ledger Technology (BDLT) for Internet of Vehicles (IoVs). Electronics 2023, 12, 677. [Google Scholar] [CrossRef]
- Gomaa, A.; Saad, O.M. Residual Channel-attention (RCA) network for remote sensing image scene classification. Multimedia Tools Appl. 2025, 84, 33837–33861. [Google Scholar] [CrossRef]
- Buyuktanir, B.; Altinkaya, Ş.; Baydogmus, G.K.; Yildiz, K. Federated learning in intrusion detection: Advancements, applications, and future directions. Clust. Comput. 2025, 28, 473. [Google Scholar] [CrossRef]
- Su, Z.; Cheng, R.; Li, C.; Chen, M.; Zhu, J.; Long, Y. Federated Learning and Reputation-Based Node Selection Scheme for Internet of Vehicles. Electronics 2025, 14, 303. [Google Scholar] [CrossRef]
- Moher, D.; Liberati, A.; Tetzlaff, J.; Altman, D.G. Preferred Reporting Items for Systematic Reviews and Meta-Analyses: The PRISMA Statement. PLoS Med. 2009, 6, e1000097. [Google Scholar] [CrossRef]
- Aggarwal, S.; Kumar, N. Cryptographic consensus mechanisms. In Advances in Computers; Elsevier: Amsterdam, The Netherlands, 2021; Volume 121, pp. 211–226. [Google Scholar] [CrossRef]
- Du, M.; Ma, X.; Zhang, Z.; Wang, X.; Chen, Q. A review on consensus algorithm of blockchain. In Proceedings of the 2017 IEEE International Conference on Systems, Man, and Cybernetics (SMC), Banff, AB, Canada, 5–8 October 2017; IEEE: New York, NY, USA, 2017; pp. 2567–2572. [Google Scholar] [CrossRef]
- Khan, H.; Tejani, G.G.; AlGhamdi, R.; Alasmari, S.; Sharma, N.K.; Sharma, S.K. A secure and efficient deep learning-based intrusion detection framework for the internet of vehicles. Sci. Rep. 2025, 15, 12236. [Google Scholar] [CrossRef]
- Li, C.; Zhang, J.; Yang, X.; Luo, Y. Lightweight blockchain consensus mechanism and storage optimization for resource-constrained IoT devices. Inf. Process. Manag. 2021, 58, 102602. [Google Scholar] [CrossRef]
- Zhang, W.; Wu, Z.; Han, G.; Feng, Y.; Shu, L. LDC: A lightweight dada consensus algorithm based on the blockchain for the industrial Internet of Things for smart city applications. Futur. Gener. Comput. Syst. 2020, 108, 574–582. [Google Scholar] [CrossRef]
- Abishu, H.N.; Seid, A.M.; Yacob, Y.H.; Ayall, T.; Sun, G.; Liu, G. Consensus Mechanism for Blockchain-Enabled Vehicle-to-Vehicle Energy Trading in the Internet of Electric Vehicles. IEEE Trans. Veh. Technol. 2021, 71, 946–960. [Google Scholar] [CrossRef]
- Das, D.; Banerjee, S.; Mansoor, W.; Biswas, U.; Chatterjee, P.; Ghosh, U. Design of a Secure Blockchain-Based Smart IoV Architecture. In Proceedings of the 2020 3rd International Conference on Signal Processing and Information Security (ICSPIS), Dubai, United Arab Emirates, 25–26 November 2020; IEEE: New York, NY, USA, 2020; pp. 1–4. [Google Scholar] [CrossRef]
- Fadhil, J.A.; Sarhan, Q.I. Internet of Vehicles (IoV): A Survey of Challenges and Solutions. In Proceedings of the 2020 21st International Arab Conference on Information Technology (ACIT), Giza, Egypt, 28–30 November 2020; IEEE: New York, NY, USA, 2020; pp. 1–10. [Google Scholar] [CrossRef]
- Kapassa, E.; Themistocleous, M. Blockchain and the internet of vehicles: A conceptual model for demand response management. In Handbook of Blockchain Technology; Themistocleous, M., Ed.; Edward Elgar Publishing: Cheltenham, UK, 2025; pp. 277–291. [Google Scholar] [CrossRef]
- Zhan, Z.; Huang, R. Improvement of Hierarchical Byzantine Fault Tolerance Algorithm in RAFT Consensus Algorithm Election. Appl. Sci. 2023, 13, 9125. [Google Scholar] [CrossRef]
- Yang, J.; Jia, Z.; Su, R.; Wu, X.; Qin, J. Improved Fault-Tolerant Consensus Based on the PBFT Algorithm. IEEE Access 2022, 10, 30274–30283. [Google Scholar] [CrossRef]
- You, C.; Qin, Y.; Chen, Q.; Chen, C.; Huang, J. HADPoS: Improvement of DPoS Consensus Mechanism Based on Heat Attenuation. It Prof. 2023, 25, 40–51. [Google Scholar] [CrossRef]
- Gupta, C.; Mahajan, A. Evaluation of Proof-of-Work Consensus Algorithm for Blockchain Networks. In Proceedings of the 2020 11th International Conference on Computing, Communication and Networking Technologies (ICCCNT), Kharagpur, India, 1–3 July 2020; IEEE: New York, NY, USA, 2020; pp. 1–7. [Google Scholar] [CrossRef]
- Zhang, C.; Liu, P.; Ao, S. Vehicle reputation value management scheme based on data uplink rules. J. Comput. Electron. Inf. Manag. 2025, 16, 96–104. [Google Scholar] [CrossRef]
- Zhou, Y.; Peng, S.; Lyu, H.; Tong, F.; Huang, C.; Niu, J. Klotski: Towards Consensus Enabled Collaborative Vehicles in Intelligent Transportation. IEEE Trans. Veh. Technol. 2025, 1–14. [Google Scholar] [CrossRef]
- Wang, Y.; Xing, X.; Li, P.; Wang, G. LT-DBFT: A Hierarchical Blockchain Consensus Using Location and Trust in IoT. IEEE Internet Things J. 2025, 12, 19574–19589. [Google Scholar] [CrossRef]
- Wang, B.; Li, Z.; Li, H. Hybrid Consensus Algorithm Based on Modified Proof-of-Probability and DPoS. Futur. Internet 2020, 12, 122. [Google Scholar] [CrossRef]
- Yadav, S.; Singh, K.; Yadav, A.K.; Shariq, M.; Chaudhry, S.A.; Das, A.K.; Manjul, M. Efficient and Reliable Information Sharing for Internet of Vehicles using Trust and Blockchain. IEEE Trans. Veh. Technol. 2025, 1–13. [Google Scholar] [CrossRef]
- Wang, T.; Huang, D.; Zhang, S. Consensus Algorithm Analysis in Blockchain: PoW and Raft. In Wireless Blockchain, 1st ed.; Imran, M.A., Cao, B., Zhang, L., Peng, M., Eds.; Wiley: Hoboken, NJ, USA, 2021; pp. 27–72. [Google Scholar] [CrossRef]
- Zhang, C.; Wu, C.; Wang, X. Overview of Blockchain Consensus Mechanism. In Proceedings of the BDE 2020: 2020 2nd International Conference on Big Data Engineering, Shanghai, China, 29–31 May 2020; ACM: New York, NY, USA, 2020; pp. 7–12. [Google Scholar] [CrossRef]
- He, Q.; Guan, N.; Lv, M.; Yi, W. On the Consensus Mechanisms of Blockchain/DLT for Internet of Things. In Proceedings of the 2018 IEEE 13th International Symposium on Industrial Embedded Systems (SIES), Graz, Austria, 6–8 June 2018; IEEE: New York, NY, USA, 2018; pp. 1–10. [Google Scholar] [CrossRef]
- Razafimanjato, M.; Yang, H.; Park, S.; Kim, S.; Kim, D. Blockchain and AI-Enabled Trust Management Model for Internet of Vehicles. In Proceedings of the 2025 International Conference on Artificial Intelligence in Information and Communication (ICAIIC), Fukuoka, Japan, 18–21 February 2025; IEEE: New York, NY, USA, 2025; pp. 0442–0447. [Google Scholar] [CrossRef]
- Lao, L.; Dai, X.; Xiao, B.; Guo, S. G-PBFT: A Location-based and Scalable Consensus Protocol for IoT-Blockchain Applications. In Proceedings of the 2020 IEEE International Parallel and Distributed Processing Symposium (IPDPS), New Orleans, LA, USA, 18–22 May 2020; IEEE: New York, NY, USA, 2020; pp. 664–673. [Google Scholar] [CrossRef]
- Yu, R.; Yang, C.; Liu, Y. FSC: File Storage in Coded Blockchain with C-PBFT Consensus Protocol. In Proceedings of the 2022 International Conference on Service Science (ICSS), Zhuhai, China, 13–15 May 2022; IEEE: New York, NY, USA, 2025; pp. 289–296. [Google Scholar] [CrossRef]
- Saad, S.M.S.; Radzi, R.Z.R.M. Comparative Review of the Blockchain Consensus Algorithm Between Proof of Stake (POS) and Delegated Proof of Stake (DPOS). Int. J. Innov. Comput. 2020, 10, 27–32. [Google Scholar] [CrossRef]
- Xu, G.; Bai, H.; Xing, J.; Luo, T.; Xiong, N.N.; Cheng, X.; Liu, S.; Zheng, X. SG-PBFT: A secure and highly efficient distributed blockchain PBFT consensus algorithm for intelligent Internet of vehicles. J. Parallel Distrib. Comput. 2022, 164, 1–11. [Google Scholar] [CrossRef]
- Bach, L.M.; Mihaljevic, B.; Zagar, M. Comparative analysis of blockchain consensus algorithms. In Proceedings of the 2018 41st International Convention on Information and Communication Technology, Electronics and Microelectronics (MIPRO), Opatija, Croatia, 21–25 May 2018; IEEE: New York, NY, USA, 2018; pp. 1545–1550. [Google Scholar] [CrossRef]
- Wang, W.; Hoang, D.T.; Hu, P.; Xiong, Z.; Niyato, D.; Wang, P.; Wen, Y.; Kim, D.I. A Survey on Consensus Mechanisms and Mining Strategy Management in Blockchain Networks. IEEE Access 2019, 7, 22328–22370. [Google Scholar] [CrossRef]
- Din, I.U.; Khan, K.H.; Almogren, A.; Guizani, M. Machine Learning for Trust in Internet of Vehicles and Privacy in Distributed Edge Networks. IEEE Internet Things J. 2025, 12, 21488–21495. [Google Scholar] [CrossRef]
- Kara, M.; Laouid, A.; Hammoudeh, M.; AlShaikh, M.; Bounceur, A. Proof of Chance: A Lightweight Consensus Algorithm for the Internet of Things. IEEE Trans. Ind. Inform. 2022, 18, 8336–8345. [Google Scholar] [CrossRef]
- Ferdous, M.S.; Chowdhury, M.J.M.; Hoque, M.A.; Colman, A. Blockchain Consensus Algorithms: A Survey. arXiv 2020. [Google Scholar] [CrossRef]
- Zivic, N.; Kadusic, E.; Kadusic, K. Directed Acyclic Graph as Hashgraph: An Alternative DLT to Blockchains and Tangles. In Proceedings of the 2020 19th International Symposium INFOTEH-JAHORINA (INFOTEH), East Sarajevo, Bosnia and Herzegovina, 18–20 March 2020; IEEE: New York, NY, USA, 2020; pp. 1–4. [Google Scholar] [CrossRef]
- Pan, J.; Song, Z.; Hao, W. Development in Consensus Protocols: From PoW to PoS to DPoS. In Proceedings of the 2021 2nd International Conference on Computer Communication and Network Security (CCNS), Xining, China, 30 July 2021–1 August 2021; IEEE: New York, NY, USA, 2021; pp. 59–64. [Google Scholar] [CrossRef]
- Luo, H.; Yu, H.; Luo, J. PRAFT and RPBFT: A class of blockchain consensus algorithm and their applications in electric vehicles charging scenarios for V2G networks. Internet Things Cyber-Phys. Syst. 2023, 3, 61–70. [Google Scholar] [CrossRef]
- Huang, R.; Yang, X.; Ajay, P. Consensus mechanism for software-defined blockchain in internet of things. Internet Things Cyber-Phys. Syst. 2023, 3, 52–60. [Google Scholar] [CrossRef]
- Alqahtani, S.; Demirbas, M. Bottlenecks in Blockchain Consensus Protocols. In Proceedings of the 2021 IEEE International Conference on Omni-Layer Intelligent Systems (COINS), Barcelona, Spain, 23–25 August 2021; IEEE: New York, NY, USA, 2021; pp. 1–8. [Google Scholar] [CrossRef]
- Li, Y.; Tao, X.; Zhang, X.; Xu, J.; Wang, Y.; Xia, W. A DAG-Based Reputation Mechanism for Preventing Peer Disclosure in SIoV. IEEE Internet Things J. 2022, 9, 24095–24106. [Google Scholar] [CrossRef]
- Chen, R.; Luo, H.; Sun, G.; Yu, H.; Niyato, D.; Dustdar, S. DRDST: Low-latency DAG Consensus through Robust Dynamic Sharding and Tree-broadcasting for IoV. IEEE Trans. Mob. Comput. 2025, 1–18. [Google Scholar] [CrossRef]
- Wang, J. Research on privacy protection mechanism based on edge computing in Internet of Vehicles. In Proceedings of the 2025 4th International Symposium on Computer Applications and Information Technology (ISCAIT), Xi’an, China, 21–23 March 2025; IEEE: New York, NY, USA, 2025; pp. 1881–1884. [Google Scholar] [CrossRef]
- Zhang, H.; Liu, J.; Zhao, H.; Wang, P.; Kato, N. Blockchain-Based Trust Management for Internet of Vehicles. IEEE Trans. Emerg. Top. Comput. 2020, 9, 1397–1409. [Google Scholar] [CrossRef]
- Alfandi, O.; Otoum, S.; Jararweh, Y. Blockchain Solution for IoT-based Critical Infrastructures: Byzantine Fault Tolerance. In Proceedings of the NOMS 2020—2020 IEEE/IFIP Network Operations and Management Symposium, Budapest, Hungary, 20–24 April 2020; IEEE: New York, NY, USA, 2020; pp. 1–4. [Google Scholar] [CrossRef]
- Mollah, M.B.; Zhao, J.; Niyato, D.; Guan, Y.L.; Yuen, C.; Sun, S.; Lam, K.-Y.; Koh, L.H. Blockchain for the Internet of Vehicles Towards Intelligent Transportation Systems: A Survey. IEEE Internet Things J. 2021, 8, 4157–4185. [Google Scholar] [CrossRef]
- Conoscenti, M.; Vetro, A.; De Martin, J.C. Blockchain for the Internet of Things: A systematic literature review. In Proceedings of the 2016 IEEE/ACS 13th International Conference of Computer Systems and Applications (AICCSA), Agadir, Morocco, 29 November 2016–2 December 2016; IEEE: New York, NY, USA, 2016; pp. 1–6. [Google Scholar] [CrossRef]
- Aung, N.; Kechadi, T.; Zhu, T.; Zerdoumi, S.; Guerbouz, T.; Dhelim, S. Blockchain Application on the Internet of Vehicles (IoV). In Proceedings of the 2022 IEEE 7th International Conference on Intelligent Transportation Engineering (ICITE), Beijing, China, 11–13 November 2022; IEEE: New York, NY, USA, 2022; pp. 586–591. [Google Scholar] [CrossRef]
- Singh, S.K.; Park, J.H.; Sharma, P.K.; Pan, Y. BIIoVT: Blockchain-Based Secure Storage Architecture for Intelligent Internet of Vehicular Things. IEEE Consum. Electron. Mag. 2021, 11, 75–82. [Google Scholar] [CrossRef]
- Fu, J.; Zhang, L.; Wang, L.; Li, F. BCT: An Efficient and Fault Tolerance Blockchain Consensus Transform Mechanism for IoT. IEEE Internet Things J. 2021, 10, 12055–12065. [Google Scholar] [CrossRef]
- Li, C.; Wu, H.; Xiong, L.; Lu, Y. An IoV-PBFT Consensus-Based Blockchain for Collaborative Congestion Avoidance and Simulation Test. Wirel. Commun. Mob. Comput. 2022, 2022, 1–19. [Google Scholar] [CrossRef]
- Si, X.; Li, M.; Yao, Z.; Zhu, W.; Liu, J.; Zhang, Q. An Efficient and Secure Blockchain Consensus Protocol for Internet of Vehicles. Electronics 2023, 12, 4285. [Google Scholar] [CrossRef]
- Yu, D.; Wu, H.; Sun, Y.; Zhang, L.; Imran, M. Adaptive protocol of raft in wireless network. Ad. Hoc. Netw. 2023, 154, 103377. [Google Scholar] [CrossRef]
- Hussien, H.M.; Yasin, S.M.; Udzir, S.N.I.; Zaidan, A.A.; Zaidan, B.B. A Systematic Review for Enabling of Develop a Blockchain Technology in Healthcare Application: Taxonomy, Substantially Analysis, Motivations, Challenges, Recommendations and Future Direction. J. Med. Syst. 2019, 43, 320. [Google Scholar] [CrossRef]
- Hakimi, A.; Yusof, K.M.; Azizan, M.A.; Azman, M.A.A.; Hussain, S.M. A Survey on Internet of Vehicle (IoV): A pplications & Comparison of VANETs, IoV and SDN-IoV. Elektr. J. Electr. Eng. 2021, 20, 26–31. [Google Scholar] [CrossRef]
- Singh, A.; Kumar, G.; Saha, R.; Conti, M.; Alazab, M.; Thomas, R. A survey and taxonomy of consensus protocols for blockchains. J. Syst. Arch. 2022, 127, 102503. [Google Scholar] [CrossRef]
- Chen, C.; Quan, S. A Summary of Security Techniques-Based Blockchain in IoV. Secur. Commun. Netw. 2022, 2022, 1–14. [Google Scholar] [CrossRef]
- Deng, X.; Li, K.; Wang, Z.; Li, J.; Luo, Z. A Survey of Blockchain Consensus Algorithms. In Proceedings of the 2022 International Conference on Blockchain Technology and Information Security (ICBCTIS), Huaihua, China, 15–17 July 2022; IEEE: New York, NY, USA, 2022; pp. 188–192. [Google Scholar] [CrossRef]
- Azam, F.; Biradar, A.; Priyadarshi, N.; Kumari, S.; Tangade, S. A Review of Blockchain Based Approach for Secured Communication in Internet of Vehicle (IoV) Scenario. In Proceedings of the 2021 Second International Conference on Smart Technologies in Computing, Electrical and Electronics (ICSTCEE), Bengaluru, India, 16–17 December 2021; IEEE: New York, NY, USA, 2021; pp. 1–6. [Google Scholar] [CrossRef]
- Zhang, X.; Li, R.; Zhao, H. A Parallel Consensus Mechanism Using PBFT Based on DAG-Lattice Structure in the Internet of Vehicles. IEEE Internet Things J. 2022, 10, 5418–5433. [Google Scholar] [CrossRef]
- Guo, H.; Li, W.; Nejad, M. A Hierarchical and Location-Aware Consensus Protocol for IoT-Blockchain Applications. IEEE Trans. Netw. Serv. Manag. 2022, 19, 2972–2986. [Google Scholar] [CrossRef]
- Feng, X.; Wang, X.; Cui, K.; Xie, Q.; Wang, L. A distributed message authentication scheme with reputation mechanism for Internet of Vehicles. J. Syst. Arch. 2023, 145, 103029. [Google Scholar] [CrossRef]
- Hildebrand, B.; Baza, M.; Salman, T.; Tabassum, S.; Konatham, B.; Amsaad, F.; Razaque, A. A comprehensive review on blockchains for Internet of Vehicles: Challenges and directions. Comput. Sci. Rev. 2023, 48, 100547. [Google Scholar] [CrossRef]
- Lashkari, B.; Musilek, P. A Comprehensive Review of Blockchain Consensus Mechanisms. IEEE Access 2021, 9, 43620–43652. [Google Scholar] [CrossRef]
- Islam, M.; Merlec, M.M.; In, H.P. A Comparative Analysis of Proof-of-Authority Consensus Algorithms: Aura vs Clique. In Proceedings of the 2022 IEEE International Conference on Services Computing (SCC), Barcelona, Spain, 10–16 July 2022; IEEE: New York, NY, USA, 2022; pp. 327–332. [Google Scholar] [CrossRef]
- Bodkhe, U.; Mehta, D.; Tanwar, S.; Bhattacharya, P.; Singh, P.K.; Hong, W.-C. A Survey on Decentralized Consensus Mechanisms for Cyber Physical Systems. IEEE Access 2020, 8, 54371–54401. [Google Scholar] [CrossRef]
- Chaudhry, N.; Yousaf, M.M. Consensus Algorithms in Blockchain: Comparative Analysis, Challenges and Opportunities. In Proceedings of the 2018 12th International Conference on Open Source Systems and Technologies (ICOSST), Lahore, Pakistan, 19–21 December 2018; IEEE: New York, NY, USA, 2018; pp. 54–63. [Google Scholar] [CrossRef]
- Cao, B.; Li, Y.; Zhang, L.; Zhang, L.; Mumtaz, S.; Zhou, Z.; Peng, M. When Internet of Things Meets Blockchain: Challenges in Distributed Consensus. IEEE Netw. 2019, 33, 133–139. [Google Scholar] [CrossRef]
- Ismail, L.; Materwala, H. A Review of Blockchain Architecture and Consensus Protocols: Use Cases, Challenges, and Solutions. Symmetry 2019, 11, 1198. [Google Scholar] [CrossRef]
- Naz, S.; Lee, S.U.-J. Why the new consensus mechanism is needed in blockchain technology? In Proceedings of the 2020 Second International Conference on Blockchain Computing and Applications (BCCA), Antalya, Turkey, 2–5 November 2020; IEEE: New York, NY, USA, 2020; pp. 92–99. [Google Scholar] [CrossRef]
- Gramoli, V.; Staples, M. Blockchain Standard: Can We Reach Consensus? IEEE Commun. Stand. Mag. 2018, 2, 16–21. [Google Scholar] [CrossRef]
- Yadav, A.K.; Singh, K.; Amin, A.H.; Almutairi, L.; Alsenani, T.R.; Ahmadian, A. A comparative study on consensus mechanism with security threats and future scopes: Blockchain. Comput. Commun. 2023, 201, 102–115. [Google Scholar] [CrossRef]
- Taslimasa, H.; Dadkhah, S.; Neto, E.C.P.; Xiong, P.; Ray, S.; Ghorbani, A.A. Security issues in Internet of Vehicles (IoV): A comprehensive survey. Internet Things 2023, 22, 100809. [Google Scholar] [CrossRef]
- ISO 26262-1:2018; Road Vehicles—Functional Safety. ISO: Geneva, Switzerland, 2018.
- United Nations Economic Commission for Europe (UNECE). Uniform Provisions Concerning the Approval of Vehicles with Regard to Cybersecurity and Cybersecurity Management System (UN Regulation No. 155); UNECE WP.29: Geneva, Switzerland, 2021. [Google Scholar]



| Authors | Focus Area | IoV Coverage | Limitations | Novelty and Distinction of This Work |
|---|---|---|---|---|
| [1] | Blockchain for IoV | Partial | Lacks consensus level comparison feature bench marking | Establishes a PRISMA-based IoV-specific framework that systematically evaluates consensus mechanisms beyond general blockchain discussion. |
| [2] | Secure IoV with blockchain | High | No structured performance evaluation or scalability analysis | Introduces a comparative PRISMA framework incorporating quantitative and feature-based performance metrics. |
| [3] | Blockchain applications in IoV | Medium | Focuses on application layer; lacks analytical treatment of consensus protocols | Integrates consensus-level benchmarking and analytical synthesis connecting design features with IoV requirements. |
| [17] | Blockchain-based IoV security survey | High | Descriptive narrative Without methodological rigor or comparative framework | Adds a systematic PRISMA-based selection and performance-oriented comparative analysis of IoV consensus algorithms. |
| [18] | Blockchain consensus for intelligent transportation systems | High | Limited coverage of quantitative benchmarking and scalability–latency trade-offs | Extends comparative analysis with numeric performance indicators and an adaptive analytical framework for IoV scenarios. |
| Our Work | Consensus in IoV | Full Coverage | Presents the PRISMA-based analytical comparison, IoV-specific taxonomy, and structured guidance for new consensus mechanism design. |
Disclaimer/Publisher’s Note: The statements, opinions and data contained in all publications are solely those of the individual author(s) and contributor(s) and not of MDPI and/or the editor(s). MDPI and/or the editor(s) disclaim responsibility for any injury to people or property resulting from any ideas, methods, instructions or products referred to in the content. |
© 2025 by the authors. Published by MDPI on behalf of the World Electric Vehicle Association. Licensee MDPI, Basel, Switzerland. This article is an open access article distributed under the terms and conditions of the Creative Commons Attribution (CC BY) license (https://creativecommons.org/licenses/by/4.0/).
Share and Cite
Bitok, H.J.; Wang, M.; Desmond, D. Consensus on the Internet of Vehicles: A Systematic Literature Review. World Electr. Veh. J. 2025, 16, 616. https://doi.org/10.3390/wevj16110616
Bitok HJ, Wang M, Desmond D. Consensus on the Internet of Vehicles: A Systematic Literature Review. World Electric Vehicle Journal. 2025; 16(11):616. https://doi.org/10.3390/wevj16110616
Chicago/Turabian StyleBitok, Hilda Jemutai, Mingzhong Wang, and Dennis Desmond. 2025. "Consensus on the Internet of Vehicles: A Systematic Literature Review" World Electric Vehicle Journal 16, no. 11: 616. https://doi.org/10.3390/wevj16110616
APA StyleBitok, H. J., Wang, M., & Desmond, D. (2025). Consensus on the Internet of Vehicles: A Systematic Literature Review. World Electric Vehicle Journal, 16(11), 616. https://doi.org/10.3390/wevj16110616

