Exploring Computing Paradigms for Electric Vehicles: From Cloud to Edge Intelligence, Challenges and Future Directions
Abstract
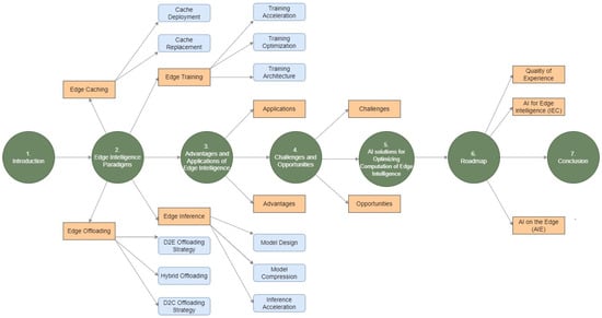
1. Introduction
2. Edge Intelligence Paradigms
- L0_Cloud Intelligence: Complete DNN model training and interpretation in the cloud.
- L1_Cloud-Edge Cooperation and Cloud Training: Train the deep neural network-based model (DNNM) in the cloud, then perform inference in collaboration with the edge, partly offloading new additional data to the cloud.
- L2_In-Edge Cooperation and Cloud Training: Train the DNNM in the cloud but perform interpretation at the edge, potentially offloading data on edge devices or else on the adjacent devices.
- L3_On-Device Interpretation and Cloud Training: Train the DNNM in the cloud but perform on end nodes for interpretation with partly data offloading from cloud to end nodes.
- L4_Cloud–Edge Co-training and Interpretation: Both training and interpretation of the DNNM model occur in cooperation between the cloud and edge.
- L5_All In-Edge: Both training and interpretation of the DNNM take place at the edge environment.
- L6_All On-Device: Both training and interpretation of the DNNM occur exclusively on the end node.
2.1. Edge Caching
2.1.1. Cache Deployment
- Caching at Macro Base Stations
- Caching at Micro Base Stations
- Caching at Devices
2.1.2. Cache Replacement
2.2. Edge Training
2.2.1. Training Architecture
2.2.2. Training Acceleration
2.2.3. Training Optimization
- Communication Frequency
- Communication Cost
- Privacy and Security Issues
2.3. Edge Interpretation
2.3.1. Model Design
- Architecture Search
- Design by Experience
2.3.2. Model Compression
- Lower Rank Approximation
- Knowledge Refinement
- Designing Condensed Layers
- Network Pruning
- Parameter Quantization
2.3.3. Interpretation Acceleration
- Hardware Acceleration
- Software Acceleration
2.4. Edge Offloading
- D2C Offloading Strategy
- D2E Offloading Strategy
- D2D Offloading Strategy
- Hybrid Offloading
3. Edge Intelligence: Advantages and Applications
3.1. Advantages
- Enriching AI with Richer Data and Application Scenarios:
- Key Infrastructure for AI Democratization:
- Popularizing Edge Intelligence with AI Applications:
3.2. Applications of Edge Intelligence for Electric Vehicles
3.2.1. Smart Vehicles
3.2.2. Smart Vehicle Services
- Assistant Driving
- Autonomous Vehicles
- Platoon
- Smart Parking
3.2.3. Smart Vehicle Applications
- Safety Applications
- Non-safety Applications
4. Challenges and Opportunities for Edge Intelligence
4.1. Challenges
4.1.1. Enabling Generic Computing on Edge Nodes
4.1.2. Exploring Edge Node Discovery
- Resource Management
- Resource Management and Task Scheduling
- Customized AI Algorithms
4.1.3. Dividing and Delegating Discovery
4.1.4. Unwavering Quality of Service and User Experience
4.1.5. Utilizing Edge Nodes Safely and Publicly
4.2. Opportunities
4.2.1. Establishing Standards, Benchmarks, and a Marketplace
4.2.2. Frameworks and Languages
4.2.3. Utilizing Lightweight Libraries and Algorithms
4.2.4. Micro Operating Systems and Virtualization
4.2.5. Energy Efficiency
5. AI Solutions for Optimizing Computation of Edge Intelligence
6. Architectural Layers in the Roadmap for Edge Intelligence
6.1. Quality of Experience
- Performance
- Cost
- Privacy and Security
- Efficiency
- Reliability
6.2. Edge Intelligence/Intelligent Edge Computing
- Topology
- Content
- Services
6.3. AI on the Edge (AIE)
- Framework Design
- Model Training
- Model Inference
- Model Adaptation
- Conditional Computation
- Process Acceleration
7. Conclusions
Author Contributions
Funding
Data Availability Statement
Conflicts of Interest
References
- Elvas, L.B.; Ferreira, J.C. Intelligent Transportation Systems for Electric Vehicles. Energies 2021, 14, 5550. [Google Scholar] [CrossRef]
- Ahmad, K.; Khujamatov, H.; Lazarev, A.; Usmanova, N.; Alduailij, M.; Alduailij, M. Internet of Things-Aided Intelligent Transport Systems in Smart Cities: Challenges, Opportunities, and Future. Wirel. Commun. Mob. Comput. 2023, 2023, 7989079. [Google Scholar] [CrossRef]
- Ghorpade, S.N.; Zennaro, M.; Chaudhari, B.S. GWO Model for Optimal Localization of IoT-Enabled Sensor Nodes in Smart Parking Systems. IEEE Trans. Intell. Transp. Syst. 2021, 22, 1217–1224. [Google Scholar] [CrossRef]
- Khayyam, H.; Javadi, B.; Jalili, M.; Jazar, R.N. Artificial intelligence and internet of things for autonomous vehicles. In Nonlinear Approaches in Engineering Applications; Springer: Berlin/Heidelberg, Germany, 2020; pp. 39–68. [Google Scholar]
- Pradhan, N.M.; Chaudhari, B.S.; Zennaro, M. 6TiSCH Low Latency Autonomous Scheduling for Industrial Internet of Things. IEEE Access 2022, 10, 71566–71575. [Google Scholar] [CrossRef]
- Zhang, K.; Zhu, Y.; Leng, S.; He, Y.; Maharjan, S.; Zhang, Y. Deep learning empowered task offloading for mobile edge computing in urban informatics. IEEE Internet Things J. 2019, 6, 7635–7647. [Google Scholar] [CrossRef]
- Chaudhari, B.; Borkar, S. Design Considerations and Network Architectures for Low-Power Wide-Area Networks. In LPWAN Technologies for IoT and M2M Applications; Elsevier: Amsterdam, The Netherlands, 2020; pp. 15–35. ISBN 9780128188804. [Google Scholar] [CrossRef]
- Dai, Y.; Xu, D.; Maharjan, S.; Qiao, G.; Zhang, Y. Artificial intelligence empowered edge computing and caching for internet of vehicles. IEEE Wirel. Commun. 2019, 26, 12–18. [Google Scholar] [CrossRef]
- Mendez, J.; Bierzynski, K.; Cuéllar, M.; Morales, D.P. Edge Intelligence: Concepts, architectures, applications and future directions. ACM Trans. Embed. Comput. Syst. (TECS) 2022, 21, 1–41. [Google Scholar] [CrossRef]
- Ghorpade, S.N.; Zennaro, M.; Chaudhari, B.S.; Saeed, R.A.; Alhumyani, H.; Abdel-Khalek, S. Enhanced Differential Crossover and Quantum Particle Swarm Optimization for IoT Applications. IEEE Access 2021, 9, 93831–93846. [Google Scholar] [CrossRef]
- Li, Y. Deep reinforcement learning. arXiv 2018, arXiv:1810.06339. [Google Scholar]
- Shakya, A.K.; Pillai, G.; Chakrabarty, S. Reinforcement learning algorithms: A brief survey. Expert Syst. Appl. 2023, 231, 120495. [Google Scholar] [CrossRef]
- Stefenon, S.F.; Yow, K.-C.; Nied, A.; Meyer, L.H. Classification of distribution power grid structures using inception v3 deep neural network. Electr. Eng. 2022, 104, 4557–4569. [Google Scholar] [CrossRef]
- Ghorpade, S.N.; Zennaro, M.; Chaudhari, B.S. IoT-based hybrid optimized fuzzy threshold ELM model for localization of elderly persons. Expert Syst. Appl. 2021, 184, 115500. [Google Scholar] [CrossRef]
- Ghorpade, S.N.; Zennaro, M.; Chaudhari, B.S. Binary grey wolf optimization-based topology control for WSNs. IET Wirel. Sens. Syst. 2019, 9, 333–339. [Google Scholar] [CrossRef]
- Drolia, U.; Guo, K.; Tan, J.; Gandhi, R.; Narasimhan, P. Cachier: Edge-caching for recognition applications. In Proceedings of the 2017 IEEE 37th International Conference on Distributed Computing Systems (ICDCS), Atlanta, GA, USA, 5–8 June 2017; pp. 276–286. [Google Scholar]
- Drolia, U.; Guo, K.; Narasimhan, P. Precog: Prefetching for image recognition applications at the edge. In Proceedings of the Second ACM/IEEE Symposium on Edge Computin, San Jose, CA, USA, 12–14 October 2017; p. 17. [Google Scholar]
- Guo, P.; Hu, B.; Li, R.; Hu, W. Foggy Cache: Cross-device approximate computation reuse. In Proceedings of the 24th Annual International Conference on Mobile Computing and Networking, MobiCom 2018, New Delhi, India, 29 October–2 November 2018; pp. 19–34. [Google Scholar]
- Xu, M.; Zhu, M.; Liu, Y.; Lin, F.X.; Liu, X. Deep Cache: Principled cache for mobile deep vision. arXiv 2017, arXiv:1712.01670. [Google Scholar]
- Li, T.; Xiao, Z.; Georges, H.M.; Luo, Z.; Wang, D. Performance analysis of co-and cross-tier device-to-device communication underlaying macro-small cell wireless networks. KSII Trans. Internet Inf. Syst. 2016, 10, 1481–1500. [Google Scholar]
- Xiao, Z.; Li, T.; Ding, W.; Wang, D.; Zhang, J. Dynamic PCI allocation on avoiding handover confusion via cell status prediction in LTE heterogeneous small cell networks. Wirel. Commun. Mob. Comput. 2016, 16, 1972–1986. [Google Scholar] [CrossRef]
- Xiao, Z.; Liu, H.; Havyarimana, V.; Li, T.; Wang, D. Analytical study on multi-tier 5g heterogeneous small cell networks: Coverage performance and energy efficiency. Sensors 2016, 16, 1854. [Google Scholar] [CrossRef]
- Xiao, Z.; Li, T.; Cheng, W.; Wang, D. Apollonius circles based outbound handover in macro-small wireless cellular networks. In Proceedings of the 2016 IEEE Global Communications Conference (GLOBECOM), Washington, DC, USA, 4–8 December 2016; pp. 1–6. [Google Scholar]
- Ji, M.; Caire, G.; Molisch, A.F. Wireless device-to-device caching networks: Basic principles and system performance. IEEE J. Sel. Areas Commun. 2016, 34, 176–189. [Google Scholar] [CrossRef]
- Chen, W.; Li, T.; Xiao, Z.; Wang, D. On mitigating interference under device-to-device communication in macro-small cell networks. In Proceedings of the 2016 International Conference on Computer, Information and Telecommunication Systems (CITS), Kunming, China, 6–8 July 2016; pp. 1–5. [Google Scholar]
- Ioannou, A.; Weber, S. A survey of caching policies and forwarding mechanisms in information-centric networking. IEEE Commun. Surv. Tutor. 2016, 18, 2847–2886. [Google Scholar] [CrossRef]
- McMahan, B.; Ramage, D. Federated learning: Collaborative machine learning without centralized training data. Google Res. Blog 2017, 3, 355–359. [Google Scholar] [CrossRef]
- Valery, O.; Liu, P.; Wu, J.-J. CPU/GPU collaboration techniques for transfer learning on mobile devices. In Proceedings of the 2017 IEEE 23rd International Conference on Parallel and Distributed Systems (ICPADS), Shenzhen, China, 15–17 December 2017; pp. 477–484. [Google Scholar]
- Valery, O.; Liu, P.; Wu, J.-J. Low Precision Deep Learning Training on Mobile Heterogeneous Platform. In Proceedings of the 2018 26th Euromicro International Conference on Parallel, Distributed and Network-Based Processing (PDP), Cambridge, UK, 21–23 March 2018; pp. 109–117. [Google Scholar] [CrossRef]
- Xing, T.; Sandha, S.S.; Balaji, B.; Chakraborty, S.; Srivastava, M. Enabling edge devices that learn from each other: Cross modal training for activity recognition. In Proceedings of the 1st International Workshop on Edge Systems, Analytics and Networking, Munich, Germany, 10 June 2018; ACM: New York, NY, USA, 2018; pp. 37–42. [Google Scholar]
- Bonawitz, K.; Ivanov, V.; Kreuter, B.; Marcedone, A.; McMahan, H.B.; Patel, S.; Ramage, D.; Segal, A.; Seth, K. Practical secure aggregation for privacy-preserving machine learning. In Proceedings of the 2017 ACM SIGSAC Conference on Computer and Communications Security, Dallas, TX, USA, 30 October–3 November 2017; ACM: New York, NY, USA, 2017; pp. 1175–1191. [Google Scholar]
- Liu, H.; Simonyan, K.; Yang, Y. Darts: Differentiable architecture search. arXiv 2018, arXiv:1806.09055. [Google Scholar]
- Howard, A.G.; Zhu, M.; Chen, B.; Kalenichenko, D.; Wang, W.; Weyand, T.; Andreetto, M.; Adam, H. Mobilenets: Efficient convolutional neural networks for mobile vision applications. arXiv 2017, arXiv:1704.04861. [Google Scholar]
- Choudhary, T.; Mishra, V.; Goswami, A.; Sarangapani, J. A comprehensive survey on model compression and acceleration. Artif. Intell. Rev. 2020, 53, 5113–5155. [Google Scholar] [CrossRef]
- Ghorpade, S.N.; Zennaro, M.; Chaudhari, B.S. Towards Green Computing: Intelligent Bio-Inspired Agent for IoT-enabled Wireless Sensor Networks. Int. J. Sens. Netw. 2021, 35, 121. [Google Scholar] [CrossRef]
- Raval, N.; Srivastava, A.; Razeen, A.; Lebeck, K.; Machanavajjhala, A.; Cox, L.P. What you mark is what apps see. In Proceedings of the 14th Annual International Conference on Mobile Systems, Applications, and Services, Singapore, 26–30 June 2016; ACM: New York, NY, USA, 2016; pp. 249–261. [Google Scholar]
- Wendelken, S.; MacGillivray, C. Worldwide and U.S. IoT Cellular Connections Forecast, 2021–2025. Available online: https://www.idc.com/getdoc.jsp?containerId=US47296121 (accessed on 17 February 2022).
- Wong, T.-T. Performance evaluation of classification algorithms by k-fold and leave-one-out cross validation. Pattern Recognit. 2015, 48, 2839–2846. [Google Scholar] [CrossRef]
- Mittal, S. A survey of FPGA-based accelerators for convolutional neural networks. Neural Comput. Appl. 2018, 32, 1109–1139. [Google Scholar] [CrossRef]
- Manokaran, J.; Vairavel, G. An Empirical Comparison of Machine Learning Algorithms for Attack Detection in Internet of Things Edge. ECS Trans. 2022, 107, 2403. [Google Scholar]
- Watson, D.S. On the Philosophy of Unsupervised Learning. Philos. Technol. 2023, 36, 28. [Google Scholar] [CrossRef]
- Thomos, N.; Maugey, T.; Toni, L. Machine Learning for Multimedia Communications. Sensors 2022, 22, 819. [Google Scholar] [CrossRef]
- Chaudhari, B.S.; Zennaro, M. Introduction to low-power wide-area networks. In LPWAN Technologies for IoT and M2M Applications; Elsevier: Amsterdam, The Netherlands, 2020; pp. 1–13. [Google Scholar] [CrossRef]
- Atzori, L.; Iera, A.; Morabito, G. The internet of things: A survey. Comput. Netw. 2010, 54, 2787–2805. [Google Scholar] [CrossRef]
- Cheng, X.; Chen, C.; Zhang, W.; Yang, Y. 5G-enabled cooperative intelligent vehicular (5GenCIV) Framework: When Benz Meets Marconi. IEEE Intell. Syst. 2017, 32, 53–59. [Google Scholar] [CrossRef]
- Liang, L.; Peng, H.; Li, G.Y.; Shen, X. Vehicular communications: A network layer perspective. IEEE Trans. Veh. Technol. 2017, 66, 10647–10659. [Google Scholar] [CrossRef]
- Ye, H.; Li, G.Y.; Juang, B.-H.F. Deep reinforcement learning based resource allocation for V2V communications. IEEE Trans. Veh. Technol. 2019, 68, 3163–3173. [Google Scholar] [CrossRef]
- A Look at the Future of 5G. Available online: https://spectrum.ieee.org/computing/software/a-look-at-the-future-of-5g/ (accessed on 28 November 2023).
- Gaudet, B. Review of cooperative truck platooning systems. Natl. Res. Counc. Can. 2014, 10, 1–79. [Google Scholar]
- Hou, X.; Li, Y.; Wu, D.; Chen, S. Vehicularfog computing: A viewpoint of vehicles as the infrastructures. IEEE Trans. Veh. Technol. 2016, 65, 3860–3873. [Google Scholar] [CrossRef]
- Eltoweissy, M.; Olariu, S.; Younis, M. Towards autonomous vehicular clouds. In Proceedings of the Springer Conference on International Conference on Ad Hoc Networks, Edmonton, AB, Canada, 20–22 August 2010; pp. 1–16. [Google Scholar]
- Hong, K.; Lillethun, D.; Ramachandran, U.; Ottenw, B.; Koldehofe, B. Mobile fog: A programming model for largescale applications on the internet of things. In Proceedings of the ACM SIGCOMM Workshop on Mobile Cloud Computing, Hong Kong, China, 16 August 2013; pp. 15–20. [Google Scholar]
- Kaur, S.; Dhillon, K.K.; Manvi, M.; Singh, R. An automatic system for detecting the vehicle registration plate from video in foggy and rainy environments using restoration technique. Int. J. Comput. Appl. 2014, 97, 14–19. [Google Scholar] [CrossRef]
- Roy, S.; Bose, R.; Sarddar, D. A fog-based DSS model for driving rule violation monitoring framework on the internet of things. Int. J. Adv. Sci. Technol. 2015, 82, 23–32. [Google Scholar] [CrossRef]
- Vashitz, G.; Shinar, D.; Blum, Y. In-vehicle information systems to improve traffic safety in road tunnels. Transp. Res. Part F Traffic Psychol. Behav. 2008, 11, 61–74. [Google Scholar] [CrossRef]
- Miah, S.J.; Ahamed, R. A cloud-based DSS model for driver safety and monitoring on Australian roads. Int. J. Emerg. Sci. 2011, 1, 634. [Google Scholar]
- Vahdat-Nejad, H.; Ramazani, A.; Mohammadi, T.; Mansoor, W. A survey on context-aware vehicular network applications. Veh. Commun. 2016, 3, 43–57. [Google Scholar] [CrossRef]
- Baldauf, M.; Dustdar, S.; Rosenberg, F. A survey on context aware systems. Int. J. Ad Hoc Ubiquitous Comput. 2007, 2, 263–277. [Google Scholar] [CrossRef]
- Bogale, T.E.; Wang, X.; Le, L.B. Machine intelligence techniques for next-generation context-aware wireless networks. Comput. Sci. Inf. Theory 2018. [Google Scholar] [CrossRef]
- He, Q.; Liu, J.; Wang, C.; Li, B. Coping with heterogeneous video contributors and viewers in crowdsourced live streaming: A cloud-based approach. IEEE Trans. Multimed. 2016, 18, 916–928. [Google Scholar] [CrossRef]
- Zhuo, G.; Jia, Q.; Guo, L.; Li, M.; Li, P. Privacy-Preserving Verifiable Set Operation in Big Data for Cloud-Assisted Mobile Crowdsourcing. IEEE Internet Things J. 2017, 4, 572–582. [Google Scholar] [CrossRef]
- Huang, C.; Xu, K. Reliable real time streaming in vehicular cloud-fog computing networks. In Proceedings of the IEEE Conference on Communications in China, Chengdu, China, 27–29 July 2016; pp. 1–6. [Google Scholar]
- Grassi, G.; Bahl, P.; Jamieson, K.; Pau, G. Park Master: An in vehicle, edge-based video analytics service for detecting open parking spaces in urban environments. In Proceedings of the ACM/IEEE Symposium on Edge Computing, San Jose, CA, USA, 18–21 April 2017; p. 16. [Google Scholar]
- Cho, S.Y. Development of an IGVM integrated navigation system for vehicular lane-level guidance services. J. Position. Navig. Timing 2016, 5, 119–129. [Google Scholar] [CrossRef]
- Park, H.S.; Park, M.W.; Won, K.H.; Kim, K.-H.; Jung, S.K. In-Vehicle AR-HUD system to provide driving-Safety information. ETRI J. 2013, 35, 1038–1047. [Google Scholar] [CrossRef]
- Ghorpade, S.; Zennaro, M.; Chaudhari, B. Survey of Localization for Internet of Things Nodes: Approaches, Challenges and Open Issues. Future Internet 2021, 13, 210. [Google Scholar] [CrossRef]
- Ghorpade, S.N.; Zennaro, M.; Chaudhari, B.S.; Saeed, R.A.; Alhumyani, H.; Abdel-Khalek, S. A Novel Enhanced Quantum PSO for Optimal Network Configuration in Heterogeneous Industrial IoT. IEEE Access 2021, 9, 134022–134036. [Google Scholar] [CrossRef]
- Li, W.; Zhao, Y.; Lu, S.; Chen, D. Mechanisms and challenges on Mobility-augmented Service Provisioning for Mobile Cloud Computing. IEEE Commun. Mag. 2015, 53, 89–97. [Google Scholar] [CrossRef]
- Hromic, H.; Le Phuoc, D.; Serrano, M.; Antonic, A.; Zarko, I.P.; Hayes, C.; Decker, S. Real Time Analysis of Sensor Data for the Internet of Things by Means of Clustering and Event Processing. In Proceedings of the IEEE International Conference on Communications, London, UK, 8–12 June 2015; pp. 685–691. [Google Scholar]
- Meurisch, C.; Seeliger, A.; Schmidt, B.; Schweizer, I.; Kaup, F.; Muhlh, M. Upgrading Wireless Home Routers for Enabling Large-scale Deployment of Cloudlets. In Mobile Computing, Applications, and Services; Springer: Cham, Switzerland, 2015; pp. 12–29. [Google Scholar]
- Shafique, M.; Theocharides, T.; Bouganis, C.S.; Hanif, M.A.; Khalid, F.; Hafz, R.; Rehman, S. An overview of next-generation architectures for machine learning: Roadmap, opportunities and challenges in the IoT era. In Proceedings of the 2018 Design, Automation Test in Europe Conference Exhibition (DATE), Dresden, Germany, 19–23 March 2018; pp. 827–832. [Google Scholar]
- Povedano-Molina, J.; Lopez-Vega, J.M.; Lopez-Soler, J.M.; Corradi, A.; Foschini, L. DARGOS: A Highly Adaptable and Scalable Monitoring Architecture for Multi-Tenant Clouds. Future Gener. Comput. Syst. 2013, 29, 2041–2056. [Google Scholar] [CrossRef]
- Perez-Espinoza, J.A.; Sosa-Sosa, V.J.; Gonzalez, J.L.; Tello-Leal, E. A Distributed Architecture for Monitoring Private Clouds. In Proceedings of the 2015 26th International Workshop on Database and Expert Systems Applications (DEXA), Valencia, Spain, 1–4 September 2015; pp. 186–190. [Google Scholar] [CrossRef]
- Grozev, N.; Buyya, R. Inter-Cloud Architectures and Application Brokering: Taxonomy and Survey. Softw. Pract. Exp. 2014, 44, 369–390. [Google Scholar] [CrossRef]
- Garg, S.K.; Versteeg, S. A Framework for Ranking of Cloud Computing Services. Future Gener. Comput. Syst. 2013, 29, 1012–1023. [Google Scholar] [CrossRef]
- Singh, P.; Kaur, A.; Gill, S.S. Machine learning for cloud, fog, edge and serverless computing environments: Comparisons, performance evaluation benchmark and future directions. Int. J. Grid Util. Comput. 2022, 13, 447–457. [Google Scholar] [CrossRef]
- Stacker, L.; Fei, J.; Heidenreich, P.; Bonarens, F.; Rambach, J.; Stricker, D.; Stiller, C. Deployment of deep neural networks for object detection on edge ai devices with runtime optimization. In Proceedings of the IEEE/CVF International Conference on Computer Vision, Montreal, BC, Canada, 11–17 October 2021; pp. 1015–1022. [Google Scholar]
- Iftikhar, S.; Ahmad, M.M.M.; Tuli, S.; Chowdhury, D.; Xu, M.; Gill, S.S.; Uhlig, S. Hunterplus: Ai based energy-efficient task scheduling for cloud–fog computing environments. Internet Things 2023, 21, 100667. [Google Scholar] [CrossRef]
- Mousavi, S.; Mood, S.E.; Souri, A.; Javidi, M.M. Directed Search: A New Operator in Nsga-Ii for Task Scheduling in IoT Based on Cloud-Fog Computing. IEEE Trans. Cloud Comput. 2022, 11, 2144–2157. [Google Scholar] [CrossRef]
- Ghafariana, T.; Javadi, B. Cloud-aware Data Intensive Workflow Scheduling on Volunteer Computing Systems. Future Gener. Comput. Syst. 2015, 51, 87–97. [Google Scholar] [CrossRef]
- Tang, W.; Jenkins, J.; Meyer, F.; Ross, R.; Kettimuthu, R.; Winkler, L.; Yang, X.; Lehman, T.; Desai, N. Data-Aware Resource Scheduling for Multicloud Workflows: A Fine-Grained Simulation Approach. In Proceedings of the IEEE International Conference on Cloud Computing Technology and Science, Singapore, 15–18 December 2014; pp. 887–892. [Google Scholar]
- Beck, M.T.; Maier, M. Mobile Edge Computing: Challenges for Future Virtual Network Embedding Algorithms. In Proceedings of the International Conference on Advanced Engineering Computing and Applications in Sciences, Rome, Italy, 24–28 August 2014; pp. 65–70. [Google Scholar]
- Simoens, P.; Van Herzeele, L.; Vandeputte, F.; Vermoesen, L. Challenges for Orchestration and Instance Selection of Composite Services in Distributed Edge Clouds. In Proceedings of the IFIP/IEEE International Symposium on Integrated Network Management, Ottawa, ON, Canada, 11–15 May 2015; pp. 1196–1201. [Google Scholar]
- Gupta, S.; Chaudhari, B.S.; Chakrabarty, B. Vulnerable Network Analysis Using War Driving and Security Intelligence. In Proceedings of the 2016 International Conference on Inventive Computation Technologies (ICICT), Coimbatore, India, 26–27 August 2016; IEEE: Coimbatore, India, 2016; pp. 1–5. [Google Scholar] [CrossRef]
- Valerio, L.; Passarella, A.; Conti, M. A communication efficient distributed learning framework for smart environments. Pervasive Mob. Comput. 2017, 41, 46–68. [Google Scholar] [CrossRef]
- Baset, S.A. Cloud SLAs: Present and Future. ACM SIGOPS Oper. Syst. Rev. 2012, 46, 57–66. [Google Scholar] [CrossRef]
- Bui, T. Analysis of Docker Security. arXiv 2015, arXiv:1501.02967. Available online: http://arxiv.org/abs/1501.02967 (accessed on 3 June 2023).
- Deelman, E.; Vahi, K.; Juve, G.; Rynge, M.; Callaghan, S.; Maechling, P.J.; Mayani, R.; Chen, W.; da Silva, R.F.; Livny, M.; et al. Pegasus: A Workflow Management System for Science Automation. Future Gener. Comput. Syst. 2015, 46, 17–35. [Google Scholar] [CrossRef]
- Serrano-Solano, B.; Fouilloux, A.; Eguinoa, I.; Kalaš, M.; Grüning, B.; Coppens, F. Galaxy: A decade of realizing CWFR concepts. Data Intell. 2022, 4, 358–371. [Google Scholar] [CrossRef]
- Ruiz, J.; Garrido, J.; Santander-Vela, J.; Snchez-Expsito, S.; Montenegro, L.V. Astro Taverna-Building Workflows with Virtual Observatory Services. Astron. Comput. 2014, 78, 3–11. [Google Scholar] [CrossRef]
- Kartakis, S.; McCann, J.A. Real-time Edge Analytics for Cyber Physical Systems Using Compression Rates. In Proceedings of the International Conference on Autonomic Computing, Philadelphia, PA, USA, 18–20 June 2014; pp. 153–159. [Google Scholar]
- Xu, L.; Wang, Z.; Chen, W. The Study and Evaluation of ARM based Mobile Virtualization. Int. J. Distrib. Sens. Netw. 2015, 11, 310308. [Google Scholar] [CrossRef]
- Andrus, J.; Dall, C.; Hof, A.V.; Laadan, O.; Nieh, J. Cells: A Virtual Mobile Smartphone Architecture. In Proceedings of the ACM Symposium on Operating Systems Principles, Cascais, Portugal, 23–26 October 2011; pp. 173–187. [Google Scholar]
- Ghorpade, S.N.; Zennaro, M.; Chaudhari, B.S. Localization approaches for internet of things. In Optimal Localization of Internet of Things Nodes; Springer: Cham, Switzerland, 2022; pp. 17–50. [Google Scholar]
- Morabito, R.; Beijar, N. Enabling data processing at the network edge through lightweight virtualization technologies. In Proceedings of the 2016 IEEE International Conference on Sensing, Communication and Networking (SECON Workshops), London, UK, 27 June 2016; pp. 1–6. [Google Scholar]
- Barker, A.; Varghese, B.; Ward, J.S.; Sommerville, I. Academic Cloud Computing Research: Five Pitfalls and Five Opportunities. In Proceedings of the USENIX Conference on Hot Topics in Cloud Computing, Philadelphia, PA, USA, 17–18 June 2014. [Google Scholar]
- Liu, Y.; Yang, C.; Jiang, L.; Xie, S.; Zhang, Y. Intelligent edge computing for IoT-based energy management in smart cities. IEEE Netw. 2019, 33, 111–117. [Google Scholar] [CrossRef]
- Liang, H.; Hua, H.; Qin, Y.; Ye, M.; Zhang, S.; Cao, J. Stochastic optimal energy storage management for energy routers via compressive sensing. IEEE Trans. Ind. Inform. 2022, 18, 2192–2202. [Google Scholar] [CrossRef]
- Min, M.; Xiao, L.; Chen, Y.; Cheng, P.; Wu, D.; Zhuang, W. Learning-based computation offloading for IoT devices with energy harvesting. IEEE Trans. Veh. Technol. 2019, 68, 1930–1941. [Google Scholar] [CrossRef]
- Cheng, X.; Feng, L.; Quan, W.; Zhou, C.; He, H.; Shi, W.; Shen, X. Space/aerial-assisted computing offloading for IoT applications: A learning-based approach. IEEE J. Sel. Area. Comm. 2019, 37, 1117–1129. [Google Scholar] [CrossRef]
- Chen, X.; Zhang, H.; Wu, C.; Mao, S.; Ji, Y.; Bennis, M. Optimized computation offloading performance in virtual edge computing systems via deep reinforcement learning. IEEE Internet Things J. 2019, 6, 4005–4018. [Google Scholar] [CrossRef]
- Lei, L.; Xu, H.; Xiong, X.; Zheng, K.; Xiang, W.; Wang, X. Multiuser resource control with deep reinforcement learning in IoT edge computing. IEEE Internet Things J. 2019, 6, 10119–10133. [Google Scholar] [CrossRef]
- Biswas, A.; Chandrakasan, A.P. CONV-SRAM: An energy-efficient SRAM with in-memory dot-product computation for low-power convolutional neural networks. IEEE J. Solid-State Circ. 2019, 54, 217–230. [Google Scholar] [CrossRef]
- Lammie, C.; Olsen, A.; Carrick, T.; Azghadi, M.R. Low-power and high-speed deep FPGA inference engines for weed classification at the edge. IEEE Access 2019, 7, 51171–51184. [Google Scholar] [CrossRef]
- Huang, L.; Feng, X.; Feng, A.; Huang, Y.; Qian, L. Distributed deep learning-based offloading for mobile edge computing networks. Mobile Netw. Appl. 2018, 66, 6353–6367. [Google Scholar] [CrossRef]
- Hao, Y.; Mian, Y.; Hu, L.; Hossain, M.S.; Muhammad, G.; Amin, S.U. Smart-edge-coCaCo: AI-enabled smart edge with joint computation, caching, and communication in heterogeneous IoT. IEEE Netw. 2019, 33, 58–64. [Google Scholar] [CrossRef]
- Xu, X.; Li, D.; Dai, Z.; Li, S.; Chen, X. A heuristic offloading method for deep learning edge services in 5G networks. IEEE Access 2019, 7, 67734–67744. [Google Scholar] [CrossRef]
- Kiran, N.; Pan, C.; Wang, S.; Yin, C. Joint resource allocation and computation offloading in mobile edge computing for SDN based wireless networks. J. Commun. Netw. 2020, 22, 1–11. [Google Scholar] [CrossRef]
- Lei, L.; Xu, H.; Xiong, X.; Zheng, K.; Xiang, W. Joint computation offloading and multiuser scheduling using approximate dynamic programming in NB-IoT edge computing system. IEEE Internet Things J. 2019, 6, 5345–5362. [Google Scholar] [CrossRef]
- Xu, J.; Chen, L.; Ren, S. Online learning for offloading and autoscaling in energy harvesting mobile edge computing. IEEE Trans. Cogn. Commun. Netw. 2017, 3, 361–373. [Google Scholar] [CrossRef]
- An, X.; Su, J.; Lu, X.; Lin, F. Hypergraph clustering model-based association analysis of DDOS attacks in fog computing intrusion detection system. J. Wirel. Comm. Netw. 2018, 1, 249–258. [Google Scholar] [CrossRef]
- Kozik, R.; Ficco, M.; Choraś, M.; Palmieri, F. A scalable distributed machine learning approach for attack detection in edge computing environments. J. Parallel Distrib. Comput. 2018, 119, 18–26. [Google Scholar] [CrossRef]
- Abeshu, A.; Chilamkurti, N. Deep learning: The frontier for distributed attack detection in fog-to-things computing. IEEE Commun. Mag. 2018, 56, 169–175. [Google Scholar] [CrossRef]
- Chen, Y.; Zhang, Y.; Maharjan, S.; Alam, M.; Wu, T. Deep learning for secure mobile edge computing in cyber-physical transportation systems. IEEE Netw. 2019, 33, 36–41. [Google Scholar] [CrossRef]
- He, X.; Jin, R.; Dai, H. Deep PDS-learning for privacy-aware offloading in MEC-enabled IoT. IEEE Internet Things J. 2019, 6, 4547–4555. [Google Scholar] [CrossRef]
- Wei, Y.; Yu, F.; Song, M.; Han, Z. Joint optimization of caching, computing, and radio resources for fog-enabled IoT using natural actor-critic deep reinforcement learning. IEEE Internet Things J. 2019, 6, 2061–2073. [Google Scholar] [CrossRef]
- Wang, J.; Zhao, L.; Liu, J.; Kato, N. Smart resource allocation for mobile edge computing: A deep reinforcement learning approach. IEEE Trans. Emerg. Top. Comput. 2019, 9, 1529–1541. [Google Scholar] [CrossRef]
- Chen, J.; Chen, S.; Wang, Q.; Cao, B.; Feng, G.; Hu, J. iRAF: A deep reinforcement learning approach for collaborative mobile edge computing IoT networks. IEEE Internet Things J. 2019, 6, 7011–7024. [Google Scholar] [CrossRef]
- Du, M.; Wang, K.; Xia, Z.; Zhang, Y. Differential privacy preserving of training model in wireless big data with edge computing. IEEE Trans. Big Data 2020, 6, 283–295. [Google Scholar] [CrossRef]
- Xu, C.; Ren, J.; She, L.; Zhang, Y.; Qin, Z.; Ren, K. EdgeSanitizer: Locally differentially private deep inference at the edge for mobile data analytics. IEEE Internet Things J. 2019, 6, 5140–5151. [Google Scholar] [CrossRef]
- He, Y.; Yu, F.; He, Y.; Maharjan, S.; Zhang, Y. Secure social networks in 5G systems with mobile edge computing, caching, and device-to-device communications. IEEE Wirel. Commun. 2019, 25, 103–109. [Google Scholar] [CrossRef]
- Sun, Y.; Peng, M.; Mao, S. Deep reinforcement learning-based mode selection and resource management for green fog radio access networks. IEEE Internet Things J. 2019, 6, 1960–1971. [Google Scholar] [CrossRef]
- Munir, M.S.; Abedin, S.F.; Tran, N.H.; Hong, C.S. When edge computing meets microgrid: A deep reinforcement learning approach. IEEE Internet Things J. 2019, 6, 7360–7374. [Google Scholar] [CrossRef]
- Conti, S.; Faraci, G.; Nicolosi, R.; Rizzo, S.A.; Schembra, G. Battery management in a green fog-computing node: A reinforcement-learning approach. IEEE Access 2017, 5, 21126–21138. [Google Scholar] [CrossRef]
- Wang, B.; Wu, Y.; Liu, K.R.; Clancy, T.C. An anti-jamming stochastic game for cognitive radio networks. IEEE J. Sel. Areas Commun. 2011, 29, 877–889. [Google Scholar] [CrossRef]
- Li, B.; Chen, T.; Giannakis, G.B. Secure mobile edge computing in IoT via collaborative online learning. IEEE Trans. Signal Process. 2019, 67, 5922–5935. [Google Scholar] [CrossRef]
- Wang, Y.; Meng, W.; Li, W.; Liu, Z.; Liu, Y.; Xue, H. Adaptive machine learning-based alarm reduction via edge computing for distributed intrusion detection systems. Concurr. Comput. Pract. Exp. 2019, 31, e5101. [Google Scholar] [CrossRef]
- McMahan, H.B.; Moore, E.; Ramage, D.; Hampson, S.; Arcas, B.A.Y. Communication-efficient learning of deep networks from decentralized data. In Proceedings of the 19th International Conference on Artificial Intelligence and Statistics, AISTATS 2016, Cadiz, Spain, 9–11 May 2016; pp. 1273–1282. [Google Scholar]
- Li, E.; Zhou, Z.; Chen, X. Edge intelligence: On-demand deep learning model co-inference with device-edge synergy. In Proceedings of the Workshop Mobile Edge Communications (MECOMM@SIGCOMM), Budapest, Hungary, 20 August 2018; pp. 31–36. [Google Scholar]
- Wang, J.; Zhang, J.; Bao, W.; Zhu, X.; Cao, B.; Yu, P.S. Not just privacy: Improving performance of private deep learning in mobile cloud. In Proceedings of the 24th ACM SIGKDD International Conference on Knowledge Discovery & Data Mining, London, UK, 19–23 August 2018; pp. 2407–2416. [Google Scholar] [CrossRef]
- Chen, M.; Challita, U.; Saad, W.; Yin, C.; Debbah, M. Artificial neural networks-based machine learning for wireless networks: A tutorial. IEEE Commun. Surv. Tutor. 2019, 21, 3039–3071. [Google Scholar] [CrossRef]
- Zhang, C.; Zhao, H.; Deng, S. A density-based offloading strategy for IoT devices in edge computing systems. IEEE Access 2018, 6, 73520–73530. [Google Scholar] [CrossRef]
- Park, J.; Samarakoon, S.; Bennis, M.; Debbah, M. Wireless network intelligence at the edge. arXiv 2018, arXiv:1812.02858. [Google Scholar] [CrossRef]
- Arulkumaran, K.; Deisenroth, M.P.; Brundage, M.; Bharath, A.A. Deep reinforcement learning: A brief survey. IEEE Signal Process. Mag. 2017, 34, 26–38. [Google Scholar] [CrossRef]
- Srivastava, N.; Hinton, G.; Krizhevsky, A.; Sutskever, I.; Salakhutdinov, R. Dropout: A simple way to prevent neural networks from overfitting. J. Mach. Learn. Res. 2014, 15, 1929–1958. [Google Scholar]
- Lee, J.; Eshraghian, J.K.; Cho, K.; Eshraghian, K. Adaptive precision CNN accelerator using radix-X parallel connected memristor crossbars. arXiv 2019, arXiv:1906.09395. [Google Scholar]




| Level | Location | Training | Inferencing |
|---|---|---|---|
| Level 0 | Coud Intelligence | Cloud | Cloud |
| Level 1 | Cloud-edge Co-inference | Cloud | Cloud-edge |
| Level 2 | In-Edge Co-inference | Cloud | Edge & adjacent devices |
| Level 3 | On-device Inference | Cloud | Edge |
| Level 4 | Cloud-edge Co-training | Cloud-edge | Cloud-edge |
| Level 5 | All In-edge | Edge & adjacent devices | Edge & adjacent devices |
| Level 6 | All On-device | Edge Device | Edge Device |
| Cache Locations | MBSs | SBSs | Devices |
|---|---|---|---|
| Coverage Range | 500 m | 20~200 m | 10 m |
| Cache Size | Larger | Intermediate | Smaller |
| Number of Users | Massive | Smaller | Fewer |
| Topology Structure | Stable | Alters Vaguely | Alters Significantly |
| Redundancy Capability | Higher | Medium | Lower |
| Computing Power | Higher | Medium | Lower |
| Problem Addressed | Objective | Technique/Algorithm | Details of Technique/Algorithm |
|---|---|---|---|
| Computing offloading optimization | Reduction in energy consumption and latency. | Deep Reinforcement Learning (DRL) based offloading scheme [99] | Lack of prior familiarity with transmission delay and energy consumption models reduces the complexity of the state space by employing Deep Reinforcement Learning (DRL) to augment the understanding speed. Additionally, consider the Energy Consumption (EC) scenario involving energy harvesting. |
| Deep Reinforcement Learning (DRL) based computing offloading algorithm [100] | Utilizes a Markov decision process for the portrayal of computational offloading, employing Deep Reinforcement Learning (DRL) to acquire insights into network dynamics. | ||
| A hybrid approach based on Q-function breakdown and double DQN [101] | Utilized a double deep Qnetwork for the attainment of optimal computing offloading in the absence of prerequisite, employed a novel function approximator founded deep neural network (DNN) model which is designed to address high-dimensional state spaces. | ||
| Reinforcement learning utilizing neural network architectures [102] | A continuous-time Markov decision process with an infinite horizon and average rewards is employed to model the optimization issue. Additionally, a novel value function approximator is introduced to address the challenges posed by high-dimensional state spaces. | ||
| Optimization of the hardware structure for edge devices | Binary Weight Convolutional Neural Network based Algorithm [103] | Static random-access memory (SRAM) is designed for binary weight convolutional neural networks (CNNs) with the aim of minimizing memory data output, facilitating parallel implementation of CNN operations. | |
| Approach based on DNN and FPGA [104] | Expeditor for weed species categorization utilizes a binarized deep neural network, which is employed on field programmable gate arrays (FPGA). | ||
| Reduction in energy consumption | Distributed Deep Learning based offloading technique [105] | Built a model by adding the cost of varying local implementation assignments in the cost function. | |
| Reduction in latency | DL based Smart-Edge-CoCaCo [106] | An approach based on joint optimization of wireless communication, combined filter caching and computation offloading, is developed to reduce the latency. | |
| A heuristic offloading technique [107] | Using electronic communication networks to estimate the distance between origin and destination, along with heuristic searching, to identify the most effective scheme for reducing the communication lag of deep learning tasks. | ||
| Cooperative Q-learning [108] | Noticeable improvement in the searching pace of the conventional Q-learning approach. | ||
| TD learning involves a method that incorporates post-decision states and utilizes a semi-gradient descent approach [109] | Utilized approximate dynamical planning as a strategy to tackle the difficulties established by the curse of dimensionality. | ||
| Online Reinforcement Learning [110] | Unique arrangements of state transitions are designed to address the difficulties raised by the curse of dimensionality. Moreover, it takes into account the energy-harvesting aspect of Edge intelligence. | ||
| Security of Edge Intelligence | Hypergraph clustering [111] | Improves the identification rate by modeling the association among edge nodes and DDoS through hypergraph clustering. | |
| Extreme Learning Machine [112] | Demonstrate quicker convergence rates and enhanced generalization capabilities of the Extreme Learning Machine classifier compared to the majority of traditional algorithms. | ||
| Distributed Deep Learning [113] | Eases the load of training the model while enhancing its accuracy. | ||
| An algorithm based on restricted Boltzmann machines [114] | Enhances the ability to identify unfamiliar attacks through the incorporation of active learning features. | ||
| Deep PDS-Learning [115] | Accelerate the training process by incorporating supplementary details, such as the energy consumption of edge devices. | ||
| Resource allocation optimization | Actor-critic RL [116] | Introduced an additional Deep Neural Network (DNN) for expressing a parameterized stochastic policy, aiming to enhance both performance and convergence speed. Additionally, incorporated a natural policy gradient approach to mitigate the risk of local convergence. | |
| DRL-based resource allocation scheme [117] | Enhanced the Quality of Service (QoS) through the integration of supplementary SDN | ||
| Multi-task DRL [118] | Modifies the final layer of a Deep Neural Network (DNN) responsible for estimating the Q-function to accommodate action spaces with increased dimensions. | ||
| Privacy protection | Generative adversarial networks (GAN) [119] | An algorithm for objective perturbation and another for output perturbation, both ensuring adherence to the principles of differential privacy. | |
| Edge Sanitizer: A deep inference framework [120] | Proposes maximum utilization of data while ensuring privacy protection. | ||
| Deep Q-learning [121] | Generate trust values through uncertain reasoning and prevent local convergence by regulating the learning rate. | ||
| Other ways to reduce energy consumption | Control device operational condition | DRL-based joint mode selection and resource management approach [122] | Minimizes energy consumption in the medium and long term by managing the communication mode of the operator apparatus and regulating the active state of processors. |
| Merging into energy Internet | Model-based DRL [123] | Solves the energy supply issue of the multi-access edge server. | |
| Reinforcement Learning [124] | A fog computing device operating on energy generated from a renewable source. | ||
| Minimax-Q learning [125] | Gradually learns the optimal strategy by raising the spectral efficiency throughput. | ||
| Online learning [126] | Minimized bandwidth utilization by selecting the server with the highest reliability. | ||
| Multiple Artificial Intelligence based algorithms [127] | Developed a mechanism for selecting AI algorithms intelligently to choose the most suitable algorithm for a given task. |
Disclaimer/Publisher’s Note: The statements, opinions and data contained in all publications are solely those of the individual author(s) and contributor(s) and not of MDPI and/or the editor(s). MDPI and/or the editor(s) disclaim responsibility for any injury to people or property resulting from any ideas, methods, instructions or products referred to in the content. |
© 2024 by the authors. Licensee MDPI, Basel, Switzerland. This article is an open access article distributed under the terms and conditions of the Creative Commons Attribution (CC BY) license (https://creativecommons.org/licenses/by/4.0/).
Share and Cite
Chougule, S.B.; Chaudhari, B.S.; Ghorpade, S.N.; Zennaro, M. Exploring Computing Paradigms for Electric Vehicles: From Cloud to Edge Intelligence, Challenges and Future Directions. World Electr. Veh. J. 2024, 15, 39. https://doi.org/10.3390/wevj15020039
Chougule SB, Chaudhari BS, Ghorpade SN, Zennaro M. Exploring Computing Paradigms for Electric Vehicles: From Cloud to Edge Intelligence, Challenges and Future Directions. World Electric Vehicle Journal. 2024; 15(2):39. https://doi.org/10.3390/wevj15020039
Chicago/Turabian StyleChougule, Sachin B., Bharat S. Chaudhari, Sheetal N. Ghorpade, and Marco Zennaro. 2024. "Exploring Computing Paradigms for Electric Vehicles: From Cloud to Edge Intelligence, Challenges and Future Directions" World Electric Vehicle Journal 15, no. 2: 39. https://doi.org/10.3390/wevj15020039
APA StyleChougule, S. B., Chaudhari, B. S., Ghorpade, S. N., & Zennaro, M. (2024). Exploring Computing Paradigms for Electric Vehicles: From Cloud to Edge Intelligence, Challenges and Future Directions. World Electric Vehicle Journal, 15(2), 39. https://doi.org/10.3390/wevj15020039

