Model of Diagnosing and Searching for Incompatibilities in Aluminium Castings
Abstract
1. Introduction
2. Model
- Wavelength, which describes the relationship:
- Speed of wave propagation in the tested casting:
- Transverse wave propagation velocity:
- Propagation velocity of surface waves:
- detection of discontinuities;
- registration of results;
- determining the location of discontinuities;
- assessment of the dimensions of discontinuities (evaluation of the length and height of the discontinuities and estimation of the width of the discontinuities); and
- determining the type of discontinuity.
3. Assumptions and Limitations of the Model
- Prepare, for comparative purposes, atlases of discontinuities of the studied objects.
- Ensure adequate lighting (light: white, natural, artificial).
- Provide the ability to change the direction of illumination over a wide range.
- Running diagnostics is not dangerous for operators.
- You are possibly using the model at any stage of the production process (preliminary, inter-operational, final control).
- Applicability of the model to products made of electrically conductive materials (ferromagnetic and non-ferromagnetic metal and some composite materials).
- It is possible to perform non-contact or contact eddy current defectoscopy.
- Provision of a person experienced in the interpretation of NDT test results.
- Provision of reference systems (specific benchmarks).
- Availability of data on study results.
- Availability of acceptance criteria for analysed aluminium castings.
- Difficulty in testing products with rough surfaces, non-uniform products, and irregular shapes.
- Boundaries in the study of microscopic and thin objects. The ultrasonic examination enables the precise location of the defect if the indications are not complicated by the shape of the examined object, causing shape echoes to appear. Small wall thicknesses cause the phenomenon of internal wave reflection.
- In the case of ultrasonic tests, using a coupling medium is necessary to ensure the transfer of energy from the transducer to the boekt in tests using piezoelectric transducers.
- No detection of planar discontinuities along the ultrasound beam axis.
- Difficult examination of high-temperature objects due to melting of plastic heads and temperature dependence of the ultrasound wave propagation speed in the material.
- Difficulty of eddy current testing of ferromagnetic components due to the so-called skin effect (concentration of eddy current field near the surface).
- Limiting the depth of verification of material under eddy current inspection.
- Difficulty in detecting discontinuities (e.g., material delamination, cracks) lying parallel to the course of the probe winding and the test direction.
- Variable penetration depth during the implementation of eddy current testing.
- Vibration and impact make it difficult to find defects.
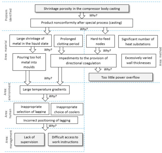
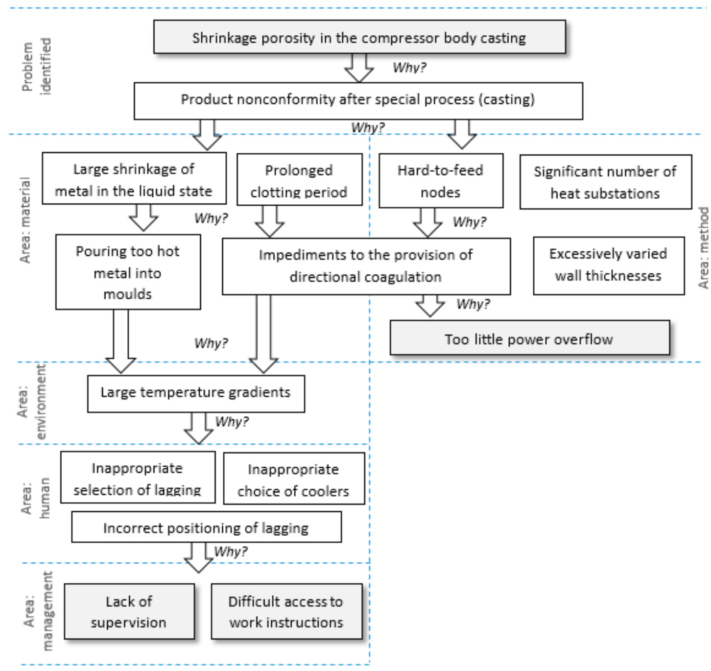
4. Model Verification and Results
- the root cause of cracks in the castings of the compressor body was the lack of appropriate evaporator qualifications due to the lack of instructional training at the workplace; and
- the source cause of local government incidents was the insufficient number of feeders and the lack of supervision, and difficult access to the workplace instructions.
5. Conclusions
- the model allows you to go beyond the area of passive control (diagnostics and analysis);
- the model integrates selected methods of NDT detection, thus reducing the level of diagnostic uncertainty;
- the model enables quick flaw detection of aluminium castings;
- the model makes it possible to identify the root causes of a qualitative problem, thanks to which it is possible to propose practical corrective actions;
- the model enables the collection of information on quality inconsistencies specific for a given casting;
- the methods used (ultrasonic testing and eddy current testing) are complementary;
- integrating a series of diagnostic tests and quality management tools in succession increases the level of effectiveness of analyses of the existing quality problems;
- application of the proposed methodology enables control and analysis at various stages of the production process;
- the use of the model will allow for taking thoughtful improvement actions; and
- the implementation of the diagnostic and analytical steps indicated in the model is relatively cheap.
- manufacturing of products free of non-conformities;
- manufacturing of products in line with customer requirements;
- elimination of waste in the form of quality defects, overproduction, and waiting;
- reduction of production costs;
- conscious and quick reaction in the event of loss of stability of the manufacturing process;
- increase in customer satisfaction;
- identification of a critical group of non-conformities (in terms of frequency and effects); and
- acceleration of the decision-making process in the area of improvement activities.
6. Summary
Author Contributions
Funding
Institutional Review Board Statement
Informed Consent Statement
Data Availability Statement
Conflicts of Interest
References
- Kim, S.K. Effect of Product Quality on Life Cycle Assessment in Aluminum Die Casting Process. Mater. Sci. Forum 2007, 544–545, 259–262. [Google Scholar] [CrossRef]
- Malinowski, P. Casting production management system. Metalurgija 2021, 60, 451–453. [Google Scholar]
- Milek, D. Development of the foundry industry in Poland. In Proceedings of the METAL 2017, 26th International Conference on Metallurgy and Materials, Brno, Czech Republic, 24–26 May 2017; pp. 2250–2255. [Google Scholar]
- Holtzer, M.; Danko, R.; Zymankowska-Kumon, S. Foundry industry—Current state and future development. Metalurgija 2012, 51, 337–340. [Google Scholar]
- Miskinis, G.V. Transformation of the Modern Foundry. Int. J. Met. 2021, 15, 1118–1128. [Google Scholar] [CrossRef]
- Kozłowski, J.; Sika, R.; Górski, F.; Ciszak, O. Modeling of Foundry Processes in the Era of Industry 4.0. In Advances in Design, Simulation and Manufacturing; Lecture Notes in Mechanical Engineering; Springer International Publishing: Cham, Switzerland, 2019; pp. 62–71. [Google Scholar] [CrossRef]
- Pacana, A.; Czerwinska, K.; Bednarova, L. Discrepancies analysis of casts of diesel engine piston. Metalurgija 2018, 57, 324–326. [Google Scholar]
- Sigworth, G.K. Understanding quality in aluminum castings. In Proceedings of the Transactions of the American Foundry Society, 115th Annual Metalcasting Congress, Schaumburg, IL, USA, 5–8 April 2011. [Google Scholar]
- Ammar, H.R.; Samuel, A.M.; Samuel, F.H.; Doty, H.W. The Concept of Quality Index and Its Application for Al–Si Cast Alloys. Int. J. Met. 2021, 15, 1–16. [Google Scholar] [CrossRef]
- Tiryakioğlu, M. Intrinsic and Extrinsic Effects of Microstructure on Properties in Cast Al Alloys. Materials 2020, 13, 2019. [Google Scholar] [CrossRef]
- Bryant, N.; Thiel, J. AFS/FEF Student Technology Contest. Int. J. Met. 2017, 12, 186–195. [Google Scholar] [CrossRef]
- Zerbst, U.; Klinger, C. Material defects as cause for the fatigue failure of metallic components. Int. J. Fatigue 2019, 127, 312–323. [Google Scholar] [CrossRef]
- Song, H.; Zhang, L.; Cao, F.; Shen, H.; Ning, Z.; Huang, Y.; Zhao, X.; Gu, X.; Qiu, Z.; Sun, J. Three-dimensional reconstruction of bifilm defects. Scr. Mater. 2021, 191, 179–184. [Google Scholar] [CrossRef]
- Li, J.; Oberdorfer, B.; Habe, D.; Schumacher, P. Determining casting defects in near-net shape casting aluminum parts by computed tomography. Front. Mech. Eng. 2018, 13, 48–52. [Google Scholar] [CrossRef]
- Li, Y.; Liu, J.; Zhang, Q.; Huang, W. Casting defects and microstructure distribution characteristics of aluminum alloy cylinder head with complex structure. Mater. Today Commun. 2021, 27, 102416. [Google Scholar] [CrossRef]
- Jiao, Y.N.; Zhang, Y.F.; Ma, S.Q.; Śpiewał, D.L.; Zhang, Y.; Zhao, J.J.; Wu, S.C.; Liu, Y.Q.; Yang, S.P. Effects of microstructural heterogeneity on fatigue properties of cast aluminum alloys. J. Cent. South Univ. 2020, 27, 674–697. [Google Scholar] [CrossRef]
- Serrano-Munoz, I.; Buffiere, J.-Y.; Verdu, C. Casting defects in structural components: Are they all dangerous? A 3D study. Int. J. Fatigue 2018, 117, 471–484. [Google Scholar] [CrossRef]
- Merchán, M.; Egizabal, P.; De Cortazar, M.G.; Irazustabarrena, A.; Galarraga, H. Development of an Innovative Low Pressure Die Casting Process for Aluminum Powertrain and Structural Components. Adv. Eng. Mater. 2019, 21, 1800105. [Google Scholar] [CrossRef]
- Huang, M.; Zhou, Q.; Wang, J.; Li, S. Die Casting Die Design and Process Optimization of Aluminum Alloy Gearbox Shell. Materials 2021, 14, 3999. [Google Scholar] [CrossRef]
- Wang, Y.-F.; Zhao, S.-D.; Guo, Y.; Yang, J.-L. Effects of process parameters on semi-solid squeeze casting performance of aluminum alloy scrolls for scroll compressors. China Foundry 2020, 17, 347–356. [Google Scholar] [CrossRef]
- Fracchia, E.; Lombardo, S.; Rosso, M. Case Study of a Functionally Graded Aluminum Part. Appl. Sci. 2018, 8, 1113. [Google Scholar] [CrossRef]
- Pacana, A.; Czerwińska, K. Improving the quality level in the automotive industry. Prod. Eng. Arch. 2020, 26, 162–166. [Google Scholar] [CrossRef]
- Dezecot, S.; Rambaudon, M.; Koster, A.; Szmytka, F.; Maurel, V.; Buffiere, J.-Y. Fatigue crack growth under large scale yielding condition in a cast automotive aluminum alloy. Mater. Sci. Eng. A 2019, 743, 87–97. [Google Scholar] [CrossRef]
- Ostasz, G.; Czerwińska, K.; Pacana, A. Quality Management of Aluminum Pistons with the Use of Quality Control Points. Manag. Syst. Prod. Eng. 2020, 28, 29–33. [Google Scholar] [CrossRef]
- Buschke, P.; Schappacher, W. Trends in the automotive industry steer new NDT applications. Insight -Non-Destr. Test. Cond. Monit. 2006, 48, 532–536. [Google Scholar] [CrossRef]
- Davis, G.; Nagarajah, R.; Palanisamy, S.; Rashid, R.A.R.; Rajagopal, P.; Balasubramaniam, K. Laser ultrasonic inspection of additive manufactured components. Int. J. Adv. Manuf. Technol. 2019, 102, 2571–2579. [Google Scholar] [CrossRef]
- Pacana, A.; Bednarova, L.; Pacana, J.; Liberko, I.; Wozny, A.; Malindzak, D. Effect of selected factors of the production process of stretch film for its resistance to puncture. Przem. Chem. 2014, 93, 2263–2264. [Google Scholar]
- Dwivedi, S.K.; Vishwakarma, M.; Soni, A. Advances and Researches on Non Destructive Testing: A Review. Mater. Today-Proc. 2018, 5, 3690–3698. [Google Scholar] [CrossRef]
- Mao, X.C.; Zhao, Y.B.; Xiao, T.L. Review of the development of metal non-destructive testing and imaging technology. In Proceedings of the 2018 IEEE 4th Information Technology and Mechatronics Engineering Conference (Itoec 2018), Chongqing, China, 14–16 December 2018; pp. 926–929. [Google Scholar]
- Towsyfyan, H.; Biguri, A.; Boardman, R.; Blumensath, T. Successes and challenges in non-destructive testing of aircraft composite structures. Chin. J. Aeronaut. 2020, 33, 771–791. [Google Scholar] [CrossRef]
- Peta, K.; Zurek, J.; Patalas, A. Non-destructive testing of automotive heat exchangers. Innov. Technol. Eng. Prod. (Itep’18) 2018, 244, 03007. [Google Scholar] [CrossRef][Green Version]
- Athi, N.; Wylie, S.R.; Cullen, J.D.; Al-Jader, M.; Al-Shamma’a, A.L.; Ahaw, A. An online real time ultrasonic NDT system for the quality control of spot welding in the automotive industry. J. Phys. Conf. Ser. 2009, 178, 1–6. [Google Scholar] [CrossRef]
- Klimecka-Tatar, D. Electrochemical Characteristics of Titanium for Dental Implants in Case of the Electroless Surface Modification. Arch. Met. Mater. 2016, 61, 923–926. [Google Scholar] [CrossRef]
- Jemec, V.; Grum, J. Latest methods of non-destructive testing of railway vehicles. In Proceedings of the 8th International Conference of the Slovenian Society for Non-Destructive Testing, Conference Proceedings, Portoroz, Slovenia, 1–3 September 2005; pp. 69–79. [Google Scholar]
- Rifai, D.; Abdalla, A.N.; Ali, K.; Razali, R. Giant Magnetoresistance Sensors: A Review on Structures and Non-Destructive Eddy Current Testing Applications. Sensors 2016, 16, 298. [Google Scholar] [CrossRef]
- Gabriela, D.; Mihai, D.; Luminita, G.; Valentin, G. Non-Destructive Tests to Determine Lifetime of the Pipes. In Proceedings of the 2nd Wseas International Conference on Engineering Mechanics, Structures and Engineering Geology (Emeseg’ 09), Mathematics and Computers in Science and Engineering, Rodos, Greece, 22–24 July 2009; pp. 220–223. [Google Scholar]
- Senthil, S.M.; Parameshwaran, R.; Nathan, S.R.; Karthi, S. Non-Destructive Testing and Evaluation of Friction Stir Welded AA6063 Circularly Butted Pipes. Russ. J. Nondestruct. Test. 2019, 55, 957–966. [Google Scholar] [CrossRef]
- Lee, S.; Kalos, N. Bridge Inspection Practices Using Non-Destructive Testing Methods. J. Civ. Eng. Manag. 2015, 21, 654–665. [Google Scholar] [CrossRef]
- Zhang, X.F.; Ni, Y.S.; Piosenka, C.X.; Xu, D. Research on non-destructive testing technology for existing bridge pile foundations. Struct. Monit. Maint. 2020, 7, 43–58. [Google Scholar] [CrossRef]
- Zhao, Z. Review of non-destructive testing methods for defect detection of ceramics. Ceram. Int. 2021, 47, 4389–4397. [Google Scholar] [CrossRef]
- Gupta, M.; Khan, M.A.; Butola, R.; Singari, R.M. Advances in applications of Non-Destructive Testing (NDT): A review. Adv. Mater. Process. Technol. 2021, 1–22. [Google Scholar] [CrossRef]
- Singh, J.; Mulholland, A.; Tant, K.; Stratoudaki, T.; Curtis, A.; Ijomah, W.; Windmill, J. Component shape optimisation for enhanced non-destructive testing. Mater. Des. 2020, 195, 109041. [Google Scholar] [CrossRef]
- Cawley, P. Non-destructive testing—current capabilities and future directions. Proc. Inst. Mech. Eng. Part L J. Mater. Des. Appl. 2001, 215, 213–223. [Google Scholar]
- Kosach, A.; Moskvicheva, I.; Kovshov, E. Digital platform for Non-destructive Testing. Adv. Autom. 2020, 641, 58–65. [Google Scholar] [CrossRef]
- Velev, B.G.; Ivanov, I.S.; Kamenov, V.V. Automated System for Complex Non-Destructive Testing of the Structure and Mechanical Properties of Mechanical Engineering Materials. Russ. J. Nondestruct. Test. 2021, 57, 203–211. [Google Scholar] [CrossRef]
- Pacana, A.; Czerwińska, K. Comparative Tests of the Quality of the Piston Combustion Chamber for a Diesel Engine. Teh. Vjesn.-Tech. Gaz. 2020, 27, 1021–1024. [Google Scholar] [CrossRef]
- John, A. Intelligence Augmentation and Human-Machine Interface Best Practices for NDT 4.0 Reliability. Mater. Eval. 2020, 78, 869–879. [Google Scholar] [CrossRef]
- Sim, C.M. Non-destructive Testing Services-Global Market Summary Report. J. Korean Soc. Nondestruct. Test. 2021, 41, 201–208. [Google Scholar] [CrossRef]
- Meyendorf, N.G.; Heilmann, P.; Bond, L.J. NDE 4.0 in Manufacturing: Challenges and Opportunities for NDE in the 21st Century. Mater. Eval. 2020, 78, 794–803. [Google Scholar] [CrossRef]
- Gogolinskiy, K.; Syasko, V.A. Prospects and challenges of the Fourth Industrial Revolution for instrument engineering and metrology in the field of non-destructive testing and condition monitoring. Insight-Non-Destr. Test. Cond. Monit. 2019, 61, 434–440. [Google Scholar] [CrossRef]
- Mineo, C.; Vasilev, M.; Cowan, B.; MacLeod, C.N.; Pierce, S.; Wong, C.; Yang, E.; Fuentes, R.; Cross, E. Enabling robotic adaptive behaviour capabilities for new Industry 4.0 automated quality inspection paradigms. Insight-Non-Destr. Test. Cond. Monit. 2020, 62, 338–344. [Google Scholar] [CrossRef]
- Bogue, R. The role of robotics in non-destructive testing. Ind. Robot. Int. J. 2010, 37, 421–426. [Google Scholar] [CrossRef]
- Klimecka-Tatar, D.; Pawłowska, G.; Sozańska, M. The Effect of Powder Particle Biencapsulation with Ni-P Layer on Local Corrosion of Bonded Nd-(Fe,Co)-B Magnetic Material. Arch. Met. Mater. 2015, 60, 153–157. [Google Scholar] [CrossRef]
- Vanniamparambil, P.A.; Khan, F.; Carmi, R.; Rajaram, S.; Schwartz, E.; Kontsos, A.; Bartoli, I.A. Integrated Non-destructive Testing Approach for Damage Detection and Quantification in Structural Components. Health Monitoring of Structural and Biological Systems 2013. Proc. SPIE 2013, 8695, 86950L. [Google Scholar] [CrossRef]
- Duan, Y.; Zhang, H.; Sfarra, S.; Avdelidis, N.P.; Loutas, T.H.; Sotiriadis, G.; Kostopoulos, V.; Fernandes, H.; Petrescu, F.I.; Ibarra-Castanedo, C.; et al. On the Use of Infrared Thermography and Acousto—Ultrasonics NDT Techniques for Ceramic-Coated Sandwich Structures. Energies 2019, 12, 2537. [Google Scholar] [CrossRef]
- Moropoulou, A.; Avdelidis, N.P.; Haralampopoulos, G.; Marioli-Riga, Z.P. Non-destructive techniques, in the investigation of aircraft materials: Determination of defects and patches assessment. In Advanced Nondestructive Evaluation For Structural And Biological Health Monitoring. In Proceedings of the Society of Photo-Optical Instrumentation Engineers (Spie), San Jose, CA, USA, 22–25 January 2001; Volume 4335, pp. 167–173. [Google Scholar] [CrossRef]
- Cheng, J.; Xu, L.; Chao, L. A review of two types of non-destructive testing technique for pressure pipelines. Insight-Non-Destr. Test. Cond. Monit. 2021, 63, 326–333. [Google Scholar] [CrossRef]
- Gobel, U.; Lefranc, G.; Degischer, H.R. Non-destructive investigation of AlSi7Mg/SiC70p MMCs by means of acoustic scanning microscopy, X-ray and neutron diffraction. Mater. Werkst. 2003, 34, 375–380. [Google Scholar] [CrossRef]
- García-Martín, J.; Gómez-Gil, J.; Vázquez-Sánchez, E. Non-Destructive Techniques Based on Eddy Current Testing. Sensors 2011, 11, 2525–2565. [Google Scholar] [CrossRef]
- Betta, G.; Ferrigno, L.; Laracca, M.; Rasile, A.; Sardellitti, A. Thickness Measurements with Eddy Current and Ultrasonic Techniques. In Sensors and Microsystems; Lecture Notes in Electrical Engineering; Springer International Publishing: Cham, Switzerland, 2020; Volume 629, pp. 387–394. [Google Scholar] [CrossRef]
- Kiselev, E.K.; Gol’Dshtein, A.E. Eddy-Current System for Testing Inner Diameter of Pipes. Russ. J. Nondestruct. Test. 2019, 55, 210–216. [Google Scholar] [CrossRef]
- Mao, X.; Lei, Y. Thickness measurement of metal pipe using swept-frequency eddy current testing. NDT E Int. 2016, 78, 10–19. [Google Scholar] [CrossRef]
- Hoshikawa, H.; Koyama, K.; Mizoguchi, K. Surface Flaw Testing of Weld Zone by a New Eddy Current Probe. AIP Conf. Proc. 2006, 820, 353–360. [Google Scholar] [CrossRef]
- Chen, P.H.; Huang, P.J.; Ye, B.; Li, G.H.; Zhou, Z.K. Thickness Measurement of Composite Material Using Eddy Current Testing. Adv. Mater. Res. 2009, 79–82, 1995–1998. [Google Scholar] [CrossRef]
- Popović, J.S. Ultrasonic testing of concrete structures. Mater. Eval. 2005, 63, 50–55. [Google Scholar]
- Liu, L.; Wang, Q.; Guo, K. Research on Evaluation Method of Ultrasonic Testing for Inspection of Concrete Jointing Surface Quality. Appl. Mech. Mater. 2014, 501–504, 877–880. [Google Scholar] [CrossRef]
- Suits, L.D.; Sheahan, T.; Basu, A.; Aydin, A. Evaluation of Ultrasonic Testing in Rock Material Characterization. Geotech. Test. J. 2006, 29, 117–125. [Google Scholar] [CrossRef]
- Song, S.J.; Jung, H.J.; Park, J.S.; Kim, Y.H.; Kim, H.J.; Choi, Y.H. Model-Based Interpretation of Angle Beam Ultrasonic Testing Signals from Welded Joints. Key Eng. Mater. 2004, 270–273, 302–307. [Google Scholar] [CrossRef]
- Pacana, A.; Czerwińska, K. Comprehensive improvement of the surface quality of the diesel engine piston. Metalurgija 2019, 58, 329–332. [Google Scholar]
- Wolniak, R. Downtime in the Automotive Industry Production Process—Cause Analysis. Qual. Innov. Prosper. 2019, 23, 101. [Google Scholar] [CrossRef]
- Pacana, A.; Ulewicz, R. Analysis of causes and effects of implementation of the quality management system com-pliant with ISO 9001. Pol. J. Manag. Stud. 2020, 21, 283–296. [Google Scholar] [CrossRef]
- Lin, J.M. Research and Application of Cloud Non-destructive Testing and Evaluation. Electromagn. Nondestruct. Eval. (XVIII) 2015, 40, 266–272. [Google Scholar] [CrossRef]
- Lin, J.; Li, H. Applications of network integrated system with eddy current and ultrasonic testing. Int. J. Appl. Electromagn. Mech. 2010, 33, 1309–1315. [Google Scholar] [CrossRef]
- Kappes, W.; Rockstroh, B.; Bähr, W.; Kröning, M.; Rodner, C.; Goetz, J.; Nemec, D. Application of new front-end electronics for non-destructive testing of railroad wheel sets. Insight-Non-Destr. Test. Cond. Monit. 2007, 49, 345–349. [Google Scholar] [CrossRef]
- Anastasopoulos, A.; Kattis, S.; Kourousis, D. Fusion of ndt data from modern inspection methods. In Proceedings of the 10th European Conference on Non-Destructive Testing 2010 (ECNDT), Moscow, Russia, 7–11 June 2010; Volume 1–5, pp. 1565–1574. [Google Scholar]
- Gorny, A. Improvements in the Production Environment Made Using Quality Management Tools. In Advances in Manufacturing II; Lecture Notes in Mechanical Engineering; Springer International Publishing: Cham, Switzerland, 2019; Volume 3—Quality Engineering and Management, pp. 267–276. [Google Scholar] [CrossRef]
- Moghadam, M.R.S.; Safari, H.; Yousefi, N. Clustering quality management models and methods: Systematic literature review and text-mining analysis approach. Total. Qual. Manag. Bus. Excel. 2021, 32, 241–264. [Google Scholar] [CrossRef]
- Vasil’Ev, V.A.; Barmenkov, E.Y.; Bobryshev, E.B.; Nosova, D.B. Quality Management in Manufacturing and Technological Systems. Russ. Met. (Metally) 2019, 2019, 1518–1521. [Google Scholar] [CrossRef]
- Pawlowski, K.; Pawlowski, E. Complementarity of modern management methods and tools, and its impact on economic and organizational performance of enterprises. In Advances in Ergonomics of Manufacturing: Managing the Enterprise of the Future; Empirical Results from Polish Enterprises; Springer International Publishing: Cham, Switzerland, 2018; Volume 606, pp. 213–221. [Google Scholar] [CrossRef]
- Skotnicka-Zasadzień, B.; Wolniak, R.; Zasadzień, M. Use of quality engineering tools and methods for the analysis of production processes-case study. In Proceedings of the Second International Conference on Economic and Business Management (Febm 2017), Shanghai, China, 21–23 October 2017; Volume 33, pp. 240–245. [Google Scholar]
- Pacana, A.; Siwiec, D.; Bednárová, L. Method of Choice: A Fluorescent Penetrant Taking into Account Sustainability Criteria. Sustainability 2020, 12, 5854. [Google Scholar] [CrossRef]
- Czajkowska, A.; Stasiak-Betlejewska, R. Determinants of the machining process in the steel industry. In Proceedings of the Metal 2016, 25th Anniversary International Conference on Metallurgy and Materials, Brno, Czech Republic, 25–27 May 2016; pp. 1763–1768. [Google Scholar]
- Balado, F. Optimum exact histogram specification. In Proceedings of the IEEE International Conference on Acoustics, Speech And Signal Processing (Icassp), Calgary, AB, Canada, 15–20 April 2018; pp. 1413–1417. [Google Scholar]
- Siwiec, D.; Pacana, A. Method of improve the level of product quality. Prod. Eng. Arch. 2021, 27, 1–7. [Google Scholar] [CrossRef]
- Zheng, Y.; Li, A.M.; Liu, J.J.; Wang, S.H. Modeling of Quality Control Points of Equipment Maintenance Process. In Proceedings of the International Conference on Quality, Reliability, Risk, Maintenance, and Safety Engineering, Chengdu, China, 15–18 June 2012; pp. 1432–1434. [Google Scholar]
- Chokkalingam, B.; Raja, V.; Anburaj, J.; Immanual, R.; Dhineshkumar, M.; Department of Mechanical Engineering Sri Ramakrishna Institute of Technology Coimbatore. India Investigation of Shrinkage Defect in Castings by Quantitative Ishikawa Diagram. Arch. Foundry Eng. 2017, 17, 174–178. [Google Scholar] [CrossRef]
- Zhang, D.X.; Zhang, Y.B.; Yang, X.F.; Chen, Z.S.; Jiang, Z.L. Quality Management and Control of Low Pressure Cast Aluminum Alloy, In Proceedings of the 5th Annual International Conference on Material Science and Environmental Engineering (Msee2017), Xiamen, China, 15–17 December 2017; Volume 301. [CrossRef]
- Dadashnejad, A.-A.; Valmohammadi, C. Investigating the effect of value stream mapping on overall equipment effectiveness: A case study. Total. Qual. Manag. Bus. Excel. 2017, 30, 466–482. [Google Scholar] [CrossRef]
- Adams, A.B.J.; Dale, B.G. The use of quality management tools and techniques: A study in plastic injection moulding manufacture. Proc. Inst. Mech. Eng. Part B J. Eng. Manuf. 2001, 215, 847–855. [Google Scholar] [CrossRef]
- Suárez-Barraza, M.F.; Rodríguez-González, F.G. Cornerstone root causes through the analysis of the Ishikawa diagram, is it possible to find them? Int. J. Qual. Serv. Sci. 2019, 11, 302–316. [Google Scholar] [CrossRef]
- Kumar, S.S.; Kumar, M.P. Cycle time reduction of a truck body assembly in an automobile industry by lean principles. In Proceedings of the International Conference on Advances in Manufacturing And Materials Engineering (Icamme 2014), Kuala Lumpur, Malaysia, 23–25 September 2014; Volume 5, pp. 1853–1862. [Google Scholar] [CrossRef]
- Azid, I.A.; Ani, M.N.C.; Hamid, S.A.A.; Kamaruddin, S. Solving production bottleneck through time study analysis and quality tools integration. Solving Prod. Bottleneck Time Study Anal. Qual. Tools Integr. 2020, 27, 13–27. [Google Scholar]
- Carter, D.; Gonzales, K. Nondestructive inspection methods for railroad castings. In Proceedings of the ASME Joint Rail Conference, Urbana, IL, USA, 27–29 April 2010; Volume 2, pp. 191–201. [Google Scholar]
- Liu, J.; Li, Y.N.; Pan, C.J.; Chen, H.P.; Xi, N. Automated Visual Inspection of Metallic Parts. In Proceedings of the 2017 IEEE 7th Annual International Conference on Cyber Technology in Automation, Control, and Intelligent Systems (Cyber), Sheraton Princess Kaiulani, HI, USA, 31 July–4 August 2017; pp. 1158–1162. [Google Scholar]
- Netpu, S.; Srichandr, P. Failure of a helical gear in a power plant. Eng. Fail. Anal. 2013, 32, 81–90. [Google Scholar] [CrossRef]
- Sha, J.; Fan, M.; Cao, B.; Liu, B. Noncontact and nondestructive evaluation of heat-treated bearing rings using pulsed eddy current testing. J. Magn. Magn. Mater. 2021, 521, 167516. [Google Scholar] [CrossRef]
- Ji, C.; Na, J.K.; Lee, Y.-S.; Park, Y.-D.; Kimchi, M. Robot-assisted non-destructive testing of automotive resistance spot welds. Weld. World 2021, 65, 119–126. [Google Scholar] [CrossRef]
- Peters, F.; Stone, R.; Watts, K.; Zhon, P.; Clemons, A. Visual Inspection of Casting Surfaces. Trans. Am. Foundry Soc. 2013, 121, 45–52. [Google Scholar]
- Mery, D.; Carrasco, M. Automated multiple view inspection of metal castings. Eight International Conference on Quality Control by Artificial Vision. Proc. SPIE 2007, 6356, 63560C. [Google Scholar] [CrossRef]
- Daricilar, G.; Peters, F. Methodology for Assessing Measurement Error for Casting Surface Inspection. Int. J. Met. 2011, 5, 7–15. [Google Scholar] [CrossRef][Green Version]
- Tuttle, R. Failure of a Cast Aluminum Engine Head in a High Performance Application. J. Fail. Anal. Prev. 2007, 7, 247–249. [Google Scholar] [CrossRef]
- Bankowski, D.; Mlynarczyk, P. Visual Testing of Castings Defects after Vibratory Machining. Arch. Foundry Eng. 2020, 20, 72–76. [Google Scholar] [CrossRef]
- Patil, S.; Darade, P. Application and Performance Frequency Response Method as NDT Tool to Detect Defects in Castings. Mater. Today Proc. 2017, 4, 8463–8468. [Google Scholar] [CrossRef]
- Korzynski, M.; Pacana, A. Centreless burnishing and influence of its parameters on machining effects. J. Mater. Process. Technol. 2010, 210, 1217–1223. [Google Scholar] [CrossRef]
- Honarvar, F.; Varvani-Farahani, A. A review of ultrasonic testing applications in additive manufacturing: Defect evaluation, material characterization, and process control. Ultrasonics 2020, 108, 106227. [Google Scholar] [CrossRef]
- Schmitt, R.; Lehmann, N.; Nienheysen, P. Qualifizierung einer digitalisierten Ultraschallprüfprozesskette. tm-Tech. Mess. 2019, 86, 509–521. [Google Scholar] [CrossRef]
- Guo, C.; Xu, C.; Hao, J.; Xiao, D.; Yang, W. Ultrasonic Non-Destructive Testing System of Semi-Enclosed Workpiece with Dual-Robot Testing System. Sensors 2019, 19, 3359. [Google Scholar] [CrossRef]
- Shirahata, H.; Hirayama, S.; Ono, S.; Yamase, Y. Detection of crack in painted flange gusset welded joint by ultrasonic test. Weld. World 2021, 65, 2147–2156. [Google Scholar] [CrossRef]
- AbdAlla, A.N.; Faraj, M.A.; Samsuri, F.; Rifai, D.; Ali, K.; Al-Douri, Y. Challenges in improving the performance of eddy current testing: Review. Meas. Control. 2019, 52, 46–64. [Google Scholar] [CrossRef]
- Dymkin, G.Y.; Kurkov, A.V.; Smorodinskii, Y.G.; Shevelev, A.V. On the Sensitivity of Eddy Current Testing of Parts of Railway Rolling Stock. Russ. J. Nondestruct. Test. 2019, 55, 610–616. [Google Scholar] [CrossRef]
- Tao, Y.; Xu, H.Y.; Chen, Z.Q.; Huang, R.C.; Ran, Q.Y.; Zhao, Q.; Yan, H.; Zhang, Z.J.; Yin, W.L. Automatic feature extraction method for crack detection in eddy current testing. In Proceedings of the 2019 IEEE International Instrumentation and Measurement Technology Conference (I2mtc), Auckland, New Zealand, 20–23 May 2019; pp. 543–548. [Google Scholar]
- Wang, Z.C.; Lu, J.W. Pulse Eddy Current Testing Thin Metal Thickness. In Proceedings of the 2018 5th International Conference on Information Science and Control Engineering (Icisce 2018), Zhengzhou, China, 22–26 July 2018; pp. 1176–1179. [Google Scholar] [CrossRef]
- Pelkner, M.; Casperson, R.; Pohl, R.; Munzke, D.; Becker, B. Eddy current testing of composite pressure vessels. Int. J. Appl. Electromagn. Mech. 2019, 59, 1221–1226. [Google Scholar] [CrossRef]
- Beer, O.; Fössel, J. Experience in the Eddy Current Testing of Rolling Element Bearing Components. HTM J. Heat Treat. Mater. 2020, 75, 236–247. [Google Scholar] [CrossRef]
- Li, H.; Munk, A.; Sieling, H.; Walther, G. The essential histogram. Biometrika 2020, 107, 347–364. [Google Scholar] [CrossRef]
- Cyplik, P.; Wojtkowiak, D. Pre- introductory analysis of the selected lean management tools implementation effectivness using simulation analysis-case study. In Proceedings of the 24th International Conference on Production Research (Icpr), Book Series: DEStech Transactions on Engineering and Technology Research, Posnan, Poland, 30 July–3 August 2017; pp. 159–164. [Google Scholar]
- Benjamin, S.J.; Marathamuthu, M.S.; Murugaiah, U. The use of 5-WHYs technique to eliminate OEE’s speed loss in a manufacturing firm. J. Qual. Maint. Eng. 2015, 21, 419–435. [Google Scholar] [CrossRef]
- Lewińska Romicka, A. Badania Nieniszczące. Postawy Defektoskopii; Wydawnictwo Naukowo–Techniczne: Warszawa, Poland, 2001; pp. 210–215. [Google Scholar]
- Sikora, R.; Chudy, T. Badania nieniszczące metodami elektromagnetycznymi. Prz. Elektrotech. 2016, 9, 16. [Google Scholar] [CrossRef]
- Laner, D.; Rechberger, H.; Astrup, T. Systematic Evaluation of Uncertainty in Material Flow Analysis. J. Ind. Ecol. 2014, 18, 859–870. [Google Scholar] [CrossRef]
- Salemdeeb, R.; Saint, R.; Clark, W.; Lenaghan, M.; Pratt, K.; Millar, F. A pragmatic and industry-oriented framework for data quality assessment of environmental footprint tools. Resour. Environ. Sustain. 2021, 3, 100019. [Google Scholar] [CrossRef]
- Pastircak, R.; Scury, J. Effect of Technological Parameters on Microstructure in Alloy AlCu4Ti Using Squeeze Casting Technology. Application of Experimental and Numerical Methods in Fluid Mechanics and Energy 2016, Proceedings of the XX Anniversary of International Scientific Conference. AIP Conf. Proc. 2016, 1745, 020044. [Google Scholar]
- Wolniak, R.; Saniuk, S.; Grabowska, S.; Gajdzik, B. Identification of Energy Efficiency Trends in the Context of the Development of Industry 4.0 Using the Polish Steel Sector as an Example. Energies 2020, 13, 2867. [Google Scholar] [CrossRef]
- Pacana, A.; Siwiec, D.; Bednárová, L. Analysis of the incompatibility of the product with fluorescent method. Metalurgija 2019, 58, 337–340. [Google Scholar]
- Pačaiová, H.; Sinay, J.; Turisová, R.; Hajduová, Z.; Markulik, Š. Measuring the qualitative factors on copper wire surface. Measurements 2017, 109, 359–365. [Google Scholar] [CrossRef]














| Parameter | Wartość |
|---|---|
| Rm-Tensile strength (MPa) | 360–400 |
| Rp0.2 0.2% proof strength (MPa) | 210–250 |
| A-Min. elongation at fracture (%) | 12–20 |
| Brinell hardness (HBW) | 90–120 |
| Pierwiastek | Si (%) | Fe (%) | Cu (%) | Mn (%) | Mg (%) | Zn (%) | Ti (%) | - |
|---|---|---|---|---|---|---|---|---|
| Wartość | 0.15 | 0.15 | 4.2–5.2 | 0.01–0.5 | 0.03 | 0.07 | 0.15–0.25 | Al-remainder |
Publisher’s Note: MDPI stays neutral with regard to jurisdictional claims in published maps and institutional affiliations. |
© 2021 by the authors. Licensee MDPI, Basel, Switzerland. This article is an open access article distributed under the terms and conditions of the Creative Commons Attribution (CC BY) license (https://creativecommons.org/licenses/by/4.0/).
Share and Cite
Pacana, A.; Czerwińska, K. Model of Diagnosing and Searching for Incompatibilities in Aluminium Castings. Materials 2021, 14, 6497. https://doi.org/10.3390/ma14216497
Pacana A, Czerwińska K. Model of Diagnosing and Searching for Incompatibilities in Aluminium Castings. Materials. 2021; 14(21):6497. https://doi.org/10.3390/ma14216497
Chicago/Turabian StylePacana, Andrzej, and Karolina Czerwińska. 2021. "Model of Diagnosing and Searching for Incompatibilities in Aluminium Castings" Materials 14, no. 21: 6497. https://doi.org/10.3390/ma14216497
APA StylePacana, A., & Czerwińska, K. (2021). Model of Diagnosing and Searching for Incompatibilities in Aluminium Castings. Materials, 14(21), 6497. https://doi.org/10.3390/ma14216497

