Universal Model to Support the Quality Improvement of Industrial Products
Abstract
1. Introduction
2. Model
2.1. Concept of Model
2.2. Advantages of Quality Management Tools Conditioning their Combination in the Proposed Model
- it can be used to determine the aim of the process, influence, results, or personal goals;
- allows determination of actions, participants, interaction, deadline, and effects of actions, knowledge, behavior, and personal preferences.
- possible to use to generate large numbers of product incompatibility causes;
- possible to apply to generate possible improvement actions in the context of the main causes of product incompatibility.
- possibility of systematized and uncomplicated determination of potential (initial) causes of incompatibility occurrence;
- possibility of grouping causes according to categories, for example, rule 5M + E, i.e., man, machine, material, management, environment, and measure;
- according to the authors of [39], it allows one to solve 90% of all product quality problems;
- possible to implement this diagram in the stage of initial (potential) causes.
2.3. Assumptions of Model
- lack of limitations in determining the number of incompatibility causes;
- lack of limitations in determining the number of improvement actions;
- recognition incompatibility causes are equally as important;
- need for historical data about incompatibilities and improvement actions;
- the model is realized in a properly selected team of experts;
- possibility of analyzing any incompatibilities detected by any product quality control method.
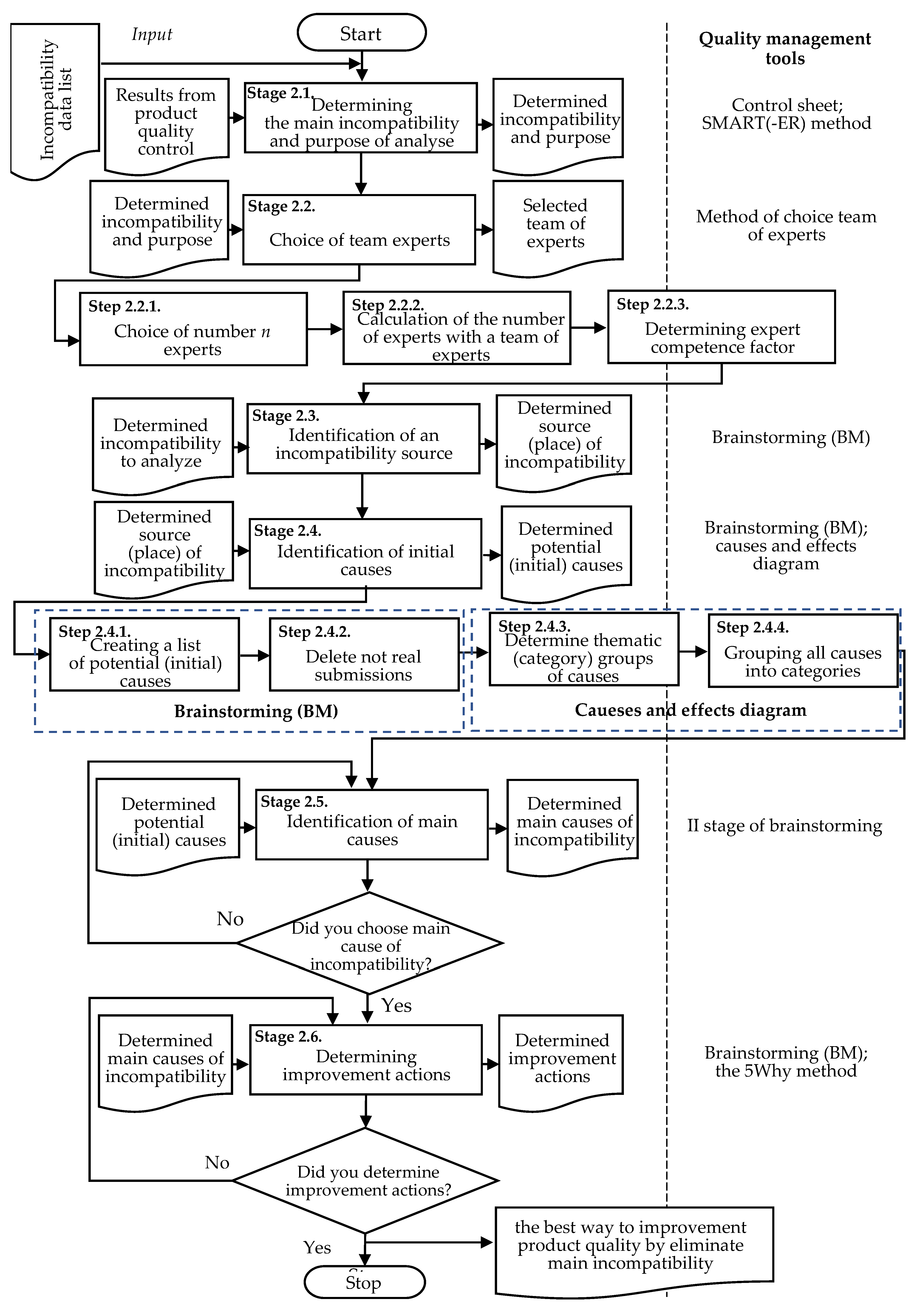
- Stage 2.1. Determining the Main Incompatibility and Purpose of Analyzing
- Stage 2.2. Choice of Team Experts
- ◦
- Step 2.2.1. Choice of Number n Experts
- ◦
- Step 2.2.2. Calculation of the Number of Experts with a Team of Experts
- ◦
- Step 2.2.3. Determining Expert Competence Factor
- Stage 2.3. Identification of an Incompatibility Source
- Stage 2.4. Identification of Initial Causes
- ◦
- Step 2.4.1. Creating a List of Potential (Initial) Causes
- ◦
- Step 2.4.2. Delete not Real Submissions
- ◦
- Step 2.4.3. Determine Thematic (Category) Groups of Causes
- ◦
- Step 2.4.4. Grouping All Causes into Categories
- Stage 2.5. Identification of Main Causes
- Stage 2.6. Determining Improvement Actions
3. Test of the Model
3.1. Material
3.2. Method
- Stage 3.1. Determining the Main Incompatibility and Purpose of Analyse
- Stage 3.2. Choice of Team Experts
- ◦
- Step 3.2.1. Choice of Number n Experts
- ◦
- Step 3.2.2. Calculation of the Number of Experts with a Team of Experts
- ◦
- Step 3.2.3. Determining Expert Competence Factor
- Stage 3.3. Identification of Incompatibility Sources
- Stage 3.4. Identification of Initial Causes
- ◦
- Step 3.4.1. Creating a List of Potential (Initial) Causes
- significant nitrogen and hydrogen content in the arc atmosphere;
- too high of a clotting rate;
- metallurgical reactions concerning the formation of reaction products in gaseous form;
- casting structure (problems with ensuring directional solidification);
- interaction of iron oxide with carbon, which releases carbon monoxide and carbon dioxide;
- possibility of moisture in the flux, e.g., during automatic welding;
- rust on wire;
- inadequate gas shield;
- electrode moisture;
- dirty casting mold;
- employee mistakes;
- little experience of the employee (resulting from a short period of work);
- fatigue;
- stress;
- rush;
- distraction;
- lack of periodic training;
- lack of TMP (Total Productive Maintenance);
- lack of actual procedures and instructions;
- inadequate number of controls during production;
- impurities in sand;
- water in the molding sand;
- nuisance working conditions causing distraction, e.g., noise.
- ◦
- Step 3.4.2. Delete Fake Submissions
- ◦
- Step 3.4.3. Determine Thematic (Category) Groups of Causes
- ◦
- Step 3.4.4. Grouping all Causes into Categories
- Stage 3.5. Identification of the Main Causes
- too high of a clotting rate (inadequate parameters);
- lack of periodic training;
- electrode moisture.
- Stage 3.6. Determining Improvement Actions
4. Discussion
- assurance to determine causes of incompatibility in a coherent and repetitive way;
- simultaneously include the impact of the main causes on the problem occurs and determine adequate improvement actions;
- the possibility to implement this model to process identified problems (incompatibilities) identified by any method, for example, popular nondestructive testing or destructive testing;
- increase the profit of enterprise by making adequate improvement actions;
- assurance to enterprises of a model to thoughtful and accurate decision-making;
- analysis of possible incompatibilities among the properly selected team of experts, which allows for more accurate decision-making in the area of product improvement;
- categorize causes and their visualization in a noncomplicated way (standardizing the process of identifying source causes and improvement actions).
- possibility to integrate the model with any product quality control, e.g., fluorescent method (FPI, i.e., nondestructive testing);
- use the model to analyze any industrial products;
- effectiveness in determining the source, initial causes, and main causes of incompatibility identified by the fluorescent test (FPI);
- the effectiveness of the NDT research in determining improvement actions for incompatibility was detected by the NDT research (e.g., fluorescent method—FPI).
5. Conclusions
Author Contributions
Funding
Institutional Review Board Statement
Informed Consent Statement
Data Availability Statement
Conflicts of Interest
References
- Marković, S.; Arsić, D.; Nikolić, R.R.; Lazić, V.; Hadzima, B.; Milovanović, V.P.; Dwornicka, R.; Ulewicz, R. Exploitation Characteristics of Teeth Flanks of Gears Regenerated by Three Hard-Facing Procedures. Materials 2021, 14, 4203. [Google Scholar] [CrossRef] [PubMed]
- Pacana, A.; Gazda, A.; Malindzak, D.; Stefko, R. Study on improving the quality of stretch film by Shainin method. Przem. Chem. 2014, 93, 243–245. [Google Scholar]
- Siwiec, D.; Pacana, A. Model of Choice Photovoltaic Panels Considering Customers’ Expectations. Energies 2021, 14, 5977. [Google Scholar] [CrossRef]
- Nikolić, R.R.; Djoković, J.M.; Hadzima, B.; Ulewicz, R. Spot-Weld Service Life Estimate Based on Application of the Interfacial Crack Concept. Materials 2020, 13, 2976. [Google Scholar] [CrossRef] [PubMed]
- Siwiec, D.; Pacana, A. Model Supporting Development Decisions by Considering Qualitative–Environmental Aspects. Sustainability 2021, 13, 9067. [Google Scholar] [CrossRef]
- Pinho, T.; Zhiltsova, T.; Oliveira, M.; Costa, A. Computer-Aided Reengineering towards Plastic Part Failure Minimization. Materials 2021, 14, 6303. [Google Scholar] [CrossRef] [PubMed]
- Wolniak, R. The Level of Maturity of Quality Management Systems in Poland—Results of Empirical Research. Sustainability 2019, 11, 4239. [Google Scholar] [CrossRef]
- Wotzka, D.; Kozioł, M.; Boczar, T.; Kunicki, M.; Nagi, Ł. Latest Trends in the Improvement of Measuring Methods and Equipment in the Area of NDT. Sensors 2021, 21, 7293. [Google Scholar] [CrossRef]
- Katunin, A.; Dragan, K.; Nowak, T.; Chalimoniuk, M. Quality Control Approach for the Detection of Internal Lower Density Areas in Composite Disks in Industrial Conditions Based on a Combination of NDT Techniques. Sensors 2021, 21, 7174. [Google Scholar] [CrossRef]
- Minutolo, V.; Di Ronza, S.; Eramo, C.; Zona, R. The use of destructive and non-destructive testing in concrete srenght assessment for a school bulding. Int. J. Adv. Res. Eng. Technol. 2019, 10, 252–267. [Google Scholar] [CrossRef]
- Pacana, A.; Siwiec, D. Analysis of the Possibility of Used of the Quality Management Techniques with not-destructive testing. Teh. Vjesn. 2021, 28, 45–51. [Google Scholar] [CrossRef]
- Jarosińska, M.; Berczyński, S. Changes in Frequency and Mode Shapes Due to Damage in Steel–Concrete Composite Beam. Materials 2021, 14, 6232. [Google Scholar] [CrossRef]
- Khedmatgozar Dolati, S.S.; Caluk, N.; Mehrabi, A.; Khedmatgozar Dolati, S.S. Non-Destructive Testing Applications for Steel Bridges. Appl. Sci. 2021, 11, 9757. [Google Scholar] [CrossRef]
- Naik, G. Process Improvement in Casting through Defect Minimization: A case study. Int. J. Sci. Eng. Res. 2017, 8, 274–279. [Google Scholar]
- Pacana, A.; Siwiec, D.; Bednarova, L. Method of Choice: A Fluorescent Penetrant Taking into Account Sustainability Criteria. Sustainability 2020, 12, 5854. [Google Scholar] [CrossRef]
- Korzyński, M.; Pacana, A. Centreless burnishing and influence of its parameters on machining effects. J. Mater. Process. Technol. 2010, 210, 1217–1223. [Google Scholar] [CrossRef]
- Ostasz, G.; Czerwińska, K.; Pacana, A. Quality management of aluminum pistons with the use of quality control points. Manag. Syst. Prod. Eng. 2020, 28, 29–33. [Google Scholar] [CrossRef]
- Tegegne, A.; Shing, A. Experimental analysis and Ishikawa diagram for burn on effects on managanse silicon alloy medium cabron steel shaft. Int. J. Qual. Res. 2013, 7, 545–558. [Google Scholar]
- Chokkalingam, B.; Boovendravarman, S.; Tamilselvan, R.; Raja, V. Apllication of Ishikawa diagram to investigate significant factors causing rough surface on sand casting. Proc. Eng. Sci. 2020, 2, 353–360. [Google Scholar] [CrossRef]
- Chetan, S.; Onkar, S.B.; Ucharia, V. A quality approach to control casting defects in alloy wheels. Int. J. Sci. Technol. Manag. 2015, 4, 1–17. [Google Scholar]
- Hoła, A.; Sawicki, M.; Szóstak, M. Methodology of Classifying the Causes of Occupational Accidents Involving Construction Scaffolding Using Pareto-Lorenz Analysis. Appl. Sci. 2018, 8, 48. [Google Scholar] [CrossRef]
- Chokkalingam, B.; Raja, V.; Anburaj, J.; Immanual, R.; Dhineshkumar, M. Investigation of Shrinkage Defect in Castings by Quantitative Ishikawa Diagram. Arch. Foundry Eng. 2017, 1, 174–178. [Google Scholar] [CrossRef]
- Gawdzińska, K. Application of the Pareto chart and Ishikawa diagram for the identification of major defects in metal composite castings. Arch. Foundry Eng. 2011, 2, 23–28. [Google Scholar]
- Pribulova, A.; Bartošová, M.; Baricová, D. Quality Control In Foundry—Analysis Of Casting Defects. Engineering 2013, 122–143. Available online: https://depot.ceon.pl/handle/123456789/3379 (accessed on 8 December 2021).
- Siekański, K.; Borkowski, S. Analysis of the foundry defects and preventive activities for quality improvement of casings. Metalurgija 2003, 42, 57–59. [Google Scholar]
- Raji, R.; Afsal, S.; Pranav, P.; Pramod, V.R. An over view of casting defects in automatic high-pressure line. Int. J. Latest Technol. Eng. Manag. Appl. Sci. 2018, 7, 212518712. [Google Scholar]
- Sheth, H.; Shah, K.; Sathwara, D.; Trivedi, R. Investigation, Analysis of Casting Defect by Using Statistical Quality Control Tools. Introd. Concept Lean Six Sigma Feedback Syst. 2015, 3, 247–254. [Google Scholar]
- Nugroho, E.; Marwanto, A.; Hasibuan, S. Reduce Product Defect in Stainless Steel Production Using Yield Management Method and PDCA. Int. J. N. Technol. Res. 2017, 3, 39–46. [Google Scholar]
- Mpanza, Z. Identifying the root causes contributing to defects in order to minimize scrap. In Proceedings of the 2016 International Conference on Industrial Engineering and Operations Management, Kuala Lumpur, Malaysia, 8–10 March 2016. [Google Scholar]
- Kardas, E. The assessment of quality of products using selected quality instruments. Prod. Eng. Arch. 2016, 10, 5–8. [Google Scholar] [CrossRef]
- Minor, K. An Analysis of the causes of product defects using quality management tools. Manag. Syst. Prod. Eng. 2014, 4, 162–167. [Google Scholar] [CrossRef]
- Pacana, A.; Siwiec, D.; Bednarova, L. Analysis of the incompatibility of the product with the fluorescent method. Metalurgija 2019, 58, 337–340. [Google Scholar]
- Sidhant, A.K.; Bhushan, S.K. Diagnostic approach towards analyzing casting defects—An Industrial case Study. Int. J. Adv. Res. Sci. Eng. Technol. 2018, 5, 5616–5625. [Google Scholar]
- Lawlor, K.B.; Hornyak, M.J. Smart Goals: How the Application of Smart Goals Can Contribute to Achievement of Student Learning Outcomes. Dev. Bus. Simul. Exp. Learn. 2012, 39, 259–267. [Google Scholar]
- Kupraszewicz, W.; Zółtowski, B. Dobór zespołu ekspertów do diagnozowania stanu maszyn [The selection of the experts team to diagnose the condition of the machines]. Diagnostyka 2002, 26, 94–100. [Google Scholar]
- Kohn, N.; Smith, S. Collaborative Fixation: Effects of Others’ Ideas on Brainstorming. Appl. Cognit. Psychol. 2011, 25, 359–371. [Google Scholar] [CrossRef]
- Putman, V.; Paulus, P. Brainstorming, Brainstorming Rules and Decision Making. J. Creat. Behav. 2008, 43, 1–17. [Google Scholar] [CrossRef]
- Doskočil, R.; Lacko, B. Root Cause Analysis in Post Project Phases as Application of Knowledge Management. Sustainability 2019, 11, 1667. [Google Scholar] [CrossRef]
- Radej, B.; Drnovsek, J.; Beges, G. An overview and evaluation of quality-improvement methods from the manufacturing and supply-chain perspective. Adv. Prod. Eng. Manag. 2017, 12, 388–400. [Google Scholar] [CrossRef][Green Version]
- Łuczak, J. Identificaiton and evaluation of relevance of methods and techniques of quality management on the example of suppliers in the automotive industry. Research results. Zesz. Nauk. 2011, 217, 185–195. [Google Scholar]
- Nau, B.S. Mechanical seals: Service experience. Tribol. Int. 1986, 19, 184–186. [Google Scholar] [CrossRef]
- Hosseini, S.A.; Gheisari, K.; Moshayedi, H.; Warchomicka, F.; Enzinger, N. Basic alloy development of low-transformation-temperature fillers for AISI 410 martensitic stainless steel. Sci. Technol. Weld. Join. 2020, 25, 243–250. [Google Scholar] [CrossRef]
- Mirzaee, M.; Momeni, A.; Aieni, N.; Keshmiri, H. Effect of quenching and tempering on microstructure and mechanical properties of 410 and 410 Ni martensitic stainless steels. J. Mater. Res. 2017, 32, 687–696. [Google Scholar] [CrossRef]
- PN-EN ISO 6520-1 Group No. 2-Voids. Available online: https://sklep.pkn.pl/pn-en-iso-6520-2-2013-12e.html (accessed on 8 December 2021).
- HM-406 FLUORESCENT PENETRANT. Technical Data Sheet. Sherwin Incorporated. Available online: https://www.sherwininc.com/main-documentation/sds/978-hm-2d-hm-3a-hm-406/file (accessed on 8 December 2021).
- Qin, Z.; Zeng, S.; Melinte, G.; Bučko, T.; Badawi, M.; Shen, Y.; Gilson, J.P.; Ersen, O.; Wei, Y.; Liu, Z.; et al. Understanding the Fundamentals of Microporosity Upgrading in Zeolites: Increasing Diffusion and Catalytic Performances. Adv. Sci. 2021, 8, 2100001. [Google Scholar] [CrossRef] [PubMed]
- PN-EN-ISO-5817-2014-05—Welding—Welded Joints of Steel, Nickel, Titanium and Their Alloys (Except Beam Welded)—Quality Levels According to Welding Imperfections. Available online: https://www.iso.org/standard/54952.html (accessed on 8 December 2021).
- PN-EN-1090-2-2018-09—Execution of Steel and Aluminum Structures—Part 2: Technical Requirements for Steel Structures. Available online: https://standards.iteh.ai/catalog/standards/cen/dace6bce-f81f-496e-9d3e-fc539c2dd8b6/en-1090-2-2018 (accessed on 8 December 2021).
- Naro, R.L. Porosity Defects in Iron Castings from Mold-Metal Interface Reactions. AFS Trans. 1999, 99, 839–850. [Google Scholar]
- Bernat, Ł.; Hajkowski, J.; Hajkowski, M. Struktura i porowatości odlewów ze stopu aluminium a właściwości mechaniczne. Arch. Foundry 2006, 6, 41–48. [Google Scholar]
- Siwiec, D.; Pacana, A. A Pro-Environmental Method of Sample Size Determination to Predict the Quality Level of Products Considering Current Customers’ Expectations. Sustainability 2021, 13, 5542. [Google Scholar] [CrossRef]
- Ulewicz, R.; Siwiec, D.; Pacana, A.; Tutak, M.; Brodny, J. Multi-Criteria Method for the Selection of Renewable Energy Sources in the Polish Industrial Sector. Energies 2021, 14, 2386. [Google Scholar] [CrossRef]
- Klimecka-Tatar, D. Electrochemical characteristics of titanium for dental implants in case of the electroless surface modification. Arch. Metall. Mater. 2016, 61, 923–926. [Google Scholar] [CrossRef]
- Klimecka-Tatar, D.; Pawlowska, G.; Sozanska, M. The effect of powder particle biencapsulation with ni-p layer on local corrosion of bonded ND-(Fe,Co)-B magnetic material. Arch. Metall. Mater. 2015, 60, 153–157. [Google Scholar] [CrossRef]
- Wolniak, R.; Saniuk, S.; Grabowska, S.; Gajdzik, B. Identification of Energy Efficiency Trends in the Context of the Development of Industry 4.0 Using the Polish Steel Sector as an Example. Energies 2020, 13, 2867. [Google Scholar] [CrossRef]
- Pačaiová, H.; Sinay, J.; Turisová, R.; Hajduová, Z.; Markulik, Š. Measuring the qualitative factors on copper wire surface. Measurement 2017, 109, 359–365. [Google Scholar] [CrossRef]
- Peças, P.; Encarnação, J.; Gambôa, M.; Sampayo, M.; Jorge, D. PDCA 4.0: A New Conceptual Approach for Continuous Improvement in the Industry 4.0 Paradigm. Appl. Sci. 2021, 11, 7671. [Google Scholar] [CrossRef]





| Value of Points for Expert Self-Assessment | |||
|---|---|---|---|
| Points | Description | ||
| 0–1 | The expert does not know problem | ||
| 2–3 | The expert hardly knows the problem, but it is within his area of interest | ||
| 4–6 | The expert knows the problem to a satisfactory degree, but does not participate in its practical solution | ||
| 7–9 | Experts know the problem well and participate in its practical solution | ||
| 10 | The expert knows the problem perfectly well, where this problem belongs to a narrow specialization of expert | ||
| Factor of arguments ka | |||
| Source | Arguments | ||
| a1 | a2 | a3 | |
| Theoretical analysis carried out by expert | 0.20 | 0.15 | 0.10 |
| Expert’s practical experience | 0.50 | 0.35 | 0.20 |
| Knowledge of works by native authors | 0.05 | 0.04 | 0.03 |
| Knowledge of works by foreign authors | 0.05 | 0.04 | 0.03 |
| Expert intuition | 0.20 | 0.17 | 0.14 |
| Properties | 21 °C | 100 °C | 500 °C | 649 °C | 788 °C |
|---|---|---|---|---|---|
| Thermal expansion coefficient [μm/m °C] | - | 9.8 | 11.2 | 11.7 | 11.9 |
| Thermal conductivity [kcal/°C] | - | 21.4 | 24.7 | - | - |
| Modulus of elasticity [×105 MPa] | 2 | - | - | - | - |
| Tensile Strength, MPa | 60–75 |
|---|---|
| 0.2% yield point [MPa] | 32–42 |
| Elongation [%] | 20–40 |
| Reduction of surface [%] | 50–75 |
| Tempering Temperature [°C] | - | 149 | 260 | 371 | 566 | 621 | 649 | 704 | 760 | 816 |
|---|---|---|---|---|---|---|---|---|---|---|
| Tensile strength [MPa] | 193.5 | 188.5 | 181.6 | 181.4 | 124.1 | 117.5 | 113 | 101.8 | 96.5 | 131.8 |
| 0.2% yield point | 149.8 | 148.6 | 143.6 | 144.7 | 110.3 | 103.7 | 99.1 | 84.2 | 77.9 | 88.6 |
| Elongation, % | 17 | 17.3 | 16.8 | 16 | 20.8 | 21.3 | 22 | 23.5 | 25 | 19.5 |
| Reduction of surface, % | 56.8 | 59.7 | 61.1 | 61.1 | 67.2 | 66.1 | 66.5 | 68.8 | 69.9 | 59.6 |
| Brinell hardness | 388 | 388 | 361 | 361 | 255 | 235 | 229 | 207 | 189 | 257 |
Publisher’s Note: MDPI stays neutral with regard to jurisdictional claims in published maps and institutional affiliations. |
© 2021 by the authors. Licensee MDPI, Basel, Switzerland. This article is an open access article distributed under the terms and conditions of the Creative Commons Attribution (CC BY) license (https://creativecommons.org/licenses/by/4.0/).
Share and Cite
Pacana, A.; Siwiec, D. Universal Model to Support the Quality Improvement of Industrial Products. Materials 2021, 14, 7872. https://doi.org/10.3390/ma14247872
Pacana A, Siwiec D. Universal Model to Support the Quality Improvement of Industrial Products. Materials. 2021; 14(24):7872. https://doi.org/10.3390/ma14247872
Chicago/Turabian StylePacana, Andrzej, and Dominika Siwiec. 2021. "Universal Model to Support the Quality Improvement of Industrial Products" Materials 14, no. 24: 7872. https://doi.org/10.3390/ma14247872
APA StylePacana, A., & Siwiec, D. (2021). Universal Model to Support the Quality Improvement of Industrial Products. Materials, 14(24), 7872. https://doi.org/10.3390/ma14247872
