Application of Battery and Flywheel Energy Storage Systems for Frequency Regulation in the Honduran Power Grid
Abstract
1. Introduction
1.1. General Considerations
1.2. State of the Art
1.3. Motivation and Contributions
- Compare the performance of BESS and FESS in primary frequency regulation under critical scenarios in the NIS (islanded operation), considering metrics such as nadir, minimum Frequency, and UFLS/EDCBF activation stages.
- Analyze advanced control policies, including synthetic inertia and deadbands for BESS, to reduce unnecessary activations and enhance stability.
- Explore BESS-FESS coordination strategies based on signal decomposition and SOC partitioning, as the foundation for cost-effective hybrid schemes.
- Propose operational and sizing guidelines for ESS tailored to weak Central American grids, aimed at strengthening operational security and resilience under renewable-driven contingencies.
2. Problem Formulation and Description
2.1. Honduras Power Electrical System
- Generation: 156 buses, of which 114 are operational with an installed capacity of 2033.79 MW, and 42 are non-operational totaling 8.00 MW.
- Transmission lines: 138 lines in service and 3 out of service.
- Two-winding transformers: 184 active and 10 inactive units and three-winding transformers: 49 active units, none out of service.
- Load: 87 active buses with a demand of 2005 MW, and 15 inactive buses totaling 161 MW.
2.2. Study Region of the Honduran Grid for Energy Storage with Flywheels
2.3. Simulation Tools
- Load and validate the NIS model (PowerFactory v13.1): The national database was imported and verified for topological integrity, including bus, line, transformer, and load data.
- Set simulation mode and initial conditions: The system was initialized under a balanced pre-fault condition. To emulate islanded operation, the Sistema Eléctrico Regional (SER), the Central American Regional Electricity System interconnecting Honduras with neighboring countries, was disabled by opening the interties. This configuration isolates the Honduran grid and allows the assessment of its autonomous frequency stability.
- Implement the Under-Frequency Load Shedding (UFLS) scheme: The seven-stage national UFLS configuration was modeled using multiple frequency relays, each parameterized with activation thresholds and delay times. The scheme progressively disconnects up to 27% of the total load during critical frequency declines, reproducing the staged behavior defined by the National Dispatch Center (CND) and summarized in Table 2.
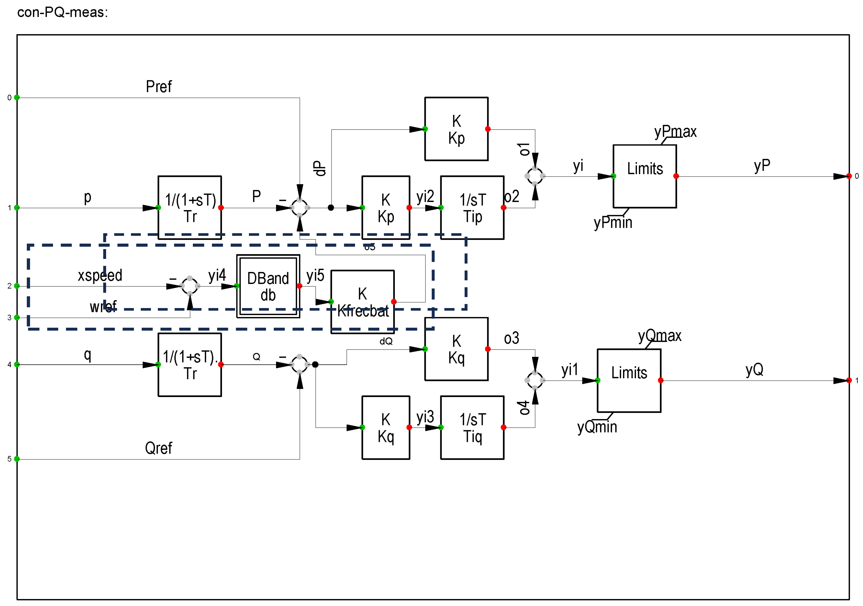
- Model the 75 MW Battery Energy Storage System (BESS): The BESS model incorporated a dedicated frequency-control loop with a ±0.5 Hz deadband and proportional gain (Kfrecbat = 50), enabling dynamic power injection or absorption when frequency deviations exceed the tolerance range.
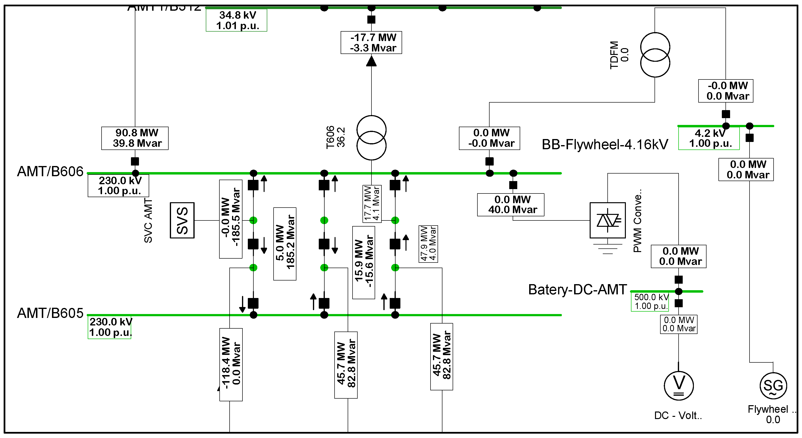
- Model the Flywheel Energy Storage System (FESS): A synchronous machine-based representation was used to emulate the flywheel’s inertial response. Each 8 MW unit (H = 50 s, 400 MJ) was connected at 4.16 kV and coupled via a step-up transformer to the 230 kV bus at the Amarateca substation. A bank of 40 such units was modeled to assess high-inertia scenarios.
- Define scenarios and disturbance events: The simulations considered generation loss events of 100 MW, 200 MW, and 262 MW, along with a 100 MW photovoltaic power variation, representing typical and extreme operational conditions of the Honduran grid.
- Run simulations and record performance metrics: Key outputs like system frequency f(t), active power responses PBESS(t) and PFESS(t), and UFLS activation stages were recorded for each scenario.
- Compare results and compile summary metrics: The minimum frequency (nadir), UFLS activation timing, and overall recovery trends were analyzed and summarized in Table 3 for comparative evaluation among cases.
3. Theoretical Foundation
4. Methodology for Analysis and Modeling
4.1. Integration of the Under-Frequency Load Shedding Scheme
4.2. Integration of Frequency Control Loop for the 75 MW Battery
4.3. Modeling of the Flywheel in DIgSILENT PowerFactory
5. Dynamics, Simulations, and Results
5.1. Case 1: 100 MW Photovoltaic Variations
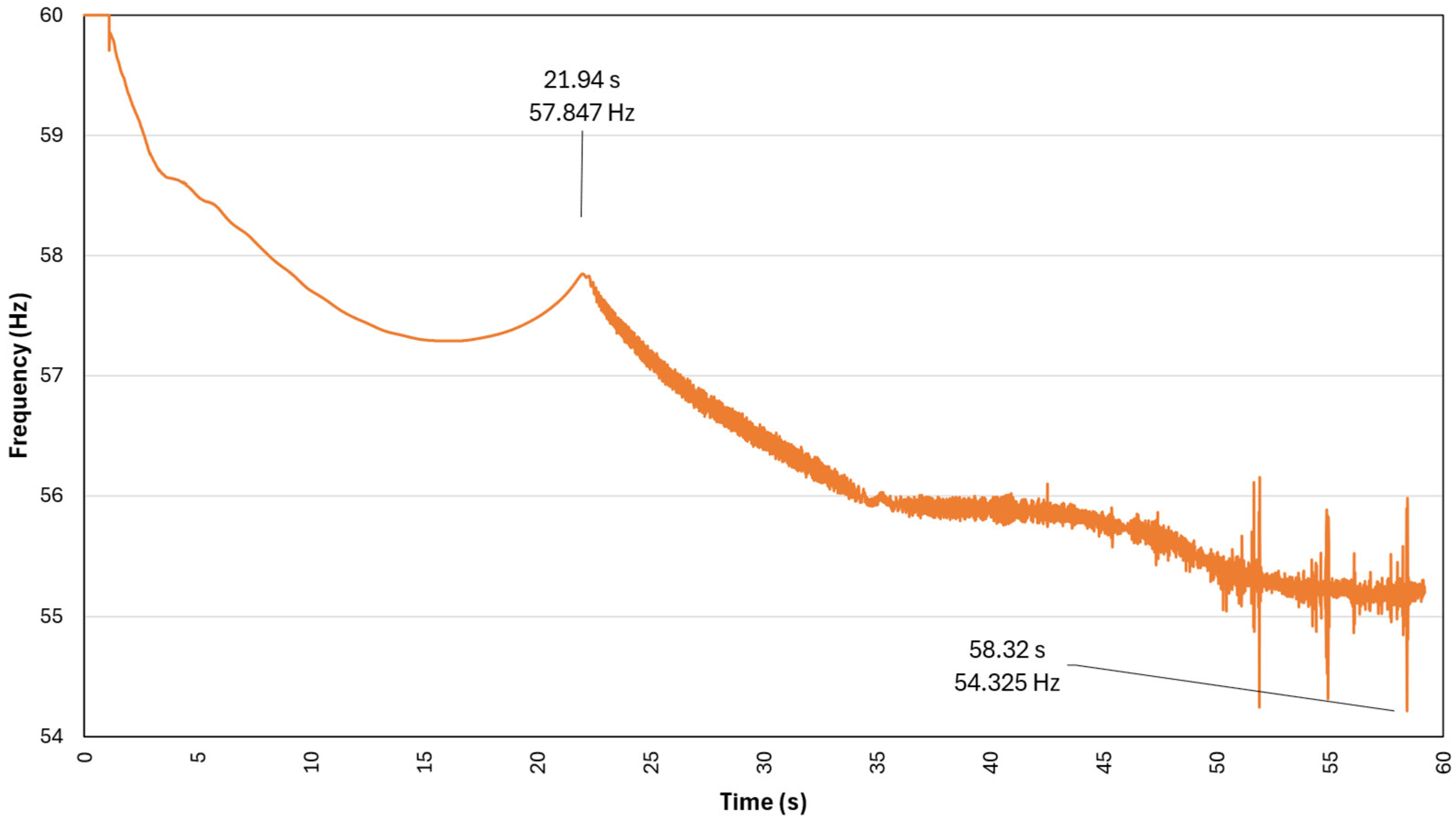
5.2. Case 2: 200 MW Generation Loss
5.3. Case 3: 200 MW Generation Loss with Battery Support
5.4. Case 4: 200 MW Generation Loss with Battery and Flywheel Support
5.5. Case 5: 262 MW Generation Loss with Only BESS
5.6. Case 5: 262 MW Generation Loss with BESS and FESS
6. Conclusions
- The installation of a 75 MW BESS at Amarateca, currently under construction, significantly improves system resilience. During a 200 MW generation trip, the BESS limited the frequency nadir to 58.74 Hz, effectively preventing UFLS activation.
- The FESS, modeled as 40 synchronous units of 8 MW each (total 320 MW), provided a fast inertial contribution, reducing the initial rate of change of frequency (RoCoF) and delaying UFLS activation by approximately 3.5 s. However, its effect was transient and insufficient to maintain frequency stability in severe contingencies without BESS support.
- Under the combined operation of BESS + FESS, the system avoided collapse even under a 262 MW generation loss, achieving a minimum frequency of 58.6 Hz. This configuration represents the technical upper limit of generation outage that the isolated NIS can withstand.
- The results confirm that BESS offers more sustained and robust frequency support than FESS, validating its prioritization in Honduras’s ongoing storage deployment strategy. FESS may complement BESS through short-term inertial support, but its implementation is less economically justified given current regional conditions.
Author Contributions
Funding
Data Availability Statement
Acknowledgments
Conflicts of Interest
References
- Ramos-Gómez, J.I.; Molina-García, A.; Muñoz-Tabora, J. Power System Modeling and Simulation for Distributed Generation Integration: Honduras Power System as a Case Study. Energies 2025, 18, 4777. [Google Scholar] [CrossRef]
- Andrade, V.B.; Paixão, U.C., Jr.; Moreira, C.E.; Soares, T.M.; Tabora, J.M.; Tostes, M.E.d.L.; Bezerra, U.H.; Albuquerque, B.S.; Gouveia, L.D.S. Modelagem de Um Sistema de Distribuição Real Desbalanceado e Análise Do Impacto Da Geração Distribuída Utilizando o Software OpenDSS. Simpósio Bras. Sist. Elétricos-SBSE 2020, 1, SBSE2020. [Google Scholar] [CrossRef]
- Rodrigues Dos Reis, J.; Muñoz Tabora, J.; Carvalho de Lima, M.; Pessoa Monteiro, F.; Cruz de Aquino Monteiro, S.; Holanda Bezerra, U.; Emília de Lima Tostes, M. Medium and Long Term Energy Forecasting Methods: A Literature Review. IEEE Access 2025, 13, 29305–29326. [Google Scholar] [CrossRef]
- Huaquisaca Paye, J.C.; Vieira, J.P.A.; Tabora, J.M.; Leão, A.P.; Cordeiro, M.A.M.; Junior, G.C.; Morais, A.P.d.; Farias, P.E. High Impedance Fault Models for Overhead Distribution Networks: A Review and Comparison with MV Lab Experiments. Energies 2024, 17, 1125. [Google Scholar] [CrossRef]
- Moreira, G.A.M.; Tabora, J.M.; Soares, T.M.; de Lima Tostes, M.E.; Bezerra, U.H.; de M. Carvalho, C.C.M.; de Matos, E.O. Demand Side Management Strategies for the Introduction of Electric Vehicles: A Case Study. In Proceedings of the 2023 IEEE Colombian Caribbean Conference (C3), Barranquilla, Colombia, 22–25 November 2023; pp. 1–6. [Google Scholar]
- Tabora, J.M.; Paixão Júnior, U.C.; Rodrigues, C.E.M.; Bezerra, U.H.; Tostes, M.E.d.L.; de Albuquerque, B.S.; de Matos, E.O.; Nascimento, A.A. do Hybrid System Assessment in On-Grid and Off-Grid Conditions: A Technical and Economical Approach. Energies 2021, 14, 5284. [Google Scholar] [CrossRef]
- VOSviewer—Visualizing Scientific Landscapes. Available online: https://www.vosviewer.com// (accessed on 29 June 2024).
- Barelli, L.; Bidini, G.; Bonucci, F.; Castellini, L.; Fratini, A.; Gallorini, F.; Zuccari, A. Flywheel Hybridization to Improve Battery Life in Energy Storage Systems Coupled to RES Plants. Energy 2019, 173, 937–950. [Google Scholar] [CrossRef]
- Elalfy, D.A.; Gouda, E.; Kotb, M.F.; Bureš, V.; Sedhom, B.E. Comprehensive Review of Energy Storage Systems Technologies, Objectives, Challenges, and Future Trends. Energy Strategy Rev. 2024, 54, 101482. [Google Scholar] [CrossRef]
- Rishi, O.; Garg, T.; Kumar, G.; Verma, R.; Singh, D. Performance Analysis of Multi-Area AGC Control of Interconnected Power System with Renewable Energy Sources (RESs) and Energy Storage System (ESS). In Proceedings of the 2024 IEEE/IAS Industrial and Commercial Power System Asia (I&CPS Asia), Pattaya, Thailand, 9–12 July 2024; pp. 49–54. [Google Scholar]
- Akram, U.; Nadarajah, M.; Shah, R.; Milano, F. A Review on Rapid Responsive Energy Storage Technologies for Frequency Regulation in Modern Power Systems. Renew. Sustain. Energy Rev. 2020, 120, 109626. [Google Scholar] [CrossRef]
- Lee, H.; Shin, B.Y.; Han, S.; Jung, S.; Park, B.; Jang, G. Compensation for the Power Fluctuation of the Large Scale Wind Farm Using Hybrid Energy Storage Applications. IEEE Trans. Appl. Supercond. 2012, 22, 5701904. [Google Scholar] [CrossRef]
- Li, J.; Huang, Y.; Dou, X.; Wang, S.; Chu, T. Optimal Energy Storage Configuration for Primary Frequency Regulation Performance Considering State of Charge Partitioning. IEEE Trans. Sustain. Energy 2025, 16, 2659–2668. [Google Scholar] [CrossRef]
- Sebastián, R.; Peña Alzola, R. Flywheel Energy Storage Systems: Review and Simulation for an Isolated Wind Power System. Renew. Sustain. Energy Rev. 2012, 16, 6803–6813. [Google Scholar] [CrossRef]
- Yang, B.; Makarov, Y.; Desteese, J.; Viswanathan, V.; Nyeng, P.; McManus, B.; Pease, J. On the Use of Energy Storage Technologies for Regulation Services in Electric Power Systems with Significant Penetration of Wind Energy. In Proceedings of the 2008 5th International Conference on the European Electricity Market, Lisboa, Portugal, 28–30 May 2008; pp. 1–6. [Google Scholar]
- Arghandeh, R.; Pipattanasomporn, M.; Rahman, S. Flywheel Energy Storage Systems for Ride-through Applications in a Facility Microgrid. IEEE Trans. Smart Grid 2012, 3, 1955–1962. [Google Scholar] [CrossRef]
- E., N.S.G.; Cañizares, C.A.; Bhattacharya, K.; Sohm, D. Frequency Regulation Model of Bulk Power Systems With Energy Storage. IEEE Trans. Power Syst. 2022, 37, 913–926. [Google Scholar] [CrossRef]
- Arrigo, F.; Bompard, E.; Merlo, M.; Milano, F. Assessment of Primary Frequency Control through Battery Energy Storage Systems. Int. J. Electr. Power Energy Syst. 2020, 115, 105428. [Google Scholar] [CrossRef]
- Brivio, C.; Mandelli, S.; Merlo, M. Battery Energy Storage System for Primary Control Reserve and Energy Arbitrage. Sustain. Energy Grids Netw. 2016, 6, 152–165. [Google Scholar] [CrossRef]
- Debanjan, M.; Karuna, K. An Overview of Renewable Energy Scenario in India and Its Impact on Grid Inertia and Frequency Response. Renew. Sustain. Energy Rev. 2022, 168, 112842. [Google Scholar] [CrossRef]
- Stevenson, W.D., Jr. Elements of Power System Analysis, 4th ed.; McGraw-Hill: New York, NY, USA, 1982. [Google Scholar]


















| Main Subject | Paper |
|---|---|
| BESS as sustained support to prevent UFLS/EDCBF | [11,18,19] |
| FESS as fast response but short duration (limited impact alone) | [14,15] |
| Control strategies: variable droop, SOC-dependent droop | [11,12,18,19] |
| Advanced BESS operation: deadbands, syn-thetic inertia | [20] |
| Hybrid coordination (BESS + FESS): VMD decomposition, SOC partitioning | [13,16,17] |
| Economic & aging aspects (lifetime extension with hybrids, regulation vs. arbitrage) | [8,11,16] |
| Weak/isolated grids (relevance for Honduras NIS) | [9,10] |
| Stage/Hz | Circuit | Percentage | Time Delay | Scheme |
|---|---|---|---|---|
| I/59.30 | BER L207 | 3% | 6 cycles | Regional Scheme |
| CHM L216 | ||||
| LPT L250 | ||||
| CIR L245 | ||||
| II/59.10 | BER L288 | 4% | 6 cycles | Regional Scheme |
| BVI L211 | ||||
| LPT L230 | ||||
| SMT L285 | ||||
| BER L205 | ||||
| CHM L252 | ||||
| SFE L230 | ||||
| SIS L329 | ||||
| III/58.90 | SFE L228 | 5% | 6 cycles | Regional Scheme |
| SFE L291 | ||||
| LVI L227 | ||||
| LVI L236 | ||||
| CDH L344 | ||||
| LLN L232 | ||||
| VNU L393 | ||||
| CIR L241 | ||||
| BER L290 | ||||
| IV-A/58.80 | LEC L629 | GUATEMALA | 60 cycles | Regional Scheme |
| NNC L640 | EL SALVADOR | 60 cycles | ||
| AGC L628 | EL SALVADOR | 60 cycles | ||
| AGC L627 | NICARAGUA | 12 cycles | ||
| PRD L617 | NICARAGUA | 12 cycles | ||
| IV-B/58.65 | LEC L629 | GUATEMALA | Instantaneous | Regional Scheme |
| NNC L640 | EL SALVADOR | |||
| AGC L628 | EL SALVADOR | |||
| V/58.70 | CTE L312 | 4% | Instantaneous | National Scheme |
| CIR L244 | ||||
| MFL L235 | ||||
| SYU L256 | ||||
| VNU L391 | ||||
| SRS L339 | ||||
| CDA L272 | ||||
| MFL L237 | ||||
| VI/58.60 | SGT L374 | 5% | Instantaneous | National Scheme |
| SFE L227 | ||||
| CIR L243 | ||||
| ERA L372 | ||||
| SYU L422 | ||||
| NCO L365 | ||||
| LNZ L263 | ||||
| CIR L 246 | ||||
| VII/58.5 | SRS L338 | 6% | Instantaneous | National Scheme |
| LNZ L262 | ||||
| SYU L257 | ||||
| BVI L212 | ||||
| SFE L229 | ||||
| TNT L296 | ||||
| LFL L334 | ||||
| LLN L234 | ||||
| MFL L240 |
| Loss of 200 MW | |||
|---|---|---|---|
| Case | UFLS | UFLS + BESS | UFLS + BESS + FEES |
| Minimum Frequency (Hz) | 56.0 | 58.736 | 58.89 |
Disclaimer/Publisher’s Note: The statements, opinions and data contained in all publications are solely those of the individual author(s) and contributor(s) and not of MDPI and/or the editor(s). MDPI and/or the editor(s) disclaim responsibility for any injury to people or property resulting from any ideas, methods, instructions or products referred to in the content. |
© 2025 by the authors. Licensee MDPI, Basel, Switzerland. This article is an open access article distributed under the terms and conditions of the Creative Commons Attribution (CC BY) license (https://creativecommons.org/licenses/by/4.0/).
Share and Cite
Tome-Amador, D.; Varela-Aguilera, C.; Rivera-López, D.A.; Muñoz Tabora, J. Application of Battery and Flywheel Energy Storage Systems for Frequency Regulation in the Honduran Power Grid. Energies 2025, 18, 6287. https://doi.org/10.3390/en18236287
Tome-Amador D, Varela-Aguilera C, Rivera-López DA, Muñoz Tabora J. Application of Battery and Flywheel Energy Storage Systems for Frequency Regulation in the Honduran Power Grid. Energies. 2025; 18(23):6287. https://doi.org/10.3390/en18236287
Chicago/Turabian StyleTome-Amador, Danae, Cristopher Varela-Aguilera, Dennis A. Rivera-López, and Jonathan Muñoz Tabora. 2025. "Application of Battery and Flywheel Energy Storage Systems for Frequency Regulation in the Honduran Power Grid" Energies 18, no. 23: 6287. https://doi.org/10.3390/en18236287
APA StyleTome-Amador, D., Varela-Aguilera, C., Rivera-López, D. A., & Muñoz Tabora, J. (2025). Application of Battery and Flywheel Energy Storage Systems for Frequency Regulation in the Honduran Power Grid. Energies, 18(23), 6287. https://doi.org/10.3390/en18236287

