Novel Single-Stage Electrolytic Capacitor-Less Buck-Boost Inverter
Abstract
1. Introduction
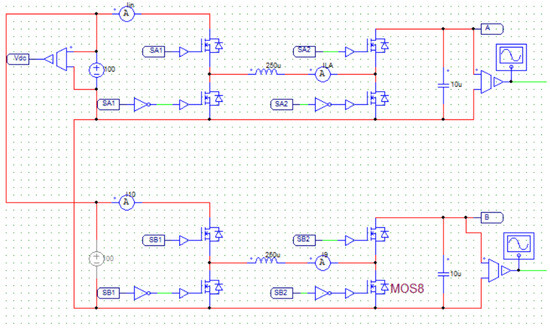
2. Proposed S2B2I
2.1. Topology
2.2. Derived PWM Strategy
2.3. Operating Mode
3. Components Design Guideline
3.1. Inductance Selection
3.2. Capacitance Selection
3.3. Switching Devices
3.4. Power Loss Analysis
3.4.1. Power Loss of Power Switches
3.4.2. Power Loss of Inductors
3.4.3. Power Loss of Capacitors
4. Comparative Study
Amplification Ratio and Component Count
5. Simulation Results
6. Experimental Results
7. Conclusions
Author Contributions
Funding
Data Availability Statement
Conflicts of Interest
References
- Meneses, D.; Blaabjerg, F.; Garcıa, O.; Cobos, J.A. Review and comparison of step-up transformerless topologies for photovoltaic ac-module application. IEEE Trans. Power Electron. 2013, 28, 2649–2663. [Google Scholar] [CrossRef]
- Barater, D.; Lorenzani, E.; Concari, C.; Franceschini, G.; Buticchi, G. Recent advances in single-phase transformer-less photovoltaic inverters. IET Renew. Power Gener. 2016, 10, 260–273. [Google Scholar] [CrossRef]
- Duong, D.T.; Nguyen, M.K.; Nguyen, T.T.; Cha, H.; Lim, Y.C.; Choi, J.H. Switching-Cell Structure Based Generic Five-Level Current Source Inverter. IEEE Trans. Ind. Electron. 2023, 70, 5696–5706. [Google Scholar] [CrossRef]
- Zhang, N.; Zhang, G.; See, K.W.; Zhang, B. A single-switch quadratic buck–boost converter with continuous input port current and continuous output port current. IEEE Trans. Power Electron. 2018, 33, 4157–4166. [Google Scholar] [CrossRef]
- Zhang, L.; Sun, K.; Feng, L.; Wu, H.; Xing, Y. A family of neutral point clamped full-bridge topologies for transformerless photovoltaic gridtied inverters. IEEE Trans. Power Electron. 2013, 28, 730–739. [Google Scholar] [CrossRef]
- Victor, M.; Greizer, F.; Bremicker, S.; Hubler, U. Method of Converting a Direct Current Voltage from a Source of Direct Current Voltage, More Specifically from a Photovoltaic Course of Direct Current Voltage, into an Alternating Current Voltage. U.S. Patent 2005 286 281 A1, 29 December 2005. [Google Scholar]
- Xiao, H.; Xie, S.; Chen, Y.; Huang, R. An optimized transformer-less photovoltaic grid-connected inverter. IEEE Trans. Ind. Electron. 2011, 58, 1887–1895. [Google Scholar] [CrossRef]
- Ji, B.; Wang, J.; Zhao, J. High-efficiency single-phase transformer-less PV H6 inverter with hybrid modulation method. IEEE Trans. Ind. Electron. 2013, 60, 2104–2115. [Google Scholar] [CrossRef]
- Ketterer, J.; Schmidt, H.; Siedle, C. Inverter for Transforming a DC Voltage into an AC Current or an AC Voltage. European Patent 1 369 985 A2, 13 May 2003. [Google Scholar]
- Kerekes, T.; Teodorescu, R.; Rodríguez, P.; Vázquez, G.; Aldabas, E. A new high-efficiency single-phase transformerless PV inverter topology. IEEE Trans. Ind. Electron. 2011, 58, 184–191. [Google Scholar] [CrossRef]
- Ray, O.; Mishra, S. Boost-derived hybrid converter with simultaneous dc and ac outputs. IEEE Trans. Ind Appl. 2014, 50, 1082–1093. [Google Scholar] [CrossRef]
- Dutta, S.; Chatterjee, K. A buck and boost based grid connected PV inverter maximizing power yield from two PV arrays in mismatched environmental conditions. IEEE Trans. Ind. Electron. 2018, 65, 5561–5571. [Google Scholar] [CrossRef]
- Khan, U.A.; Park, J.W. Full-bridge single-inductor-based buck–boost inverters. IEEE Trans. Power Electron. 2021, 36, 1909–1920. [Google Scholar] [CrossRef]
- Duong, T.D.; Nguyen, M.K.; Tran, T.T.; Choi, J.H.; Lim, Y.C. Transformerless High Step-Up DC DC Converters with Switched-Capacitor Network. Electronics 2019, 8, 1420. [Google Scholar] [CrossRef]
- Duong, T.D.; Tai, T.T.; Nguyen, M.K.; Lim, Y.C.; Choi, J.H. Transformer-less switched-capacitor quasi-switched boost DC-DC converter. Energies 2022, 14, 6591. [Google Scholar] [CrossRef]
- Nguyen, M.K.; Duong, T.D.; Lim, Y.C. Switched-capacitor-based dual-switch high-boost dc-dc converter. IEEE Trans. Power Electron. 2018, 33, 4181–4189. [Google Scholar] [CrossRef]
- Khan, M.N.H.; Forouzesh, M.; Siwakoti, Y.P.; Li, L.; Kerekes, T.; Blaabjerg, F. Transformerless inverter topologies for single-phase photovoltaic systems: A comparative review. IEEE J. Emerg. Sel. Top. Power Electron. 2020, 8, 805–835. [Google Scholar] [CrossRef]
- Tran, T.T.; Nguyen, M.K.; Duong, T.D.; Lim, Y.C.; Choi, J.H. A Switched-Capacitor-Based Six-Level Inverter. IEEE Trans. Power Electron. 2022, 37, 4804–4816. [Google Scholar] [CrossRef]
- Vo, D.V.; Nguyen, M.K.; Duong, T.D.; Tran, T.T.; Lim, Y.C.; Choi, J.H. A novel single-stage common-ground transformerless Buckboost inverter. Electronics 2022, 11, 829. [Google Scholar] [CrossRef]
- Husev, O.; Matiushkin, O.; Roncero-Clemente, C.; Blaabjerg, F.; Vinnikov, D. Novel family of single-stage buck-boost inverters based on unfolding circuit. IEEE Trans. Power Electron. 2019, 34, 7662–7676. [Google Scholar] [CrossRef]
- Kurdkandi, N.V.; Husev, O.; Matiushkin, O.; Vinnikov, D.; Siwakoti, Y.; Lee, S.S. Novel family of flying inductor-based single-stage buck-boost inverters. IEEE J. Emerg. Sel. Top. Power Electron. 2022, 10, 6020–6032. [Google Scholar] [CrossRef]
- Tang, Y.; Dong, X.; He, Y. Active buck-boost inverter. IEEE Trans. Ind. Electron. 2014, 61, 4691–4697. [Google Scholar] [CrossRef]
- Khan, A.A.; Cha, H.; Khan, U.A.; Kim, H.-G. Four-switch buck-boost inverter for stand-alone and grid-connected single-phase PV systems. In Proceedings of the IEEE 3rd International Future Energy Electronics Conference and ECCE Asia, Kaohsiung, Taiwan, 4–7 June 2017; pp. 460–465. [Google Scholar]
- Peng, F.Z. Z-source inverter. IEEE Trans. Ind. Appl. 2003, 39, 504–510. [Google Scholar] [CrossRef]
- Tang, Y.; Bai, Y.; Kan, J.; Xu, F. Improved dual boost inverter with half cycle modulation. IEEE Trans. Power Electron. 2017, 32, 7543–7552. [Google Scholar] [CrossRef]
- Ho, C.N.M.; Siu, K.K.M. Manitoba Inverter—Single Phase Single-Stage Buck-Boost VSI Topology. IEEE Trans. Power Electron. 2019, 34, 3445–3456. [Google Scholar] [CrossRef]
- Khan, A.A.; Lu, Y.W.; Eberle, W.; Wang, L.; Khan, U.A.; Cha, H. Single-phase split-inductor differential boost inverters. IEEE Trans. Power Electron. 2020, 35, 107–120. [Google Scholar] [CrossRef]
- Akbar, F.; Cha, H.; Kim, H.-G. Novel Virtual-Ground Single-Stage Single Inductor Transformerless Buck-Boost Inverter. IEEE Trans. Ind. Electron. 2021, 68, 6927–6938. [Google Scholar] [CrossRef]
- Wang, H.; Wu, W.; Zhu, J.; Koutroulis, E.; Chung, H.S.-H.; Blaabjerg, F. A novel dual buck and boost transformer-less single-phase grid-tied inverter. IEEE Trans. Power Electron. 2022, 37, 4211–4224. [Google Scholar] [CrossRef]















| Parameters | Values | |
|---|---|---|
| Inductors L1, L2 | Core | CM777125 (142 nH/N2) |
| Parasitic Resistor | 40 mΩ | |
| Capacitors | ESR of C1 and C2 | 49 mΩ |
| MOSFETs | IPW60R045CPA (600 V, 60 A, Rdson = 45 mΩ) | |
| Topologies | [12] | [13] | [25] | [26] | [27] | [28] | [29] | S2B2I |
|---|---|---|---|---|---|---|---|---|
| No. of switches & Voltage stress | 4 × [Vi] 4 × [Vo] | 4 × [Vi] 4 × [Vi + Vo] | 4 × [Vi + Vo] 2 × [Vo] | 4 × [Vi + Vo] 4 × [Vo] | 2 × [Vi + Vo] 2 × [Vi + Vo] | 3 × [Vi + Vo] 2 × [Vo] | 4 × [Vi] 4 × [Vo] | 4 × [Vi] 4 × [Vo] |
| No. of diodes & Voltage stress | 2 × [Vi] 2 × [Vo] | 0 | 0 | 0 | 2 × [Vi + Vo] 2 × [Vi + Vo] | 2 × [Vo] | 2 × [Vi] 2 × [Vo] | 0 |
| No. of inductors & reported inductance | 2 × [0.6 mH] 1 × [0.4 mH] | 1 × [0.3 mH] | 2 × [0.5 mH] | 2 × [0.78 mH] | 2 × [50 µH] 2 × [0.3 mH] | 1 × [0.7mH] | 2 × [1.2 mH] | 2 × [0.25 mH] |
| No. of capacitors & reported capacitance | 2 × [5 µF] | 1 × [6.8 µF] | 2 × [20 µF] | 1 × [6.8 µF] | 2 × [3 µF] 1 × [6.8 µF] | 2 × [6µF] | 1 × [2µF] | 2 × [4 µF] 1 × [2 µF] |
| High freq. switches at +,− half cycles | 4, 4 | 2, 2 | 2, 2 | 1, 1 | 2, 2 | 1, 1 | 2, 2 | 2, 2 |
| Switching freq. | 50 kHz | 30 kHz | 20 kHz | 20 kHz | 50 kHz | 50 kHz | 40 kHz | 50 kHz |
| No. of DC source | 2 | 1 | 1 | 1 | 1 | 1 | 1 | 1 |
| Single-stage system | No | No | Yes | Yes | Yes | Yes | Yes | Yes |
| Power rating | 1500 W | 500 W | 500 W | 400 W | 500 W | 500 W | 550 W | 500 W |
| Vi * → Vo(rms) | 116 → 210 | 85 → 110 | 80 → 110 | 60 → 110 | 77 → 110 | 84 → 110 | 100 → 110 | 50 → 110 |
| Reported efficiency at Po with Vi * (%) | 96.4% | 94.7% | 91.1% | 91.1% | 95.6% | 95.6% | 96.4% | 94.3% |
| Range of Vi (V) | - | 85–200 | - | 60–200 | 77–200 | 84–200 | 100–200 | 50–200 |
| Peak measured efficiency | 97.6% | 96.8% | 92.6% | 95.7% | 96.5% | 97% | 96.6% | 97% |
| Parameters | Values | |
|---|---|---|
| Input voltage | 50~200 V | |
| Output phase voltage | 110 Vrms | |
| Output frequency | 50 Hz | |
| Power rating | 500 W | |
| Inductors L1 = L2 | 0.25 mH | |
| Capacitors | C1 = C2 | 4 µF |
| C0 | 2 µF | |
| Switches | IPW60R045CPA (600 V, 60 A, 45 mΩ) | |
| Switching frequency | 50 kHz | |
Disclaimer/Publisher’s Note: The statements, opinions and data contained in all publications are solely those of the individual author(s) and contributor(s) and not of MDPI and/or the editor(s). MDPI and/or the editor(s) disclaim responsibility for any injury to people or property resulting from any ideas, methods, instructions or products referred to in the content. |
© 2024 by the authors. Licensee MDPI, Basel, Switzerland. This article is an open access article distributed under the terms and conditions of the Creative Commons Attribution (CC BY) license (https://creativecommons.org/licenses/by/4.0/).
Share and Cite
Choi, Y.-O.; Nguyen, K.M. Novel Single-Stage Electrolytic Capacitor-Less Buck-Boost Inverter. Energies 2024, 17, 6191. https://doi.org/10.3390/en17236191
Choi Y-O, Nguyen KM. Novel Single-Stage Electrolytic Capacitor-Less Buck-Boost Inverter. Energies. 2024; 17(23):6191. https://doi.org/10.3390/en17236191
Chicago/Turabian StyleChoi, Youn-Ok, and Khai M. Nguyen. 2024. "Novel Single-Stage Electrolytic Capacitor-Less Buck-Boost Inverter" Energies 17, no. 23: 6191. https://doi.org/10.3390/en17236191
APA StyleChoi, Y.-O., & Nguyen, K. M. (2024). Novel Single-Stage Electrolytic Capacitor-Less Buck-Boost Inverter. Energies, 17(23), 6191. https://doi.org/10.3390/en17236191

