Abstract
Globally, the integration of electric vehicles (EVs) in the transportation sector represents a significant step towards achieving environmental decarbonization. This shift also introduces a new demand for electric power within the utility grid network. This study focuses on the design and development of a grid-connected renewable energy system tailored to meet the EV load demands in Taif, Kingdom of Saudi Arabia (KSA). The integration of renewable energy sources, specifically solar photovoltaic (SPV) and wind turbines (WT), is explored within the context of economic feasibility and system reliability. Key considerations include optimizing the system to efficiently handle the fluctuating demands of EV charging while minimizing reliance on conventional grid power. Economic analyses and reliability assessments are conducted to evaluate the feasibility and performance of the proposed renewable energy system. This article discusses the technical sizing of hybrid systems, energy reduction, and net present cost for the selected location. A rigorous sensitivity analysis is performed to determine the impact of major variables such as inflation rate, real discount rate, solar irradiation, and Lack of Power Supply Probability (LPSP) on system performance. The results demonstrate that the Pufferfish Optimization Algorithm (PFO) significantly outperforms other metaheuristic algorithms documented in the literature, as well as the HOMER software. The study found that the grid-connected renewable energy system is the best option for operating EV charging stations at the selected location. The findings underscore the potential for sustainable energy solutions in urban environments like Taif, highlighting the importance of integrating renewable energy technologies to meet growing energy demands with enhanced economic efficiency and system reliability. This initiative seeks to pave the way for a greener and more resilient energy infrastructure, aligning with global efforts towards sustainable development and clean transportation solutions.
1. Introduction
In Saudi Arabia, the electricity industry is now the country’s biggest supplier of total greenhouse gas (GHG) emissions, next to the transportation industry, which is responsible for around 26% of these releases [1]. Traditional gasoline automobiles emit considerable amounts of GHGs. The deployment of electric vehicles (EVs) in the transportation industry presents a potential remedy to the pollution concern [2]. If these vehicles are charged using an emission-free scheme, this solution can be considered doubly green, as it minimizes environmental harm during both the charging and operation phases.
Global warming, environmental concerns, price swings of traditionally generated electrical power, and environmental catastrophes highlight the urgency to use renewable energy sources (RESs) to supply the energy requirements for transportation as well as other domains [3]. Additionally, the demand for transportation fuels in Saudi Arabia is rising due to an increasing number of automobiles on the road. In accordance to the International Trade Administration, in 2020, Saudi Arabia accounted for roughly 52% of the total sales of automobiles in the Gulf Cooperation Council countries and 35% of the vehicles sold in the Middle East and North Africa area. In 2022, a total of approximately 625,767 vehicles were sold in Saudi Arabia, marking a significant increase from the previous year. The vehicle sales further rose in 2023, reaching 645,723 units, which represented a 24.3% increase compared to 2022. Sales are projected to reach 577,000 units by 2025, with EVs accounting for about 32,000 units. Nevertheless, the proportion of non-electric automobiles remains substantially higher than that of EVs, and this trend is likely to continue for the following twenty years [4]. As the consumption of petroleum increases with the rapid growth of the transportation industry, it is expected that the generation of toxic gasses and noise nuisances will expand further. Energy from renewable sources has not been substantially implemented in the transportation industry, resulting in continued contamination of the environment from vehicles that rely on gasoline or diesel. The majority of automobiles still use fuels made from petroleum, which generate dangerous emissions and cause noise problems. The development of the automobile industry is not specific to Saudi Arabia; it follows an international trend. Moreover, the electrical power demand in the transportation sector increased by about 2.2% annually in the 1990s and was projected to rise by approximately 2.8% annually between 1999 and 2020 [5], a prediction that has proven accurate. In Saudi Arabia, transportation fuels still make up a significant portion of the overall oil demand.
Furthermore, declining oil sources, the pressing need to safeguard the surroundings, and attempts to combat environmental degradation have generated a significant incentive to develop greener and cleaner solutions for meeting the automotive sector’s electricity needs. There are over 700 charging sites across the country managed by Electromin, a major player in the Saudi EV market. Energy from renewable sources such as solar and wind energy, as well as the grid network, are some of the environmentally friendly alternatives that can be used to meet this requirement.
Furthermore, because RESs like sun and wind are intermittent, they frequently fluctuate. This unpredictability means that an electrical production system integrating RES components may lack the durability, security, and continuity of a system that does not include such components [6]. To ensure a continuous electricity supply, particularly for off-grid operations, a storage system must be introduced [7]. To address these challenges and efficiently utilize available RESs, integrating two or more of these resources into a combined electricity production system can effectively meet the charging demands of EVs. Using RESs reduces carbon emissions from conventional energy sources, thereby mitigating the impact of global warming. Currently, many solar photovoltaic (SPV)-based energy systems are used globally to power EV applications due to their well-understood operational paradigm. Additionally, wind energy is an appealing choice for generating power because it is more effective [8]. When paired with storage technologies such as batteries and SPV systems, wind power can offer a continuous, stable, and economical supply of electricity [9].
1.1. Literature Survey
In recent years, there has been a lot of interest in the research of EV charging stations and the corresponding techno-economic analysis. Much research has looked into the building of charging stations that can accommodate EV loads and charging needs [10]. The power production by SPV systems is considered the most practical solution for charging EVs amongst different forms of RES, due to its consistent availability in both rural and urban areas [11]. The authors examine the vulnerabilities and attack vectors within blockchain-integrated communication networks used in renewable energy systems. By analyzing extensive datasets, this study identifies common cyberattack patterns and suggests strategies for enhancing security in these decentralized networks, ensuring more robust protection against potential threats [12]. The authors of [13] established an energy infrastructure that decreases GHG emissions, increases the efficiency of energy use, and broadens the availability of solar energy options, emphasizing the key drivers behind the rapid growth of RESs. In [14], an optimized EV charging system is presented for scheduling battery swapping at charging stations. According to the authors of [15], renewable energy-powered charging stations outperform grid-tied EV charging systems in terms of price and ecological effects. In the latest research, an exhaustive evaluation is performed on the optimal design and scalability of centralized EV charging stations [16], focusing on the battery logistics system. Further, EV charging management at stations is analyzed based on various customer responses [17], categorizing charging problems into electricity distribution and pricing strategies. In [18], the authors propose an efficient framework utilizing smart contracts to enhance security in smart grid communications. The framework aims to ensure secure and reliable data exchange while minimizing computational overhead, making it well-suited for resource-constrained environments in smart grid applications. In [19], the effect of vehicle-to-grid (V2G) technologies on utility hub voltage at charging stations is examined. As an outcome, entrepreneurs are currently building solar-based charging facilities comparable to typical gas stations alongside roads. However, it is noted that grid-independent SPV charging stations might be unviable due to fluctuations in SPV system power output caused by changing atmospheric conditions [20].
A technological and financial viability study of the V2G system concept in Indonesia’s biggest electrical grid is conducted [21]. Their investigation shows that using EVs has the ability to lower peak hour production by roughly 2.9% for thermal coal and 8.9% for gaseous fuels. From the standpoint of the electrical business, fuel replacement through V2G adoption might increase annual revenue by around 3.65%. A Single-Ended Primary-Inductor Converter (SEPIC) was used in the development of an SPV–Battery–Diesel-Generator (DG)-based hybrid electricity system that uses the perturb and observe technique to harvest maximum electricity from the solar-based energy system [22]. In this study, the charging station approach employs the grid and DG when the storage device capacity and SPV output are inadequate. The effectiveness of using the proportional–integral (PI) control approach was assessed in relation to the fuzzy-PI control technique. In Bangladesh, the layout and feasibility assessment of a RES-based hybrid configuration for EV supply equipment was carried out to decrease the load on the electrical grid caused by the sudden rise in EVs [23]. The designed hybrid charging station consists of an SPV panel, three biogas generators, lead-acid battery storage, a converter, and charging equipment. This technology forecasts an electricity cost of USD 0.1302 per kWh, a gross net present cost of USD 56,202, and a reduction in carbon dioxide pollution of roughly 34.7% compared to a standard grid-powered charging facility. In [24], the authors conducted a techno-economic assessment of SPV-powered EV charging stations under various solar radiation conditions and noticed that solar radiation values and the feed-in tariff cost of rooftop solar energy have an important influence on the optimal system and profitability of the charging facility in every metropolitan spot. The techno-economic feasibility of an EV charging station using RES was assessed in distinct locations in Nigeria [25]. The findings demonstrate that the SPV/wind turbine (WT)/battery charging station in Sokoto, Nigeria’s northwestern region, provides the greatest economic indicators while having the lowest net present expenses and electricity costs. The sensitivity analysis reveals that the techno-economic metrics of the optimum charging process are susceptible to changes in the sensitivity factors. In the end, the technical, financial, and ecological implications of coupled solar–wind EV charging stations for roads in different places in India were explored [26]. The study found that the Virudhunagar District of Tamil Nadu had the lowest total net present cost (TNPC) of USD 303,291.26 and Levelized Cost of Energy (LCOE) of 0.072 USD/kWh with significant emission reductions, while the nearest Madurai District produces 70% more electrical power compared to other designated regions.
Additional research efforts have explored integrating capacitors with EV charging infrastructure within electrical networks, evaluating the impact of distributed generation on system reliability [27]. In another study, a combined Grey Wolf Optimizer (GWO) and Particle Swarm Optimization (PSO) approach was used to identify optimal locations for EV charging stations and distributed generation sources integrated with the grid network. This method was validated on standard IEEE bus systems [28]. The use of autoencoder models is explored to predict key parameters affecting SPV power generation in smart grids. By leveraging machine learning techniques, the study aims to enhance the accuracy of predictions, thereby improving the efficiency and reliability of solar power integration into the smart grid [29]. In [30], researchers optimized the placement of EV charging facilities and SPV-powered distributed generation using a hybrid and GWO approach. Benchmark studies have also been conducted to design grid and renewable-powered EV charging stations across various Indian cities. These studies considered realistic solar insolation and wind velocity data to minimize energy costs and overall system expenses [31]. A study conducts an economic and technological evaluation of several hybrid energy system topologies for EV charging stations, including SPV, WT, natural gas generators, and Battery Energy Storage (BES). The EV load demand is computed using HOMER-Pro software(HOMER Pro ×64.Ink), taking into account an institution’s mobility fleet and five distinct meteorological areas in Malaysia. The performance analysis of these hybrid energy systems is further analyzed for social benefits and ecological effects by integrating the human development and job creation index [32]. In [33], an affordable hybrid approach for fulfilling domestic community demand in underdeveloped regions of India is proposed, with a focus on optimal storage technology. The monetary and technological features of an isolated hybridized green energy system are examined, along with the ecological advantages of autonomous SPV/WT/DG/BES combinations. Among the battery storage solutions explored, Lead-Acid Flow technology is the most appropriate. The optimized hybrid setup has the lowest LCOE, USD 0.192 per kWh, and a TNPC of USD 123,851. An integrated renewable energy system concept that is financially feasible, ecologically conscious, and socially advantageous by including social considerations in the design requirements is presented [34]. The proposed system incorporates an SPV, a WT micro-hydro turbine, a biogas generator, and a vanadium redox flow battery for meeting the local load requirement in an isolated rural region of Bangladesh, which ranges between 951 and 1526 kWh/day. Another study used HOMER software (HOMER Pro ×64.Ink) to develop and optimize a wind–solar hybrid energy charging station. The sizing methodology is applicable worldwide. The ideal hybrid system configuration consists of 44.4% wind electricity and 55.6% solar generation, with a yearly power generation of 843,150 kWh and an energy cost of USD 0.064 per kWh [35].
An innovative approach has been suggested to analyze the technical as well as financial feasibility of upgrading an existing petrol station with EV charging infrastructure [36]. This research study investigates the possible advantages of integrating a BES device with the EV charging station to reduce grid connectivity expenses. The findings in [25] demonstrate that systems comprising four EV charging stations with one storage battery for 8 h of operation, and systems with four EV charging station, one BES system, and one SPV panel for 8 h of operation, are economically feasible in terms of net present value, internal rate of return, and discounted payback period. The authors of [37] studied the financial viability of establishing electric charging stations, finding that such stations are only viable if acquisition costs are kept to a minimum, yielding a return of 1.47 times the initial investment over the lifecycle cost. The study in [38] evaluates various renewable energy-based hybrid energy systems for EV charging in the capital city of the UAE, determining that the optimal system could generate an annual surplus of 22 MWh with a COE of approximately USD 0.068 per kWh. Table 1 provides a comparative analysis of existing studies in the domain of EV charging, highlighting their strengths, weaknesses, and applications.
Table 1.
Summary of the literature studies for hybrid energy systems, their strengths, weakness and applications.
1.2. Motivation, Research Gap and Contribution
To decrease the stress on the electricity network while offering an environmentally conscious and fiscally viable alternative for effectively satisfying EV charging need, an efficient and low-cost technology that generates cleaner electrical energy is required. As previously stated, all contemporary EV charging stations are grid-connected and provide electric power to fulfill EV charging requests. While EV charging has environmental and economic advantages, it also has an adverse impact on the current network’s functioning. Despite rising trends in EV usage and growth in Saudi Arabia, the nation is still lacking effective, economical, and environmentally acceptable solutions for EV charging station electricity supply due to a scarcity of charging stations. This scarcity may limit the expansion of the use of electric vehicles. As a result, an integrated renewable energy system is necessary, in which one energy source can compensate for the restrictions or inability of another, improving the system’s overall resilience. The literature frequently recommends RES-based independent systems to alleviate the strain on the electrical infrastructure produced by numerous EV charging station connections, which can have a severe impact on power quality and reliability. To the best of our comprehension, no such hybridized system has been investigated in Saudi Arabia for supplying energy to EV charging stations, which has become the inspiration for our current work. RESs are gradually taking the place of traditional energy sources around the globe because they provide dependable electricity, help to conserve earth’s resources, expand energy sources, and make them available perpetually from a human time perspective. Using RES improves the security of supply, minimizes the use of fossil fuels, and lowers the chance of fuel leaks, which may negatively impact ecosystems and communities. These environmentally friendly supplies may provide an enormous quantity of renewable electricity to run EVs, increase industrial productivity, and cut greenhouse gas emissions in metropolitan areas while keeping a clean environment. Saudi Arabia, ranked eighth in the world for clean energy potential, has optimal climatic conditions, including an unending clear sky, a great geographic position, huge unoccupied surroundings, and no architectural obstructions. These features emphasize the country’s tremendous potential for utilizing solar and wind energy to cater to EV charging requirements.
This research work highlights several critical research issues. One major challenge is the integration of RES, such as solar and wind, with the existing grid infrastructure, which requires sophisticated technology and strategic planning. Ensuring grid stability and reliability with these intermittent energy sources is also a significant concern. Managing the fluctuating demand of EV loads, which can strain the grid, poses another challenge. The economic viability of such a system, considering initial setup costs, maintenance, and long-term benefits, must be thoroughly evaluated. Navigating the regulatory and policy framework in Saudi Arabia is essential for successful implementation. Additionally, technological adaptation to suit local climatic and geographical conditions is necessary. Comprehensive data collection and analysis are required for accurate system modeling and performance prediction. Public acceptance and support for renewable energy systems and EVs need to be addressed. Evaluating the environmental impact of deploying large-scale renewable energy systems is crucial. Finally, ensuring the system’s scalability to meet future increases in EV adoption and renewable energy production is a key consideration.
The key innovations and contributions of the present research are outlined in the following manner:
- (1)
- Introducing a comprehensive and robust method for assessing the optimal layout and techno-economic optimization of a grid-connected renewable energy system for an eco-friendly EV charging station.
- (2)
- Exploring the application of various algorithms to optimize a hybrid renewable energy-based EV charging station in Taif, SA. It includes a comprehensive comparative evaluation of these methods, focusing on their ability to improve the design and efficiency of EV charging stations. As a result, it contributes to the development of sustainable, eco-friendly, and economically viable charging solutions.
- (3)
- The study analyzes the feasibility of implementing grid-tied solar- and wind-based electrical power production facilities with geographically specific meteorological information, as well as technical and monetary requirements, to provide trustworthy and affordable power for an EV charging station. In addition, the environmental viability of the suggested approach is evaluated using key emission characteristics.
- (4)
- The study introduces the recently developed Pufferfish Optimization Algorithm (PFO) for optimizing various configurations of hybrid energy systems and implementing cost-effective energy scheduling, taking into account fluctuations in EV load demand.
The paper is organized into distinct sections. The methodology and detailed description of study location, RES and EV load data for the proposed research work is given in Section 2. The modeling of various system components, specific objectives and limitations considered in the study, along with the strategies utilized to manage energy within the system effectively is provided in Section 3. In Section 4, the Pufferfish Optimization Algorithm is introduced, along with its application for optimizing the sizing of the charging system. Section 5 presents the key findings and accomplishments. The conclusion is outlined in Section 6.
2. Methodology and Description of Study Location, Renewable Energy Sources and EV Load Data
This section details the methodology employed to conduct this research, offering an in-depth explanation of the approach and processes used. It provides comprehensive descriptions of the RES and the specifics of the EV load data. These detailed descriptions are essential to ensure a thorough understanding and accurate modeling of the energy system, enabling precise simulation and analysis. The methodology encompasses data collection, system design, and the application of optimization algorithms, ensuring that every aspect of the energy system is meticulously considered and accurately represented.
2.1. Methodology
Figure 1 depicts a methodological structure, which can be implemented through a number of procedures mentioned in this research article. These multiple-phase methods start by gaining an extensive knowledge of EV technology, applications, and contemporary significance. A quick evaluation of recently published studies is undertaken to pinpoint shortcomings in research and develop objectives. The suggested hybrid system is then evaluated in terms of technology, economics, and the impact on the environment. The site for renewable energy incorporation is determined by a consideration of accessibility to resources and environmental factors. The next step is to examine the EV charging strategy and the overall load requirement. The selection parameters and limitations of optimization are then described and reported. To improve clarity, the study briefly displays each component’s technical features and defining formulas. The economic metrics for SPV, wind energy, and energy storage necessary for optimization are outlined.
Figure 1.
Framework for the proposed research work.
The structure is constructed using load and everyday average demand projections. These load forecasts are used to calculate the ideal architecture for the hybrid electrical system, with the goal of increasing renewable power generation for EVs. The results section includes information about the generation and consumption of energy, projected costs, and environmental features of the EV charging station. The techno-economic model established in this work contains comprehensive data from multiple sources, and sensitivity studies are performed to improve the model’s dependability by finding the most important input parameters.
2.2. Description of Study Location, Renewable Energy Sources and EV Load Data
Saudi Arabia is located in southwestern Asia, surrounded to the eastern by the Arabian Gulf, which includes the United Arab Emirates, Bahrain, and Qatar, and to its west by the Red Sea. The country is fully inside the Sunbelt, spanning latitudes 31° N to 17.5° N. The average daily sunshine duration is 8.90 h, and solar irradiation ranges from 4.48 to 7.12 kWh/m2. In addition, the country’s annual average wind speed ranges from 6.2 to 8.1 m/s in most locations. These weather circumstances emphasize Saudi Arabia’s outstanding prospects for generating solar and wind energy. The present investigation centers on an on-grid site in Taif, Saudi Arabia, where an EV charging station is installed. The selected place is in Taif City, particularly at coordinates 21.2841° N, 40.4248° E, as shown in Figure 2.
Figure 2.
Location of Taif City in Saudi Arabia [48].
The western region of Saudi Arabia experiences hot weather for most months, with the country as a whole receiving an average solar energy of 2200 thermal kWh/m2 annually. This increases the western region’s potential for solar energy in comparison to other sections of the nation. Saudi Arabia has the ability to create renewable electricity from direct sunshine and photovoltaic cells. For the chosen site, worldwide horizontal sun irradiation data was retrieved from the NASA POWER dataset by supplying the geographic coordinates of the proposed EVCS position. The monthly mean variation in global horizontal solar irradiance is shown in Figure 3, with an annual average value of 5.905 kWh/m2/day. The graph indicates that solar radiation levels are higher from April to September, which corresponds to the extended summer season in the entire nation. The minimum and maximum radiation values are 4.283 kWh/m2/day in December and 7.023 kWh/m2/day in June, respectively. The WT is employed to convert the kinetic energy generated by blowing wind into electrical energy. It is crucial to accurately assess the wind power potential in Saudi Arabia to maximize electricity generation. Saudi Arabia’s huge land area of 2.15 million km2 provides great potential to create wind energy infrastructure, considerably contributing to the country’s 2030 growth plans. The strong winds in many places offer significant opportunities for renewable power generation and the development of small and huge-scale wind power plants. This may assist in saving traditional power supplies by replacing a considerable amount of the energy provided by fossil fuel burning with RESs. Previous research has shown that the western section of the country, encompassing the designated area for the proposed EV charging station, has greater prospects for wind power than other parts of the country. Wind data for the chosen location in western Saudi Arabia were obtained from the NASA Prediction of Worldwide Energy Resources (POWER) database and depicted in Figure 3. The monthly average wind speeds, recorded at 50 m above ground over a 30-year period, vary during the course of a year. The minimum and maximum wind speeds were measured in October and June, at 4.18 m/s and 5.34 m/s, respectively, with a 1 h autocorrelation factor of 85% during peak wind speed hours of 15 h. The average yearly wind speed is 4.745 m per second.
Figure 3.
Solar irradiance and wind speed data of the Taif City in Saudi Arabia.
A critical aspect of optimizing energy resources and sizing system components is accurately modeling the energy requirements. The current hybrid system model is designed to meet the electric power needs of an EV charging station in a grid-connected mode. This hybrid charging station model, intended for the selected site, aims to compete with off-grid charging stations by minimizing costs, eliminating pollutant emissions, and enhancing efficiency. The Makkah Transportation Company’s primary workplaces and corporate headquarters are situated on this designated site. Having a small number of charging sites and EVs in Saudi Arabia, everyday charge demand is fairly predictable. For this research, a daily charge need of 10 kWh per electric vehicle is assumed, which powers an EV for about 160 km at 0.0625 kWh per kilometer. Given that the charging station installation site is around 40 km from Makkah’s city center, an EV can make two round trips each day. The EV load demand profile, including seasonal daily energy use, is depicted in Figure 4. The projected daily charge demand for at least 30 EVs is 300 kWh. The charging station will be operational throughout the day, with fewer EVs being charged between 3:00 p.m. and 7:00 p.m. Considering EV usage for 25 days per month, the average EV demand is calculated by integrating some variation for various days and months to provide a somewhat accurate yearly demand for this charging station.
Figure 4.
Load profile of EVs in the selected region.
3. Mathematical Modeling of Hybrid System Components and Research Objectives
This section will focus on developing computational models for the individual components of the hybrid system. An integrated energy system is an ideal solution for the electrification of the transportation sector when expanding transmission networks is not cost-effective or time-consuming. Hybrid systems combine RES with the utility grid. Hybridizing WT and SPV modules provides more reliable electric power than using them separately. Hybrid systems enable the use of smaller and less expensive units compared to systems that rely solely on RES. This paper proposes an integrated energy system with five key components: WT, SPV modules, utility grid, converter, and BES devices. An SPV/WT/grid system is a cost-effective way for charging of EV load in Taif, Saudi Arabia. The working scheme of the present work is given in Figure 5.
Figure 5.
Schematic of the hybrid energy system.
3.1. Modeling of SPV Power
Duffie and Beckmann’s isentropic model can be utilized to calculate the hourly solar radiation incident on an inclined surface [49].
where represents the solar radiation on the inclined surface, denotes the beam radiation, is the diffuse radiation, is the geometric factor, signifies the ground reflectance, and is the tilt angle of the SPV module. The energy output of the SPV system is calculated using the solar radiation on the inclined surface and the attributes of the SPV module as detailed in [50].
where represents the maximum power rating of the SPV module, is the SPV module derating factor, is the solar radiation under standard test circumstances, is the power temperature coefficient, and and represent the SPV module cell temperature in actual time and standard test conditions, respectively. Real-time SPV cell temperature can be calculated using the following formula [51]:
where is the maximum power point efficiency of the SPV module, is the ambient temperature, and are the nominal operating cell temperature and ambient nominal operating cell temperature, respectively, is the reference radiation at nominal conditions, is the solar transmittance-absorptance of the SPV module cover, and is the reference efficiency of the PV module. The technical characteristics of the SPV module used in this study are detailed in Table 2.
Table 2.
Specifications of the used SPV module.
3.2. Modeling of Wind Power
Wind turbine electrical power can be quantitatively approximated using variables such as the density of air, blade area, speed of the wind, and power coefficient. WT performance can be measured by comparing the power produced to wind speed range [52]. In the present investigation, the hourly WT output power is evaluated using the curve fitting approach, which approximates the WT characteristic curve with three or more polynomials.
represents the WT’s hourly power output at a specific wind speed, where is the wind speed at hub height. and are the cut-in and cut-off wind speeds, respectively, while and are intermediate speeds used to enhance curve fitting accuracy. The technical specifications for the selected WT are provided in Table 3.
Table 3.
Specifications of used WT.
3.3. Modeling of Battery Energy Storage
The hybrid system’s total power generation at any given hour (t) is computed as follows:
Additionally, the hourly demand for electricity can be calculated using the hourly load and conversion efficiency () as follows:
To simulate the battery’s state of charge at any given hour , variations in two parameters are considered: and . When the electrical system generates more power than the demand at hour , the energy storage device charges. Its state of charge is then determined by its capacity in the preceding hour , as described in [53].
is the battery’s state of charge at hour t, is the self-discharging rate, and is the battery efficiency. When power output falls short of demand, the battery discharges as seen below:
During charging and draining, keep the battery capacity within the highest and lowest permitted levels.
The maximum permissible battery Depth of Discharge (DOD) is expressed as a percentage. Table 4 lists the specific characteristics of the chosen BES.
Table 4.
Technical specifications of BES used.
3.4. Modeling of Converter
For transferring energy from a DC bus to an AC bus, a converter is required. The converter’s electrical output power is specified by Equation (12) [54]. It is assumed that the converter will last 15 years and have a 95% efficiency rating. The inverter’s output power can be given as follows:
Table 5 lists the specific characteristics of the converter used.
Table 5.
Technical specifications of the converter used.
3.5. Modeling of EV Charging
EVs are contemporary vehicles that run on electricity rather than petroleum or diesel. The use of EVs has grown in the past few years because of their important role in reducing the carbon content in the transportation industry. The EV battery’s charging capacity at hour t can be calculated using its maximum power rating [55].
represents the EV battery’s state of charge at hour (), represents charging efficiency, represents charging rate, and represents battery capacity. Furthermore, the EV’s battery state of charge at each hour () is limited by the following constraints:
and represent the highest and lowest permitted states of charge for EV batteries, respectively. The necessary charging hours for the EV to be completely charged can be determined by the relationship that follows.
where is the necessary time for charging in hours, and is the daily EV energy demand in kWh.
3.6. Research Objectives
The current study aims to design and implement a grid-dependent energy system for EV charging in Taif, Saudi Arabia. The fundamental purpose of this research is to ensure a continuous supply of renewable electricity at a financially feasible price and net present costs. It also tries to decrease the ecological footprint through the implementation of sustainable energy solutions. It evaluated the proposed system according to its financial sustainability, technological feasibility, and environmental suitability. Identifying the system’s principal aim is critical to its development. This study looks at the financial, technological, and ecological benefits of grid-connected design of EV charging infrastructure. The system focuses on meeting the following work objectives.
3.6.1. Levelized Cost of Energy (LCOE)
The Levelized Cost of Energy (LCOE) is the estimated expenditure of producing energy over an allocated interval. This cost covers all expenses related to supplying electricity from diverse sources. The mathematical formula to compute the LCOE can be expressed as follows [23]:
where is the total provided electrical consumption in kilowatt hours per year, is the total net present cost of all system components, and CRF is the capital recovery factor.
3.6.2. Total Net Present Cost (TNPC)
Total net present cost (TNPC) is the overall cost of an energy system throughout its life cycle, compensated for the time value of money. NPC considers all the expenses related with constructing, running, and preserving the energy system, as well as any money earned or savings accumulated during its lifetime [56].
represents the net present cost of the SPV module, represents the WT, represents the battery system, and represents the converter. The NPC for each component is a combination of capital (), replacement (), and operation and maintenance () expenses, as shown below:
The Capital Recovery Factor (CRF) is determined by:
where is the yearly discount rate (often 8%) and is the project’s duration in years.
3.6.3. Renewable Fraction (RF)
Renewable Fraction is the percentage of total energy generated in a system from sources of renewable energy. Percentages are commonly used to assess the ecological and sustainable effects of energy systems. It is the major factor in determining the environmental adaptability of the system [56].
where represents the energy supplied by RESs and is the total amount of energy produced.
To ensure a reliable power supply to the load, the hybrid energy system must adhere to reliability standards. The key metric for indicating reliability is the Loss of Power Supply Probability (LPSP), which is defined as follows:
where indicates the maximum allowable limit for system reliability tolerance.
4. Pufferfish Optimization Algorithm
The next section introduces the Pufferfish Optimization Algorithm approach and provides a mathematical explanation of how it can be utilized to tackle the optimization challenges.
4.1. Initialization of PFO
The proposed PFO technique effectively tackles optimization issues by iteratively conducting demographic searches [57]. During this operation, each PFO member computes the values of the selection variables based on its location in the search area. Every PFO individual indicates a potential remedy for the issue, which may be mathematically described as a vector of choice variables. These members make up the algorithm’s population. Equation (22) explains how to use a matrix to model a set of vectors. Equation (23) determines each PFO member’s initial position when the algorithm begins.
In this context, represents the matrix of the PFO population, where denotes the ith PFO member, and signifies its dth dimension within the search space. stands for the total count of PFO members in the population, while represents the count of design parameters. The variable denotes a random number within the range [0, 1], and and denote the lower and upper bounds of the dth decision variable, respectively.
Using each PFO component as a possible remedy, the problem’s objective function can be evaluated. Equation (24) describes how to express a set of analyzed findings for the problem’s objective function as a vector.
represents the vector comprising the estimated objective function, where stands for the estimated objective function corresponding to the PFO member.
The obtained values of the target function are adequate criteria for evaluating the worth of potential solutions proposed by each PFO candidate. The optimal value of an objective function corresponds to the most suitable potential solution, while the lowest value corresponds to the weakest component. Since the positions of PFO components in the problem-solving space fluctuate with each successive iteration, it is necessary to refresh the most relevant member using newly calculated parameters for the target function.
4.2. Mathematical Representation of PFO
The suggested PFO simulates pufferfish and predator relationships to adjust population participants’ placements in the problem-solving space. This simulation replicates the genuine procedure in which a predator hunts the pufferfish, causing it to expand and expose its razor-thin spines to repel the predator. As a result, throughout every iteration, the relative positions of PFO individuals undertake two stages of alterations: (i) exploration, mirroring the predator’s attempt on the pufferfish, and (ii) exploitation, mimicking the pufferfish’s preventive approach to the predator.
4.2.1. Phase 1: Exploration Phase
During the initial phase of PFO, the adjustment of population members’ positions is influenced by emulating the predatory strategy aimed at the pufferfish. Due to their sluggish movement, pufferfish are susceptible targets for ravenous predators. Modeling the predator’s motion during its rampage on the pufferfish updates the exact location of PFO individuals in the problem-solving area. This modeling of the predator’s approach toward the pufferfish induces significant shifts in the positions of PFO members, consequently enhancing the algorithm’s exploratory capabilities for global search.
In the PFO framework, every individual in a population is viewed as a predator, with the places of other individuals in the population with higher objective function values considered potential prey spots for attacking. The group of prospective prey for every member of the population is determined by Equation (25).
In this context, represents the collection of potential locations of candidate pufferfish for the ith predator, while denotes the population member with a superior objective function value compared to the ith predator, and represents its corresponding objective function value.
In the PFO framework, it is posited that the predator randomly selects one pufferfish from the candidate pufferfish locations identified in the set, which is then designated as the selected pufferfish (SP). Following the emulation of the predator’s movement toward the pufferfish, a fresh position within the problem-solving space is computed for each PFO member using Equation (26). Thereafter, if an improvement is observed in the objective function value at the new position, this revised position supplants the previous one for the respective member in accordance with Equation (27).
In this context, denotes the pufferfish chosen randomly for the ith predator from the set, while represents its jth dimension. signifies the newly computed position for the ith predator derived from the first phase of the proposed PFO, and denotes its jth dimension. stands for its objective function value, represents random numbers selected from the range [0, 1], and signifies numbers randomly chosen as either 1 or 2.
4.2.2. Phase 2: Exploitation Phase
During the second phase of PFO, adjustments to population members’ positions are made by simulating a pufferfish’s defense mechanism against predator attacks. When a predator targets a pufferfish, the pufferfish inflates its highly elastic stomach with water, transforming into a spherical form adorned with sharp spines. This defensive posture acts as a deterrent, causing the predator to retreat from the pufferfish’s vicinity instead of pursuing an easy meal. The simulation of the predator’s withdrawal from the pufferfish results in minor alterations to the positions of PFO members, thereby enhancing the algorithm’s exploitative capabilities for local search.
Following the modeling of the predator’s movement away from the pufferfish, a fresh position is computed for each PFO member using Equation (28). Consequently, if this new position leads to an improvement in the objective function value, it replaces the previous position for the corresponding member in accordance with Equation (29).
Equation (29) is employed in the PFO design to enhance the algorithm’s effectiveness. Essentially, when a new position is calculated for a PFO member, its suitability is determined by comparing objective function values. If the new position yields a superior solution to the problem, it is deemed acceptable for the corresponding PFO member. Conversely, if the new position results in a weaker solution, the member retains its previous position. Thus, Equation (29) signifies that the update process for each PFO member is contingent upon enhancing the objective function value.
In this context, represents the newly computed position for the ith predator derived from the second phase of the proposed PFO, with representing its jth dimension. denotes its objective function value, while signifies random numbers selected from the interval [0, 1], indicates the current iteration, represents the maximum iterations and indicates the total number of predators.
4.3. Repetition Process and Flowchart of PFO
After updating the positions of all PFO members according to the exploration and exploitation phases, the initial iteration of the algorithm concludes. Thereafter, the algorithm proceeds to the next iteration, where the process of position updating for PFO members continues using Equations (24)–(29) until the final iteration is reached. Within each iteration, the position of the top-performing PFO member is revised and retained based on the comparison of objective function evaluations. Upon the completion of the algorithm’s full execution, the position of the best-performing PFO member is identified and presented as the solution to the problem.
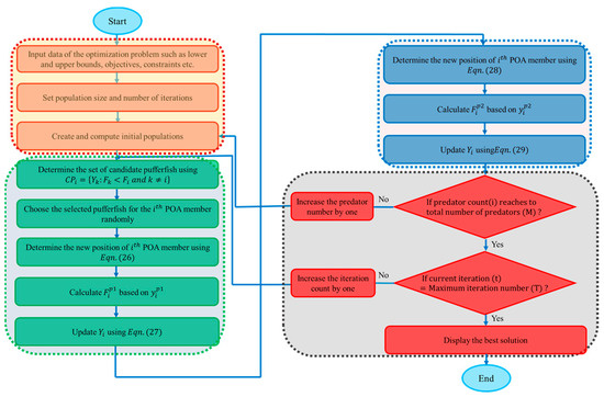
The steps for implementing PFO are illustrated in a flowchart depicted in Figure 6.
Figure 6.
Implementation of PFO for optimizing the system objectives.
4.4. Implementation of the Proposed PFO for the Designing of SPV/WT/Grid-Based EV Charging Station
The optimization techniques employed in this work follow a systematic process, which can be divided into two main stages:
Stage 1. First, the suggested hybrid energy system is created based on energy balancing, which consists of three major steps:
- (1)
- Creating the initial population.
- (2)
- Developing the hybrid system utilizing Equations (1)–(15).
- (3)
- Assessing the fitness function for all agents/positions through Equation (16).
Stage 2. Consequently, the optimization algorithm is executed with the hybrid system, encompassing the following procedures:
- (1)
- Adjusting the sizing of system components in accordance with the optimization algorithm.
- (2)
- Constructing the proposed system using Equations (1)–(15).
- (3)
- Assessing the fitness function for all agents/positions using Equation (16).
- (4)
- Verifying if the termination criterion is satisfied. If not, iterating through the preceding three steps.
5. Simulation Results and Important Findings
The present subsection analyzes the best combination on the basis of simulation outcomes for four integrated energy arrangements: SPV/DG/BES, SPV/WT/BES, SPV/WT/grid, and WT/DG/BES Taif City of Saudi Arabia. This section seeks to reveal the ideal designs that suit the energy requirements of this particular region while also aligning with environmental goals and economic concerns. This report examines simulation results and analysis for several layouts of integrated energy systems. Such systems incorporate a variety of renewable and energy storage technologies, including SPV, WT, BES, DG sets, and utility grids. The technique of this study is outlined in Section 2 and illustrated in Figure 5. This research work offers a comprehensive techno-economic investigation for the selected location, evaluating both cost-effectiveness and ecological variables. Analyzing simulated findings provides useful insights into the effectiveness, productivity, and fiscal viability of hybrid energy systems, as well as critical data for system setup. The analysis compares economic parameters (TNPC, LCOE, OM Costs, capital cost) and technical information (power production and usage, scaling of system components, converter, capacity of BES, and surplus energy production) to determine the best arrangements for designing EV loads supported by energy from RES and grid. This approach reduces unfulfilled load and capacity shortages for the selected location, allowing for a comparison of four ideal hybrid systems. As a result, the optimal hybrid system is established for each location’s climatic conditions. Efficient energy systems aim to produce less extra energy. The optimization procedure aims to meet load needs at a fair cost and achieve maximum efficiency. This study strengthens TNPC and COE using the Pufferfish Optimization Algorithm (PFO), comparing its usefulness to other approaches such as the Moth Flame Optimization (MFO), Flower Pollination Algorithm (FPA), Stochastic Fractal Search Algorithm (SFSA) and HOMER software. The parameters for the proposed optimization method are configured with a maximum of 100 iterations and a population size of 30. These settings ensure high efficiency and rapid convergence. The selected algorithm values remain unaffected by changes in working conditions, such as acquiring weather data or adjusting energy system parameters. Simulations were conducted using MATLAB R2018a on a DESKTOP-1VHPNNG with an AMD Ryzen 3 3250U processor, Radeon Graphics at 2.60 GHz, and 8.00 GB of RAM. Further, this study examines the impact of parameter modifications on objective criteria for developing EV charging systems. The sections below summarize the successive techno-economic examination of the selected area.
5.1. Technical Assessment
The detailed overview of the technical details for each of the four system configurations analyzed is presented in Table 6.
Table 6.
Analysis of technical parameters for the four different configurations.
SPV/DG/BES System: This configuration generates a significant amount of excess electricity, approximately 22,259 kWh/year. Despite the high output, it still faces considerable capacity shortages and unmet demands. In this setup, the SPV system generates 52% of the electricity, while the DG contributes the remaining 48%. The reliance on DG highlights the system’s mixed dependence on renewable and non-renewable sources, affecting overall sustainability.
SPV/WT/BES Configuration: This setup generates the most excess energy among all configurations, primarily due to the high solar irradiance at the research location. The abundant solar energy significantly boosts the overall electricity production, leading to surplus energy. This system, however, does not have a mechanism for selling excess energy, resulting in a higher amount of unused power.
SPV/WT/Grid Configuration (Optimal Setup): The optimal configuration produces minimal excess power because any surplus energy is sold to the grid operator. This integration not only reduces waste but also enhances the system’s reliability and sustainability by providing a consistent backup supply. The SPV/WT/grid system performs exceptionally well in meeting load demands, with only 1.59% unmet load and a capacity shortage of just 0.1%. This reflects a high level of operational efficiency and reliability, ensuring that nearly all energy demands are satisfied with minimal downtime.
WT/DG/BES Hybrid System: This system produces 123,000 kWh/year of excess energy, the highest among the configurations. The WT is the primary contributor, generating 83.8% of the total electricity, with the DG contributing 16.2%. Notably, the WT/DG/BES hybrid system experiences almost no capacity shortage or unfulfilled electric load, indicating robust performance and the ability to handle load demands effectively. This setup maximizes the use of wind energy while supplementing with DG to ensure reliability. In summary, the SPV/WT/grid configuration stands out as the optimal setup due to its ability to minimize excess power by selling it to the grid, thus maintaining system reliability and sustainability. It also has a high uptime and minimal capacity shortages. The other configurations, while generating significant excess energy, face varying degrees of capacity shortages and unmet demand. This analysis underscores the critical role of grid integration in optimizing system performance, enhancing reliability, and ensuring sustainable energy management.
The 100% renewable hybrid configurations (SPV/WT/BES) demonstrated superior electricity generation compared to all other system configurations. Specifically, the SPV/WT/grid system generates 89,884 kWh of electricity annually, which is approximately 6035 kWh more than the SPV/DG/BES system. This notable difference highlights the efficiency and effectiveness of the SPV/WT/grid combination. In the SPV/DG/BES setup, the SPV system contributes 52% of the total electricity generated, while the DG accounts for the remaining 48%. The significant contribution from SPV is largely due to the high solar radiation levels at the research location, which enhances the system’s overall power generation capacity. For the 100% renewable system that incorporates both solar and wind energy, WT are the primary source, generating 72% of the total electricity. Solar panels complement this by producing the remaining 28%. This distribution underscores the critical role of wind energy in regions where wind conditions are favorable. In the optimal configuration that integrates solar and wind energy with the utility grid, the SPV and the grid collectively dominate electricity production. SPV is responsible for 51.3% of the total electricity generated, while the grid supplies 42.1%. WT, in this configuration, contributes a modest 6.59%. This balance showcases the benefits of hybrid systems in achieving reliable and efficient energy production. In the WT/DG/BES system, the DG and WT components generate 30,060 kWh and 155,546 kWh of electricity annually, respectively. This results in the WT contributing 83.8% of the total electricity, with the DG providing the remaining 16.2%. The significant reliance on wind energy in this configuration emphasizes the potential for WT to serve as a primary energy source. Overall, the SPV/WT/BES configuration achieves a maximum renewable energy share of 100%, making it the most sustainable option. In contrast, the SPV/DG/BES system has the lowest renewable energy contribution at 31.9%, highlighting its dependency on non-renewable energy sources. These findings underscore the importance of selecting the right mix of RES to maximize efficiency and sustainability in electricity generation.
5.2. Economic Assessment
The detailed overview of the techno-economic outcomes for the four system configurations, including the TNPC and LCOE analyzed is presented in Table 7. In the second conceivable instance, the system topology consists of an SPV panel and a WT with BES. The table shows that this system’s TNPC and LCOE are USD 690,779.55 and USD 0.8927 per kWh, respectively. The levelized costs for the WT and SPV systems are USD 0.0355 and USD 0.0664 per kWh, respectively. The SPV levelized cost is around 7.4% of the system’s LCOE; however, the storage system wear cost is 1.40 USD/kWh, which is significantly more than the system’s energy cost. The storage wear cost is regarded as excessive, even considerably exceeding that of the photovoltaic system. Many consumers may decide to install multiple SPV generators and reduce or eliminate the number of storage devices. However, this could raise the percentage of extra energy.
Table 7.
Techno-economic details for four different configurations of energy system.
The optimization approach relies heavily on economic evaluation to achieve its primary goal of minimizing costs. Economic parameters like TNPC are used to analyze the ideal solution for different system types. The TNPC includes initial cost, replacement, running and maintenance (O&M), fuel, and salvage costs. Figure 7 and Table 8 show the NPC breakdown for each of the four system scenarios. Scenario 2 has the greatest TNPC among the four system designs, followed by Scenario 1. The former was due to the high initial capital cost (where SPV and BES had the highest fractions), while the latter was related to additional costs for fuel resources and DG maintenance. In Scenario 2, the initial capital cost accounted for a larger portion of the TNPC. The configuration did not contain DG, so no fuel resource was spent.
Figure 7.
NPC breakdown of various system configurations.
Table 8.
Cost breakdown of various system designs.
The TNPC for system Scenario 1 and 4 is USD 399,510.81 and USD 351,613.2, respectively. The TNPC of Scenario 4 is considerably less than that of Scenario 1 due to the less fuel cost for DGs. However, other costs (except operation and maintenance cost) such as capital cost and replacement cost in the case of Scenario 4 are higher than that of Scenario 1. In Scenario 4, the DG system accounted for the majority of the TNPC due to fuel, operational, and maintenance costs, while the converter contributed the least. Adding a backup power source, i.e., DG can reduce the TNPC and LCOE of the system in Scenario 4 by approximately 11.9% and 7.31%, respectively, in comparison to Scenario 1. Back-up DG can meet energy demand and charge the BES if SPV or WT and BES are insufficient to meet load requirements.
Among all the configurations, the SPV/WT/grid system is the optimal solution for fulfilling the charging demand of EVs at a reasonable cost of energy, as shown in Figure 7. Most expenditures are on the SPV modules and WT. Due to the high replacement costs of SPV and WT in the project, the investment is less than the resource cost, necessitating continuous economic support for the hybrid energy system to function properly. The system relies on renewable sources for 56% of its energy production, significantly meeting the load demand, with the grid also contributing a substantial amount of electricity. The TNPC for the SPV/WT/grid system is USD 95,197.23, which is lower than the TNPC for the SPV/WT/BES system (USD 690,779.55), the SPV/DG/BES system (USD 399,510.81), and the WT/DG/BES system (USD 351,613.28). In the optimal SPV/WT/grid system, capital costs account for approximately 52.1% of the TNPC. Specifically, the capital cost of the SPV is 34.6% of the TNPC, the WT is about 4.66%, and the converter is 11.8%. The operation and maintenance cost of the grid network is 32.44% of the total NPC. Furthermore, in the optimal scenario, the LCOE for SPV is 0.0664 USD/kWh and for WT is 0.0847 USD/kWh. The SPV/WT/BES system is not economically viable compared to the SPV/WT/grid system due to its higher TNPC and LCOE values, making the SPV/WT/grid system the preferred choice for an optimal balance of cost and renewable energy utilization.
5.3. Analysis of Annual Energy Generation in Different Configurations
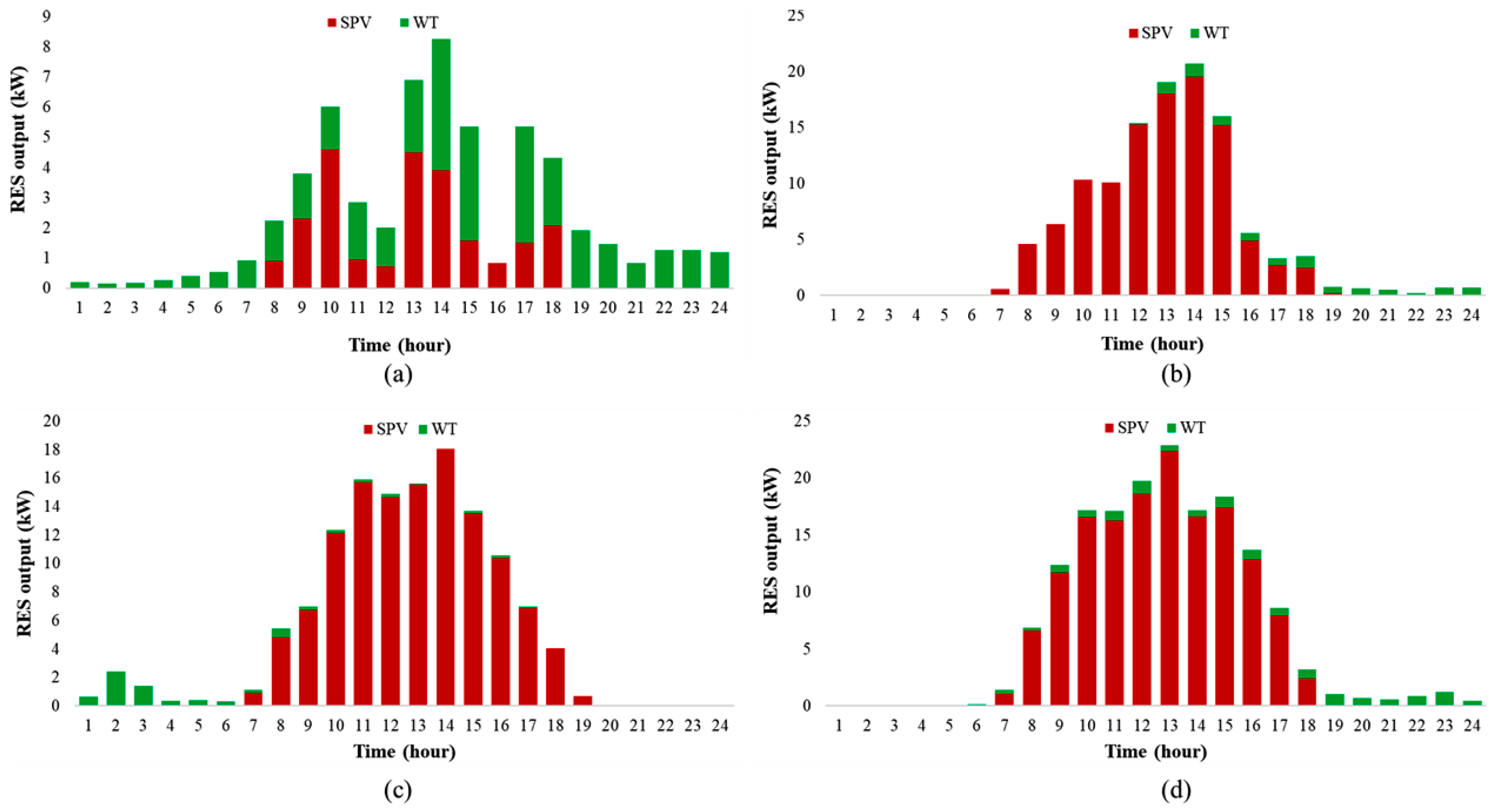
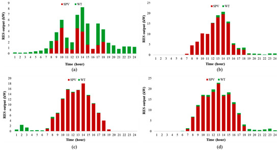
Figure 8 provides a detailed representation of the planned system’s annual energy production from different combinations of energy systems. The predicted annual energy outputs for each system configuration are as follows: The SPV/DG/BES configuration is expected to produce 83,849 kWh of energy annually. The combination of SPV, DG, and BES ensures a balanced output, albeit with a significant reliance on non-renewable energy from the DG. The SPV/WT/BES setup is projected to generate 275,065 kWh annually, making it the highest energy producer among the configurations. The integration of SPV panels with WT and BES takes advantage of both solar and wind resources, providing a robust and renewable energy solution. The optimal configuration SPV/WT/grid, combining SPV panels, WT, and grid connectivity, is expected to produce 89,884 kWh per year. The ability to sell excess energy to the grid helps minimize waste and enhances overall system reliability and sustainability. The WT/DG/BES system is forecasted to generate 185,606 kWh annually. The predominant reliance on WT, supplemented by a DG and energy storage, ensures a steady energy supply, leveraging wind resources effectively. The annual energy generation by the SPV system is influenced by several factors. The primary determinant of SPV energy output is the amount of solar radiation received at a given location. Higher solar irradiance leads to greater energy production. Different regions experience varying climatic conditions, which can impact the efficiency and performance of SPV systems. Factors such as cloud cover, rainfall, and seasonal changes play crucial roles in energy generation. The performance of SPV panels is also affected by temperature. High temperatures can reduce the efficiency of solar panels, while cooler temperatures can enhance their performance. Thus, temperature variations between different sites are significant in determining the overall energy output.
Figure 8.
Amount of electricity generated in different system arrangements: (a) SPV/DG/BES (b) SPV/WT/BES (c) SPV/WT/grid (d) WT/DG/BES.
5.4. Analysis of Technical and Economic Outcomes in Different Configurations
Among all the configurations analyzed, the SPV/WT/grid system emerges as the most cost-effective solution for meeting the EV load demand in Taif City, Saudi Arabia. This configuration boasts the lowest TNPC of USD 95,197.23 and an LCOE of 0.0854 USD/kWh. Its combination of SPV, WT, and grid integration proves to be highly efficient in meeting the EV charging standards. The inclusion of the power grid as a backup ensures reliability, compensating for the intermittent nature of RES. In this setup, approximately 37,871 kWh of electricity is drawn from the grid annually, while about 26,939 kWh is exported back to the grid, resulting in an impressive renewable penetration rate of 138%. In contrast, the SPV and DG combined with BES configuration achieves only a 31.9% renewable energy contribution. This setup is less environmentally friendly due to its significant reliance on non-renewable energy sources. Furthermore, its high TNPC of USD 399,510.81 and LCOE of 0.5045 USD/kWh make it financially impractical for EV charging applications. When combining SPV, WT, and BES, WT generate the majority of the energy output of 72%, with SPV contributing the remaining 28% to the total EV load demand. This configuration achieves a full 100% renewable penetration, indicating its potential environmental benefits. However, it faces significant economic challenges due to a high LCOE of 0.8927 USD/kWh and a TNPC of USD 690,779.55. The WT/DG/BES configuration, which replaces SPV with WT in the SPV/DG/BES scenario, demonstrates a more balanced approach. This setup effectively lowers both the LCOE and TNPC to 0.4676 USD/kWh and USD 351,613.28, respectively. The reliance on wind energy coupled with the use of a DG for backup provides a more cost-effective and practical solution compared to the SPV/DG/BES configuration. Figure 9 visually represents the variation in TNPC and LCOE across different configurations, highlighting the economic and efficiency benefits of each setup. This comparative analysis underscores the importance of optimizing the mix of RES and grid integration to achieve cost-effective and reliable energy solutions for EV charging. The SPV/WT/grid system, in particular, exemplifies how integrating renewable energy with grid support can provide a sustainable, economical, and reliable solution for the growing demand for EV charging infrastructure.
Figure 9.
TNPC and LCOE for different system combinations.
5.5. Analysis of Renewable Energy Contribution in Different Seasons for the Optimal Configuration
The power contribution from SPV and WT in Taif varies significantly throughout the day and across different seasons. This variation is influenced by changes in solar irradiance and wind patterns. During winter mornings, solar irradiance is relatively low due to the shorter days and lower sun angle as shown in Figure 10a. SPV systems start generating power but at reduced efficiency. WT contribute minimally as winter winds in Taif are generally mild. SPV power generation peaks during the early afternoon hours when the sun is at its highest point. However, the peak is lower compared to other seasons due to shorter daylight hours. WT contribution remains low. As the sun sets, SPV output rapidly declines to zero. WT continue to produce minimal power, insufficient to make a significant impact. Both SPV and WT output are minimal or nonexistent during nighttime.
Figure 10.
Energy contribution from the renewable energy sources in (a) winter (b) spring (c) summer and (d) autumn seasons.
Spring mornings see an increase in SPV output as the days become longer and the sun’s angle improves. WT may start to see a slight uptick in power generation due to the seasonal wind changes. SPV systems reach their peak performance, with strong and consistent power generation. WT output may vary but generally contributes a small amount. SPV output decreases as the sun sets, but the decline is more gradual compared to winter as shown in Figure 10b. WT output remains moderate. Similar to winter, nighttime sees minimal contribution from both SPV and WT.
Summer mornings in Taif bring high solar irradiance early in the day, leading to a significant power generation from SPV systems. WT output can vary but generally remains modest. SPV reaches its maximum potential with extended daylight hours and intense sunlight, providing the highest power output of the year. WT output might increase slightly due to summer breezes. SPV output remains strong later into the evening due to longer daylight hours, gradually declining as the sun sets as shown in Figure 10c. WT contribution is consistent but minor. As with other seasons, both SPV and WT output are minimal during the night.
In autumn, SPV systems experience a gradual reduction in output compared to summer, but mornings still see a reasonable amount of power generation as shown in Figure 10d. WT may see a slight increase in output due to seasonal winds. SPV power generation is strong during the afternoon but begins to decrease as the days shorten. WT output is stable, providing a modest contribution. SPV output declines as the sun sets earlier compared to summer, with WT maintaining a low to moderate output. Minimal contribution from SPV and WT during nighttime, similar to other seasons.
Overall, in Taif, SPV systems consistently provide the bulk of renewable energy throughout the year, peaking during summer afternoons and declining during winter. WT contribute less overall but show slight increases during spring and autumn due to seasonal wind patterns. The combined use of SPV and WT helps balance the energy supply, although grid support is often necessary during nighttime and periods of low renewable generation.
5.6. Analysis of Monthly Electricity Generation by Renewable Energy Sources in Different Configurations
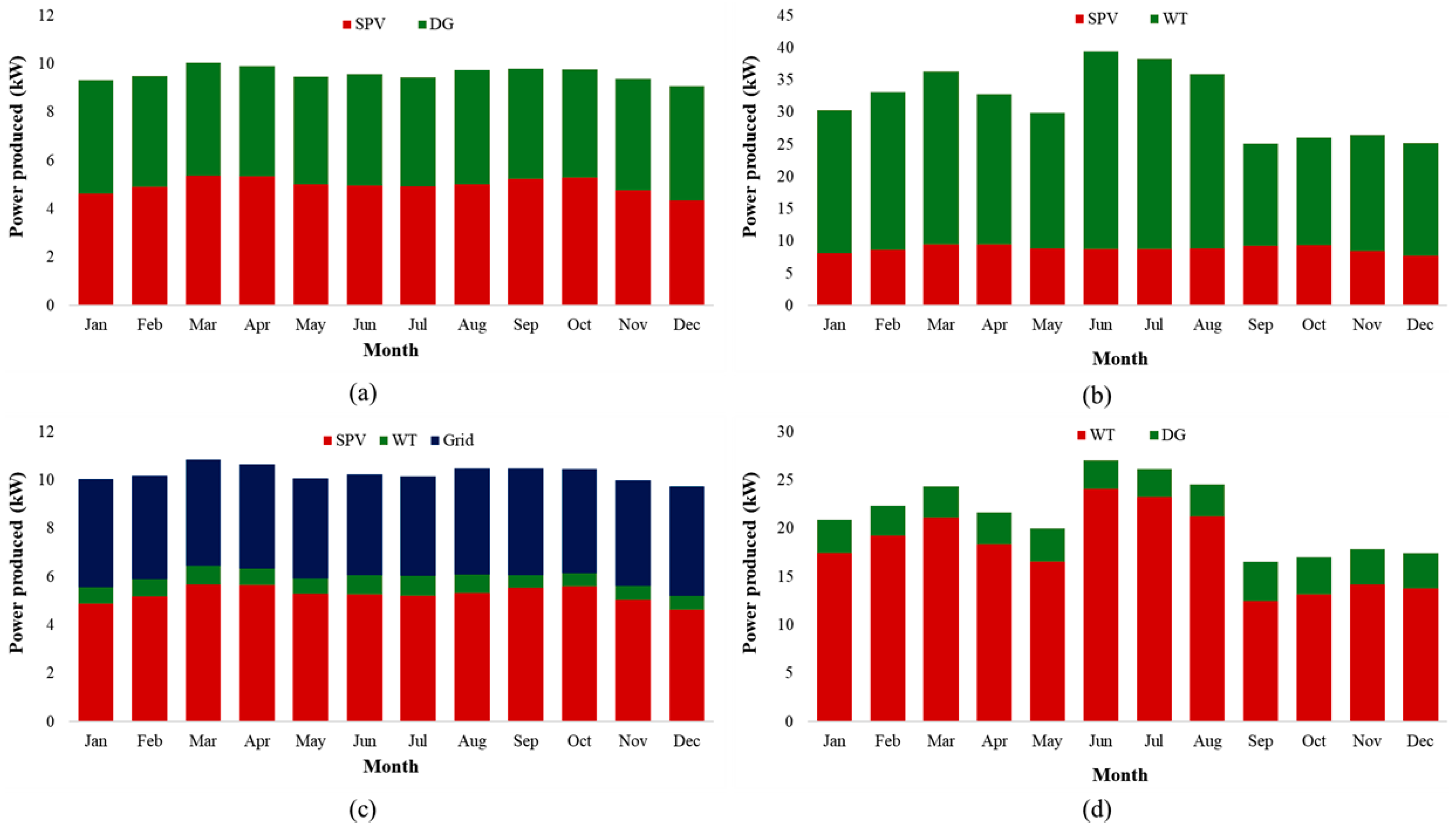
Figure 11 provides a detailed view of the monthly electricity generation from various energy sources across four distinct configurations. Notably, in Figure 11a, the electricity production from the SPV system reaches its peak between March and September, which aligns with the months that experience the highest levels of solar irradiation. This increased solar activity during these months leads to a significant boost in electricity generation. Conversely, the least amount of energy is produced in November and December, as these months have the lowest solar radiation. On the other hand, wind energy generation reaches its maximum from June through August, which are the months characterized by the highest wind speeds. The wind energy generation sees a decline with the minimum production observed in October. Throughout the year, the SPV system outperforms both the DG and WT systems in terms of annual electricity generation, with the exception of Scenario 2, where the configuration changes affect the overall output. During the months of November and December, as well as the first five months of the year, the SPV solar system generates the most power. This is due to the high availability of solar power during these periods. However, the power output from the SPV system decreases during the rainy season, specifically in June, July, August, and September, when solar irradiation is less consistent. In comparison, the power production from the DG is considerably lower than the other sources throughout the year. The comparative analysis of these configurations indicates that system Scenario 3 offers a more reliable solution than the other scenarios evaluated. This reliability is due to its balanced integration of various energy sources, ensuring consistent energy production and addressing the intermittent nature of renewable sources. This makes Scenario 3 a viable option for sustainable and efficient electricity generation throughout the year.
Figure 11.
Monthly electricity generation for several scenarios (a) SPV/DG/BES (b) SPV/WT/BES (c) SPV/WT/grid (d) WT/DG/BES.
5.7. Assessment of Simulation Outcomes under Varying Climatic Conditions
Figure 12 depicts the 24 h power production profiles of different energy components, including grid purchases, throughout the four meteorological seasons: winter, spring, summer, and autumn. The analysis of the graph reveals that the power output from SPV and WT generally shows a decrease between 12:00 a.m. and 6:00 a.m. across all seasons, except for an uptick in wind power generation during the summer. Further details of the hourly simulation results for each climate season are elaborated below: In winter season, the WT produces minimal electricity, and solar output is negligible from 12:00 a.m. to 7:00 a.m., insufficient to meet the EV charging requirements. As a result, more energy was drawn from the grid to supplement the wind output and adequately meet the EV charging load as shown in Figure 12a. During this period, the system experienced peak energy purchases from the electric power network, resulting in zero revenue for the EV charging station operator, as no energy was supplied to the electric distribution network. After 7:00 a.m., solar and wind output begin to increase sufficiently to meet the majority of the charging requirements, with any excess energy exported to the power network whenever generation exceeds EV load demand. Solar and wind output, as well as the amount of energy sold to the electricity network, reaches to the maximum during the day, as indicated in Figure 12a. Consequently, the system required only a small amount of electricity from the electric network during this time, as shown in Figure 12a. This trend continued until 6:00 p.m., when the system started to purchase a significant amount of electricity from the grid due to decreased power generation from the SPV and WT systems.
Figure 12.
Energy shared by system components in (a) winter (b) spring (c) summer and (d) autumn seasons.
In the spring season, the system exhibited its lowest levels of wind and solar power production during the early morning and late evening hours, as illustrated in Figure 12b. This resulted in a need to import a moderate amount of electricity from the electric distribution network to meet the demands of PV charging. Similar to patterns observed in winter, the majority of solar and wind energy generation occurred during daylight hours. However, daytime wind power production lagged significantly behind solar energy generation. Nevertheless, the combined outputs of solar and wind were adequate to fulfill the requirements for EV charging. During periods when surplus energy was generated beyond the needs of the EV charging, the excess electricity was fed into the grid, providing benefits to the grid operator. A closer analysis of Figure 12b reveals a substantial surplus of energy that was exported and sold to the electric network after satisfying the EV load demand, thereby generating additional revenue for the operators of the charging system. During these instances, the amount of electricity drawn from the power grid remained minimal. This highlights the system’s capability to effectively balance energy production and consumption while leveraging surplus energy to enhance economic viability.
During the summer season, there is a noticeable deviation from the typical solar and wind power production patterns observed in winter and spring. Figure 12c highlights that peak outputs of solar and wind power occur at distinct times throughout the day. WT achieve their highest power generation early in the morning, while SPV systems predominantly produce electricity during daylight hours, as depicted in Figure 12c. During these periods, the reliance on electricity from the grid remains minimal. However, there is a slight increase in grid imports observed between 3:00 a.m. to 7:00 a.m. and 9:00 p.m. to 12:00 a.m. to meet the prevailing load demand. In the summer season, the electricity production from WT is significantly reduced compared to the winter season. Additionally, the graph illustrates that surplus energy is available after satisfying the daytime load demand. This surplus energy is then sold to the grid at advantageous tariff rates, benefiting from the substantial energy generation derived from renewable sources.
During the autumn season, as illustrated in Figure 12d, WT commence generating electricity after 9:00 a.m. and continue to produce a consistent output throughout the day. This pattern resembles the behavior observed during the summer season. To meet the demand for EV charging, the grid supplements RES, especially during the early morning and late evening hours. Solar power generation reaches its peak around midday, aligning with optimal sunlight availability. Once the EV charging requirements are met during these peak solar hours, any surplus energy generated is surplus is exported to the power grid. This surplus electricity is sold to the power network operator, as depicted in Figure 12d, thereby generating additional revenue for the EV charging station operator.
Furthermore, the thorough analysis of power dynamics for the optimal configuration of EV charging stations in Taif City, Saudi Arabia, revealed the pivotal role of solar and wind systems in meeting the EV load. However, during periods of low or negligible solar and wind energy production, a significant proportion of energy was sourced from the grid. Moreover, surplus electricity generated when renewable power surpassed the demand for EV charging was effectively sold to the electrical grid at favorable rates, thereby offering financial gains to the proprietors of EV charging stations.
5.8. Analysis of Emission Produced
When evaluating the practicability of renewable and non-renewable hybrid systems, it is crucial to examine the quantity of greenhouse gas and pollutant emissions generated. These emissions are directly proportional to global warming. This study focuses on emissions caused by the burning of diesel fuel. To calculate emissions, annual diesel consumption must be combined with emission factors based on density, carbon, and sulfur content, as well as a low heating value. Table 9 shows pollutant emissions from various system instances evaluated. Total emissions are calculated by combining emission numbers from multiple components, including CO2, CO, UHC, PM, SO2, and NOX. The SPV/WT/BES (Scenario 2) models exhibited zero emission values due to the utilization of 100% RES and the lack of DG. Further, the SPV/WT/grid system ranks to second in terms of emission production as there is no DG is used.
Table 9.
Analysis of emissions in kg/year for different system arrangements.
Incorporating the DG system into Scenario 1 results in a decrease in the renewable energy portion to 31.9%, accompanied by an increase in fuel consumption to 15,087 L per year, with a mean electrical efficiency of 27.1%. The SPV/DG/BES configuration emits approximately 39,492 kg of CO2 annually, representing the highest CO2 emissions among all configurations due to the substantial fuel consumption associated with Scenario 1. In Scenario 4 (WT/DG/BES), the DG system consumes 11,670 L of diesel per year, operating with a mean electrical efficiency of 26.2% and emitting 30,547 kg of CO2 annually compared to other system configurations. This setup operates for 4309 h per year. Integrating RESs with the grid network in Scenario 3 (SPV/WT/grid) reduces annual CO2 emissions by approximately 39.3% compared to Scenario 1 and by 21.6% compared to Scenario 4. Scenario 2, which relies entirely on 100% renewable resources, demonstrates superior environmental performance compared to other system configurations. However, certain system configurations do not excel in terms of technological and economic feasibility relative to others.
5.9. Economic Effects of Sensitivity Parameters
Sensitivity analysis makes it easier to predict how an optimal system will respond to numerous variables, including inflation rate, sun irradiation, speed of the wind, and the rate of discount. This study examines the implications of sensitivity parameters on the integrated energy system (SPV/WT/grid) for Taif City in Saudi Arabia.
Taif City experiences an average solar radiation of 5.89 kWh/m2/day and an average wind speed of 4.73 m/s. The data presented in Figure 13 are utilized for a sensitivity analysis, examining variations of ±0.5% across nine different values. The analysis indicates that with the given average wind speed and solar radiation, the TNPC is USD 95,197.23, and the LCOE is USD 0.0854 per kWh. As the average solar radiation increases from 2.5 kWh/m2/day to 6.5 kWh/m2/day, the TNPC decreases from USD 176,271.27 to USD 79,385.57. The LCOE also reduces from USD 0.2476 per kWh to USD 0.0425 per kWh. A similar trend is observed with wind speed. When analyzing the impact of wind speed, a clear correlation emerges between increasing wind speed and decreasing TNPC and LCOE. Specifically, as wind speed increases from 3.75 m/s to 7.75 m/s, the TNPC decreases from USD 104,385.57 to USD 67,262.37. Concurrently, the LCOE drops significantly from USD 0.21 per kWh to USD 0.0422 per kWh. These findings highlight the significant impact of wind speed and solar irradiation on the TNPC and LCOE calculations. Increased values of either parameter lead to a substantial reduction in both TNPC and LCOE, emphasizing the importance of optimizing these variables in renewable energy projects.
Figure 13.
Impact of change in (a) solar radiation and (b) wind speed on the TNPC and LCOE of SPV/WT/grid (optimal configuration).
In this proposed study, the discount rate and the inflation rate both are set at 10%. These rates serve as the baseline for a sensitivity analysis conducted with nine different rates, adjusted by ±1%. Figure 14 illustrates the impact of varying the discount rate from 6% to 14%. As the discount rate increases within this range, it decreases from USD 108,385.6 to USD 79,271.27. Conversely, the LCOE rises from USD 0.0451 per kWh to USD 0.1376 per kWh. Similarly, the study examines the effect of changing the inflation rate from 6% to 14% as shown in Figure 14. As the inflation rate increases within this range, the TNPC rises from USD 82,271.27 to USD 104,385.57, while the LCOE decreases from USD 0.1374 per kWh to USD 0.0425 per kWh. The analysis highlights that government subsidies for electricity producers have significantly reduced the LCOE, particularly as inflation rates have increased.
Figure 14.
Impact of change in (a) inflation rate and (b) discount rate on the TNPC and LCOE of SPV/WT/grid (optimal configuration).
This section investigates the impact of varying LPSP levels on the LCOE across different configurations of energy system components. At an LPSP index of zero, the SPV/WT/grid configuration optimized by PFO achieves an LCOE of 0.0854 USD/kWh. This demonstrates a significant reduction compared to the TNPC values obtained for SPV/DG/BES, SPV/WT/BES, and WT/DG/BES configurations, as depicted in Figure 15, with reductions of 84.6%, 91.2%, and 82.2%, respectively. Increasing the LPSP to 1% from 0% decreases the LCOE of the SPV/WT/grid combination to 0.076 USD/kWh. This underscores the notable decrease in LCOE values with higher LPSP levels. Specifically, as the LPSP escalates from 1% to 3% and from 3% to 5%, the optimal LCOE of the SPV/WT/grid configuration decreases by 2.22% and 1.12%, respectively. A similar trend is observed for the reduction in LCOE values as LPSP levels increase across other system configurations.
Figure 15.
Impact of varying percentages of LPSP on LCOE.
Similar to the preceding section, the effect of the LPSP variation on the LCOE and on the TNPC for the SPV/WT/grid system optimized using different optimization algorithms including PFO, MFO, FPA, SFSA and HOMER is investigated and plotted in Figure 16a–d. It can be observed from these figures that the tendencies of change in LCOE and TNPC are different and do not vary linearly with different levels of LPSP. However, the computational results indicate that an increase in LPSP values from zero to one percent results in a steady decrease in the LCOE and TNPC. The graph demonstrates that the optimized PFO approach consistently produces the lowest TNPC and LCOE across all LPSP values when compared to the MFO, FPA, SFSA and HOMER methods. Notably, at a 5% LPSP index, the PFO method achieves the lowest TNPC of USD 83765.71 and the lowest LCOE of 0.054 USD/kWh. The TNPC for the best PFO results ranges from USD 83765.71 to USD 95197.23, whereas LCOE varies between 0.054 USD/kWh and 0.083 USD/kWh, across the different LPSP levels. The findings also reveal that increasing the LPSP index percentage results in a reduction in both TNPC and LCOE for the optimal PFO outcomes as shown in Figure 16. Similar trends are observed for the other methods. Specifically, for the PFO system, the optimal LCOE decreases by 7.2%, 12.9%, and 19.4% as the LPSP increases from 0 to 1%, 1 to 2%, and 2 to 5%, respectively. Similarly, the optimal TNPC determined by PFO decreases by 6.1% as the LPSP index increases from 0 to 1%, whereas it decreases by 3.8%, and 3.2% as the LPSP index rises from 1 to 2%, and 2 to 5%, respectively.
Figure 16.
Impact of (a) LPSP = 0% (b) LPSP = 1% (c) LPSP = 2% (d) LPSP = 5% on system objectives.
5.10. Comparison with Previous Literature
The proposed integrated energy framework is specifically designed to meet the EV load requirements of Taif, Saudi Arabia. This framework focuses on optimizing both the energy cost and the total net present cost by utilizing the Pufferfish Optimization Algorithm, a method chosen for its efficiency in finding cost-effective solutions. The primary objective of the study is to deliver the lowest possible cost of electrification while also minimizing the environmental impact. This dual focus ensures that the solution is not only economically viable but also sustainable, addressing the growing need for environmentally friendly energy solutions. To ensure the validity and reliability of the study’s findings, the results are meticulously compared with those of previous studies documented in the literature. This comparison helps in benchmarking the proposed framework against existing solutions, highlighting its effectiveness and improvements. Table 10 provides a detailed comparative analysis, showcasing how the proposed framework stands in relation to similar studies in terms of cost efficiency and convergence behavior.
Table 10.
Results comparison with the existing literature.
6. Conclusions
As more EVs enter the worldwide transportation network, there is an increasing requirement for charging infrastructure for them. EV charging stations increase utility system demands, making grid-based charging more costly. Globally, the traditional electrical industry, which uses fossil fuels for generating, is the second largest contributor to carbon emissions after transportation. The present study examines the establishment of a grid-connected renewable energy system in the Taif region of Saudi Arabia to support the switch to electric transportation. The key results of this investigation can be stated as follows:
- (1)
- The presented study proposes grid-dependent EV charging stations supplied by SPV and WT to meet the electrical needs of the transportation fleet. This results in lower TNPC and LCOE, as well as an increase in the renewable portion.
- (2)
- The operational EV charging stations were implemented, focusing on a specific case study involving a daily load of 219.2 kWh. This load encompasses the charging requirements for 30–40 EVs, emphasizing charging during maximum solar and wind energy availability.
- (3)
- The study assesses four different arrangements of energy systems in the Taif region of Saudi Arabia. The SPV/WT/grid design, which includes SPV and WT connected with the grid, was identified as the most appropriate and optimum design among all of the hybrid configurations studied at the site.
- (4)
- The most efficient grid-dependent SPV, WT, based EV charging station in Taif generates energy at USD 0.0854 per kWh, with the lowest TNPC of USD 95,197.23 among all other arrangements.
- (5)
- The most reliable grid-dependent system in Taif City depends on SPV production for 51.3% of electricity production, 6.59% from the WT production system, and 42.1% acquired from the electrical grid to satisfy the needs of the load. The renewable component is an astounding 56%, providing significant assistance for the charging station’s energy consumption.
- (6)
- Sensitivity analysis is used to investigate the effect of changing different input variables on the TNPC and LCOE. The impact on variations in sun irradiation, wind speed, inflation rate, and discount rate are investigated as well using sensitivity analysis.
- (7)
- Policymakers, business stakeholders, and scholars can use the research’s practical applications to influence forthcoming choices and activities.
- (8)
- Policymakers may utilize the findings of the research to develop supporting policies and incentives for establishing grid-dependent charging designs in the EV industry.
Author Contributions
Conceptualization, M.B., P.N.B. and G.S.; Formal analysis, M.B., P.N.B. and G.S.; Funding acquisition, P.N.B. and G.S.; Investigation, M.B. and P.N.B.; Methodology, M.B., P.N.B. and G.S.; Project administration, P.N.B. and G.S.; Writing—original draft, M.B.; Writing—review & editing, P.N.B. and G.S. All authors have read and agreed to the published version of the manuscript.
Funding
This research received no external funding.
Data Availability Statement
The original contributions presented in the study are included in the article, further inquiries can be directed to the corresponding author.
Acknowledgments
The authors are grateful to the esteemed reviewers for their valuable insights that helped in raising the standard of the manuscript. The authors would also like to thank the University of Johannesburg for its support.
Conflicts of Interest
The authors declare that they have no conflicts of interest.
References
- Elshurafa, A.M.; Peerbocus, N. Electric vehicle deployment and carbon emissions in Saudi Arabia: A power system perspective. Electr. J. 2020, 33, 106774. [Google Scholar] [CrossRef]
- Xiao, X.; Chen, Z.-R.; Nie, P.-Y. Analysis of two subsidies for EVs: Based on an expanded theoretical discrete-choice model. Energy 2020, 208, 118375. [Google Scholar] [CrossRef]
- Nityanshi; Mathur, T.; Tikkiwal, V.A.; Nigam, K. Feasibility analysis of a solar-assisted electric vehicle charging station model considering differential pricing. Energy Storage 2021, 3, e237. [Google Scholar] [CrossRef]
- Seedahmed, M.M.A.; Ramli, M.A.M.; Bouchekara, H.R.E.H.; Shahriar, M.S.; Milyani, A.H.; Rawa, M. A techno-economic analysis of a hybrid energy system for the electrification of a remote cluster in western Saudi Arabia. Alexandria Eng. J. 2022, 61, 5183–5202. [Google Scholar] [CrossRef]
- US Energy Information Administration. EIA, Independent Statistics and Analysis. 2001. Available online: http://www.eia.gov (accessed on 5 January 2022).
- Rohani, A.; Mazlumi, K.; Kord, H. Modeling of a hybrid power system for economic analysis and environmental impact in HOMER. In Proceedings of the 2010 18th Iranian Conference on Electrical Engineering, Isfahan, Iran, 11–13 May 2010; pp. 819–823. [Google Scholar]
- Jiang, Z. Power management of hybrid photovoltaic—Fuel cell power systems. In Proceedings of the 2006 IEEE Power Engineering Society General Meeting, Montreal, QC, Canada, 18–22 June 2006; p. 6. [Google Scholar]
- Allhibi, H.; Chowdhury, H.; Zaid, M.; Loganathan, B.; Alam, F. Prospect of wind energy utilization in Saudi Arabia: A review. Energy Procedia 2019, 160, 746–751. [Google Scholar] [CrossRef]
- Ma, T.; Yang, H.; Lu, L. A feasibility study of a stand-alone hybrid solar–wind–battery system for a remote island. Appl. Energy 2014, 121, 149–158. [Google Scholar] [CrossRef]
- Restrepo, M.; Morris, J.; Kazerani, M.; Canizares, C.A. Modeling and Testing of a Bidirectional Smart Charger for Distribution System EV Integration. IEEE Trans. Smart Grid 2018, 9, 152–162. [Google Scholar] [CrossRef]
- Rehman, A.U.; Ali, M.; Iqbal, S.; Shafiq, A.; Ullah, N.; Otaibi, S. Al Artificial Intelligence-Based Control and Coordination of Multiple PV Inverters for Reactive Power/Voltage Control of Power Distribution Networks. Energies 2022, 15, 6297. [Google Scholar] [CrossRef]
- Malik, H.; Anees, T.; Faheem, M.; Chaudhry, M.U.; Ali, A.; Asghar, M.N. Blockchain and Internet of Things in smart cities and drug supply management: Open issues, opportunities, and future directions. Internet Things 2023, 23, 100860. [Google Scholar] [CrossRef]
- Yan, Q.; Zhang, B.; Kezunovic, M. Optimized Operational Cost Reduction for an EV Charging Station Integrated With Battery Energy Storage and PV Generation. IEEE Trans. Smart Grid 2019, 10, 2096–2106. [Google Scholar] [CrossRef]
- Tan, X.; Qu, G.; Sun, B.; Li, N.; Tsang, D.H.K. Optimal Scheduling of Battery Charging Station Serving Electric Vehicles Based on Battery Swapping. IEEE Trans. Smart Grid 2019, 10, 1372–1384. [Google Scholar] [CrossRef]
- Chen, Q.; Chen, L.; Sun, Q.; Wang, R.; Ma, D.; Qin, D. A smart charging algorithm-based fast charging station with energy storage system-free. CSEE J. Power Energy Syst. 2020, 7, 850–861. [Google Scholar] [CrossRef]
- He, C.; Zhu, J.; Li, S.; Chen, Z.; Wu, W. Sizing and Locating Planning of EV Centralized-Battery-Charging-Station Considering Battery Logistics System. IEEE Trans. Ind. Appl. 2022, 58, 5184–5197. [Google Scholar] [CrossRef]
- Alsabbagh, A.; Ma, C. Distributed Charging Management of Electric Vehicles Considering Different Customer Behaviors. IEEE Trans. Ind. Inform. 2020, 16, 5119–5127. [Google Scholar] [CrossRef]
- Faheem, M.; Kuusniemi, H.; Eltahawy, B.; Bhutta, M.S.; Raza, B. A lightweight smart contracts framework for blockchain-based secure communication in smart grid applications. IET Gener. Transm. Distrib. 2024, 18, 625–638. [Google Scholar] [CrossRef]
- Inala, K.P.; Sah, B.; Kumar, P.; Bose, S.K. Impact of V2G Communication on Grid Node Voltage at Charging Station in a Smart Grid Scenario. IEEE Syst. J. 2021, 15, 3749–3758. [Google Scholar] [CrossRef]
- Zhao, Z.; Lee, C.K.M. Dynamic Pricing for EV Charging Stations: A Deep Reinforcement Learning Approach. IEEE Trans. Transp. Electrif. 2022, 8, 2456–2468. [Google Scholar] [CrossRef]
- Huda, M.; Koji, T.; Aziz, M. Techno Economic Analysis of Vehicle to Grid (V2G) Integration as Distributed Energy Resources in Indonesia Power System. Energies 2020, 13, 1162. [Google Scholar] [CrossRef]
- Kamali, A.R.; Moorthy, V.P. Design of Solar and Battery Hybrid Electric Vehicle Charging Station. J. Trends Comput. Sci. Smart Technol. 2022, 4, 30–37. [Google Scholar] [CrossRef]
- Karmaker, A.K.; Ahmed, M.R.; Hossain, M.A.; Sikder, M.M. Feasibility assessment & design of hybrid renewable energy based electric vehicle charging station in Bangladesh. Sustain. Cities Soc. 2018, 39, 189–202. [Google Scholar] [CrossRef]
- Minh, P.V.; Le Quang, S.; Pham, M.-H. Technical Economic Analysis of Photovoltaic-Powered Electric Vehicle Charging Stations under Different Solar Irradiation Conditions in Vietnam. Sustainability 2021, 13, 3528. [Google Scholar] [CrossRef]
- Oladigbolu, J.O.; Mujeeb, A.; Imam, A.A.; Rushdi, A.M. Design, Technical and Economic Optimization of Renewable Energy-Based Electric Vehicle Charging Stations in Africa: The Case of Nigeria. Energies 2022, 16, 397. [Google Scholar] [CrossRef]
- Nishanthy, J.; Charles Raja, S.; Praveen, T.; Jeslin Drusila Nesamalar, J.; Venkatesh, P. Techno-economic analysis of a hybrid solar wind electric vehicle charging station in highway roads. Int. J. Energy Res. 2022, 46, 7883–7903. [Google Scholar] [CrossRef]
- Bilal, M.; Rizwan, M. Integration of electric vehicle charging stations and capacitors in distribution systems with vehicle-to-grid facility. Energy Sources Part A Recover. Util. Environ. Eff. 2021, 1–30. [Google Scholar] [CrossRef]
- Bilal, M.; Rizwan, M.; Alsaidan, I.; Almasoudi, F.M. AI-based Approach for Optimal Placement of EVCS and DG with Reliability Analysis. IEEE Access 2021, 9, 154204–154224. [Google Scholar] [CrossRef]
- Zafar, A.; Che, Y.; Faheem, M.; Abubakar, M.; Ali, S.; Bhutta, M.S. Machine learning autoencoder-based parameters prediction for solar power generation systems in smart grid. IET Smart Grid 2024, 7, 328–350. [Google Scholar] [CrossRef]
- Ahmad, F.; Ashraf, I.; Iqbal, A.; Marzband, M.; Khan, I. A novel AI approach for optimal deployment of EV fast charging station and reliability analysis with solar based DGs in distribution network. Energy Rep. 2022, 8, 11646–11660. [Google Scholar] [CrossRef]
- Bilal, M.; Ahmad, F.; Rizwan, M. Techno-economic assessment of grid and renewable powered electric vehicle charging stations in India using a modified metaheuristic technique. Energy Convers. Manag. 2023, 284, 116995. [Google Scholar] [CrossRef]
- Khan, F.A.; Mekhilef, S.; Ramachandaramurthy, V.K.; Ab Aziz, N.F.; Pal, N.; Yaseen, A.; Yadav, A.; Asim, M.; Alshammari, O. Design and development of grid independent integrated energy system for electric vehicle charging stations at different locations in Malaysia. Energy 2024, 302, 131686. [Google Scholar] [CrossRef]
- Khan, F.A.; Pal, N.; Saeed, S.H.; Yadav, A. Techno-economic and feasibility assessment of standalone solar Photovoltaic/Wind hybrid energy system for various storage techniques and different rural locations in India. Energy Convers. Manag. 2022, 270, 116217. [Google Scholar] [CrossRef]
- Hassan, R.; Das, B.K.; Hasan, M. Integrated off-grid hybrid renewable energy system optimization based on economic, environmental, and social indicators for sustainable development. Energy 2022, 250, 123823. [Google Scholar] [CrossRef]
- Ekren, O.; Hakan Canbaz, C.; Güvel, Ç.B. Sizing of a solar-wind hybrid electric vehicle charging station by using HOMER software. J. Clean. Prod. 2021, 279, 123615. [Google Scholar] [CrossRef]
- Ghosh, N.; Mothilal Bhagavathy, S.; Thakur, J. Accelerating electric vehicle adoption: Techno-economic assessment to modify existing fuel stations with fast charging infrastructure. Clean Technol. Environ. Policy 2022, 24, 3033–3046. [Google Scholar] [CrossRef]
- Danial, M.; Azis, F.A.; Abas, P.E. Techno-Economic Analysis and Feasibility Studies of Electric Vehicle Charging Station. World Electr. Veh. J. 2021, 12, 264. [Google Scholar] [CrossRef]
- AlHammadi, A.; Al-Saif, N.; Al-Sumaiti, A.S.; Marzband, M.; Alsumaiti, T.; Heydarian-Forushani, E. Techno-Economic Analysis of Hybrid Renewable Energy Systems Designed for Electric Vehicle Charging: A Case Study from the United Arab Emirates. Energies 2022, 15, 6621. [Google Scholar] [CrossRef]
- Schetinger, A.M.; Dias, D.H.N.; Borba, B.S.M.C.; Pimentel da Silva, G.D. Techno-economic feasibility study on electric vehicle and renewable energy integration: A case study. Energy Storage 2020, 2, e197. [Google Scholar] [CrossRef]
- Al Wahedi, A.; Bicer, Y. Techno-economic optimization of novel stand-alone renewables-based electric vehicle charging stations in Qatar. Energy 2022, 243, 123008. [Google Scholar] [CrossRef]
- Syed Mohammed, A.; Anuj; Lodhi, A.S.; Murtaza, Q. Techno-economic feasibility of hydrogen based electric vehicle charging station: A case study. Int. J. Energy Res. 2022, 46, 14145–14160. [Google Scholar] [CrossRef]
- Eid, A.; Mohammed, O.; El-Kishky, H. Efficient operation of battery energy storage systems, electric-vehicle charging stations and renewable energy sources linked to distribution systems. J. Energy Storage 2022, 55, 105644. [Google Scholar] [CrossRef]
- Krishnamurthy, N.K.; Sabhahit, J.N.; Jadoun, V.K.; Gaonkar, D.N.; Shrivastava, A.; Rao, V.S.; Kudva, G. Optimal Placement and Sizing of Electric Vehicle Charging Infrastructure in a Grid-Tied DC Microgrid Using Modified TLBO Method. Energies 2023, 16, 1781. [Google Scholar] [CrossRef]
- Qureshi, K.N.; Alhudhaif, A.; Jeon, G. Electric-vehicle energy management and charging scheduling system in sustainable cities and society. Sustain. Cities Soc. 2021, 71, 102990. [Google Scholar] [CrossRef]
- Ahmad, F.; Iqbal, A.; Asharf, I.; Marzband, M.; Khan, I. Placement and Capacity of EV Charging Stations by Considering Uncertainties with Energy Management Strategies. IEEE Trans. Ind. Appl. 2023, 59, 3865–3874. [Google Scholar] [CrossRef]
- Saldanha, J.J.A.; Nied, A.; Trentini, R.; Kutzner, R. AI-based optimal allocation of BESS, EV charging station and DG in distribution network for losses reduction and peak load shaving. Electr. Power Syst. Res. 2024, 234, 110554. [Google Scholar] [CrossRef]
- Raza, A.; Jingzhao, L.; Ghadi, Y.; Adnan, M.; Ali, M. Smart home energy management systems: Research challenges and survey. Alex. Eng. J. 2024, 92, 117–170. [Google Scholar] [CrossRef]
- Peterson, P. Among the Clouds in Taif: City of Roses. Available online: https://ncusar.org/blog/2023/07/among-the-clouds-taif/ (accessed on 5 January 2022).
- Duffie, J.A.; Beckman, W.A.; McGowan, J. Solar Engineering of Thermal Processes. Am. J. Phys. 1985, 53, 382. [Google Scholar] [CrossRef]
- Salameh, T.; Ghenai, C.; Merabet, A.; Alkasrawi, M. Techno-economical optimization of an integrated stand-alone hybrid solar PV tracking and diesel generator power system in Khorfakkan, United Arab Emirates. Energy 2020, 190, 116475. [Google Scholar] [CrossRef]
- Bilal, M.; Alsaidan, I.; Alaraj, M.; Almasoudi, F.M.; Rizwan, M. Techno-Economic and Environmental Analysis of Grid-Connected Electric Vehicle Charging Station Using AI-Based Algorithm. Mathematics 2022, 10, 924. [Google Scholar] [CrossRef]
- Alsaidan, I.; Bilal, M.; Alaraj, M.; Rizwan, M.; Almasoudi, F.M. A Novel EA-Based Techno–Economic Analysis of Charging System for Electric Vehicles: A Case Study of Qassim Region, Saudi Arabia. Mathematics 2023, 11, 2052. [Google Scholar] [CrossRef]
- Alanazi, F.; Bilal, M.; Armghan, A.; Hussan, M.R. A Metaheuristic Approach based Feasibility Assessment & Design of Solar, Wind and Grid Powered Charging of Electric Vehicles. IEEE Access 2024, 12, 82599–82621. [Google Scholar] [CrossRef]
- Kamal, M.M.; Ashraf, I.; Fernandez, E. Planning and optimization of microgrid for rural electrification with integration of renewable energy resources. J. Energy Storage 2022, 52, 104782. [Google Scholar] [CrossRef]
- Brady, J.; O’Mahony, M. Modelling charging profiles of electric vehicles based on real-world electric vehicle charging data. Sustain. Cities Soc. 2016, 26, 203–216. [Google Scholar] [CrossRef]
- Al-Buraiki, A.S.; Al-Sharafi, A. Technoeconomic analysis and optimization of hybrid solar/wind/battery systems for a standalone house integrated with electric vehicle in Saudi Arabia. Energy Convers. Manag. 2021, 250, 114899. [Google Scholar] [CrossRef]
- Al-Baik, O.; Alomari, S.; Alssayed, O.; Gochhait, S.; Leonova, I.; Dutta, U.; Malik, O.P.; Montazeri, Z.; Dehghani, M. Pufferfish Optimization Algorithm: A New Bio-Inspired Metaheuristic Algorithm for Solving Optimization Problems. Biomimetics 2024, 9, 65. [Google Scholar] [CrossRef]
- Akinyele, D. Techno-economic design and performance analysis of nanogrid systems for households in energy-poor villages. Sustain. Cities Soc. 2017, 34, 335–357. [Google Scholar] [CrossRef]
- Ul Hassan, S.; Yousif, M.; Nawaz Khan, S.; Ali Abbas Kazmi, S.; Imran, K. A decision-centric approach for techno-economic optimization and environmental assessment of standalone and grid-integrated renewable-powered electric vehicle charging stations under multiple planning horizons. Energy Convers. Manag. 2023, 294, 117571. [Google Scholar] [CrossRef]
- Oladigbolu, J.O.; Mujeeb, A.; Al-Turki, Y.A.; Rushdi, A.M. A Novel Doubly-Green Stand-Alone Electric Vehicle Charging Station in Saudi Arabia: An Overview and a Comprehensive Feasibility Study. IEEE Access 2023, 11, 37283–37312. [Google Scholar] [CrossRef]
- kamal, M.M.; Ashraf, I.; Fernandez, E. Sustainable electrification planning of rural microgrid using renewable resources and its environmental impact assessment. Environ. Sci. Pollut. Res. 2022, 59, 86376–86399. [Google Scholar] [CrossRef]
- Singh, S.; Chauhan, P.; Jap Singh, N. Feasibility of Grid-connected Solar-wind Hybrid System with Electric Vehicle Charging Station. J. Mod. Power Syst. Clean Energy 2021, 9, 295–306. [Google Scholar] [CrossRef]
- Koholé, Y.W.; Wankouo Ngouleu, C.A.; Fohagui, F.C.V.; Tchuen, G. Optimization of an off-grid hybrid photovoltaic/wind/diesel/fuel cell system for residential applications power generation employing evolutionary algorithms. Renew. Energy 2024, 224, 120131. [Google Scholar] [CrossRef]
Disclaimer/Publisher’s Note: The statements, opinions and data contained in all publications are solely those of the individual author(s) and contributor(s) and not of MDPI and/or the editor(s). MDPI and/or the editor(s) disclaim responsibility for any injury to people or property resulting from any ideas, methods, instructions or products referred to in the content. |
© 2024 by the authors. Licensee MDPI, Basel, Switzerland. This article is an open access article distributed under the terms and conditions of the Creative Commons Attribution (CC BY) license (https://creativecommons.org/licenses/by/4.0/).















