Open-Source Internet of Things-Based Supervisory Control and Data Acquisition System for Photovoltaic Monitoring and Control Using HTTP and TCP/IP Protocols
Abstract
1. Introduction
2. Literature Review and Proposed System Comparison
- System Architecture: The proposed SCADA system employs an Arduino Nano as the RTU, utilizing voltage and current sensors as Field Instruments (FIDs), and GSM SIM800L and ESP-32 work to extend RTU communication.
- Utilization of Open Source Platforms: The system offers thorough monitoring of essential photovoltaic (PV) parameters and enables the remote control of electrical loads to optimize energy usage. Open-source SCADA platforms, such as the Blynk app and console, exemplify this capability. Through remote access via smartphone applications or web interfaces, users can achieve real-time data access and system management, thereby enhancing user engagement and operational efficiency.
- Data Transfer Mechanism: Data transfer in the SCADA system uses an Arduino Nano communicating with GSM SIM800L and ESP-32 via UART. TCP/IP and HTTP protocols ensure secure, reliable, and encrypted data transfer from the RTU to the MTU (Blynk), guaranteeing robust and seamless integration with the web infrastructure.
- Low Cost and Low Power: The developed SCADA system is designed to be low-cost, with a total expense of CAD 35.52, and have low power consumption of 3.462 W. This makes it an affordable solution for rural communities, promoting wider adoption and accessibility. The use of open-source platforms like Arduino IDE further enhances its accessibility and encourages community-driven innovation.
- Dual-Mode Communication: Traditional SCADA systems often rely on single-mode communication and proprietary components, resulting in higher costs and lower flexibility. The system supports both GSM and Wi-Fi communication, ensuring reliable data transfer under various network conditions. This dual-mode capability enhances the flexibility and robustness of the system, making it suitable for diverse environments.
3. Site and System Description
3.1. Site Description
3.2. PV System Description
3.3. System Description
4. Components Used in the Proposed SCADA System
4.1. Arduino Nano
4.2. Voltage Sensor ZMPT101B
4.3. Current Sensor ACS712
4.4. Buck Converter LM2596
4.5. Inverter (DC to AC)
4.6. Liquid Crystal Display
4.7. Five-Volt Single-Channel Relay
4.8. GSM Module SIM800L
4.9. ESP-32 System-on-Chip (SOC) Microcontroller
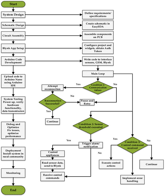
5. Implementation Approach
- The IoT system was developed using an Arduino with a GSM SIM800L module interfaced with the Blynk app.
- The IoT system was developed using an Arduino serially interfaced with an ESP-32, utilizing the Blynk console.
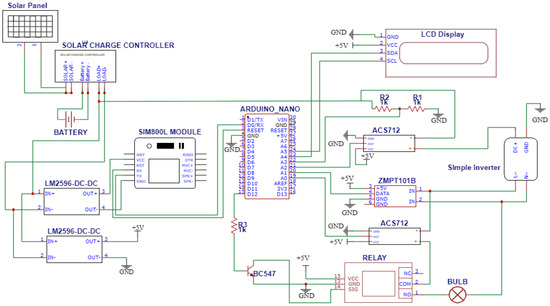
5.1. SCADA-Based PV System Design Using Arduino Nano and GSM SIM800L
5.1.1. Schematic Design
5.1.2. Blynk App Setup
5.1.3. Arduino Code Development
| Algorithm 1: GSM, Voltage, and Current Sensor Data Reading Algorithm |
![]() |
5.1.4. Hardware Setup and Commissioning with Blynk App
- Receiving Input from Blynk App: The BLYNK_WRITE(V4) function is activated when a widget linked to virtual pin V4 in the Blynk app is interacted with, such as a button press. The state of this widget (usually 0 or 1) is then passed as a parameter to the function.
- Load Control on Receiving Device: The Arduino code controls a relay by sending a digital signal at a specific voltage level. In the setup() function, the relay pin is configured as an output and initially set to LOW, ensuring the relay is off. In the main loop(), the code continuously checks for incoming data via the SoftwareSerial connection. When a command is received, it reads the value; if the value is 0, it sets the relay pin to LOW (0 V), turning the relay off, and if the value is 1, it sets the relay pin to HIGH (5 V), turning the relay on. This means the Arduino operates the relay using a digital signal of either 0 V (to turn it off) or 5 V (to turn it on). This control logic allows the Arduino to dynamically manage the relay’s state based on the external input.
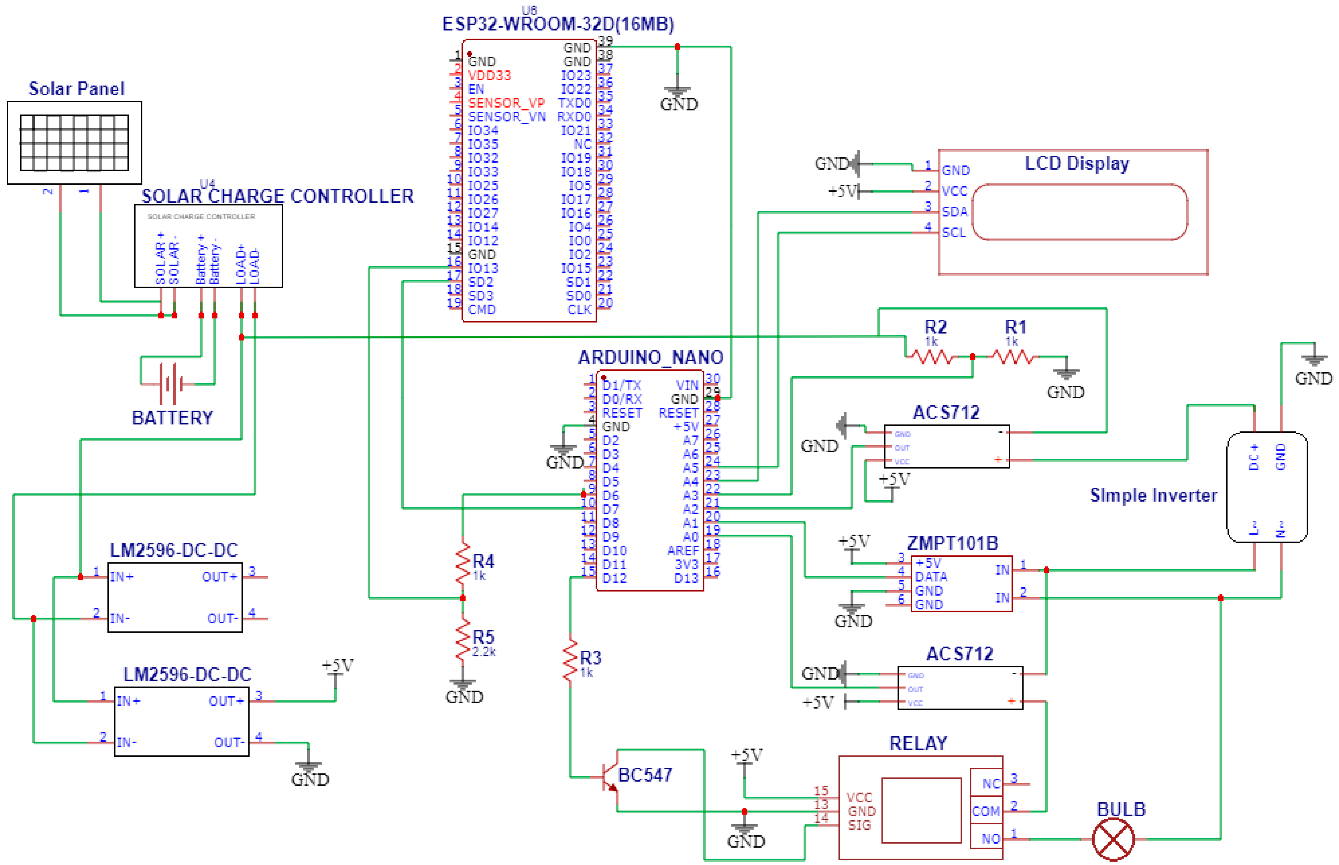
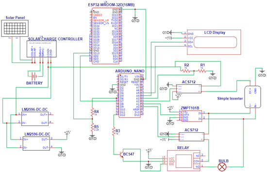
5.2. SCADA-Based PV System Design Using Arduino Nano and ESP-32
5.2.1. Schematic Design
5.2.2. Arduino IDE Code Development for ESP-32
5.2.3. Hardware Setup
5.2.4. Notification of PV System Parameters
6. Discussion
- Framework: The proposed SCADA system represents the latest IoT-based framework, incorporating essential components for a SCADA system. It consists of FIDs (ZMPT101B, ACS712, relay) and an RTU built on an Arduino Nano, a GSM SIM800L, and an ESP-32, all serially interfaced (UART) with the RTU for communication over GSM and Wi-Fi. Additionally, it features an MTU configured via the Blynk and the TCP/IP for GSM and HTTP protocols over a local network.
- Graphical User Interface (GUI): The Blynk platform is utilized in developing the SCADA framework, simplifying the intricate process of data communication via HTTP and the HMI design, thereby enabling straightforward implementation of the proposed SCADA system.
- Remote Supervision and Monitoring: The proposed IoT-driven SCADA system incorporates remote monitoring and control features. Users can access the SCADA system through the Blynk app and console HMIs via the local network and mobile application.
- Reliability of the System: The sensors and relays (FIDs) are interfaced with the Arduino Nano (RTU), ensuring that the Blynk app (MTU) remains isolated from the PV system. This setup prevents potential damage to the RTU during extreme conditions.
- Data Retention: The proposed SCADA system integrates local storage via the Blynk app, enabling the visualization of historical data through its graphical user interface (GUI). This feature facilitates the analysis of essential data trends to support informed decision-making.
- Enhanced Remote Monitoring and Notification System: The system successfully integrates a function to send real-time SMS alerts containing critical electrical measurements, such as AC and DC voltage and AC and DC, directly to the user. This capability enhances remote monitoring and ensures the immediate notification of system parameters, significantly improving the responsiveness and overall reliability of the PV system.
- Cost-Effective and Open-Source: By integrating the Blynk platform with the Arduino IDE, our SCADA system optimizes cost-effectiveness through freely available open-source software. This strategy eliminates the burden of costly proprietary licenses while providing a flexible framework for development and maintenance. Hardware components such as FIDs and the RTU are readily accessible in local markets, streamlining deployment and enhancing economic viability. The detailed cost breakdown in Table 6 reveals a total system cost of CAD 35.52, coupled with a low average power consumption of 3.39 watts, ensuring efficient, sustainable operation 24/7.
7. Conclusions
Author Contributions
Funding
Data Availability Statement
Conflicts of Interest
Abbreviations
| SCADA | Supervisory Control and Data Acquisition |
| RTU | Remote Terminal Unit |
| MTU | Master Terminal Unit |
| HTTP | Hypertext transfer protocol |
| FIDs | Field Instrument Devices |
| UART | Universal asynchronous receiver–transmitter |
| IoT | Internet of Things |
| GSM | Global System for Mobile Communications |
| HPS | Hybrid Power System |
| IDE | Integrated Development Environment |
Appendix A
- #define BLYNK_PRINT Serial; #include <WiFi.h>; #include <BlynkSimpleEsp32.h>
- #include <ArduinoJson.h>; #define BLYNK_TEMPLATE_ID “TMPL2th_r2ugs”
- #define BLYNK_TEMPLATE_NAME “Load Monitoring System”; #define BLYNK_AUTH_TOKEN “6EF9dE0xZalWaVG-AtZ-q9ZHGcGtuvUa”; char auth [] = “6EF9dE0xZalWaVG-AtZ-q9ZHGcGtuvUa”; char ssid [] = “xxxxxx”; char pass[] = “xxxxxx”; float DCvol,DCcur,ACvol,ACcur; void setup () {Serial. Begin(9600); Serial2.begin(9600); Blynk.begin(auth, ssid, pass,”blynk.cloud”,80); void loop() {Blynk.run(); if (Serial2.available() > 0); // Read the data from Arduino String jsonString = Serial2.readStringUntil(‘\n’); // Parse JSON; DynamicJsonDocument doc(200); deserializeJson(doc, jsonString); DCvol = doc[“DCvol”]; DCcur = doc[“DCcur”]; ACvol = doc[“ACvol”]; ACcur = doc[“ACcur”]; // Extract values Serial.print(“DCvol = ”); Serial.println(DCvol,1); Serial.print(“DCcur = ”); Serial.println(DCcur,1); Serial.print(“ACvol = ”); Serial.println(ACvol,1); Serial.print(“ACcur = ”); Serial.println(ACcur,1); blynkupdate(); delay(1000); // Adjust delay as needed void blynkupdate(); Blynk.virtualWrite(0, DCvol); Blynk.virtualWrite(1, DCcur); Blynk.virtualWrite(2, ACvol); Blynk.virtualWrite(3, ACcur); BLYNK_WRITE(V4) {
- int val = param. asInt(); Serial.print(“Recieved “); Serial.println(val); Serial2.write(val);
References
- Ahmed, M.M.; Qays, M.O.; Abu-Siada, A.; Muyeen, S.M.; Hossain, M.L. Cost-Effective Design of IoT-Based Smart Household Distribution System. Designs 2021, 5, 55. [Google Scholar] [CrossRef]
- Abouobaida, H.; De Oliveira-Assis, L.; Soares-Ramos, E.P.P.; Mahmoudi, H.; Guerrero, J.M.; Jamil, M. Energy management and control strategy of DC microgrid based hybrid storage system. Simul. Model. Pract. Theory 2023, 124, 102726. [Google Scholar] [CrossRef]
- He, W.; Iqbal, M.T. A Novel Design of a Low-Cost SCADA System for Monitoring Standalone Photovoltaic Systems. J. Electron. Electr. Eng. 2024. [Google Scholar] [CrossRef]
- Stökler, S.; Schillings, C.; Kraas, B. Solar Resource Assessment Study for Pakistan. Renew. Sustain. Energy Rev. 2016, 58, 1184–1188. [Google Scholar] [CrossRef]
- Grainger, C.A.; Zhang, F. Electricity Shortages and Manufacturing Productivity in Pakistan. Energy Policy 2019, 132, 1000–1008. [Google Scholar] [CrossRef]
- Asian Development Bank. Energy Crisis in Pakistan: Implications for Economic Growth. In Asian Development Outlook April 2023; Asian Development Bank: Mandaluyong, Philippines, 2023; Available online: https://www.adb.org/sites/default/files/publication/863591/pak-ado-april-2023.pdf (accessed on 31 July 2024).
- International Energy Agency (IEA). Energy Policies beyond IEA Countries: Pakistan 2022; IEA: Paris, France, 2023; Available online: https://www.iea.org/countries/pakistan (accessed on 31 July 2024).
- Khan, H.A.; Ahmad, H.F.; Nasir, M.; Nadeem, M.F.; Zaffar, N.A. Decentralized Electric Power Delivery for Rural Electrification in Pakistan. Energy Policy 2018, 120, 312–323. [Google Scholar] [CrossRef]
- Nasir, M.; Anees, M.; Khan, H.A.; Khan, I.; Xu, Y.; Guerrero, J.M. Integration and Decentralized Control of Standalone Solar Home Systems for Off-Grid Community Applications. IEEE Trans. Ind. Appl. 2019, 55, 7240–7250. [Google Scholar] [CrossRef]
- Akhtar, T.; Rehman, A.U.; Jamil, M.; Gilani, S.O. Impact of an Energy Monitoring System on the Energy Efficiency of an Automobile Factory: A Case Study. Energies 2020, 13, 2577. [Google Scholar] [CrossRef]
- Aghenta, L.O.; Iqbal, M.T. Development of an IoT-Based Open-Source SCADA System for PV System Monitoring. In Proceedings of the 2019 IEEE Canadian Conference of Electrical and Computer Engineering (CCECE), Edmonton, AB, Canada, 5–8 May 2019; pp. 1–4. [Google Scholar] [CrossRef]
- Oton, C.N.; Iqbal, M.T. Low-Cost Open Source IoT-Based SCADA System for a BTS Site Using ESP32 and Arduino IoT Cloud. In Proceedings of the 2021 IEEE 12th Annual Ubiquitous Computing, Electronics & Mobile Communication Conference (UEMCON), New York, NY, USA, 1–4 December 2021; pp. 0681–0685. [Google Scholar] [CrossRef]
- Kao, K.-C.; Chieng, W.-H.; Jeng, S.-L. Design and development of an IoT-based web application for an intelligent remote SCADA system. IOP Conf. Ser. Mater. Sci. Eng. 2018, 323, 012025. [Google Scholar] [CrossRef]
- Pramudhita, A.N.; Asmara, R.A.; Sirajuddin, I.; Rohadi, E. Internet of Things Integration in Smart Grid. In Proceedings of the 2018 International Conference on Applied Science and Technology (iCAST), Manado, Indonesia, 26–27 October 2018; pp. 718–722. [Google Scholar] [CrossRef]
- Wang, Q.; Zhu, X.; Ni, Y.; Gu, L.; Zhu, H. Blockchain for the IoT and industrial IoT: A review. Internet Things 2020, 10, 100081. [Google Scholar] [CrossRef]
- Huda, S.; Yearwood, J.; Hassan, M.M.; Almogren, A. Securing the operations in SCADA-IoT platform based industrial control system using an ensemble of deep belief networks. Appl. Soft Comput. 2018, 71, 66–77. [Google Scholar] [CrossRef]
- Al-Ali, A.R.; Zualkernan, I.A.; Rashid, M.; Gupta, R.; Alikarar, M. A smart home energy management system using IoT and big data analytics approach. IEEE Trans. Consum. Electron. 2017, 63, 426–434. [Google Scholar] [CrossRef]
- Devi, M.; Muralidharan, S.; Elakiya, R.; Monica, M. Design and Implementation of a Smart Home Energy Management System Using IoT and Machine Learning. E3S Web Conf. 2023, 387, 04005. [Google Scholar] [CrossRef]
- Moraes, T.; Nogueira, B.; Lira, V.; Tavares, E. Performance Comparison of IoT Communication Protocols. In Proceedings of the 2019 IEEE International Conference on Systems, Man and Cybernetics (SMC), Bari, Italy, 6–9 October 2019; pp. 3249–3254. [Google Scholar] [CrossRef]
- Jaloudi, S. Open-source software of smart city protocols status and challenges. In Proceedings of the 2015 International Conference on Open-Source Software Computing (OSSCOM), Amman, Jordan, 10–13 September 2015; pp. 1–6. [Google Scholar] [CrossRef]
- Ahsan, L.; Baig, M.J.A.; Iqbal, M.T. Low-Cost, Open-Source, Emoncms-Based SCADA System for a Large Grid-Connected PV System. Sensors 2022, 22, 6733. [Google Scholar] [CrossRef]
- Duair, J.J.; Majeed, A.I.; Ali, G.M. Design and Implementation of IoT-Based SCADA for a Multi Microgrid System. ECS Trans. 2022, 107, 17345–17359. [Google Scholar] [CrossRef]
- Uddin, S.U.; Baig, M.J.A.; Iqbal, M.T. Design and Implementation of an Open-Source SCADA System for a Community Solar-Powered Reverse Osmosis System. Sensors 2022, 22, 9631. [Google Scholar] [CrossRef] [PubMed]
- Asgher, M.N.; Iqbal, M.T. Development of a Low-Cost, Open-Source LoRA-based SCADA System for Remote Monitoring of a Hybrid Power System for an Offshore Aquaculture Site in Newfoundland. Eur. J. Electr. Eng. Comput. Sci. 2023, 7, 65–73. [Google Scholar] [CrossRef]
- Hamied, A.; Mellit, A.; Benghanem, M.; Boubaker, S. IoT-Based Low-Cost Photovoltaic Monitoring for a Greenhouse Farm in an Arid Region. Energies 2023, 16, 3860. [Google Scholar] [CrossRef]
- He, W.; Baig, M.J.A.; Iqbal, M.T. An Open-Source Supervisory Control and Data Acquisition Architecture for Photovoltaic System Monitoring Using ESP32, Banana Pi M4, and Node-RED. Energies 2024, 17, 2295. [Google Scholar] [CrossRef]
- Khalid, W.; Awais, Q.; Jamil, M.; Khan, A.A. Dynamic Simulation and Optimization of Off-Grid Hybrid Power Systems for Sustainable Rural Development. Electronics 2024, 13, 2487. [Google Scholar] [CrossRef]
- Santosa, E.S.B.; Waluyanti, S. Teaching Microcontrollers using Arduino Nano Based Quadcopter. J. Phys. Conf. Ser. 2019, 1413, 012003. [Google Scholar] [CrossRef]
- Arduino Nano Pinout. Available online: https://www.electronicshub.org/arduino-nano-pinout/ (accessed on 2 June 2024).
- El Hammoumi, A.; Motahhir, S.; Chalh, A.; El Ghzizal, A.; Derouich, A. Low-Cost Virtual Instrumentation of PV Panel Characteristics Using Excel and Arduino in Comparison with Traditional Instrumentation. Renew. Sustain. Energy Rev. 2018, 5, 3. [Google Scholar] [CrossRef]
- Omidi, S.A.; Baig, M.J.A.; Iqbal, M.T. Design and Implementation of Node-Red Based Open-Source SCADA Architecture for a Hybrid Power System. Energies 2023, 16, 2092. [Google Scholar] [CrossRef]
- Alsumady, M.O.; Alturk, Y.K.; Dagamseh, A.; Tantawi, M. Controlling of DC-DC Buck Converters Using Microcontrollers. Int. J. Circuits Syst. Signal Process. 2021, 15, 197–202. [Google Scholar] [CrossRef]
- Abidin, Z.; Muttaqin, A.; Maulana, E.; Ramadhan, M.G. Buck Converter Optimization Using P&O Algorithm for PV System Based Battery Charger. Int. J. Power Electron. Drive Syst. IJPEDS 2020, 11, 844. [Google Scholar] [CrossRef]
- Zaveri, K.A.; Amin, M.H.; Amin, M.S.; Patel, M.R. IoT Based Real Time Low Cost Home Quarantine Patient Aid System Using Blynk App. J. Phys. Conf. Ser. 2021, 2007, 012014. [Google Scholar] [CrossRef]
- Jamlos, M.A.; Moorali, J.; Mustafa, W.A.W.; Idrus, S.Z.S. Automotive Collision Avoidance System (ACAS) Application. J. Phys. Conf. Ser. 2021, 1874, 012037. [Google Scholar] [CrossRef]
- Budijono, S. Margaretta Smart Warning System Using SIM800L and ESP32. IOP Conf. Ser. Earth Environ. Sci. 2021, 794, 012132. [Google Scholar] [CrossRef]
- Sugiyanti, I. Design of ATM Crime Monitoring System Based on MQTT Protocol Using SIM800L and Arduino Mega 2560. INA-Rxiv Pap. 2019. [Google Scholar] [CrossRef]
- Espressif. ESP-IDF Programming Guide: Get Started with ESP32 DevKitC. Available online: https://docs.espressif.com/projects/esp-idf/en/stable/esp32/hw-reference/esp32/get-started-devkitc.html (accessed on 8 June 2024).
- Hercog, D.; Lerher, T.; Truntič, M.; Težak, O. Design and Implementation of ESP32-Based IoT Devices. Sensors 2023, 23, 6739. [Google Scholar] [CrossRef]
- Hossain, J.; Algeelani, N.A.; Al-Masoodi, A.H.H.; Kadir, A.F.A. Solar-Wind Power Generation System for Street Lighting Using Internet of Things. Indonesia. J. Electr. Eng. Comput. Sci. 2022, 26, 639. [Google Scholar] [CrossRef]
- Vidhya, R.G.; Rani, B.K.; Singh, K.; Kalpanadevi, D.; Patra, J.P.; Srinivas, T.A.S. An Effective Evaluation of SONARS Using Arduino and Display on Processing IDE. In Proceedings of the 2022 International Conference on Computer, Power and Communications (ICCPC), Chennai, India, 14–16 December 2022; IEEE: New York, NY, USA, 2022; pp. 500–505. [Google Scholar] [CrossRef]
- Divya, P.; Bhavana, N.; George, M. Arduino Based Obstacle Detecting System. SSRN Electron. J. 2020. [Google Scholar] [CrossRef]























| Ref./Year | Methodology |
|---|---|
| [21] 2021 | A grid-independent IoT SCADA system at a BTS site uses ESP32 and the Arduino IoT Cloud for monitoring current, voltage, temperature, and humidity data over Wi-Fi. |
| [21] 2022 | An economical SCADA system for a PV plant using Arduino, Raspberry Pi, sensors, serial cables, and an open-source web interface on a Debian OS via Emoncms, processing and displaying data. |
| [22] 2022 | An ESP32 microcontroller as the RTU and the Cayenne IoT platform with an MQTT protocol enable efficient wireless data transfer, power allocation, and detailed performance insights. |
| [23] 2022 | An open-source SCADA system for solar-powered reverse osmosis uses FIDs, RTU, and MTU with Node-RED on Grafana. |
| [24] 2023 | An affordable IoT-based SCADA system monitors offshore aquaculture HPS using sensors, an Arduino Leonardo RTU, and a LoRa gateway. |
| [25] 2023 | A cost-effective IoT monitoring system was developed for an off-grid PV system in Algeria’s Sahara region, supporting a small greenhouse farm. |
| [26] 2024 | With three voltage and three current sensors, the system uses an ESP32-E to transmit data to a Banana Pi M4 via MQTT with Node-RED on the BPI-M4. |
| Proposed SCADA System | [12] | [21] | [22] | [23] | [24] | [25] | [26] | |
|---|---|---|---|---|---|---|---|---|
| SCADA platform | Blynk | Things Speak | Emoncms | Grafana, Node-RED | Cayenne Server | Grafana, AWS | Locally Developed | Node-RED |
| Open source | ✓ | ✓ | ✓ | ✓ | ✓ | ✓ | ✓ | ✓ |
| Power consumption (W) | 3.462 | Not mentioned | 32.31 | Not mentioned | Not mentioned | Not mentioned | 13.5 | 3.19 |
| Cost (USD) | 35.52 | 88.34 | 761.72 | N.A | N.A | N.A | 107.77 | 94.5 |
| Comm. protocol | HTTP, TCP/IP | MQTT | MQTT, HP | MQTT | MQTT | LORA, QTT | MQTT | MQTT |
| Control | ✓ | X | X | ✓ | X | X | ✓ | ✓ |
| Delay (ms) | 50~300 | 50~300 | 50~500 | 50~500 | 50~500 | 50~100 | 160~180 | 50~500 |
| GSM | ✓ | X | X | X | X | X | X | X |
| Wi-Fi | ✓ | ✓ | ✓ | ✓ | ✓ | ✓ | ✓ | ✓ |
| Microcontroller | Arduino Nano, ESP-32, GSM SIM800L | ESP-32 | Arduino Mega 2586 | Arduino Mega 2560 | ESP-32 | Arduino Leonardo | ESP-8266 | ESP-32 |
| Specifications | Details |
|---|---|
| Microcontroller | ATmega328P |
| Operating Voltage and clock speed | 5 V and 16 MHz |
| Input voltage | 7–12 V |
| Digital I/O pins | 14 (of which 6 provided PWM) |
| PWM digital I/O pins | 6 (D3, D5, D6, D9, D10, D11) |
| Analog input pins | 8 (A0 to A7) |
| Flash memory | 32 KB of which 2 KB was used by the bootloader |
| EPROM | 1 KB (ATmega328P) |
| Communication | UART, 12C, SPI, Mini-USB |
| Specifications | Details |
|---|---|
| Processor | Xtensa dual-core 32-bit LX6, up to 240 MHz |
| WiFi | IEEE 802.11 b/g/n, 2.4 GHz |
| Supply voltage | 3.3 V |
| GPIO pins | 34 GPIO pins |
| Analog channels | 18 channels (12-bit SAR ADCs) |
| Digital to analog | 2 channels (8-bit DACs) |
| Communication interfaces | SPI, I2C, I2S, UART, CAN, PWM, ADC, DAC |
| Component # | Description | Analog/Digital | Arduino Nano Pin # |
|---|---|---|---|
| 1 | GSM SIM800L | Digital | 2.3 |
| 2 | PV Voltage | Analog | 22 |
| 3 | LCD Display | Analog | 23.24 |
| 4 | ACS 712 current sensors | Analog | 21.19 |
| 5 | ZMPT101B | Analog | 20 |
| 6 | 5 V Relay | Digital | 15 |
| Quantity (No.) | Elements | Price (CAD) | Power Consumption (W) |
|---|---|---|---|
| 1 | Arduino Nano | 4.91 | 0.2 |
| 1 | ESP-32 | 7.37 | 0.66 |
| 1 | LCD display | 1.39 | 0.135 |
| 2 | ACS 712 current | 6.38 | 0.012 |
| 1 | ZMPT101B | 2.45 | 0.025 |
| 1 | GSM-SIM800L | 5.92 | 1.5 |
| 1 | 5 V relay | 2.28 | 0.05 |
| 2 | Buck converter LM2596 | 4.82 | 0.88 |
| Total | 35.52 | 3.462 |
Disclaimer/Publisher’s Note: The statements, opinions and data contained in all publications are solely those of the individual author(s) and contributor(s) and not of MDPI and/or the editor(s). MDPI and/or the editor(s) disclaim responsibility for any injury to people or property resulting from any ideas, methods, instructions or products referred to in the content. |
© 2024 by the authors. Licensee MDPI, Basel, Switzerland. This article is an open access article distributed under the terms and conditions of the Creative Commons Attribution (CC BY) license (https://creativecommons.org/licenses/by/4.0/).
Share and Cite
Khalid, W.; Jamil, M.; Khan, A.A.; Awais, Q. Open-Source Internet of Things-Based Supervisory Control and Data Acquisition System for Photovoltaic Monitoring and Control Using HTTP and TCP/IP Protocols. Energies 2024, 17, 4083. https://doi.org/10.3390/en17164083
Khalid W, Jamil M, Khan AA, Awais Q. Open-Source Internet of Things-Based Supervisory Control and Data Acquisition System for Photovoltaic Monitoring and Control Using HTTP and TCP/IP Protocols. Energies. 2024; 17(16):4083. https://doi.org/10.3390/en17164083
Chicago/Turabian StyleKhalid, Wajahat, Mohsin Jamil, Ashraf Ali Khan, and Qasim Awais. 2024. "Open-Source Internet of Things-Based Supervisory Control and Data Acquisition System for Photovoltaic Monitoring and Control Using HTTP and TCP/IP Protocols" Energies 17, no. 16: 4083. https://doi.org/10.3390/en17164083
APA StyleKhalid, W., Jamil, M., Khan, A. A., & Awais, Q. (2024). Open-Source Internet of Things-Based Supervisory Control and Data Acquisition System for Photovoltaic Monitoring and Control Using HTTP and TCP/IP Protocols. Energies, 17(16), 4083. https://doi.org/10.3390/en17164083


