Modeling and Simulation of Crude Oil Sea–River Transshipment System in China’s Yangtze River Basin
Abstract
1. Introduction
2. System Modeling Methods and Simulation Software Tools
2.1. System Modeling Methods
2.2. Simulation Software Tools
3. System Modeling
3.1. System Description
3.1.1. Crude Oil Transportation Nodes
- The starting point of crude oil transportation
- 2.
- Crude oil transportation transit point
- 3.
- Crude oil transportation terminal
3.1.2. Crude Oil Logistics Equipment
- The crude oil loading and unloading equipment
- 2.
- Means of transport
3.1.3. Crude Oil Demand and Transportation
- Crude oil demand
- 2.
- Transportation organization
- 3.
- Transportation plan
3.2. Hierarchical Model of the System
3.3. Conceptual Model
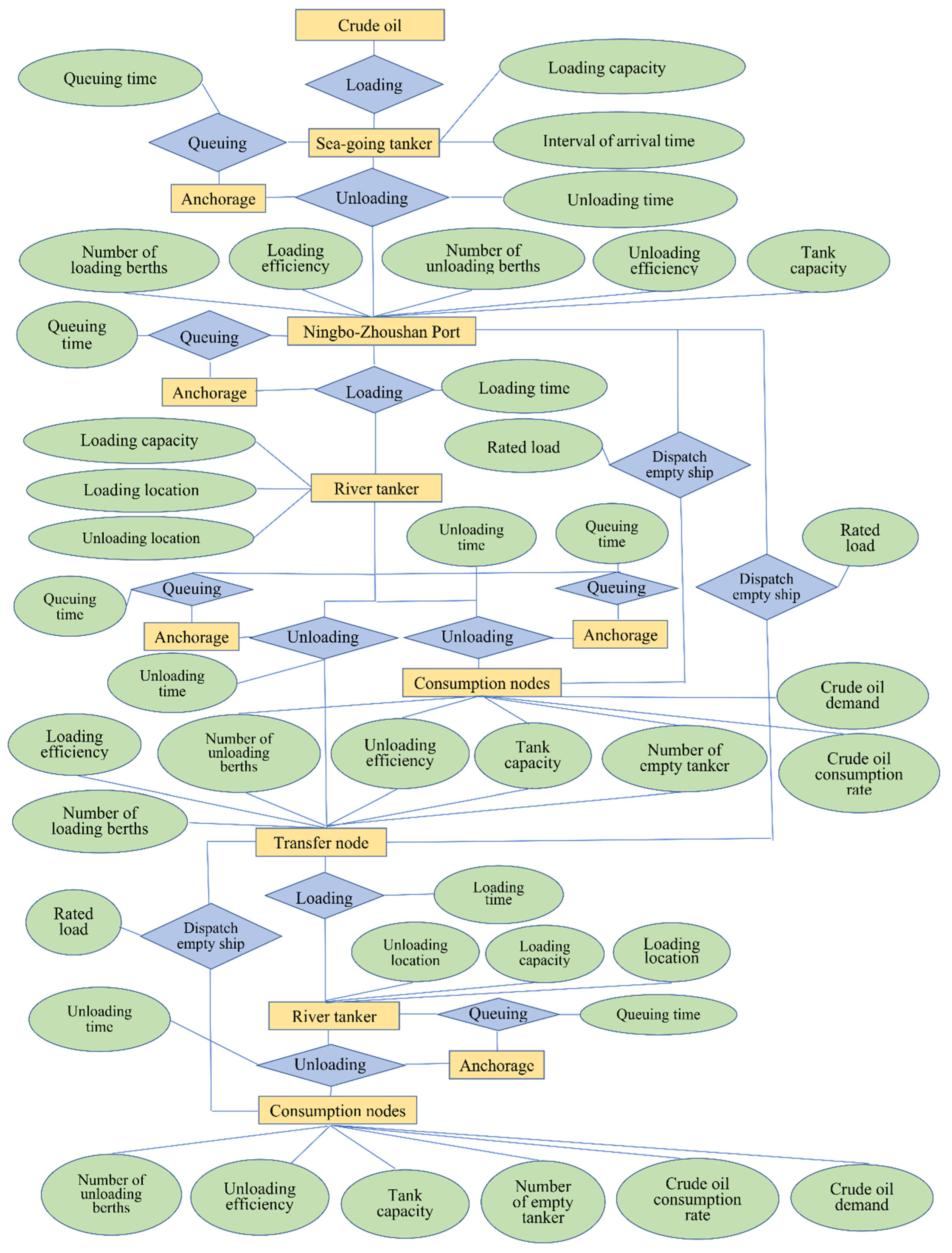
3.3.1. Entity–Relationship Diagram
3.3.2. Entities and Their Properties
3.3.3. Relationships and Properties of Entities
3.3.4. Crude Oil Sea–River Transfer Process
- The first sub-process, namely one-way transportation, refers to the transport of imported crude oil to Ningbo-Zhoushan Port by sea tanker, which is a necessary stage for all processes;
- The second sub-process is divided into two cases, one is that the crude oil from Ningbo-Zhoushan port is directed to the consumption node by river ships, and the other is that the crude oil of Ningbo is directed to the transfer node by river ships;
- The third sub-process is that the crude oil at the transit node is transported to the consumption node via the river.
4. Simulation Model and Experiments
4.1. Transportation Organization
4.2. Modules for Simulation Models
4.3. Visualization of Simulation Models
4.4. Transfer Scheme B for the Simulation Experiment
4.5. Experimental Conditions
4.5.1. Simulation Time
4.5.2. The Time Interval between the Arrival of Ships
4.5.3. The Loading Capacity of Imported Tankers
4.5.4. The Loading Capacity of the Transshipment Tanker
4.6. Variation Factors of Experiments and Evaluation Parameters of Transportation Systems
4.6.1. Setting of Change Factor
4.6.2. Evaluation Index Setting
5. Analysis and Discussion of Test Results
5.1. Tankers Waiting Time and Berth Utilization at the Transfer Node
5.1.1. Experimental Results and Statistics
5.1.2. Index Analysis and Discussion
5.2. Tankers Waiting Time and Berth Utilization at the Consumer Node
5.2.1. Experimental Results and Statistics
5.2.2. Index Analysis and Discussion
5.3. The Sailing Time of the Tanker
5.3.1. Experimental Results and Statistics
5.3.2. Index Analysis and Discussion
5.4. Sensitivity Analysis of Simulation Experiment
5.5. Simulation Results and Suggestions
- Scheme B, proposed by the port operator to transfer crude oil at Nantong Port, was found to be feasible. The operation simulation test results of Scheme B show that as the transfer of Nantong Port increased from 20% to 100%, the berth utilization rate of Ningbo-Zhoushan Port decreased from 75% to 49%, and the loading waiting time of Ningbo-Zhoushan Port reduced from 37.42 h to 17.57 h, which evidences that Scheme B helped alleviate the congestion problem of Ningbo-Zhoushan Port in the original Scheme A;
- Scheme B of transferring crude oil at Nantong Port improves operation efficiency. The transfer ratio of crude oil in Nantong Port significantly impacts port tanker waiting time and the consumption node port berth utilization ratio. For example, with the transfer promotion increasing from 20% to 100%, the unloading waiting time of Jingzhou Port increased from 15.25 h to 27.37 h, and the berth utilization rate of Wuhan Port increased from 12% to 16%;
- The increase in the proportion of crude oil in Nantong Port also led to a significant decline in the sailing time of the oil tanker from the transfer node to each consumption node. For example, with the increase in transfer ratio from 20% to 100%, the tanker’s sailing time at Yueyang Port decreased from 61.09 h to 55.52 h.
- There is a transportation bottleneck in the Yangtze River’s crude oil transshipment system, which occurs in the loading link of Ningbo-Zhoushan Port, and the utilization rate of berths is high, resulting in congestion. To improve the transshipment capacity of the system and meet the growing demand for crude oil, we should strengthen the construction of Ningbo-Zhoushan port infrastructure;
- We should fully utilize the resources and sea–river transfer capacity of crude oil of Nantong Port. We suggest increasing the transfer proportion of crude oil in Nantong Port, relieving the pressure of crude oil transfer in Ningbo Zhoushan Port, and improving the efficiency of crude oil transfer in the Yangtze River Basin. With the developments of recent years, Nantong Port has been able to undertake the transshipment of crude oil ships in the middle and upper reaches of the Yangtze River.
6. Conclusions and Prospect
Author Contributions
Funding
Data Availability Statement
Acknowledgments
Conflicts of Interest
References
- Rao, C.; Zhang, Y.; Wen, J.; Xiao, X.; Goh, M. Energy demand forecasting in China: A support vector regression-compositional data second exponential smoothing model. Energy 2023, 263, 125955. [Google Scholar] [CrossRef]
- Ur Rehman, O.; Ali, Y. Optimality study of China’s crude oil imports through China Pakistan economic corridor using fuzzy TOPSIS and Cost-Benefit analysis. Transp. Res. Part E Logist. Transp. Rev. 2021, 148, 102246. [Google Scholar] [CrossRef]
- Guo, Y.; Zhang, S.; Liu, Y. Research on Risk Features and Prediction of China’s Crude Oil Futures Market Based on Machine Learning. Front. Energy Res. 2022, 10, 741018. [Google Scholar] [CrossRef]
- Fei, Y.; Chen, J.; Wan, Z.; Shu, Y.; Xu, L.; Li, H.; Bai, Y.; Zheng, T. Crude oil maritime transportation: Market fluctuation characteristics and the impact of critical events. Energy Rep. 2020, 6, 518–529. [Google Scholar] [CrossRef]
- Peng, P.; Yang, Y.; Cheng, S.; Lu, F.; Yuan, Z. Hub-and-spoke structure: Characterizing the global crude oil transport network with mass vessel trajectories. Energy 2019, 168, 966–974. [Google Scholar] [CrossRef]
- Shi, L.; Liu, S.; Bao, M. Empirical analysis on manufacturing energy efficiency of Yangtze River Basin under environmental constraints and its impactors. Alex. Eng. J. 2021, 60, 5147–5155. [Google Scholar] [CrossRef]
- Xie, D.; Li, K. Comprehensive Evaluation of Thermal Comfort in Ship Cabins: A Case Study of Ships in Yangtze River Basin, China. Buildings 2022, 12, 1766. [Google Scholar] [CrossRef]
- Mishra, S.; Welch, T.F.; Torrens, P.M.; Fu, C.; Zhu, H.; Knaap, E. A tool for measuring and visualizing transit stop, route and transfer center connectivity in a multimodal transportation network. Public Transp. 2014, 7, 77–99. [Google Scholar] [CrossRef]
- Schakenbos, R.; Paix, L.L.; Nijenstein, S.; Geurs, K.T. Valuation of a transfer in a multimodal public transport trip. Transp. Policy 2016, 46, 72–81. [Google Scholar] [CrossRef]
- Nielsen, O.A.; Eltved, M.; Anderson, M.K.; Prato, C.G. Relevance of detailed transfer attributes in large-scale multimodal route choice models for metropolitan public transport passengers. Transp. Res. Part A Policy Pract. 2021, 147, 76–92. [Google Scholar] [CrossRef]
- Qu, Y.; Bektaş, T.; Bennell, J. Sustainability SI: Multimode Multicommodity Network Design Model for Intermodal Freight Transportation with Transfer and Emission Costs. Netw. Spat. Econ. 2014, 16, 303–329. [Google Scholar] [CrossRef]
- Abourraja, M.N.; Oudani, M.; Samiri, M.Y.; Boudebous, D.; El Fazziki, A.; Najib, M.; Bouain, A.; Rouky, N. A Multi-Agent Based Simulation Model for Rail–Rail Transshipment: An Engineering Approach for Gantry Crane Scheduling. IEEE Access 2017, 5, 13142–13156. [Google Scholar] [CrossRef]
- Wei, Q.; Xu, Y.; Li, C.; Zhang, Y. Efficiency Evaluation of LCL Transshipment at Port Railway Container Intermodal Terminal. J. Coast. Res. 2019, 83, 456. [Google Scholar] [CrossRef]
- Wang, N.; Zeng, X.-M.; Guo, W.-D.; Chen, C.; You, W.; Zheng, Y.; Zhu, J. Quantitative diagnosis of moisture sources and transport pathways for summer precipitation over the mid-lower Yangtze River Basin. J. Hydrol. 2018, 559, 252–265. [Google Scholar] [CrossRef]
- Dong, L.; Xu, X.; Zhao, T.; Ren, H. Linkage between moisture transport over the Yangtze River Basin and a critical area of the Tibetan Plateau during the Meiyu. Clim. Dyn. 2019, 53, 2643–2662. [Google Scholar] [CrossRef]
- Meng, X.; Yu, W.; Zheng, C.; Wang, D.; Cao, X. Path Analysis of Energy-Saving Technology in Yangtze River Basin Based on Multi-Objective and Multi-Parameter Optimisation. J. Therm. Sci. 2019, 28, 1164–1175. [Google Scholar] [CrossRef]
- Tang, W.; Zhang, X.; Bai, X.; Zhang, L.; Yuan, M.; Li, B.; Liang, R. Prediction and evaluation of air conditioner energy consumption of residential buildings in the Yangtze River Basin. J. Build. Eng. 2023, 65, 105714. [Google Scholar] [CrossRef]
- Zhao, X.; Zhang, X. Research on the Evaluation and Regional Differences in Carbon Emissions Efficiency of Cultural and Related Manufacturing Industries in China’s Yangtze River Basin. Sustainability 2022, 14, 579. [Google Scholar] [CrossRef]
- Yu, Q.; Cui, Y.; Liu, L. Assessment of the parameter sensitivity for the ORYZA model at the regional scale—A case study in the Yangtze River Basin. Environ. Model. Softw. 2023, 159, 105575. [Google Scholar] [CrossRef]
- Žibert, M.; Prevolšek, B.; Pažek, K.; Rozman, Č.; Škraba, A. Developing a diversification strategy of non-agricultural activities on farms using system dynamics modeling: A case study of Slovenia. Kybernetes 2021, 51, 33–56. [Google Scholar] [CrossRef]
- Guo, B.; Zhang, B.; Li, Y.; Gupta, P. Modeling and Simulation of Consumer Preference Decision for Commercial Complex Location Based on System Dynamics. Sci. Program. 2022, 2022, 1846254. [Google Scholar] [CrossRef]
- Christensen, T.; Panoutsou, C. Advanced Biofuel Value Chains through System Dynamics Modelling and Competitive Priorities. Energies 2022, 15, 627. [Google Scholar] [CrossRef]
- Kim, C.; Lee, T.-E. Modeling and simulation of automated manufacturing systems for evaluation of complex schedules. Int. J. Prod. Res. 2013, 51, 3734–3747. [Google Scholar] [CrossRef]
- Moridi, A.; Tabatabaie, M.R.M.; Esmaeelzade, S. Holistic Approach to Sustainable Groundwater Management in Semi-arid Regions. Int. J. Environ. Res. 2018, 12, 347–355. [Google Scholar] [CrossRef]
- Venturini, G.; Iris, Ç.; Kontovas, C.A.; Larsen, A. The multi-port berth allocation problem with speed optimization and emission considerations. Transp. Res. Part D Transp. Environ. 2017, 54, 142–159. [Google Scholar] [CrossRef]
- Iris, Ç.; Pacino, D.; Ropke, S.; Larsen, A. Integrated Berth Allocation and Quay Crane Assignment Problem: Set partitioning models and computational results. Transp. Res. Part E Logist. Transp. Rev. 2015, 81, 75–97. [Google Scholar] [CrossRef]
- Iris, C.; Lam, J. Recoverable robustness in weekly berth and quay crane planning. Transp. Res. Part B Methodol. 2019, 122, 365–389. [Google Scholar] [CrossRef]
- Fun, W.H.; Tan, E.H.; Khalid, R.; Sararaks, S.; Tang, K.F.; Ab Rahim, I.; Md Sharif, S.; Jawahir, S.; Sibert, R.M.Y.; Nawawi, M.K.M. Applying Discrete Event Simulation to Reduce Patient Wait Times and Crowding: The Case of a Specialist Outpatient Clinic with Dual Practice System. Healthcare 2022, 10, 189. [Google Scholar] [CrossRef]
- Zhang, X. Application of discrete event simulation in health care: A systematic review. BMC Health Serv. Res. 2018, 18, 687. [Google Scholar] [CrossRef]
- Arnau, Q.; Barrena, E.; Panadero, J.; de la Torre, R.; Juan, A.A. A biased-randomized discrete-event heuristic for coordinated multi-vehicle container transport across interconnected networks. Eur. J. Oper. Res. 2022, 302, 348–362. [Google Scholar] [CrossRef]
- Sprock, T.; Bock, C. SysML Models for Discrete Event Logistics Systems. J. Res. Natl. Inst. Stand. Technol. 2020, 125, 125023. [Google Scholar] [CrossRef] [PubMed]
- Turner, A.P.; Sama, M.P.; McNeill, L.S.G.; Dvorak, J.S.; Mark, T.; Montross, M.D. A discrete event simulation model for analysis of farm scale grain transportation systems. Comput. Electron. Agric. 2019, 167, 105040. [Google Scholar] [CrossRef]
- Capocchi, L.; Santucci, J.-F. Discrete Event Modeling and Simulation for Reinforcement Learning System Design. Information 2022, 13, 121. [Google Scholar] [CrossRef]
- Tavanpour, M.; Kazi, B.U.; Wainer, G. Discrete Event Systems Specifications Modelling and Simulation of Wireless Networking Applications. J. Simul. 2020, 16, 1–25. [Google Scholar] [CrossRef]
- Chen, K.-Y.; Lu, S.-S. A Petri-net and entity-relationship diagram based object-oriented design method for manufacturing systems control. Int. J. Comput. Integr. Manuf. 1997, 10, 17–28. [Google Scholar] [CrossRef]
- Feng-Yang, K. A methodolgy for deriving an entity-relationship model based on a data flow diagram. J. Syst. Softw. 1994, 24, 139–154. [Google Scholar] [CrossRef]
- Purchase, H.C.; Welland, R.; McGill, M.; Colpoys, L. Comprehension of diagram syntax: An empirical study of entity relationship notations. Int. J. Hum.-Comput. Stud. 2004, 61, 187–203. [Google Scholar] [CrossRef]
- Yoshizumi, T.; Kirishima, T.; Goto, T.; Tsuchida, K.; Yaku, T. A graph grammar for entity relationship diagrams. In Proceedings of the 2016 IEEE 14th International Conference on Industrial Informatics (INDIN), Poitiers, France, 18–21 July 2016; pp. 810–815. [Google Scholar]
- Cagiltay, N.E.; Tokdemir, G.; Kilic, O.; Topalli, D. Performing and analyzing non-formal inspections of entity relationship diagram (ERD). J. Syst. Softw. 2013, 86, 2184–2195. [Google Scholar] [CrossRef]
- Chen, J.C.; Chen, T.-L.; Teng, Y.-C. Meta-model-based simulation optimization for automated guided vehicle systems under different charging mechanisms. Simul. Model. Pract. Theory 2021, 106, 102208. [Google Scholar] [CrossRef]
- Tao, D. Discuss the determination method of berth utilization rate. Port Eng. Technol. 2015, 52, 21–25. [Google Scholar] [CrossRef]
- Iris, Ç.; Lam, J.S.L. A review of energy efficiency in ports: Operational strategies, technologies and energy management systems. Renew. Sustain. Energy Rev. 2019, 112, 170–182. [Google Scholar] [CrossRef]







| The Proportion of Crude Oil Transfer Ships | Ningbo-Zhoushan Port Unloading Waiting Time (Hours) | Ningbo-Zhoushan Port Loading Waiting Time (Hours) | Berth Utilization at Ningbo Port (Unloading) | Berth Utilization at Ningbo Port (Loading) | Berth Utilization at Nantong Port (Unloading) | Berth Utilization at Nantong Port (Loading) |
|---|---|---|---|---|---|---|
| A (20%) | 0 | 37.42 | 20% | 75% | 2% | 5% |
| B (40%) | 0.14 | 33.88 | 24% | 64% | 2% | 7% |
| C (60%) | 8.45 | 21.35 | 23% | 61% | 3% | 9% |
| D (80%) | 8.1 | 18.89 | 22% | 54% | 3% | 11% |
| E (100%) | 4.55 | 17.57 | 22% | 49% | 4% | 13% |
| The Proportion of Crude Oil Transfer Ships | Anqing Port Unloading Waiting Time (Hours) | Wuhan Port Unloading Waiting Time (Hours) | Jingzhou Port Unloading Waiting Time (Hours) | Berth Utilization at Aning Port (Unloading) | Berth Utilization at Wuhan Port (Unloading) | Berth Utilization at Jingzhou Port (Unloading) |
|---|---|---|---|---|---|---|
| A (20%) | 0.06 | 0.11 | 15.25 | 8% | 12% | 28% |
| B (40%) | 0.06 | 0.16 | 14.0 | 8% | 12% | 28% |
| C (60%) | 0.05 | 0.25 | 19.75 | 8% | 14% | 29% |
| D (80%) | 0.13 | 0.62 | 19.75 | 9% | 16% | 28% |
| E (100%) | 0.06 | 0.75 | 27.37 | 8% | 16% | 30% |
| The Proportion of Crude Oil Transfer Ships | Transfer Node to Nanjing Port (Hours) | Transfer Node to Anqing Port (Hours) | Transfer Node to Jiujiang Port (Hours) | Transfer Node to Wuhan Port (Hours) | Transfer Node to Yueyang Port (Hours) | Transfer Node to Jingzhou Port (Hours) |
|---|---|---|---|---|---|---|
| A (20%) | 14.8 | 27.21 | 38.15 | 49.30 | 61.09 | 69.29 |
| B (40%) | 13.68 | 25.59 | 36.53 | 47.44 | 59.37 | 67.53 |
| C (60%) | 12.56 | 24.20 | 35.17 | 46.12 | 57.89 | 66.30 |
| D (80%) | 11.74 | 22.98 | 33.87 | 44.79 | 56.51 | 64.86 |
| E (100%) | 10.92 | 22.50 | 33.12 | 43.92 | 55.52 | 63.63 |
Disclaimer/Publisher’s Note: The statements, opinions and data contained in all publications are solely those of the individual author(s) and contributor(s) and not of MDPI and/or the editor(s). MDPI and/or the editor(s) disclaim responsibility for any injury to people or property resulting from any ideas, methods, instructions or products referred to in the content. |
© 2023 by the authors. Licensee MDPI, Basel, Switzerland. This article is an open access article distributed under the terms and conditions of the Creative Commons Attribution (CC BY) license (https://creativecommons.org/licenses/by/4.0/).
Share and Cite
Yang, Y.; Zhou, Q. Modeling and Simulation of Crude Oil Sea–River Transshipment System in China’s Yangtze River Basin. Energies 2023, 16, 2521. https://doi.org/10.3390/en16062521
Yang Y, Zhou Q. Modeling and Simulation of Crude Oil Sea–River Transshipment System in China’s Yangtze River Basin. Energies. 2023; 16(6):2521. https://doi.org/10.3390/en16062521
Chicago/Turabian StyleYang, Yan, and Qiang Zhou. 2023. "Modeling and Simulation of Crude Oil Sea–River Transshipment System in China’s Yangtze River Basin" Energies 16, no. 6: 2521. https://doi.org/10.3390/en16062521
APA StyleYang, Y., & Zhou, Q. (2023). Modeling and Simulation of Crude Oil Sea–River Transshipment System in China’s Yangtze River Basin. Energies, 16(6), 2521. https://doi.org/10.3390/en16062521

