Effect of the Ground Albedo on the Estimation of Solar Radiation on Tilted Flat-Plate Surfaces: The Case of Saudi Arabia
Abstract
:1. Introduction
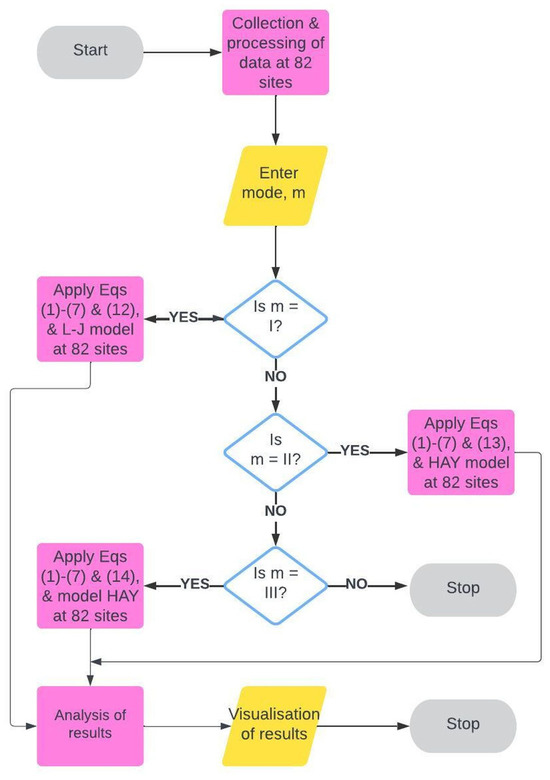
2. Materials and Methods
2.1. Data Collection
| Number of Site | Name of Site | Geographical Latitude of Site, φ (°N) | Geographical Longitude of Site, λ (°E) |
|---|---|---|---|
| 1 | Dammam | 26.42 | 50.09 |
| 2 | Al Jubail | 26.96 | 49.57 |
| 3 | Ras Tanura | 26.77 | 50.00 |
| 4 | Abqaiq | 25.92 | 49.67 |
| 5 | Al Hofuf | 25.38 | 49.59 |
| 6 | Arar | 30.96 | 41.06 |
| 7 | Sakaka | 29.88 | 40.10 |
| 8 | Tabuk | 28.38 | 36.57 |
| 9 | Al Jawf | 29.89 | 39.32 |
| 10 | Riyadh | 24.71 | 46.68 |
| 11 | Al Qassim | 26.21 | 43.48 |
| 12 | Hafar Al Batin | 28.38 | 45.96 |
| 13 | Buraydah | 26.36 | 43.98 |
| 14 | Al Majma’ah | 25.88 | 45.37 |
| 15 | Hail | 27.51 | 41.72 |
| 16 | Jeddah | 21.49 | 39.19 |
| 17 | Jazan | 16.89 | 42.57 |
| 18 | Mecca | 21.39 | 39.86 |
| 19 | Medina | 24.52 | 39.57 |
| 20 | Taif | 21.28 | 40.42 |
| 21 | Yanbu | 24.02 | 38.19 |
| 22 | King Abdullah Economic City | 22.45 | 39.13 |
| 23 | Najran | 17.57 | 44.23 |
| 24 | Abha | 18.25 | 42.51 |
| 25 | Bisha | 19.98 | 42.59 |
| 26 | Al Sahmah | 20.10 | 54.94 |
| 27 | Thabhloten | 19.83 | 53.90 |
| 28 | Ardah | 21.22 | 55.24 |
| 29 | Shaybah | 22.52 | 54.00 |
| 30 | Al Kharkhir | 18.87 | 51.13 |
| 31 | Umm Al Melh | 19.11 | 50.11 |
| 32 | Ash Shalfa | 21.87 | 49.71 |
| 33 | Oroug Bani Maradh Wildlife | 19.41 | 45.88 |
| 34 | Wadi ad Dawasir | 20.49 | 44.86 |
| 35 | Al Badie Al Shamali | 21.99 | 46.58 |
| 36 | Howtat Bani Tamim | 23.52 | 46.84 |
| 37 | Al Duwadimi | 24.50 | 44.39 |
| 38 | Shaqra | 25.23 | 45.24 |
| 39 | Afif | 24.02 | 42.95 |
| 40 | New Muwayh | 22.43 | 41.74 |
| 41 | Mahd Al Thahab | 23.49 | 40.85 |
| 42 | Ar Rass | 25.84 | 43.54 |
| 43 | Uglat Asugour | 25.85 | 42.15 |
| 44 | Al Henakiyah | 24.93 | 40.54 |
| 45 | Ar Rawdah | 26.81 | 41.68 |
| 46 | Asbtar | 26.96 | 40.28 |
| 47 | Tayma | 27.62 | 38.48 |
| 48 | Al Khanafah Wildlife Sanctuary | 28.81 | 38.92 |
| 49 | Madain Saleh | 26.92 | 38.04 |
| 50 | Altubaiq Natural Reserve | 29.51 | 37.23 |
| 51 | Hazem Aljalamid | 31.28 | 40.07 |
| 52 | Turaif | 31.68 | 38.69 |
| 53 | Al Qurayyat | 31.34 | 37.37 |
| 54 | Harrat al Harrah Conservation | 30.62 | 39.48 |
| 55 | Al Uwayqilah | 30.33 | 42.25 |
| 56 | Rafha | 29.63 | 43.49 |
| 57 | Khafji | 28.41 | 48.50 |
| 58 | Unnamed 1 | 21.92 | 51.99 |
| 59 | Unnamed 2 | 21.03 | 51.16 |
| 60 | Unnamed 3 | 22.33 | 52.53 |
| 61 | Unnamed 4 | 23.42 | 50.73 |
| 62 | Unnamed 5 | 21.28 | 48.03 |
| 63 | Unnamed 6 | 31.92 | 39.26 |
| 64 | Unnamed 7 | 31.69 | 39.65 |
| 65 | Unnamed 8 | 29.78 | 42.00 |
| 66 | Unnamed 9 | 28.68 | 41.31 |
| 67 | Unnamed 10 | 30.63 | 42.68 |
| 68 | Unnamed 11 | 29.78 | 47.49 |
| 69 | Unnamed 12 | 28.68 | 47.97 |
| 70 | Unnamed 13 | 28.41 | 47.53 |
| 71 | Unnamed 14 | 28.05 | 47.88 |
| 72 | Unnamed 15 | 27.97 | 48.98 |
| 73 | Unnamed 16 | 27.15 | 48.56 |
| 74 | Unnamed 19 | 27.21 | 48.02 |
| 75 | Unnamed 18 | 27.15 | 48.52 |
| 76 | Unnamed 19 | 27.66 | 48.95 |
| 77 | Unnamed 20 | 24.74 | 35.17 |
| 78 | Unnamed 21 | 28.34 | 36.67 |
| 79 | Unnamed 22 | 26.27 | 43.06 |
| 80 | Unnamed 23 | 21.89 | 47.54 |
| 81 | Unnamed 24 | 18.76 | 53.28 |
| 82 | Unnamed 25 | 21.38 | 52.79 |
2.2. Data Processing and Analysis

3. Results
3.1. Results on Annual Basis

| Parameter | Regression Equation 1 | Statistics 2 |
|---|---|---|
| ΔHg,βS,ρ/ΣHg,βS,ρg (mode I) | RHg = 0.006084·Rρ2 + 0.007667·Rρ + 0.005656 (SEZ A) | R2 = 0.80, p < 0.0001 |
| RHg = 0.007475·Rρ2 + 0.001126·Rρ + 0.009616 (SEZ B) | R2 = 0.80, p < 0.0001 | |
| RHg = −0.007801·Rρ2 + 0.052360·Rρ (SEZ C) | R2 = 0.78, p = 0.3404 | |
| ΔHg,βt,ρ/ΣHg,βt,ρg (mode II) | RHg = 0.018210·Rρ2 + 0.022650·Rρ + 0.017100 (SEZ A) | R2 = 0.80, p < 0.0001 |
| RHg = 0.021000·Rρ2 + 0.026470·Rρ + 0.022960 (SEZ B) | R2 = 0.74, p < 0.0001 | |
| RHg = −0.046220·Rρ2 + 0.119800·Rρ (SEZ C) | R2 = 0.79, p = 0.7004 | |
| ΔHg,t,ρ/ΣHg,t,ρg (mode III) | RHg = 0.019380·Rρ2 + 0.024770·Rρ + 0.019440 (SEZ All) | R2 = 0.77, p < 0.0001 |
| ΔHg,βS,ρ/ΣHg,βS,ρg (mode I) | RHg = −0.00003989·φ2 + 0.001263·φ (SEZ A) | R2 = 0.21, p = 0.1222 |
| RHg = −0.00004601·φ2 + 0.001818·φ (SEZ B) | R2 = 0.12, p = 0.1308 | |
| RHg = −0.00007419·φ2 + 0.003014·φ (SEZ C) | R2 = 0.35, p = 0.2676 | |
| ΔHg,βt,ρ/ΣHg,βt,ρg (mode II) | RHg = −0.0001211·φ2 + 0.003820·φ (SEZ A) | R2 = 0.22, p = 0.1162 |
| RHg = −0.0001097·φ2 + 0.004346·φ (SEZ B) | R2 = 0.11, p = 0.2775 | |
| RHg = −0.0001243·φ2 + 0.005898·φ (SEZ C) | R2 = 0.28, p = 0.5407 | |
| ΔHg,t,ρ/ΣHg,t,ρg (mode III) | RHg = −0.00003711·φ2 + 0.002218·φ (SEZ All) | R2 = 0.02, p = 0.6111 |
3.2. Results on Seasonal Basis
3.3. Results on Monthly Basis
3.4. Additional Results


| Parameter | Regression Equation | R2 |
|---|---|---|
| ΔHg,βS,ρ (mode I, SEZ-A sites) | ΔHg,βS,ρ = −10.36·ρg2 + 74.96·ρg + 0.09844 | 0.95 |
| ΔHg,βS,ρ (mode I, SEZ-B sites) | ΔHg,βS,ρ = −199.5·ρg2 + 204.9·ρg + 9.092 | 0.50 |
| ΔHg,βS,ρ (mode I, SEZ-C sites) | ΔHg,βS,ρ = −442·ρg2 + 514.5·ρg − 78.63 | 0.51 |
| ΔHg,βt,ρ (mode II, SEZ-A sites) | ΔHg,βt,ρ = −4.459·ρg2 + 267.7·ρg + 3.735 | 0.95 |
| ΔHg,βt,ρ (mode II, SEZ-B sites) | ΔHg,βt,ρ = −578.9·ρg2 + 623·ρg − 25.95 | 0.59 |
| ΔHg, βt,ρ (mode II, SEZ-C sites) | ΔHg,βt,ρ = −3744·ρg2 + 3222·ρg − 538.5 | 0.47 |
| ΔHg,t,ρ (mode III, SEZ-All sites) | ΔHg,t,ρ = −261.5·ρg2 + 431.8·ρg − 8.228 | 0.74 |
4. Discussion
5. Conclusions
- 1.
- The percentage contribution of ΔHg,i,ρ to the total energy received ΣHg,i,ρg at all 82 sites of Saudi Arabia is as follows: 1.43% for mode-I, 3.50% for mode-II, and 3.20% for mode-III solar systems on an annual basis.
- 2.
- The ratio ΔHg,i,ρ/ΣHg,i,ρg is well correlated to the ground-albedo value at the location of each site; this is 0.65 (mode-I), 0.78 (mode-II), and 0.83 (mode-III).
- 3.
- The annual ΔHg,i,ρ value at every site is associated with a very small standard deviation for all three types of solar systems operation; this shows a non-significant effect of ρg on the estimated solar energy at each site.
- 4.
- The ratios in point 2 above are expressed by quadratic equations as a function of Δρ/ρg (0.74 ≤ R2 ≤ 0.80) or as a function of φ (0.02 ≤ R2 ≤ 0.35).
- 5.
- The seasonal mean ΔHg,i,ρ values present maximum in the summer (modes-I and -II) and in the fall (mode-III systems).
- 6.
- Cubic equations express the seasonal mean values in point 5 above with R2 = 1 independent of the mode.
- 7.
- The ΔHg,i,ρ values have a peak in July (modes-I and -II) but low values in the period April–September (mode-III systems).
- 8.
- The monthly mean ΔHg,i,ρ values are expressed by sixth-order polynomials with respect to month with 0.88 ≤ R2 ≤ 0.99, irrespective of the operation mode.
- 9.
- Almost the same levels of annual mean ΔHg,i,ρ values were found for mode-II and -III solar systems but substantially smaller for mode-I tracking systems in Saudi Arabia.
- 10.
- Small intra-annual variation in ρg was found with a large standard deviation for each site for the SEZ-A and SEZ-B sites; on the contrary, smaller standard deviation was found to be associated with the SEZ-C sites.
- 11.
- Quadratic regression equations were derived to express the annual mean ΔHg,i,ρ values vs. ρg in all SEZs.
- 12.
- Heat maps for the monthly mean ΔHg,i,ρ values for all sites were produced (also indicating the SEZ each site belongs to). This finding confirms the outcome from Figure 8.
Author Contributions
Funding
Data Availability Statement
Acknowledgments
Conflicts of Interest
Appendix A


References
- Iqbal, M. An Introduction to Solar Radiation; Academic Press: Cambridge, MA, USA, 1983. [Google Scholar]
- McEvoy, A.; Markvart, T.; Castañer, L. (Eds.) Practical Handbook of Photovoltaics; Elsevier: Amsterdam, The Netherlands, 2012. [Google Scholar] [CrossRef]
- Haar, T.V.; Raschke, E.; Bandeen, W.; Pasternak, M. Measurements of Solar Energy Reflected by the Earth and Atmosphere from Meteorological Satellites. Sol. Energy 1973, 14, 175–184. [Google Scholar] [CrossRef]
- Schneider, S.H.; Root, T.L.; Mastrandrea, M.D. (Eds.) Encyclopedia of Climate and Weather, 2nd ed.; Oxford University Press: Oxford, UK, 2011. [Google Scholar] [CrossRef]
- Calabrò, E.; Magazù, S. Correlation between Increases of the Annual Global Solar Radiation and the Ground Albedo Solar Radiation Due to Desertification-A Possible Factor Contributing to Climatic Change. Climate 2016, 4, 64. [Google Scholar] [CrossRef]
- Stephens, G.L.; O’Brien, D.; Webster, P.J.; Pilewski, P.; Kato, S.; Li, J. The Albedo of Earth. Rev. Geophys. 2015, 53, 141–163. [Google Scholar] [CrossRef]
- Chrysoulakis, N.; Mitraka, Z.; Gorelick, N. Exploiting Satellite Observations for Global Surface Albedo Trends Monitoring. Theor. Appl. Climatol. 2019, 137, 1171–1179. [Google Scholar] [CrossRef]
- Alam, M.; Gul, M.S.; Muneer, T. Performance Analysis and Comparison between Bifacial and Monofacial Solar Photovoltaic at Various Ground Albedo Conditions. Renew. Energy Focus 2023, 44, 295–316. [Google Scholar] [CrossRef]
- Ineichen, P.; Guisan, O.; Perez, R. Ground-Reflected Radiation and Albedo. Sol. Energy 1990, 44, 207–214. [Google Scholar] [CrossRef]
- Brennan, M.P.; Abramase, A.L.; Andrews, R.W.; Pearce, J.M. Effects of Spectral Albedo on Solar Photovoltaic Devices. Sol. Energy Mater. Sol. Cells 2014, 124, 111–116. [Google Scholar] [CrossRef]
- Barbón, A.; Bayón, L.; Díaz, G.; Silva, C.A. Investigation of the Effect of Albedo in Photovoltaic Systems for Urban Applications: Case Study for Spain. Energies 2022, 15, 7905. [Google Scholar] [CrossRef]
- Nicolás-Martín, C.; Santos-Martín, D.; Chinchilla-Sánchez, M.; Lemon, S. A Global Annual Optimum Tilt Angle Model for Photovoltaic Generation to Use in the Absence of Local Meteorological Data. Renew. Energy 2020, 161, 722–735. [Google Scholar] [CrossRef]
- Tuomiranta, A.; Alet, P.-J.; Ballif, C.; Ghedira, H. Calibration of Ground Surface Albedo Models. Sol. Energy 2022, 237, 239–252. [Google Scholar] [CrossRef]
- Psiloglou, B.E.; Kambezidis, H.D. Estimation of the Ground Albedo for the Athens Area, Greece. J. Atmos. Solar-Terrestrial Phys. 2009, 71, 943–954. [Google Scholar] [CrossRef]
- Farahat, A.; Kambezidis, H.D.; Almazroui, M.; Ramadan, E. Solar Potential in Saudi Arabia for Southward-Inclined Flat-Plate Surfaces. Appl. Sci. 2021, 11, 4101. [Google Scholar] [CrossRef]
- Farahat, A.; Kambezidis, H.D.; Almazroui, M.; Al Otaibi, M. Solar Potential in Saudi Arabia for Inclined Flat-Plate Surfaces of Constant Tilt Tracking the Sun. Appl. Sci. 2021, 11, 7105. [Google Scholar] [CrossRef]
- Kambezidis, H.D.; Farahat, A.; Almazroui, M.; Ramadan, E. Solar Potential in Saudi Arabia for Flat-Plate Surfaces of Varying Tilt Tracking the Sun. Appl. Sci. 2021, 11, 11564. [Google Scholar] [CrossRef]
- Huld, T.; Müller, R.; Gambardella, A. A New Solar Radiation Database for Estimating PV Performance in Europe and Africa. Sol. Energy 2012, 86, 1803–1815. [Google Scholar] [CrossRef]
- Acker, J.G.; Leptoukh, G. Online Analysis Enhances Use of NASA Earth Science Data. Eos, Trans. Am. Geophys. Union 2007, 88, 14. [Google Scholar] [CrossRef]
- Kambezidis, H.D.; Mimidis, K.; Kavadias, K.A. The Solar Energy Potential of Greece for Flat-Plate Solar Panels Mounted on Double-Axis Systems. Energies 2023, 16, 5067. [Google Scholar] [CrossRef]
- Coşgun, A.E. The Potential of Agrivoltaic Systems in Turkey. Energy Rep. 2021, 7, 105–111. [Google Scholar] [CrossRef]
- Coşgun, A.E. Türkiye’de 50 MW Üstü GES Üretimi Gerçekleştiren Şehirlerimizde Agrivoltaic Sistem Kullanılabilirliğinin İncelenmesi. Uluslararası Muhendis Arast. Gelistirme Derg. 2021, 13, 711–718. [Google Scholar] [CrossRef]
- Coşgun, A.E.; Demir, H. The Experimental Study of Dust Effect on Solar Panel Efficiency. Politek. Derg. 2022, 25, 1429–1434. [Google Scholar] [CrossRef]
- Urraca, R.; Gracia-Amillo, A.M.; Koubli, E.; Huld, T.; Trentmann, J.; Riihelä, A.; Lindfors, A.V.; Palmer, D.; Gottschalg, R.; Antonanzas-Torres, F. Extensive Validation of CM SAF Surface Radiation Products over Europe. Remote Sens. Environ. 2017, 199, 171–186. [Google Scholar] [CrossRef] [PubMed]
- Urraca, R.; Huld, T.; Gracia-Amillo, A.; Martinez-de-Pison, F.J.; Kaspar, F.; Sanz-Garcia, A. Evaluation of Global Horizontal Irradiance Estimates from ERA5 and COSMO-REA6 Reanalyses Using Ground and Satellite-Based Data. Sol. Energy 2018, 164, 339–354. [Google Scholar] [CrossRef]
- Hub, E.S. Photovoltaic Geographical Information System (PV-GIS). Available online: https://joint-research-centre.ec.europa.eu/photovoltaic-geographical-information-system-pvgis_en (accessed on 1 July 2021).
- Mueller, R.W.; Matsoukas, C.; Gratzki, A.; Behr, H.D.; Hollmann, R. The CM-SAF Operational Scheme for the Satellite Based Retrieval of Solar Surface Irradiance—A LUT Based Eigenvector Hybrid Approach. Remote Sens. Environ. 2009, 113, 1012–1024. [Google Scholar] [CrossRef]
- Mueller, R.; Behrendt, T.; Hammer, A.; Kemper, A. A New Algorithm for the Satellite-Based Retrieval of Solar Surface Irradiance in Spectral Bands. Remote Sens. 2012, 4, 622–647. [Google Scholar] [CrossRef]
- Amillo, A.G.; Huld, T.; Müller, R. A New Database of Global and Direct Solar Radiation Using the Eastern Meteosat Satellite, Models and Validation. Remote Sens. 2014, 6, 8165–8189. [Google Scholar] [CrossRef]
- Farahat, A.; Kambezidis, H.D.; Labban, A. The Solar Radiation Climate of Saudi Arabia. Climate 2023, 11, 75. [Google Scholar] [CrossRef]
- Farahat, A.; Kambezidis, H.D.; Almazroui, M.; Ramadan, E. Solar Energy Potential on Surfaces with Various Inclination Modes in Saudi Arabia: Performance of an Isotropic and an Anisotropic Model. Appl. Sci. 2022, 12, 5356. [Google Scholar] [CrossRef]
- Kambezidis, H.D.; Papanikolaou, N.S. Solar Position and Atmospheric Refraction. Sol. Energy 1990, 44, 143–144. [Google Scholar] [CrossRef]
- Kambezidis, H.D.; Tsangrassoulis, A.E. Solar Position and Right Ascension. Sol. Energy 1993, 50, 415–416. [Google Scholar] [CrossRef]
- Liu, B.; Jordan, R.C. The Long-Term Average Performance of Flat-Plate Solar-Energy Collectors. Sol. Energy 1963, 7, 53–74. [Google Scholar] [CrossRef]
- Hay, J.E. Calculating Solar Radiation for Inclined Surfaces: Practical Approaches. Renew. Energy 1993, 3, 373–380. [Google Scholar] [CrossRef]
- Spencer, J.W. Fourier Series Representation of the Position of the Sun. Search 1971, 2, 172. [Google Scholar]
- Gueymard, C.A. A Reevaluation of the Solar Constant Based on a 42-Year Total Solar Irradiance Time Series and a Reconciliation of Spaceborne Observations. Sol. Energy 2018, 168, 2–9. [Google Scholar] [CrossRef]
- Tarawneh, Q.Y.; Chowdhury, S. Trends of Climate Change in Saudi Arabia: Implications on Water Resources. Climate 2018, 6, 8. [Google Scholar] [CrossRef]
- Bogrekci, I.; Lee, W.S. The Effects of Soil Moisture Content on Reflectance Spectra of Soils Using UV-VIS-NIR Spectroscopy. In Proceedings of the 7th European Conference on Precision Agriculture, Minneapolis, MI, USA, 25–28 July 2004; pp. 1–11. [Google Scholar]
- Kampezidou, S.I.; Ray, A.T.; Duncan, S.; Balchanos, M.G.; Mavris, D.N. Real-Time Occupancy Detection with Physics-Informed Pattern-Recognition Machines Based on Limited CO2 and Temperature Sensors. Energy Build. 2021, 242, 110863. [Google Scholar] [CrossRef]













| Parameter | Regression Equation | R2 |
|---|---|---|
| ΔHg,βS,ρ (mode I) | ΔHg,βS,ρ = 0.9397·t3 − 7.8060·t2 + 18.1000·t − 1.5820 | 1 |
| ΔHg,βt,ρ (mode II) | ΔHg,βt,ρ = 2.8360·t3 − 23.6000·t2 + 54.7300·t − 3.0570 | 1 |
| ΔHg,t,ρ (mode III) | ΔHg,t,ρ = −1.4430·t3 + 10.9800·t2 − 23.2500·t + 38.3900 | 1 |
| Parameter | Regression Equation | R2 |
|---|---|---|
| ΔHg,βS (mode I) | ΔHg,βS = 0.00007192·t6 − 0.002724·t5 + 0.04085·t4 − 0.3089·t3 + 1.167·t2 − 1.58·t + 2.699 | 0.99 |
| ΔHg,βt (mode II) | ΔHg,βt = 0.0002122·t6 − 0.008049·t5 + 0.1215·t4 − 0.9311·t3 + 3.567·t2 − 4.806·t + 8.45 | 0.99 |
| ΔHg,t (mode III) | ΔHg,t = 0.00005617·t6 − 0.002156·t5 + 0.02977·t4 − 0.18·t3 + 0.5347·t2 − 1.293·t + 10.68 | 0.88 |
Disclaimer/Publisher’s Note: The statements, opinions and data contained in all publications are solely those of the individual author(s) and contributor(s) and not of MDPI and/or the editor(s). MDPI and/or the editor(s) disclaim responsibility for any injury to people or property resulting from any ideas, methods, instructions or products referred to in the content. |
© 2023 by the authors. Licensee MDPI, Basel, Switzerland. This article is an open access article distributed under the terms and conditions of the Creative Commons Attribution (CC BY) license (https://creativecommons.org/licenses/by/4.0/).
Share and Cite
Farahat, A.; Kambezidis, H.D.; Kampezidou, S.I. Effect of the Ground Albedo on the Estimation of Solar Radiation on Tilted Flat-Plate Surfaces: The Case of Saudi Arabia. Energies 2023, 16, 7886. https://doi.org/10.3390/en16237886
Farahat A, Kambezidis HD, Kampezidou SI. Effect of the Ground Albedo on the Estimation of Solar Radiation on Tilted Flat-Plate Surfaces: The Case of Saudi Arabia. Energies. 2023; 16(23):7886. https://doi.org/10.3390/en16237886
Chicago/Turabian StyleFarahat, Ashraf, Harry D. Kambezidis, and Styliani I. Kampezidou. 2023. "Effect of the Ground Albedo on the Estimation of Solar Radiation on Tilted Flat-Plate Surfaces: The Case of Saudi Arabia" Energies 16, no. 23: 7886. https://doi.org/10.3390/en16237886
APA StyleFarahat, A., Kambezidis, H. D., & Kampezidou, S. I. (2023). Effect of the Ground Albedo on the Estimation of Solar Radiation on Tilted Flat-Plate Surfaces: The Case of Saudi Arabia. Energies, 16(23), 7886. https://doi.org/10.3390/en16237886

