Energy, Exergy Efficiency and Thermal-Electrical Production Assessment for an Active Water Heating System Using Four PV/T Module Models
Abstract
1. Introduction
2. System Description
3. Numerical Modeling
- -
- Ignore the heat transfer between the environment and the four sides of the PV/T module;
- -
- Neglect the heat loss and the pressure loss on pipes outside the PV/T module and hot water tank;
- -
- Physical parameters at the glass cover, PV layer, absorber, tube and insulation layer of the PV/T module are unchanged;
- -
- Thermophysical parameters of pure water at the PV/T module and hot water in the tank change with temperature;
- -
- Constant flow of pure water according to the length of the tube;
- -
- The temperature of the glass cover, PV layer, absorber, tube, purified water and insulation layer in the PV/T module changes with time;
- -
- The temperature of hot water in the tank is uniform;
- -
- Area of glass cover, PV layer, absorber and insulation layer are equal and are equal to the PV/T module area (Ag = Apvl = Aab = Ains = APV/T).
3.1. PV/T Module
3.1.1. Glass of PV/T Module Type I
- -
- Is, Ta, va is the average value over time Δt of the solar radiation intensity, ambient temperature and wind speed, respectively;
- -
- Heat transfer coefficient by convection and radiation between medium and glass [27]:
- -
- Sky temperature as [30]:
- -
- Radiant heat transfer coefficient between glass and PV layer [31]:
- -
- Heat transfer coefficient by convection between glass and PV layer [32]:
3.1.2. Glass of PV/T Module Type II
3.1.3. PV Layer of PV/T Module Type I
- -
- Specific electricity capacity of PV layer [27]:
- -
- Packing factor:
3.1.4. PV Layer of PV/T Module Type II
3.1.5. Absorber
3.1.6. Tube
- -
- Heat transfer coefficient by convection of pure water and tube [34]:
- -
- The velocity of water in a tube of the heat exchanger is determined by the formula:
- -
- Nusselt number [34]:
3.1.7. Pure Water
3.1.8. Insulation
3.2. Hot Water in Tank
- -
- The heat of pure water released at the coil is calculated by one of the following two formulas:
- -
- Tpw and Ts are the average temperature of pure water in the coil and the wall temperature, respectively.
- -
- Heat exchange area between pure water inside coil and hot water in tank:
- -
- Velocity of pure water in coil:
- -
- The Reynolds, Nusselt values and the convection heat transfer coefficients of the pure water in the coils are like those of the water in the heat exchange tubes of the PV/T module.
- -
- Coefficient of total heat transfer from hot water through the wall of the tank to the surrounding environment [36]:
- -
- Coefficient of total heat transfer from hot water through the lid and bottom of the tank to the surrounding environment [36]:where Dins,i, Dins,o are the inner and outer diameters of the hot water tank insulation (m); Dhw is the diameter of the hot water in the tank (m) (for Dhw = Dins,i); Hins = Hhw is the height of the insulation layer (m); An is the area of the bottom of the tank or the lid of the tank (m2).
3.3. Water Pump
3.3.1. Pressure Loss (ΔH)
- -
- Assume that PV/T module is placed equal to the hot water tank, so the pressure loss due to the buoyancy is ignored (ΔHbuoy = 0).
- -
- ΔHfl is the friction loss according to Darcy-Weisbach [37]:
- -
- ωpw is the velocity of water in tubes (m/s);
- +
- With the CT or PT type heat exchanger: ωpw = ωpw1;
- +
- With the helical coil heat exchanger: ωpw = ωpw2.
- -
- The friction factor f [38]:
- -
- ΔHll is the local loss [38]:
3.3.2. The Real Power of Pump
3.4. The Investigation Values
- -
- Power generated by the PV/T module:
- -
- Power after converted in the inverter [38]:
- -
- Power to the grid:
- -
- Energy efficiency of the system:
- -
- Exergy efficiency of the system is calculated according to Petela Model [39]:
- -
- Heat output of the system during the day:
- -
- Electricity output of the system during the day:
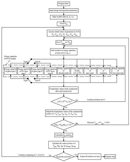
4. Solution Method
- +
- If continue the iteration at k + 1
- +
- If results converged
- +
- If repeat Step 5 with Tpw,i = Tpw,i − 0.01
- +
- If results converged
5. Resutls and Discussion
5.1. Verify the Simulation Results
5.2. Evaluating the Energy Efficiency, Exergy Efficiency and Heat-Electricity Output of the System
- +
- MD1: In March and October, with a flow rate of 0.04 kg/s, in the remaining months, it is 0.03 kg/s.
- +
- MD2: In January and June, with a flow rate of 0.08 kg/s, in the months of May, July, August and September, it is 0.03 kg/s and in the remaining months, it is 0.09 kg/s.
- +
- MD3: In July and September, with a flow rate of 0.02 kg/s, in the remaining months, it is 0.03 kg/s.
- +
- MD4: In March, with a flow rate of 0.09 kg/s, in July and September, it is 0.02 kg/s and in the remaining months, it is 0.03 kg/s.
- +
- MD1: In the months of February, May and September, with the tank volume at 100 L, in the remaining months, it is 150 L.
- +
- MD2: In February, March, May, July, August and September, with the tank volume at 100 L, in the remaining months, it is 150 L.
- +
- MD3: In all months, with tank volume at 150 liters.
- +
- MD4: In the months of February, March, May and September, with the tank volume at 150 liters, in the remaining months, it is 200 liters.
- +
- MD1 and MD2 have an air layer creating a greenhouse effect, so Qhw increases compared to MD3 and MD4.
- +
- The temperature of the water in the tank when the system uses MD1 and MD2 is higher than that of MD3 and MD4 because the tank volume is less and receives more heat.
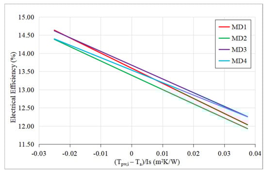
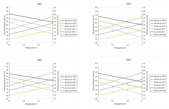
5.3. Thermal and Electrical Efficiency Analysis of 4 PV/T Module Models
6. Conclusions
Author Contributions
Funding
Conflicts of Interest
Nomenclature
| Nomenclature | Subscripts | ||
| h | Heat transfer coefficient (W m−2 K−1) | g | Glass |
| hc | Convective heat transfer coefficient (W m−2 K−1) | pw | Pure water |
| hr | Radiative heat transfer coefficient (W m−2 K−1) | hw | Hot water in tank |
| k | Thermal conductivity (W m−1 K−1) | a | Ambient |
| Q | Energy rate (W) | ab | Absorber |
| M | Mass (kg) | pvc | Photovoltaic cell |
| A | Surface area (m2) | PV/T | Photovoltaic/thermal module |
| va | Wind speed (m/s) | pvl | PV layer |
| cp | Specific heat capacity (J kg−1 K−1) | t | Tube |
| T | Temperature (K) | c | Convection, Coil |
| D | Diameter (m2) | r | Radiation, Reference |
| Pe | Perimeter (m) | ins | Insulation |
| H | Height (m) | grid | On grid |
| L | Length (m) | th | Thermal |
| p | Pressure (Pa) | e, elec | Eclectrical |
| P | Electrical power (W) | i | In |
| E | Specific electrical power (W/m2) | o | Out |
| f | Packing factor, Friction factor | ad | Thermal adhesive |
| Re | Reynolds number | inv | Inverter |
| Nu | Nusselt number | LR | The literature result |
| Is | Solar radiation intensity (W/m2) | SR | The simulation result |
| G | Mass flow rate (kg/s) | fl | Friction loss |
| t | Time (s) | ll | Local loss |
| Δt | Time step (s) | AWHS | Active water heating system |
| ΔH | Head loss (N/m2) | Greek | |
| B | Solar cell temperature coefficient (1/K) | α | Absorptivity |
| a | Thermal diffusivity (m2/s) | Transmittance | |
| Roughness of tube, 0.0025 × 10−3 (m) | ρ | Density (kg/m3) | |
| ω | Velocity (m/s) | ||
| Emissivity | |||
| δ | Thichness, distance (m) | ||
| σ | Stefan–Boltzman constant, 5.67 × 10−8 (W m−2 K−4) | ||
| η | Efficiency | ||
| PV/T module slope | |||
References
- Hassani, S.; Saidur, R.; Mekhilef, S.; Taylor, R.A. Environmental and exergy benefit of nanofluid-based hybrid PV/T systems. Energy Convers. Manag. 2016, 123, 431–444. [Google Scholar] [CrossRef]
- Crisostomo, F.; Hjerrild, N.; Mesgari, S.; Li, Q.; Taylor, R.A. A hybrid PV/T collector using spectrally selective absorbing nanofluids. Appl. Energy 2017, 193, 1–14. [Google Scholar] [CrossRef]
- Bai, Y.; Chow, T.T.; Menezo, C.; Dupeyrat, P. Analysis of a hybrid PV/Thermal solar-assisted heat pump system for sports center water heating application. Int. J. Photoenergy 2012, 2012, 265–838. [Google Scholar] [CrossRef]
- Al-Imam, M.F.I.; Beg, R.A.; Rahman, M.S.; Khan, M.Z.H. Performance of PVT solar collector with compound parabolic concentrator and phase change materials. Energy Build 2016, 113, 139–144. [Google Scholar] [CrossRef]
- Fiorentini, M.; Cooper, P.; Ma, Z. Development and optimization of an innovative HVAC system with integrated PVT and PCM thermal storage for a netzero energy retrofitted house. Energy Build 2015, 94, 21–32. [Google Scholar] [CrossRef]
- Kern, E.C., Jr.; Russell, M.C. Combined photovoltaic and thermal hybrid collector systems. In Proceedings of the 13th IEEE PV Specialist Conference, Washington, DC, USA, 5–8 June 1978; pp. 1153–1157. [Google Scholar]
- Huang, B.J.; Lin, T.H.; Hung, W.C.; Sun, F.S. Performance Evaluation of Solar Photovoltaic/Thermal Systems. Sol. Energy 2001, 70, 443–448. [Google Scholar] [CrossRef]
- Tripanagnostopoulos, Y.; Nousia, T.; Souliotis, M.; Yianoulis, P. Hybrid photovoltaic/thermal solar systems. Sol. Energy 2002, 72, 217–234. [Google Scholar] [CrossRef]
- Zondag, H.A.; de Vries, D.W.; van Helden, W.G.J.; van Zolingen, R.J.C.; van Steenhoven, A.A. The thermal and electrical yield of a PV-thermal collector. Sol. Energy 2002, 72, 113–128. [Google Scholar] [CrossRef]
- Kalogirou, S.A.; Tripanagnostopoulos, Y. Hybrid PV/T solar systems for domestic hot water and electricity production. Energy Convers. Manag. 2006, 47, 3368–3382. [Google Scholar] [CrossRef]
- Santbergen, R.; Rindt, C.C.M.; Zondag, H.A.; van Zolingen, R.J.C. Detailed analysis of the energy yield of systems with covered sheet-and-tube PVT collectors. Sol. Energy 2010, 84, 867–878. [Google Scholar] [CrossRef]
- Dupeyrat, P.; Menezo, C.; Fortuin, S. Study of the thermal and electrical performances of PVT solar hot water system. Energy Build. 2014, 68, 751–755. [Google Scholar] [CrossRef]
- Chow, T.T.; He, W.; Ji, J. Hybrid photovoltaic-thermosyphon water heating system for residential application. Sol. Energy 2006, 80, 298–306. [Google Scholar] [CrossRef]
- Chow, T.T.; Pei, G.; Fong, K.F.; Lin, Z.; Chan, A.L.S.; Ji, J. Energy and exergy analysis of photovoltaic–thermal collector with and without glass cover. Appl. Energy 2009, 86, 310–316. [Google Scholar] [CrossRef]
- Bhattarai, S.; Oh, J.H.; Euh, S.H.; Kafle, G.K.; Kim, D.H. Simulation and model validation of sheet and tube type photovoltaic thermal solar system and conventional solar collecting system in transient states. Sol. Energy Mater. Sol. Cells 2012, 10, 184–193. [Google Scholar] [CrossRef]
- Preet, S.; Bhushan, B.; Mahajan, T. Experimental investigation of water based photovoltaic/thermal (PV/T) system with and without phase change material (PCM). Sol. Energy 2017, 155, 1104–1120. [Google Scholar] [CrossRef]
- Kazem, A.H. Evaluation and analysis of water-based photovoltaic/thermal (PV/T) system. Case Stud. Therm. Eng. 2019, 13, 100401. [Google Scholar] [CrossRef]
- Abdelrazik, S.A.; Tan, H.K.; Aslfattahi, N.; Arifutzzamanb, A.; Saidurb, R.; Al-Sulaiman, A.F. Optical, stability and energy performance of water-based MXene nanofluids in hybrid PV/thermal solar systems. Sol. Energy 2020, 204, 32–47. [Google Scholar] [CrossRef]
- Fadli, F.A.; Kristiawan, B.; Suyitno; Arifin, Z. Analysis of TiO2/Water-based Photovoltaic Thermal (PV/T) Collector to Improve Solar Cell Performance. IOP Conf. Ser. Mater. Sci. Eng. 2021, 1069, 12053. [Google Scholar] [CrossRef]
- Fudholi, A.; Razali, M.F.N.; Yazdi, H.M.; Ibrahim, A.; Ruslan, H.M.; Othman, Y.M.; Sopian, K. TiO2/water-based photovoltaic thermal (PVT) collector: Novel theoretical approach. Energy 2019, 183, 305–314. [Google Scholar] [CrossRef]
- Podder, B.; Das, S.; Biswas, A. Numerical analysis of a small sized water based solar photovoltaic-thermal collector. Int. J. Green Energy 2021, 1080. [Google Scholar] [CrossRef]
- Alwaeli, A.H.A.; Sopian, K.; Kazem, A.H.; Chaichan, T.M. Novel criteria for assessing PV/T solar energy production. Case Stud. Therm. Eng. 2019, 16, 100547. [Google Scholar] [CrossRef]
- Hassan, A.; Abbas, S.; Yousuf, S.; Abbas, F.; Amin, M.N.; Ali, S.; Mastoi, S.M. An experimental and numerical study on the impact of various parameters in improving the heat transfer performance characteristics of a water based photovoltaic thermal system. Renew. Energy 2022, 202, 499–512. [Google Scholar] [CrossRef]
- Florschurtz, L.W. Extension of the Hottel—Whillier model to the analysis of combined photovoltaic/thermal plat plate collectors. Sol. Energy 1979, 22, 361–366. [Google Scholar] [CrossRef]
- de Vries, D.W. Design of a Photovoltaic/Thermal Combi-Panel. Ph.D. Thesis, Eindhoven Technical University, Eindhoven, Netherlands, 1 January 1998. [Google Scholar] [CrossRef]
- Zondag, H.A.; de Vries, D.W.; van Helden, W.G.J.; van Zolingen, R.J.C.; van Steenhovena, A.A. The yield of different combined PV-thermal collector designs. Sol. Energy 2003, 74, 253–269. [Google Scholar] [CrossRef]
- Chow, T.T. Performance analysis of photovoltaic-thermal collector by explicit dynamic model. Sol. Energy 2003, 75, 143–152. [Google Scholar] [CrossRef]
- Huide, F.; Xuxin, Z.; Lei, M.; Tao, Z.; Qixing, W.; Hongyuan, S. A comparative study on three types of solar utilization technologies for buildings: Photovoltaic, solar thermal and hybrid photovoltaic/thermal systems. Energy Convers. Manag. 2017, 140, 1–13. [Google Scholar] [CrossRef]
- Rejeb, O.; Dhaou, H.; Jemni, A. A numerical investigation of a photovoltaic thermal (PV/T) collector. Renew. Energy 2015, 77, 43–50. [Google Scholar] [CrossRef]
- Swinbank, W.C.; Roy, Q.J. Long-wave radiation from clear skies. R. Meteorol. Soc. 1963, 89, 339–348. [Google Scholar] [CrossRef]
- Duffie, J.A.; Beckman, W.A. Solar Engineering of Thermal Processes; John Wiley & Sons, Inc.: Hoboken, NJ, USA, 1990. [Google Scholar]
- Hollands, K.G.T.; Unny, T.E.; Raithby, G.D.; Konicek, L. Free convective heat transfer across inclined air layers. J. Heat Transf. 1976, 98, 189–193. [Google Scholar] [CrossRef]
- Tsilingiris. Thermophysical and transport properties of humid air at temperature range between 0 and 100 °C. Energy Convers. Manag. 2008, 49, 1098–1110. [Google Scholar] [CrossRef]
- Bejan, A. Heat Transfer; John Wiley &Sons, Inc.: New York, NY, USA, 1993. [Google Scholar]
- Popiel, C.O.; Wojtkowiak, J. Simple formulas for thermophysical properties of liquid water for heat transfer calculations (from 0 °C to 150 °C). Heat Transf. Eng. 1998, 3, 87–101. [Google Scholar] [CrossRef]
- Zhang, X.; Zhao, X.; Shen, J.; Xu, J.; Yu, X. Dynamic performance of a novel solar photovoltaic/loop-heat-pipe heat pump system. Appl. Energy 2014, 114, 335–352. [Google Scholar] [CrossRef]
- Miller, D.S. Internal Flow Systems, 2nd ed.; BHRA The Fluid Engineering Centre: Cranfield, UK, 1978. [Google Scholar]
- Bellos, E.; Tzivanidis, C. Multi-objective optimization of a solar assisted heat pump-driven by hybrid PV. Appl. Therm. Eng. 2019, 149, 528–535. [Google Scholar] [CrossRef]
- Petela, R. Exergy of undiluted thermal radiation. Sol. Energy 2003, 74, 469–488. [Google Scholar] [CrossRef]
- Bellos, E.; Tzivanidis, C. Yearly performance of a hybrid PV operating with nanofluid. Renew. Energy 2017, 113, 867–884. [Google Scholar] [CrossRef]
- Sobhnamayan, F.; Sarhaddi, F.; Alavi, M.A.; Farahat, S.; Yazdanpanahi, J. Optimization of a solar photovoltaic thermal (PV/T) water collector based on exergy concept. Renew. Energy 2014, 68, 356–365. [Google Scholar] [CrossRef]
- Nguyen, B.T.; Hoang, V.V.; Le, H.C. Model to Generate Daily and Hourly Solar Radiation Sequences for Tropical Climates. Int. J. Renew. Energy Res. 2020, 10, 1708–1724. [Google Scholar] [CrossRef]






















| Components | Parameters | Value | Unit | Components | Parameters | Value | Unit |
|---|---|---|---|---|---|---|---|
| PV/T collector | APV/T | 2 | m2 | Tube | Dt,o | 0.00952 | m |
| 30° | Dt,i | 0.00792 | m | ||||
| δair | 0.03 | m | ρt | 8933 | Kg m−3 | ||
| Glass | δg | 0.004 | m | cp,t | 896 | J kg−1 K−1 | |
| ρg | 2200 | Kg m−3 | kt | 396 | W m−1 K−1 | ||
| cp,g | 670 | J kg−1 K−1 | + Coil tube (CT) | L1t | 12 | m | |
| kg | 0.9 | W m−1 K−1 | Nt | 1 | tube | ||
| 0.88 | + Parallel tube (PE) | L1t | 1.916 | m | |||
| 0.05 | Nt | 10 | tube | ||||
| 0.85 | Insulation | δins | 0.03 | m | |||
| PV layer | f | 0.804 | ρins | 20 | Kg m−3 | ||
| δpvl | 0.0011 | m | cp,ins | 670 | J kg−1 K−1 | ||
| ρpvl | 2320 | Kg m−3 | kins | 0.034 | W m−1 K−1 | ||
| cp,pvl | 900 | J kg−1 K−1 | Hot water tank | Lc | 15 | m | |
| kpvl | 140 | W m−1 K−1 | Dins,i | 0.5 | m | ||
| 0.95 | δins,hw | 0.04 | m | ||||
| ηr | 17.8 | % | Vhw | 0.1 | m3 | ||
| Br | 0.00405 | 1/K | |||||
| Ir | 1000 | W/m2 | |||||
| Tr | 298.15 | K | |||||
| Absorber | δab | 0.0002 | m | ||||
| ρab | 2702 | Kg m−3 | |||||
| cp,ab | 896 | J kg−1 K−1 | |||||
| kab | 310 | W m−1 K−1 |
| RM-Squared | ||
|---|---|---|
| Bhattarai [15] | Bellos [40] | |
| Thermal efficiency | 2.38% | 3.9% |
| Electrical efficiency | 0.89% | 1.14% |
| Parameters | Value | Unit |
|---|---|---|
| Is | 800 | W/m2 |
| Ta | 30 | °C |
| va | 1.3 | m/s |
| 10.5° |
| 4 Models of PV/T Module | Thermal Efficiency | Electrical Efficiency |
|---|---|---|
| MD1 | ||
| MD2 | ||
| MD3 | ||
| MD4 |
Publisher’s Note: MDPI stays neutral with regard to jurisdictional claims in published maps and institutional affiliations. |
© 2022 by the authors. Licensee MDPI, Basel, Switzerland. This article is an open access article distributed under the terms and conditions of the Creative Commons Attribution (CC BY) license (https://creativecommons.org/licenses/by/4.0/).
Share and Cite
Hoang, V.V.; Le, H.C.; Nguyen, B.T. Energy, Exergy Efficiency and Thermal-Electrical Production Assessment for an Active Water Heating System Using Four PV/T Module Models. Energies 2022, 15, 9634. https://doi.org/10.3390/en15249634
Hoang VV, Le HC, Nguyen BT. Energy, Exergy Efficiency and Thermal-Electrical Production Assessment for an Active Water Heating System Using Four PV/T Module Models. Energies. 2022; 15(24):9634. https://doi.org/10.3390/en15249634
Chicago/Turabian StyleHoang, Viet Van, Hiep Chi Le, and Bao The Nguyen. 2022. "Energy, Exergy Efficiency and Thermal-Electrical Production Assessment for an Active Water Heating System Using Four PV/T Module Models" Energies 15, no. 24: 9634. https://doi.org/10.3390/en15249634
APA StyleHoang, V. V., Le, H. C., & Nguyen, B. T. (2022). Energy, Exergy Efficiency and Thermal-Electrical Production Assessment for an Active Water Heating System Using Four PV/T Module Models. Energies, 15(24), 9634. https://doi.org/10.3390/en15249634

