Anti-Aging Potential of Avocado Oil via Its Antioxidant Effects
Abstract
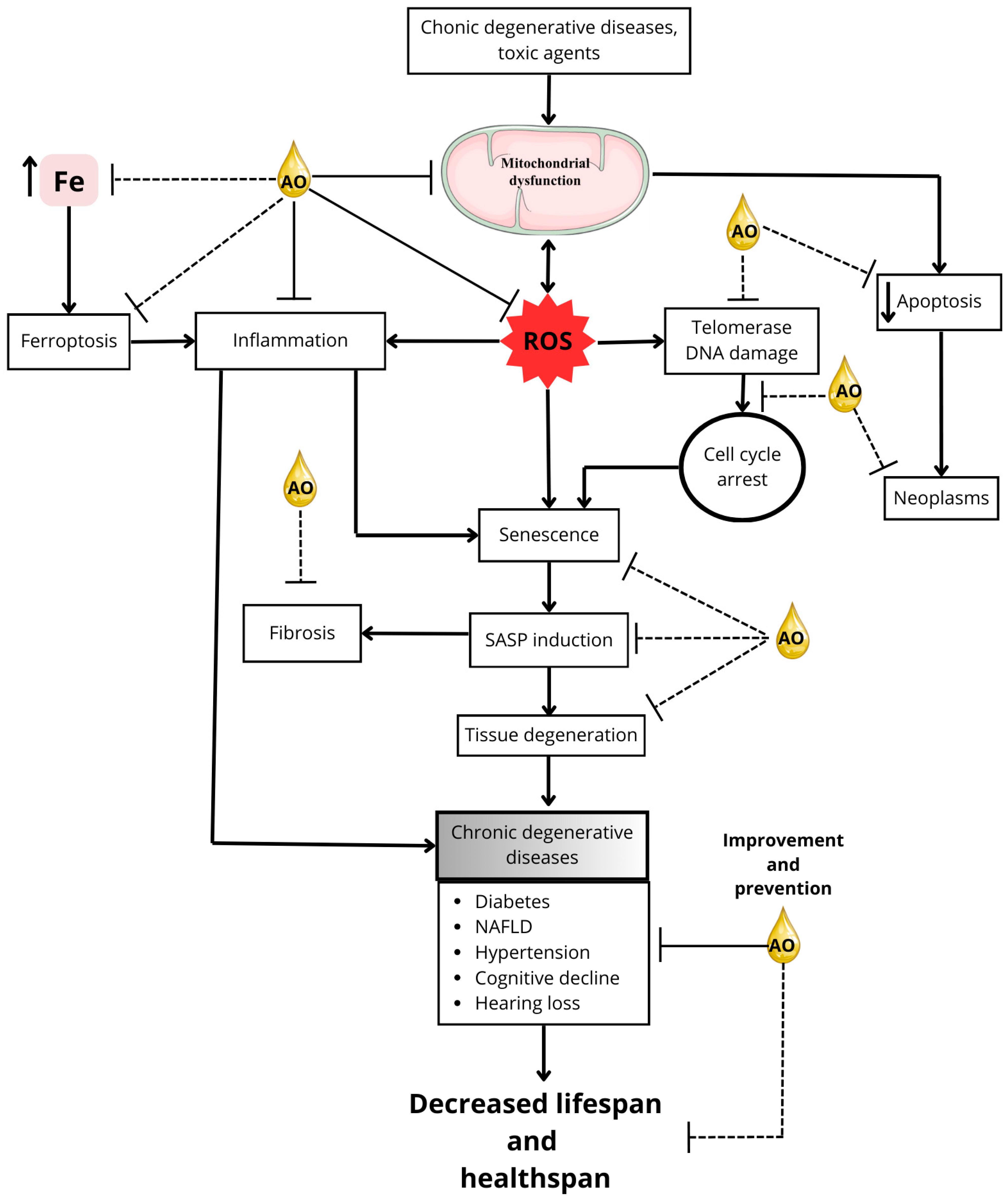
1. Introduction
2. The Avocado: Its Origin, Varieties, and Commercial Importance
Extraction Methods for AO
3. Bioactive Compounds in Avocado Oil: Anti-Aging Effects of Its Components Tested Separately
3.1. Fatty Acids
3.2. Phytosterols
3.3. Tocopherols
3.4. Carotenoids
3.5. Xanthones
3.6. Chlorophylls
3.7. Phenolic Compounds
4. Potential of Individual Components of AO to Extend Lifespan
4.1. Effect of Fatty Acids on Longevity Experimental Models
4.2. Impact of Carotenoids on Lifespan
4.3. Effect of Chlorophylls on Antioxidant Defense and Longevity
4.4. Influence of Phytosterols on Aging and Survival
4.5. Effect of Phenolic Compounds on Lifespan
5. Potential Beneficial Effects of Individual Components of AO on Aging-Related Diseases
5.1. Neurodegenerative Diseases
5.2. Cardiovascular Diseases
5.3. Metabolic Disorders
5.4. Cancer
5.5. Musculoskeletal Disease
6. Preclinical Studies on AO and Aging-Related Diseases
6.1. Antioxidant Effect of AO
6.2. AO in Diabetes
6.3. AO and Its Effects Against NAFLD
6.4. AO in Hypertensive Models
6.5. Age-Related Hearing Loss
6.6. The Potential of AO in Mitigating Neurodegeneration
6.7. The Potential of AO in Accelerating Wound Healing in Skin
7. Conclusions
Author Contributions
Funding
Institutional Review Board Statement
Informed Consent Statement
Data Availability Statement
Conflicts of Interest
References
- Ponnappan, S.; Ponnappan, U. Aging and Immune Function: Molecular Mechanisms to Interventions. Antioxid. Redox Signal. 2011, 14, 1551–1585. [Google Scholar] [CrossRef]
- López-Otín, C.; Blasco, M.A.; Partridge, L.; Serrano, M.; Kroemer, G. The Hallmarks of Aging. Cell 2013, 153, 1194–1217. [Google Scholar] [CrossRef] [PubMed]
- Mattson, M.P.; Arumugam, T.V. Hallmarks of Brain Aging: Adaptive and Pathological Modification by Metabolic States. Cell Metab. 2018, 27, 1176–1199. [Google Scholar] [CrossRef] [PubMed]
- Colloca, G.; Di Capua, B.; Bellieni, A.; Fusco, D.; Ciciarello, F.; Tagliaferri, L.; Valentini, V.; Balducci, L. Biological and Functional Biomarkers of Aging: Definition, Characteristics, and How They Can Impact Everyday Cancer Treatment. Curr. Oncol. Rep. 2020, 22, 115. [Google Scholar] [CrossRef] [PubMed]
- Gorgoulis, V.; Adams, P.D.; Alimonti, A.; Bennett, D.C.; Bischof, O.; Bishop, C.; Campisi, J.; Collado, M.; Evangelou, K.; Ferbeyre, G.; et al. Cellular Senescence: Defining a Path Forward. Cell 2019, 179, 813–827. [Google Scholar] [CrossRef] [PubMed]
- Jin, K. Modern Biological Theories of Aging. Aging Dis. 2010, 1, 72–74. [Google Scholar]
- Gerschman, R.; Gilbert, D.L.; Nye, S.W.; Dwyer, P.; Fenn, W.O. Oxygen Poisoning and X-Irradiation: A Mechanism in Common. Science 1954, 119, 623–626. [Google Scholar] [CrossRef]
- Harman, D. Aging: A Theory Based on Free Radical and Radiation Chemistry. J. Gerontol. 1956, 11, 298–300. [Google Scholar] [CrossRef] [PubMed]
- Afanas’ev, I. Signaling and Damaging Functions of Free Radicals in Aging-Free Radical Theory, Hormesis, and TOR. Aging Dis. 2010, 1, 75–88. [Google Scholar] [PubMed]
- Schulz, T.J.; Zarse, K.; Voigt, A.; Urban, N.; Birringer, M.; Ristow, M. Glucose Restriction Extends Caenorhabditis Elegans Life Span by Inducing Mitochondrial Respiration and Increasing Oxidative Stress. Cell Metab. 2007, 6, 280–293. [Google Scholar] [CrossRef]
- Zane, A.C.; Reiter, D.A.; Shardell, M.; Cameron, D.; Simonsick, E.M.; Fishbein, K.W.; Studenski, S.A.; Spencer, R.G.; Ferrucci, L. Muscle Strength Mediates the Relationship between Mitochondrial Energetics and Walking Performance. Aging Cell 2017, 16, 461–468. [Google Scholar] [CrossRef]
- Correia-Melo, C.; Hewitt, G.; Passos, J.F. Telomeres, Oxidative Stress and Inflammatory Factors: Partners in Cellular Senescence? Longev. Health 2014, 3, 1. [Google Scholar] [CrossRef] [PubMed]
- Kizilay Mancini, O.; Acevedo, M.; Fazez, N.; Cuillerier, A.; Fernandez Ruiz, A.; Huynh, D.N.; Burelle, Y.; Ferbeyre, G.; Baron, M.; Servant, M.J. Oxidative Stress-Induced Senescence Mediates Inflammatory and Fibrotic Phenotypes in Fibroblasts from Systemic Sclerosis Patients. Rheumatology 2022, 61, 1265–1275. [Google Scholar] [CrossRef]
- Mazhar, M.; Din, A.U.; Ali, H.; Yang, G.; Ren, W.; Wang, L.; Fan, X.; Yang, S. Implication of Ferroptosis in Aging. Cell Death Discov. 2021, 7, 149. [Google Scholar] [CrossRef] [PubMed]
- Das, R.; Ponnappan, S.; Ponnappan, U. Redox Regulation of the Proteasome in T Lymphocytes during Aging. Free Radic. Biol. Med. 2007, 42, 541–551. [Google Scholar] [CrossRef] [PubMed]
- Bandy, B.; Davison, A.J. Mitochondrial Mutations May Increase Oxidative Stress: Implications for Carcinogenesis and Aging? Free Radic. Biol. Med. 1990, 8, 523–539. [Google Scholar] [CrossRef] [PubMed]
- Cooke, M.S.; Evans, M.D.; Dizdaroglu, M.; Lunec, J. Oxidative DNA Damage: Mechanisms, Mutation, and Disease. FASEB J. 2003, 17, 1195–1214. [Google Scholar] [CrossRef] [PubMed]
- Stevnsner, T.; Nyaga, S.; de Souza-Pinto, N.C.; van der Horst, G.T.J.; Gorgels, T.G.M.F.; Hogue, B.A.; Thorslund, T.; Bohr, V.A. Mitochondrial Repair of 8-Oxoguanine Is Deficient in Cockayne Syndrome Group B. Oncogene 2002, 21, 8675–8682. [Google Scholar] [CrossRef]
- Liu, J.; Fang, H.; Chi, Z.; Wu, Z.; Wei, D.; Mo, D.; Niu, K.; Balajee, A.S.; Hei, T.K.; Nie, L.; et al. XPD Localizes in Mitochondria and Protects the Mitochondrial Genome from Oxidative DNA Damage. Nucleic Acids Res. 2015, 43, 5476–5488. [Google Scholar] [CrossRef] [PubMed]
- Wei, Y.-H.; Lee, H.-C. Oxidative Stress, Mitochondrial DNA Mutation, and Impairment of Antioxidant Enzymes in Aging. Exp. Biol. Med. 2002, 227, 671–682. [Google Scholar] [CrossRef] [PubMed]
- Xia, S.; Zhang, X.; Zheng, S.; Khanabdali, R.; Kalionis, B.; Wu, J.; Wan, W.; Tai, X. An Update on Inflamm-Aging: Mechanisms, Prevention, and Treatment. J. Immunol. Res. 2016, 2016, 8426874. [Google Scholar] [CrossRef] [PubMed]
- Dao, M.C.; Meydani, S.N. Iron Biology, Immunology, Aging, and Obesity: Four Fields Connected by the Small Peptide Hormone Hepcidin. Adv. Nutr. 2013, 4, 602–617. [Google Scholar] [CrossRef] [PubMed]
- Toyokuni, S.; Yanatori, I.; Kong, Y.; Zheng, H.; Motooka, Y.; Jiang, L. Ferroptosis at the Crossroads of Infection, Aging and Cancer. Cancer Sci. 2020, 111, 2665–2671. [Google Scholar] [CrossRef] [PubMed]
- Lieberthal, W.; Menza, S.A.; Levine, J.S. Graded ATP Depletion Can Cause Necrosis or Apoptosis of Cultured Mouse Proximal Tubular Cells. Am. J. Physiol. 1998, 274, F315–F327. [Google Scholar] [CrossRef] [PubMed]
- Imamura, H.; Sakamoto, S.; Yoshida, T.; Matsui, Y.; Penuela, S.; Laird, D.W.; Mizukami, S.; Kikuchi, K.; Kakizuka, A. Single-Cell Dynamics of Pannexin-1-Facilitated Programmed ATP Loss during Apoptosis. eLife 2020, 9, e61960. [Google Scholar] [CrossRef] [PubMed]
- Argüelles, S.; Guerrero-Castilla, A.; Cano, M.; Muñoz, M.F.; Ayala, A. Advantages and Disadvantages of Apoptosis in the Aging Process. Ann. N. Y. Acad. Sci. 2019, 1443, 20–33. [Google Scholar] [CrossRef]
- Schuermans, S.; Kestens, C.; Marques, P.E. Systemic Mechanisms of Necrotic Cell Debris Clearance. Cell Death Dis. 2024, 15, 557. [Google Scholar] [CrossRef]
- Zlotorynski, E. Defective Mitochondria Ignite the SASP. Nat. Rev. Mol. Cell Biol. 2020, 21, 179. [Google Scholar] [CrossRef]
- Filep, J.G. Lipid Mediator Interplay: Resolvin D1 Attenuates Inflammation Evoked by Glutathione-Conjugated Lipid Peroxidation Products. Br. J. Pharmacol. 2009, 158, 1059–1061. [Google Scholar] [CrossRef] [PubMed]
- Franceschi, C.; Campisi, J. Chronic Inflammation (Inflammaging) and Its Potential Contribution to Age-Associated Diseases. J. Gerontol. A Biol. Sci. Med. Sci. 2014, 69 (Suppl. 1), S4–S9. [Google Scholar] [CrossRef]
- Ji, C.; Rouzer, C.A.; Marnett, L.J.; Pietenpol, J.A. Induction of Cell Cycle Arrest by the Endogenous Product of Lipid Peroxidation, Malondialdehyde. Carcinogenesis 1998, 19, 1275–1283. [Google Scholar] [CrossRef]
- Noh, S.G.; Kim, H.W.; Kim, S.; Chung, K.W.; Jung, Y.S.; Yoon, J.H.; Yu, B.P.; Lee, J.; Chung, H.Y. Senoinflammation as the Underlying Mechanism of Aging and Its Modulation by Calorie Restriction. Ageing Res. Rev. 2024, 101, 102503. [Google Scholar] [CrossRef] [PubMed]
- Xu, J.; Zhou, L.; Liu, Y. Cellular Senescence in Kidney Fibrosis: Pathologic Significance and Therapeutic Strategies. Front. Pharmacol. 2020, 11, 601325. [Google Scholar] [CrossRef]
- Wan, R.; Wang, L.; Zhu, M.; Li, W.; Duan, Y.; Yu, G. Cellular Senescence: A Troy Horse in Pulmonary Fibrosis. Int. J. Mol. Sci. 2023, 24, 16410. [Google Scholar] [CrossRef]
- Selman, M.; Pardo, A. Fibroageing: An Ageing Pathological Feature Driven by Dysregulated Extracellular Matrix-Cell Mechanobiology. Ageing Res. Rev. 2021, 70, 101393. [Google Scholar] [CrossRef]
- Martín-Torres, S.; Jiménez-Carvelo, A.M.; González-Casado, A.; Cuadros-Rodríguez, L. Authentication of the Geographical Origin and the Botanical Variety of Avocados Using Liquid Chromatography Fingerprinting and Deep Learning Methods. Chemom. Intell. Lab. Syst. 2020, 199, 103960. [Google Scholar] [CrossRef]
- Ayala Silva, T.; Ledesma, N. Avocado History, Biodiversity and Production. In Sustainable Horticultural Systems: Issues, Technology and Innovation; Nandwani, D., Ed.; Springer International Publishing: Cham, Switzerland, 2014; pp. 157–205. ISBN 978-3-319-06904-3. [Google Scholar]
- Galindo-Tovar, M.E.; Arzate-Fernández, A.M.; Ogata-Aguilar, N.; Landero-Torres, I. The Avocado (Persea americana, Lauraceae) Crop in Mesoamerica: 10,000 Years of History. Harv. Pap. Bot. 2007, 12, 325–334. [Google Scholar] [CrossRef]
- Pérez Álvarez, S.; Ávila Quezada, G.; Coto Arbelo, O. El Aguacatero (Persea americana Mill). Cult. Trop. 2015, 36, 111–123. [Google Scholar]
- Miller, J. Avocado: A Global History; Reaktion Books: London, UK, 2020; pp. 10–135. ISBN 978-1-78914-240-2. [Google Scholar]
- Stephen, J.; Radhakrishnan, M. Avocado (Persea americana Mill.) Fruit: Nutritional Value, Handling and Processing Techniques, and Health Benefits. J. Food Process. Preserv. 2022, 46, e17207. [Google Scholar] [CrossRef]
- Cheikhyoussef, N.; Cheikhyoussef, A. Avocado (Persea americana) Wastes: Chemical Composition, Biological Activities and Industrial Applications. In Mediterranean Fruits Bio-Wastes: Chemistry, Functionality and Technological Applications; Ramadan, M.F., Farag, M.A., Eds.; Springer International Publishing: Cham, Switzerland, 2022; pp. 699–719. ISBN 978-3-030-84436-3. [Google Scholar]
- Guzmán, L.F.; Machida-Hirano, R.; Borrayo, E.; Cortés-Cruz, M.; Espíndola-Barquera, M.d.C.; Heredia García, E. Genetic Structure and Selection of a Core Collection for Long Term Conservation of Avocado in Mexico. Front. Plant Sci. 2017, 8, 243. [Google Scholar] [CrossRef]
- Ochoa-Zarzosa, A.; Báez-Magaña, M.; Guzmán-Rodríguez, J.J.; Flores-Alvarez, L.J.; Lara-Márquez, M.; Zavala-Guerrero, B.; Salgado-Garciglia, R.; López-Gómez, R.; López-Meza, J.E. Bioactive Molecules from Native Mexican Avocado Fruit (Persea americana Var. Drymifolia): A Review. Plant Foods Hum. Nutr. 2021, 76, 133–142. [Google Scholar] [CrossRef] [PubMed]
- Olas, B. The Pulp, Peel, Seed, and Food Products of Persea americana as Sources of Bioactive Phytochemicals with Cardioprotective Properties: A Review. Int. J. Mol. Sci. 2024, 25, 13622. [Google Scholar] [CrossRef]
- Araújo, R.G.; Rodriguez-Jasso, R.M.; Ruiz, H.A.; Pintado, M.M.E.; Aguilar, C.N. Avocado By-Products: Nutritional and Functional Properties. Trends Food Sci. Technol. 2018, 80, 51–60. [Google Scholar] [CrossRef]
- Ozdemir, F.; Topuz, A. Changes in Dry Matter, Oil Content and Fatty Acids Composition of Avocado during Harvesting Time and Post-Harvesting Ripening Period. Food Chem. 2004, 86, 79–83. [Google Scholar] [CrossRef]
- Gómez-López, V.M. Fruit Characterization of High Oil Content Avocado Varieties. Sci. Agric. 2002, 59, 403–406. [Google Scholar] [CrossRef]
- Salameh, M.; Nacouzi, D.; Lahoud, G.; Riachy, I.; El Kayal, W. Evaluation of Postharvest Maturity Indices of Commercial Avocado Varieties Grown at Various Elevations Along Lebanon’s Coast. Front. Plant Sci. 2022, 13, 895964. [Google Scholar] [CrossRef]
- Cárceles Rodríguez, B.; Durán Zuazo, V.H.; Franco Tarifa, D.; Cuadros Tavira, S.; Sacristan, P.C.; García-Tejero, I.F. Irrigation Alternatives for Avocado (Persea americana Mill.) in the Mediterranean Subtropical Region in the Context of Climate Change: A Review. Agriculture 2023, 13, 1049. [Google Scholar] [CrossRef]
- Talavera, A.; Gonzalez-Fernandez, J.J.; Carrasco-Pancorbo, A.; Olmo-García, L.; Hormaza, J.I. Avocado: Agricultural Importance and Nutraceutical Properties. In Compendium of Crop Genome Designing for Nutraceuticals; Kole, C., Ed.; Springer Nature: Singapore, 2023; pp. 1–19. ISBN 978-981-19362-7-2. [Google Scholar]
- López-Pimentel, J.C.; Alcaraz-Rivera, M.; Granillo-Macías, R.; Olivares-Benitez, E. Traceability of Mexican Avocado Supply Chain: A Microservice and Blockchain Technological Solution. Sustainability 2022, 14, 14633. [Google Scholar] [CrossRef]
- Tang, F.; Banker, T.; Green, H.S.; Wang, S.C.; Hatzakis, E. Analysis and Authentication of Avocado Oil by Low-Field Benchtop NMR Spectroscopy and Chemometrics. J. Food Sci. 2024, 89, 4276–4285. [Google Scholar] [CrossRef] [PubMed]
- Cervantes-Paz, B.; Yahia, E.M. Avocado Oil: Production and Market Demand, Bioactive Components, Implications in Health, and Tendencies and Potential Uses. Compr. Rev. Food Sci. Food Saf. 2021, 20, 4120–4158. [Google Scholar] [CrossRef]
- Tan, C.X.; Ghazali, H.M. Avocado (Persea americana Mill.) Oil. In Fruit Oils: Chemistry and Functionality; Springer: Cham, Switzerland, 2019; pp. 353–375. [Google Scholar] [CrossRef]
- Qin, X.; Zhong, J. A Review of Extraction Techniques for Avocado Oil. J. Oleo Sci. 2016, 65, 881–888. [Google Scholar] [CrossRef] [PubMed]
- Satriana, S.; Supardan, M.D.; Arpi, N.; Wan Mustapha, W.A. Development of Methods Used in the Extraction of Avocado Oil. Eur. J. Lipid Sci. Technol. 2019, 121, 1800210. [Google Scholar] [CrossRef]
- Flores, M.; Saravia, C.; Vergara, C.E.; Avila, F.; Valdés, H.; Ortiz-Viedma, J. Avocado Oil: Characteristics, Properties, and Applications. Molecules 2019, 24, 2172. [Google Scholar] [CrossRef]
- Bhore, S.J.; Ochoa, D.S.; Houssari, A.A.; Zelaya, A.L.; Yang, R.; Chen, Z.; Deeya, S.S.; Sens, S.C.D.S.; Schumann, M.; Zhang, Z.; et al. The Avocado (Persea americana Mill.): A Review and Sustainability Perspectives. Preprints 2021. [Google Scholar] [CrossRef]
- Enot, D.P.; Niso-Santano, M.; Durand, S.; Chery, A.; Pietrocola, F.; Vacchelli, E.; Madeo, F.; Galluzzi, L.; Kroemer, G. Metabolomic Analyses Reveal That Anti-Aging Metabolites Are Depleted by Palmitate but Increased by Oleate in Vivo. Cell Cycle 2015, 14, 2399–2407. [Google Scholar] [CrossRef] [PubMed]
- Aman, Y.; Schmauck-Medina, T.; Hansen, M.; Morimoto, R.I.; Simon, A.K.; Bjedov, I.; Palikaras, K.; Simonsen, A.; Johansen, T.; Tavernarakis, N.; et al. Autophagy in Healthy Aging and Disease. Nat. Aging 2021, 1, 634–650. [Google Scholar] [CrossRef]
- Lin, X.; Li, Z. Key Components and Multiple Health Functions of Avocado Oil: A Review. J. Funct. Foods 2024, 122, 106494. [Google Scholar] [CrossRef]
- Li, X.; Li, C.; Zhang, W.; Wang, Y.; Qian, P.; Huang, H. Inflammation and Aging: Signaling Pathways and Intervention Therapies. Signal Transduct. Target. Ther. 2023, 8, 239. [Google Scholar] [CrossRef] [PubMed]
- Santa-María, C.; López-Enríquez, S.; Montserrat-de la Paz, S.; Geniz, I.; Reyes-Quiroz, M.E.; Moreno, M.; Palomares, F.; Sobrino, F.; Alba, G. Update on Anti-Inflammatory Molecular Mechanisms Induced by Oleic Acid. Nutrients 2023, 15, 224. [Google Scholar] [CrossRef] [PubMed]
- Kim, E.J.; Um, S.J. SIRT1: Roles in Aging and Cancer. BMB Rep. 2008, 41, 751–756. [Google Scholar] [CrossRef] [PubMed]
- Satoh, A.; Imai, S.-I.; Guarente, L. The Brain, Sirtuins, and Ageing. Nat. Rev. Neurosci. 2017, 18, 362–374. [Google Scholar] [CrossRef] [PubMed]
- Ng, F.; Wijaya, L.; Tang, B.L. SIRT1 in the Brain-Connections with Aging-Associated Disorders and Lifespan. Front. Cell Neurosci. 2015, 9, 64. [Google Scholar] [CrossRef] [PubMed]
- Kim, H.; Youn, K.; Yun, E.Y.; Hwang, J.S.; Jeong, W.S.; Ho, C.T.; Jun, M. Oleic Acid Ameliorates Aβ-Induced Inflammation by Downregulation of COX-2 and iNOS via NFκB Signaling Pathway. J. Funct. Foods 2015, 14, 1–11. [Google Scholar] [CrossRef]
- Igarashi, M.; Iwasa, K.; Hayakawa, T.; Tsuduki, T.; Kimura, I.; Maruyama, K.; Yoshikawa, K. Dietary Oleic Acid Contributes to the Regulation of Food Intake through the Synthesis of Intestinal Oleoylethanolamide. Front. Endocrinol. 2022, 13, 1056116. [Google Scholar] [CrossRef] [PubMed]
- Moller, D.E.; Berger, J.P. Role of PPARs in the Regulation of Obesity-Related Insulin Sensitivity and Inflammation. Int. J. Obes. Relat. Metab. Disord. 2003, 27 (Suppl. 3), S17–S21. [Google Scholar] [CrossRef]
- Gremmels, H.; Bevers, L.M.; Fledderus, J.O.; Braam, B.; van Zonneveld, A.J.; Verhaar, M.C.; Joles, J.A. Oleic Acid Increases Mitochondrial Reactive Oxygen Species Production and Decreases Endothelial Nitric Oxide Synthase Activity in Cultured Endothelial Cells. Eur. J. Pharmacol. 2015, 751, 67–72. [Google Scholar] [CrossRef]
- Romana-Souza, B.; Saguie, B.O.; Pereira de Almeida Nogueira, N.; Paes, M.; dos Santos Valença, S.; Atella, G.C.; Monte-Alto-Costa, A. Oleic Acid and Hydroxytyrosol Present in Olive Oil Promote ROS and Inflammatory Response in Normal Cultures of Murine Dermal Fibroblasts through the NF-κB and NRF2 Pathways. Food Res. Int. 2020, 131, 108984. [Google Scholar] [CrossRef]
- Mann, J.; Reznik, E.; Santer, M.; Fongheiser, M.A.; Smith, N.; Hirschhorn, T.; Zandkarimi, F.; Soni, R.K.; Dafré, A.L.; Miranda-Vizuete, A.; et al. Ferroptosis Inhibition by Oleic Acid Mitigates Iron-Overload-Induced Injury. Cell Chem. Biol. 2024, 31, 249–264.e7. [Google Scholar] [CrossRef]
- Domínguez-López, I.; Arancibia-Riveros, C.; Casas, R.; Tresserra-Rimbau, A.; Razquin, C.; Martínez-González, M.Á.; Hu, F.B.; Ros, E.; Fitó, M.; Estruch, R.; et al. Changes in Plasma Total Saturated Fatty Acids and Palmitic Acid Are Related to Pro-Inflammatory Molecule IL-6 Concentrations after Nutritional Intervention for One Year. Biom. Pharmacother. 2022, 150, 113028. [Google Scholar] [CrossRef]
- Mancini, A.; Imperlini, E.; Nigro, E.; Montagnese, C.; Daniele, A.; Orrù, S.; Buono, P. Biological and Nutritional Properties of Palm Oil and Palmitic Acid: Effects on Health. Molecules 2015, 20, 17339–173361. [Google Scholar] [CrossRef] [PubMed]
- Korbecki, J.; Bajdak-Rusinek, K. The Effect of Palmitic Acid on Inflammatory Response in Macrophages: An Overview of Molecular Mechanisms. Inflamm. Res. 2019, 68, 915–932. [Google Scholar] [CrossRef] [PubMed]
- Jattujan, P.; Srisirirung, S.; Watcharaporn, W.; Chumphoochai, K.; Kraokaew, P.; Sanguanphun, T.; Prasertsuksri, P.; Thongdechsri, S.; Sobhon, P.; Meemon, K. 2-Butoxytetrahydrofuran and Palmitic Acid from Holothuria scabra Enhance C. elegans Lifespan and Healthspan via DAF-16/FOXO and SKN-1/NRF2 Signaling Pathways. Pharmaceuticals 2022, 15, 1374. [Google Scholar] [CrossRef]
- Lowry, J.R.; Marshall, N.; Wenzel, T.J.; Murray, T.E.; Klegeris, A. The Dietary Fatty Acids α-Linolenic Acid (ALA) and Linoleic Acid (LA) Selectively Inhibit Microglial Nitric Oxide Production. Mol. Cell Neurosci. 2020, 109, 103569. [Google Scholar] [CrossRef]
- Zhang, L.; Zhang, X.; Zhang, T.; Guo, Y.; Pei, W.; Liu, R.; Chang, M.; Wang, X. Linolenic Acid Ameliorates Sarcopenia in C. elegans by Promoting Mitophagy and Fighting Oxidative Stress. Food Funct. 2023, 14, 1498–1509. [Google Scholar] [CrossRef] [PubMed]
- Schmidlin, C.J.; Dodson, M.B.; Madhavan, L.; Zhang, D.D. Redox Regulation by NRF2 in Aging and Disease. Free Radic. Biol. Med. 2019, 134, 702–707. [Google Scholar] [CrossRef] [PubMed]
- Litwiniuk, A.; Domańska, A.; Chmielowska, M.; Martyńska, L.; Bik, W.; Kalisz, M. The Effects of Alpha-Linolenic Acid on the Secretory Activity of Astrocytes and β Amyloid-Associated Neurodegeneration in Differentiated SH-SY5Y Cells: Alpha-Linolenic Acid Protects the SH-SY5Y Cells against β Amyloid Toxicity. Oxid. Med. Cell Longev. 2020, 2020, 8908901. [Google Scholar] [CrossRef]
- Berasategi, I.; Barriuso, B.; Ansorena, D.; Astiasarán, I. Stability of Avocado Oil during Heating: Comparative Study to Olive Oil. Food Chem. 2012, 132, 439–446. [Google Scholar] [CrossRef] [PubMed]
- Samaniego-Sánchez, C.; Martín-del-Campo, S.T.; Castañeda-Saucedo, M.C.; Blanca-Herrera, R.M.; Quesada-Granados, J.J.; Ramírez-Anaya, J.d.P. Migration of Avocado Virgin Oil Functional Compounds during Domestic Cooking of Eggplant. Foods 2021, 10, 1790. [Google Scholar] [CrossRef]
- Kaur, K.; Singh, L.; Kaur, A.; Bhatti, R. Exploring the Possible Mechanism Involved in the Anti-Nociceptive Effect of β-Sitosterol: Modulation of Oxidative Stress, Nitric Oxide and IL-6. Inflammopharmacology 2023, 31, 517–527. [Google Scholar] [CrossRef]
- Vivancos, M.; Moreno, J.J. β-Sitosterol Modulates Antioxidant Enzyme Response in RAW 264.7 Macrophages. Free Radic. Biol. Med. 2005, 39, 91–97. [Google Scholar] [CrossRef] [PubMed]
- Zhang, P.; Liu, N.; Xue, M.; Zhang, M.; Liu, W.; Xu, C.; Fan, Y.; Meng, Y.; Zhang, Q.; Zhou, Y. Anti-Inflammatory and Antioxidant Properties of β-Sitosterol in Copper Sulfate-Induced Inflammation in Zebrafish (Danio Rerio). Antioxidants 2023, 12, 391. [Google Scholar] [CrossRef] [PubMed]
- Cheng, Y.; Chen, Y.; Li, J.; Qu, H.; Zhao, Y.; Wen, C.; Zhou, Y. Dietary β-Sitosterol Regulates Serum Lipid Level and Improves Immune Function, Antioxidant Status, and Intestinal Morphology in Broilers. Poult. Sci. 2020, 99, 1400–1408. [Google Scholar] [CrossRef] [PubMed]
- Woolf, A.; Wong, M.; Eyres, L.; McGhie, T.; Lund, C.; Olsson, S.; Wang, Y.; Bulley, C.; Wang, M.; Friel, E.; et al. 2—Avocado Oil. In Gourmet and Health-Promoting Specialty Oils; Moreau, R.A., Kamal-Eldin, A., Eds.; AOCS Press: Champaign, IL, USA, 2009; pp. 73–125. ISBN 978-1-893997-97-4. [Google Scholar]
- Jiang, Q.; Im, S.; Wagner, J.G.; Hernandez, M.L.; Peden, D.B. Gamma-Tocopherol, a Major Form of Vitamin E in Diets: Insights into Antioxidant and Anti-Inflammatory Effects, Mechanisms, and Roles in Disease Management. Free Radic. Biol. Med. 2022, 178, 347–359. [Google Scholar] [CrossRef] [PubMed]
- Debbabi, M.; Nury, T.; Zarrouk, A.; Mekahli, N.; Bezine, M.; Sghaier, R.; Grégoire, S.; Martine, L.; Durand, P.; Camus, E.; et al. Protective Effects of α-Tocopherol, γ-Tocopherol and Oleic Acid, Three Compounds of Olive Oils, and No Effect of Trolox, on 7-Ketocholesterol-Induced Mitochondrial and Peroxisomal Dysfunction in Microglial BV-2 Cells. Int. J. Mol. Sci. 2016, 17, 1973. [Google Scholar] [CrossRef] [PubMed]
- Hinman, A.; Holst, C.R.; Latham, J.C.; Bruegger, J.J.; Ulas, G.; McCusker, K.P.; Amagata, A.; Davis, D.; Hoff, K.G.; Kahn-Kirby, A.H.; et al. Vitamin E Hydroquinone Is an Endogenous Regulator of Ferroptosis via Redox Control of 15-Lipoxygenase. PLoS ONE 2018, 13, e0201369. [Google Scholar] [CrossRef]
- Lan, D.; Yao, C.; Li, X.; Liu, H.; Wang, D.; Wang, Y.; Qi, S. Tocopherol Attenuates the Oxidative Stress of BMSCs by Inhibiting Ferroptosis through the PI3k/AKT/mTOR Pathway. Front. Bioeng. Biotechnol. 2022, 10, 938520. [Google Scholar] [CrossRef]
- Pope, L.E.; Dixon, S.J. Regulation of Ferroptosis by Lipid Metabolism. Trends Cell Biol. 2023, 33, 1077–1087. [Google Scholar] [CrossRef] [PubMed]
- Pahrudin Arrozi, A.; Shukri, S.N.S.; Wan Ngah, W.Z.; Mohd Yusof, Y.A.; Ahmad Damanhuri, M.H.; Jaafar, F.; Makpol, S. Comparative Effects of Alpha- and Gamma-Tocopherol on Mitochondrial Functions in Alzheimer’s Disease In Vitro Model. Sci. Rep. 2020, 10, 8962. [Google Scholar] [CrossRef] [PubMed]
- Krumreich, F.D.; Borges, C.D.; Mendonça, C.R.B.; Jansen-Alves, C.; Zambiazi, R.C. Bioactive Compounds and Quality Parameters of Avocado Oil Obtained by Different Processes. Food Chem. 2018, 257, 376–381. [Google Scholar] [CrossRef]
- Topete-Betancourt, A.; Martínez-Flores, H.E.; Jiménez-Sandoval, S.J.; de Dios Figueroa-Cárdenas, J.; Virgen-Ortiz, J.J.; Valencia, J.E.; Garnica-Romo, M.G.; Gómez-Ayala, M.A. Ultrasound Assisted by Microwave during the Extraction of Avocado Oil: Quality Assessment by Chromatographic Techniques, Raman Spectroscopy, and Thermogravimetric Analysis. Pol. J. Chem. Technol. 2024, 26, 97–103. [Google Scholar] [CrossRef]
- Maoka, T. Carotenoids as Natural Functional Pigments. J. Nat. Med. 2020, 74, 1–16. [Google Scholar] [CrossRef]
- Marra, A.; Manousakis, V.; Zervas, G.P.; Koutis, N.; Finos, M.A.; Adamantidi, T.; Panoutsopoulou, E.; Ofrydopoulou, A.; Tsoupras, A. Avocado and Its By-Products as Natural Sources of Valuable Anti-Inflammatory and Antioxidant Bioactives for Functional Foods and Cosmetics with Health-Promoting Properties. Appl. Sci. 2024, 14, 5978. [Google Scholar] [CrossRef]
- Rodriguez-Concepcion, M.; Avalos, J.; Bonet, M.L.; Boronat, A.; Gomez-Gomez, L.; Hornero-Mendez, D.; Limon, M.C.; Meléndez-Martínez, A.J.; Olmedilla-Alonso, B.; Palou, A.; et al. A Global Perspective on Carotenoids: Metabolism, Biotechnology, and Benefits for Nutrition and Health. Prog. Lipid Res. 2018, 70, 62–93. [Google Scholar] [CrossRef] [PubMed]
- Ademowo, O.S.; Oyebode, O.; Edward, R.; Conway, M.E.; Griffiths, H.R.; Dias, I.H.K. Effects of Carotenoids on Mitochondrial Dysfunction. Biochem. Soc. Trans. 2024, 52, 65–74. [Google Scholar] [CrossRef]
- Hong, H.T.; Takagi, T.; O’Hare, T.J. An Optimal Saponification and Extraction Method to Determine Carotenoids in Avocado. Food Chem. 2022, 387, 132923. [Google Scholar] [CrossRef] [PubMed]
- Zheng, W.V.; Xu, W.; Li, Y.; Qin, J.; Zhou, T.; Li, D.; Xu, Y.; Cheng, X.; Xiong, Y.; Chen, Z. Anti-Aging Effect of β-Carotene through Regulating the KAT7-P15 Signaling Axis, Inflammation and Oxidative Stress Process. Cell Mol. Biol. Lett. 2022, 27, 86. [Google Scholar] [CrossRef] [PubMed]
- Jayakanthan, M.; Manochkumar, J.; Efferth, T.; Ramamoorthy, S. Lutein, a Versatile Carotenoid: Insight on Neuroprotective Potential and Recent Advances. Phytomedicine 2024, 135, 156185. [Google Scholar] [CrossRef]
- Udayawara Rudresh, D.; Maradagi, T.; Stephen, N.M.; Niraikulam, A.; Nambi Ramudu, K.; Ponesakki, G. Neoxanthin Prevents H2O2-Induced Cytotoxicity in HepG2 Cells by Activating Endogenous Antioxidant Signals and Suppressing Apoptosis Signals. Mol. Biol. Rep. 2021, 48, 6923–6934. [Google Scholar] [CrossRef]
- Parida, S.; Jena, M.; Behera, A.K.; Mandal, A.K.; Nayak, R.; Patra, S. A Novel Phytocolorant, Neoxanthin, as a Potent Chemopreventive: Current Progress and Future Prospects. Curr. Med. Chem. 2024, 31, 5149–5164. [Google Scholar] [CrossRef]
- Terasaki, M.; Asai, A.; Zhang, H.; Nagao, A. A Highly Polar Xanthophyll of 9′-Cis-Neoxanthin Induces Apoptosis in HCT116 Human Colon Cancer Cells through Mitochondrial Dysfunction. Mol. Cell Biochem. 2007, 300, 227–237. [Google Scholar] [CrossRef]
- González-Montoya, M.; Vargas-Vargas, M.A.; Torres-Isidro, O.; García-Berumen, C.I.; Cuiniche-Méndez, M.G.; Saavedra-Molina, A.; Ontiveros-Rodríguez, J.C.; García-Gutiérrez, H.A.; Calderón-Cortés, E.; Cortés-Rojo, C. Evaluation of Unsaponifiable Fraction of Avocado Oil on Liver and Kidney Mitochondrial Function in Rats Fed a High-Fat and High-Carbohydrate Diet. Metabolites 2024, 14, 431. [Google Scholar] [CrossRef]
- Elya, B.; He, H.P.; Kosela, S.; Hanafi, M.; Hao, X.J. A New Cytotoxic Xanthone from Garcinia Rigida. Fitoterapia 2008, 79, 182–184. [Google Scholar] [CrossRef]
- Pedro, M.; Cerqueira, F.; Sousa, M.E.; Nascimento, M.S.J.; Pinto, M. Xanthones as Inhibitors of Growth of Human Cancer Cell Lines and Their Effects on the Proliferation of Human Lymphocytes in Vitro. Bioorg Med. Chem. 2002, 10, 3725–3730. [Google Scholar] [CrossRef]
- Pinto, M.M.M.; Sousa, M.E.; Nascimento, M.S.J. Xanthone Derivatives: New Insights in Biological Activities. Curr. Med. Chem. 2005, 12, 2517–2538. [Google Scholar] [CrossRef] [PubMed]
- Gallorini, M.; Carradori, S.; Resende, D.I.S.P.; Saso, L.; Ricci, A.; Palmeira, A.; Cataldi, A.; Pinto, M.; Sousa, E. Natural and Synthetic Xanthone Derivatives Counteract Oxidative Stress via Nrf2 Modulation in Inflamed Human Macrophages. Int. J. Mol. Sci. 2022, 23, 13319. [Google Scholar] [CrossRef] [PubMed]
- Ashton, O.B.O.; Wong, M.; McGhie, T.K.; Vather, R.; Wang, Y.; Requejo-Jackman, C.; Ramankutty, P.; Woolf, A.B. Pigments in Avocado Tissue and Oil. J. Agric. Food Chem. 2006, 54, 10151–10158. [Google Scholar] [CrossRef] [PubMed]
- Hsu, C.-Y.; Chao, P.-Y.; Hu, S.-P.; Yang, C.-M. The Antioxidant and Free Radical Scavenging Activities of Chlorophylls and Pheophytins. Food Nutr. Sci. 2013, 4, 1–8. [Google Scholar] [CrossRef]
- Pérez-Gálvez, A.; Viera, I.; Roca, M. Carotenoids and Chlorophylls as Antioxidants. Antioxidants 2020, 9, 505. [Google Scholar] [CrossRef]
- Moeurng, S.; Posridee, K.; Kamkaew, A.; Thaiudom, S.; Oonsivilai, A.; Oonsivilai, R. Identification of Pheophytin a and Hydroxy Pheophytin a from Rang Chuet (Thunbergia laurifolia Linn.) as Potent NQO-1 Inducers in Liver Cells. Foods 2024, 13, 1443. [Google Scholar] [CrossRef] [PubMed]
- Subramoniam, A.; Asha, V.V.; Nair, S.A.; Sasidharan, S.P.; Sureshkumar, P.K.; Rajendran, K.N.; Karunagaran, D.; Ramalingam, K. Chlorophyll Revisited: Anti-Inflammatory Activities of Chlorophyll a and Inhibition of Expression of TNF-α Gene by the Same. Inflammation 2012, 35, 959–966. [Google Scholar] [CrossRef]
- Shailaja, V.L.; Christina, V.S.; Mohanapriya, C.D.; Sneha, P.; Lakshmi Sundaram, R.; Magesh, R.; George Priya Doss, C.; Gnanambal, K.M.E. A Natural Anticancer Pigment, Pheophytin a, from a Seagrass Acts as a High Affinity Human Mitochondrial Translocator Protein (TSPO) Ligand, in Silico, to Reduce Mitochondrial Membrane Potential (∆ψMit) in Adenocarcinomic A549 Cells. Phytomedicine 2019, 61, 152858. [Google Scholar] [CrossRef] [PubMed]
- Santana, I.; Castelo-Branco, V.N.; Guimarães, B.M.; Silva, L.d.O.; Peixoto, V.O.D.S.; Cabral, L.M.C.; Freitas, S.P.; Torres, A.G. Hass Avocado (Persea americana Mill.) Oil Enriched in Phenolic Compounds and Tocopherols by Expeller-Pressing the Unpeeled Microwave Dried Fruit. Food Chem. 2019, 286, 354–361. [Google Scholar] [CrossRef]
- Salazar-López, N.J.; Domínguez-Avila, J.A.; Yahia, E.M.; Belmonte-Herrera, B.H.; Wall-Medrano, A.; Montalvo-González, E.; González-Aguilar, G.A. Avocado Fruit and By-Products as Potential Sources of Bioactive Compounds. Food Res. Int. 2020, 138, 109774. [Google Scholar] [CrossRef]
- Bhuyan, D.J.; Alsherbiny, M.A.; Perera, S.; Low, M.; Basu, A.; Devi, O.A.; Barooah, M.S.; Li, C.G.; Papoutsis, K. The Odyssey of Bioactive Compounds in Avocado (Persea americana) and Their Health Benefits. Antioxidants 2019, 8, 426. [Google Scholar] [CrossRef] [PubMed]
- Dilberger, B.; Weppler, S.; Eckert, G.P. Phenolic Acid Metabolites of Polyphenols Act as Inductors for Hormesis in C. elegans. Mech. Ageing Dev. 2021, 198, 111518. [Google Scholar] [CrossRef] [PubMed]
- Aghababaei, F.; Hadidi, M. Recent Advances in Potential Health Benefits of Quercetin. Pharmaceuticals 2023, 16, 1020. [Google Scholar] [CrossRef] [PubMed]
- Suematsu, N.; Hosoda, M.; Fujimori, K. Protective Effects of Quercetin against Hydrogen Peroxide-Induced Apoptosis in Human Neuronal SH-SY5Y Cells. Neurosci. Lett. 2011, 504, 223–227. [Google Scholar] [CrossRef]
- Sakurai, K.; Shen, C.; Shiraishi, I.; Inamura, N.; Hisatsune, T. Consumption of Oleic Acid on the Preservation of Cognitive Functions in Japanese Elderly Individuals. Nutrients 2021, 13, 284. [Google Scholar] [CrossRef]
- Amtul, Z.; Westaway, D.; Cechetto, D.F.; Rozmahel, R.F. Oleic Acid Ameliorates Amyloidosis in Cellular and Mouse Models of Alzheimer’s Disease. Brain Pathol. 2011, 21, 321–329. [Google Scholar] [CrossRef]
- Miklankova, D.; Markova, I.; Hüttl, M.; Stankova, B.; Malinska, H. The Different Insulin-Sensitising and Anti-Inflammatory Effects of Palmitoleic Acid and Oleic Acid in a Prediabetes Model. J. Diabetes Res. 2022, 2022, 4587907. [Google Scholar] [CrossRef] [PubMed]
- Yamamoto, Y.; Narumi, K.; Yamagishi, N.; Nishi, T.; Ito, T.; Iseki, K.; Kobayashi, M.; Kanai, Y. Oral Administration of Linoleic Acid Immediately before Glucose Load Ameliorates Postprandial Hyperglycemia. Front. Pharmacol. 2023, 14, 1197743. [Google Scholar] [CrossRef] [PubMed]
- Abo-Zaid, O.A.; Moawed, F.S.; Ismail, E.S.; Farrag, M.A. β-Sitosterol Attenuates High- Fat Diet-Induced Hepatic Steatosis in Rats by Modulating Lipid Metabolism, Inflammation and ER Stress Pathway. BMC Pharmacol. Toxicol. 2023, 24, 31. [Google Scholar] [CrossRef]
- Jiang, S.; Gao, K.; Zhang, F.; Wang, Y.; He, X.; Yang, J. β-Sitosterol Alleviates Atherosclerosis by Regulating Catalase. Heliyon 2024, 10, e35639. [Google Scholar] [CrossRef] [PubMed]
- Vo, T.K.; Ta, Q.T.H.; Chu, Q.T.; Nguyen, T.T.; Vo, V.G. Anti-Hepatocellular-Cancer Activity Exerted by β-Sitosterol and β-Sitosterol-Glucoside from Indigofera Zollingeriana Miq. Molecules 2020, 25, 3021. [Google Scholar] [CrossRef] [PubMed]
- de Leeuw, F.A.; Schneider, J.A.; Agrawal, S.; Leurgans, S.E.; Morris, M.C. Brain Tocopherol Levels Are Associated with Lower Activated Microglia Density in Elderly Human Cortex. Alzheimers Dement. 2020, 6, e12021. [Google Scholar] [CrossRef]
- Sanyal, A.J.; Chalasani, N.; Kowdley, K.V.; McCullough, A.; Diehl, A.M.; Bass, N.M.; Neuschwander-Tetri, B.A.; Lavine, J.E.; Tonascia, J.; Unalp, A.; et al. Pioglitazone, Vitamin E, or Placebo for Nonalcoholic Steatohepatitis. N. Eng. J. Med. 2010, 62, 18. [Google Scholar] [CrossRef] [PubMed]
- Martell, S.G.; Kim, J.; Cannavale, C.N.; Mehta, T.D.; Erdman, J.W.; Adamson, B.; Motl, R.W.; Khan, N.A. Randomized, Placebo-Controlled, Single-Blind Study of Lutein Supplementation on Carotenoid Status and Cognition in Persons with Multiple Sclerosis. J. Nutr. 2023, 153, 2298–2311. [Google Scholar] [CrossRef] [PubMed]
- Boccardi, V.; Arosio, B.; Cari, L.; Bastiani, P.; Scamosci, M.; Casati, M.; Ferri, E.; Bertagnoli, L.; Ciccone, S.; Rossi, P.D.; et al. Beta-Carotene, Telomerase Activity and Alzheimer’s Disease in Old Age Subjects. Eur. J. Nutr. 2020, 59, 119–126. [Google Scholar] [CrossRef]
- Jeelani, M.; Fouotsa, H.; Mohammed, O.A.; Alfaifi, J.; Adebayo, S.; Ahmed, M.M.; Yahia, A.I.O.; Eissa, H.; Bahashwan, E.; Mohammed, N.A.; et al. Naturally Occurring Benzophenones and Xanthones from Garcinia smeathmannii (Planch. & Triana) Oliv. Displayed Anti-Inflammatory Effects by Modulating the Activities of Inflammatory Mediators in LPS-Stimulated RAW 264.7 Macrophages. Front. Pharmacol. 2024, 15, 1370073. [Google Scholar] [CrossRef]
- Castillo-Quan, J.I.; Steinbaugh, M.J.; Fernández-Cárdenas, L.P.; Pohl, N.K.; Wu, Z.; Zhu, F.; Moroz, N.; Teixeira, V.; Bland, M.S.; Lehrbach, N.J.; et al. An Antisteatosis Response Regulated by Oleic Acid through Lipid Droplet-Mediated ERAD Enhancement. Sci. Adv. 2023, 9, eadc8917. [Google Scholar] [CrossRef] [PubMed]
- Choi, L.S.; Shi, C.; Ashraf, J.; Sohrabi, S.; Murphy, C.T. Oleic Acid Protects Caenorhabditis Mothers From Mating-Induced Death and the Cost of Reproduction. Front. Cell Dev. Biol. 2021, 9, 690373. [Google Scholar] [CrossRef] [PubMed]
- O’Rourke, E.J.; Kuballa, P.; Xavier, R.; Ruvkun, G. ω-6 Polyunsaturated Fatty Acids Extend Life Span through the Activation of Autophagy. Genes Dev. 2013, 27, 429–440. [Google Scholar] [CrossRef] [PubMed]
- Liu, Y.; Xia, Q.; Qian, Y.; Kuang, Y.; Liu, J.; Lin, L. Effects of Three Extraction Methods on Avocado Oil Lipid Compounds Analyzed via UPLC-TOF-MS/MS with OPLS-DA. Foods 2023, 12, 1174. [Google Scholar] [CrossRef] [PubMed]
- Qi, W.; Gutierrez, G.E.; Gao, X.; Dixon, H.; McDonough, J.A.; Marini, A.M.; Fisher, A.L. The ω-3 Fatty Acid α-Linolenic Acid Extends Caenorhabditis Elegans Lifespan via NHR-49/PPARα and Oxidation to Oxylipins. Aging Cell 2017, 16, 1125–1135. [Google Scholar] [CrossRef] [PubMed]
- Lee, S.-A.; Lim, W.-H.; Van Le, V.; Ko, S.-R.; Kim, B.; Oh, H.-M.; Ahn, C.-Y. Lifespan Extension and Anti-Oxidant Effects of Carotenoid Pigments in Caenorhabditis elegans. Bioresour. Technol. Rep. 2022, 17, 100962. [Google Scholar] [CrossRef]
- Zhang, Z.; Han, S.; Wang, H.; Wang, T. Lutein Extends the Lifespan of Drosophila melanogaster. Arch. Gerontol. Geriatr. 2014, 58, 153–159. [Google Scholar] [CrossRef]
- Wang, E.; Wink, M. Chlorophyll Enhances Oxidative Stress Tolerance in Caenorhabditis Elegans and Extends Its Lifespan. PeerJ 2016, 4, e1879. [Google Scholar] [CrossRef] [PubMed]
- Salehi, B.; Quispe, C.; Sharifi-Rad, J.; Cruz-Martins, N.; Nigam, M.; Mishra, A.P.; Konovalov, D.A.; Orobinskaya, V.; Abu-Reidah, I.M.; Zam, W.; et al. Phytosterols: From Preclinical Evidence to Potential Clinical Applications. Front. Pharmacol. 2021, 11, 599959. [Google Scholar] [CrossRef] [PubMed]
- Liu, J.; Ma, R.; Fu, B.; Yang, P.; Zhang, L.; Zhang, C.; Chen, Y.; Sun, L. Phytosterols in Mountain Cultivated Ginseng, as Master Healthy Ageing Dietary Supplement, Activates Steroid Signaling in Ageing Drosophila melanogaster. Exp. Gerontol. 2024, 195, 112554. [Google Scholar] [CrossRef] [PubMed]
- Zeb, A. Concept, Mechanism, and Applications of Phenolic Antioxidants in Foods. J. Food Biochem. 2020, 44, e13394. [Google Scholar] [CrossRef] [PubMed]
- Lin, W.S.; Chen, J.Y.; Wang, J.C.; Chen, L.Y.; Lin, C.H.; Hsieh, T.R.; Wang, M.F.; Fu, T.F.; Wang, P.Y. The Anti-Aging Effects of Ludwigia Octovalvis on Drosophila Melanogaster and SAMP8 Mice. Age 2014, 36, 689–703. [Google Scholar] [CrossRef] [PubMed]
- Guo, J.; Huang, X.; Dou, L.; Yan, M.; Shen, T.; Tang, W.; Li, J. Aging and Aging-Related Diseases: From Molecular Mechanisms to Interventions and Treatments. Signal Transduct. Target. Ther. 2022, 7, 391. [Google Scholar] [CrossRef] [PubMed]
- Todorova, M.N.; Savova, M.S.; Mihaylova, L.V.; Georgiev, M.I. Nurturing longevity through natural compounds: Where do we stand, and where do we go? Food Front. 2024, 5, 267–310. [Google Scholar] [CrossRef]
- Luo, J.; Si, H.; Jia, Z.; Liu, D. Dietary Anti-Aging Polyphenols and Potential Mechanisms. Antioxidants 2021, 10, 283. [Google Scholar] [CrossRef] [PubMed]
- Song, J.; Kim, Y.-S.; Lee, D.H.; Lee, S.H.; Park, H.J.; Lee, D.; Kim, H. Neuroprotective Effects of Oleic Acid in Rodent Models of Cerebral Ischaemia. Sci. Rep. 2019, 9, 10732. [Google Scholar] [CrossRef] [PubMed]
- Snowden, S.G.; Ebshiana, A.A.; Hye, A.; An, Y.; Pletnikova, O.; O’Brien, R.; Troncoso, J.; Legido-Quigley, C.; Thambisetty, M. Association between Fatty Acid Metabolism in the Brain and Alzheimer Disease Neuropathology and Cognitive Performance: A Nontargeted Metabolomic Study. PLoS Med. 2017, 14, e1002266. [Google Scholar] [CrossRef] [PubMed]
- Dorey, C.K.; Gierhart, D.; Fitch, K.A.; Crandell, I.; Craft, N.E. Low Xanthophylls, Retinol, Lycopene, and Tocopherols in Grey and White Matter of Brains with Alzheimer’s Disease. J. Alzheimer’s Dis. 2023, 94, 1–17. [Google Scholar] [CrossRef] [PubMed]
- North, B.J.; Sinclair, D.A. The Intersection between Aging and Cardiovascular Disease. Circ. Res. 2012, 110, 1097–1108. [Google Scholar] [CrossRef]
- Mrowicka, M.; Mrowicki, J.; Kucharska, E.; Majsterek, I. Lutein and Zeaxanthin and Their Roles in Age-Related Macular Degeneration—Neurodegenerative Disease. Nutrients 2022, 14, 827. [Google Scholar] [CrossRef] [PubMed]
- Kim, J.E.; Leite, J.O.; DeOgburn, R.; Smyth, J.A.; Clark, R.M.; Fernandez, M.L. A Lutein-Enriched Diet Prevents Cholesterol Accumulation and Decreases Oxidized LDL and Inflammatory Cytokines in the Aorta of Guinea Pigs. J. Nutr. 2011, 141, 1458–1463. [Google Scholar] [CrossRef]
- Ebrahimpour, S.; Zakeri, M.; Esmaeili, A. Crosstalk between Obesity, Diabetes, and Alzheimer’s Disease: Introducing Quercetin as an Effective Triple Herbal Medicine. Ageing Res. Rev. 2020, 62, 101095. [Google Scholar] [CrossRef] [PubMed]
- Lerman-Garber, I.; Ichazo-Cerro, S.; Zamora-González, J.; Cardoso-Saldaña, G.; Posadas-Romero, C. Effect of a High-Monounsaturated Fat Diet Enriched with Avocado in NIDDM Patients. Diabetes Care 1994, 17, 311–315. [Google Scholar] [CrossRef]
- Brehm, B.J.; Lattin, B.L.; Summer, S.S.; Boback, J.A.; Gilchrist, G.M.; Jandacek, R.J.; D’Alessio, D.A. One-Year Comparison of a High-Monounsaturated Fat Diet with a High-Carbohydrate Diet in Type 2 Diabetes. Diabetes Care 2009, 32, 215–220. [Google Scholar] [CrossRef]
- Armstrong, M.J.; Houlihan, D.D.; Rowe, I.A. Pioglitazone, Vitamin E, or Placebo for Nonalcoholic Steatohepatitis. N. Engl. J. Med. 2010, 363, 1185; author reply 1186. [Google Scholar] [CrossRef] [PubMed]
- Fung, T.H.; Patel, B.; Wilmot, E.G.; Amoaku, W.M. Diabetic Retinopathy for the Non-Ophthalmologist. Clin. Med. 2022, 22, 112–116. [Google Scholar] [CrossRef]
- Martins, T.; Barros, A.N.; Rosa, E.; Antunes, L. Enhancing Health Benefits through Chlorophylls and Chlorophyll-Rich Agro-Food: A Comprehensive Review. Molecules 2023, 28, 5344. [Google Scholar] [CrossRef]
- Li, Y.; Cui, Y.; Hu, X.; Liao, X.; Zhang, Y. Chlorophyll Supplementation in Early Life Prevents Diet-Induced Obesity and Modulates Gut Microbiota in Mice. Mol. Nutr. Food Res. 2019, 63, e1801219. [Google Scholar] [CrossRef]
- Montégut, L.; López-Otín, C.; Kroemer, G. Aging and Cancer. Mol. Cancer 2024, 23, 106. [Google Scholar] [CrossRef]
- Sales-Campos, H.; de Souza, P.R.; Peghini, B.C.; da Silva, J.S.; Cardoso, C.R. An Overview of the Modulatory Effects of Oleic Acid in Health and Disease. Mini Rev. Med. Chem. 2013, 13, 201–210. [Google Scholar] [PubMed]
- Markellos, C.; Ourailidou, M.-E.; Gavriatopoulou, M.; Halvatsiotis, P.; Sergentanis, T.N.; Psaltopoulou, T. Olive Oil Intake and Cancer Risk: A Systematic Review and Meta-Analysis. PLoS ONE 2022, 17, e0261649. [Google Scholar] [CrossRef] [PubMed]
- Milani, A.; Basirnejad, M.; Shahbazi, S.; Bolhassani, A. Carotenoids: Biochemistry, Pharmacology and Treatment. Br. J. Pharmacol. 2017, 174, 1290–1324. [Google Scholar] [CrossRef]
- Franco-Trepat, E.; Guillán-Fresco, M.; Alonso-Pérez, A.; Jorge-Mora, A.; Francisco, V.; Gualillo, O.; Gómez, R. Visfatin Connection: Present and Future in Osteoarthritis and Osteoporosis. J. Clin. Med. 2019, 8, 1178. [Google Scholar] [CrossRef] [PubMed]
- Christiansen, B.A.; Bhatti, S.; Goudarzi, R.; Emami, S. Management of Osteoarthritis with Avocado/Soybean Unsaponifiables. Cartilage 2015, 6, 30–44. [Google Scholar] [CrossRef] [PubMed]
- Petersen, K.S.; Smith, C. Ageing-Associated Oxidative Stress and Inflammation Are Alleviated by Products from Grapes. Oxid. Med. Cell Longev. 2016, 2016, 6236309. [Google Scholar] [CrossRef]
- Bhatti, J.S.; Bhatti, G.K.; Reddy, P.H. Mitochondrial Dysfunction and Oxidative Stress in Metabolic Disorders—A Step towards Mitochondria Based Therapeutic Strategies. Biochim. Biophys. Acta 2017, 1863, 1066–1077. [Google Scholar] [CrossRef] [PubMed]
- Zheng, Q.; Xu, Z.; Li, N.; Wang, Y.; Zhang, T.; Jing, J. Age-Related Hearing Loss in Older Adults: Etiology and Rehabilitation Strategies. Front. Neurosci. 2024, 18, 1428564. [Google Scholar] [CrossRef] [PubMed]
- Bektas, A.; Schurman, S.H.; Sen, R.; Ferrucci, L. Aging, Inflammation and the Environment. Exp. Gerontol. 2018, 105, 10–18. [Google Scholar] [CrossRef] [PubMed]
- Queiroz Junior, N.F.; Steffani, J.A.; Machado, L.; Longhi, P.J.H.; Montano, M.A.E.; Martins, M.; Machado, S.A.; Machado, A.K.; Cadoná, F.C. Antioxidant and Cytoprotective Effects of Avocado Oil and Extract (Persea americana Mill) against Rotenone Using Monkey Kidney Epithelial Cells (Vero). J. Toxicol. Environ. Health A 2021, 84, 875–890. [Google Scholar] [CrossRef] [PubMed]
- Ortiz-Avila, O.; Esquivel-Martínez, M.; Olmos-Orizaba, B.E.; Saavedra-Molina, A.; Rodriguez-Orozco, A.R.; Cortés-Rojo, C. Avocado Oil Improves Mitochondrial Function and Decreases Oxidative Stress in Brain of Diabetic Rats. J. Diabetes Res. 2015, 2015, 485759. [Google Scholar] [CrossRef] [PubMed]
- Ortiz-Avila, O.; Gallegos-Corona, M.A.; Sánchez-Briones, L.A.; Calderón-Cortés, E.; Montoya-Pérez, R.; Rodriguez-Orozco, A.R.; Campos-García, J.; Saavedra-Molina, A.; Mejía-Zepeda, R.; Cortés-Rojo, C. Protective Effects of Dietary Avocado Oil on Impaired Electron Transport Chain Function and Exacerbated Oxidative Stress in Liver Mitochondria from Diabetic Rats. J. Bioenerg. Biomembr. 2015, 47, 337–353. [Google Scholar] [CrossRef]
- Xiao, M.; Malmi, M.A.; Schocken, D.D.; Zgibor, J.C.; Alman, A.C. Longitudinal Blood Glucose Level and Increased Silent Myocardial Infarction: A Pooled Analysis of Four Cohort Studies. Cardiovasc. Diabetol. 2024, 23, 130. [Google Scholar] [CrossRef] [PubMed]
- Del Toro-Equihua, M.; Velasco-Rodríguez, R.; López-Ascencio, R.; Vásquez, C. Effect of an Avocado Oil-Enhanced Diet (Persea americana) on Sucrose-Induced Insulin Resistance in Wistar Rats. J. Food Drug Anal. 2016, 24, 350–357. [Google Scholar] [CrossRef]
- Ortiz-Avila, O.; García-Berumen, C.I.; Figueroa-García, M.d.C.; Mejía-Zepeda, R.; Saavedra-Molina, A.; Meléndez-Herrera, E.; Cortés-Rojo, C. Avocado Oil Delays Kidney Injury by Improving Serum Adiponectin Levels and Renal Mitochondrial Dysfunction in Type 2 Diabetic Rats. J. Biol. Regul. Homeost. Agents 2024, 38, 1975–1985. [Google Scholar] [CrossRef]
- García-Berumen, C.I.; Ortiz-Avila, O.; Vargas-Vargas, M.A.; Del Rosario-Tamayo, B.A.; Guajardo-López, C.; Saavedra-Molina, A.; Rodríguez-Orozco, A.R.; Cortés-Rojo, C. The Severity of Rat Liver Injury by Fructose and High Fat Depends on the Degree of Respiratory Dysfunction and Oxidative Stress Induced in Mitochondria. Lipids Health Dis. 2019, 18, 78. [Google Scholar] [CrossRef] [PubMed]
- García-Berumen, C.I.; Vargas-Vargas, M.A.; Ortiz-Avila, O.; Piña-Zentella, R.M.; Ramos-Gómez, M.; Figueroa-García, M.D.C.; Mejía-Zepeda, R.; Rodríguez-Orozco, A.R.; Saavedra-Molina, A.; Cortés-Rojo, C. Avocado Oil Alleviates Non-Alcoholic Fatty Liver Disease by Improving Mitochondrial Function, Oxidative Stress and Inflammation in Rats Fed a High Fat-High Fructose Diet. Front. Pharmacol. 2022, 13, 1089130. [Google Scholar] [CrossRef] [PubMed]
- Shariq, O.A.; McKenzie, T.J. Obesity-Related Hypertension: A Review of Pathophysiology, Management, and the Role of Metabolic Surgery. Gland. Surg. 2020, 9, 80–93. [Google Scholar] [CrossRef]
- Márquez-Ramírez, C.A.; Hernández de la Paz, J.L.; Ortiz-Avila, O.; Raya-Farias, A.; González-Hernández, J.C.; Rodríguez-Orozco, A.R.; Salgado-Garciglia, R.; Saavedra-Molina, A.; Godínez-Hernández, D.; Cortés-Rojo, C. Comparative Effects of Avocado Oil and Losartan on Blood Pressure, Renal Vascular Function, and Mitochondrial Oxidative Stress in Hypertensive Rats. Nutrition 2018, 54, 60–67. [Google Scholar] [CrossRef] [PubMed]
- Nam, Y.H.; Rodriguez, I.; Jeong, S.Y.; Pham, T.N.M.; Nuankaew, W.; Kim, Y.H.; Castañeda, R.; Jeong, S.Y.; Park, M.S.; Lee, K.W.; et al. Avocado Oil Extract Modulates Auditory Hair Cell Function through the Regulation of Amino Acid Biosynthesis Genes. Nutrients 2019, 11, 113. [Google Scholar] [CrossRef]
- Park, S.; Jeong, S.Y.; Nam, Y.H.; Park, J.H.; Rodriguez, I.; Shim, J.H.; Yasmin, T.; Kwak, H.J.; Oh, Y.; Oh, M.; et al. Fatty Acid Derivatives Isolated from the Oil of Persea americana (Avocado) Protects against Neomycin-Induced Hair Cell Damage. Plants 2021, 10, 171. [Google Scholar] [CrossRef] [PubMed]
- Ohiemi Amedu, N.; Olim Obu, M. Atrazine-Induced Hippocampal Degeneration and Behavioral Deficits in Wistar Rats: Mitigative Role of Avocado Oil. Iran. J. Toxicol. 2022, 16, 211–220. [Google Scholar] [CrossRef]
- de Oliveira, A.P.; Franco, E.D.S.; Rodrigues-Barreto, R.; Cordeiro, D.P.; de Melo, R.G.; de Aquino, C.M.F.; Maia, M.B.D.S. Effect of semisolid formulation of persea americana mill (avocado) oil on wound healing in rats. J. Evid. Based Complement. Altern. Med. 2013, 2013, 472382. [Google Scholar] [CrossRef]
- Ye, J.; Cheng, J.; Xiong, R.; Chen, H.; Huang, S.; Li, H.; Pang, J.; Zhang, X.; Zhu, H. Effects and Mechanisms of Lutein on Aging and Age-Related Diseases. Antioxidants 2024, 13, 1114. [Google Scholar] [CrossRef] [PubMed]
- Schürmanns, L.; Hamann, A.; Osiewacz, H.D. Lifespan Increase of Podospora Anserina by Oleic Acid Is Linked to Alterations in Energy Metabolism, Membrane Trafficking and Autophagy. Cells 2022, 11, 519. [Google Scholar] [CrossRef] [PubMed]
- Terés, S.; Barceló-Coblijn, G.; Benet, M.; Alvarez, R.; Bressani, R.; Halver, J.E.; Escribá, P.V. Oleic Acid Content Is Responsible for the Reduction in Blood Pressure Induced by Olive Oil. Proc. Natl. Acad. Sci. USA 2008, 105, 13811–13816. [Google Scholar] [CrossRef] [PubMed]
- Liu, T.; Wen, H.; Li, H.; Xu, H.; Xiao, N.; Liu, R.; Chen, L.; Sun, Y.; Song, L.; Bai, C.; et al. Oleic Acid Attenuates Ang II (Angiotensin II)-Induced Cardiac Remodeling by Inhibiting FGF23 (Fibroblast Growth Factor 23) Expression in Mice. Hypertension 2020, 75, 680–692. [Google Scholar] [CrossRef]
- Márquez-Ramírez, C.A.; Olmos-Orizaba, B.E.; García-Berumen, C.I.; Calderón-Cortés, E.; Montoya-Pérez, R.; Saavedra-Molina, A.; Rodríguez-Orozco, A.R.; Cortés-Rojo, C. Avocado Oil Prevents Kidney Injury and Normalizes Renal Vasodilation after Adrenergic Stimulation in Hypertensive Rats: Probable Role of Improvement in Mitochondrial Dysfunction and Oxidative Stress. Life 2021, 11, 1122. [Google Scholar] [CrossRef] [PubMed]
- Ortiz-Avila, O.; Figueroa-García, M.D.C.; García-Berumen, C.I.; Calderón-Cortés, E.; Mejía-Barajas, J.A.; Rodriguez-Orozco, A.R.; Mejía-Zepeda, R.; Saavedra-Molina, A.; Cortés-Rojo, C. Avocado Oil Induces Long-Term Alleviation of Oxidative Damage in Kidney Mitochondria from Type 2 Diabetic Rats by Improving Glutathione Status. J. Bioenerg. Biomembr. 2017, 49, 205–214. [Google Scholar] [CrossRef] [PubMed]
- de Oliveira Marques, S.; Muller, A.P.; Luciano, T.F.; Dos Santos Tramontin, N.; da Silva Caetano, M.; Luis da Silva Pieri, B.; Amorim, T.L.; de Oliveira, M.A.L.; de Souza, C.T. Effects of Avocado Oil Supplementation on Insulin Sensitivity, Cognition, and Inflammatory and Oxidative Stress Markers in Different Tissues of Diet-Induced Obese Mice. Nutrients 2022, 14, 2906. [Google Scholar] [CrossRef] [PubMed]
- Ortiz-Avila, O.; Sámano-García, C.A.; Calderón-Cortés, E.; Pérez-Hernández, I.H.; Mejía-Zepeda, R.; Rodríguez-Orozco, A.R.; Saavedra-Molina, A.; Cortés-Rojo, C. Dietary Avocado Oil Supplementation Attenuates the Alterations Induced by Type I Diabetes and Oxidative Stress in Electron Transfer at the Complex II-Complex III Segment of the Electron Transport Chain in Rat Kidney Mitochondria. J. Bioenerg. Biomembr. 2013, 45, 271–287. [Google Scholar] [CrossRef]
- Fernandes, J.; Fialho, M.; Santos, R.; Peixoto-Plácido, C.; Madeira, T.; Sousa-Santos, N.; Virgolino, A.; Santos, O.; Vaz Carneiro, A. Is Olive Oil Good for You? A Systematic Review and Meta-Analysis on Anti-Inflammatory Benefits from Regular Dietary Intake. Nutrition 2020, 69, 110559. [Google Scholar] [CrossRef]
- Estruch, R.; Ros, E.; Salas-Salvadó, J.; Covas, M.-I.; Corella, D.; Arós, F.; Gómez-Gracia, E.; Ruiz-Gutiérrez, V.; Fiol, M.; Lapetra, J.; et al. Primary Prevention of Cardiovascular Disease with a Mediterranean Diet Supplemented with Extra-Virgin Olive Oil or Nuts. N. Engl. J. Med. 2018, 378, e34. [Google Scholar] [CrossRef] [PubMed]
- Massaro, M.; Scoditti, E.; Carluccio, M.A.; Calabriso, N.; Santarpino, G.; Verri, T.; De Caterina, R. Effects of Olive Oil on Blood Pressure: Epidemiological, Clinical, and Mechanistic Evidence. Nutrients 2020, 12, 1548. [Google Scholar] [CrossRef]
- Fazlollahi, A.; Motlagh Asghari, K.; Aslan, C.; Noori, M.; Nejadghaderi, S.A.; Araj-Khodaei, M.; Sullman, M.J.M.; Karamzad, N.; Kolahi, A.-A.; Safiri, S. The Effects of Olive Oil Consumption on Cognitive Performance: A Systematic Review. Front. Nutr. 2023, 10, 1218538. [Google Scholar] [CrossRef]
- Schwingshackl, L.; Lampousi, A.-M.; Portillo, M.P.; Romaguera, D.; Hoffmann, G.; Boeing, H. Olive Oil in the Prevention and Management of Type 2 Diabetes Mellitus: A Systematic Review and Meta-Analysis of Cohort Studies and Intervention Trials. Nutr. Diab. 2017, 7, e262. [Google Scholar] [CrossRef]
- Liu, R.; Shu, Y.; Qi, W.; Rao, W.; Fu, Z.; Shi, Z.; Zhang, Z. Protective Effects of Almond Oil on Streptozotocin-Induced Diabetic Rats via Regulating Nrf2/HO-1 Pathway and Gut Microbiota. J. Food Qual. 2021, 2021, 5599219. [Google Scholar] [CrossRef]
- Hyson, D.A.; Schneeman, B.O.; Davis, P.A. Almonds and Almond Oil Have Similar Effects on Plasma Lipids and LDL Oxidation in Healthy Men and Women. J. Nutr. 2002, 132, 703–707. [Google Scholar] [CrossRef]
- Neelakantan, N.; Seah, J.Y.H.; van Dam, R.M. The Effect of Coconut Oil Consumption on Cardiovascular Risk Factors. Circulation 2020, 141, 803–814. [Google Scholar] [CrossRef] [PubMed]
- Sacks, F.M. Coconut Oil and Heart Health. Circulation 2020, 141, 815–817. [Google Scholar] [CrossRef]
- Nicolella, H.D.; Neto, F.R.; Corrêa, M.B.; Lopes, D.H.; Rondon, E.N.; dos Santos, L.F.R.; de Oliveira, P.F.; Damasceno, J.L.; Acésio, N.O.; Turatti, I.C.C.; et al. Toxicogenetic Study of Persea americana Fruit Pulp Oil and Its Effect on Genomic Instability. Food Chem. Toxicol. 2017, 101, 114–120. [Google Scholar] [CrossRef]
- Machado, M.; Costa, E.M.; Silva, S.; Gomes, A.M.; Pintado, M. Exploring the Therapeutic Potential of Avocado Oil: Insights into Obesity Metabolism and Immune Regulation through in Vitro Models. Biocatal. Agric. Biotechnol. 2025, 63, 103464. [Google Scholar] [CrossRef]


| Compounds | Source of Compound | Model Study | Outcome/Mechanisms Involved | Age-Related Disease | References |
|---|---|---|---|---|---|
| Fatty acids | |||||
| OAc | From diet | Elderly population cohort study | Better cognitive function according to Montreal Cognitive Assessment and improvement in logical memory function | Cognitive decline | [124] |
| Pure compound > 99% (Sigma-Aldrich, St. Louis, MO, USA) | Neuron-like cells model of neurotoxicity induced by Aβ fragment 25–35 | Neuroprotective effect and attenuation of intracellular ROS levels and downregulation of pro-apoptotic activated caspase-3, mitigating apoptotic morphological alterations as well as improvement of neuronal damage associated with COX-2 and iNOS downregulation through activation of NF-κB. | AD | [68] | |
| Pure compound (Nu-checkprep) | Fibroblast-like cell line COS-7 and C57BL6/J transgenic mice | Aβ secretion levels were reduced in cells, while in mice, an increased Aβ40/Aβ42 ratio was observed, accompanied by reduced levels of beta-site APP cleaving enzyme and presenilin, along with a decrease in amyloid plaques in the brain, reducing Alzheimer’s disease neuropathology. | AD | [125] | |
| POAc and OAc | Pure compound (Sigma-Aldrich) | Prediabetic model of hereditary hypertriglyceridemic rats | POAc enhanced insulin sensitivity in adipocytes, facilitating improved glucose uptake and metabolism, exhibiting anti-inflammatory properties by reducing the expression of pro-inflammatory cytokines in adipocyte cells. Regarding OAc, improved insulin sensitivity. | Prediabetes | [126] |
| Linoleic acid | Pure compound (Tokyo Chemical Industry, Tokyo, Japan) | Sprague-Dawley rats and Caco-2 cells | Reduction in postprandial blood glucose through the reduction of GLP-1 and slowing gastric emptying. | Type 1 diabetes | [127] |
| Linolenic acid | Pure compound | C. elegans muscles | 50 μg/mL improved sarcopenia by repairing mitochondrial function by promoting mitophagy and fighting oxidative stress. | Sarcopenia | [79] |
| α-linolenic acid | Pure compound (Sigma-Aldrich) | Human astrocyte cells SH-SY5Y with induction of cell death with Aβ1-42 | Protection against mitochondrial dysfunction through stimulating release of insulin and IGF-1 from astrocytes. | AD | [81] |
| Phytosterols | |||||
| β-sitosterol | Pure compound (Shanghai Yuanye Bio-Technology Co., Shanghai, China) | Zebrafish larvae model of inflammation and oxidative stress induced with CuSO4 | 40 mg/kg of β-sitosterol treatment reduced the level of interleukin ROS markers while increasing antioxidant enzyme expression levels and may induce an anti-nociceptive effect via inhibiting IL-6, oxidative stress, COX, and NO. | Inflammatory diseases | [86] |
| β-sitosterol | Pure compound (Sigma-Aldrich) | Macrophages RAW 264.7 | 3 h of β-sitosterol pretreatment showed antioxidant and anti-inflammatory activities through GPx over expression. | Inflammatory diseases | [85] |
| β-sitosterol | Pure compound (by BASF China, Nanjing, China) | Wistar rats induced by a high-fat diet | β-sitosterol reduced endoplasmic reticulum stress by preventing the overexpression of IRE-1α, sXBP1, and CHOP. | NAFLD | [128] |
| β-sitosterol | Pure compound (Traditional Chinese Medicine Systems) | Apolipoprotein E knockout mice and vascular smooth muscle cells (VSMCs) | β-sitosterol alleviates atherosclerosis by regulating catalase activity, leading to reduced lipid deposition and phenotypic transformation of VSMCs and suppression of the PI3K/AKT/mTOR signaling pathway. | Atherosclerosis | [129] |
| β-sitosterol | Indigofera zollingeriana plant extract | HepG2 and Huh7 cells | Anticancer effect through activating the caspase-3 and -9 signaling pathways associated with apoptosis cell death. | Hepatic cancer | [130] |
| Tocopherols | |||||
| α- and γ-tocopherols | Pure compounds (Sigma-Aldrich) | Murine microglial BV-2 cells | α- and γ-tocopherols improved 7-KC-induced loss of transmembrane potential, which is associated mitochondrial with cell death, and they prevented the decrease in Abcd3 protein levels, which allows for the measurement of peroxisomal mass. | Neurotoxicity | [90] |
| α- and γ- tocopherols | Tocopherols in the brain comes from diet | 113 deceased participants from the Memory and Aging Project in Rush | Higher α- and γ-tocopherol levels were associated with lower total and activated microglia density in cortical but not in subcortical brain regions, suggesting that the relation between tocopherols and AD might be partly explained by the alleviating effects of tocopherols on microglia activation. | Cognitive decline from dementia and AD | [131] |
| α-tocopherol | Gelatin capsules of α-tocopherol with pioglitazone | Trial on human adults with NAFLD without diabetes and cotreatment with pioglitazone | Improvement of steatosis scores and lobular inflammation in histologic features on NAFLD. | NAFLD | [132] |
| Carotenoids | |||||
| Lutein | FloraGLO Lutein | Randomized controlled clinical research | Supplementation of 20 mg/day for 40 days improved attention and memory and showed cognitive benefits, such as protection from neuronal damage. | Multiple sclerosis and age-related neurodegenerative diseases | [133] |
| Lutein | Pure compound (Sigma-Aldrich) | Mesenchymal stem cells | β-carotene regulated the KAT7-P15 signaling axis, modulating the expression or activity of P15, enhancing inflammation and oxidative stress. | Aging | [102] |
| β-carotene | Plasma levels of β-carotene from dietary sources | 68 older subjects, 37 with Alzheimer’s and 31 age-matched healthy controls | β-carotene plasma level, LTL, and peripheral telomerase activity were measured and showed improvement. | Alzheimer’s disease | [134] |
| Chlorophylls | |||||
| Pheophytin a and hydroxy pheophytin a | Thunbergia laurifolia leaves | HepG2 cell | Potent NQO-1 inducers resulting in liver detoxification. | Hepatic cancer | [115] |
| Xanthones | Stem bark of Garcinia smeathmannii | RAW 264.7 macrophages | Ananixantona showed inhibition of NO production with inhibitory effects on LOX activity in activated macrophages. | Inflammatory disease | [135] |
| Phenolic compounds | Pure compounds (Sigma-Aldrich) | C. elegans | Phenolic acids (vanillic and gallic acid) significantly increased the lifespan, improved mitochondrial function, and activates longevity pathways via hormesis, possibly through sirtuin pathway engagement. | Aging | [121] |
| Model | Compound and Source | Outcomes/Mechanism | Reference |
|---|---|---|---|
| C. elegans | OAc pure compound from Sigma-Aldrich | Promotes longevity by activating SKN-1A transcription factor, enhancing lipid homeostasis, and reducing fat accumulation. | [136] |
| C. elegans and C. remanei | OAc pure compound in ethanol solution | Extends lifespan by activating FAT-7, a desaturase enzyme which promotes fat storage and counteracts a post-mating life reduction. | [137] |
| C. elegans | n-6 fatty acid pure compounds from Cayman chemical® in ethanol solution | Extend lifespan through the activation of autophagy. | [138] |
| C. elegans | PAc from sea cucumber Holothuria scabra | Extends lifespan and increases stress resistance via DAF-16/FOXO and SKN-1/NRF2 pathways. | [77] |
| C. elegans | α-linolenic acid from Cayman chemical® | Extends lifespan via mechanisms involving the NHR-49/PPARα and SKN-1/Nrf2 transcription factors. | [140] |
| Mesenchymal stem cells and male C57 mice | β-carotene pure compound from Sigma-Aldrich | Anti-aging effect through regulating the KAT7-P15 signaling axis, inflammation, and oxidative stress process. | [102] |
| C. elegans | β-carotene, canthazanthin, and astaxanthin extracted from microalga Haematococcus lacustris | Lifespan extension by 1.3-fold via upregulation of SOD expression. | [141] |
| D. melanogaster | Lutein pure compound from the Chenguang Biotech Group | Lifespan-prolonging activity of lutein was partially attributed to up-regulation of antioxidant enzymes. | [142] |
| C. elegans | Chlorophyll from spinach | Enhances the lifespan up to 25% via activation of DAF-16/FOXO-dependent pathway. | [143] |
| D. melanogaster | Phytosterols from mountain-cultivated ginseng | Activation of steroid signaling pathways, mimicking effects of steroid hormones and enhancing longevity. | [145] |
| C. elegans | Phenolic acids (vanillic and gallic acid) pure compounds from Sigma-Aldrich | Activate longevity pathways via hormesis, possibly through sirtuin pathway engagement. | [121] |
| D. melanogaster | β-sitosterol, flavonoids, and polyphenols from Ludwigia octovalvis | Extending lifespan, likely through activating AMPK in body fat. | [147] |
Disclaimer/Publisher’s Note: The statements, opinions and data contained in all publications are solely those of the individual author(s) and contributor(s) and not of MDPI and/or the editor(s). MDPI and/or the editor(s) disclaim responsibility for any injury to people or property resulting from any ideas, methods, instructions or products referred to in the content. |
© 2025 by the authors. Licensee MDPI, Basel, Switzerland. This article is an open access article distributed under the terms and conditions of the Creative Commons Attribution (CC BY) license (https://creativecommons.org/licenses/by/4.0/).
Share and Cite
Torres-Isidro, O.; González-Montoya, M.; Vargas-Vargas, M.A.; Florian-Rodriguez, U.; García-Berumen, C.I.; Montoya-Pérez, R.; Saavedra-Molina, A.; Calderón-Cortés, E.; Rodríguez-Orozco, A.R.; Cortés-Rojo, C. Anti-Aging Potential of Avocado Oil via Its Antioxidant Effects. Pharmaceuticals 2025, 18, 246. https://doi.org/10.3390/ph18020246
Torres-Isidro O, González-Montoya M, Vargas-Vargas MA, Florian-Rodriguez U, García-Berumen CI, Montoya-Pérez R, Saavedra-Molina A, Calderón-Cortés E, Rodríguez-Orozco AR, Cortés-Rojo C. Anti-Aging Potential of Avocado Oil via Its Antioxidant Effects. Pharmaceuticals. 2025; 18(2):246. https://doi.org/10.3390/ph18020246
Chicago/Turabian StyleTorres-Isidro, Olin, Marcela González-Montoya, Manuel Alejandro Vargas-Vargas, Ulises Florian-Rodriguez, Claudia Isabel García-Berumen, Rocío Montoya-Pérez, Alfredo Saavedra-Molina, Elizabeth Calderón-Cortés, Alain Raimundo Rodríguez-Orozco, and Christian Cortés-Rojo. 2025. "Anti-Aging Potential of Avocado Oil via Its Antioxidant Effects" Pharmaceuticals 18, no. 2: 246. https://doi.org/10.3390/ph18020246
APA StyleTorres-Isidro, O., González-Montoya, M., Vargas-Vargas, M. A., Florian-Rodriguez, U., García-Berumen, C. I., Montoya-Pérez, R., Saavedra-Molina, A., Calderón-Cortés, E., Rodríguez-Orozco, A. R., & Cortés-Rojo, C. (2025). Anti-Aging Potential of Avocado Oil via Its Antioxidant Effects. Pharmaceuticals, 18(2), 246. https://doi.org/10.3390/ph18020246

