Solid-State Nanopore Single-Molecule Analysis of SARS-CoV-2 N Protein: From Interaction Exploration to Small-Molecule Antagonism
Abstract
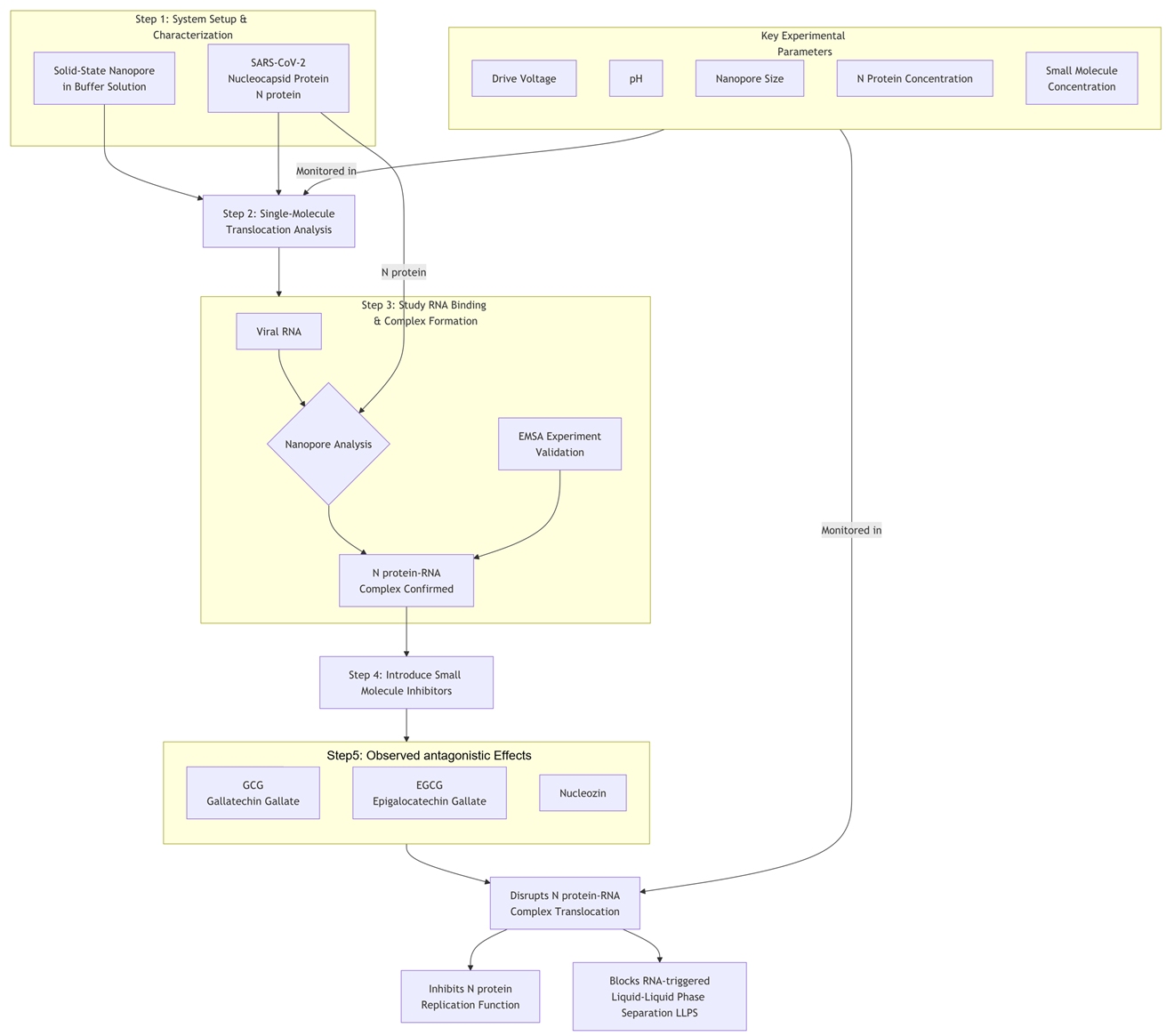
1. Introduction
2. Results and Discussion
2.1. Differential Condition of SARS-COV-2 N Protein Assay
2.1.1. N Protein Assay at Different Voltages
2.1.2. N Protein Assay at Different pH Conditions
2.1.3. N Protein Assay at Different Sizes of Nanopore Conditions
2.1.4. N Protein Assay at Different Sample Concentration Conditions
2.2. Nanopore Assay of N Protein Binding to RNA
2.3. EMSA of N Protein with RNA Sequences
2.4. Effect of GCG on N Protein-RNA Complexes
2.5. Effect of EGCG on N Protein-RNA Complexes
2.6. Effect of Nucleozin on N Protein-RNA Complexes
2.7. Biological Sgnificance of Small Molecule Intervention
3. Conclusions
Supplementary Materials
Author Contributions
Funding
Data Availability Statement
Conflicts of Interest
References
- Kowal, M.; Morgiel, E.; Winiarski, S.; Dymarek, R.; Bajer, W.; Madej, M.; Sebastian, A.; Madziarski, M.; Wedel, N.; Proc, K. Ebbing Strength, Fading Power: Unveiling the Impact of Persistent Fatigue on Muscle Performance in COVID-19 Survivors. Sensors 2024, 24, 1250. [Google Scholar] [CrossRef] [PubMed]
- Kim, D.; Lee, J.-Y.; Yang, J.-S.; Kim, J.W.; Kim, V.N.; Chang, H. The Architecture of SARS-CoV-2 Transcriptome. Cell 2020, 181, 914–921.e10. [Google Scholar] [CrossRef] [PubMed]
- Shah, V.K.; Firmal, P.; Alam, A.; Ganguly, D.; Chattopadhyay, S. Overview of Immune Response During SARS-CoV-2 Infection: Lessons From the Past. Front. Immunol. 2020, 11, 1949. [Google Scholar] [CrossRef] [PubMed]
- Sohrabi, C.; Alsafi, Z.; O’Neill, N.; Khan, M.; Kerwan, A.; Al-Jabir, A.; Iosifidis, C.; Agha, R. World Health Organization declares global emergency: A review of the 2019 novel coronavirus (COVID-19). Int. J. Surg. 2020, 76, 71–76. [Google Scholar] [CrossRef]
- Jack, A.; Ferro, L.S.; Trnka, M.J.; Wehri, E.; Nadgir, A.; Nguyenla, X.; Fox, D.; Costa, K.; Stanley, S.; Schaletzky, J.; et al. SARS-CoV-2 nucleocapsid protein forms condensates with viral genomic RNA. PLoS Biol. 2021, 19, e3001425. [Google Scholar] [CrossRef]
- Kippes, O.; Thorn, A.; Santoni, G. Structural biology of SARS-CoV-2 nucleocapsid. Crystallogr. Rev. 2022, 28, 21–38. [Google Scholar] [CrossRef]
- Kim, J.; Hwang, S.Y.; Kim, D.; Kim, M.; Baek, K.; Kang, M.; An, S.; Gong, J.; Park, S.; Kandeel, M.; et al. Abiraterone Acetate Attenuates SARS-CoV-2 Replication by Interfering with the Structural Nucleocapsid Protein. Biomol. Ther. 2022, 30, 427–434. [Google Scholar] [CrossRef]
- Zeng, W.; Liu, G.; Ma, H.; Zhao, D.; Yang, Y.; Liu, M.; Mohammed, A.; Zhao, C.; Yang, Y.; Xie, J.; et al. Biochemical characterization of SARS-CoV-2 nucleocapsid protein (vol 30, pg 618, 2020). Biochem. Biophys. Res. Commun. 2022, 614, 225. [Google Scholar] [CrossRef]
- Peng, Y.; Du, N.; Lei, Y.; Dorje, S.; Qi, J.; Luo, T.; Gao, G.F.; Song, H. Structures of the SARS-CoV-2 nucleocapsid and their perspectives for drug design. EMBO J. 2020, 39, e105938. [Google Scholar] [CrossRef]
- Kang, S.; Yang, M.; Hong, Z.; Zhang, L.; Huang, Z.; Chen, X.; He, S.; Zhou, Z.; Zhou, Z.; Chen, Q.; et al. Crystal structure of SARS-CoV-2 nucleocapsid protein RNA binding domain reveals potential unique drug targeting sites. Acta Pharm. Sin. B 2020, 10, 1228–1238. [Google Scholar] [CrossRef]
- Zhao, M.; Yu, Y.; Sun, L.-M.; Xing, J.-Q.; Li, T.; Zhu, Y.; Wang, M.; Yu, Y.; Xue, W.; Xia, T.; et al. GCG inhibits SARS-CoV-2 replication by disrupting the liquid phase condensation of its nucleocapsid protein. Nat. Commun. 2021, 12, 2114. [Google Scholar] [CrossRef]
- Tang, W.; Fried, J.P.; Tilley, R.D.; Gooding, J.J. Understanding and modelling the magnitude of the change in current of nanopore sensors. Chem. Soc. Rev. 2022, 51, 5757–5776. [Google Scholar] [CrossRef]
- Duleba, D.; Johnson, R.P. Sensing with ion current rectifying solid-state nanopores. Curr. Opin. Electrochem. 2022, 34, 100989. [Google Scholar] [CrossRef]
- Kubitschek, H.E. Electronic counting and sizing of bacteria. Nature 1958, 182, 234–235. [Google Scholar] [CrossRef]
- Xue, L.; Yamazaki, H.; Ren, R.; Wanunu, M.; Ivanov, A.P.; Edel, J.B. Solid-state nanopore sensors. Nat. Rev. Mater. 2020, 5, 931–951. [Google Scholar] [CrossRef]
- Lin, K.; Chen, C.; Wang, C.; Lian, P.; Wang, Y.; Xue, S.; Sha, J.; Chen, Y. Fabrication of solid-state nanopores. Nanotechnology 2022, 33, 272003. [Google Scholar] [CrossRef] [PubMed]
- Meyer, N.; Abrao-Nemeir, I.; Janot, J.-M.; Torrent, J.; Lepoitevin, M.; Balme, S. Solid-state and polymer nanopores for protein sensing: A review. Adv. Colloid Interface Sci. 2021, 298, 102561. [Google Scholar] [CrossRef] [PubMed]
- Chakrawarti, L.; Agrawal, R.; Dang, S.; Gupta, S.; Gabrani, R. Therapeutic effects of EGCG: A patent review. Expert Opin. Ther. Pat. 2016, 26, 907–916. [Google Scholar] [CrossRef]
- Menegazzi, M.; Campagnari, R.; Bertoldi, M.; Crupi, R.; Di Paola, R.; Cuzzocrea, S. Protective Effect of Epigallocatechin-3-Gallate (EGCG) in Diseases with Uncontrolled Immune Activation: Could Such a Scenario Be Helpful to Counteract COVID-19? Int. J. Mol. Sci. 2020, 21, 5171. [Google Scholar] [CrossRef]
- Li, X.; Xing, L.; Zhang, Y.; Xie, P.; Zhu, W.; Meng, X.; Wang, Y.; Kong, L.; Zhao, H.; Yu, J. Phase II Trial of Epigallocatechin-3-Gallate in Acute Radiation-Induced Esophagitis for Esophagus Cancer. J. Med. Food 2019, 23, 43–49. [Google Scholar] [CrossRef]
- Zhao, H.; Jia, L.; Chen, G.; Li, X.; Meng, X.; Zhao, X.; Xing, L.; Zhu, W. A prospective, three-arm, randomized trial of EGCG for preventing radiation-induced esophagitis in lung cancer patients receiving radiotherapy. Radiother. Oncol. 2019, 137, 186–191. [Google Scholar] [CrossRef]
- Chowdhury, A.; Sarkar, J.; Chakraborti, T.; Pramanik, P.K.; Chakraborti, S. Protective role of epigallocatechin-3-gallate in health and disease: A perspective. Biomed. Pharmacother. 2016, 78, 50–59. [Google Scholar] [CrossRef]
- Niu, X.; Zhao, H.; Zhu, W.; Zhao, Y.; Cao, X.; Xing, L. Efficacy of oral epigallocatechin-3-gallate solution administration during radiotherapy for non-small-cell lung cancer patients: A long-term observational study. Radiat. Med. Prot. 2020, 1, 94–98. [Google Scholar] [CrossRef]
- Zhang, S.; Zhu, Q.; Chen, J.Y.; Ouyang, D.; Lu, J.H. The pharmacological activity of epigallocatechin-3-gallate (EGCG) on Alzheimer’s disease animal model: A systematic review. Phytomedicine 2020, 79, 153316. [Google Scholar] [CrossRef] [PubMed]
- Amorim, M.J.; Kao, R.Y.; Digard, P. Nucleozin Targets Cytoplasmic Trafficking of Viral Ribonucleoprotein-Rab11 Complexes in Influenza A Virus Infection. J. Virol. 2013, 87, 4694–4703. [Google Scholar] [CrossRef] [PubMed]
- Su, C.Y.; Cheng, T.J.R.; Lin, M.I.; Wang, S.Y.; Huang, W.I.; Lin-Chu, S.Y.; Chen, Y.H.; Wu, C.Y.; Lai, M.M.C.; Cheng, W.C. High-throughput identification of compounds targeting influenza RNA-dependent RNA polymerase activity. Proc. Natl. Acad. Sci. USA 2010, 107, 19151–19156. [Google Scholar] [CrossRef]
- Gerritz, S.W.; Cianci, C.; Kim, S.; Pearce, B.C.; Deminie, C.; Discotto, L.; Mcauliffe, B.; Minassian, B.F.; Shi, S.; Zhu, S. Inhibition of influenza virus replication via small molecules that induce the formation of higher-order nucleoprotein oligomers. Proc. Natl. Acad. Sci. USA 2011, 108, 15366–15371. [Google Scholar] [CrossRef]
- Pang, B.; Cheung, N.N.; Zhang, W.; Dai, J.; Kao, R.Y.; Zhang, H.; Hao, Q. Structural Characterization of H1N1 Nucleoprotein-Nucleozin Binding Sites. Sci. Rep. 2016, 6, 29684. [Google Scholar] [CrossRef]
- Hou, L.; Zhang, Y.; Ju, H.; Cherukupalli, S.; Jia, R.; Zhang, J.; Huang, B.; Loregian, A.; Liu, X.; Zhan, P. Contemporary medicinal chemistry strategies for the discovery and optimization of influenza inhibitors targeting vRNP constituent proteins. Acta Pharm. Sin. B 2022, 12, 1805–1824. [Google Scholar] [CrossRef]
- Kao, R.Y.; Yang, D.; Lau, L.S.; Tsui, W.H.; Hu, L.; Dai, J.; Chan, M.P.; Chan, C.M.; Wang, P.; Zheng, B.J.; et al. Identification of influenza A nucleoprotein as an antiviral target. Nat. Biotechnol. 2010, 28, 600–605. [Google Scholar] [CrossRef]
- Wang, S.; Dai, T.; Qin, Z.; Pan, T.; Chu, F.; Lou, L.; Zhang, L.; Yang, B.; Huang, H.; Lu, H.; et al. Targeting liquid–liquid phase separation of SARS-CoV-2 nucleocapsid protein promotes innate antiviral immunity by elevating MAVS activity. Nat. Cell Biol. 2021, 23, 718–732. [Google Scholar] [CrossRef] [PubMed]
- Zhang, Y.; Jin, C.; Xu, X.; Guo, J.; Wang, L. The role of liquid-liquid phase separation in the disease pathogenesis and drug development. Biomed. Pharmacother. 2024, 180, 117448. [Google Scholar] [CrossRef] [PubMed]
- Chen, H.; Cui, Y.; Han, X.; Hu, W.; Sun, M.; Zhang, Y.; Wang, P.-H.; Song, G.; Chen, W.; Lou, J. Liquid–liquid phase separation by SARS-CoV-2 nucleocapsid protein and RNA. Cell Res. 2020, 30, 1143–1145. [Google Scholar] [CrossRef] [PubMed]
- Chau, B.-A.; Chen, V.; Cochrane, A.W.; Parent, L.J.; Mouland, A.J. Liquid-liquid phase separation of nucleocapsid proteins during SARS-CoV-2 and HIV-1 replication. Cell Rep. 2023, 42, 111968. [Google Scholar] [CrossRef]
- Yan, J.; Liu, H.; Yang, W.; Liu, N.; Wang, J.; Li, Z.; Liu, T.; Yan, S.; He, W. Small-molecule-induced liquid-liquid phase separation suppresses the carcinogenesis of β-catenin. Nat. Commun. 2025, 16, 5997. [Google Scholar] [CrossRef]
- Xiang, R.; Yu, Z.; Wang, Y.; Wang, L.; Huo, S.; Li, Y.; Liang, R.; Hao, Q.; Ying, T.; Gao, Y.; et al. Recent advances in developing small-molecule inhibitors against SARS-CoV-2. Acta Pharm. Sin. B 2022, 12, 1591–1623. [Google Scholar] [CrossRef]
- Van Damme, E.; Abeywickrema, P.; Yin, Y.; Xie, J.; Jacobs, S.; Mann, M.K.; Doijen, J.; Miller, R.; Piassek, M.; Marsili, S.; et al. A small-molecule SARS-CoV-2 inhibitor targeting the membrane protein. Nature 2025, 640, 506–513. [Google Scholar] [CrossRef]
- Kwak, D.-K.; Chae, H.; Lee, M.-K.; Ha, J.-H.; Goyal, G.; Kim, M.J.; Kim, K.-B.; Chi, S.-W. Probing the Small-Molecule Inhibition of an Anticancer Therapeutic Protein-Protein Interaction Using a Solid-State Nanopore. Angew. Chem.-Int. Ed. 2016, 55, 5713–5717. [Google Scholar] [CrossRef]
- Branton, D.; Deamer, D.W.; Marziali, A.; Bayley, H.; Benner, S.A.; Butler, T.; Di Ventra, M.; Garaj, S.; Hibbs, A.; Huang, X. The potential and challenges of nanopore sequencing. Nat. Biotechnol. 2008, 26, 1146–1153. [Google Scholar] [CrossRef]
- Kasianowicz, J.J.; Brandin, E.; Branton, D. Characterization of individual polynucleotide molecules using a membranechannel. Proc. Natl. Acad. Sci. USA 1996, 93, 13770–13773. [Google Scholar] [CrossRef]
- Sett, A. Aptamers: Magic Bullet for Theranostic Applications. In Theranostics—An Old Concept in New Clothing [Working Title]; IntechOpen: London, UK, 2020. [Google Scholar]
- Uchida, Y.; Arakawa, T.; Higo, A.; Ishizaka, Y. Silicon Microring Resonator Biosensor for Detection of Nucleocapsid Protein of SARS-CoV-2. Sensors 2024, 24, 3250. [Google Scholar] [CrossRef]
- Ren, R.; Cai, S.; Fang, X.; Wang, X.; Zhang, Z.; Damiani, M.; Hudlerova, C.; Rosa, A.; Hope, J.; Cook, N.J. Multiplexed detection of viral antigen and RNA using nanopore sensing and encoded molecular probes. Nat. Commun. 2023, 14, 7362. [Google Scholar] [CrossRef] [PubMed]
- Ratinho, L.; Meyer, N.; Greive, S.; Cressiot, B.; Pelta, J. Nanopore sensing of protein and peptide conformation for point-of-care applications. Nat. Commun. 2025, 16, 3211. [Google Scholar] [CrossRef] [PubMed]
- Ren, M.; Qin, F.; Liu, Y.; Liu, D.; Lopes, R.P.; Astruc, D.; Liang, L. Single-molecule resolution of the conformation of polymers and dendrimers with solid-state nanopores. Talanta 2025, 286, 127544. [Google Scholar] [CrossRef] [PubMed]
- Zeng, X.; Xiang, Y.; Liu, Q.; Wang, L.; Wang, D. Nanopore Technology for the Application of Protein Detection. Nanomaterials 2021, 11, 1942. [Google Scholar] [CrossRef]
- Liu, Q.; Ouyang, Y.; Wang, Y.; Zhou, S.; Zhan, Y.; Wang, L. Multianalyte Nanopore Detection of Alzheimer’s Disease Biomarkers: A Label-Free Platform with Improved Sensitivity and Range. Adv. Healthc. Mater. 2025, 14, 2405058. [Google Scholar] [CrossRef]
- Zhang, M.; Tang, C.; Wang, Z.; Chen, S.; Zhang, D.; Li, K.; Sun, K.; Zhao, C.; Wang, Y.; Xu, M.; et al. Real-time detection of 20 amino acids and discrimination of pathologically relevant peptides with functionalized nanopore. Nat. Methods 2024, 21, 609–618. [Google Scholar] [CrossRef]
- Wang, M.; Fu, A.; Hu, B.; Tong, Y.; Liu, R.; Liu, Z.; Gu, J.; Xiang, B.; Liu, J.; Jiang, W. Nanopore Targeted Sequencing for the Accurate and Comprehensive Detection of SARS-CoV-2 and Other Respiratory Viruses. Small 2020, 16, e2002169. [Google Scholar] [CrossRef]
- Ma, W.; Xie, W.; Tian, R.; Zeng, X.; Liang, L.; Hou, C.; Huo, D.; Wang, D. An ultrasensitive aptasensor of SARS-CoV-2N protein based on ion current rectification with nanopipettes. Sens. Actuators B Chem. 2023, 377, 133075. [Google Scholar] [CrossRef]
- Bandara, Y.M.N.D.Y.; Farajpour, N.; Freedman, K.J. Nanopore Current Enhancements Lack Protein Charge Dependence and Elucidate Maximum Unfolding at Protein’s Isoelectric Point. J. Am. Chem. Soc. 2022, 144, 3063–3073. [Google Scholar] [CrossRef]
- Firnkes, M.; Pedone, D.; Knezevic, J.; Döblinger, M.; Rant, U. Electrically Facilitated Translocations of Proteins through Silicon Nitride Nanopores: Conjoint and Competitive Action of Diffusion, Electrophoresis, and Electroosmosis. Nano Lett. 2010, 10, 2162–2167. [Google Scholar] [CrossRef]
- Guo, W.; Xie, Y.; Lopez-Hernandez, A.E.; Sun, S.; Li, L. Electrostatic features for nucleocapsid proteins of SARS-CoV and SARS-CoV-2. Math. Biosci. Eng. 2021, 18, 2372–2383. [Google Scholar] [CrossRef]
- Svetlova, J.; Knizhnik, E.; Manuvera, V.; Severov, V.; Shirokov, D.; Grafskaia, E.; Bobrovsky, P.; Matyugina, E.; Khandazhinskaya, A.; Kozlovskaya, L.; et al. Nucleoside Analogs and Perylene Derivatives Modulate Phase Separation of SARS-CoV-2 N Protein and Genomic RNA In Vitro. Int. J. Mol. Sci. 2022, 23, 15281. [Google Scholar] [CrossRef]
- Carlson, C.R.; Asfaha, J.B.; Ghent, C.M.; Howard, C.J.; Hartooni, N.; Safari, M.; Frankel, A.D.; Morgan, D.O. Phosphoregulation of Phase Separation by the SARS-CoV-2 N Protein Suggests a Biophysical Basis for its Dual Functions. Mol. Cell 2020, 80, 1092–1103.e4. [Google Scholar] [CrossRef]
- Liu, Z.-S.; Cai, H.; Xue, W.; Wang, M.; Xia, T.; Li, W.-J.; Xing, J.-Q.; Zhao, M.; Huang, Y.-J.; Chen, S.; et al. G3BP1 promotes DNA binding and activation of cGAS. Nat. Immunol. 2018, 20, 18–28. [Google Scholar] [CrossRef]















Disclaimer/Publisher’s Note: The statements, opinions and data contained in all publications are solely those of the individual author(s) and contributor(s) and not of MDPI and/or the editor(s). MDPI and/or the editor(s) disclaim responsibility for any injury to people or property resulting from any ideas, methods, instructions or products referred to in the content. |
© 2025 by the authors. Licensee MDPI, Basel, Switzerland. This article is an open access article distributed under the terms and conditions of the Creative Commons Attribution (CC BY) license (https://creativecommons.org/licenses/by/4.0/).
Share and Cite
Zeng, X.; Leng, S.; Ma, W.; Wang, Z.; Zhang, H.; Feng, X.; Li, J.; Wang, J.; Weng, T.; Tian, R.; et al. Solid-State Nanopore Single-Molecule Analysis of SARS-CoV-2 N Protein: From Interaction Exploration to Small-Molecule Antagonism. Sensors 2025, 25, 6870. https://doi.org/10.3390/s25226870
Zeng X, Leng S, Ma W, Wang Z, Zhang H, Feng X, Li J, Wang J, Weng T, Tian R, et al. Solid-State Nanopore Single-Molecule Analysis of SARS-CoV-2 N Protein: From Interaction Exploration to Small-Molecule Antagonism. Sensors. 2025; 25(22):6870. https://doi.org/10.3390/s25226870
Chicago/Turabian StyleZeng, Xiaoqing, Shinian Leng, Wenhao Ma, Zhenxin Wang, Huaming Zhang, Xiaowei Feng, Jianchao Li, Junsen Wang, Ting Weng, Rong Tian, and et al. 2025. "Solid-State Nanopore Single-Molecule Analysis of SARS-CoV-2 N Protein: From Interaction Exploration to Small-Molecule Antagonism" Sensors 25, no. 22: 6870. https://doi.org/10.3390/s25226870
APA StyleZeng, X., Leng, S., Ma, W., Wang, Z., Zhang, H., Feng, X., Li, J., Wang, J., Weng, T., Tian, R., He, S., Fang, S., Yin, B., Liang, L., Yin, Y., & Wang, D. (2025). Solid-State Nanopore Single-Molecule Analysis of SARS-CoV-2 N Protein: From Interaction Exploration to Small-Molecule Antagonism. Sensors, 25(22), 6870. https://doi.org/10.3390/s25226870

