Next Article in Journal
Railway Intrusion Risk Quantification with Track Semantic Segmentation and Spatiotemporal Features
Previous Article in Journal
A Survey of Deep Learning-Based 3D Object Detection Methods for Autonomous Driving Across Different Sensor Modalities
 
 
Font Type:
Arial Georgia Verdana
Font Size:
Aa Aa Aa
Line Spacing:
Column Width:
Background:
Review

AI-Powered Building Ecosystems: A Narrative Mapping Review on the Integration of Digital Twins and LLMs for Proactive Comfort, IEQ, and Energy Management

by
Bibars Amangeldy
1,2,
Nurdaulet Tasmurzayev
1,2,*,
Timur Imankulov
1,2,*,
Zhanel Baigarayeva
1,
Nurdaulet Izmailov
1,2,
Tolebi Riza
1,2,
Abdulaziz Abdukarimov
1,2,
Miras Mukazhan
1,2 and
Bakdaulet Zhumagulov
1,2
1
LLP «DigitAlem», Almaty 050042, Kazakhstan
2
Faculty of Information Technology, Al-Farabi Kazakh National University, Almaty 050040, Kazakhstan
*
Authors to whom correspondence should be addressed.
Sensors 2025, 25(17), 5265; https://doi.org/10.3390/s25175265
Submission received: 26 July 2025 / Revised: 21 August 2025 / Accepted: 22 August 2025 / Published: 24 August 2025
(This article belongs to the Section Environmental Sensing)

Abstract

Artificial intelligence (AI) is now the computational core of smart building automation, acting across the entire cyber–physical stack. This review surveys peer-reviewed work on the integration of AI with indoor environmental quality (IEQ) and energy performance, distinguishing itself by presenting a holistic synthesis of the complete technological evolution from IoT sensors to generative AI. We uniquely frame this progression within a human-centric architecture that integrates digital twins of both the building (DT-B) and its occupants (DT-H), providing a forward-looking perspective on occupant comfort and energy management. We find that deep reinforcement learning (DRL) agents, often developed within physics-calibrated digital twins, reduce annual HVAC demand by 10–35% while maintaining an operative temperature within ±0.5 °C and CO2 below 800 ppm. These comfort and IAQ targets are consistent with ASHRAE Standard 55 (thermal environmental conditions) and ASHRAE Standard 62.1 (ventilation for acceptable indoor air quality); keeping the operative temperature within ±0.5 °C of the setpoint and indoor CO2 near or below ~800 ppm reflects commonly adopted control tolerances and per-person outdoor air supply objectives. Regarding energy impacts, simulation studies commonly report higher double-digit reductions, whereas real building deployments typically achieve single- to low-double-digit savings; we therefore report simulation and field results separately. Supervised learners, including gradient boosting and various neural networks, achieve 87–97% accuracy for short-term load, comfort, and fault forecasting. Furthermore, unsupervised models successfully mine large-scale telemetry for anomalies and occupancy patterns, enabling adaptive ventilation that can cut sick building complaints by 40%. Despite these gains, deployment is hindered by fragmented datasets, interoperability issues between legacy BAS and modern IoT devices, and the computer energy and privacy–security costs of large models. The key research priorities include (1) open, high-fidelity IEQ benchmarks; (2) energy-aware, on-device learning architectures; (3) privacy-preserving federated frameworks; (4) hybrid, physics-informed models to win operator trust. Addressing these challenges is pivotal for scaling AI from isolated pilots to trustworthy, human-centric building ecosystems.

1. Introduction

Buildings remain the largest end-use energy consumer, responsible for roughly one-third of global final demand and about one-quarter of anthropogenic CO2 emissions [1,2,3]. Because people spend up to 90% of their time indoors, IEQ directly affects physiology, cognition, and economic output. Indoor environmental quality (IEQ)—the combined thermal, acoustic, visual, and air quality conditions—has measurable effects: CO2 increases from 600 to 1 000 ppm slow decision-making by ~15%, and ±2 °C thermal deviations correlate with higher complaints and absenteeism [4,5]. Balancing energy demand with IEQ is therefore a multi-objective optimization challenge.
The engineering toolkit for tackling that challenge has progressed through several eras. The 1970s introduced centralized building automation systems (BAS) that applied closed-loop control and delivered tangible energy savings [4]. Scientometric analyses show that the interest in smart building research has accelerated markedly in the past decade [6], and systematic reviews underline the persistent integration challenges and opportunities that accompany this growth [7]. From the early 2020s, low-power wireless protocols such as Zigbee, Thread, and LoRaWAN reshaped BAS into IoT-centric platforms capable of interconnecting thousands of sensing and actuation points [8].
A fourth, emerging era layers artificial intelligence (AI) onto this IoT fabric. Reviews trace the evolution of AI techniques aimed at boosting building energy efficiency [9] and show how machine learning models coupled with IoT data streams advance that goal [10], while field implementations demonstrate intelligent control that reduces energy use without compromising comfort [11]. When multimodal occupancy sensing—passive infrared, ultrasound, Wi-Fi analytics, and computer vision—is added to the mix [12], sequence models forecast presence patterns with mean absolute errors below 10% [13], providing a foundation for model-predictive and reinforcement learning controllers that modulate HVAC equipment proactively.
These capabilities typically reside in a three-layer architecture. The perception layer hosts modular nodes for temperature, humidity, illuminance, CO2, acoustics, and motion; the cognitive layer embeds gradient boosting, convolutional, and graph neural networks, refining digital twin simulations with sub-room granularity; and the control layer executes multi-objective optimization constrained by predicted occupancy and weather. Hybrid physical–statistical baselines reduce CV-RMSE by up to 8% relative to classical regression [14], and urban-scale extensions that account for morphology, albedo, and micro-climate improve heat flow assessment across districts [15]. Parallel work on occupant-centric metrics links control decisions to subjective comfort and disease prevention [16], and the publication of large, open datasets is accelerating the replication and benchmarking of these approaches [17].
To ground the discussion, narrative literature mapping was performed across the Web of Science, Scopus, and IEEE Xplore databases. The search used combinations of keywords including “smart building”, “indoor environmental quality”, “energy efficiency”, “machine learning”, “IoT”, “comfort”, “health”, and “HVAC control”. We retained peer-reviewed articles published from 2015 to 2025 that explicitly link building energy consumption to IEQ, comfort, or health, while excluding gray literature, duplicates, and studies with non-transparent methodologies. The resulting corpus of 180 publications provides the evidentiary foundation for the analysis that follows. The context of climate change further highlights the urgency of implementing such integrated solutions [18].
This review offers an integrative synthesis across building sensing, digital twins, AI-based HVAC control, and emerging LLMs for building management systems (BMS), consolidating segmented surveys rather than claiming algorithmic novelty. Specifically, we frame the literature along an end-to-end sequence—sensors → digital twin → AI control → LLMs in BMS. By mapping interfaces, data handoffs, and evaluation metrics across these layers, this review bridges strands that are often treated in isolation and surfaces system-level gaps (occupancy inference-to-control feedback, twin calibration-to-policy transfer, and LLM grounding in BMS ontologies). In contrast to specialized studies, our paper traces the full evolution—from sensors to generative AI—within a single, human-centric architecture. We introduce the integrated concept of digital twins of the building and the human (DT-B + DT-H) and analyze how advanced AI models, including LLMs, enable the shift from reactive control to a proactive and hyper-personalized environment aimed at maintaining health and comfort.
The next parts present recent statistics on energy use alongside findings that link IEQ to health and productivity. The section titled “Ecosystem of Sensors, Data, and Predictive Intelligence” then examines the shift from legacy building automation systems (BAS) to IoT-enabled buildings and details the architecture and algorithms that deliver proactive comfort and health management. A dedicated methodology section elaborates on the narrative mapping process, followed by a discussion of outstanding challenges and practical recommendations. The conclusion synthesizes the findings and outlines avenues for future work. The remainder of the paper follows this pipeline to maintain conceptual continuity and highlight cross-layer dependencies.

2. Methodology

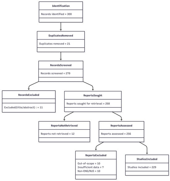
To frame the evidence synthesis and ensure transparent, reproducible reporting, the study selection process followed the PRISMA-ScR guideline and is summarized in Figure 1. Of the 300 records initially identified, 21 duplicates were removed, leaving 279 publications for title/abstract screening; at this step, 11 records were excluded, and full texts were sought for 268 articles. However, 12 full texts could not be retrieved, resulting in 256 reports assessed for eligibility. Following full text assessment, a further 27 publications were excluded for different reasons (out of scope—10; insufficient data—7; non-ENG/RUS—10), and 229 studies were included in the analysis. Screening was performed by two independent reviewers, with disagreements resolved by a third expert; the search window was 2009–2025; sources: Scopus, Web of Science, Nature, IEEE Xplore, ACM Digital Library, PubMed, and Google Scholar. Thus, the sequence of stages from “Identification” to “Studies included” and the counts at each step are fully consistent, as shown in Figure 1.
The distribution of included sources aligns with the review structure. Section 1 (Introduction) comprises 18 papers covering sectoral statistics, the direct link between IEQ and health/well-being/productivity, the significant energy footprint of buildings, and the transition from traditional buildings to BAS and then to IoT-enabled smart buildings; it also includes overview pieces on AI for smart buildings (architecture “building + comfort + health + AI”) and methodological notes (databases, keywords, and publication window). Section 3 (Ecosystem of Sensors, Data, and Predictive Intelligence) aggregates 75 studies on how the architectural layers work together (IoT layer → communication → processing and control → actuation), on multimodal sensing (incl. smartwatches, fitness trackers, and smartphones), and on the personal comfort and health digital twin concept. Section 4 (Artificial Intelligence for Prediction, Control, and Interaction) includes 107 studies spanning foundational ML (supervised/unsupervised), advanced AI for adaptive control, reinforcement learning for HVAC control, generative AI and LLMs for comfort/health management, and personalization via fine-tuning. Section 5 (Discussion) synthesizes 29 publications focusing on data quality and scarcity, the robustness and generalization of fine-tuned models, cybersecurity risks, the paradox of control and loss of agency, privacy, unintended health consequences of over-optimization, ethical and societal implications, and future trajectories/solutions.
Table 1 consolidates the essential design and outcome information across the reviewed studies, covering building and climatic context, sensing and control stacks, analytical and optimization methods, data provenance, baseline configurations, metric definitions and validation procedures, the experimental scenario (simulation, field, or testbed), and a concise appraisal of costs and benefits. Where studies report comparable quantities, ranges or absolute changes (e.g., energy use, reliability, latency) are included. Missing details are marked “not reported.” Bracketed numerals map to the reference list.

3. Ecosystem of Sensors, Data, and Predictive Intelligence

Smart buildings have evolved from simple collections of stand-alone, hard-wired controls into richly instrumented, data-driven ecosystems that sense, think, and act in real time [21,26]. At the foundation of this ecosystem sits a dense fabric of environmental sensors—temperature, humidity, CO2, and illuminance—and occupancy detectors ranging from passive infrared (PIR) and image-based sensors to Bluetooth beacons [27]. These devices stream time-stamped telemetry into an Internet-of-Things (IoT) network that blends legacy building automation protocols with low-power wireless standards like Zigbee and LoRaWAN, guaranteeing a secure communication between devices and controllers [26,28].
The first computational stop for these data is the edge layer, where embedded gateways perform noise filtering and low-latency inference [20]. Edge-resident machine learning models can predict imminent threshold violations—say, a rapid rise of CO2 in a crowded meeting room—and trigger timely corrective actions while circumventing round-trip delays to the cloud [20].
Cleaned and summarized datasets flow onward to cloud platforms that offer virtually unlimited storage and processing power [29,30]. Here, historical telemetry is fused with external variables like weather forecasts and dynamic electricity tariffs [31]. The same cloud tier hosts holistic digital twins: data-driven replicas that couple Building Information Model (BIM) geometry with live sensor feeds [32,33]. These twins enable what-if experiments, fault diagnostics, and model-predictive control routines that optimize comfort, air quality, and energy consumption simultaneously [32,34].
At the application layer, operators and occupants interact with the system through dashboards, mobile apps [35], and, increasingly, conversational agents underpinned by large language models (LLMs) [36,37]. A facilities manager can visualize thermal maps and equipment health indices, while an employee can nudge personal set-points or receive notifications.
The closed-loop interaction unfolds as follows. Sensors perceive the indoor environment and occupant presence [22]; edge analytics detect patterns [23]; predictive models in the cloud forecast future states [26]; optimization engines compute control trajectories that balance comfort, health, and energy costs [30]; and actuators in HVAC and lighting systems execute the commands [24]. Throughout, cybersecurity and privacy measures—device authentication, encrypted channels, and privacy-preserving federated learning—safeguard the integrity of both data and people [23,33].
Several concrete scenarios illustrate the value of this architecture. Demand-controlled ventilation systems use CO2 predictions to increase airflow minutes before concentrations reach cognitive performance limits [23]. Behavior-aware HVAC scheduling mines occupancy data to pre-condition spaces only when needed, trimming peak loads [34,35]. Multi-objective reinforcement learning agents, trained inside digital twins, can orchestrate environmental controls to cut electricity bills significantly [35,36]. In safety-critical events such as fires, the same sensor and control backbone can automatically shut down air handling units and unlock egress routes [28].
By intertwining pervasive sensing, reliable data pipelines, and predictive intelligence across edge and cloud domains [25], modern smart building ecosystems transcend reactive automation and deliver proactive, human-centric environments [9]. Occupants benefit from healthier air and greater comfort, while owners realize significant gains in energy efficiency, maintenance planning, and asset resilience [9,10].
The realization of proactive, human-centric control is underpinned by a multi-layered cyber–physical architecture that orchestrates the cyclical flow of data from the physical environment to cloud-based intelligence and back to physical actuators (illustrated in Figure 2). This integrated framework is designed to sense, reason, and act in real-time, transforming raw telemetry into intelligent control actions that continuously optimize for occupant comfort, health, and energy efficiency.
At its foundation lies the perception and actuation layer, which constitutes the direct interface with the building and its occupants. A dense fabric of environmental sensors (for temperature, humidity, and CO2) and multimodal occupancy detectors—ranging from passive infrared (PIR) to advanced millimeter wave (mmWave) radar—generates a continuous stream of high-granularity telemetry [21,22,31]. Conversely, actuators within HVAC systems, lighting, and automated shading execute the control commands that physically alter the indoor environment.
This raw data is transmitted upwards through the communication and IoT layer. This layer leverages a hybrid of legacy wired protocols like BACnet and modern wireless standards such as Zigbee and LoRaWAN to ensure reliable and secure connectivity between the physical devices and the computational layers [20,22,33]. The first computational stop for this data stream is the edge computing and local layer. Here, local gateways and embedded machine learning (ML) modules perform critical low-latency functions, including data filtering, aggregation, and immediate inference for time-sensitive responses. This stage is crucial for immediate actions and for reducing the data load on the cloud infrastructure [24,25].
Cleaned and pre-processed data, often fused with external data from sources like weather APIs and dynamic energy tariffs [26], proceeds to the cloud analytics and digital layer. This central intelligence hub hosts scalable data lakes for long-term storage and automated machine learning (AutoML) platforms for developing predictive models [25]. The core of this layer is the digital twin—a dynamic, physics-informed virtual replica of the building continuously synchronized with real-world sensor feeds. This twin serves as an invaluable sandbox for simulating complex scenarios, performing fault diagnostics, and training reinforcement learning agents for multi-objective optimization [27,29].
Finally, the applications and UI layer manages the interaction with human stakeholders. Through intuitive interfaces like dashboards, mobile applications, and conversational agents, facility managers and occupants receive actionable insights derived from the cloud analytics [19,32]. Crucially, this layer also allows users to provide direct feedback and explicit preferences, creating a human-in-the-loop control system that is vital for personalization and closing the reinforcement cycle [19].
The entire architecture operates as a continuous, closed loop. Data flows upward from sensors to the cloud, where it is transformed into intelligent decisions. These decisions propagate downwards as control signals to actuators. The system’s adaptive capability is perpetually reinforced by feedback mechanisms, including model updates sent from the cloud back to the edge layer, ensuring it learns and evolves over time. This synergistic integration of sensing, connectivity, and predictive intelligence is what creates a truly proactive, resilient, and human-centric building ecosystem.

3.1. Environmental Sensing Technologies

The proactive management of comfort and health in smart buildings relies on a multi-layered technological architecture. This framework provides the essential structure for sensing the environment, communicating data, processing information, and enacting physical changes. This section deconstructs this architecture by outlining its operational workflow, presenting a visual model, and analyzing its role in current research and future development.
The effectiveness of smart building systems hinges on the comprehensive and accurate data gathered by the sensing layer, which comprises a variety of IoT environmental sensors designed to capture real-time information about the indoor environment. Studies on indoor air quality (IAQ) in sensitive environments, such as daycare centers, emphasize the important role of IoT sensors in monitoring parameters like temperature, humidity, and CO2 levels to ensure safe and healthy conditions for occupants [37]. Beyond environmental parameters, the sensing layer also extends to energy consumption monitoring, with industrial IoT (IIoT)-based submetering solutions deploying IoT-enabled submeters to provide real-time energy consumption data from critical equipment, enabling optimized energy management and waste reduction in manufacturing facilities [38]. Similarly, for building equipment energy saving optimization, online monitoring systems leverage IoT sensors to collect data that, when integrated with Building Information Modeling (BIM), allows for the intelligent control of systems like air conditioners [39]. The optimal design of communication topology for wireless sensor networks (WSNs) is also crucial for efficient data collection, considering factors like network energy consumption and stability to implement fully distributed optimal control approaches in IoT-enabled smart buildings [40].
The communication layer is responsible for the reliable and efficient transmission of data from sensors to processing units and control signals to actuators, employing various wireless and wired technologies. The communication layer is responsible for the reliable and efficient transmission of data from sensors to processing units, as well as control signals to actuators, using various wired and wireless technologies. LPWAN (Low-Power Wide-Area Network) technologies are gaining increasing popularity due to their ability to transmit data over long distances with low energy consumption, making them ideal for many IoT applications in smart buildings [41]. Furthermore, the integration of advanced networking paradigms like Named Data Networking (NDN) with edge computing can significantly enhance IoT performance in wireless and mobile networks by optimizing data retrieval and caching, thereby reducing latency and improving reliability [42]. This focus on efficient communication protocols is vital for supporting the real-time demands of smart building operations.
The processing layer is where raw sensor data is transformed into actionable insights through advanced computational techniques, often involving a combination of edge computing and cloud-based analytics. Edge computing allows for localized data processing, reducing latency and bandwidth requirements, which is particularly beneficial for real-time IoT applications [42]. For more complex analyses and long-term data storage, cloud integration remains essential. The development of decentralized machine learning frameworks for IoT is also enhancing security, privacy, and efficiency in these cloud-integrated environments [43]. The architectural flexibility of microservices-based IoT platforms is a key enabler in this layer, allowing for scalable, interoperable, and dynamic ecosystems that can efficiently handle the distributed nature of IoT devices [44]. Moreover, machine learning techniques are increasingly employed within this layer for critical tasks such as attack detection in IoT networks, bolstering the cybersecurity posture of smart building systems [45]. The final layer, actuation and control, translates the intelligent decisions made by the processing layer into physical changes within the building environment. This involves sending commands to various devices, such as HVAC systems, lighting controls, and air purifiers, to adjust conditions according to desired comfort, health, and energy efficiency parameters. The continuous feedback loop from the sensing layer allows the system to monitor the effects of these actions and refine its control strategies, leading to adaptive and optimized building performance.
The architectural structure of smart buildings is not isolated but operates within a broader Internet of Things (IoT) ecosystem. This wider context includes initiatives aimed at creating open IoT innovation ecosystems for smart cities, which focus on ensuring interoperability through open communication and data standards [46,47]. These principles also extend to the industrial sector, where IoT smart factory ecosystems are being developed based on Software-Defined Networking (SDN) to enhance communication and increase efficiency in industrial processes [48].
A key aspect across all levels of this architecture is security. As the number of IoT devices grows, so does the number of potential vulnerabilities, prompting ongoing research focused on developing countermeasures and building robust security systems [49]. Additionally, the sustainability of widespread IoT deployment is becoming an increasingly important issue, driving interest in energy supply solutions. Thermoelectric Generators (TEGs) are one promising option for powering autonomous sensors, converting thermal gradients into electrical energy and thereby supporting their self-sufficiency while reducing the environmental footprint of smart building components [50]. The ongoing evolution of this multi-layered architecture, coupled with advancements in AI, communication technologies, and sustainable power solutions, promises to deliver increasingly intelligent, responsive, and resilient smart buildings that proactively manage occupant comfort and health.
Table 2 provides an overview of the sensor and IoT technologies used in smart buildings, including measured parameters, areas of application, and advantages. The first technology is indoor air quality sensors (IAQ sensors), which measure temperature, humidity, and CO2 levels. They are used for monitoring air quality in sensitive areas such as medical facilities or laboratories and provide data on air conditions to maintain safe environments. The second technology is industrial IoT, designed for measuring and optimizing energy consumption in industrial buildings. It enables real-time monitoring, energy resource management, and a reduction in energy losses. The third technology is IoT sensors integrated with Building Information Modeling (BIM). These sensors collect data aimed at improving equipment energy efficiency and are used for the online monitoring and automatic control of building systems. The fourth technology is wireless sensor networks (WSNs), which collect data for implementing distributed control. They are used for data acquisition in smart buildings and support the development of communication topologies that consider energy consumption and system stability. All listed technologies are supported by references to scientific sources.

3.2. Personal and Occupancy Sensing Technologies

The cornerstone of any system designed to proactively manage comfort and health is the ability to collect accurate, non-stop data about the people in a building. Choosing the right sensing technology, however, is a major challenge, forcing a trade-off between how detailed the data is, how much it costs to implement, and, most critically, how much it invades occupant privacy. This section offers a deep dive into the key sensing technologies, assessing how they fit into the main goal of creating personalized, healthy, and comfortable spaces.
The first layer of data collection comes from ambient (or occupational) sensors placed within a space. The most basic of these, passive infrared (PIR) detectors, are effective for simply detecting presence, but their binary “present/not present” logic cannot assess the number of people or their metabolic activity, which limits their use in advanced HVAC systems [51]. Computer vision (CV)-based systems offer the highest level of detail: they can accurately count people, identify their postures, and determine activity levels, which are all direct inputs for thermal comfort (PMV) calculation models. However, their use is associated with severe privacy violation concerns, making them unacceptable for most residential and office environments [52].
To solve this dilemma, privacy-preserving technologies have been developed. Wi-Fi Channel State Information (CSI) analysis uses existing infrastructure to estimate occupancy with reasonable accuracy [53], but its performance can be unstable due to changes in the environment [54]. A more robust alternative is millimeter wave (mmWave) radar. These devices do not create images but can determine the number and location of people with high precision, as well as detect micro-motions like respiration rate, which is directly relevant for assessing air quality and health status [55,56].
However, to transition from group-level to personalized management, wearable devices are essential, as they provide physiological data that is inaccessible to ambient sensors. These devices track key parameters such as Heart Rate (HR) and Heart Rate Variability (HRV), which are reliable proxies for metabolic rate (heat production) and stress levels, enabling control systems to deliver personalized cooling or adapt lighting to reduce stress [57]. In addition, skin temperature offers a direct indicator of a person’s thermal balance, allowing the system to react more quickly to individual discomfort. Activity levels, captured via an accelerometer, are also a critical parameter for dynamically calculating metabolic rate in thermal comfort models like PMV [58].
A comparison of wearable devices reveals that while budget-friendly trackers (Xiaomi Mi Band) are suitable for general activity assessment, more expensive devices (Oura Ring, Apple Watch) provide more accurate temperature and HRV data, which is preferable for sophisticated health and stress models [59].
As it turns out, no single technology is a perfect solution by itself. Therefore, the most sensible approach is sensor fusion—combining data from multiple sources. For example, a system might use an mmWave radar to accurately count people in a zone, while data from their wearables determines the average metabolic load for that zone. This allows the HVAC system to be both energy-efficient and highly personalized to individual needs. Table 3 summarizes this comparative analysis, contrasting the primary technologies based on their key characteristics and relevance for comfort and health management systems. The data acquired from this multi-layered sensor network serves as the foundation for the digital twin models discussed in the next section.
In this review, thermal comfort is operationalized using the PMV/PPD and/or adaptive model, with compliance expressed as the proportion of occupied hours within the ASHRAE 55 acceptable zone (approximately PMV −0.5…+0.5, i.e., ≤10% PPD) [60,61]. Indoor air quality (IAQ) adequacy is assessed according to the Ventilation Rate Procedure (VRP) specified in ASHRAE 62.1; no fixed indoor CO2 limit is imposed, with CO2 instead applied as a proxy indicator for ventilation performance [62,63,64]. In steady-state conditions, indoor CO2 levels approximately 600–800 ppm above the outdoor baseline are used as a practical indicator of insufficient ventilation, guiding demand-controlled ventilation (DCV) settings in conjunction with space-specific CO2 metrics [62,63]. These anchors enable the direct linkage of sensor data streams to measurable comfort and IAQ targets, which are then applied in the subsequent control and evaluation stages [60,62,65].
In Table 4 we demonstrated the detailed mapping of key sensor modalities to their primary measurable metrics, associated standard anchors, representative multimodal fusion strategies, and trade-offs across cost, energy consumption, privacy, and bias dimensions. The “Primary metric(s) mapped” column specifies the measurable outputs linked to comfort (e.g., operative temperature, and PMV/PPD), IAQ (e.g., CO2 as a ventilation adequacy proxy), or ergonomics (e.g., acoustic noise levels). “Standard anchor” identifies the normative framework or procedural logic—such as ASHRAE Standard 55 for thermal comfort or ASHRAE Standard 62.1 [66] VRP for ventilation—used to interpret each metric in a building performance context. “Typical fusion” lists common multimodal combinations (e.g., CO2 + PIR/mmWave for robust demand-controlled ventilation, Temp + RH + air speed for PMV computation, and mmWave + wearables for metabolic load estimation) that enhance the accuracy and resilience to single sensor limitations. The “Key trade-offs” column summarizes practical considerations that influence deployment decisions, including initial and operational costs, energy overhead, data privacy implications, and inherent biases or sensing limitations. This synthesis supports the review’s objective to link sensing technologies explicitly to measurable targets, applicable standards, and integrative control strategies for occupant-centric and energy-efficient building management.

3.3. Digital Twin Technology

The data gathered from this sensor network serves as the foundation for the next leap in building management: digital twin (DT) technology. A DT is a living virtual replica of a physical asset, synchronized with it in real time. In this context, as outlined in foundational reviews [68,69], the concept is split into two interconnected entities: the digital twin of the building (DT-B) and the digital twin of the human (DT-H).
A DT-B is a dynamic, physics-based model of the building. For over a decade, the consensus has been that “gray-box” models, which blend physical principles with data-driven AI, are optimal [70]. The historical challenge, however, has been making them fast enough for live control. Recent research has tackled this problem from different angles, addressing key bottlenecks that previously hindered real-time operation. For instance, to solve the problem of calibration speed, a 2024 framework called GenPhysiCal can perform a full calibration cycle in just 0.04 s [71]. In parallel, to overcome the challenge of simulation complexity, a 2025 study uses an AI-based “surrogate model” to predict complex airflow in milliseconds instead of minutes, maintaining a high accuracy [72]. Together, these advances make real-time DT-B operation feasible.
A fast, accurate DT-B provides a ‘virtual sandbox’ for learning control policies. Comparing the evolution of this approach from classical MPC [70] to modern AI shows rapid progress. A foundational 2019 review [73] and subsequent application papers [74] showed that deep reinforcement learning (DRL) could achieve significant energy savings of 15–40%. More recently, a 2024 study using Bayesian optimization demonstrated a more holistic benefit: it improved occupant comfort by 38% while simultaneously reducing energy consumption [75]. This highlights a critical shift in research goals, moving from a pure energy focus to a dual-objective approach that balances efficiency with human well-being.
Parallel to the DT-B, the concept of the human digital twin (DT-H) is evolving. While the DT-H is already a major topic in personalized medicine for testing treatments in silico, as shown in recent 2024 reviews [76,77], its role in smart buildings is to model an individual’s comfort. This is achieved by feeding biometric signals from wearables into sophisticated thermoregulation models. For example, the Fiala model can be parameterized in real time with wearable data to predict personal thermal sensation, a method demonstrated by Al-Khafaji et al. [78].
The culmination of this technology is the hybrid “building–human” twin, which links the DT-B and the DT-H, as shown in Figure 3. This architecture materializes the “human-in-the-loop” control concept reviewed by Papantoniou et al. [79], where a person’s physiological state (from the DT-H) directly informs the building’s control systems (the DT-B). This is no longer just a theoretical concept; a 2024 pilot study on a Korean smart campus provided hard evidence, demonstrating that this hybrid system increased the time occupants spent in their individual comfort zone from 62% to an impressive 85% [80].
Despite this significant potential, widespread implementation faces hurdles. As a major 2024 systematic review by El-Amroussi et al. confirms, challenges like the interoperability between different models and the standardization of data exchange remain critical barriers [81]. Nevertheless, the digital twin architecture provides the necessary infrastructure to treat thermal comfort, air quality, and health not as separate challenges, but as a single, dynamically optimized objective function.
Interoperability and semantic standards such as brick ontology and IFC (ISO 16739) [82] have emerged as critical enablers for seamless digital twin integration in the built environment. A recent analysis of IFC-based workflows for embedding Environmental Product Declaration (EPD) data illustrates that, despite its comprehensive schema, semantic alignment challenges persist when integrating Life Cycle Assessment (LCA) information into Building Information Modeling (BIM) and digital twins [83]. Addressing these gaps requires not only standardized data models but also structured ontologies capable of supporting cross-domain integration. In this context, multi-domain ontologies anchored in IFC have been proposed as a basis for incremental digital twin conceptualizations [84]. Beyond structural information, semantic web technologies have been applied to domains such as indoor environmental quality, where the IFC ontology structure is complemented by frameworks like the Smart Applications REFerence ontology (SAREF) to enhance semantic interoperability and data reuse in building performance monitoring [85]. At the asset end-of-life stage, reviews of BIM-based digital deconstruction approaches reveal that ontologies accepting IFC inputs can streamline demolition planning, material recovery, and reuse processes, supporting sustainability objectives within digital twin environments [86]. This interoperability imperative also extends to infrastructure, where strategies for reinforced concrete bridge management in compliance with Italian regulations emphasize open formats such as IFC to maintain compatibility between inspection data, 3D modeling, and maintenance systems [87].
Cultural heritage contexts further highlight the role of semantic standards. Heritage BIM (HBIM) approaches for twentieth-century concrete structures leverage IFC as a foundation for integrating geometric documentation, historical metadata, and sensor data into coherent digital twins [88]. In a similar way, HBIM workflows for built heritage utilize IFC to support interoperable virtual and augmented reality applications, fostering wider access and collaboration among stakeholders [89]. Interoperability is equally relevant in operational management, where integrating BIM, Internet of Things (IoT), and facility management systems through semantic construction digital twins—structured around IFC—addresses the challenges of linking real-time sensor data with as-built models [90]. Systematic reviews of BIM-based structural health monitoring confirm that ISO 16739-compliant IFC schemas facilitate sensor data integration, enabling the continuous monitoring of assets such as historical churches and masonry bridges [91]. The role of IFC in enhancing stakeholder collaboration is underscored in studies on BIM-driven sustainable heritage tourism, where embedding semantic information into IFC models supports richer, more accessible cultural heritage experiences [92]. These works demonstrate that adherence to semantic standards such as IFC—complemented where appropriate by domain-specific ontologies—remains central to achieving the full interoperability potential of digital twins across building, infrastructure, and heritage domains.

4. Artificial Intelligence for Prediction, Control, and Interaction

4.1. Foundational Machine Learning

Machine learning has emerged as the cornerstone technology for intelligent building management, delivering unprecedented energy savings of 15–50% while maintaining optimal occupant comfort [92,93]. The transformation from traditional rule-based building control to adaptive machine learning systems represents a fundamental shift in how buildings respond to dynamic environmental conditions, occupancy patterns, and energy demands [94]. This technological evolution addresses the critical challenge that buildings consume approximately 30–34% of global energy consumption [95,96], making efficient building operation essential for sustainability goals.
The foundational machine learning approaches in smart buildings encompass both supervised and unsupervised learning paradigms, each serving distinct but complementary roles in building intelligence. Supervised learning algorithms excel at prediction tasks, achieving 92–97% accuracy in energy forecasting and occupancy detection, while unsupervised learning methods reveal hidden patterns in building data, enabling fault detection and operational optimization without requiring labeled training data [97,98]. Recent research demonstrates that machine learning implementations in commercial buildings consistently outperform traditional control systems, with ensemble methods achieving the highest accuracy rates of 95–98% for energy prediction tasks [99].

4.1.1. Supervised Learning Technologies for Smart Buildings

Supervised learning forms the predictive foundation of intelligent building systems, leveraging historical data to forecast energy consumption, occupancy patterns, and equipment performance. Support Vector Machines (SVMs) and Support Vector Regression (SVR) have demonstrated exceptional performance in building energy prediction, achieving prediction accuracies with CV less than 3% and percentage errors within 4% for long-term electricity consumption forecasting [100]. Li et al. established that SVM consistently outperforms Artificial Neural Networks (ANNs) for building energy prediction, with a Root Mean Square Error (RMSE) of 7.35 compared with ANN’s 5.71 for office building applications [101]. Decision trees with advanced algorithms like CART and C4.5 demonstrate exceptional interpretability while maintaining a high accuracy for building design optimization. Ref. [102] achieved 93.5% classification accuracy for zero energy building design using 15 passive design parameters, providing transparent decision-making processes crucial for regulatory compliance.
Building on SVM’s strong foundation, ANNs represent one of the most versatile supervised learning approaches for smart buildings, consistently achieving the highest accuracy for heating and cooling load prediction across diverse building types [36]. Recent implementations demonstrate that neural networks deliver 67% accuracy for thermal comfort prediction and superior performance compared with engineering calculation methods for building energy consumption [103,104]. Deep learning architectures, particularly CNN-LSTM hybrids, represent the cutting edge of neural network applications in buildings. Ref. [105] achieved a near-perfect prediction performance (R2 > 0.99) by combining CNN spatial feature extraction with LSTM temporal modeling for residential energy forecasting.
Complementing the high accuracy of individual neural networks, Random Forest and ensemble methods have emerged as the optimal balance between accuracy and interpretability for building applications. Research demonstrates Random Forest achieving 96.7% accuracy for thermal comfort prediction using PMV values, while maintaining R2 = 0.92 with RMSE = 360.17 for European energy consumption prediction [106]. The algorithm’s ability to handle multiple input variables and provide feature importance rankings makes it particularly valuable for building energy analysis, where operators need to understand which factors most influence building performance. Advanced ensemble methods beyond traditional Random Forest show superior computational efficiency. Ref. [107] demonstrated that LightGBM optimized with Satin Bowerbird Optimizer achieved R2 = 0.9148, significantly outperforming Random Forest (R2 = 0.8902) for building energy prediction tasks.
Further advancing ensemble methodologies beyond Random Forest, XGBoost (Extreme Gradient Boosting) has established itself as the premier algorithm for structured building data, consistently achieving 96.4% accuracy for thermal comfort modeling and demonstrating superior performance across multiple building applications [108]. The algorithm’s built-in regularization and ability to handle missing data make it particularly suitable for real-world building datasets, where sensor malfunctions and data gaps are common challenges. Probabilistic approaches like Naive Bayes combined with preprocessing techniques offer computational efficiency for categorical building tasks. Ref. [109] showed that integrating K-means clustering with Naive Bayes classification significantly improves HVAC energy consumption prediction accuracy compared with standalone implementations.
These supervised learning approaches demonstrate a clear evolution from individual algorithms like SVM and ANN to sophisticated ensemble methods like Random Forest and XGBoost, each building upon the strengths of previous approaches while addressing their limitations. To further illustrate these advancements, Table 5 offers a comparative summary of each algorithm’s primary applications, performance metrics, and unique benefits within smart building contexts.

4.1.2. Unsupervised Learning Technologies for Smart Buildings

Unsupervised learning technologies enable buildings to discover hidden patterns and anomalies without requiring labeled training data, making them essential for fault detection, energy optimization, and operational pattern recognition. K-means clustering has demonstrated exceptional effectiveness for energy consumption pattern analysis, achieving 89.3% accuracy in electricity use pattern categorization for university buildings while successfully identifying distinct operational patterns including base consumption, human activity consumption, and HVAC consumption [110]. The algorithm’s ability to segment building energy signatures enables facility managers to identify inefficiencies and optimize operational schedules based on actual usage patterns. Density-based clustering methods like DBSCAN demonstrate superior performance for non-spherical energy consumption patterns and anomaly detection. Recent implementations [111] showed that DBSCAN outperforms traditional K-means for energy disaggregation tasks, particularly for identifying irregular appliance usage patterns that do not conform to centroid-based assumptions.
Building upon K-means foundations, hierarchical clustering combined with symbolic representation has proven superior for complex building operation analysis, outperforming traditional methods for energy signature analysis and building performance evaluation [112]. Habib and Zucker demonstrated that hierarchical clustering with symbolic aggregate approximation (SAX) and bag-of-words representation successfully identifies chiller operation patterns and enables multi-timescale energy schedule development, achieving 2–3 distinct clusters per temporal resolution [113]. Gaussian Mixture Models (GMMs) provide probabilistic clustering capabilities particularly valuable for understanding temporal pattern evolution. Advanced research [114] applied GMM with Bayesian information criterion optimization to analyze energy consumption patterns, achieving >90% pattern recognition accuracy while providing uncertainty quantification for building energy behavior analysis.
Complementing clustering methodologies, Principal Component Analysis (PCA) and dimensionality reduction techniques serve as crucial preprocessing steps for building sensor data, achieving 77% data reduction while maintaining object detection accuracy for edge computing applications [103]. The combination of PCA with K-medoid clustering enables multi-timescale schedule matrix development, allowing building systems to operate efficiently across different time scales from hourly to seasonal patterns. OPTICS clustering effectively handles varying density patterns in building systems. The latest studies [115] have demonstrated that OPTICS clustering outperforms traditional methods for fan coil unit fault detection, successfully identifying equipment anomalies without requiring pre-specified cluster numbers.
Extending beyond traditional clustering approaches, advanced clustering methods including K-shape clustering have demonstrated superior performance for time series energy data, outperforming traditional K-means with Euclidean distance and Dynamic Time Warping (DTW) approaches [116]. The normalized cross-correlation algorithm enables shape-based pattern recognition, allowing building systems to identify similar energy consumption patterns across different time periods and building zones. Isolation Forest algorithms combined with entropy weighting show remarkable performance for electricity anomaly detection. A comprehensive analysis [68] achieved a precision of 0.85 and a recall of 0.92 using enhanced Isolation Forest for abnormal consumption identification, demonstrating effectiveness for the imbalanced anomaly detection scenarios common in building fault detection. The advanced autoencoder architecture represents the current frontier in unsupervised building applications. State-of-the-art implementations [117] using Variational Autoencoders (VAE) and LSTM autoencoders consistently achieve F1-scores of 0.92–0.998 for energy consumption anomaly detection, with superior transfer learning capabilities across different building types.
These unsupervised learning approaches demonstrate a clear evolution from basic clustering to sophisticated pattern recognition methods. The following comprehensive comparison evaluates foundational machine learning approaches across multiple dimensions including accuracy, energy savings, dataset characteristics, and evaluation methodologies. This analysis addresses critical gaps in standardized performance comparison by providing detailed information about training conditions, building types, and experimental setups that enable the fair assessment of algorithmic performance across diverse smart building applications.

4.2. Advanced AI for Adaptive Control

While foundational machine learning techniques offer insights into building management, they often face limitations in adapting to dynamic conditions without extensive labeled datasets [118]. Additionally, traditional optimization struggles with balancing conflicting objectives, such as energy efficiency and occupant comfort [119]. To address these limitations, advanced reinforcement learning (RL) methods enable continuous learning and multi-objective optimization under uncertainty [120]. This section explores the evolution from basic RL to deep and multi-objective RL, and their integration with digital twin technology for adaptive control in smart buildings [35].

4.2.1. Reinforcement Learning for Adaptive Control

Reinforcement learning (RL) has emerged as a powerful model-free approach for the adaptive control of smart buildings, allowing control policies to learn and self-tune through experience rather than relying on fixed rules or detailed physical models. The core RL workflow is illustrated in Figure 4, where the agent continuously interacts with the environment and adapts its control strategy based on received feedback.
In this work, the RL formulation is explicitly anchored to practical building standards. Thermal comfort is enforced per ASHRAE 55, using the canonical PMV/PPD framework and its acceptable region around neutral comfort; this turns comfort into a hard constraint during occupied hours, while energy is minimized as the primary objective [121]. For indoor air quality, we follow ASHRAE 62.1’s ventilation logic and treat CO2 only as a diagnostic proxy for demand-controlled ventilation (DCV), not as a prescriptive IAQ limit [122]. The reward therefore penalizes energy and demand spikes while incentivizing time within the ventilation-adequate regime. This “standards-aware” design reflects recent RL/HVAC reviews, which report best results when comfort/IAQ targets are tied to established metrics rather than ad hoc thresholds [123]. In practice, we monitor PMV near neutrality (≈−0.5…+0.5) and report the share of occupied time within the ASHRAE 55 acceptable zone, together with ventilation compliance time, as per ASHRAE 62.1.
One of the key challenges in the field of intelligent building management is the absence of standardized evaluation methods, which complicates the comparison of results from different studies. As noted in [124], “publications often lack comparability… use cases and key performance indicators vary strongly.”
In response to this challenge, the research community has proposed the adoption of unified evaluation protocols. Such protocols typically regulate a strict set of metrics for regression tasks (MAE, RMSE), classification tasks (F1, AUROC), and control tasks (RL/MORL). For control tasks, special emphasis is placed on a comprehensive analysis that includes both energy-related indicators (annual consumption, peak demand, and CO2e) and occupant comfort metrics (compliance with the ASHRAE 55 standard) [125,126]. Furthermore, to ensure the reproducibility of research, requirements are set for standardizing experimental conditions, such as using fixed datasets, declaring random seeds, and conducting multiple model runs.
A significant impediment to the advancement and practical deployment of artificial intelligence in smart buildings is the scarcity of standardized, high-fidelity benchmark datasets. The absence of such resources complicates the objective comparison of different solutions and hinders reproducibility. To address this gap and support the broader initiative for open science within the field, a curated selection of publicly available datasets is provided, which are appropriate for the training and evaluation of machine learning models targeting energy management, indoor environmental quality (IEQ) optimization, and occupancy sensing. The provision of these datasets establishes a crucial foundation for reproducible research and enables the equitable comparison of various algorithmic approaches. Table 6 provides a comparative analysis of these recommended datasets, detailing key characteristics such as the measured parameters, temporal resolution, and access links.
Table 7 provides a consolidated overview of the primary evaluation metrics used across the different AI task domains discussed in this review. By defining the key performance indicators for tasks ranging from energy forecasting and comfort prediction to fault detection and reinforcement learning control, this summary serves as a benchmark for comparing the performance of various models. Standardizing the understanding of these metrics is a crucial step toward ensuring the fair comparison and reproducibility of research findings in the field of smart building management.
Early RL studies demonstrated successful HVAC optimization using basic Q-learning [137], but more significant progress came from implementations that moved beyond simulation to real buildings. Deep reinforcement learning (DRL) further enhanced these capabilities, allowing neural networks to learn temperature control directly from data. Such DRL agents can continuously adapt to changing occupancy patterns, weather, and internal loads, in contrast to conventional rule-based controllers that often require manual returning [138]. Various DRL algorithms, such as Deep Q-Network (DQN), Proximal Policy Optimization (PPO), and Deep Deterministic Policy Gradient (DDPG), have been used to control HVAC setpoints, ventilation, and lighting. These agents optimize both energy use and comfort via shaped rewards. However, a critical, often understated aspect of these successes lies in the careful design of these reward functions, as poorly crafted rewards can introduce significant trade-offs, leading to unintended behavior or sub-optimal performance. Studies report 15–30% energy savings while maintaining comfort [139,140]. In [140], an RL agent saved 26% energy in a simulation and 9% in a real house compared with baseline controllers.
RL controllers excel by adapting on the fly—adjusting to unexpected occupancy changes or equipment faults—which boosts robustness in dynamic real-world environments. Field demonstrations have underscored this adaptivity: Zhang and Lam (2018) deployed a DRL policy for radiant heating in an office, marking one of the first real building RL implementations; their controller learned from a calibrated EnergyPlus simulation and successfully maintained comfort in the live system, validating RL’s practicality beyond simulation [141]. More recently, researchers implemented a deep RL (Soft Actor-Critic) agent in a modern office building’s HVAC (thermally activated slab system). After pre-training in a simulation, the agent was deployed for a cooling season and improved indoor temperature stability by 68% relative to the best rule-based strategy, without increasing energy usage—a striking real-world result of adaptive learning control [142].
These successful deployments reveal practical considerations that influence how we implement these systems. The long training periods needed for agents to perform steadily in live buildings can create operational challenges. As a result, researchers are relying more on simulation-based pre-training along with transfer learning techniques to reduce on-site learning time [138]. Safety and understanding issues have also led to the creation of guided learning frameworks and expert-led training methods. Xu et al. (2025) reported eight times faster convergence when they included domain expertise in the learning process [143].

4.2.2. Deep Reinforcement Learning for Adaptive Control

Deep reinforcement learning (DRL) combines reinforcement learning with deep neural networks to overcome the scalability limitations of classical RL, enabling control in high-dimensional and complex building environments. By using neural function approximators, DRL agents can learn directly from raw sensor inputs and handle large state/action spaces that would be intractable for tabular or linear RL methods [35,143]. A landmark example is the Deep Q-Network (DQN) algorithm, which introduced techniques like experience replay and target networks to stabilize learning [144]. These innovations allowed DRL to achieve human-level control on Atari games in 2015 [144], proving the efficacy of deep neural networks in decision-making tasks. A general framework of deep reinforcement learning applied to smart buildings is presented in Figure 5.
The agent–environment exchange is implemented via the building automation system using BACnet; when deployed on IT-managed networks we adopt BACnet/SC (Secure Connect) to provide secure, IT-friendly connectivity [145], and we model the BAS network per IEC 62443 with zones-and-conduits segmentation and least-privilege conduits to the control network [146]. Contemporary BAS cybersecurity reviews highlight protocol-level weaknesses in legacy BAS stacks (including BACnet) and recommend secure variants together with defense-in-depth architectures aligned with IEC 62443 for modern, cloud-connected smart buildings—hence our choice to make the communication layer standards aware as well [144].
Building on this foundation, a variety of DRL algorithms have been developed and applied to smart building control—from value-based methods (DQN and its extensions such as Double DQN and Dueling DQN) to policy gradient methods (Deep Deterministic Policy Gradient, Proximal Policy Optimization, and Soft Actor-Critic variants) that support continuous action control [147,148]. Unlike model-predictive controllers that require explicit building thermal models, DRL agents can learn optimal control policies in a data-driven manner by interacting with simulations or real buildings [149]. This model-free approach is well suited to buildings where system dynamics are complex or poorly understood, as the agent iteratively improves its policy based on feedback rather than relying on a fixed physics-based model.
The practical implementation of these algorithms has yielded promising results. DRL applications in HVAC and energy management have demonstrated significant improvements over conventional controls. Wei et al. (2017) trained a DQN-based HVAC controller in EnergyPlus, achieving 20–70% cost reductions via a pre-cooling strategy [149]. Later studies applied DRL to multi-zone climate, lighting, and whole-building optimization. Zhang et al. (2019) cut heating demand by 16.7% using deep Q-learning in a real office [150]. These implementations typically report 10–35% energy savings while maintaining or improving comfort [151,152]. Gao et al. (2020) used DDPG to improve thermal comfort by 13.6% and reduce energy costs by 4.3% [153]. DRL enables continuous HVAC control without system simplification, balancing multiple goals via shaped rewards and showing improvements over thermostatic, rule-based, and early RL methods.
Building on these empirical successes, researchers have developed advanced DRL architectures—such as hierarchical and multi-agent frameworks—to enhance adaptive control in complex buildings by coordinating actions across timescales and subsystems, including HVAC and ventilation [153]. Recurrent neural networks (RNNs) help forecast loads and weather, improving convergence and stability [154], while attention mechanisms focus learning on relevant zones and sensors [155]. However, DRL deployment faces practical challenges. Training requires massive simulation data, and convergence is slow in large state–action spaces—millions of steps may be needed for HVAC agents. Deep networks also act as “black boxes,” reducing interpretability and trust. Recent research has explored explainable RL—techniques that provide interpretable explanations for agent decisions and policy behaviors—and safety mechanisms to address these concerns [149,156].

4.2.3. Multi-Objective Reinforcement Learning

Smart building control inherently involves multiple competing objectives—chiefly energy efficiency versus occupant comfort—but also factors like cost, peak demand, and indoor air quality. Multi-objective reinforcement learning (MORL) extends RL to handle such trade-offs explicitly. The standard approach in building applications is to formulate a single reward that combines multiple terms (negative energy use and positive comfort) with tunable weights. This weighted sum method has been effective but requires careful tuning and lacks transparency in how each objective is prioritized. The general principle of multi-objective reinforcement learning is illustrated in Figure 6 highlighting the trade-off between competing objectives such as comfort and energy efficiency.
For multi-objective control we define a reward vector [comfort, IAQ, energy, demand][comfort,\IAQ,\energy,\demand][comfort, IAQ, energy, demand] where comfort compliance (occupied hours within the ASHRAE 55 acceptable region) and ventilation adequacy (per ASHRAE 62.1’s DCV/VRP logic, with CO2 as an operational proxy) are tracked alongside energy and peak demand penalties [157,158]. We report Pareto behavior (or a constrained MORL variant that guarantees comfort) because recent studies show that thermal comfort, IAQ, and energy are the dominant, often-conflicting targets in building optimization; explicitly vectorizing them yields transparent trade-offs and reproducible KPIs [159,160].
Brandi et al. (2020) trained a deep RL agent with a weighted reward to reduce heating energy while maintaining comfort, though the weight tuning required adjustment in cold conditions [161]. Balancing objectives remains challenging: emphasizing energy can cause discomfort, while prioritizing comfort increases energy use. Researchers often dynamically adjust weights to reflect changing priorities. Advanced MORL methods learn policies that handle multiple objectives or offer Pareto-optimal trade-offs. A review of 74 studies (2010–2025) found that RL controllers often save >20% energy while maintaining comfort by adjusting reward weights [162]. Some methods maintain separate value functions per objective to select non-dominated actions. Authors in [163] proposed proposed a human-centric DRL agent optimizing energy, comfort, and air quality. It achieved 8% energy savings in focused mode and improved comfort by up to 21% when prioritized [164].
Another promising direction is treating comfort requirements as constraints rather than penalties. Recent work has introduced safety constraint algorithms and two-tier control schemes to ensure comfort is never violated while still minimizing energy. One such approach involves applying a runtime “shielding” layer that adjusts the HVAC actions of a trained RL agent to enforce temperature bounds, instead of relying on a large comfort penalty in the reward [143]. This kind of approach effectively turns the multi-objective problem into a constrained optimization (maintain comfort, minimize energy), and early results show it can eliminate thermal discomfort events without sacrificing much efficiency. Multi-objective formulations have also been extended to consider occupant preferences and grid-level objectives. Lei et al. (2022) demonstrated an occupant-centric DRL controller that simultaneously managed temperature, CO2, and lighting in multiple zones; by learning a policy that responds to occupant feedback (preferences) as well as sensor data, it improved the overall comfort index while still saving energy across a variety of operating scenarios [165]. Such occupant-centric MORL reflects the real-world need to juggle individual satisfaction against aggregate energy goals in smart buildings.
When occupancy and comfort estimation rely on wearables, voice, RF/Wi-Fi location, or camera-based analytics, our data governance follows GDPR-aligned principles—lawfulness and transparency, purpose limitation to building control, and data minimization with strict retention/pseudonymization [166]. Large-scale user studies in smart commercial buildings show that occupants have heterogeneous privacy preferences and often lack an awareness of data collection [167]; practical deployments should therefore provide clear notices and opt-in mechanisms while limiting high-inference modalities unless strictly necessary for control. Our pipeline implements these safeguards and audits inference risk for each sensing modality before activation.
Modern MORL research combines improved algorithms and broader objective modeling. Key techniques include Pareto Q-learning, preference-weighted policy gradients, and decomposition-based learning. Applications now cover objectives such as demand response and indoor environmental quality.

4.2.4. Digital Twin Synergy with DRL and MORL

Digital twins—virtual replicas of real buildings—enable the safe training and deployment of DRL and MORL agents by reducing sim-to-real gaps. Silvestri et al. (2024) showed that a twin of an office HVAC system, trained with historical data, allowed an SAC agent to reduce peak temperature deviations by ~68% after real deployment without increasing energy use [108]. Beyond training, twins support scenario-based optimization—a process where control algorithms are tested against multiple operational scenarios including varying weather patterns, equipment failures, peak occupancy events, and grid outages to identify robust control strategies before real-world deployment [167]. This approach enables MORL agents to systematically explore diverse conditions and generate Pareto-efficient strategies that balance comfort and energy performance across different operational contexts [163]. The twin provides a simulation sandbox for testing and tuning policies under these varied scenarios [168]. Figure 7 shows how digital twins interface with DRL and MORL agents to support simulation-based training, scenario testing, and safe deployment in real buildings.
Digital twins can also function in real time by syncing with IoT sensors and supporting closed-loop control. RL agents can test actions virtually before live deployment. Spudys et al. (2023) used a campus twin to predict performance tiers, showing how such systems support safe decision-making [139]. In advanced setups, the twin becomes part of the control loop (virtual commissioning), enabling online adaptation to building changes. Veje and Jørgensen (2021) demonstrated a twin-based framework that used feedback and data to co-optimize energy and comfort [167]. These examples show how twins enable interpretable, multi-objective control through simulation. The chronological development of AI techniques applied in smart building control is summarized in Figure 8 showing the transition from classical reinforcement learning to deep, multi-objective, and sustainability-focused approaches, including integration with digital twins.
Digital twins face deployment barriers. Model creation and calibration are time-consuming, and live twins require costly infrastructure and data pipelines [168]. Kannari et al. (2025) note that most AI + twin integrations remain untested in real buildings due to data silos and system fragmentation [169]. With growing IoT adoption, twin–AI convergence is accelerating. Prototypes from Siemens, Bosch, and lab studies show twins enabling closed-loop RL deployment while reducing commissioning time [170].
The integration of digital twins fundamentally transforms the deployment characteristics of different AI-based control approaches. Classical reinforcement learning benefits from digital twin simulation environments for safer training, achieving moderate energy savings of 10–20% with straightforward implementation, though it is limited to handling 5–15 state variables [140,142]. Digital twin pre-training reduces the risk of sub-optimal control during real-world learning phases.
Multi-objective reinforcement learning extends optimization capabilities to balance competing objectives simultaneously, achieving 20–30% energy cost reductions while maintaining comfort constraints [140,166]. The tunable DQN approach demonstrated 30% cost improvements with 18.2% peak demand reduction [157], though computational complexity increases exponentially with additional objectives. Digital twin integration represents the most sophisticated approach, combining physics-based modeling with RL agents to achieve 15–25% energy savings while providing superior interpretability through virtual building representations [145]. Pre-training in digital environments accelerates convergence by 60% compared with direct real building learning, though implementation requires 24–36 weeks’ development and substantial infrastructure investment.
State space handling capabilities distinguish the approaches significantly: classical RL manages discrete low-dimensional problems, DRL processes 20–100+ variables through neural function approximation, MORL handles 30–200+ variables with multi-objective coordination, and digital twin systems accommodate 100–1000+ variables through integrated physics modeling [35]. Real-time deployment readiness varies from easy implementation for classical RL to complex integration requirements for DRL and MORL, while digital twin systems achieve medium complexity after the initial setup phases. To summarize these advanced AI methods for smart building control, Table 8 provides a clear, side-by-side comparison of their key characteristics, helping to illustrate their individual strengths and applications.

4.3. Generative AI and Language Models for Comfort and Health Management

The evolution of smart buildings has predominantly been centered on prediction and reaction strategies. A new shift is taking place due to generative artificial intelligence (AI) and, in particular, large language models (LLMs). Unlike previous models that relied on simple data pattern recognition, generative models go far beyond reasoning, creating, and communicating in uniquely human ways, fully transforming environments and smart building interaction [171]. An important phenomenon called “emergent abilities” has been documented, which reflects the emergence of multi-step reasoning as models become larger, where smaller versions of the model did not demonstrate such features [172]. Because of this enhanced sophistication, LLMs such as the GPT models are more powerful. They are capable of comprehending the nuances and intents of human expressions which make truly intelligent interactions between humans and spaces possible. This chapter discusses the ways advanced AI moves beyond automation and shifts towards anticipatory systems for personalized comfort, health, proactive care, and sophisticated operations to finally allow natural language to be the primary interface user command tool for the built environment.

4.3.1. Natural Language as the New User Interface

LLMs are changing smart buildings by removing strict interfaces. For many years, buildings interacted with users through limited apps or old thermostats. Now, they can communicate using speech as shown in Figure 9. With LLMs, natural language becomes a smooth interface, allowing people to share their feelings like saying, “it feels a bit gloomy in here” and having an AI agent turn that into actions such as adjusting lights or raising blinds [173]. This goes beyond simple voice control; it focuses on grasping the intent behind commands. While LLMs have shown skill in HVAC systems by passing certification exams, their real value is not just repeating information [174]. Their current limitation lies in applying that knowledge consistently; they often struggle with calculations and ambiguous, open-ended problems common in real life [175].
Despite these challenges, progress is clear. In labs, assistants like DAVE can understand spoken commands to alter complex Building Information Models (BIMs) with about 94% accuracy for simple tasks [176]. The trouble arises with complexity; DAVE’s success rate drops to just under 50% when handling multi-step requests. This highlights the difficulty these models have in understanding context and following sequences. Yet, researchers are focused on more than just managing a building’s physical environment. They are using LLMs to create immersive, interactive spaces, such as a simulated traffic environment that helps autistic children learn social cues safely [177]. This marks a significant shift from managing physical comfort to supporting psychological and social well-being, imagining a future where buildings serve as empathetic partners. However, this hopeful vision is challenged by a significant issue: LLMs can “hallucinate,” or create false information. A 6% hallucination rate may seem minor in some cases, but in a safety-critical system or educational tool for vulnerable users, it is unacceptable. This points to an urgent need for thorough validation, fail-safe mechanisms, and human oversight to ensure that every AI-driven action is safe and accurate [178,179].

4.3.2. Hyper-Personalization Through Fine-Tuning and Adaptation

If natural language is the new interface, then hyper-personalization is the new experience. The real power of generative AI lies not just in understanding general commands, but in learning to understand individual users. Foundational LLMs are trained on a vast amount of anonymous internet data, but they can be fine-tuned to focus on the unique information of an individual. By using someone’s biometric data from a wearable, their calendar, their written feedback, or even their specific way of speaking, a general model can become a personal aide for well-being [180,181]. This is the essence of personalized medicine, where treatment is tailored to a person’s unique biological and lifestyle data [182,183]. To be effective, this process must extend beyond data, accounting for local customs and cultural nuances, whether in a diverse healthcare setting or a global company where comfort can mean different things [184].
The impact on health could be significant. Imagine a building that does not just react to a fever but helps prevent one. Generative models can gather information from wearables to manage health proactively. Frameworks like PhysioLLM and Health-LLM are being developed for this purpose, while the COMFORT framework uses ongoing, efficient fine-tuning to create early-stage disease detectors that can run on edge devices, cutting memory requirements by half [185,186]. LLMs are already being used to create customized exercise plans and patient care strategies, freeing up time for clinicians and potentially enhancing safety by providing advice tailored to a person’s specific health profile [187,188]. However, this deep level of personalization raises important concerns. It involves access to sensitive data, creating significant privacy and security risks. Furthermore, these models can pick up and amplify societal biases present in their training data, possibly leading to worse outcomes for already-marginalized groups [189,190]. Their “black box” nature and lack of responsibility for mistakes are also major barriers to use in high-stakes areas like medicine, where errors can have serious consequences, and clinicians need to understand the reasoning behind recommendations [191]. Additionally, the models lack true emotional intelligence, which is critical for interactions involving human vulnerability [186]. In response, researchers are advocating for more transparency with initiatives like the TRIPOD-LLM reporting guidelines, which require researchers to clarify their data, methods, and the limitations of their models [192].

4.3.3. Enhancing Building Operations with Generative Models

While much of the excitement about generative AI centers on the experience of occupants, its impact on building operations is equally groundbreaking. One of the biggest challenges in building management is the shortage of reliable data, especially for rare but important events like equipment failures. Generative models, such as GANs and VAEs, can serve as a “digital sparring partner” for other AI systems, generating large amounts of realistic, synthetic sensor data to train on [193,194]. This enables developers to simulate a variety of scenarios, including equipment breakdowns, to create stronger predictive maintenance and energy forecasting models. This might result in their application in medicine, where synthetic patient data is used to train diagnostic models without compromising privacy, which is an approach relevant for protecting sensitive occupants or operational data in a corporate environment.
LLMs are also set to become invaluable resources for facility managers. Currently, a fault detection system might present a confusing error code. Soon, an LLM could review that data and give a clear report in natural language: “Heads up, the energy use for Air Handler 3 is up 20% this week, and airflow is down. It is likely a clogged filter that needs replacing” [195]. This ability to convert data into practical insights makes expertise accessible, similar to how LLMs are used in healthcare to automatically summarize patient notes and reduce doctors’ administrative burdens [191]. This significantly lowers the barrier to understanding and managing complex building systems. The potential is vast: by automatically creating building energy models from simple descriptions or supporting decisions for retrofitting, LLMs could cut modeling efforts by more than 95% [195]. However, this promise is limited by their current and significant unreliability in math- and physics-based reasoning. It is not just about making a calculation error; it reflects an underlying struggle with the symbolic logic required in engineering, making them untrustworthy for the precise calculations needed in tasks like heat load analysis or structural design [178,195].

4.3.4. Cloud-to-Edge Deployment Architectures

Implementing this level of intelligence in a building is not as simple as installing a new app. The intense processing power of a large language model cannot fit on a small sensor mounted on the wall. The costs, both computational and financial, are too high [177,196]. The solution is a hybrid structure that acts like a central brain with local responses: a cloud-to-edge model (Figure 10). In this arrangement, the more demanding tasks, training, fine-tuning, and complex reasoning are handled on powerful servers in the cloud [187]. This method is often viewed as the most effective for latency-sensitive, hybrid tasks, ranging from smart buildings to industrial automation [197].
For a building to react instantly, it cannot wait for data to travel to the cloud and back. That is where the local responses come into play. Smaller, specialized models are set up on “edge” devices within the building [198]. These agile models are often simplified versions of their larger cloud-based counterparts, trained to manage immediate tasks with minimal delay [187]. This distribution of work makes for a strong system: the edge model takes care of instant commands like “turn on the lights,” ensuring that the system functions even without internet access. Meanwhile, the cloud brain analyzes long-term patterns and provides new intelligence and updates. This setup can also enhance privacy, as sensitive data can be processed locally. However, crafting this decentralized system involves essential trade-offs. A federated learning method works well for privacy but can be slow and exposed to risks. A serverless architecture is cost-effective for occasional tasks but suffers from delays, making it unsuitable for continuous control [197]. The hybrid model shows the most promise, but it brings its own challenges in managing data flow, defending against a larger potential for security threats, and handling the computational demands on devices not made for this level of intelligence [197,198].

5. Discussion

An analysis of studies reveals a steady shift from rigid rule-based systems to adaptive environments that account for occupant comfort, health, and behavior. AI algorithms are the main driver: applying deep reinforcement learning lowers energy consumption by 10–35% without sacrificing comfort [199]. These gains are enabled by a growing array of sensors, connected devices, analytics tools, and user interfaces that form the technological foundation of smart buildings.
The transition from pilot projects to large-scale deployment is hampered by data, integration, and ethical issues. AI models require large, high-quality datasets, yet standard public datasets are scarce, complicating the objective comparison of solutions [199]. The spread of audio and video sensors increases privacy risks [200].
Data quality is closely tied to broader ethical challenges, including the reproducibility crisis. Only a small fraction of key findings can be confirmed by independent studies, casting doubt on the reliability of the underlying datasets [201]. The lack of harmonized data management practices across research and clinical centers exacerbates scarcity: quality control methods vary, making datasets hard to interpret and compare [202,203]. Data sharing is hindered by concerns over privacy, intellectual property, and the reputational risks associated with exposing data quality shortcomings [201,204].
Recent studies highlight the necessity of aligning smart building systems with frameworks like the General Data Protection Regulation (GDPR). GDPR’s “privacy by design” principle mandates data anonymization and user consent in occupant monitoring systems, emphasizing the need for granular access controls to mitigate re-identification risks in HVAC and occupancy datasets [202]. Federated learning (FL) has been proposed as a privacy-preserving approach, allowing decentralized model training without sharing raw data and thereby maintaining occupant anonymity [203]. Cross-border data transfers introduce additional complexities, with EU–US Privacy Shield alternatives evaluated post invalidation. Hybrid cloud–edge architectures are recommended to localize data processing and avoid jurisdictional conflicts [197]. Ethical AI deployment also requires explainability and bias mitigation. Explainable AI (XAI) tools like SHAP and LIME can audit black box models in building automation, ensuring transparency for stakeholders [205]. Integrating XAI with BIM allows occupants to query and understand AI-driven HVAC adjustments, providing transparency in automated decision-making [206]. Synthetic data generation, for instance via GANs, addresses data scarcity while adhering to privacy laws. Synthetic occupancy patterns can retain statistical fidelity without exposing real identities [207].
The following approaches mitigate these risks. Federated learning trains models on distributed devices without transferring sensitive information [207]. Synthetic datasets generated with GANs and variational auto-encoders enlarge training corpora without using real occupant records [207]. Blockchain provides secure, auditable data exchange between stakeholders [208]. Unified data models and ontologies enhance system interoperability and simplify information interpretation across platforms [209].
One of the primary cybersecurity risks linked to fine-tuning is the heightened susceptibility to adversarial attacks. Because fine-tuning can erode the robustness of the original pre-trained model, attackers may exploit these weaknesses by injecting minor perturbations into inputs that force the model to misclassify or generate harmful outputs. Adversaries can engineer inputs that cause a machine learning-based intrusion detection system to ignore malicious activity or, conversely, to flood it with false alerts that overwhelm security operations [210]. Deploying fine-tuned models in mission-critical cybersecurity applications without strong adversarial defenses can lead to major breaches, data leaks, and operational disruptions [210,211].
One of the key technical challenges lies in integrating modern AI systems with the existing infrastructure in buildings. Most current automation systems were not designed with openness or compatibility in mind, which makes integration costly and technically demanding [206]. Digital twins (DTs) have become a promising solution. By creating virtual replicas of real-world buildings, DTs allow researchers and engineers to simulate AI-driven management strategies safely before deploying them in actual environments [212]. These digital models can merge data from multiple sources—such as Building Automation Systems (BAS), IoT devices, and weather forecasts—into one framework. However, building and maintaining these models is resource-intensive and becomes more difficult when scaling across many buildings [213]. Research now points to the value of standard frameworks and open-source platforms, which could simplify development and reduce compatibility barriers. Using widely accepted communication protocols like BACnet/IP, Modbus TCP, or newer ones like Matter also helps unify devices from different vendors [214]. Middleware tools and API gateways are essential for bridging the gap between legacy systems and modern AI-driven platforms.
As AI tools grow more complex, understanding how they make decisions becomes more difficult, especially with methods like DRL and large-scale language models. This lack of transparency, sometimes called the “black box” issue, makes it harder for stakeholders to trust the system [208]. An AI system acting autonomously could make decisions that are not immediately understandable, raising concerns about comfort, safety, or operational reliability.
To counter this, explainable AI (XAI) methods are gaining traction. Tools like SHAP and LIME help break down model predictions and offer insights into why a particular decision was made [209]. Incorporating human-in-the-loop (HITL) approaches is also important—these combine AI automation with oversight from human operators who can intervene or validate outcomes when needed [214]. Frameworks for testing and verifying AI systems are essential to ensure they meet safety and performance requirements before being deployed [215]. On a broader scale, legal and ethical guidelines tailored to AI use in buildings are needed to ensure responsible deployment and increase public acceptance [216].
Future developments must blend engineering, policy, and user-focused design. Successful smart building systems should be open, secure, and easy to use, while always centering the needs of the people living and working inside them. Future research should explore scalable architectures, fair data governance policies, and technologies that are both adaptable and explainable. Continued collaboration between researchers, developers, policymakers, and occupants will be essential to ensure that AI in smart buildings improves quality of life without introducing new risks.
A forward-looking roadmap is required to steer innovation in smart building AI while maintaining ethical responsibility and practical feasibility. Recent studies converge on staged frameworks that coordinate research, development, and policy over clearly defined short- and mid-term windows. These frameworks extend beyond technical targets to foreground transparency, trust, security, and sustainability. Figure 11 distills the priority areas and concrete action steps for the next five years, outlining a clear path toward responsible and scalable smart building systems.
Large-scale smart buildings deploy extensive networks of sensing devices to monitor environmental and operational parameters, yet the size and complexity of these networks create significant maintenance and optimization challenges. Thermoelectric Generators (TEGs) have shown significant potential for powering autonomous sensors by converting thermal gradients into electricity, which reduces maintenance requirements and enhances sustainability [50]. Similarly, optimal wireless sensor network (WSN) topologies can minimize energy consumption and improve stability through distributed control, addressing scalability challenges in IoT-enabled buildings [40]. Accurate device localization and optimization in large buildings remain complex due to heterogeneous sensor densities and dynamic environmental conditions. Integrating edge computing with Named Data Networking (NDN) can reduce latency and improve reliability in data retrieval, enabling real-time sensor coordination [43]. Decentralized machine learning frameworks further enhance privacy and efficiency in cloud–edge architectures, which is crucial for managing distributed sensor networks [42]. Autonomous optimization is another critical focus. Continuous calibration frameworks automate the synchronization of a building’s digital twin with its physical counterpart by dynamically adjusting model parameters in real time, ensuring a high accuracy with minimal human intervention. The system continuously ingests sensor data and uses a pre-trained model to estimate unobservable variables like occupant count or equipment heat, updating the digital twin instantly. A real-time validation loop compares the model with live data to maintain precision, while the automated denoising and handling of missing data enhance resilience. This enables the digital twin to self-correct, adapt to changing conditions, and support proactive decisions [71]. AI-driven surrogate models can predict airflow patterns, optimizing HVAC sensor placement and reducing computational overhead [72]. Energy harvesting solutions integrated with Building Information Models (BIMs) support intelligent energy management, reducing the dependency on external power sources [39].
Privacy-preserving techniques such as federated learning and blockchain help mitigate security risks while ensuring scalable sensor networks [207]. Hybrid cloud–edge architectures automate the distribution of computational tasks, with edge devices handling lightweight processing and cloud servers managing intensive computations. This setup enables real-time autonomous optimization, where local models are continuously trained and updates aggregated to refine the global AI model. Automated feedback loops allow the system to adapt quickly to changing conditions without human intervention. Privacy and data integrity are maintained by keeping raw data on local devices and transmitting only anonymized model updates. This approach ensures efficient, secure, and intelligent operation across the network [197]. These advancements prioritize sustainability, scalability, and autonomy in large-scale smart building systems.

6. Conclusions

This review summarizes the current state of research on the application of artificial intelligence technologies for proactive comfort and health management in smart buildings. The analysis shows that the integration of IoT-based sensor networks, advanced communication protocols, and AI-driven data processing forms the foundation of a new generation of buildings capable of continuously adapting to changing environmental conditions and individual user needs. Through a multi-layered architecture—including sensing, edge and cloud computing, actuation systems, and user interfaces—modern buildings are shifting from reactive automation to proactive, human-centered ecosystems.
The review demonstrates that AI methods, particularly supervised and unsupervised machine learning, reinforcement learning, and their deep and multi-objective variations, significantly enhance the efficiency and adaptability of control strategies. Applications include occupancy and thermal comfort prediction, as well as the implementation of energy saving policies without compromising user well-being. Digital twin technology amplifies these capabilities by enabling safe training, optimization in simulation environments, and real-time closed-loop control. Studies report energy savings in the range of 15–35% while also improving indoor environmental parameters such as CO2 concentration, temperature stability, and air circulation.
Despite this progress, several challenges remain. Data silos, the lack of standardized evaluation methods, and privacy concerns related to personal sensing technologies hinder widespread adoption. Moreover, the complexity and resource intensity of deploying advanced AI models—especially those involving deep learning and hybrid digital twins—require substantial investment and interdisciplinary collaboration. The need for explainable AI, privacy-preserving algorithms, and ethical principles is growing as buildings evolve into cyber–physical systems that handle increasingly sensitive user data. Future research should focus on the development of modular and interoperable platforms that allow integration across different building systems and equipment vendors. Equally important is the publication of open datasets and the creation of simulation environments that ensure the reproducibility and comparability of results. Personalized control strategies, comfort modeling using wearable devices, and self-adaptive intelligent agents are key directions to bridge the gap between technical feasibility and practical usability.

Author Contributions

Conceptualization, B.A., N.T. and T.I.; methodology, B.A., N.T., Z.B., N.I. and T.R.; software, B.A., Z.B., A.A., M.M. and B.Z.; validation, N.T., T.I., N.I. and T.R.; formal analysis, B.A., N.T., T.I. and Z.B.; investigation, B.A., N.T., Z.B., N.I., T.R. and B.Z.; resources, A.A. and M.M.; data curation, N.T., T.I., A.A., M.M. and B.Z.; writing—original draft preparation, Z.B., N.I., T.R., A.A., M.M. and B.Z.; writing—review and editing, B.A., N.T. and T.I.; visualization, N.I., T.R., A.A., M.M. and B.Z.; supervision, B.A., N.T. and Z.B.; project administration, T.I.; funding acquisition, T.I. All authors have read and agreed to the published version of the manuscript.

Funding

This research was funded by the Science Committee of the Ministry of Science and Higher Education of the Republic of Kazakhstan (Grant No. AP23488794).

Institutional Review Board Statement

Not applicable.

Informed Consent Statement

Not applicable.

Data Availability Statement

Not applicable.

Acknowledgments

The research team extend their heartfelt gratitude to Sapargali Dikhanbayev, whose inspiration sparked this research and whose invaluable guidance and unwavering support were instrumental in bringing this paper to completion. Also, we would like to thank Serik Aibagarov and Nurtugan Azatbekuly for their help in preparing this manuscript.

Conflicts of Interest

The authors declare no conflicts of interest.

Abbreviations

The following abbreviations are used in this manuscript:
AIArtificial Intelligence
MLMachine Learning
IEQIndoor Environmental Quality
HVACHeating, Ventilation, and Air Conditioning
IoTInternet of Things
DRLDeep Reinforcement Learning
DTDigital Twin
DT-BDigital Twin of the Building
DT-HDigital Twin of the Human
LLMLarge Language Model
MORLMulti-Objective Reinforcement Learning
RLReinforcement Learning
BIMBuilding Information Modeling
PIRPassive Infrared
mmWaveMillimeter Wave
CSIChannel State Information
HRHeart Rate
HRVHeart Rate Variability
PMVPredicted Mean Vote
GANGenerative Adversarial Network
VAEVariational Autoencoder
CVComputer Vision
RNNRecurrent Neural Network
CNNConvolutional Neural Network
LSTMLong Short-Term Memory
SVMSupport Vector Machine
SVRSupport Vector Regression
ANNArtificial Neural Network
DQNDeep Q-Network
DDPGDeep Deterministic Policy Gradient
PPOProximal Policy Optimization
SACSoft Actor-Critic
XAIExplainable Artificial Intelligence
XGBoosteXtreme Gradient Boosting
SHAPSHapley Additive exPlanations
LIMELocal Interpretable Model-Agnostic Explanations
ETLExtract, Transform, Load
AutoMLAutomated Machine Learning
NDNNamed Data Networking
WSNWireless Sensor Network
IIoTIndustrial Internet of Things
LPWANLow-Power Wide-Area Network
TEGThermoplastic Generator
SDNSoftware-Defined Networking
SAXSymbolic Aggregate approXimation
PCAPrincipal Component Analysis
OPTICSOrdering Points to Identify the Clustering Structure
APIApplication Programming Interface
BASBuilding Automation System
TRIPOD-LLMTransparent Reporting of a Multivariable Prediction Model for Individual Prognosis or Diagnosis—Large Language Model
HPCHigh-Performance Computing
GPUGraphics Processing Unit
NLPNatural Language Processing
DNNDeep Neural Network
SaaSSoftware as a Service
SDKSoftware Development Kit
TEGThermoelectric Generator

References

  1. González-Torres, M.; Pérez-Lombard, L.; Coronel, J.F.; Maestre, I.R.; Yan, D. A Review on Buildings Energy Information: Trends, End-Uses, Fuels and Drivers. Energy Rep. 2022, 8, 626–637. [Google Scholar] [CrossRef]
  2. Santamouris, M.; Vasilakopoulou, K. Present and Future Energy Consumption of Buildings: Challenges and Opportunities towards Decarbonisation. e-Prime Adv. Electr. Eng. Electron. Energy 2021, 1, 100002. [Google Scholar] [CrossRef]
  3. Lu, M.; Lai, J.H.K. Building Energy: A Review on Consumptions, Policies, Rating Schemes and Standards. Energy Procedia 2019, 158, 3633–3638. [Google Scholar] [CrossRef]
  4. Kim, H.; Kang, H.; Choi, H.; Jung, D.; Hong, T. Human-Building Interaction for Indoor Environmental Control: Evolution of Technology and Future Prospects. Autom. Constr. 2023, 152, 104938. [Google Scholar] [CrossRef]
  5. Chaer, I.; Ozarisoy, B.; Elnour Ismail, M.A.; Salari, S.; Zhihui, Y. Energy Efficiency in Educational Buildings: A Systematic Review of Smart Technology Integration and Occupant Behaviour. Build. Environ. 2025, 280, 113132. [Google Scholar] [CrossRef]
  6. Haiyirete, X.; Zhang, W.; Gao, Y. Evolving Trends in Smart Building Research: A Scientometric Analysis. Buildings 2024, 14, 3023. [Google Scholar] [CrossRef]
  7. Aliero, M.S.; Asif, M.; Ghani, I.; Pasha, M.F.; Jeong, S.R. Systematic Review Analysis on Smart Building: Challenges and Opportunities. Sustainability 2022, 14, 3009. [Google Scholar] [CrossRef]
  8. Orfanos, V.A.; Kaminaris, S.D.; Papageorgas, P.; Piromalis, D.; Kandris, D. A Comprehensive Review of IoT Networking Technologies for Smart Home Automation Applications. JSAN 2023, 12, 30. [Google Scholar] [CrossRef]
  9. Farzaneh, H.; Malehmirchegini, L.; Bejan, A.; Afolabi, T.; Mulumba, A.; Daka, P.P. Artificial Intelligence Evolution in Smart Buildings for Energy Efficiency. Appl. Sci. 2021, 11, 763. [Google Scholar] [CrossRef]
  10. Shah, S.; Iqbal, M.; Aziz, Z.; Rana, T.; Khalid, A.; Cheah, Y.-N.; Arif, M. The Role of Machine Learning and the Internet of Things in Smart Buildings for Energy Efficiency. Appl. Sci. 2022, 12, 7882. [Google Scholar] [CrossRef]
  11. Amangeldy, B.; Tasmurzayev, N.; Nurakhov, Y.; Shinassylov, S.; Bekele, S.D. Development and Evaluation of an Intelligent Control System for Sustainable and Efficient Energy Management. WSEAS Trans. Electron. 2023, 14, 135–143. [Google Scholar] [CrossRef]
  12. Chaudhari, P.; Xiao, Y.; Cheng, M.M.-C.; Li, T. Fundamentals, Algorithms, and Technologies of Occupancy Detection for Smart Buildings Using IoT Sensors. Sensors 2024, 24, 2123. [Google Scholar] [CrossRef]
  13. Khan, I.; Zedadra, O.; Guerrieri, A.; Spezzano, G. Occupancy Prediction in IoT-Enabled Smart Buildings: Technologies, Methods, and Future Directions. Sensors 2024, 24, 3276. [Google Scholar] [CrossRef] [PubMed]
  14. Qaisar, I.; Zhao, Q. Energy Baseline Prediction for Buildings: A Review. Results Control Optim. 2022, 7, 100129. [Google Scholar] [CrossRef]
  15. Wong, C.H.H.; Cai, M.; Ren, C.; Huang, Y.; Liao, C.; Yin, S. Modelling Building Energy Use at Urban Scale: A Review on Their Account for the Urban Environment. Build. Environ. 2021, 205, 108235. [Google Scholar] [CrossRef]
  16. Metwally, E.A.; Refat Ismail, M.; Farid, A.A. Development of an IoT Occupant-Centric Metrics: A Systematic Literature Review. Results Eng. 2024, 23, 102614. [Google Scholar] [CrossRef]
  17. Jin, X.; Zhang, C.; Xiao, F.; Li, A.; Miller, C. A Review and Reflection on Open Datasets of City-Level Building Energy Use and Their Applications. Energy Build. 2023, 285, 112911. [Google Scholar] [CrossRef]
  18. Ekonomou, G.; Menegaki, A.N. The Role of the Energy Use in Buildings in Front of Climate Change: Reviewing a System’s Challenging Future. Energies 2023, 16, 6308. [Google Scholar] [CrossRef]
  19. Gao, H.; Zhong, H.; Zou, L. Human-Centric IoT Control: A Framework for Quantifying the Impact of Occupant Behaviour on Energy Efficiency in Shared Offices. J. Build. Eng. 2025, 93, 112784. [Google Scholar] [CrossRef]
  20. Jia, M.; Komeily, A.; Wang, Y.; Srinivasan, R.S. Adopting Internet of Things for the Development of Smart Buildings: A Review of Enabling Technologies and Applications. Autom. Constr. 2019, 101, 111–126. [Google Scholar] [CrossRef]
  21. Dong, B.; Prakash, V.; Feng, F.; O’Neill, Z. A Review of Smart Building Sensing System for Better Indoor Environment Control. Energy Build. 2019, 199, 29–46. [Google Scholar] [CrossRef]
  22. Verma, A.; Prakash, S.; Srivastava, V.; Kumar, A.; Mukhopadhyay, S.C. Sensing, Controlling, and IoT Infrastructure in Smart Building: A Review. IEEE Sens. J. 2019, 19, 2922409. [Google Scholar] [CrossRef]
  23. Quang, T.V.; Doan, D.T.; Ngarambe, J.; Ghaffarianhoseini, A.; Ghaffarianhoseini, A.; Zhang, T. AI Management Platform for Privacy-Preserving Indoor Air Quality Control: Review and Future Directions. J. Build. Eng. 2025, 91, 111712. [Google Scholar] [CrossRef]
  24. Djenouri, D.; Laidi, R.; Djenouri, Y.; Balasingham, I. Machine Learning for Smart Building Applications: Review and Taxonomy. ACM Comput. Surv. 2019, 52, 1–36. [Google Scholar] [CrossRef]
  25. Qolomany, B.; Al-Fuqaha, A.; Gupta, A.; Benhaddou, D.; Al Wajidi, S.; Qadir, J.; Fong, A.C. Leveraging Machine Learning and Big Data for Smart Buildings: A Comprehensive Survey. IEEE Access 2019, 7, 90316–90356. [Google Scholar] [CrossRef]
  26. Moghimi, S.M.; Gulliver, T.A.; Chelvan, I.T. Energy Management in Modern Buildings Based on Demand Prediction and Machine Learning—A Review. Energies 2024, 17, 555. [Google Scholar] [CrossRef]
  27. Cespedes-Cubides, A.S.; Jradi, M. A Review of Building Digital Twins to Improve Energy Efficiency in the Building Operational Stage. Energy Inform. 2024, 7, 11. [Google Scholar] [CrossRef]
  28. Yang, A.; Han, M.; Zeng, Q.; Sun, Y. Adopting Building Information Modeling (BIM) for the Development of Smart Buildings: A Review of Enabling Applications and Challenges. Adv. Civ. Eng. 2021, 2021, 8811476. [Google Scholar] [CrossRef]
  29. Arowoiya, V.A.; Moehler, R.C.; Fang, Y. Digital Twin Technology for Thermal Comfort and Energy Efficiency in Buildings: A State-of-the-Art and Future Directions. Energy Built Environ. 2024, 5, 641–656. [Google Scholar] [CrossRef]
  30. Zhou, S.L.; Shah, A.A.; Leung, P.K.; Zhu, X.; Liao, Q. A Comprehensive Review of the Applications of Machine Learning for HVAC. DeCarbon 2023, 2, 100023. [Google Scholar] [CrossRef]
  31. Dai, X.; Liu, J.; Zhang, X. A Review of Studies Applying Machine Learning Models to Predict Occupancy and Window-Opening Behaviours in Smart Buildings. Energy Build. 2020, 223, 110159. [Google Scholar] [CrossRef]
  32. Zhang, L.; Chen, Z. Large Language Model-Based Interpretable Machine Learning Control in Building Energy Systems. Energy Build. 2024, 307, 113943. [Google Scholar] [CrossRef]
  33. Ożadowicz, A. Generic IoT for Smart Buildings and Field-Level Automation—Challenges, Threats, Approaches, and Solutions. Computers 2024, 13, 45. [Google Scholar] [CrossRef]
  34. Ruiz, I.M. Is IoT Monitoring Key to Improve Building Energy Efficiency? Case Study of a Smart Campus in Spain. Energy Build. 2023, 288, 3524. [Google Scholar] [CrossRef]
  35. Yu, L.; Qin, S.; Zhang, M.; Shen, C.; Jiang, T.; Guan, X. A Review of Deep Reinforcement Learning for Smart Building Energy Management. IEEE Internet Things J. 2021, 8, 12046–12063. [Google Scholar] [CrossRef]
  36. Mathumitha, R.; Rathika, P.; Manimala, K. Intelligent Deep Learning Techniques for Energy Consumption Forecasting in Smart Buildings: A Review. Artif. Intell. Rev. 2024, 57, 35. [Google Scholar] [CrossRef]
  37. Lee, K.; Park, J.S.; Yun, S. A Study on Indoor Air Quality at Daycare Centers Using IoT Environmental Sensors. J. Asian Archit. Build. Eng. 2024, 23, 1–13. [Google Scholar] [CrossRef]
  38. Khasawneh, H.J.; Al Asbahi, R.; Alzariqi, A.W.; Al Qada, D.R.; Bujuk, A.; Nawfal, M.A.; Tareen, M. Industrial IoT-Based Submetering Solution for Real-Time Energy Monitoring. Discov. Internet Things 2025, 5, 15. [Google Scholar] [CrossRef]
  39. Xie, D.; Xie, Q. Internet of Things-Based Study on Online Monitoring System of Building Equipment Energy Saving Optimization Control Using Building Information Modeling. Sci. Prog. 2024, 107, 00368504241228130. [Google Scholar] [CrossRef]
  40. Li, W.; Tang, R.; Wang, S.; Zheng, Z. An Optimal Design Method for Communication Topology of Wireless Sensor Networks to Implement Fully Distributed Optimal Control in IoT-Enabled Smart Buildings. Appl. Energy 2023, 349, 121539. [Google Scholar] [CrossRef]
  41. Diane, A.; Diallo, O.; Ndoye, E.H.M. A Systematic and Comprehensive Review on Low Power Wide Area Network: Characteristics, Architecture, Applications and Research Challenges. Discov. Internet Things 2025, 5, 7. [Google Scholar] [CrossRef]
  42. Alwakeel, A.M. Enhancing IoT Performance in Wireless and Mobile Networks through Named Data Networking (NDN) and Edge Computing Integration. Comput. Netw. 2025, 264, 111267. [Google Scholar] [CrossRef]
  43. Gonçalves, J.G.; Ayub, M.S.; Zhumadillayeva, A.; Dyussekeyev, K.; Ayimbay, S.; Saadi, M.; Lopes Rosa, R.; Rodríguez, D.Z. Decentralized Machine Learning Framework for the Internet of Things: Enhancing Security, Privacy, and Efficiency in Cloud-Integrated Environments. Electronics 2024, 13, 4185. [Google Scholar] [CrossRef]
  44. Khalyly, B.E.; Belangour, A.; Banane, M.; Erraissi, A. A Comparative Study of Microservices-Based IoT Platforms. Int. J. Adv. Comput. Sci. Appl. 2020, 11, 389–398. [Google Scholar] [CrossRef]
  45. Saleem, A.D.; Abdulrahman, A.A. Attacks Detection in Internet of Things Using Machine Learning Techniques: A Review. JAETS 2024, 6, 684–703. [Google Scholar] [CrossRef]
  46. Javed, A.; Kubler, S.; Malhi, A.; Nurminen, A.; Robert, J.; Framling, K. BIoTope: Building an IoT Open Innovation Ecosystem for Smart Cities. IEEE Access 2020, 8, 224318–224342. [Google Scholar] [CrossRef]
  47. Zyoud, S.; Zyoud, A.H. Advancing Sustainable Cities and Communities with Internet of Things: Global Insights, Trends, and Research Priorities for SDG 11. Results Eng. 2025, 26, 104917. [Google Scholar] [CrossRef]
  48. Zemrane, H.; Abbou, A.N.; Baddi, Y.; Hasbi, A. Internet of Things Smart Factories Ecosystem Based on SDN. Procedia Comput. Sci. 2020, 175, 723–729. [Google Scholar] [CrossRef]
  49. Litoussi, M.; Kannouf, N.; El Makkaoui, K.; Ezzati, A.; Fartitchou, M. IoT Security: Challenges and Countermeasures. Procedia Comput. Sci. 2020, 177, 503–508. [Google Scholar] [CrossRef]
  50. Ridwan, M.; Gasulla, M.; Reverter, F. Principle and Applications of Thermoelectric Generators: A Review. Sensors 2025, 25, 2484. [Google Scholar] [CrossRef]
  51. Faraji, A.; Rashidi, M.; Rezaei, F.; Rahnamayiezekavat, P. A Meta-Synthesis Review of Occupant Comfort Assessment in Buildings (2002–2022). Sustainability 2023, 15, 4303. [Google Scholar] [CrossRef]
  52. Shokrollahi, A.; Persson, J.A.; Malekian, R.; Sarkheyli-Hägele, A.; Karlsson, F. Passive Infrared Sensor-Based Occupancy Monitoring in Smart Buildings: A Review of Methodologies and Machine Learning Approaches. Sensors 2024, 24, 1533. [Google Scholar] [CrossRef]
  53. Salman, M.; Caceres-Najarro, L.A.; Seo, Y.-D.; Noh, Y. WiSOM: WiFi-Enabled Self-Adaptive System for Monitoring the Occupancy in Smart Buildings. Energy 2024, 294, 130420. [Google Scholar] [CrossRef]
  54. Chen, J.; Huang, X.; Jiang, H.; Miao, X. Low-Cost and Device-Free Human Activity Recognition Based on Hierarchical Learning Model. Sensors 2021, 21, 2359. [Google Scholar] [CrossRef] [PubMed]
  55. Mehrjouseresht, P.; Hail, R.E.; Karsmakers, P.; Schreurs, D.M.M.-P. Respiration and Heart Rate Monitoring in Smart Homes: An Angular-Free Approach with an FMCW Radar. Sensors 2024, 24, 2448. [Google Scholar] [CrossRef] [PubMed]
  56. Soumya, A.; Krishna Mohan, C.; Cenkeramaddi, L.R. Recent Advances in mmWave-Radar-Based Sensing, Its Applications, and Machine Learning Techniques: A Review. Sensors 2023, 23, 8901. [Google Scholar] [CrossRef] [PubMed]
  57. Kayange, H.; Mun, J.; Park, Y.; Choi, J.; Choi, J. A Hybrid Approach to Modeling Heart Rate Response for Personalized Fitness Recommendations Using Wearable Data. Electronics 2024, 13, 3888. [Google Scholar] [CrossRef]
  58. Suryo, M.S.; Ichinose, M.; Kuroda, Y.; Alkhalaf, H. An Investigation of Indoor Environment Quality on Occupants’ Thermal Responses, Health, and Productivity: A Study Based on Physiological Data in Occupied Office Space. Buildings 2024, 14, 3562. [Google Scholar] [CrossRef]
  59. Vitazkova, D.; Kosnacova, H.; Turonova, D.; Foltan, E.; Jagelka, M.; Berki, M.; Micjan, M.; Kokavec, O.; Gerhat, F.; Vavrinsky, E. Transforming Sleep Monitoring: Review of Wearable and Remote Devices Advancing Home Polysomnography and Their Role in Predicting Neurological Disorders. Biosensors 2025, 15, 117. [Google Scholar] [CrossRef]
  60. Tartarini, F.; Schiavon, S.; Quintana, M.; Miller, C. Personal Comfort Models Based on a 6-Month Experiment Using Environmental Parameters and Data from Wearables. Indoor Air 2022, 32, e13160. [Google Scholar] [CrossRef]
  61. Abdelrahman, M.M.; Chong, A.; Miller, K. Personal Thermal Comfort Models Using Digital Twins: Preference prediction with BIM-extracted spatial–temporal proximity data from Build2Vec. Build. Environ. 2022, 207, 108532. [Google Scholar] [CrossRef]
  62. Lu, X.; Pang, Z.; Fu, Y.; O’Neill, Z. The Nexus of the Indoor CO2 Concentration and Ventilation Demands Underlying CO2-Based Demand-Controlled Ventilation in Commercial Buildings: A Review. Build. Environ. 2022, 218, 109116. [Google Scholar] [CrossRef]
  63. Persily, A. Development and Application of an Indoor CO2 Metric. Indoor Air 2022, 32, e13059. [Google Scholar] [CrossRef]
  64. Pistochini, T.; Ellis, M.; Meyers, F.; Frasier, A.; Cappa, C.; Bennett, D. Method of test for CO2-based demand control ventilation systems: Benchmarking the state-of-the-art and the undervalued potential of proportional-integral control. Energy and Build. 2023, 301, 113717. [Google Scholar] [CrossRef]
  65. Bae, Y.; Bhattacharya, S.; Cui, B.; Lee, S.; Li, Y.; Zhang, L.; Im, P.; Adetola, V.; Vrabie, V.; Leach, M.; et al. Sensor Impacts on Building and HVAC Controls: A Critical Review for Building Energy Performance. Adv. Appl. Energy 2021, 4, 100068. [Google Scholar] [CrossRef]
  66. ANSI/ASHRAE Standard 62.1-2022; Ventilation and Acceptable Indoor Air Quality. ASHRAE: Peachtree Corners, GA, USA, 2022.
  67. Sun, K. DMFF: Deep Multimodal Feature Fusion for Occupancy Detection. Build. Environ. 2024, 253, 111355. [Google Scholar] [CrossRef]
  68. Salman, M.; Andres, L.C.; Seo, Y.D.; Youngtae, N. WiSOM: Wi-Fi CSI-Based Occupancy Monitoring System. Energy 2024, 294, 130420. [Google Scholar] [CrossRef]
  69. Opoku, D.-G.J.; Perera, S.; Osei-Kyei, R.; Rashidi, M.; Famakinwa, T.; Bamdad, K. Drivers for Digital Twin Adoption in the Construction Industry: A Systematic Literature Review. Buildings 2022, 12, 113. [Google Scholar] [CrossRef]
  70. Saadatifar, S.; Sawyer, A.O.; Byrne, D. Occupant-Centric Digital Twin: A Case Study on Occupant Engagement in Thermal Comfort Decision-Making. Architecture 2024, 4, 390–415. [Google Scholar] [CrossRef]
  71. Afram, A.; Janabi-Sharifi, F. Theory and Applications of HVAC Control Systems—A Review of Model Predictive Control (MPC). Build. Environ. 2014, 72, 343–355. [Google Scholar] [CrossRef]
  72. Eneyew, D.; Capretz, M.; Bitsumlak, G. Continuous Model Calibration Framework for Smart-Building Digital Twin. Appl. Energy 2024, 375, 124080. [Google Scholar] [CrossRef]
  73. Luis-Gómez, J.; Martínez, F.; González-Barberá, A.; Mascarós, J.; Monrós-Andreu, G.; Chiva, S.; Borrás, E.; Martínez-Cuenca, R. AI-Driven Surrogate Model for Room Ventilation. Fluids 2025, 10, 163. [Google Scholar] [CrossRef]
  74. Vazquez-Canteli, J.R.; Nagy, Z. Reinforcement Learning for Demand Response: A Review of Algorithms and Modeling. Appl. Energy 2019, 235, 1072–1089. [Google Scholar] [CrossRef]
  75. Zhao, L.; Yang, T.; Li, W.; Zomaya, A.Y. Deep reinforcement learning-based joint load scheduling for household multi-energy system. Appl. Energy 2022, 324, 119346. [Google Scholar] [CrossRef]
  76. Palley, B.; Poças Martins, J.; Bernardo, H.; Rossetti, R. Integrating Machine Learning and Digital Twins for Enhanced Smart Building Operation and Energy Management: A Systematic Review. Urban Sci. 2025, 9, 202. [Google Scholar] [CrossRef]
  77. Katsoulakis, E.; Wang, Q.; Wu, H.; Shahriyari, L.; Fletcher, R.; Liu, J.; Achenie, L.; Liu, H.; Jackson, P.; Xiao, Y.; et al. Digital Twins for Health: A Scoping Review. Npj Digit. Med. 2024, 7, 77. [Google Scholar] [CrossRef] [PubMed]
  78. Łukaniszyn, M.; Majka, Ł.; Grochowicz, B.; Mikołajewski, D.; Kawala-Sterniuk, A. Digital Twins Generated by Artificial Intelligence in Personalized Healthcare. Appl. Sci. 2024, 14, 9404. [Google Scholar] [CrossRef]
  79. Yang, H.; Ran, M. Personalized Human Thermal Sensation Prediction Based on Bayesian-Optimized Random Forest. Buildings 2025, 15, 2539. [Google Scholar] [CrossRef]
  80. Nota, G.; Petraglia, G. The Design of Human-in-the-Loop Cyber-Physical Systems for Monitoring the Ecosystem of Historic Villages. Smart Cities 2024, 7, 2966–2994. [Google Scholar] [CrossRef]
  81. Piras, G.; Agostinelli, S.; Muzi, F. Smart Buildings and Digital Twin to Monitoring the Efficiency and Wellness of Working Environments: A Case Study on IoT Integration and Data-Driven Management. Appl. Sci. 2025, 15, 4939. [Google Scholar] [CrossRef]
  82. ISO 16739-1:2024; Industry Foundation Classes (IFC) for Data Sharing in the Construction and Facility Management Industries—Part 1: Data Schema. ISO: Geneva, Switzerland, 2024.
  83. Liu, W.; Lv, Y.; Wang, Q.; Sun, B.; Han, D. A Systematic Review of the Digital Twin Technology in Buildings, Landscape and Urban Environment from 2018 to 2024. Buildings 2024, 14, 3475. [Google Scholar] [CrossRef]
  84. Aragón, A.; Spudys, P.; Pupeikis, D.; Nieto, Ó.; Garcia Alberti, M. Bridging Interoperability Gaps Between LCA and BIM: Analysis of Limitations for the Integration of EPD Data in IFC. Buildings 2025, 15, 2760. [Google Scholar] [CrossRef]
  85. Mêda, P.; Calvetti, D.; Hjelseth, E.; Sousa, H. Incremental Digital Twin Conceptualisations Targeting Data-Driven Circular Construction. Buildings 2021, 11, 554. [Google Scholar] [CrossRef]
  86. Donkers, A.; Yang, D.; de Vries, B.; Baken, N. Semantic Web Technologies for Indoor Environmental Quality: A Review and Ontology Design. Buildings 2022, 12, 1522. [Google Scholar] [CrossRef]
  87. Akbarieh, A.; Jayasinghe, L.B.; Waldmann, D.; Teferle, F.N. BIM-Based End-of-Lifecycle Decision Making and Digital Deconstruction: Literature Review. Sustainability 2020, 12, 2670. [Google Scholar] [CrossRef]
  88. Ciccone, A.; Suglia, P.; Asprone, D.; Salzano, A.; Nicolella, M. Defining a Digital Strategy in a BIM Environment to Manage Existing Reinforced Concrete Bridges in the Context of Italian Regulation. Sustainability 2022, 14, 11767. [Google Scholar] [CrossRef]
  89. Spanò, A.; Patrucco, G.; Sammartano, G.; Perri, S.; Avena, M.; Fillia, E.; Milan, S. Digital Twinning for 20th Century Concrete Heritage: HBIM Cognitive Model for Torino Esposizioni Halls. Sensors 2023, 23, 4791. [Google Scholar] [CrossRef]
  90. Banfi, F. The Evolution of Interactivity, Immersion and Interoperability in HBIM: Digital Model Uses, VR and AR for Built Cultural Heritage. ISPRS Int. J. Geo-Inf. 2021, 10, 685. [Google Scholar] [CrossRef]
  91. Altohami, A.B.A.; Haron, N.A.; Ales@Alias, A.H.; Law, T.H. Investigating Approaches of Integrating BIM, IoT, and Facility Management for Renovating Existing Buildings: A Review. Sustainability 2021, 13, 3930. [Google Scholar] [CrossRef]
  92. Panah, R.S.; Kioumarsi, M. Application of Building Information Modelling (BIM) in the Health Monitoring and Maintenance Process: A Systematic Review. Sensors 2021, 21, 837. [Google Scholar] [CrossRef]
  93. Liu, Z.; Zhang, M.; Osmani, M. Building Information Modelling (BIM) Driven Sustainable Cultural Heritage Tourism. Buildings 2023, 13, 1925. [Google Scholar] [CrossRef]
  94. Paparrizos, J.; Gravano, L. K-Shape. SIGMOD Rec. 2016, 45, 69–76. [Google Scholar] [CrossRef]
  95. International Energy Agency. Case Study: Artificial Intelligence for Building Energy Management Systems; IEA: Paris, France, 2019; Available online: https://www.iea.org/articles/case-study-artificial-intelligence-for-building-energy-management-systems (accessed on 21 July 2025).
  96. Ali, D.M.T.E.; Motuzienė, V.; Džiugaitė-Tumėnienė, R. AI-Driven Innovations in Building Energy Management Systems: A Review of Potential Applications and Energy Savings. Energies 2024, 17, 4277. [Google Scholar] [CrossRef]
  97. Moveh, S.; Merchán-Cruz, E.A.; Ibrahim, A.O.; Elhassan, Z.A.M.; Ramadan Abdelhai, N.M.; Abdelrazig, M.D. Thermodynamic Optimization of Building HVAC Systems Through Dynamic Modeling and Advanced Machine Learning. Sustainability 2025, 17, 1955. [Google Scholar] [CrossRef]
  98. International Energy Agency (IEA). Buildings—Energy System. Available online: https://www.iea.org/energy-system/buildings (accessed on 21 July 2025).
  99. Das, H.P.; Lin, Y.-W.; Agwan, U.; Spangher, L.; Devonport, A.; Yang, Y.; Drgoňa, J.; Chong, A.; Schiavon, S.; Spanos, C. Machine Learning for Smart and Energy-Efficient Buildings. Environ. Data Sci. 2024, 3, e43. [Google Scholar] [CrossRef]
  100. Huotari, M.; Malhi, A.; Främling, K. Machine Learning Applications for Smart Building Energy Utilization: A Survey. Arch. Comput. Methods Eng. 2024, 31, 2537–2556. [Google Scholar] [CrossRef]
  101. Seyedzadeh, S.; Rahimian, F.P.; Glesk, I.; Roper, M. Machine Learning for Estimation of Building Energy Consumption and Performance: A Review. Vis. Eng. 2018, 6, 7. [Google Scholar] [CrossRef]
  102. Li, Q.; Meng, Q.; Cai, J.; Yoshino, H.; Mochida, A. Applying Support Vector Machine to Predict Hourly Cooling Load in the Building. Appl. Energy 2009, 86, 2249–2256. [Google Scholar] [CrossRef]
  103. Ahmad, M.W.; Mourshed, M.; Rezgui, Y. Trees vs. Neurons: Comparison between Random Forest and ANN for High-Resolution Prediction of Building Energy Consumption. Energy Build. 2017, 147, 77–89. [Google Scholar] [CrossRef]
  104. United Nations Environment Programme. 2022 Global Status Report for Buildings and Construction: Towards a Zero-Emission, Efficient and Resilient Buildings and Construction Sector; UNEP: Nairobi, Kenya, 2022; Available online: https://www.unep.org/resources/report/2022-global-status-report-buildings-and-construction (accessed on 10 July 2025).
  105. Tian, C.; Li, C.; Zhang, G.; Lv, Y. Data Driven Parallel Prediction of Building Energy Consumption Using Generative Adversarial Nets. Energy Build. 2019, 186, 230–243. [Google Scholar] [CrossRef]
  106. Yao, G.; Chen, Y.; Han, C.; Duan, Z. Research on the Decision-Making Method for the Passive Design Parameters of Zero Energy Houses in Severe Cold Regions Based on Decision Trees. Energies 2024, 17, 506. [Google Scholar] [CrossRef]
  107. Zhang, W.; Hu, W.; Wen, Y. Thermal Comfort Modeling for Smart Buildings: A Fine-Grained Deep Learning Approach. IEEE Internet Things J. 2019, 6, 2540–2549. [Google Scholar] [CrossRef]
  108. Kim, T.Y.; Cho, S.B. Predicting Residential Energy Consumption Using CNN-LSTM Neural Networks. Energy 2019, 182, 72–81. [Google Scholar] [CrossRef]
  109. Chaudhuri, T.; Zhai, D.; Soh, Y.C.; Li, H.; Xie, L. Random Forest Based Thermal Comfort Prediction from Gender-Specific Physiological Parameters Using Wearable Sensing Technology. Energy Build. 2018, 166, 391–406. [Google Scholar] [CrossRef]
  110. Rastgoo, A.; Khajavi, H. A Novel Study on Forecasting the Airfoil Self-Noise Using a Hybrid Model Based on the Combination of CatBoost and Arithmetic Optimization Algorithm. Expert Syst. Appl. 2023, 229, 120576. [Google Scholar] [CrossRef]
  111. Mao, Z.; Zhou, B.; Huang, J.; Liu, D.; Yang, Q. Research on Anomaly Detection Model for Power Consumption Data Based on Time-Series Reconstruction. Energies 2024, 17, 4810. [Google Scholar] [CrossRef]
  112. Wang, H.; Chen, Y.; Kang, J.; Ding, Z.; Zhu, H. An XGBoost-Based Predictive Control Strategy for HVAC Systems in Providing Day-Ahead Demand Response. Build. Environ. 2023, 238, 110350. [Google Scholar] [CrossRef]
  113. He, Y.; Ali, A.B.M.; Aminian, S.A.; Sharma, K.; Dixit, S.; Sobti, S.; Ali, R.; Ahemedei, M.; Rajab, H.; Ziaei Mazinan, M.A. Enhancing Intelligent HVAC Optimization with Graph Attention Networks and Stacking Ensemble Learning: A Recommender System Approach in Shenzhen Qianhai Smart Community. Sci. Rep. 2025, 15, 5119. [Google Scholar] [CrossRef]
  114. Manjavacas, A.; Campoy-Nieves, A.; Jiménez-Raboso, J.; Molina-Solana, M.; Gómez-Romero, J. An Experimental Evaluation of Deep Reinforcement Learning Algorithms for HVAC Control. Artif. Intell. Rev. 2024, 57, 10819. [Google Scholar] [CrossRef]
  115. Habib, U.; Hayat, K.; Zucker, G. Complex Building’s Energy System Operation Patterns Analysis Using Bag of Words Representation with Hierarchical Clustering. Complex Adapt. Syst. Model. 2016, 4, 20. [Google Scholar] [CrossRef]
  116. Lin, C.-M.; Lin, S.-F.; Liu, H.-Y.; Tseng, K.-Y. Applying the Naïve Bayes Classifier to HVAC Energy Prediction Using Hourly Data. Microsyst. Technol. 2019, 28, 121–135. [Google Scholar] [CrossRef]
  117. Yang, J.; Ning, C.; Deb, C.; Zhang, F.; Cheong, D.; Lee, S.E.; Sekhar, C.; Tham, K.W. K-Shape Clustering Algorithm for Building Energy Usage Patterns Analysis and Forecasting Model Accuracy Improvement. Energy Build. 2017, 146, 27–37. [Google Scholar] [CrossRef]
  118. Rashid, U.; Saleem, M.F.; Rasool, S.; Abdullah, A.; Mustafa, H.; Iqbal, A. Anomaly Detection Using Clustering (K-Means with DBSCAN) and SMO. J. Comput. Biomed. Inform. 2024, 7, 598-0702. [Google Scholar]
  119. Gunay, H.B.; Shi, Z. Cluster Analysis-Based Anomaly Detection in Building Automation Systems. Energy Build. 2020, 228, 110445. [Google Scholar] [CrossRef]
  120. Huang, Z.; Gou, Z. Gaussian Mixture Model Based Pattern Recognition for Understanding the Long-Term Impact of COVID-19 on Energy Consumption of Public Buildings. J. Build. Eng. 2023, 72, 106653. [Google Scholar] [CrossRef]
  121. Xu, Y.; Yan, C.; Shi, J.; Lu, Z.; Niu, X.; Jiang, Y.; Zhu, F. An Anomaly Detection and Dynamic Energy Performance Evaluation Method for HVAC Systems Based on Data Mining. Sustain. Energy Technol. Assess. 2021, 44, 101092. [Google Scholar] [CrossRef]
  122. Jianyuan, W.; Chengcheng, G.; Kechen, L. Anomaly Electricity Detection Method Based on Entropy Weight Method and Isolated Forest Algorithm. Front. Energy Res. 2022, 10, 984473. [Google Scholar] [CrossRef]
  123. Aguilar, J.; Garces-Jimenez, A.; R-Moreno, M.D.; García, R. A Systematic Literature Review on the Use of Artificial Intelligence in Energy Self-Management in Smart Buildings. Renew. Sustain. Energy Rev. 2021, 151, 111530. [Google Scholar] [CrossRef]
  124. Alanne, K.; Sierla, S. An Overview of Machine Learning Applications for Smart Buildings. Sustain. Cities Soc. 2022, 76, 103445. [Google Scholar] [CrossRef]
  125. Wang, Z.; Hong, T. Reinforcement Learning for Building Controls: The Opportunities and Challenges. Appl. Energy 2020, 269, 115036. [Google Scholar] [CrossRef]
  126. Chatterjee, A.; Khovalyg, D. Dynamic Indoor Thermal Environment Using Reinforcement Learning: A Comprehensive Review. Energy Build. 2023, 244, 110766. [Google Scholar] [CrossRef]
  127. Al Mindeel, T.; Spentzou, E.; Eftekhari, M. Energy, Thermal Comfort, and Indoor Air Quality: Multi-Objective Optimization Studies. Renew. Sustain. Energy Rev. 2024, 202, 114682. [Google Scholar] [CrossRef]
  128. Stoffel, P.; Maier, L.; Kümpel, A.; Schreiber, T.; Müller, D. Evaluation of Advanced Control Strategies for Building Energy Systems: A Quantitative and Qualitative KPI Based Comparison. Energy Build. 2023, 280, 112709. [Google Scholar] [CrossRef]
  129. Sleiman, S.; Ouf, M.; Luo, W.; Kramer, R.; Zeiler, W.; Borkowski, E.; Hong, T.; Nagy, Z.; Chen, Z. Overview of Occupant Centric KPIs for Building Performance and Their Value to Various Building Stakeholders. Energy Build. 2024, 312, 114704. [Google Scholar] [CrossRef]
  130. Li, H.; Wang, Z.; Hong, T. Occupant Centric Key Performance Indicators to Inform Building Design and Operations; Lawrence Berkeley National Laboratory: Berkeley, CA, USA, 2021. Available online: https://eta-publications.lbl.gov/sites/default/files/72._occupant-centric_kpis_to_inform_building_design_and_operations.pdf (accessed on 10 July 2025).
  131. Kaggle. CubeMS: Smart Building Energy and IAQ Data. Available online: https://www.kaggle.com/datasets/claytonmiller/cubems-smart-building-energy-and-iaq-data (accessed on 10 July 2025).
  132. Kaggle. Smart Building System Dataset. Available online: https://www.kaggle.com/datasets/ranakrc/smart-building-system (accessed on 10 July 2025).
  133. OpenEI. Building Energy Data. Available online: https://data.openei.org/submissions/2977 (accessed on 10 July 2025).
  134. LBL. Fault Detection Data Sets. Available online: https://faultdetection.lbl.gov/data/ (accessed on 10 July 2025).
  135. University of Strathclyde. REFIT Electrical Load Measurements (Cleaned Version). Available online: https://pureportal.strath.ac.uk/en/datasets/refit-electrical-load-measurements-cleaned-version (accessed on 10 July 2025).
  136. Amasyali, K.; El-Gohary, N.M. A Review of Data-Driven Building Energy Consumption Prediction Studies. Renew. Sustain. Energy Rev. 2018, 81, 1192–1205. [Google Scholar] [CrossRef]
  137. Ji, J.; Yu, H.; Wang, X.; Xu, X. Machine learning application in building energy consumption prediction: A comprehensive review. J. Build. Eng. 2025, 104, 112295. [Google Scholar] [CrossRef]
  138. Yang, T.; Bandyopadhyay, A.; O’Neill, Z.; Wen, J.; Dong, B. From Occupants to Occupants: A Review of the Occupant Information Understanding for Building HVAC Occupant-Centric Control. Build. Simul. 2022, 15, 913–932. [Google Scholar] [CrossRef] [PubMed]
  139. Matetić, I.; Štajduhar, I.; Wolf, I.; Ljubic, S. A Review of Data-Driven Approaches and Techniques for Fault Detection and Diagnosis in HVAC Systems. Sensors 2023, 23, 1. [Google Scholar] [CrossRef] [PubMed]
  140. Yang, L.; Nagy, Z.; Goffin, P.; Schlueter, A. Reinforcement Learning for Optimal Control of Low Exergy Buildings. Appl. Energy 2015, 156, 577–586. [Google Scholar] [CrossRef]
  141. Al Sayed, K.; Boodi, A.; Sadeghian Broujeny, R.; Beddiar, K. Reinforcement Learning for HVAC Control in Intelligent Buildings: A Technical and Conceptual Review. J. Build. Eng. 2024, 95, 110085. [Google Scholar] [CrossRef]
  142. Wang, D.; Zheng, W.; Wang, Z.; Wang, Y.; Pang, X.; Wang, W. Comparison of Reinforcement Learning and Model Predictive Control for Building Energy System Optimization. Appl. Therm. Eng. 2023, 228, 120430. [Google Scholar] [CrossRef]
  143. Boutahri, Y.; Tilioua, A. Reinforcement Learning for HVAC Control and Energy Efficiency in Residential Buildings with BOPTEST Simulations and Real-Case Validation. Discov. Comput. 2025, 28, 45. [Google Scholar] [CrossRef]
  144. Zhang, Z.; Lam, K.P. Practical Implementation and Evaluation of Deep Reinforcement Learning Control for a Radiant Heating System. In Proceedings of the 5th Conference on Systems for Built Environment, Shenzen, China, 7–8 November 2018; ACM: New York, NY, USA, 2018; pp. 148–157. [Google Scholar] [CrossRef]
  145. Silvestri, A.; Coraci, D.; Brandi, S.; Capozzoli, A.; Borkowski, E.; Köhler, J.; Wu, D.; Zeilinger, M.N.; Schlueter, A. Real Building Implementation of a Deep Reinforcement Learning Controller to Enhance Energy Efficiency and Indoor Temperature Control. Appl. Energy 2024, 368, 123447. [Google Scholar] [CrossRef]
  146. Xu, S.; Fu, Y.; Wang, Y.; Yang, Z.; Huang, C.; O’Neill, Z.; Wang, Z.; Zhu, Q. Efficient and Assured Reinforcement Learning-Based Building HVAC Control with Heterogeneous Expert-Guided Training. Sci. Rep. 2025, 15, 91326. [Google Scholar] [CrossRef]
  147. Mnih, V.; Kavukcuoglu, K.; Silver, D.; Rusu, A.A.; Veness, J.; Bellemare, M.G.; Graves, A.; Riedmiller, M.; Fidjeland, A.K.; Ostrovski, G.; et al. Human-Level Control through Deep Reinforcement Learning. Nature 2015, 518, 529–533. [Google Scholar] [CrossRef]
  148. Li, G.; Ren, L.; Fu, Y.; Yang, Z.; Adetola, V.; Wen, J.; Zhu, Q.; Wu, T.; Candan, K.S.; O’Neill, Z. A Critical Review of Cyber-Physical Security for Building Automation Systems. Annu. Rev. Control 2023, 55, 237–254. [Google Scholar] [CrossRef]
  149. Kasprzyczak, L.; Manowska, A.; Dźwiarek, M. Cybersecurity Requirements for Industrial Machine Control Systems. Appl. Sci. 2025, 15, 1267. [Google Scholar] [CrossRef]
  150. Sutton, R.S.; Barto, A.G. Reinforcement Learning: An Introduction. IEEE Trans. Neural Netw. 1998, 9, 1054. [Google Scholar] [CrossRef]
  151. Mnih, V.; Badia, A.P.; Mirza, M.; Graves, A.; Lillicrap, T.P.; Harley, T.; Silver, D.; Kavukcuoglu, K. Asynchronous Methods for Deep Reinforcement Learning. arXiv 2016, arXiv:1602.01783. [Google Scholar] [CrossRef]
  152. Wei, T.; Wang, Y.; Zhu, Q. Deep Reinforcement Learning for Building HVAC Control. In Proceedings of the 54th Annual Design Automation Conference 2017, Austin, TX, USA, 18–22 June 2017; ACM: New York, NY, USA, 2017. [Google Scholar] [CrossRef]
  153. Zhang, Z.; Chong, A.; Pan, Y.; Zhang, C.; Lam, K.P. Whole Building Energy Model for HVAC Optimal Control: A Practical Framework Based on Deep Reinforcement Learning. Energy Build. 2019, 199, 472–490. [Google Scholar] [CrossRef]
  154. Valladares, W.; Galindo, M.; Gutiérrez, J.; Wu, W.-C.; Liao, K.-K.; Liao, J.-C.; Lu, K.-C.; Wang, C.-C. Energy Optimization Associated with Thermal Comfort and Indoor Air Control via a Deep Reinforcement Learning Algorithm. Build. Environ. 2019, 155, 105–117. [Google Scholar] [CrossRef]
  155. Azuatalam, D.; Lee, W.-L.; de Nijs, F.; Liebman, A. Reinforcement Learning for Whole-Building HVAC Control and Demand Response. Energy AI 2020, 2, 100020. [Google Scholar] [CrossRef]
  156. Gao, G.; Li, J.; Wen, Y. DeepComfort: Energy-Efficient Thermal Comfort Control in Buildings via Reinforcement Learning. IEEE Internet Things J. 2020, 7, 8472–8484. [Google Scholar] [CrossRef]
  157. Lu, J.; Mannion, P.; Mason, K. A Multi-Objective Multi-Agent Deep Reinforcement Learning Approach to Residential Appliance Scheduling. IET Smart Grid 2022, 5, e12068. [Google Scholar] [CrossRef]
  158. Liu, X.; Ren, M.; Yang, Z.; Yan, G.; Guo, Y.; Cheng, L.; Wu, C. A Multi-Step Predictive Deep Reinforcement Learning Algorithm for HVAC Control Systems in Smart Buildings. Energy 2022, 259, 124857. [Google Scholar] [CrossRef]
  159. Roijers, D.M.; Vamplew, P.; Whiteson, S.; Dazeley, R. A Survey of Multi-Objective Sequential Decision-Making. arXiv 2014, arXiv:1402.0590. [Google Scholar] [CrossRef]
  160. Milani, S.; Topin, N.; Veloso, M.; Fang, F. Explainable Reinforcement Learning: A Survey and Comparative Review. ACM Comput. Surv. 2024, 56, 3616864. [Google Scholar] [CrossRef]
  161. Brandi, S.; Piscitelli, M.S.; Martellacci, M.; Capozzoli, A. Deep Reinforcement Learning to Optimise Indoor Temperature Control and Heating Energy Consumption in Buildings. Energy Build. 2020, 224, 110225. [Google Scholar] [CrossRef]
  162. Huynh, T.N.Y.; Nguyen, A.T.; Ahn, Y.; Oo, B.L.; Lim, B.T.H. Multi-Objectives Reinforcement Learning for Smart Buildings: A Systematic Review of Algorithms, Applications and Future Perspectives. Energy Build. 2025, 345, 116045. [Google Scholar] [CrossRef]
  163. Clausen, A.; Arendt, K.; Johansen, A.; Sangogboye, F.C.; Kjærgaard, M.B.; Veje, C.T.; Jørgensen, B.N. A Digital Twin Framework for Improving Energy Efficiency and Occupant Comfort in Public and Commercial Buildings. Energy Inform. 2021, 4, 153. [Google Scholar] [CrossRef]
  164. Xia, S.; Wei, P.; Liu, Y.; Sonta, A.; Jiang, X. A Multi-Task Deep Reinforcement Learning-Based Recommender System for Co-Optimizing Energy, Comfort, and Air Quality in Commercial Buildings with Humans-in-the-Loop. Data Centric Eng. 2024, 5, e26. [Google Scholar] [CrossRef]
  165. Lei, Y.; Zhan, S.; Ono, E.; Peng, Y.; Zhang, Z.; Hasama, T.; Chong, A. A Practical Deep Reinforcement Learning Framework for Multivariate Occupant-Centric Control in Buildings. Appl. Energy 2022, 324, 119742. [Google Scholar] [CrossRef]
  166. Voigt, P.; Von dem Bussche, A. The EU General Data Protection Regulation (GDPR): A Practical Guide; Springer: Cham, Switzerland, 2021. [Google Scholar]
  167. Li, B.; Tavakoli, A.; Heydarian, A. Occupant Privacy Perception, Awareness, and Preferences in Smart Office Environments. Sci. Rep. 2023, 13, 4073. [Google Scholar] [CrossRef]
  168. Zaballos, A.; Briones, A.; Massa, A.; Centelles, P.; Caballero, V. A Smart Campus’ Digital Twin for Sustainable Comfort Monitoring. Sustainability 2020, 12, 9196. [Google Scholar] [CrossRef]
  169. Blad, C.; Bøgh, S.; Kallesøe, C.; Raftery, P. A Laboratory Test of an Offline-Trained Multi-Agent Reinforcement Learning Algorithm for Heating Systems. Appl. Energy 2023, 337, 120807. [Google Scholar] [CrossRef]
  170. Zhang, W.; Quintana, M.; Miller, C. Recommender Systems and Reinforcement Learning for Human-Building Interaction and Context-Aware Support: A Text Mining-Driven Review of Scientific Literature. Energy Build. 2025, 329, 115247. [Google Scholar] [CrossRef]
  171. Bécue, A.; Maia, E.; Feeken, L.; Borchers, P.; Praça, I. A New Concept of Digital Twin Supporting Optimization and Resilience of Factories of the Future. Appl. Sci. 2020, 10, 4482. [Google Scholar] [CrossRef]
  172. Wei, J.; Tay, Y.; Bommasani, R.; Raffel, C.; Zoph, B.; Borgeaud, S.; Yogatama, D.; Bosma, M.; Zhou, D.; Metzler, D.; et al. Emergent Abilities of Large Language Models. arXiv 2022, arXiv:2206.07682. [Google Scholar] [CrossRef]
  173. Varol, A.; Motlagh, N.H.; Leino, M.; Tarkoma, S.; Virkki, J. Creation of AI-Driven Smart Spaces for Enhanced Indoor Environments—A Survey. arXiv 2024, arXiv:2412.14708. [Google Scholar] [CrossRef]
  174. Lu, J.; Tian, X.; Zhang, C.; Zhao, Y.; Zhang, J.; Zhang, W.; Feng, C.; He, J.; Wang, J.; He, F. Evaluation of Large Language Models (LLMs) on the Mastery of Knowledge and Skills in the Heating, Ventilation and Air Conditioning (HVAC) Industry. Energy Built Environ. 2024, in press. [Google Scholar] [CrossRef]
  175. Liu, F.; Zhou, H.; Gu, B.; Zou, X.; Huang, J.; Wu, J.; Li, Y.; Chen, S.S.; Hua, Y.; Zhou, P. Application of Large Language Models in Medicine. Nat. Rev. Bioeng. 2025, 3, 445–464. [Google Scholar] [CrossRef]
  176. Fernandes, D.; Garg, S.; Nikkel, M.; Guven, G. A GPT-Powered Assistant for Real-Time Interaction with Building Information Models. Buildings 2024, 14, 2499. [Google Scholar] [CrossRef]
  177. Cao, Y.; He, Y.; Chen, Y.; Chen, M.; You, S.; Qiu, Y.; Liu, M.; Luo, C.; Zheng, C.; Tong, X.; et al. Designing LLM-Simulated Immersive Spaces to Enhance Autistic Children’s Social Affordances Understanding in Traffic Settings. In Proceedings of the 30th International Conference on Intelligent User Interfaces, Cagliari, Italy, 24–27 March 2025; ACM: Cagliari, Italy, 2025; pp. 519–537. [Google Scholar] [CrossRef]
  178. Ferrara, E. Large Language Models for Wearable Sensor-Based Human Activity Recognition, Health Monitoring, and Behavioral Modeling: A Survey of Early Trends, Datasets, and Challenges. Sensors 2024, 24, 5045. [Google Scholar] [CrossRef] [PubMed]
  179. Para, R.K. Adaptive Personalization through User Linguistic Style Analysis: A Comprehensive Approach. JAIGS 2024, 5, 501–512. [Google Scholar] [CrossRef]
  180. Kirk, H.R.; Vidgen, B.; Röttger, P.; Hale, S.A. The Benefits, Risks and Bounds of Personalizing the Alignment of Large Language Models to Individuals. Nat. Mach. Intell. 2024, 6, 383–392. [Google Scholar] [CrossRef]
  181. Ghebrehiwet, I.; Zaki, N.; Damseh, R.; Mohamad, M.S. Revolutionizing Personalized Medicine with Generative AI: A Systematic Review. Artif. Intell. Rev. 2024, 57, 128. [Google Scholar] [CrossRef]
  182. Jožef Stefan Institute. Meeting Cultural and Linguistic Demands to Accommodate Fine-Tuned LLMs to Local Medical Customs and Patient Communication. In Proceedings of ChatGPT in Medicine 2024; Jožef Stefan Institute: Ljubljana, Slovenia, 2024. [Google Scholar]
  183. Bhat, A.; Mondal, A.; Tripathy, A. LLM Agents for Internet of Things (IoT) Applications. In CS598 JY2—Topics in LLM Agents; University of Illinois: Urbana, IL, USA, 2024; Available online: https://openreview.net/forum?id=BikB3f8ByV (accessed on 10 July 2025).
  184. Li, C.-H.; Jha, N.K. COMFORT: A Continual Fine-Tuning Framework for Foundation Models Targeted at Consumer Healthcare. arXiv 2024, arXiv:2409.09549. [Google Scholar] [CrossRef]
  185. Lai, X.; Chen, J.; Lai, Y.; Huang, S.; Cai, Y.; Sun, Z.; Wang, X.; Pan, K.; Gao, Q.; Huang, C. Using Large Language Models to Enhance Exercise Recommendations and Physical Activity in Clinical and Healthy Populations: Scoping Review. JMIR Med. Inform. 2025, 13, e59309. [Google Scholar] [CrossRef]
  186. Baig, M.M.; Hobson, C.; GholamHosseini, H.; Ullah, E.; Afifi, S. Generative AI in Improving Personalized Patient Care Plans: Opportunities and Barriers Towards Its Wider Adoption. Appl. Sci. 2024, 14, 10899. [Google Scholar] [CrossRef]
  187. Clusmann, J.; Kolbinger, F.R.; Muti, H.S.; Carrero, Z.I.; Eckardt, J.-N.; Laleh, N.G.; Löffler, C.M.L.; Schwarzkopf, S.-C.; Unger, M.; Veldhuizen, G.P.; et al. The Future Landscape of Large Language Models in Medicine. Commun. Med. 2023, 3, 70. [Google Scholar] [CrossRef] [PubMed]
  188. Gallifant, J.; Afshar, M.; Ameen, S.; Aphinyanaphongs, Y.; Chen, S.; Cacciamani, G.; Demner-Fushman, D.; Dligach, D.; Daneshjou, R.; Fernandes, C.; et al. The TRIPOD-LLM Reporting Guideline for Studies Using Large Language Models. Nat. Med. 2025, 31, 60–69. [Google Scholar] [CrossRef] [PubMed]
  189. Mishra, A.; Majumder, A.; Kommineni, D.; Joseph, C.A.; Chowdhury, T.; Anumula, S.K. Role of Generative Artificial Intelligence in Personalized Medicine: A Systematic Review. Cureus 2025, 17, e82310. [Google Scholar] [CrossRef] [PubMed]
  190. Liu, M.; Zhang, L.; Chen, J.; Chen, W.-A.; Yang, Z.; Lo, L.J.; Wen, J.; O’nEill, Z. Large Language Models for Building Energy Applications: Opportunities and Challenges. Build. Simul. 2025, 18, 225–234. [Google Scholar] [CrossRef]
  191. Chen, J.; Liu, Z.; Huang, X.; Wu, C.; Liu, Q.; Jiang, G.; Pu, Y.; Lei, Y.; Chen, X.; Wang, X.; et al. When Large Language Models Meet Personalization: Perspectives of Challenges and Opportunities. World Wide Web 2024, 27, 42. [Google Scholar] [CrossRef]
  192. Albshaier, L.; Almarri, S.; Albuali, A. Federated Learning for Cloud and Edge Security: A Systematic Review of Challenges and AI Opportunities. Electronics 2025, 14, 1019. [Google Scholar] [CrossRef]
  193. Rancea, A.; Anghel, I.; Cioara, T. Edge Computing in Healthcare: Innovations, Opportunities, and Challenges. Future Internet 2024, 16, 329. [Google Scholar] [CrossRef]
  194. Boodi, A.; Beddiar, K.; Benamour, M.; Amirat, Y.; Benbouzid, M. Intelligent Systems for Building Energy and Occupant Comfort Optimization: A State of the Art Review and Recommendations. Energies 2018, 11, 2604. [Google Scholar] [CrossRef]
  195. Sankar, B.S.; Gilliland, D.; Rincon, J.; Boulbes, D.R.; Costello, T. Building an Ethical and Trustworthy Biomedical AI Ecosystem for the Translational and Clinical Integration of Foundation Models. Bioengineering 2024, 11, 984. [Google Scholar] [CrossRef]
  196. Sourav, M.S.G.; Yavari, E.; Gao, X.; Wu, C. Occupancy Estimation from Blurred Video: A Multifaceted Approach with Privacy Consideration. Sensors 2024, 24, 3739. [Google Scholar] [CrossRef]
  197. Boulbes, D.R.; Costello, T.; Baggerly, K.; Coombes, K.R. A Survey on Data Reproducibility and the Effect of Publication Process on the Ethical Reporting of Laboratory Research. Clin. Cancer Res. 2018, 24, 3447–3455. [Google Scholar] [CrossRef] [PubMed]
  198. He, K. Is Data Quality Enough for a Clinical Decision?: Apply Machine Learning and Avoid Bias. In Proceedings of the IEEE International Conference on Big Data, Boston, MA, USA, 11–14 December 2017; pp. 2612–2619. [Google Scholar] [CrossRef]
  199. Friedman, L.; Furberg, C.; DeMets, D. Fundamentals of Clinical Trials, 5th ed.; Springer: Cham, Switzerland, 2015. [Google Scholar] [CrossRef]
  200. Resnik, D.B.; Shamoo, A.E. Reproducibility and Research Integrity. Account. Res. 2017, 24, 116–123. [Google Scholar] [CrossRef] [PubMed]
  201. Jørgensen, B.N.; Ma, Z.G. Impact of EU Laws on the Adoption of AI and IoT in Advanced Building Energy Management Systems: A Review of Regulatory Barriers, Technological Challenges, and Economic Opportunities. Buildings 2025, 15, 2160. [Google Scholar] [CrossRef]
  202. Islam, M.R.; Ahmed, M.U.; Barua, S.; Begum, S. A Systematic Review of Explainable Artificial Intelligence in Terms of Different Application Domains and Tasks. Appl. Sci. 2022, 12, 1353. [Google Scholar] [CrossRef]
  203. Khan, A.M.; Tariq, M.A.; Rehman, S.K.U.; Saeed, T.; Alqahtani, F.K.; Sherif, M. BIM Integration with XAI Using LIME and MOO for Automated Green Building Energy Performance Analysis. Energies 2024, 17, 3295. [Google Scholar] [CrossRef]
  204. Gosselin, R.; Vieu, L.; Loukil, F.; Benoit, A. Privacy and Security in Federated Learning: A Survey. Appl. Sci. 2022, 12, 9901. [Google Scholar] [CrossRef]
  205. Ghimire, P.; Kim, K.; Acharya, M. Opportunities and Challenges of Generative AI in Construction Industry: Focusing on Adoption of Text-Based Models. Buildings 2024, 14, 220. [Google Scholar] [CrossRef]
  206. Celik, B.G.; Abraham, Y.S.; Attaran, M. Unlocking Blockchain in Construction: A Systematic Review of Applications and Barriers. Buildings 2024, 14, 1600. [Google Scholar] [CrossRef]
  207. Pritoni, M.; Paine, D.; Fierro, G.; Zuo, W. Metadata Schemas and Ontologies for Building Energy Applications: A Critical Review and Use Case Analysis. Energies 2021, 14, 2024. [Google Scholar] [CrossRef]
  208. Apruzzese, G.; Laskov, P.; Montes de Oca, E.; Pescape, A. The Role of Machine Learning in Cybersecurity. Digit. Threats 2023, 4, 8. [Google Scholar] [CrossRef]
  209. Metta, S.; Chang, I.; Parker, J.; Roman, M.P.; Ehuan, A.F. Generative AI in Cybersecurity (Version 1). arXiv 2024, arXiv:2405.01674. [Google Scholar] [CrossRef]
  210. Mohamed, N. Artificial Intelligence and Machine Learning in Cybersecurity: A Deep Dive into State-of-the-Art Techniques and Future Paradigms. Knowl. Inf. Syst. 2025, 67, 6969–7055. [Google Scholar] [CrossRef]
  211. Alnaser, A.A.; Maxi, M.; Elmousalami, H. AI-Powered Digital Twins and Internet of Things for Smart Cities and Sustainable Building Environment. Appl. Sci. 2024, 14, 12056. [Google Scholar] [CrossRef]
  212. Afzal, M.; Li, R.Y.M.; Shoaib, M.; Chan, R.W.; Nazir, S. Delving into the Digital Twin Developments and Applications in the Construction Industry: A PRISMA Approach. Sustainability 2023, 15, 16436. [Google Scholar] [CrossRef]
  213. Serrano, W. Smart or Intelligent Assets or Infrastructure: Technology with a Purpose. Buildings 2023, 13, 131. [Google Scholar] [CrossRef]
  214. Bhattacharya, M.; Penica, M.; O’Connell, E.; Sharma, P. Human-in-Loop: A Review of Smart Manufacturing Deployments. Systems 2023, 11, 35. [Google Scholar] [CrossRef]
  215. Lee, C.; Lee, S. A Risk Identification Method for Ensuring AI-Integrated System Safety for Remotely Controlled Ships with Onboard Seafarers. J. Mar. Sci. Eng. 2024, 12, 1778. [Google Scholar] [CrossRef]
  216. Yang, L.; Allen, G.; Zhang, Z.; Zhao, Y. Achieving On-Site Trustworthy AI Implementation in the Construction Industry: A Framework Across the AI Lifecycle. Buildings 2025, 15, 21. [Google Scholar] [CrossRef]
Figure 1. PRISMA-ScR flow of study selection.
Figure 1. PRISMA-ScR flow of study selection.
Sensors 25 05265 g001
Figure 2. Ecosystem of sensors, data, and predictive intelligence in a smart building.
Figure 2. Ecosystem of sensors, data, and predictive intelligence in a smart building.
Sensors 25 05265 g002
Figure 3. Conceptual architecture of a hybrid digital twin (DT-B + DT-H) for proactive occupant comfort.
Figure 3. Conceptual architecture of a hybrid digital twin (DT-B + DT-H) for proactive occupant comfort.
Sensors 25 05265 g003
Figure 4. Reinforcement learning concept for smart building control.
Figure 4. Reinforcement learning concept for smart building control.
Sensors 25 05265 g004
Figure 5. Deep reinforcement learning framework for smart building control.
Figure 5. Deep reinforcement learning framework for smart building control.
Sensors 25 05265 g005
Figure 6. Multi-objective reinforcement learning concept for smart building control.
Figure 6. Multi-objective reinforcement learning concept for smart building control.
Sensors 25 05265 g006
Figure 7. Integration of digital twin with deep and multi-objective reinforcement learning.
Figure 7. Integration of digital twin with deep and multi-objective reinforcement learning.
Sensors 25 05265 g007
Figure 8. Stagewise evolution of AI methods in smart building control.
Figure 8. Stagewise evolution of AI methods in smart building control.
Sensors 25 05265 g008
Figure 9. AI-driven environmental adjustment.
Figure 9. AI-driven environmental adjustment.
Sensors 25 05265 g009
Figure 10. Edge–cloud architecture.
Figure 10. Edge–cloud architecture.
Sensors 25 05265 g010
Figure 11. Roadmap for smart building AI.
Figure 11. Roadmap for smart building AI.
Sensors 25 05265 g011
Table 1. Consolidated data extraction across studies.
Table 1. Consolidated data extraction across studies.
Building typeClimateSensorsAlgorithmsDatasetsBaselinesMetricsValidation methodsScenarioCost–benefit analysis
Smart city/industrial IoT/campusHeterogeneousGeneric IoT (implied)NSGA-II; stochastic programmingSynthetic (IoT traffic simulation)IP-centric arch.; equal weightsLatency, throughput, energy, cache hit, reliability, PDRTestbed, simulation, sensitivity, standards comparisonSimulation + testbed−25% latency; +15% energy eff.; +20% cache; 95% reliability w/30% edge failures; trade-offs[19]
Residential/commercial/healthcareNot reportedIoT sensor networks; smart meters (elec/water/gas)FL, edge, ML (NN, SVM), SITASmart meter data (discussed)Binary privacy settingsIAQ prediction accuracy; system perf (privacy-preserving)Concept + systematic reviewBMS/IoT integration (platform)↑ privacy/compliance; ↓ risk (edge); faster monitoring/control[20]
Offices (university)Not reportedIlluminance, occupancy, temperature (IoT)ABM (AnyLogic); EnergyPlusWeather, floor plan, occupancy profilesTraditional schedules; manual behaviorkWh (total/lighting/HVAC), comfort10 min step × 365-day simulation; demo caseSimulation−31.71% total; for wasteful behavior: lighting −60%, HVAC −31.47%, total −35.52%[21]
Kindergartens (classrooms)Seoul, January–July 2022PM2.5/PM10/CO2/T/RH; window sensorsPearson’s correlationIndoor/outdoor measurements at 10 sitesKR 25; ASHRAE 18 m3/h·personPM, CO2, T/RH, window open time, ventilation per personPython analysis; comparison to standards; CO2 evaluationFieldVentilation 1.77–10.69 < norms; window-dependent; low-cost sensors[22]
University buildingsZaragoza; winter/summerCO2, T, RH, pressure; elec metersCorrelations; occupancy-based fan coil controlRT and long-term; SCADA; weather; PVDesign calcs; RD 1826/2009; 2022; CO2 800/1000; Passivhaus 120; CTE 184kWh, CO2, T/RH, standby, occupancy, comfort, BEPGContinuous monitoring; sensor comparison; temp trendsFieldHVAC −40–70%; standby 285 MWh/yr (64% potential); occupancy opt. −53–63%; low OPEX/eco-costs[23]
Industrial (M/P/C)Not reportedPMU, CTNode-RED; MQTTTime series for chillers/boilers/HVAC/dust collectors/equipmentNot reportedU, I, P/Q/S, f, PF, kWh, data accuracyContinuous monitoring; audit; single line; integration tests; MQTT ExplorerField↑ efficiency; ↓ waste; scalable; reliable low-latency LAN[24]
Intelligent building (air-conditioned spaces)Not reportedElectricity metersBIM; adaptive GA; Matlab model (Matlab 24.2)Simulation + experimental dataConventional controlEnergy savings; kWh; comfort index P; CO22-zone setup; model vs. experiment; statisticsField + simulation−11.43% energy at equal comfort[25]
Table 2. Sensor and IoT technologies for smart building systems.
Table 2. Sensor and IoT technologies for smart building systems.
TechnologyMeasured ParametersApplicationAdvantagesResearch References
Indoor Air Quality (IAQ) Sensors Temperature, humidity, CO2 IAQ monitoring in sensitive environments Critical role in ensuring healthy conditions, providing granular health data. [37]
Industrial IoT Energy consumption Optimization of energy consumption in manufacturing facilities Real-time monitoring, optimization of energy management, waste reduction. [38]
IoT Sensors for Building Management Systems (with BIM) Data for optimizing equipment energy saving Online monitoring and management of building equipment with Building Information Modeling (BIM) integration Intelligent control, increased energy efficiency. [39]
Wireless Sensor Networks Data for distributed optimal control Efficient data collection in smart buildings Optimal communication topology design considers energy consumption and stability. [40]
Table 3. Comparative analysis of sensing technologies for smart buildings.
Table 3. Comparative analysis of sensing technologies for smart buildings.
TechnologyMeasured ParametersRelevance to Comfort and HealthStrengthsWeaknessesReferences
Passive Infrared (PIR)Motion (presence)Low: Basic detection to switch systems on/off.Low-cost, high energy efficiency, non-invasive.Cannot distinguish occupant count; ineffective for stationary occupants.[51]
Cameras (CV)Count, position, activityHigh: Provides precise data for metabolic load calculation.Maximum data granularity.Critical privacy concerns; high-cost.[52]
Radar (mmWave)Count, position, respirationHigh: Occupant counting and respiration rate for air quality control.Privacy-preserving, high-accuracy, works in darkness [56].Relatively high-cost; signal processing complexity.[56]
Wi-Fi (CSI)Presence, count, activityMedium: Low-cost occupancy estimation for zonal control.Uses existing Wi-Fi network; no extra hardware needed.Sensitive to environmental changes; complex calibration.[54]
Wearable DevicesHR, HRV, temperature, activityVery High: Direct physiological data for personalization.Direct physiological measurement, foundation for personalization [59].Requires user to wear and charge; depends on user consent.[57]
Table 4. Sensor–metric–standard mapping with example multimodal fusions and associated trade-offs.
Table 4. Sensor–metric–standard mapping with example multimodal fusions and associated trade-offs.
Sensor TypePrimary Metric(s) MappedStandard AnchorTypical FusionKey Trade-OffsReferences
CO2 (NDIR)IAQ/ventilation adequacy (proxy)62.1 VRP logic; CO2 as a proxy indicator; elevated CO2 at steady state → insufficient ventilationCO2 + PIR/mmWave (DCV)low • very low • privacy-friendly • bias: not direct occupancy count[62,63,64]
Temp/RH/Air speedOperative T, PMV/PPD (comfort)Comfort compliance via ASHRAE 55 acceptable zoneTemp + RH + air speed (PMV); +wearableslow • low • privacy-friendly • bias: location/calibration[60,61]
PIRPresence (binary) → DCV/comfort triggersLinked to 62.1 occupancy schedules and 55 occupied hoursCO2 + PIR, Temp + PIRvery low • very low • high privacy • bias: static occupants[62,65]
mmWave radarPresence/count, micro-motion/respiration → exposure proxyIndirect link to comfort/IAQ control targetsmmWave + CO2, +wearablesmedium • low • very high privacy • bias: environmental clutter[67]
Wi-Fi CSIPresence/activity (indirect occupancy)Indirect link to occupancy targets, supports zonal monitoringCSI + CO2very low • very low • high privacy • bias: sensitive to environmental drift[68]
WearablesHR, HRV, skin temperature, activity → personalized comfortParticipant-oriented comfort modelsWearables + zone sensorsdevice cost • charge cycle • consent required • sampling bias[60,61]
AcousticdBA → ergonomics (noise)Ergonomics (visual/acoustic) as secondary metricdBA + PIR (occupied hours)low • low • privacy risk if raw audio → use edge features[65]
Table 5. Comparative analysis of foundational machine learning approaches for smart buildings.
Table 5. Comparative analysis of foundational machine learning approaches for smart buildings.
ML ApproachApplicationsAccuracy RangeEnergy SavingsKey AdvantagesDatasetTrain/Test Ratio
XGBoostEnergy prediction, comfort, fault detection92–97% [92,93,94]15–27% [92,93]High accuracy, handles missing data, structured inputMulti-system HVAC data from commercial buildings (temperature, humidity, occupancy, weather)70% training, 30% testing
Random ForestForecasting, occupancy detection89–97% [88]10–20% [88]Interpretable, robust, feature importance rankingHuman physiological and subjective responses80% training, 20% testing
SVMConsumption forecasting, classification87–91% [82]10–15% [82]High precision, theoretical robustnessSimulated hourly building climate and cooling load20% training, 80% testing
K-meansEnergy pattern discovery, user clustering85–89% [95]5–15% [95]Simple and effective, low computational costHourly/weekly energy consumption data from 10 institutional buildings80% training, 20% testing
HierarchicalMulti-scale operation analysis87–92% [96]10–18% [96]No preset clusters needed, flexible resolutionBAS data from 247 thermal zones and one AHUNot mentioned
Table 6. Summary of smart building datasets and their characteristics.
Table 6. Summary of smart building datasets and their characteristics.
Dataset NameMeasured ParametersTemporal ResolutionReference
CU-BEMS, smart building energy and IAQ dataElectricity consumption (individual AC units, lighting, plug loads), indoor temperature, relative humidity, ambient light.1 min[62]
Smart Building SystemCO2 concentration, humidity, temperature, luminosity, PIR motion (occupancy).5 s (most sensors), 10 s (PIR)[127]
AlphaBuildingA synthetic dataset covering HVAC, lighting, miscellaneous electric loads (MELs), occupant counts, and environmental parameters.10 min[128]
Lawrence Berkeley National Laboratory FDD DatasetsTime series data for both normal and faulted HVAC operations (e.g., rooftop units, chillers, air handlers). Includes fault-free and various fault severity levels.Varies by system[129]
REFIT Electrical Load MeasurementsAggregate and appliance-level power consumption from 20 UK homes, along with occupancy and survey data.8 s (appliance-level)[130]
Table 7. Comparison of common evaluation metrics in smart building research.
Table 7. Comparison of common evaluation metrics in smart building research.
Task DomainCommon MetricsDescriptionReference
Energy and Load ForecastingRMSE (Root Mean Square Error)Measures the standard deviation of the prediction errors. Very sensitive to large errors.[131,132]
MAE (Mean Absolute Error)Measures the average magnitude of the errors in a set of predictions, without considering their direction.
R2 (R-squared)Indicates the proportion of the variance in the dependent variable that is predictable from the independent variable(s). A value closer to 1 indicates a better fit.
CV-RMSE (Coefficient of Variation in the RMSE)Normalizes the RMSE to the mean of the measured values, allowing for comparison across datasets with different scales.
Comfort and Occupancy PredictionAccuracyThe proportion of correct predictions (e.g., correctly classified comfort state or occupancy presence) among the total number of cases examined.[133]
F1-ScoreThe harmonic mean of precision and recall, providing a single score that balances both. Useful for imbalanced datasets (e.g., few “uncomfortable” instances).
Precision and RecallPrecision: of all the positive predictions, how many were actually correct? Recall: of all the actual positive cases, how many were correctly identified?
Fault Detection and Diagnosis (FDD)AccuracyThe overall correctness of the fault detection model (both faults and normal operations).[134]
False Alarm Rate (FAR)The rate at which the system incorrectly identifies a fault when none exists. A critical metric for building operator trust.
Detection Rate (or Recall)The proportion of actual faults that were correctly identified by the system.
Reinforcement Learning (RL) ControlCumulative RewardThe total reward accumulated by the agent over an episode. A higher reward generally indicates better performance against the defined objectives.[135,136]
Energy Savings (%)The percentage reduction in energy consumption compared with a baseline controller (e.g., rule-based or thermostat).
Comfort Violations/PPD (%)The amount of time or percentage of occupants predicted to be outside the comfort zone (as defined by ASHRAE 55).
Table 8. Comparative analysis of advanced AI methods for smart building control.
Table 8. Comparative analysis of advanced AI methods for smart building control.
CriteriaClassical RLDeep RLMulti-Objective RLDigital Twin + RL
Energy Savings10–20% [109,121]15–25% [112,113]20–30% cost reduction [121,126]15–25% [112]
Implementation ComplexityLow [107]High [112]Very High [107]Very High [112]
State Space Handling5–15 variables [107,109]20–100+ variables [35]30–200+ variables [35,121]100–1000+ variables [35]
Convergence Speed100+ months [107]5–24 K episodes [106,112]2–10x slower than DRL [126]Weeks–months with pre-training [112]
Real-time DeploymentEasy [107,109]Complex [35,112]Difficult [121,126]Medium (after setup) [112]
InterpretabilityHigh (Q-tables) [107]Low (black box) [35]Medium (Pareto solutions) [121,126]High (physics-based) [112]
Disclaimer/Publisher’s Note: The statements, opinions and data contained in all publications are solely those of the individual author(s) and contributor(s) and not of MDPI and/or the editor(s). MDPI and/or the editor(s) disclaim responsibility for any injury to people or property resulting from any ideas, methods, instructions or products referred to in the content.

Share and Cite

MDPI and ACS Style

Amangeldy, B.; Tasmurzayev, N.; Imankulov, T.; Baigarayeva, Z.; Izmailov, N.; Riza, T.; Abdukarimov, A.; Mukazhan, M.; Zhumagulov, B. AI-Powered Building Ecosystems: A Narrative Mapping Review on the Integration of Digital Twins and LLMs for Proactive Comfort, IEQ, and Energy Management. Sensors 2025, 25, 5265. https://doi.org/10.3390/s25175265

AMA Style

Amangeldy B, Tasmurzayev N, Imankulov T, Baigarayeva Z, Izmailov N, Riza T, Abdukarimov A, Mukazhan M, Zhumagulov B. AI-Powered Building Ecosystems: A Narrative Mapping Review on the Integration of Digital Twins and LLMs for Proactive Comfort, IEQ, and Energy Management. Sensors. 2025; 25(17):5265. https://doi.org/10.3390/s25175265

Chicago/Turabian Style

Amangeldy, Bibars, Nurdaulet Tasmurzayev, Timur Imankulov, Zhanel Baigarayeva, Nurdaulet Izmailov, Tolebi Riza, Abdulaziz Abdukarimov, Miras Mukazhan, and Bakdaulet Zhumagulov. 2025. "AI-Powered Building Ecosystems: A Narrative Mapping Review on the Integration of Digital Twins and LLMs for Proactive Comfort, IEQ, and Energy Management" Sensors 25, no. 17: 5265. https://doi.org/10.3390/s25175265

APA Style

Amangeldy, B., Tasmurzayev, N., Imankulov, T., Baigarayeva, Z., Izmailov, N., Riza, T., Abdukarimov, A., Mukazhan, M., & Zhumagulov, B. (2025). AI-Powered Building Ecosystems: A Narrative Mapping Review on the Integration of Digital Twins and LLMs for Proactive Comfort, IEQ, and Energy Management. Sensors, 25(17), 5265. https://doi.org/10.3390/s25175265

Note that from the first issue of 2016, this journal uses article numbers instead of page numbers. See further details here.

Article Metrics

Back to TopTop