The Monitoring and Management of an Operating Environment to Enhance the Safety of a Container-Type Energy Storage System
Abstract
1. Introduction
2. Materials and Methods
2.1. Container-Type ESS and Operating Environment
2.1.1. Container-Type ESS
2.1.2. The Humidity Problem in a Container-Type ESS
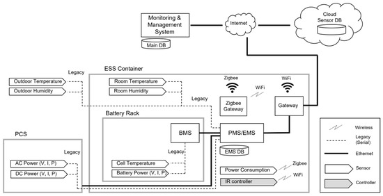
2.2. Monitoring and Control System Design
2.2.1. System Configuration
2.2.2. Monitoring and Control Systems
3. Modeling and Algorithms
3.1. Temperature Model
3.2. Humidity Model
3.3. Control Strategies
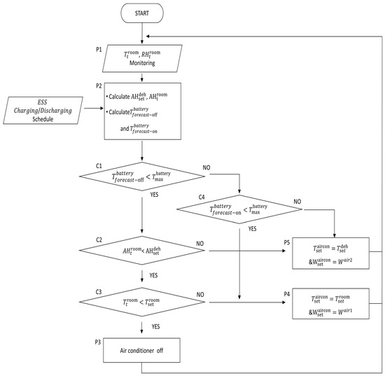
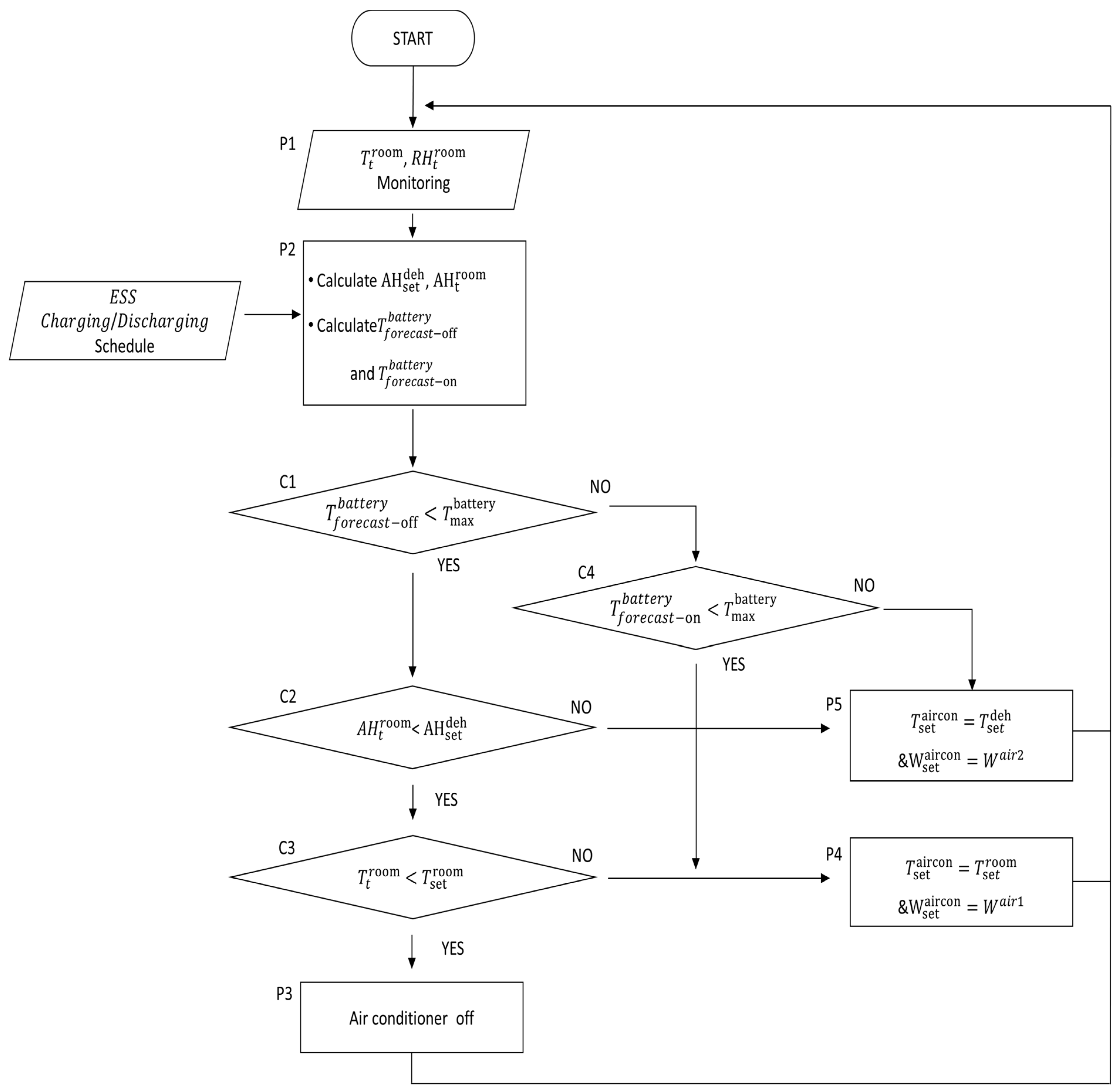
- [P1] Measure and of the ESS container using a sensor.
- [P2] Calculate the using the measured , and . And calculate the using , and with the humidity model. Additionally, calculate the steady-state battery temperature using the temperature prediction model to manage the battery temperature. Here, and are the steady-state temperatures of the battery when the air conditioner is on and off, respectively. At this time, the charge–discharge operation schedule is reflected to consider the heating effect.
- [C1] Check whether the safety range is maintained by comparing the battery temperature prediction value with the battery temperature upper limit value, , through on–off operation of the air conditioner. indicates that the battery temperature satisfies the management range, even when the air conditioner is off.
- [C2] Compare and to manage the indoor humidity of the ESS container based on absolute humidity. indicates that additional humidity control is not required.
- [C3] If , air conditioning is not required.
- [P3] Turn off the air conditioner when additional air conditioning is not required.
- [C4] When the air conditioner is not being operated, check whether the predicted temperature exceeds the temperature range compared to the upper limit of the temperature maintenance range, . < indicates that the battery temperature satisfies the management range when the air conditioner is turned on.
- [P4] Set the air conditioner set temperature to the target indoor temperature because air conditioner operation is required and there is no need for separate humidity management. In addition, set (set wind speed of the air conditioner) to . Simultaneously, set the wind speed mode to because it minimizes the re-inflow of moisture from the evaporator into the ESS container.
- [P5] Set to the lowest set temperature because active dehumidification or additional battery temperature management is required. Set the wind speed mode to a high wind speed, , to operate the air conditioner.
4. Results
4.1. Experimental Verification
Case Study Setting
4.2. Case Study Results and Discussion
5. Conclusions
Author Contributions
Funding
Institutional Review Board Statement
Informed Consent Statement
Data Availability Statement
Acknowledgments
Conflicts of Interest
Nomenclature
| The amount of heat generated by the ESS operation. | |
| The amount of heat transferred from the battery to the ESS container through the ESS operation. | |
| The ESS output [W]. | |
| The ESS operating efficiency [%]. | |
| Thermal resistance [°C/W]. | |
| Heat capacity. | |
| Time constant. | |
| The relative humidity of the ESS container at time t [%]. | |
| The target relative humidity of the ESS container. | |
| The absolute humidity of the ESS container at time t [g/]. | |
| The target absolute humidity of the ESS container [g/]. | |
| The amount of saturated water vapor. | |
| The indoor temperature of the ESS container at time t [℃]. | |
| The target indoor temperature of the ESS container [℃]. | |
| The upper limit of the battery temperature [℃]. | |
| Defining . | |
| The initial temperature of the battery. | |
| The battery temperature at a steady state when the air conditioner is not operating [℃]. | |
| The battery temperature at a steady state when the air conditioner is operating [℃]. | |
| The lowest set temperature of the air conditioner [℃]. | |
| The set temperature of the air conditioner [℃]. | |
| The set wind speed of the air conditioner. | |
| The lowest wind speed of the air conditioner. | |
| The highest wind speed of the air conditioner. |
References
- Wang, W.; Yuan, B.; Sun, Q.; Wennersten, R. Application of energy storage in integrated energy systems—A solution to fluctuation and uncertainty of renewable energy. J. Energy Storage 2022, 52, 104812. [Google Scholar] [CrossRef]
- Hu, Y.; Armada, M.; Sánchez, M.J. Potential utilization of battery energy storage systems (BESS) in the major European electricity markets. Appl. Energy 2022, 322, 119512. [Google Scholar] [CrossRef]
- Pierro, M.; Perez, R.; Perez, M.; Moser, D.; Cornaro, C. Imbalance mitigation strategy via flexible PV ancillary services: The Italian case study. Renew. Energy 2021, 179, 1694–1705. [Google Scholar] [CrossRef]
- Mahamud, R.; Park, C. Theory and Practices of Li-Ion Battery Thermal Management for Electric and Hybrid Electric Vehicles. Energies 2022, 15, 3930. [Google Scholar] [CrossRef]
- Ma, S.; Jiang, M.; Tao, P.; Song, C.; Wu, J.; Wang, J.; Deng, T.; Shang, W. Temperature effect and thermal impact in lithium-ion batteries: A review. Prog. Nat. Sci. Mater. Int. 2018, 28, 653–666. [Google Scholar] [CrossRef]
- Liu, K.; Wei, Z.; Zhang, C.; Shang, Y.; Teodorescu, R.; Han, Q.L. Towards long lifetime battery: AI-based manufacturing and management. IEEE/CAA J. Autom. Sin. 2022, 9, 1139–1165. [Google Scholar] [CrossRef]
- Xiong, R.; Li, L.; Tian, J. Towards a smarter battery management system: A critical review on battery state of health monitoring methods. J. Power Sources 2018, 405, 18–29. [Google Scholar] [CrossRef]
- Liu, K.; Gao, Y.; Zhu, C.; Li, K.; Fei, M.; Peng, C.; Zhang, X.; Han, Q.L. Electrochemical modeling and parameterization towards control-oriented management of lithium-ion batteries. Control Eng. Pract. 2022, 124, 105176. [Google Scholar] [CrossRef]
- Leng, F.; Tan, C.M.; Pecht, M. Effect of Temperature on the Aging rate of Li Ion Battery Operating above Room Temperature. Sci. Rep. 2015, 5, 12967. [Google Scholar] [CrossRef]
- Olabi, A.G.; Maghrabie, H.M.; Adhari, O.H.K.; Sayed, E.T.; Yousef, B.A.; Salamah, T.; Kamil, M.; Abdelkareem, M.A. Battery thermal management systems: Recent progress and challenges. Int. J. Thermofluids 2022, 15, 100171. [Google Scholar] [CrossRef]
- Qin, P.; Sun, J.; Yang, X.; Wang, Q. Battery thermal management system based on the forced-air convection: A review. ETransportation 2021, 7, 100097. [Google Scholar] [CrossRef]
- IBM. Installation and User Guide-Model 084; IBM: New York, NY, USA, 2020; ISBN SC27-4628-01. [Google Scholar]
- Electrical Energy Storage (EES) Systems; Part 4-3: The Protection Requirements of BESS According to the Environmental Conditions and Location Types. Available online: https://www.iec.ch/dyn/www/f?p=103:38:12520601337126::::FSP_ORG_ID,FSP_APEX_PAGE,FSP_PROJECT_ID:9463,23,103984 (accessed on 16 March 2023).
- No. SAND2016-5977R; Energy Storage System Guide for Compliance with Safety Codes and Standards. Sandia National Lab. (SNL-NM): Albuquerque, NM, USA, 2016.
- Nezhad, A.E.; Rahimnejad, A.; Gadsden, S.A. Home energy management system for smart buildings with inverter-based air conditioning system. Int. J. Electr. Power Energy Syst. 2021, 133, 107230. [Google Scholar] [CrossRef]
- You, F.; Qian, Y.; Liang, J.; Sun, Y. Research on MW level containerized battery energy storage system. Chin. J. Power Sources 2017, 41, 1657–1659. [Google Scholar]
- Xiong, Z.; Berquist, J.; Gunay, H.B.; Cruickshank, C.A. An inquiry into the use of indoor CO2 and humidity ratio trend data with inverse modelling to estimate air infiltration. Build. Environ. 2021, 206, 108365. [Google Scholar] [CrossRef]
- Tanyer, A.M.; Tavukcuoglu, A.; Bekboliev, M. Assessing the airtightness performance of container houses in relation to its effect on energy efficiency. Build. Environ. 2018, 134, 59–73. [Google Scholar] [CrossRef]
- Back, D.S.; Lim, K.B. Study on Analysis of Fire Factor and Development Direction of Standard/safety Requirement to Keep Safety for Energy Storage System (ESS). Turk. J. Comput. Math. Educ. 2021, 12, 457–463. [Google Scholar] [CrossRef]
- Park, K.M.; Kim, J.H.; Park, J.Y.; Bang, S.B. A Study on the Fire Risk of ESS through Fire Status and Field Investigation. Korean Inst. Fire Sci. Eng. 2018, 32, 91–99. [Google Scholar] [CrossRef]
- Kim, W.; Kang, S.; Shin, G. Study on Improvement of Dew Point within ESS Container for Fire Prevention. J. Korea Soc. Disaster Inf. 2019, 15, 165–174. [Google Scholar] [CrossRef]
- Song, J.W. Analysis of ESS (Electric Storage System) Electric Fire Causes, Countermeasures, and Safety Management Guidelines. J. Ind. Technol. Res. 2021, 26, 29–38. [Google Scholar] [CrossRef]
- Jang, H.j.; Song, T.S.; Kim, J.Y.; Kim, S.J.; Jang, T.H. A Study on The Safety Measures against Fire through an ESS Fire Analysis. Soc. Stand. Certif. Saf. 2019, 9, 25–49. [Google Scholar] [CrossRef]
- Purwanto, F.H.; Utami, E.; Pramono, E. Design of Server Room Temperature and Humidity Control System using Fuzzy Logic Based on Microcontroller. In Proceedings of the 2018 International Conference on Information and Communications Technology (ICOIACT), Yogyakarta, Indonesia, 6–7 March 2018; pp. 390–395. [Google Scholar] [CrossRef]
- Chun, L.; Gong, G.; Peng, P.; Wan, Y.; Chua, K.J.; Fang, X.; Li, W. Research on thermodynamic performance of a novel building cooling system integrating dew point evaporative cooling, air-carrying energy radiant air conditioning and vacuum membrane-based dehumidification (DAV-cooling system). Energy Convers. Manag. 2021, 245, 114551. [Google Scholar] [CrossRef]
- Jingyun, L.; Ping, L. Temperature and humidity control with a model predictive control method in the air-conditioning system. In Proceedings of the 2017 International Conference on Advanced Mechatronic Systems (ICAMechS), Xiamen, China, 6–9 December 2017; pp. 408–412. [Google Scholar] [CrossRef]
- Daskalov, P.I.; Arvanitis, K.G.; Pasgianos, G.D.; Sigrimis, N.A. Non-linear Adaptive Temperature and Humidity Control in Animal Buildings. Biosyst. Eng. 2006, 93, 1–24. [Google Scholar] [CrossRef]
- Zhang, T.; Liu, X.; Jiang, Y. Development of temperature and humidity independent control (THIC) air-conditioning systems in China—A review. Renew. Sustain. Energy Rev. 2014, 29, 793–803. [Google Scholar] [CrossRef]
- Xu, X.; Zhong, Z.; Deng, S.; Zhang, X. A review on temperature and humidity control methods focusing on air-conditioning equipment and control algorithms applied in small-to-medium-sized buildings. Energy Build. 2018, 162, 163–176. [Google Scholar] [CrossRef]
- Chen, X.; Wang, X.; Sun, W.; Jiang, C.; Xie, J.; Wu, Y.; Jin, Q. Integrated interdigital electrode and thermal resistance micro-sensors for electric vehicle battery coolant conductivity high-precision measurement. J. Energy Storage 2023, 58, 106402. [Google Scholar] [CrossRef]
- Wei, Z.; Hu, J.; He, H.; Yu, Y.; Marco, J. Embedded Distributed Temperature Sensing Enabled Multistate Joint Observation of Smart Lithium-Ion Battery. IEEE Trans. Ind. Electron. 2022, 70, 555–565. [Google Scholar] [CrossRef]
- Semeraro, C.; Olabi, A.G.; Aljaghoub, H.; Alami, A.H.; Al Radi, M.; Dassisti, M.; Abdelkareem, M.A. Digital twin application in energy storage: Trends and challenges. J. Energy Storage 2023, 58, 106347. [Google Scholar] [CrossRef]
- Qin, Y.; Arunan, A.; Yuen, C. Digital Twin for Real-time Li-Ion Battery State of Health Estimation with Partially Discharged Cycling Data. IEEE Trans. Ind. Inform. 2023, 19, 7247–7257. [Google Scholar] [CrossRef]
- Tran, M.K.; Panchal, S.; Khang, T.D.; Panchal, K.; Fraser, R.; Fowler, M. Concept Review of a Cloud-Based Smart Battery Management System for Lithium-Ion Batteries: Feasibility, Logistics, and Functionality. Batteries 2022, 8, 19. [Google Scholar] [CrossRef]
- Li, W.; Rentemeister, M.; Badeda, J.; Jöst, D.; Schulte, D.; Sauer, D.U. Digital twin for battery systems: Cloud battery management system with online state-of-charge and state-of-health estimation. J. Energy Storage 2020, 30, 101557. [Google Scholar] [CrossRef]
- Yang, S.; Zhang, Z.; Cao, R.; Wang, M.; Cheng, H.; Zhang, L.; Jiang, Y.; Li, Y.; Chen, B.; Ling, H. Implementation for a cloud battery management system based on the CHAIN framework. Energy AI 2021, 5, 100088. [Google Scholar] [CrossRef]
- Promotion of ‘Energy Storage System (ESS) Safety Enhancement Measures’ to Protect People’s Lives and Property. Available online: https://www.motie.go.kr/motie/ne/presse/press2/bbs/bbsView.do?bbs_seq_n=165570&bbs_cd_n=81¤tPage=1&search_key_n=&cate_n=1&dept_v=&search_val_v= (accessed on 16 March 2023).
- Han, X.; Zhang, X. Experimental study on a residential temperature–humidity separate control air-conditioner. Energy Build. 2011, 43, 3584–3591. [Google Scholar] [CrossRef]
- Hwang, J.; Seo, H.; Byeon, N.; Joo, Y.; Kim, J. An Experimental Study on Dehumidifying Efficiency and Thermal Comfort Improvement for the Inverter-driven Residential Air Conditioner. Proc. SAREK 2015, 2015, 253–256. [Google Scholar]
- Szekely, V.; Rencz, M. Thermal dynamics and the time constant domain. IEEE Trans. Compon. Packag. Technol. 2000, 23, 587–594. [Google Scholar] [CrossRef]













| Value | ||
|---|---|---|
| ESS Capacity | 113.68 kWh | |
| Rated Capacity | 142.42 Ah/4.10 Vdc | |
| Charge Maximum | 40 kW | |
| Discharge Maximum | 50 kW | |
| Operating Current | Adc min | 48.7 Adc |
| Adc max | 67.3 Adc | |
| Voltage Range | Vdc min | 623.7 Vdc |
| Vdc max | 811.8 Vdc | |
| Operating Temperature | 23+/5 °C | |
| Air Conditioner Cooling Capacity | 2.8 kW | |
| ESS Container Dimension | External | W 2735 × D 1300 × H 2500 mm |
| Internal | W 2443 × D 1008 × H 2187 mm | |
| Parameter | Case 1 | Case 2 |
|---|---|---|
| [°C] | 21 [°C] | 21 [°C] |
| [%] | - | 60 [%] |
| [°C] | - | 40 [°C] |
| [°C] | - | 18 [°C] |
| Automatic | (Mode 1) | |
| (Mode 2) | ||
| η [%] | - | 94 [%] |
Disclaimer/Publisher’s Note: The statements, opinions and data contained in all publications are solely those of the individual author(s) and contributor(s) and not of MDPI and/or the editor(s). MDPI and/or the editor(s) disclaim responsibility for any injury to people or property resulting from any ideas, methods, instructions or products referred to in the content. |
© 2023 by the authors. Licensee MDPI, Basel, Switzerland. This article is an open access article distributed under the terms and conditions of the Creative Commons Attribution (CC BY) license (https://creativecommons.org/licenses/by/4.0/).
Share and Cite
Park, H.-Y.; Lee, J.-W.; Park, S.-W.; Son, S.-Y. The Monitoring and Management of an Operating Environment to Enhance the Safety of a Container-Type Energy Storage System. Sensors 2023, 23, 4715. https://doi.org/10.3390/s23104715
Park H-Y, Lee J-W, Park S-W, Son S-Y. The Monitoring and Management of an Operating Environment to Enhance the Safety of a Container-Type Energy Storage System. Sensors. 2023; 23(10):4715. https://doi.org/10.3390/s23104715
Chicago/Turabian StylePark, Hye-Yeon, Jin-Wook Lee, Sung-Won Park, and Sung-Yong Son. 2023. "The Monitoring and Management of an Operating Environment to Enhance the Safety of a Container-Type Energy Storage System" Sensors 23, no. 10: 4715. https://doi.org/10.3390/s23104715
APA StylePark, H.-Y., Lee, J.-W., Park, S.-W., & Son, S.-Y. (2023). The Monitoring and Management of an Operating Environment to Enhance the Safety of a Container-Type Energy Storage System. Sensors, 23(10), 4715. https://doi.org/10.3390/s23104715

