Abstract
A frequency downscaling technique for enhancing the accuracy of analog lock-in amplifier (LIA) architectures in giant magneto-impedance (GMI) sensor applications is presented in this paper. As a proof of concept, the proposed method is applied to two different LIA topologies using, respectively, analog and switching-based multiplication for phase-sensitive detection. Specifically, the operation frequency of both the input and the reference signals of the phase-sensitive detector (PSD) block of the LIA is reduced through a subsampling process using sample-and-hold (SH) circuits. A frequency downscaling from 200 kHz, which is the optimal operating frequency of the employed GMI sensor, to 1 kHz has been performed. In this way, the proposed technique exploits the inherent advantages of analog signal multiplication at low frequencies, while the principle of operation of the PSD remains unaltered. The circuits were assembled using discrete components, and the frequency downscaling proposal was experimentally validated by comparing the measurement accuracy with the equivalent conventional circuits. The experimental results revealed that the error in the signal magnitude measurements was reduced by a factor of 8 in the case of the analog multipliers and by a factor of 21 when a PSD based on switched multipliers was used. The error in-phase detection using a two-phase LIA was also reduced by more than 25%.
1. Introduction
The characterization of magnetic fields is fundamental in many relevant technological sectors, namely, automotive, transport, aero spatial, etc., [1,2]. In this scenario, different magnetic sensing principles have been proposed for the development of suitable magnetic sensors, such as giant magneto-resistive sensors [3,4], resonant coil sensors [5], fluxgate sensors [6,7], Hall sensors [8], spin valve sensors [9], superconducting quantum interference devices (SQUID) [10], etc. Among them, sensors based on the giant magneto-impedance effect (GMI) have been revealed as a powerful tool due to their faster response, smaller size, higher stability, lower cost, and especially their generally higher sensitivity during detection [2,11]. These features have enabled their use to spread in different fields, employing geometries and configurations such as amorphous wires, [12] ribbons [13], microwires [14], or thin films [15,16], among others.
The GMI effect can be defined as the huge changes experienced by the high-frequency impedance, Z = R + jX (where R is the resistance and X the reactance) of a ferromagnetic conductor when it is exposed to a static DC magnetic field H [2,11]. The development of magnetic sensors based on the GMI effect has been gaining importance due to the growing necessity to tackle the detection of increasingly lower variations in the magnetic field value. This research effort demands the optimization of the device response during the detection procedure, a goal that can be accomplished, among other ways, through the enhancement of the synergetic coupling between the GMI sensing element and the signal conditioning circuitry. This circumstance turns the lock-in amplifier into one of the most suitable choices for signal detection in GMI-based applications.
A lock-in amplifier (LIA) is an electronic system used to recover very small AC signals in extremely noisy environments, even with noise and interference levels thousands of times larger than the amplitude of the target signal [17,18]. LIAs are also employed for precision measurement in scenarios with a good signal-to-noise ratio, but where extremely small amplitudes and/or phase variations need to be detected [17]. The core of the LIA is based on a phase-sensitive detector (PSD), conceived for detecting the amplitude and phase variations in a signal at a given frequency previously known. The LIA applications include a wide range of disciplines in applied science and technology, such as spectroscopy, biomedical measurements, complex impedance characterization, and photometry to name just a few [17]. During the last decades, the popularization of microprocessor and FPGA-based systems have led to the gradual substitution of traditional analog LIAs by digital implementations [4,18,19,20,21], mainly due to their robustness and programmability without compromising their key specifications at the expense of higher complexity and extra computing power. This digitalization tendency is induced, in part, by the difficulty of implementing high-performance PSD circuits based on analog multiplication.
Analog multipliers are prone to generate distortion and DC offset due to their nonlinear operation [22,23,24]. The magnitude of this offset increases with input amplitude and operation frequency, potentially compromising the proper operation of the system. More concretely, output DC offsets may be a severe problem in lock-in circuits based on analog multipliers, since the offset will be indistinguishable from the useful DC value provided by the PSD. Although several techniques for offset cancelation in multipliers have been proposed in the literature [25,26], they are conceived for canceling not only offset but also any DC component at the output, which makes them unsuitable for PSD applications. A different approach for the DC stabilization of analog multipliers using chopper techniques has been presented in [24]. Although it preserves the DC input components, any useful information associated with the multiplier DC output will be lost as well. Hence, there is no effective solution for separating the useful DC value at the PSD output from the offset introduced by the analog multiplier, so its use in LIA design is limited to favorable conditions in which the generated offset is negligible, i.e., low operation frequencies. For instance, an analog LIA for phase measurement based on a PSD using the AD633 multiplier (Analog Devices) [27] has been presented in [28]. It provides high-resolution phase detection operating at 77 Hz.
An alternative approach consists of implementing the multiplication function by means of switched multiplier schemes [7,29,30]. In this case, the sinusoidal reference signal is substituted by a ±1 square waveform of the same frequency. However, this PSD scheme leads to additional drawbacks: on the one hand, odd harmonics associated with the square waveform are introduced on the reference channel, which may induce misleading results if spectral components at these frequencies are present at the PSD input; on the other hand, the switched circuit may produce delay and jitter which may provoke synchronization problems at high frequencies [31,32].
As can be concluded from the above, the severity of both drawbacks linked to analog PSD design is strongly alleviated as the operation frequency decreases. In sensor-based applications, this frequency of operation is typically constrained by the sensor excitation frequency range. In particular, GMI amorphous wires and ribbons typically operate in the range of hundreds of kHz to a few MHz to maximize the GMI effect [11], while other GMI sensing elements such as amorphous microwires or thin films generally operate concretely at larger frequencies, from several tens of MHz to even GHz values [14,15,16]. In these latter cases, most of the related works in the literature employ expensive high-performance laboratory or computer-aided equipment for experimental measurements [14,15,16], due to the difficulty of designing low-cost, compact, and portable analog electronics at these frequencies. However, the operation frequency of GMI wires is suitable for the implementation of simple ad hoc lock-in systems based on analog PSDs, but, in contrast, the aforementioned problems associated with analog multiplication may begin to be significant when operating at hundreds of kHz.
In this context, a subsampling technique for frequency downscaling in analog LIA design using GMI sensors is proposed in this work. Specifically, both the output sensor and reference signals at the PSD inputs, initially at 200 kHz, are frequency-downscaled to 1 kHz to exploit the inherent advantages of signal multiplication at low frequencies. In this way, the functionality of the PSD remains unaffected if both input signals are scaled by the same factor, while the accuracy of the LIA is strongly enhanced. As proved later, the benefits of the proposed technique are evident both for conventional analog and switched multipliers. This frequency downscaling process is carried out by utilizing a subsampling process [33,34] employing sample-and-hold (SH) circuits [35].
Although the proposed technique has been applied to GMI sensors in this work, it is theoretically extensible to any LIA using an analog PSD. A practical limitation may arise from the growing complexity of implementing a precise SH block as the operating frequency increases. However, accurate SH circuits can be easily assembled using discrete components for working at frequencies of hundreds of kHz.
The paper is organized as follows: a brief review of the LIA fundamentals is provided in Section 2. In Section 3, the proposed subsampling technique for frequency downscaling in analog LIAs is presented. The complete experimental setup including the GMI wire, sensor interface, laboratory instrumentation, and the assembled LIA circuits is explained in Section 4. The experimental results are presented and discussed in Section 5, and finally, some conclusions are drawn in Section 6.
2. Fundamentals of LIAs
An LIA can be understood as a measurement system for signal recovery operating on the PSD principle, also supported by amplification and processing stages [17]. The LIA approach requires, by definition, some previous knowledge about the signal that must be detected, and the parameters of the reference signal must be adjusted accordingly. The principle of operation of a PSD is shown in Figure 1a.
Figure 1.
Basic block diagram of a phase-sensitive detector (PSD): (a) using conventional analog multiplication; and (b) multiplying by a ±1 square wave employing a switched multiplier.
Let’s assume that the input signal Vin is formed by the sum of the signal of interest Ai·sin(ωi·t + ϕi) and a generic signal n(t) that contains unwanted components at other frequencies. Using a sinusoidal reference signal Vref1 = Ar·sin(ωr·t + ϕr), whose frequency is precisely synchronized with the target signal (ωr = ωi), the multiplier output Vmult1 will be given by
Hence, the multiplier performs a synchronous detection that leads to an output voltage with a DC component corresponding to the first term of (1). This DC term can be straightforwardly obtained by using a very low-frequency low-pass filter (LPF), resulting in:
Note from (2) that amplitude and phase variations cannot be detected at the same time by the PSD of Figure 1. On the one hand, variations in ϕi can be precisely measured if the amplitude of the input signal Ai remains constant. In this case, the PSD output voltage will be proportional to cos(ϕr − ϕi). On the other hand, amplitude variations can be faithfully detected if a zero-phase difference between Vref1 and the signal of interest is forced, i.e., ϕr = ϕi. The implementation of the equivalent PSD employing switched multipliers is illustrated in Figure 1b. The sinusoidal reference signal Vref1 has been substituted by a ±1 square wave of the same frequency (Vref2), whose Fourier series is given by
In this case, assuming again that ωr = ωi, the following multiplier output Vmult2 is obtained:
Despite the complexity of (4), note that the final low-pass filter of the multiplier of Figure 1b will remove most of the terms as occurred with (2), just keeping the first DC term:
Although Equation (5) is ideally similar to Equation (2), it must be considered that if n(t) contains spectral components at odd multiple frequencies of they will be multiplied by the corresponding harmonic of the square reference signal according to the last term of Equation (4). Hence, undesired DC terms will be added to Equation (5) and the accuracy of the PSD will be degraded. Moreover, another limitation may arise from the potential delay, td, that the switch SW of Figure 1b may introduce. If this delay, td, is low enough to become negligible against the period of the PSD input signal (td << 2π/), then Equation (5) will remain unaffected in practice. However, if td provokes a significant phase-shifting on the reference signal, the effective value of will be modified, leading to a source of error in VDCout2.
Once the PSD fundamentals have been addressed, a basic LIA architecture for amplitude detection is shown in Figure 2a. It operates as follows: a device-under-test is excited by an input sinusoidal signal Vi. Although in some applications the signal of interest might be related to higher harmonics or intermodulation products [36,37], its own fundamental frequency is targeted in most of the cases, so the reference signal Vref can be directly generated from the input signal. A phase-shifting block is included to ensure a phase matching between both PSD inputs so that the final DC output, , is proportional to the amplitude of the signal of interest. Specifically,
where ADUT is the amplitude at the frequency of interest at the device-under-test output, Ai is the amplitude of the excitation signal, and G is a generic gain introduced by the filter, multiplier or amplifier blocks throughout the system.
Figure 2.
Scheme of typical lock-in amplifier implementations: (a) single-output lock-in amplifier; and (b) two-phase lock-in amplifier.
An alternative approach providing simultaneous detection of amplitude and phase variations is shown in Figure 2b. This circuit incorporates two PSDs operating with in-phase and quadrature reference signals, so the corresponding output voltages VIrec and VQrec can be understood as the cartesian representation of the recovered signal Vrec. Therefore, its instantaneous amplitude and phase can be straightforwardly calculated as:
The performance of practical lock-in systems may also be limited by different tradeoffs between the parameters of the LIA, such as dynamic range, linearity, dynamic reserve, or output stability [17], which must be adapted to each final application.
3. Proposed LIAs Using Subsampling for Frequency Downscaling
The proposed frequency downscaling technique based on subsampling and using SH circuits is explained in this Section. It has been conceived in general for analog LIA design, with the purpose of alleviating the aforementioned drawbacks associated with the PSD design at moderate and high frequencies. Nevertheless, the implementation presented in this work is focused on GMI sensor applications operating at frequencies of hundreds of kHz. Firstly, the linearity of analog multipliers is enhanced as the operation frequency decreases [22,32], while the output offset is strongly reduced. Secondly, the delay and jitter introduced by switched multipliers on the reference channel become negligible if the period of the signal of interest becomes large enough [31,32].
On this basis, an SH block has been included in the LIA topologies presented in Figure 3 for frequency reduction by means of a subsampling process. Both circuits are based on the general schemes of Figure 2 and have been adapted for detecting the fundamental harmonic at the output of a GMI sensor interface operating at 200 kHz. The PSD of the LIA in Figure 3a is based on the switched multiplication principle. In this case, the reference square wave is extracted from the sensor output signal itself through a comparator, leading to a simplified version of the scheme in Figure 2a. Specifically, the phase-shifting block has been excluded to avoid complicating the system beyond our purpose of validating the benefits of the proposed technique. Furthermore, the circuit of Figure 3b is a straightforward implementation of the scheme in Figure 2b using analog multipliers. Note that the SH blocks are properly placed for down-converting the operation frequency at both PSD inputs. A sampling frequency fs = 199 kHz has been employed so that the subsampled output signal is scaled down to fin − fs = 1 kHz. The fundamental of this subsampling process is explained in detail below.
Figure 3.
Block diagrams for the proposed LIA topologies using subsampling for frequency downscaling: (a) single-output LIA employing a switched multiplier; and (b) dual-output LIA using analog multipliers.
3.1. Fundamentals of Subsampling
Subsampling can be defined as the sampling process of a bandpass signal using a frequency below the Nyquist frequency. Considering that the signal bandwidth (BW) is generally much lower than the center frequency fc, the subsampling may be carried out without aliasing between spectrum replicas [34]. Specifically, the spectrum of a sampled signal is given by
where X(f) is the spectrum of the original signal, and fs and Ts are, respectively, the sampling frequency and period. As explained in detail in [33], when a bandpass signal is subsampled at a frequency fs < fc, spectrum replicas are generated at −m·fs + fc, while mirrored replicas appear at (m + 1)·fs − fc, where m is an integer. A low-frequency replica of the original signal will be obtained at
This signal replica at fL can be extracted without aliasing if the following condition holds [33,38]:
where nr is the number of replicas of the spectrum of the signal between 0 and fc-(BW/2). Note that at this point, the circuits in Figure 3 employ a sinusoidal excitation signal whose bandwidth ideally tends to zero, so the constraints stated in Equation (11) are relaxed in this application. As indicated in Figure 3, a frequency fs = 199 kHz has been chosen for sampling the signal at the sensor excitation frequency (200 kHz), so a low-frequency replica at fL =1 kHz would be obtained according to Equation (10).
To provide some insight, an illustrative example of the subsampling of a sinusoidal signal with a generic frequency fc is depicted in Figure 4. The spectrum of the original sinewave is plotted in Figure 4a, assuming the presence of second and third harmonics. A sampling frequency fs slightly lower than fc has been established. According to Equation (9), the spectrum shown in Figure 4b is obtained for the ideally subsampled signal. A low-frequency replica of the original signal is obtained at fL = fc − fs, as stated in Equation (10). Note also that replicas of the second and third harmonics appear at frequencies 2·fL and 3·fL, respectively, so a whole downscaling of the spectrum in Figure 4a has been obtained. It is worth mentioning that a subsampling frequency of fs = 4·fc/nr (with nr an odd natural number) is recommended in communication systems for obtaining a signal replica at fs/4, thus relaxing the subsequent filter requirements for signal recovery [33,38]. However, a different criterion has been employed in the current application, since the benefits of the proposed downscaling technique enhance as fL decreases. Hence, the lower limit of fL is uniquely determined in practice by the electronics’ flicker noise, which may become dominant at frequencies below the kHz range [18], and by the possible requirements in terms of measurement speed, which depends on the target application.

Figure 4.
Illustration of the spectrum of a subsampled sinusoidal signal with a frequency fc and considering the presence of second and third-order harmonics. A sampling frequency fs slightly lower than fc is employed: (a) spectrum of the original signal; (b) spectrum of the ideally subsampled signal, according to Equation (9); and (c) spectrum of the subsampled signal by means of an SH circuit, which employs rectangular pulses with a duration TS according to Equations (12) and (13). Spectral lines are scaled by the value at their frequency of the sinc envelope shown by the dotted line.
3.2. Sample-and-Hold Considerations
The previous analysis based on Equation (9) assumes that an ideal sampling is performed, i.e., the original signal is multiplied by a unit impulse train. However, when the basic SH architecture in Figure 5 is employed in practice, the original signal is multiplied by a train of rectangular pulses, as illustrated in Figure 6. The system operates as follows: an input amplifier buffers the input signal (Figure 6a) to charge the capacitor CHOLD. During the track mode (switch SW closed), the capacitor voltage follows the input signal, while in the hold mode (switch open) the sampled voltage is retained in CHOLD. A second amplifier with a very high input impedance is employed for driving the CHOLD voltage, as well as preventing the capacitor from discharging prematurely [35]. As a result, a pulse-amplitude-modulated (PAM) signal with a pulse duration equal to the sampling period TS is obtained [39], as depicted in Figure 6b. Under this assumption, Equation (9) becomes
where H(f) is the Fourier transform of the rectangular pulse shape, in turn, given by
Figure 5.
The basic scheme of an SH circuit.
Figure 6.
Illustration of the operation principle of the SH circuit in Figure 5 in the time domain. A sinusoidal signal is subsampled with a sampling frequency slightly lower than the sinewave fundamental frequency. The three voltages indicated in Figure 5 are plotted: (a) analog input of the SH, Vi; (b) analog SH output Vo with frequency downscaling; and (c) filtered output signal Vf.
Returning to the example of Figure 4, the spectrum in Figure 4c corresponds to the subsampling process of the original signal using rectangular pulses with a duration of Ts. Note from Equation (12) that the multiplication in the frequency domain of an ideally sampled signal by a sinc shape will distort the original spectrum proportionally to its bandwidth. However, in the particular case of a sinusoidal signal, the sinc multiplication just introduces an attenuation Ts·|sinc(fL·Ts)| at the fundamental frequency, and even the relative magnitude ratio with respect to the second and third harmonics (further attenuated) is increased, as can be observed in Figure 4c. Anyway, both effects become negligible if the ratio fc/fL is high enough.
4. Complete Experimental Setup
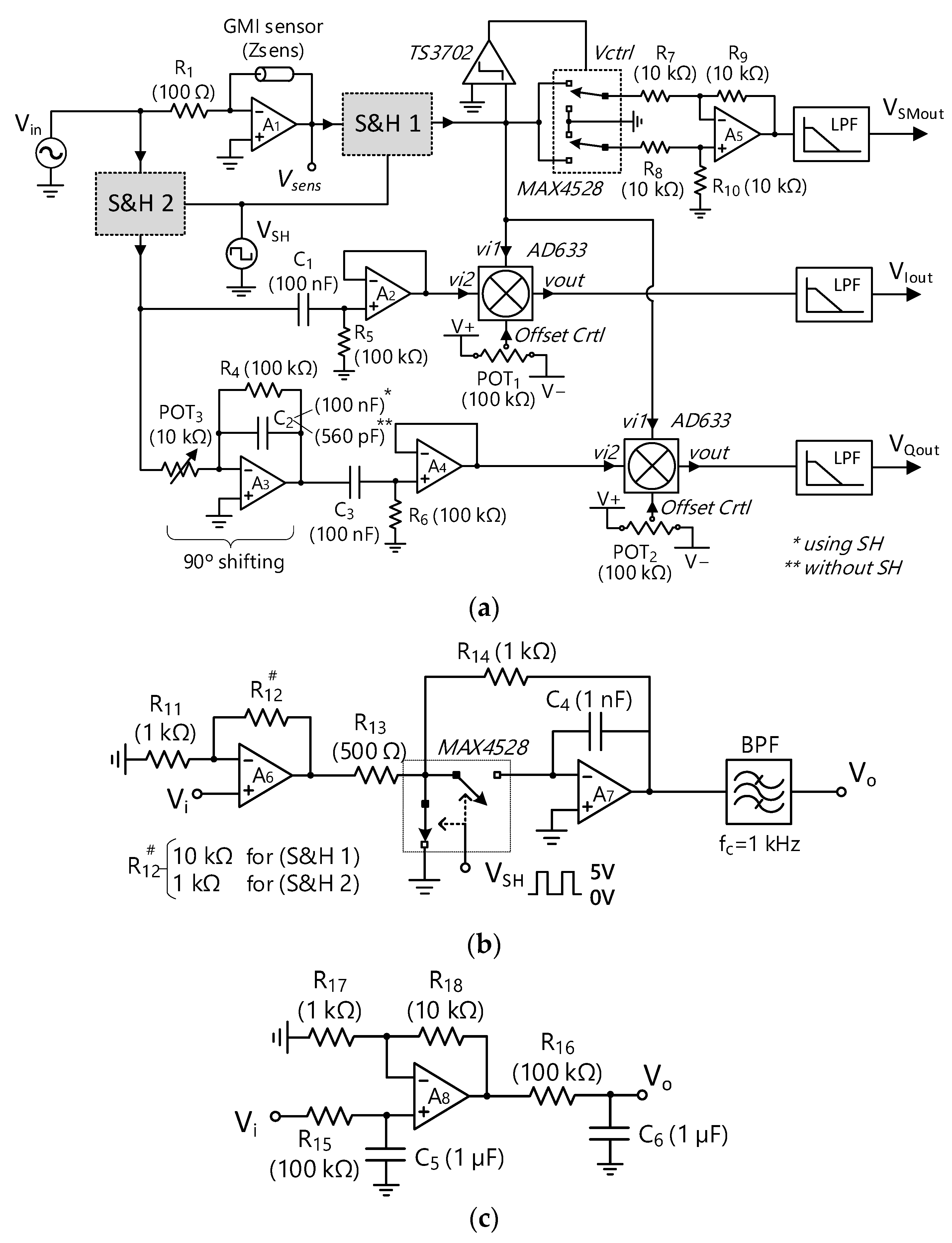
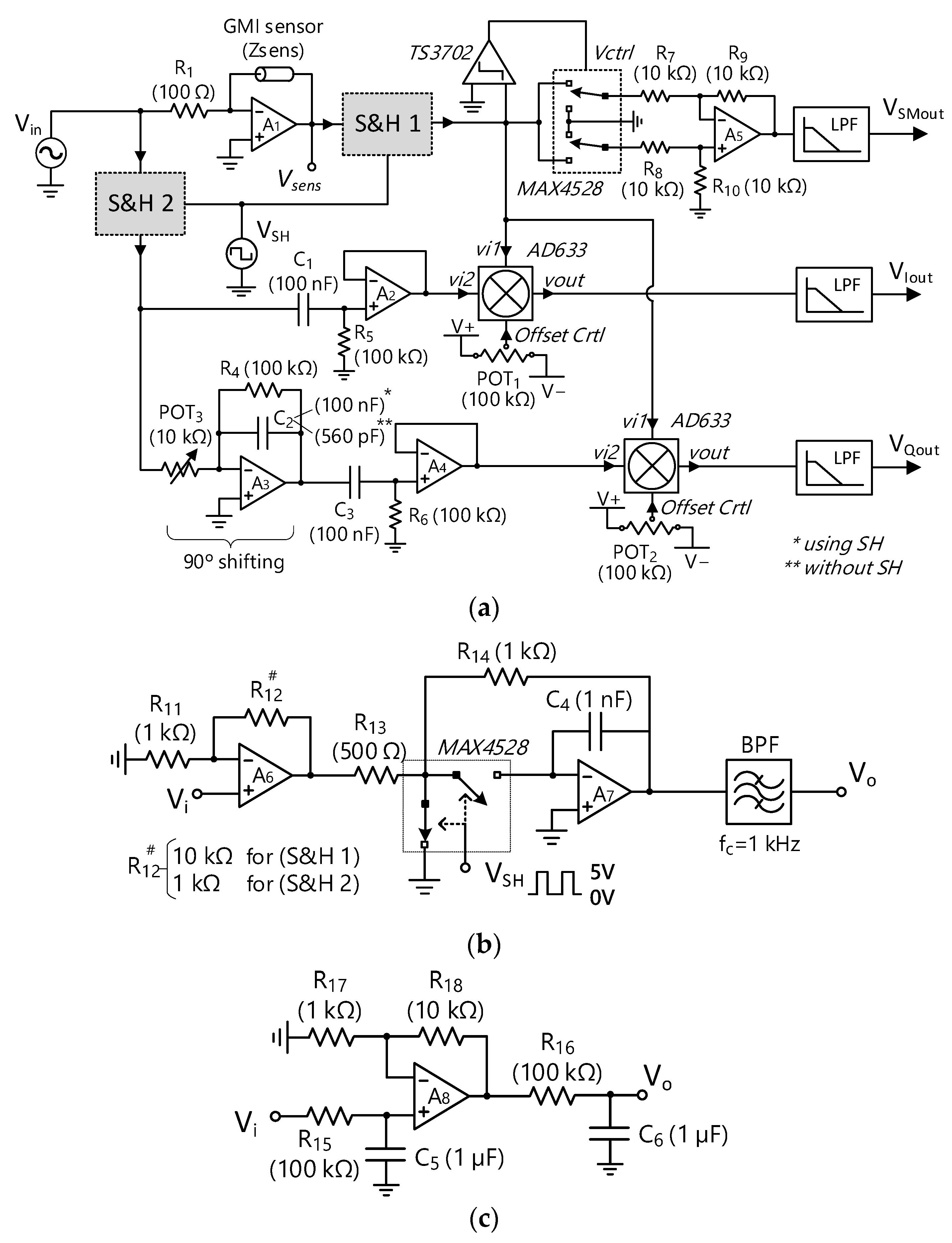
The implementation of the LIAs in Figure 3 together with the experimental setup are addressed in detail in this Section. The complete schematic of the final circuit is shown in Figure 7. It comprises the GMI sensor, the electronic interface, and both LIA architectures. The LIAs have been tested with and without the SH blocks to confirm the benefits of the proposed frequency downscaling technique. A dual-supply voltage of ±5 V provided by an Agilent E3630A DC power supply was employed. The input voltages in Figure 7, Vin (sensor excitation signal) and VSH (control signal of the SH switches) were produced by an Agilent 33,522A waveform generator. A USB oscilloscope, Digilent Analog Discovery 2, was employed to capture both the voltage signal at the output of the GMI sensor (Vsens) and the DC output voltages of the proposed LIAs (VSMout, VIout, and VQout). The circuit was assembled on a breadboard and the FET-input operational amplifier AD823 from Analog Devices [40] was used in all cases in Figure 7.
Figure 7.
Complete schematic of the proposed system: (a) circuit containing the GMI sensor interface together with both proposed LIA architectures; (b) schematic of the SH; and (c) schematic of the low-pass filter at the LIA outputs.
4.1. GMI Sensor and Electronic Interface
An amorphous Co66Fe2Si13B15Cr4 wire (3 cm in length, and 90 μm in diameter) obtained by the in-rotating-water quenching technique [11] was employed as a GMI sensing element for testing the proposed LIAs. The wire was excited under optimal conditions for maximizing the GMI effect (15 mApp at 200 kHz). The transimpedance amplifier shown in the upper left corner of Figure 7 was employed for ensuring a constant current Vin/R1 flowing through the sensor [41], where the sinusoidal input voltage Vin had an amplitude of 1.5 Vpp at 200 kHz. Under these conditions, the sensing wire impedance variations were analyzed under the effect of a magnetic field generated by a neodymium magnet. For the sake of accuracy and reproducibility, an adapted commercial 3D printer motor (Artillery Sidewinder x1) controlled by LabView was used to precisely vary the relative distance, , between the sensor and the magnet. Specifically, the GMI sensor was placed on the mobile surface of the device while the magnet remained fixed. As a result of x diminution, the mean magnetic fields acting on the GMI sensing element increased, resulting in a constant impedance decrease [11]. Concretely, a maximum relative change in the impedance of around 75% was achieved within the applied magnetic field interval, i.e., 10 kA/m to 250 A/m. Two photographs of the setup are shown in Figure 8.
Figure 8.
Photographs of the GMI sensor experimental setup: (a) general view of the sensor and magnet installation on the 3D printer motor; and (b) detail of the fixed neodymium magnet and the mobile GMI sensor.
4.2. Sample-and-Hold Schematic
The schematic of the blocks SH1 and SH2 in Figure 7a is depicted in Figure 7b. It has been developed from the basic SH scheme of Figure 5 including some extra improvements. On one hand, the two complementary switches (chip MAX4528 from Maxim Integrated [42]) provide a constant input impedance that prevents the input signal from coupling to the output during the hold period. On the other hand, the DC errors introduced by the switches are minimized by the feedback loop [35]. Moreover, the hold-capacitor C4 is also placed in the feedback path of the amplifier A7, so that the switching block always sees a virtual ground. In this way, the charge removed from the negative input of A7 by the parasitic capacitances of the switches remains constant regardless of the voltage at the output of A7 [32]. Finally, a 4th-order Butterworth bandpass filter was chosen for the output filtering.
The voltage VSH controlling the sampling and holding periods was a 199 kHz square wave. The signal VSH swung between 0 and 5 V with a duty cycle of 10%, i.e., the tracking period had a duration of 0.1·Ts and the holding period was 0.9·Ts. Note that the duration of the track mode must be large enough to allow the capacitor voltage to follow the input signal accurately. In the same way, the settling time must be also considered after switching to the hold mode, since the output voltage takes some time to settle within a specified error margin [32]. Nevertheless, the previous considerations are not a severe constraint in the proposed subsampling approach, since a very low sampling rate was employed, and consequently (since fs is very close to fc) the voltage gap between consecutive samples was generally small.
4.3. Considerations for LIA Implementation
The ±1 switched multiplier of the single-output LIA in Figure 3a was implemented in Figure 7 by using the phase-reversal analog switch MAX4528 [42]. Switching between the positive and negative inputs of the operational-amplifier-based subtractor (formed by A5 and resistors R7–R10) alternates the sign of the amplifier gain. One chip 4116R-1-103FLF of integrated thick film 10 kΩ matched resistors was used for implementing R7–R10 since a high-resistance matching was required to obtain a precise ±1 gain.
Regarding the two-output LIA in Figure 3b, the integrated circuit AD633 from Analog Devices [27] was chosen to perform the analog multiplication. As mentioned in the Introduction Section, DC offsets at the multiplier inputs may seriously degrade the quality of the signal detection, as the corresponding output DC values would be indistinguishable from the readout of the signal of interest. For this reason, two AC-coupled buffers (amplifiers A2 and A4) were placed at the multiplier inputs. Moreover, the voltages at the offset-control pins of both AD633 chips were adjusted by the potentiometers POT1 and POT2 to ensure a zero-voltage output when the inputs were grounded. The integrator circuit in the bottom left corner of Figure 7a was used for introducing the 90o phase-shifting on the quadrature branch of the LIA. Different values for the potentiometer POT3 and the capacitor C2 were chosen for each operation mode of the circuit, i.e., with and without SH blocks, since the pole of the circuit at ωp = 1/(C2·R4) must be adapted to guarantee the integration functionality at each operation frequency (200 kHz and 1 kHz, respectively). The potentiometer POT3 was adjusted in each case to obtain the same amplitude in both the in-phase and quadrature reference signals.
Finally, the schematic of the output LPF blocks in Figure 7a is shown in Figure 7c. It consists of two RC sections with a non-inverting gain in between. The lower the LPF cutoff frequency, the better the recovery accuracy and the noise rejection of the LIA, which may lead to a challenging task in the design of fully integrated LIAs where the size of capacitances is strongly constrained [43]. However, the use of large RC time constants is not a limitation in discrete systems (or integrated systems with external capacitors), so the tradeoff between precision and measurement speed is the only consideration. In this case, 100 kΩ resistors and capacitors of 1µF were employed for the 2nd order LPF implementation.
5. Measurement Results
The voltage Vsens at the output of the sensor interface in Figure 7a was monitored by the digital oscilloscope. The magnitude of the fundamental harmonic was accurately calculated and averaged using the FFT function of the device software, while the phase variations were extracted from the time domain signal employing the same device. Both parameters were taken as references for evaluating the precision of the proposed LIAs. The LIA topology of Figure 3 (implemented according to Figure 7) was tested with and without the SH blocks, i.e., using frequency downscaling at the PSD inputs (to 1 kHz), and with the conventional PSD (at 200 kHz). The distance between the neodymium magnet and the GMI sensor was varied from 50 mm to 12.5 mm in steps of 2.5 mm.
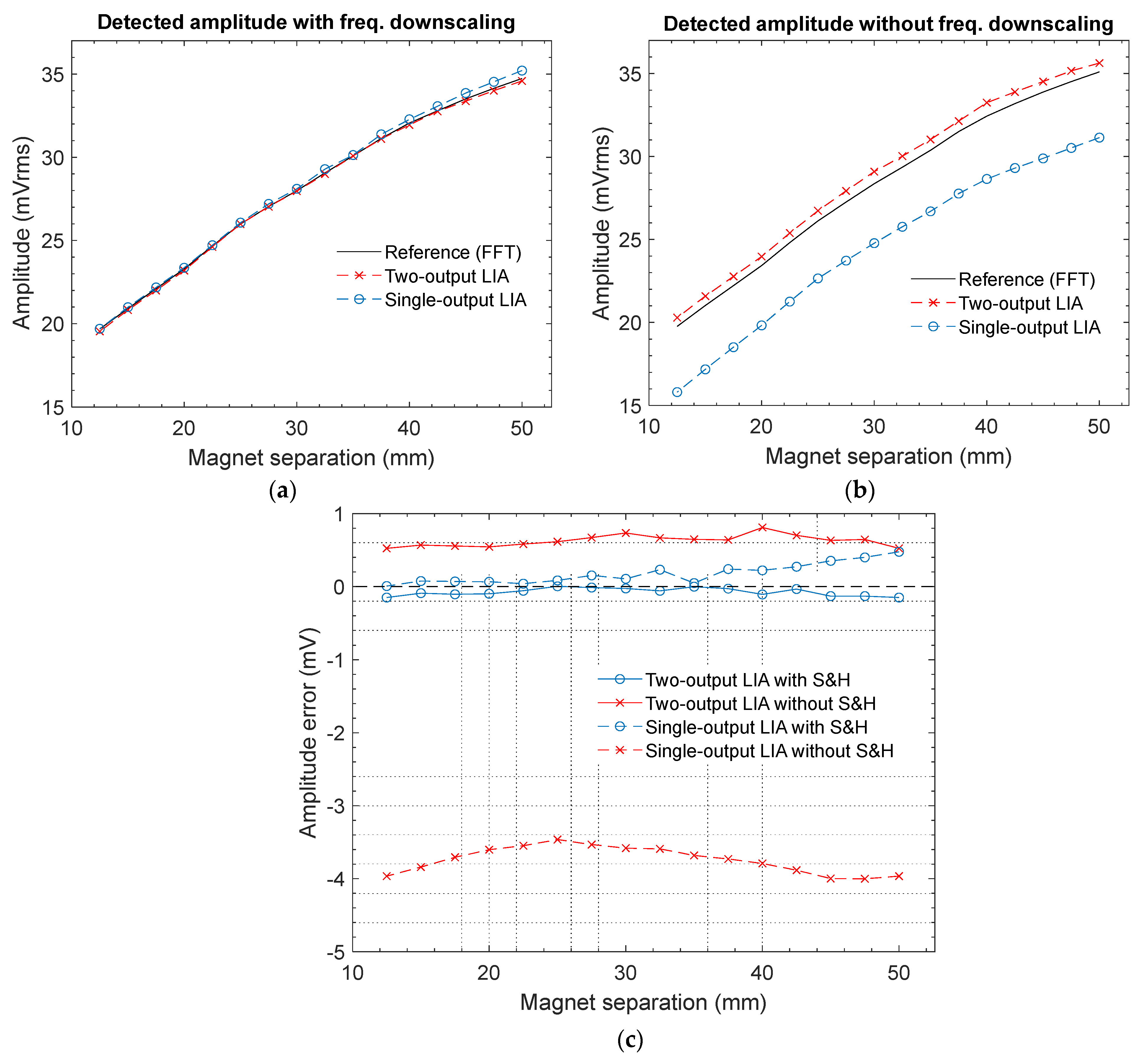
The measurement results of the amplitude of the fundamental harmonic of Vsens (see Figure 7a) are plotted in Figure 9. In Figure 9a, the black solid line corresponds to the reference value of Vsens provided by the FFT function at 200 kHz, while the outputs of both LIAs using frequency downscaling are drawn in blue (single-output LIA) and red (two-output LIA) dashed lines, respectively. Note that the curves of both LIAs have been plotted with a scale factor such that the voltage swing between maximum and minimum values is the same as for the reference curve. In this way, a precise comparison in terms of offset can be performed. The same procedure is used in Figure 9b for the outputs of the conventional LIAs without frequency reduction. To provide more insight, the LIAs measurement error with respect to the FFT reference values is shown in Figure 9c for all the previous cases. Regarding the two-output LIA, the signal magnitude was externally calculated from the two captured output voltages (VIout and VQout) according to Equation (7). Note that the error introduced by the analog multipliers was considerably reduced when frequency-downscaled input signals were employed. Specifically, the mean voltage deviation throughout the experiment decreased from 628.1 µV to 74.9 µV, which corresponded to a reduction factor of 8.39. The benefits of the proposed technique are even more noticeable in the case of the single-output LIA, in which the delay of the switches seriously deteriorated the accuracy of the PSD when the conventional topology was used. In this case, the effect of the switch delay was strongly alleviated thanks to the frequency downscaling, reducing the mean deviation of the voltage VSMout in Figure 7a by a factor of 21.15, i.e., from 3.743 mV to 177 µV.
Figure 9.
Amplitude measurements of the LIAs compared with the reference value provided by the FFT function of the digital oscilloscope, versus separation between GMI sensor and magnet: (a) amplitude detected by the proposed LIAs using SH blocks for frequency downscaling; (b) amplitude detected by the conventional LIAs without frequency downscaling; and (c) amplitude error for both LIA architectures with and without frequency downscaling.
Furthermore, the effect of the proposed technique on the phase response of the two-output LIAs (scheme in Figure 3b and outputs VIout and VQout in Figure 7a) were studied. In this case, a specific point needed to be established as a phase reference value (0°), so phase variations could be measured and compared. A sensor position 50 mm away from the magnet was arbitrarily set as the reference. From this point, the phase variation was monitored as the magnet and sensor approach, leading to the results plotted in Figure 10a. The reference black solid line was obtained by the phase function of the digital oscilloscope, which calculated the phase difference between Vsens in Figure 7a and the input signal Vin, which served as a stable reference sinewave. A digital bandpass filtering centered at 200 kHz was also performed over both signals in order to attenuate possible higher-order harmonics that might have degraded the measurement accuracy. On the other hand, the blue and red dashed lines were obtained by applying Equation (8) to the LIA output voltages (calculations are performed externally), with and without employing the proposed technique. The representation of the phase errors is provided in Figure 10b.
Figure 10.
Phase variation measurements of the two-output LIAs compared with the reference value provided by the digital oscilloscope, versus the separation between the GMI sensor and magnet. The phase value with a magnet separation of 50 mm was set as the reference (0o): (a) representation of the phase variation with and without frequency downscaling; and (b) phase error.
The benefits of the proposed technique concerning phase measurement accuracy are not as significant as for the magnitude, as can be seen in Figure 10. This result was expected since if the same DC offset is added to both LIA output voltages, VIout and VQout, the error in the tan−1(VQout/VIout) operation may be partially compensated. In fact, this error will be ideally zero if both in-phase and quadrature components have the same value initially.
Nevertheless, the proposed technique also had a positive effect on the precision of the phase variations measurement. Note that the mean errors obtained from both lines in Figure 10b were conditioned by the arbitrary choice of the reference position (phase = 0°). For the sake of reliability, the mean phase deviation was calculated N times for N different reference points from the data in Figure 10, where N = 16 is the total number of points for each curve. These N mean values were subsequently averaged, leading to final mean error values of 0.130° for the conventional circuit and 0.097° for the circuit using frequency downscaling. Hence, the proposed technique reduced the phase measurement error by >25% compared to the conventional lock-in topology.
6. Conclusions
A subsampling technique for downscaling the signal frequency at the PSD inputs in analog LIA design, using analog and switched multiplication, respectively, has been proposed in this paper. Two LIA architectures conceived for GMI sensor applications operating at several hundreds of kHz have been assembled using discrete components on a breadboard. The accuracy of both LIA topologies using the proposed technique was compared with their conventional versions, obtaining a strong precision enhancement. In particular, the accuracy of the signal magnitude measurements increased by a factor of 8.39 when analog multipliers were employed, while an improvement factor of 21.15 was obtained when a PSD based on switched multiplication was used. Moreover, the error in-phase measurement using a two-phase LIA topology was also reduced by >25%.
Author Contributions
Conceptualization, J.M.A.-M.; methodology, J.M.A.-M. and A.J.L.-M.; software, J.M.A.-M. and J.J.B.-L.; validation, J.M.A.-M. and J.J.B.-L.; formal analysis, J.M.A.-M.; investigation, J.M.A.-M., J.J.B.-L. and A.J.L.-M.; resources, J.M.A.-M., J.J.B.-L. and A.J.L.-M.; data curation, J.M.A.-M. and J.J.B.-L.; writing—original draft preparation, J.M.A.-M. and J.J.B.-L.; writing—review and editing, J.M.A.-M., J.J.B.-L. and A.J.L.-M.; visualization, J.M.A.-M. and J.J.B.-L.; supervision, A.J.L.-M.; project administration, A.J.L.-M. and J.J.B.-L.; funding acquisition, A.J.L.-M. and J.J.B.-L. All authors have read and agreed to the published version of the manuscript.
Funding
This work has been supported by Grant PID2019-107258RB-C32 funded by the Spanish “Ministerio de Ciencia e Innovación” (MCIN/AEI/10.13039/501100011033), and by the project PJUPNA2005 funded by the Public University of Navarre.
Institutional Review Board Statement
Not applicable.
Informed Consent Statement
Not applicable.
Data Availability Statement
The data presented in this study are available on request from the corresponding author.
Acknowledgments
The authors would like to thank C. Gómez-Polo (UPNA and INAMAT2, Pamplona, Spain) for her valuable advice and suggestions, and to A. Mitra (NDE & Magnetic Materials Group, CSIR-National Metallurgical Laboratory, Jamshedpur, India) for kindly providing us with the GMI soft magnetic wire.
Conflicts of Interest
The authors declare no conflict of interest.
References
- Ripka, P.; Arafat, M.M. Magnetic Sensors: Principles and Applications. In Reference Module in Materials Science and Materials Engineering; Elsevier: Amsterdam, The Netherlands, 2019; ISBN 978-0-12-803581-8. [Google Scholar]
- Knobel, M.; Vázquez, M.; Kraus, L. Giant Magnetoimpedance. In Handbook of Magnetic Materials; Elsevier: Amsterdam, The Netherlands, 2003; Volume 15, pp. 497–563. ISBN 978-0-444-51459-2. [Google Scholar]
- Mu, X.H.; Liu, H.F.; Tong, Z.Y.; Du, B.; Liu, S.; Liu, B.; Liu, Z.; Gao, C.; Wang, J.; Dong, H. A New Rapid Detection Method for Ricin Based on Tunneling Magnetoresistance Biosensor. Sens. Actuators B Chem. 2019, 284, 638–649. [Google Scholar] [CrossRef]
- Díaz-Michelena, M.; Cobos, P.; Aroca, C. Lock-in Amplifiers for AMR Sensors. Sens. Actuators A Phys. 2015, 222, 149–159. [Google Scholar] [CrossRef]
- Richardson, J.; Hill, A.; Luxton, R.; Hawkins, P. A Novel Measuring System for the Determination of Paramagnetic Particle Labels for Use in Magneto-Immunoassays. Biosens. Bioelectron. 2001, 16, 1127–1132. [Google Scholar] [CrossRef]
- Karo, H.; Sasada, I. Superparamagnetic Nanoparticle Detection System by Using a Fundamental Mode Orthogonal Fluxgate (FM-OFG) Gradiometer. AIP Adv. 2017, 7, 056716. [Google Scholar] [CrossRef]
- Rovati, L.; Cattini, S. Zero-Field Readout Electronics for Planar Fluxgate Sensors Without Compensation Coil. IEEE Trans. Ind. Electron. 2012, 59, 571–578. [Google Scholar] [CrossRef]
- Sekino, M.; Kuwahata, A.; Ookubo, T.; Shiozawa, M.; Ohashi, K.; Kaneko, M.; Saito, I.; Inoue, Y.; Ohsaki, H.; Takei, H.; et al. Handheld Magnetic Probe with Permanent Magnet and Hall Sensor for Identifying Sentinel Lymph Nodes in Breast Cancer Patients. Sci. Rep. 2018, 8, 1195. [Google Scholar] [CrossRef]
- Ferreira, H.A.; Graham, D.L.; Freitas, P.P.; Cabral, J.M.S. Biodetection Using Magnetically Labeled Biomolecules and Arrays of Spin Valve Sensors (Invited). J. Appl. Phys. 2003, 93, 7281–7286. [Google Scholar] [CrossRef]
- Enpuku, K.; Tsujita, Y.; Nakamura, K.; Sasayama, T.; Yoshida, T. Biosensing Utilizing Magnetic Markers and Superconducting Quantum Interference Devices. Supercond. Sci. Technol. 2017, 30, 053002. [Google Scholar] [CrossRef]
- Phan, M.-H.; Peng, H.-X. Giant Magnetoimpedance Materials: Fundamentals and Applications. Prog. Mater. Sci. 2008, 53, 323–420. [Google Scholar] [CrossRef]
- Panina, L.; Dzhumazoda, A.; Nematov, M.; Alam, J.; Trukhanov, A.; Yudanov, N.; Morchenko, A.; Rodionova, V.; Zhukov, A. Soft Magnetic Amorphous Microwires for Stress and Temperature Sensory Applications. MDPI Sens. 2019, 19, 5089. [Google Scholar] [CrossRef]
- Beato-López, J.J.; Algueta-Miguel, J.M.; de la Cruz Blas, C.A.; Santesteban, L.G.; Pérez-Landazábal, J.I.; Gómez-Polo, C. GMI Magnetoelastic Sensor for Measuring Trunk Diameter Variations in Plants. IEEE Trans. Magn. 2017, 53, 1–5. [Google Scholar] [CrossRef]
- Zhukova, V.; Ipatov, M.; Talaat, A.; Blanco, J.M.; Churyukanova, M.; Zhukov, A. Effect of stress annealing on magnetic properties and GMI effect of Co- and Fe-rich microwires. J. Alloy. Compd. 2017, 707, 189–194. [Google Scholar] [CrossRef]
- Melnikov, G.Y.; Lepalovskij, V.N.; Svalov, A.V.; Safronov, A.P.; Kurlyandskaya, G.V. Magnetoimpedance Thin Film Sensor for Detecting of Stray Fields of Magnetic Particles in Blood Vessel. Sensors 2021, 21, 3621. [Google Scholar] [CrossRef] [PubMed]
- Sohier, T.; Michel, J.P.; Borel, S.; Souriau, J.C.; Simon, G.; Tria, A. Evaluation of Magnetoimpedance in Narrow NiFe/Al/NiFe Thin Films for Secured Packaging. IEEE Trans. Magn. 2022, 58, 1–5. [Google Scholar] [CrossRef]
- Meade, M.L. Lock-in Amplifiers: Principles and Applications; Peter Peregrinus Ltd.: London, UK, 1983; Available online: https://sites.google.com/site/lockinamplifiers/ (accessed on 27 October 2022).
- Principles of Lock-In Detection and the State of the Art, Zurich Instruments, Whitepaper. 2016. Available online: https://www.zhinst.com/sites/default/files/li_primer/zi_whitepaper_principles_of_lock-in_detection.pdf (accessed on 27 October 2022).
- Zhang, C.; Liu, H.; Ge, J.; Dong, H. FPGA-Based Digital Lock-in Amplifier With High-Precision Automatic Frequency Tracking. IEEE Access 2020, 8, 123114–123122. [Google Scholar] [CrossRef]
- Kishore, K.; Akbar, S.A. Evolution of Lock-In Amplifier as Portable Sensor Interface Platform: A Review. IEEE Sens. J. 2020, 20, 10345–10354. [Google Scholar] [CrossRef]
- Marcati Alexandrino Alves, G.; Domingues Mansano, R. Enhanced Frequency Resolution Two-Channel Two-Phase Microcontroller Lock-In Amplifier. IEEE Trans. Instrum. Meas. 2021, 70, 1–8. [Google Scholar] [CrossRef]
- Nonlinear Circuits Handbook: Designing with Analog Function Modules and IC’s, 2nd ed.; Analog Devices, Inc.: Norwood, MA, USA, 1976; ISBN 978-0-916550-01-1.
- Rodríguez-Vázquez, A.; Delgado-Restituto, M.; Huertas, J.; Vidal, F. Synthesis and Design of Nonlinear Circuits. In Nonlinear and Distributed Circuits; Chen, W.-K., Ed.; CRC Press: Boca Raton, FL, USA, 2005; ISBN 978-0-8493-7276-6. [Google Scholar]
- Godoy, P.; Dawson, J.L. Chopper Stabilization of Analog Multipliers, Variable Gain Amplifiers, and Mixers. IEEE J. Solid-State Circuits 2008, 43, 2311–2321. [Google Scholar] [CrossRef]
- Xiaofeng, W.; Zhouyuan, S.; Sonkusale, S. A Robust Offset Cancellation Scheme for Analog Multipliers. In Proceedings of the 2004 11th IEEE International Conference on Electronics, Circuits and Systems, Tel Aviv, Israel, 13–15 December 2004. [Google Scholar]
- Tavakoli, M.; Sarpeshkar, R. An Offset-Canceling Low-Noise Lock-in Architecture for Capacitive Sensing. IEEE J. Solid-State Circuits 2003, 38, 244–253. [Google Scholar] [CrossRef]
- Analog Devices, AD633. Available online: https://www.analog.com/media/en/technical-documentation/data-sheets/ad633.pdf (accessed on 27 October 2022).
- De Marcellis, A.; Ferri, G.; Palange, E. A Fully Analog High Performances Automatic System for Phase Measurement of Electrical and Optical Signals. IEEE Trans. Instrum. Meas. 2015, 64, 1043–1054. [Google Scholar] [CrossRef]
- Valero, M.R.; Medrano, N.; Celma, S.; Calvo, B. A CMOS 1.2-V 1.7-MW Lock-in Amplifier for Sensing Applications up to 0.7-MHz. In Proceedings of the IEEE SENSORS 2014, Valencia, Spain, 2–5 November 2014. [Google Scholar]
- De Marcellis, A.; Ferri, G.; D’Amico, A. One-Decade Frequency Range, In-Phase Auto-Aligned 1.8 V 2 mW Fully Analog CMOS Integrated Lock-In Amplifier for Small/Noisy Signal Detection. IEEE Sens. J. 2016, 16, 5690–5701. [Google Scholar] [CrossRef]
- Sauerwald, M. Effects of Aperture Time and Jitter in a Sampled Data, Texas Instruments, Application-Note AD-03 (SNAA018). 1994. Available online: https://www.ti.com/lit/an/snaa018/snaa018.pdf (accessed on 27 October 2022).
- Franco, S. Design with Operational Amplifiers and Analog Integrated Circuits, 3rd ed.; McGraw-Hill: New York, NY, USA, 2002; ISBN 978-0-07-232084-8. [Google Scholar]
- García-Oya, J.R.; Kwan, A.; Muñoz, F.; Ghannouchi, F.M.; Helaoui, M.; Lasso, F.M.; López-Morillo, E.; Torralba, A. Subsampling Receivers with Applications to Software Defined Radio Systems. In Data Acquisition Applications; Karakehayov, Z., Ed.; InTech: London, UK, 2012; ISBN 978-953-51-0713-2. [Google Scholar]
- García-Oya, J.R.; Kwan, A.; Ghannouchi, F.M.; Bassam, S.A.; Muñoz, F. Design of Dual-Band Multistandard Subsampling Receivers for Optimal SNDR in Nonlinear and Interfering Environments. IEEE Trans. Instrum. Meas. 2014, 63, 981–983. [Google Scholar] [CrossRef]
- Sample-and-Hold Amplifiers, Analog Devices, Training Seminars, MT-090 Tutorial. 2008. Available online: https://www.analog.com/media/cn/training-seminars/tutorials/mt-090.pdf (accessed on 27 October 2022).
- Janosek, M. Parallel Fluxgate Magnetometers. In High Sensitivity Magnetometers; Grosz, A., Haji-Sheikh, M.J., Mukhopadhyay, S.C., Eds.; Smart Sensors, Measurement and Instrumentation; Springer International Publishing: Cham, Switzerland, 2017; Volume 19, pp. 41–61. ISBN 978-3-319-34068-5. [Google Scholar]
- Tanaka, S.; Oishi, T.; Suzuki, T.; Ohtani, T.; Ariyoshi, S. Imaging of Magnetic Nanoparticles Using Second-Harmonic Signals. IEEE Trans. Magn. 2015, 51, 1–4. [Google Scholar] [CrossRef]
- Vaughan, R.G.; Scott, N.L.; White, D.R. The Theory of Bandpass Sampling. IEEE Trans. Signal Process. 1991, 39, 1973–1984. [Google Scholar] [CrossRef]
- Haykin, S.S. Communication Systems, 4th ed.; Wiley: New York, NY, USA, 2001; ISBN 978-0-471-17869-9. [Google Scholar]
- Analog Devices, AD823. Available online: https://www.analog.com/media/en/technical-documentation/data-sheets/ad823.pdf (accessed on 27 October 2022).
- Beato-López, J.J.; Royo-Silvestre, I.; Algueta-Miguel, J.M.; Gómez-Polo, C. A Combination of a Vibrational Electromagnetic Energy Harvester and a Giant Magnetoimpedance (GMI) Sensor. Sensors 2020, 20, 1873. [Google Scholar] [CrossRef]
- Maxim Integrated, MAX4528. Available online: https://datasheets.maximintegrated.com/en/ds/MAX4528.pdf (accessed on 27 October 2022).
- Pérez-Bailón, J.; Calvo, B.; Medrano, N. A CMOS Low Pass Filter for SoC Lock-in-Based Measurement Devices. Sensors 2019, 19, 5173. [Google Scholar] [CrossRef]
Disclaimer/Publisher’s Note: The statements, opinions and data contained in all publications are solely those of the individual author(s) and contributor(s) and not of MDPI and/or the editor(s). MDPI and/or the editor(s) disclaim responsibility for any injury to people or property resulting from any ideas, methods, instructions or products referred to in the content. |
© 2022 by the authors. Licensee MDPI, Basel, Switzerland. This article is an open access article distributed under the terms and conditions of the Creative Commons Attribution (CC BY) license (https://creativecommons.org/licenses/by/4.0/).