Towards a Secure Thermal-Energy Aware Routing Protocol in Wireless Body Area Network Based on Blockchain Technology
Abstract
1. Introduction
- To design an optimized (minimum heat-rise and maximize energy conservation to enhance network lifetime) routing protocol for WBAN by considering primary metrics, i.e., node temperature, residual energy for next-hop selection.
- To build a self-adaptive routing algorithm, capable of selecting alternative forwarder nodes in case of unavailability of a node due to heat and residual energy.
- To develop a scalable system which fulfills the requirements of practical healthcare application, integrated with several IoT healthcare based on blockchain.
- Lightweight: The developed system provide the cross-platform communication between the WBAN and blockchain network using RESTful API.
- Transparency: The proposed blockchain-enabled WBAN system maintains the integrity of the patient’s vital signs data, and also provides unauthorized access to the personal medical information.
- Scalability: The proposed system fulfills the requirements of implant in-body or on-body several implanted sensors to diverse constrained networks to a single blockchain.
- High Throughput: The design platform is based on permissioned blockchain network, where all the set of entities are authorized and authentic. Hence, consensus protocol such as crash fault tolerant (CFT), and byzantine fault-tolerant (BFT) can be used to elevate the throughput of the network.
2. Literature Review
2.1. Classification of WBAN Routing Protocol
2.1.1. QoS Routing
2.1.2. Postural Movement Routing
2.1.3. Energy-Aware Routing
2.1.4. Temperature-Aware Routing
2.1.5. Cluster Routing
2.1.6. Cross Layered Routing
2.1.7. WBAN-Enabled Blockchain Approaches
3. System Model
- Every node in the network are fixed and implanted
- The sink node’s responsibility is to acquired data from all the neighbouring sensor nodes. The software and hardware resources are sufficient with a steady energy supply.
- The transmission range and power are static for every sensor.
- The sink node is the final destination of each sensor node.
- Each sensor node is generated by the fixed size of the packet.
- The multihop path is used to forward the data to the destination.
- Optimum path selection is made by considering two constraints of WBAN, i.e., temperature- rise and energy consumption of a node from source to destination.
3.1. Proposed WBAN Blockchain Platform System Architecture
3.2. Adaptive Thermal-Energy-Aware Routing Protocol in WBAN
3.2.1. Initialization Phase
| Algorithm 1: Initialization Phase |
![]() |
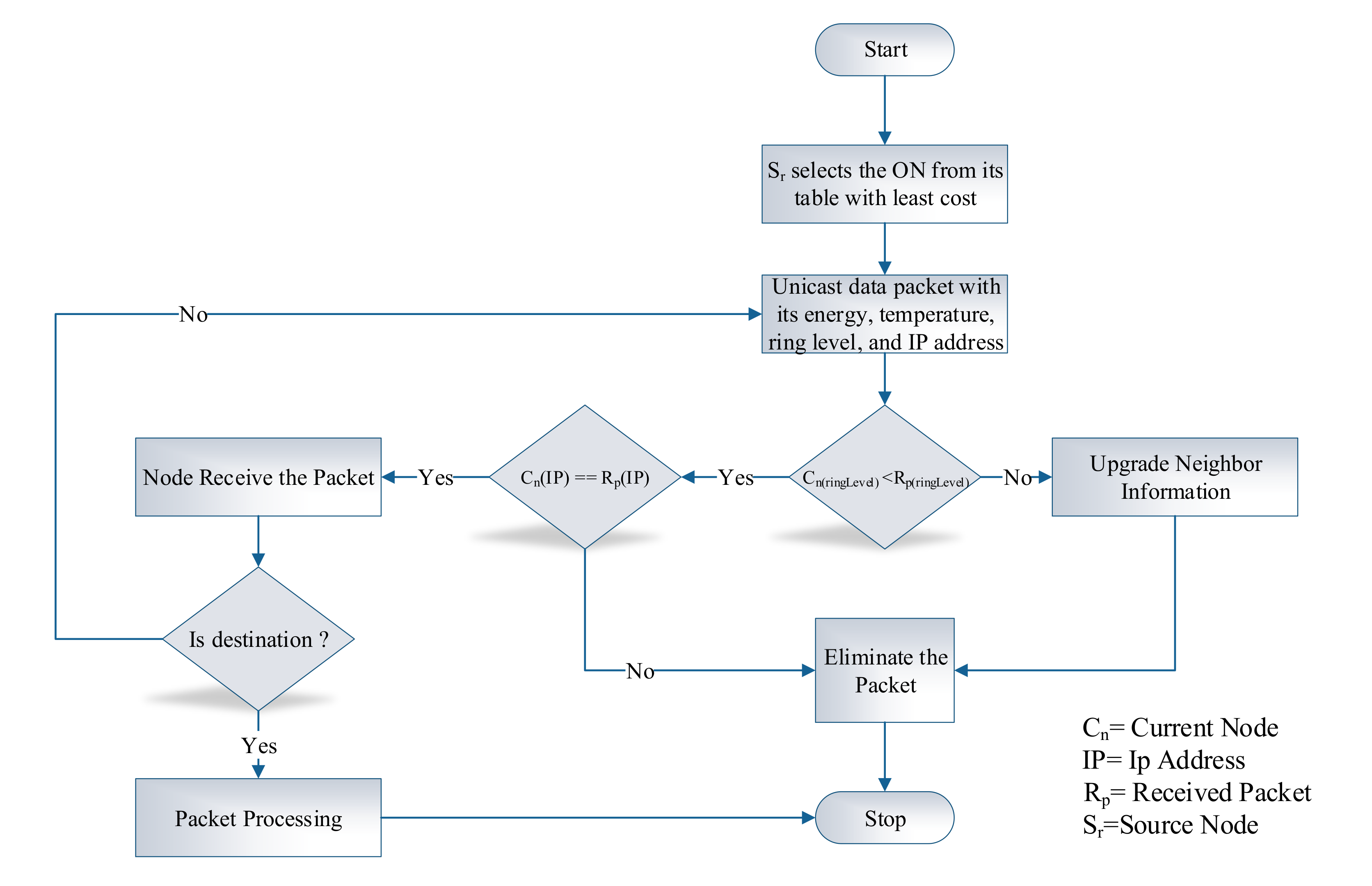
3.2.2. Data Transmission Phase
| Algorithm 2: Data transmission phase |
![]() |
4. Simulation and Performance Evaluation
4.1. Simulation Set-Up/Network Model
4.2. Performance Evaluation Parameters
- Average Throughput: Throughput is the rate at which information was sent through the network.
- Temperature rise: Represents the increase in the temperature of each node during data transmission.
- Energy Consumption: Energy consumed during the simulation time.
- Simulation time: The time period during which a simulation ran over the simulator
- Average Temperature rise: Represents the average increase of temperature for the overall network.
- Average Energy Consumption: Average energy consumption indicates the average decrease or consumed during the overall network during simulation time.
4.3. Simulations Results
4.3.1. Average Temperature Rise versus Simulation Time
4.3.2. Average Energy Consumption versus Simulation Time
4.3.3. Temperature Variation versus Simulation Time
4.3.4. Energy Variation versus Simulation Time
4.3.5. Average Temperature Rise Consumption with Different Node Density
4.3.6. Average Energy Consumption with Different Node Density
4.3.7. Throughput with Different Node Density
4.4. WBAN Blockchain System Performance Analysis
5. Conclusions and Future Direction
Author Contributions
Funding
Conflicts of Interest
References
- Jamil, F.; Hang, L.; Kim, K.; Kim, D. A Novel Medical Blockchain Model for Drug Supply Chain Integrity Management in a Smart Hospital. Electronics 2019, 8, 505. [Google Scholar] [CrossRef]
- Qadri, R.; Faiq, M.A. Freshwater Pollution: Effects on Aquatic Life and Human Health. In Fresh Water Pollution Dynamics and Remediation; Springer: Berlin, Germany, 2020; pp. 15–26. [Google Scholar]
- Jamil, F.; Ahmad, S.; Iqbal, N.; Kim, D.H. Towards a Remote Monitoring of Patient Vital Signs Based on IoT-Based Blockchain Integrity Management Platforms in Smart Hospitals. Sensors 2020, 20, 2195. [Google Scholar] [CrossRef] [PubMed]
- Hasan, K.; Biswas, K.; Ahmed, K.; Nafi, N.S.; Islam, M.S. A comprehensive review of wireless body area network. J. Netw. Comput. Appl. 2019, 143, 178–198. [Google Scholar] [CrossRef]
- Baig, M.M. Smart Vital Signs Monitoring and Novel Falls Prediction System for Older Adults. Ph.D. Thesis, Auckland University of Technology, Auckland, New Zealand, 2014. [Google Scholar]
- World Health Organization. Telemedicine: Opportunities and Developments in Member States. Report on the Second Global Survey on eHealth; World Health Organization: Geneva, Switzerland, 2010. [Google Scholar]
- Lin, C.F. Mobile telemedicine: A survey study. J. Med. Syst. 2012, 36, 511–520. [Google Scholar] [CrossRef] [PubMed]
- Mihai, D.M. Distributed Telemedicine System and Method. U.S. Patent 10,430,552, 10 January 2019. [Google Scholar]
- Desgranges, P.Z.; Yaghmai, E. Smartphone Based Telemedicine System. U.S. Patent 10,216,906, 26 Februray 2019. [Google Scholar]
- Hang, L.; Kim, D.H. Design and implementation of an integrated IoT blockchain platform for sensing data integrity. Sensors 2019, 19, 2228. [Google Scholar] [CrossRef] [PubMed]
- Hang, L.; Choi, E.; Kim, D.H. A novel EMR integrity management based on a medical blockchain platform in hospital. Electronics 2019, 8, 467. [Google Scholar] [CrossRef]
- Pramanik, P.K.D.; Nayyar, A.; Pareek, G. WBAN: Driving e-healthcare Beyond Telemedicine to Remote Health Monitoring: Architecture and Protocols. In Telemedicine Technologies; Elsevier: Amsterdam, The Netherlands, 2019; pp. 89–119. [Google Scholar]
- Patel, W.D.; Pandya, S.; Koyuncu, B.; Ramani, B.; Bhaskar, S.; Ghayvat, H. NXTGeUH: LoRaWAN based NEXT Generation Ubiquitous Healthcare System for Vital Signs Monitoring & Falls Detection. In Proceedings of the 2018 IEEE Punecon, Pune, India, 30 November–2 December 2018; IEEE: Piscataway, NJ, USA, 2019; pp. 1–8. [Google Scholar]
- Chiuchisan, I.; Geman, O.; Hagan, M. Wearable Sensors in Intelligent Clothing for Human Activity Monitoring. In Proceedings of the 2019 International Conference on Sensing and Instrumentation in IoT Era (ISSI), Lisbon, Portugal, 29–30 August 2019; IEEE: Piscataway, NJ, USA, 2019; pp. 1–4. [Google Scholar]
- Qu, Y.; Zheng, G.; Ma, H.; Wang, X.; Ji, B.; Wu, H. A survey of routing protocols in WBAN for healthcare applications. Sensors 2019, 19, 1638. [Google Scholar] [CrossRef] [PubMed]
- Pediaditakis, D.; Tselishchev, Y.; Boulis, A. Performance and scalability evaluation of the Castalia wireless sensor network simulator. In Proceedings of the 3rd International ICST Conference on Simulation Tools and Techniques, Malaga, Spain, 16–18 March 2010; pp. 1–6. [Google Scholar]
- Sukhwani, H.; Wang, N.; Trivedi, K.S.; Rindos, A. Performance modeling of hyperledger fabric (permissioned blockchain network). In Proceedings of the 2018 IEEE 17th International Symposium on Network Computing and Applications (NCA), Cambridge, MA, USA, 1–3 November 2018; IEEE: Piscataway, NJ, USA, 2018; pp. 1–8. [Google Scholar]
- Quwaider, M.; Biswas, S. Probabilistic routing in on-body sensor networks with postural disconnections. In Proceedings of the 7th ACM International Symposium on Mobility Management and Wireless Access, Tenerife, Spain, 26 October 2009; pp. 149–158. [Google Scholar]
- Bangash, J.I.; Abdullah, A.H.; Khan, A.W.; Razzaque, M.A.; Yusof, R. Critical data routing (cdr) for intra wireless body sensor networks. Telkomnika 2015, 13, 181. [Google Scholar] [CrossRef][Green Version]
- Yousaf, S.; Ahmed, S.; Akbar, M.; Javaid, N.; Khan, Z.A.; Qasim, U. Co-CEStat: Cooperative critical data transmission in emergency in static wireless body area network. In Proceedings of the 2014 Ninth International Conference on Broadband and Wireless Computing, Communication and Applications, Guangdong, China, 8–10 November 2014; IEEE: Piscataway, NJ, USA, 2014; pp. 127–132. [Google Scholar]
- Guo, C.; Prasad, R.V.; Jacobsson, M. Packet forwarding with minimum energy consumption in body area sensor networks. In Proceedings of the 2010 7th IEEE Consumer Communications and Networking Conference, Las Vegas, NV, USA, 9–12 January 2010; IEEE: Piscataway, NJ, USA, 2010; pp. 1–6. [Google Scholar]
- Maalej, M.; Cherif, S.; Besbes, H. QoS and energy aware cooperative routing protocol for wildfire monitoring wireless sensor networks. Sci. World J. 2013, 2013, 437926. [Google Scholar] [CrossRef]
- Khan, Z.A.; Sivakumar, S.; Phillips, W.; Robertson, B. A QoS-aware routing protocol for reliability sensitive data in hospital body area networks. Procedia Comput. Sci. 2013, 19, 171–179. [Google Scholar] [CrossRef]
- Liang, X.; Balasingham, I.; Byun, S.S. A reinforcement learning based routing protocol with QoS support for biomedical sensor networks. In Proceedings of the 2008 First International Symposium on Applied Sciences on Biomedical and Communication Technologies, Aalborg, Denmark, 25–28 October 2008; IEEE: Piscataway, NJ, USA, 2008; pp. 1–5. [Google Scholar]
- Ayatollahitafti, V.; Ngadi, M.A.; bin Mohamad Sharif, J.; Abdullahi, M. An efficient next hop selection algorithm for multi-hop body area networks. PLoS ONE 2016, 11, e0146464. [Google Scholar] [CrossRef] [PubMed]
- Kaur, H.P.; Goyal, K. Cost based efficient routing for wireless body area networks. Int. J. Comput. Sci. Mob. Comput. 2015, 4, 295–300. [Google Scholar]
- Ababneh, N.; Timmons, N.; Morrison, J. A cross-layer QoS-aware optimization protocol for guaranteed data streaming over wireless body area networks. Telecommun. Syst. 2015, 58, 179–191. [Google Scholar] [CrossRef]
- Khan, Z.; Sivakumar, S.; Phillips, W.; Robertson, B. QPRD: QoS-aware peering routing protocol for delay sensitive data in hospital body area network communication. In Proceedings of the 2012 Seventh International Conference on Broadband, Wireless Computing, Communication and Applications, Victoria, BC, Canada, 12–14 November 2012; IEEE: Piscataway, NJ, USA, 2012; pp. 178–185. [Google Scholar]
- Movassaghi, S.; Abolhasan, M.; Lipman, J. Energy efficient thermal and power aware (ETPA) routing in body area networks. In Proceedings of the 2012 IEEE 23rd International Symposium on Personal, Indoor and Mobile Radio Communications-(PIMRC), Sydney, NSW, Australia, 9–12 September 2012; IEEE: Piscataway, NJ, USA, 2012; pp. 1108–1113. [Google Scholar]
- Liang, X.; Li, X.; Shen, Q.; Lu, R.; Lin, X.; Shen, X.; Zhuang, W. Exploiting prediction to enable secure and reliable routing in wireless body area networks. In Proceedings of the 2012 Proceedings IEEE INFOCOM, Orlando, FL, USA, 25–30 March 2012; IEEE: Piscataway, NJ, USA, 2012; pp. 388–396. [Google Scholar]
- Quwaider, M.; Biswas, S. DTN routing in body sensor networks with dynamic postural partitioning. Ad Hoc Netw. 2010, 8, 824–841. [Google Scholar] [CrossRef] [PubMed]
- Tauqir, A.; Javaid, N.; Akram, S.; Rao, A.; Mohammad, S.N. Distance aware relaying energy-efficient: Dare to monitor patients in multi-hop body area sensor networks. In Proceedings of the 2013 Eighth International Conference on Broadband and Wireless Computing, Communication and Applications, Compiegne, France, 28–30 October 2013; pp. 206–213. [Google Scholar]
- Khan, Z.A.; Sivakumar, S.; Phillips, W.; Aslam, N. A new patient monitoring framework and Energy-aware Peering Routing Protocol (EPR) for Body Area Network communication. J. Ambient. Intell. Humaniz. Comput. 2014, 5, 409–423. [Google Scholar] [CrossRef]
- Nadeem, Q.; Javaid, N.; Mohammad, S.N.; Khan, M.; Sarfraz, S.; Gull, M. Simple: Stable increased-throughput multi-hop protocol for link efficiency in wireless body area networks. In Proceedings of the 2013 Eighth International Conference on Broadband and Wireless Computing, Communication and Applications, Compiegne, France, 28–30 October 2013; pp. 221–226. [Google Scholar]
- Jamil, F.; Iqbal, M.A.; Amin, R.; Kim, D. Adaptive thermal-aware routing protocol for wireless body area network. Electronics 2019, 8, 47. [Google Scholar] [CrossRef]
- Ren, H.; Meng, M.Q.H. Rate control to reduce bioeffects in wireless biomedical sensor networks. In Proceedings of the 2006 Third Annual International Conference on Mobile and Ubiquitous Systems: Networking & Services, San Jose, CA, USA, 17–21 July 2006; pp. 1–7. [Google Scholar]
- Rafatkhah, O.; Lighvan, M.Z. M2E2: A novel multi-hop routing protocol for wireless body sensor networks. Int. J. Comput. Netw. Commun. Secur. 2014, 2, 260–267. [Google Scholar]
- Ahmad, A.; Javaid, N.; Qasim, U.; Ishfaq, M.; Khan, Z.A.; Alghamdi, T.A. RE-ATTEMPT: A new energy-efficient routing protocol for wireless body area sensor networks. Int. J. Distrib. Sens. Netw. 2014, 10, 464010. [Google Scholar] [CrossRef]
- Monowar, M.M.; Mehedi Hassan, M.; Bajaber, F.; Hamid, M.A.; Alamri, A. Thermal-aware multiconstrained intrabody QoS routing for wireless body area networks. Int. J. Distrib. Sens. Netw. 2014, 10, 676312. [Google Scholar] [CrossRef]
- Bag, A.; Bassiouni, M.A. Hotspot preventing routing algorithm for delay-sensitive applications of in vivo biomedical sensor networks. Inf. Fusion 2008, 9, 389–398. [Google Scholar] [CrossRef]
- Ahourai, F.; Tabandeh, M.; Jahed, M.; Moradi, S. A thermal-aware shortest hop routing algorithm for in vivo biomedical sensor networks. In Proceedings of the 2009 Sixth International Conference on Information Technology: New Generations, Las Vegas, NV, USA, 27–29 April 2009; IEEE: Piscataway, NJ, USA, 2009; pp. 1612–1613. [Google Scholar]
- Bag, A.; Bassiouni, M.A. Routing algorithm for network of homogeneous and id-less biomedical sensor nodes (RAIN). In Proceedings of the 2008 IEEE Sensors Applications Symposium, Atlanta, GA, USA, 12–14 February 2008; IEEE: Piscataway, NJ, USA, 2008; pp. 68–73. [Google Scholar]
- Takahashi, D.; Xiao, Y.; Hu, F. LTRT: Least total-route temperature routing for embedded biomedical sensor networks. In Proceedings of the IEEE GLOBECOM 2007-IEEE Global Telecommunications Conference, Washington, DC, USA, 26–30 November 2007; IEEE: Piscataway, NJ, USA, 2007; pp. 641–645. [Google Scholar]
- Bag, A.; Bassiouni, M.A. Energy efficient thermal aware routing algorithms for embedded biomedical sensor networks. In Proceedings of the 2006 IEEE International Conference on Mobile Ad Hoc and Sensor Systems, Vancouver, BC, Canada, 9–12 October 2006; IEEE: Piscataway, NJ, USA, 2006; pp. 604–609. [Google Scholar]
- Tang, Q.; Tummala, N.; Gupta, S.K.; Schwiebert, L. TARA: Thermal-aware routing algorithm for implanted sensor networks. In Proceedings of the International Conference on Distributed Computing in Sensor Systems, Marina del Rey, CA, USA, 30 June–1 July 2005; Springer: Berlin, Gemany, 2005; pp. 206–217. [Google Scholar]
- Culpepper, B.J.; Dung, L.; Moh, M. Design and analysis of hybrid indirect transmissions (HIT) for data gathering in wireless micro sensor networks. ACM SIGMOBILE Mobile Comput. Commun. Rev. 2004, 8, 61–83. [Google Scholar] [CrossRef]
- Watteyne, T.; Augé-Blum, I.; Dohler, M.; Barthel, D. Anybody: A self-organization protocol for body area networks. In Proceedings of the ICST 2nd International Conference on Body Area Networks, Florence, Italy, 11–13 June 2007; pp. 1–7. [Google Scholar]
- Alghamdi, T.A. Cluster Based Energy Efficient Routing Protocol for Wireless Body Area Networks. Trends Appl. Sci. Res. 2016, 11, 12. [Google Scholar] [CrossRef]
- Bag, A.; Bassiouni, M.A. Biocomm—A cross-layer medium access control (MAC) and routing protocol co-design for biomedical sensor networks. Int. J. Parallel Emergent Distrib. Syst. 2009, 24, 85–103. [Google Scholar] [CrossRef]
- Ruzzelli, A.G.; Jurdak, R.; O’Hare, G.M.; Van Der Stok, P. Energy-efficient multi-hop medical sensor networking. In Proceedings of the 1st ACM SIGMOBILE International Workshop on Systems and Networking Support for Healthcare and Assisted Living Environments, San Juan, Puerto Rico, 11 June 2007; pp. 37–42. [Google Scholar]
- Demeester, P.; Blondia, C.; Braem, B.; Latre, B.; Joseph, W.; Reusens, E.; Moerman, I. A low-delay protocol for multihop wireless body area networks. In Proceedings of the 2007 Fourth Annual International Conference on Mobile and Ubiquitous Systems: Networking and Services (MobiQuitous), Philadelphia, PA, USA, 6–10 Auguest 2007; pp. 1–8. [Google Scholar]
- Braem, B.; Latre, B.; Moerman, I.; Blondia, C.; Demeester, P. The wireless autonomous spanning tree protocol for multihop wireless body area networks. In Proceedings of the 2006 Third Annual International Conference on Mobile and Ubiquitous Systems: Networking & Services, San Jose, CA, USA, 17–21 July 2006; pp. 1–8. [Google Scholar]
- Griggs, K.N.; Ossipova, O.; Kohlios, C.P.; Baccarini, A.N.; Howson, E.A.; Hayajneh, T. Healthcare blockchain system using smart contracts for secure automated remote patient monitoring. J. Med. Syst. 2018, 42, 130. [Google Scholar] [CrossRef]
- Hasan, K.; Biswas, K.; Ahmed, K.; Islam, M.S. Challenges of Integrating Blockchain in Wireless Body Area Network. In Proceedings of the 3rd Symposium on Distributed Ledger Technology, Mount Gravatt, Australia, 16 November 2018. [Google Scholar]
- Kumari, R.; Nand, P.; Astya, R. Integration of Blockchain in WBAN. In Proceedings of the 2019 International Conference on Computing Communication and Intelligent Systems (ICCCIS), Greater Noida, India, 18–19 October 2019; IEEE: Piscataway, NJ, USA, 2019; pp. 144–149. [Google Scholar]
- Mwitende, G.; Ali, I.; Eltayieb, N.; Wang, B.; Li, F. Authenticated key agreement for blockchain-based WBAN. Telecommun. Syst. 2020, 74, 347–365. [Google Scholar] [CrossRef]
- Wang, J.; Han, K.; Alexandridis, A.; Chen, Z.; Zilic, Z.; Pang, Y.; Jeon, G.; Piccialli, F. A blockchain-based eHealthcare system interoperating with WBANs. Future Gener. Comput. Syst. 2019, 110, 675–685. [Google Scholar] [CrossRef]
- Varga, A. OMNeT++. In Modeling and Tools for Network Simulation; Springer: Berlin, Germany, 2010; pp. 35–59. [Google Scholar]
- Caliper, H. Hyperledger Caliper Architecture. Electronic Article. 2019. Available online: https://hyperledger.github.io/caliper/docs/2_Architecture.html (accessed on 3 October 2019).
- Eyal, I.; Gencer, A.E.; Sirer, E.G.; Van Renesse, R. Bitcoin-ng: A scalable blockchain protocol. In Proceedings of the 13th {USENIX} sYmposium on Networked Systems Design and Implementation ({NSDI} 16), Santa Clara, CA, USA, 2 February 2016; pp. 45–59. [Google Scholar]

















| Methods | Objective | Limitations |
|---|---|---|
| Co-CEStat [20] | Energy efficient routing protocol withhigh network throughput and lifetime. Support dynamic routing. | Energy utilization is high. |
| MEPF [21] | Minimize energy of node with less transamission power. | Network latency is high. |
| RSSI [22] | High energy consumption with QoS service | Packet loss is high. |
| DARE [32] | Minimize energy consumption of node and diminish the node hotspot. | Load distributed in not uniform. |
| ESR [33] | Improve patient mobility and traffic load. | Network life cycle is less. |
| SIMPLE [34] | Energy consumption is balanced among all nodes. High network throughput. | Packet drop is high. |
| Methods | Objective | Limitations | Domain |
|---|---|---|---|
| TARA [45] | Compute the temperature-rise of nodes and redirect the packet from hotspot area. | Failed to provide hotspot avoidance. High node temperature with less network life cycle. | Cancer and retinal detection |
| LTRT [43] | Temperature-rise is less. Packet rate is high and throughput. | Network life cycle is less with no hotspot avoidance. | Monitoring system for cardiac patients |
| RAIN [42] | Efficiently route selection toward sink in an id-less BSN. Diminish the problem of hotspot. | Delay in packet delivery. | In-vivo network of implanted sensors nodes |
| M-ATTEMPT [38] | To route the packet away from hotspot area. | Failed to select new route in case of hotspot. Load distribution on node is not uniform. | Homogeneous and Heterogeneous WBAN |
| Re-ATTEMPT [38] | To route the packet away from hotspot area and increase network life. | The network life cycle is less | Homogeneous and Heterogeneous WBAN |
| HPR [40] | Diminish the problem of hotspot in network. | The network life cycle is less | Heterogeneous WSN’s |
| THSR [41] | To minimize the temperature of the node and avoid hotspot creation. | Network life cycle is less | Heterogeneous WSN’s |
| LTR [44] | To diminish the temperature of the node in a network and route the packet away from the hotspot | Packet throughput is less. High node temperature. Network life time is less | Monitoring system for cardiac patients |
| M2E2 [37] | To route the packet away from hotspot area and increase the network life in wireless body sensor networks. | High node temperature. | Heterogeneous WSN’s |
| ALTR [44] | To minimize the temperature of the node in a network | High end-to-end delay with less network life. Packet drop throughput is less. | Monitoring system for cardiac patients |
| Node Temperature | Node Energy | Assigned Rank to Temperature () | Assigned Rank to Energy () | Assigned Rank to Nodes () |
|---|---|---|---|---|
| 37 C | 0.5 j | 1 | 1 | 2 |
| 38.2 C | 0.38 j | 4 | 6 | 10 |
| 38 C | 0.44 j | 3 | 4 | 7 |
| 39 C | 0.47 j | 9 | 2 | 11 |
| 38.5 C | 0.45 j | 5 | 3 | 8 |
| 38.7 C | 0.4 j | 6 | 5 | 11 |
| 38.9 C | 0.35 j | 7 | 7 | 14 |
| 37.9 C | 0.33 j | 2 | 8 | 10 |
| Component | Description |
|---|---|
| Simulation Area | 3 cm × 2 cm |
| Implanted nodes count | 9 |
| Sink Node | 1 static |
| Node Initial energy | 0.3 j |
| Initial temperature of a node | 37 C |
| Size of a Packet | 296 bits |
| Threshold temperature value | 40 C |
| Threshold energy value | 0.1 j |
| Application type | Event-Driven |
| Type | Name | CPU | CPU | Memory | Memory | Traffic | Traffic |
|---|---|---|---|---|---|---|---|
| (max %) | (avg %) | (max) | (avg) | In | Out | ||
| Docker | peer0.com | 12.44% | 5.59% | 106.6 MB | 98.5 MB | 4 MB | 4.2 MB |
| Docker | peer1.com | 17.09% | 6.24% | 93.5 MB | 85.7 MB | 4.3 MB | 5.2 MB |
| Docker | peer2.com | 15.02% | 4.56% | 110.5 MB | 105.3 MB | 5.6 MB | 10 MB |
| Docker | peer3.com | 0.00% | 5.54% | 90.8 MB | 85.8 MB | 4.8 MB | 5 MB |
| Docker | orderer.com | 4.95 % | 1.15% | 34.5 MB | 25.7 MB | 5 MB | 10.6 MB |
| Docker | ca_0 | 0.00% | 0.00% | 5.5 MB | 5.2 MB | 546 B | 0 B |
| Docker | ca_1 | 0.00% | 0.00% | 5.2 MB | 5.2 MB | 430 B | 0 B |
© 2020 by the authors. Licensee MDPI, Basel, Switzerland. This article is an open access article distributed under the terms and conditions of the Creative Commons Attribution (CC BY) license (http://creativecommons.org/licenses/by/4.0/).
Share and Cite
Shahbazi, Z.; Byun, Y.-C. Towards a Secure Thermal-Energy Aware Routing Protocol in Wireless Body Area Network Based on Blockchain Technology. Sensors 2020, 20, 3604. https://doi.org/10.3390/s20123604
Shahbazi Z, Byun Y-C. Towards a Secure Thermal-Energy Aware Routing Protocol in Wireless Body Area Network Based on Blockchain Technology. Sensors. 2020; 20(12):3604. https://doi.org/10.3390/s20123604
Chicago/Turabian StyleShahbazi, Zeinab, and Yung-Cheol Byun. 2020. "Towards a Secure Thermal-Energy Aware Routing Protocol in Wireless Body Area Network Based on Blockchain Technology" Sensors 20, no. 12: 3604. https://doi.org/10.3390/s20123604
APA StyleShahbazi, Z., & Byun, Y.-C. (2020). Towards a Secure Thermal-Energy Aware Routing Protocol in Wireless Body Area Network Based on Blockchain Technology. Sensors, 20(12), 3604. https://doi.org/10.3390/s20123604



